World Class
Manufacturing
1
Core text books.
2
1. Production & Operation
Management by S.N. Chary
2. World Class manufacturing
B.S Sahay
Reference Book : Operation Management
Jay Heizer & B.Render
8th Edn
National Manufacturing
Competitiveness council
report. 2009
3
World Class Manufacturing is a set of concepts,
principles, policies and techniques for managing
and operating a manufacturing company. It is
driven by the results achieved by the Japanese
manufacturing resurgence following World War II,
and adapts many of the ideas used by the
Japanese in automotive, electronics and steel
companies to gain a competitive edge. It primarily
focuses on continual improvement in quality, cost,
lead time, flexibility and customer service.
Industrialization history
Aspects of WCM
HIGH MORAL
& SAFETY
COST
REDUCTION
FLEXIBILITY
IN OPERATION & PROCESS
LEAD
TIME
REDUCTION
QUALITY
CONTINUAL
IMPROVEMENT
WORLD CLASS MANUFACTUING CONCEPT DRIVES :
5
Companies that are pursuing world-class status may follows four dominant
principles of which these companies may choose one or more.
1.Just-in-Time (JIT) - The JIT principle focuses on the elimination of waste, with
waste defined as anything other than the minimum amount of equipment,
materials, parts, space, and workers' time, that are absolutely essential to add
value to the product.
2.Total Quality Control (TQC) Under the TQC principle, everyone in the
organization must be involved in improving the product's quality to meet
customer needs. The emphasis is placed on defect prevention rather than
defect detection and development of an attitude of "do it right the first time."
3.Total Preventive Maintenance (TPM) - With the TPM principle, machines and
equipment are maintained so often and so thoroughly that they rarely ever
break down, jam, or misperform during a production run.
4.Computer Integrated Manufacturing (CIM) - CIM involves the integration of
the company's operations from design, production, and distribution to after-
sales service and support in the field through the use of computer and
information technologies."
Framework for Continuous Improvement
6
Transition of manufacturing Sector
Consumer
Expectation
Competition
Local Global
Acceptance issue
Image & quality
Issue.
WCM
Global
Competitiveness
Lean manufactur
Traditional
Manufacturing
Practices
Uncontested market
.Manufacturing
Process Excellence
for cost competitivene
& innovation
Low
High
ing
ss
9
Time to Market is shortening : Rapid introduction of
new products puts pressure on manufacturing facilities
to profitably produce a larger variety in smaller
volumes. Manufacturing firms have to adopt to new
processes, new materials, new vendors, new shop
floor layouts, new ways of reducing cycle times,
new designs etc. to deliver these products .
The real challenge is therefore to improve substantially
on several dimensions viz : quality, technology, shop
floor practices, supply chain coordination, and new
product introduction over a short period of time.
10
Manufacturing shift
Cost Focus
Quality focus
Customization
focus
Mass Production lean Production Mass Customization
Scientific
management
Process
MRP
PERT/CPM
CAD/CAM
EDI/ TQM
KAIZAN
Six Sigma
SCM
Lean
manufacturing
ERP
Lean SCM
Agile manufacturing
Build to order
11
•Product mix change
•Conformance to quality
•Volume change
•Product customization
•On time delivery
•Research on New product
development
•Quick design changes
•Price competitiveness
MANTRA FOR GLOBAL COMPETITIVENESS IN
MANUFACTURING FIRMS ARE :
12
A Perspective of Indian Manufacturing sector
Extract of Report submitted to NMCC by IIM Bangalore
March 2009.
The Indian Manufacturing sector has traversed a diversified
path to industrial development within the country. While its
share in the GDP has declined over the years, its growth rate
in recent years has been impressive (a CAGR of close to 8
percent in the last eight years). Very few countries in the
world can boast of such a diversified industrial base of
significance: from textiles & apparel to steel, from chemicals
to machine tools, from consumer goods to avionics. And then
there is the automobile and the auto-component industry with
engineering & service design that has created an industrial
dynamics that only a few countries in the world have been
able to achieve.
11
Studies have indicated that the productivity of the manufacturing
industry in India is approximately 1/5th of the productivity in the
manufacturing industry of United States Of America. It is about ½ as
compared to the productivity levels in South Korea as well as Taiwan.
Labor productivity has escalated only to a small extent in case of India
in comparison to United States Of America, on the contrary, labor
productivity has increased manifold in Taiwan & Korea .
• While ' Indian Manufacturing Industry ' is competing in the global
marketplace and registering growth on YoY basis, in sector areas ,
large sections of ' Indian manufacturing' sector still suffers from
bottlenecks like –
1. Use of primitive technology or under utilization of technology.
2. Poor infrastructure.
3. Over staffed operations & high operation cost
4. Low flexibility in manufacturing process
5. Expensive financing and bureaucracy
Concerns of Indian manufacturing sector
14
New Competitive Challenges
Today, Indian firms are facing a very different competitive scenario as
compared to the past. They are facing competition from imports and from
MNCs in the domestic markets. Firms also have to compete as new
entrants in global markets. Earlier, firms would segregate these two
markets and serve them with different quality products and services,
compromising on quality in the home market. This is no longer possible.
Therefore, many strategies that may have worked in the past are not likely
to succeed in the future.
The cost structure of Indian manufacturing plants shows that materials
constitute 66 percent of total costs, direct labour 10 percent and
overheads 24 percent.
This implies that management initiatives to control manufacturing costs
need to be focussed to reduce material costs and overheads.
15
Efforts to control material related costs may need to address several
issues including rejects and rework on the shop floor, identifying
alternative materials, and better materials management and
sourcing.
The new competition is in terms of reduced cost, improved quality,
products with higher performance, a wider range of products, and
better service - all delivered simultaneously.
Indian firms have quite often followed an opportunistic approach to
growth as opposed to a capability driven approach that seeks to
strengthen key aspects of manufacturing
14
Traditional Manufacturing Process.
Causal Diagram.
15
Logistics were organized around the principle of mass
production.
Low cost was to be achieved through high volume. This led
firms to hold large inventories of incoming materials, work-in-
progress and finished products, just-in-case anything might
go wrong and interrupt the flow of production. Machinery was
designed to produce one type of products, and machine
changeovers were to minimum.
Quality procedures were designed so as not to get in the way
of production-flow. So quality inspection was placed at the
end of the production line, and faulty products were reworked
before delivery.
These principles of mass production were appropriate as long
as markets were stable and undemanding. As markets
became more heterogeneous and changeable, new principles
of production had to be established.
18
Principles of World Class Manufacturing : WCM is a process
driven approach where implementations usually involve the
following philosophies and techniques:
1. Make-to-order
2. Streamlined flow
3. Small lot sizes
4. Families of parts
5. Doing it right the first time
6. Cellular manufacturing
7. Total preventive maintenance
8. Quick changeover
19
9. Zero Defects
10.Just-in-time
11.Variability reduction
12.High employee involvement
13.Cross functional teams
14.Multi-skilled employees
15.Visual signaling
16.Statistical process control
These sixteen practices helps an organization to achieve
a position of world class manufacturing.
18
World class manufacturing
19
•Logistics are designed so that flexibility can be ensured.
•Producing in small batches to satisfy varied and volatile
markets.
•Inventories are organized on a "just-in-time" basis, and
production flows through the plant as single units rather
than in large batches.
•Attention is paid to rapid changeover and simpler and
more flexible machinery is often used.
•Instead of checking quality at the end of the line, quality is
assured at each stage of the production process, so that no
defects are allowed to pass through the plant.
WCM has following inherent advantages
22
23
24
25
Lean manufacturing Model ( TPS House )
Integrated SCM
Just In Time
Continuous flow
Pull system
Quick change
over
People & Team Work
Common Goal , Cross
Trained high morale
Waste reduction
Problem solving
5 Why;s
Continuous Improvement
Leveled production
Standard manufacturing process
Visual Management
Self triggered stops
Process driven
Error proofing
In station quality
Control
24
Lean manufacturing practices works on the premise of
eliminating waste and being flexible and open to
change. It is a team based approach to identifying and
eliminating waste (non-value adding activities) through
continuous improvement by flowing the product at the pull of
the customer in pursuit of perfection.
The Toyota Production System is a philosophy of
manufacturing that was created by the Toyota Corporation.
TPS, has become synonymous with Lean Manufacturing.
TPS defined three types of waste: “Muda“( non value-added
work), “Muri" (overburden) and “Mura“( unevenness). By
eliminating waste, overall quality can be improved and
production time as well as cost can be reduced.
Lean Manufacturing & Toyota Production System.
27
TPS defined three types of waste known as 3 M’s of
TPS.
“Muda“( non value-added work),
“Muri" (overburden)
“Mura“( unevenness).
By eliminating waste, overall quality can be improved
and production time as well as cost can be reduced.
28
Toyota Production System ( TPS) & 3 M’s
The Toyota seven wastes are as follows:
The TPS identifies seven wastes specifically and collectively
called as “wastes”.
1. Over-production
2. Motion (of operator or machine)
3. Waiting (of operator or machine)
4. Conveyance,
5. Processing itself
6 .Inventory (raw material)
7. Correction (rework and scrap).
Lean manufacturing aims to improve the manufacturing
process by eliminating seven wastes in all their forms.
29
30
31
TPS approach to reduce waste.
1. Reduce setup times - Employees at Toyota were made
responsible for their own setups thus reducing the
wastefulness of this process .
2. Small-lot production - The process of economically
producing a variety of things in small quantities rather than
producing things in large batches.
3. Employee involvement and empowerment - Employee are
divided into teams and even those in supervisory positions
work along side other employees on the production line as
part of the team.
4. Quality at the source - Product defects are identified and
corrected as soon as they occur or at the source.
32
5.Equipment maintenance - Operators of the equipment
are also assigned to take care of their maintenance since
these should be the individuals who know the equipment
best.
6.Pull production - The work performed at each stage of
the process is dictated solely by demand for materials
from the immediate next stage (also known as "Just in
Time").
7.Supplier involvement - Suppliers are treated as partners
and are also trained in the TPS methods.
31
Factors affecting Lean Manufacturing
34
Theory of Constraints
Eli Goldratt is the creator of the Theory of Constraints (TOC)
Theory of Constraints (TOC) is an overall management
philosophy that aims to achieve goal of a system by
eliminating bottle neck in the process.
TOC focuses on critcal areas which influence the system’s
efficency and productivity.
1) The management thinking processes and their implication
to execution and human behavior .
2) The constraints in critical business activity & its implication
to processes flow in the service operation.
The constraints can be broadly classified as either an internal
constraint or a market constraint ( suppler constraint) .
35
Theory of Constraints is based on the premise that the rate of
revenue generation is limited by constraining process (i.e. a
bottleneck).
Only by increasing throughput (flow) at the bottleneck process or
elminating the bottleneck , can overall throughput be increased.
The key steps to overcome constraint are:
1. Articulate the goal of the organization.
2. Identify the constraint (the thing that prevents the organization
from obtaining more of the goal.
36
3. Decide how to exploit the constraint.
Subordinate all other processes to above decision (align
all other processes to the decision made above)
The primary methodology used to overcome constraints
is refered as Drum-Buffer-Rope (DBR) approach.
37
1.The drum is the physical constraint of the plant: the work
center or machine or operation that limits the ability of the
entire system to produce more. The rest of the plant follows
the beat of the drum.
2.The buffer protects the drum, so that it always has work
flowing to it. Buffers in DBR methodology advocates time as
the unit of measure, rather than quantity of material. This
makes the priority system operate strictly based on the time .
3. The rope is the work release mechanism for the plant.
( Trigger ). It Pulls work into the system just when required
rather than earlier than a buffer time which creates high
work-in-process and slows down the entire system.
38
Marching to the Drum Beat of the Drummer
Constraint linked to
Market demand
Drum Beat
Of the plant
Inventory available to
Overcome the constraint
Virtual stock
buffer
Buffer time
Proactive
Process
39
Traditional system calls for buffers at several points in
the system. Simplified DBR requires only a single
buffer at shipping point.
Drum - The constraints, linked to market demand, is the
drumbeat for the entire plant.
Buffer - Time/inventory that ensures that the constraint
is protected from disturbances occurring in the system.
Rope - Material release is "tied" to the rate of the
constraint.
40
The Simplified- Drum, Buffer Rope ( S-DBR)
provide the basis for building a production
schedule that is highly immune to disruption,
avoids creating excess inventory, and uses
small batches to minimize overall lead time.
Thus S-DBR is used to mitigate and often
prevent those disruption which happens in
Production process.
41
Lean Manufacturing Model
Integrated SCM
Just In Time
Continuous flow
Pull system
Quick change
over
People & Team Work
Common Goal , Cross
Trained high morale
Waste reduction
Problem solving
5 Why;s
Continuous Improvement
Leveled production
Standard manufacturing process
Visual Management
Self triggered stops
Process driven
Error proofing
In station quality
Control
42
7 Essential principles of Lean manufacturing
1. Pull Inventory Control. Work moves based on
the needs of the downstream operation starting
from the customer need.
2. Automation: Equipment intelligently recognizes
& eliminates process variation with human like
intervention. Technology support from ERP,
CAD/CAM etc
3. JIT Inventory : WIP & supplies arrive at the
process location as they are needed.
43
5. Visual control. : Management by sight of
equipment & process Variation.
6. Standardized work process & procedures. All
activities are defined in advance &
characterizes by process consistency.
7. Pursuit of perfection. There is no end to the
process of reducing , waste , time cost &
mistake.
8. Continuous work flow : Alignment of
machines are such that it drives continuous
work flow without interruption.
A flexible manufacturing system (FMS) is a group of numerically-controlled
machine tools, interconnected by a central control system. The various
machining cells are interconnected, via loading and unloading stations, by
an automated transport system. Operational flexibility is enhanced by the
ability to execute all manufacturing tasks on numerous product designs in
small quantities and with faster delivery.
It has been described as an automated job shop and as a miniature
automated factory. It is an automated production system that produces one
or more families of parts in a flexible manner. Automation and flexibility
presents the possibility of producing nonstandard parts to create a
competitive advantage.
Flexible Manufacturing
System
Batch Production
or
Job production
Dedicated machinery or General-purpose tools
Cost savings but
lacks flexibility
Costly, and may not
reach full capacity
FMS is limited to firms involved in batch production or job shop
environments. Normally, batch producers have two kinds of equipment
from which to choose: dedicated machinery or general-purpose tools.
Dedicated machinery results in cost savings but lacks flexibility. General
purpose machines such as lathes, milling machines, or drill presses are all
costly, and may not reach full capacity.
Flexible manufacturing systems provide the batch manufacturer with another
option that can make batch manufacturing just as efficient and productive as
mass production.
Two kinds of manufacturing systems fall within the FMS spectrum. These
are assembly systems, which assemble components into final products and
forming systems, which actually form components or final products.
A generic FMS is said to consist of the following components:
A set of work stations containing machine tools that do not require significant
set-up time or change-over between successive jobs. Typically, these
machines perform milling, boring, drilling, tapping, reaming, turning, and
grooving operations.
An automated and flexible material-handling system ( Guided vehicle )
permits jobs to move between any pair of machines so that any job routing
can be done more efficiently .
A network of supervisory computers that perform some or all of the
following tasks:
1. Directs the routing of jobs through the system
2. Tracks the status of all jobs in progress so it is known where each job is
to go next.
3. Passes the instructions for the processing of each operation to each
station and ensures that the right tools are available for the job.
4. Provides essential monitoring of the correct performance of operations
and signals problems requiring attention.
5. Storage, locally at the work stations, and/or centrally at the system level.
The jobs to be processed by the system. In operating an FMS, the worker
enters the job to be run at the supervisory computer, which then downloads
the part programs to the cell control or NC controller.
Benefits
•Less waste
•fewer workstations
•quicker changes of tools, dies, and stamping machinery
•reduced downtime
•better control over quality
•reduced labor
•more efficient use of machinery
•work-in-process inventory reduced
•increased capacity
•increased production flexibility
LIMITATIONS OF FMS
It can handle a relatively-narrow range of part
varieties, so it must be used for similar parts (family
of parts) that require similar processing.
Due to increased complexity and cost, an FMS also
requires a longer planning and development period
than traditional manufacturing equipment.
Equipment utilization for the FMS always is not as
high as one would expect.
Lack of technical literacy, management
incompetence, and poor implementation of the FMS
process.
If products change ( variation is high ) rapidly, and
performance of the firm is measured on the ability to
introduce new products fast than minimizing cost, in
such scenario, scale is no longer the main concern
and size is no longer a barrier to entry.
Traditional FMS
The traditional flexible manufacturing system (FMS) is based on
numerically controlled machines in addition to other value-added,
automatic, material handling facilities. A degree of flexibility within FMS
serves to satisfy demands for a relatively diverse range of products with
a small to medium batch size production.
Flexible Manufacturing System
Mass Customization
Mass production
When customer orders come through more randomly with different delivery
dates, product mix changes irregularly and drastically, or the product
diversification increases, downstream processes require randomly
customized parts on flexible schedules to be supplied to their matching
predecessor processes on short notice, extra inventory, equipment, and
labor are needed to meet order variations. In such a case , traditional
FMS is challenged to meet these rapid changes with minimum production
cost and satisfaction. This leads to a new concept called Mass
Customization . A process which delivers sufficient flexibility and rapid
response capability to deal with complex manufacturing situations.
Mass customization system demands a higher degree of flexibility than
traditional FMS. It is highly desirable that each component demonstrates
prompt response capability in managing demand changes in a FMS with
parallel considerations in product costs, quality and reliability to form
the flexibility in an agile mass manufacturing system,
Agile Mass Customized Manufacturing System
Manufacturing process focused on the ability to flexibly and rapidly
respond to changing market conditions. As product life cycles get
shortened significantly , manufacturers have found that they can no
longer capture market share and gain higher profits by producing large
volumes of a standard product for a mass market. Success in
manufacturing requires the adoption of methods in customer-acquisition
and order-fulfillment processes that can manage anticipated change
with precision while providing a fast and flexible response to
unanticipated changes .
MCM implementation strategies can be divided into three different
categories according to the different stages when customization is
introduced in the value-chain:
(1) form MCM, (2) optional MCM, (3) core MCM
Form MCM is the simplest MCM implementation strategy, where
customization is introduced at the delivery stage.
Optional MCM allows customization to take place at the
manufacturing stage. The essential point of this implementation
strategy is to provide a large number of pre-designed, standard options to
customers. It produces the configured products. Customers can only
select options from a predetermined list and request them to be
assembled. ( Dell manufacturing Model )
Core customization integrates customers with the design process.
Goal of MCM is to produce and deliver customized products rapidly
while keeping costs at the mass-production level.
Mass Customized Manufacturing ( MCM )
Steps for mass customization lie in two areas:
1. Design For Mass Customization ( DFMC )
2 Mass Customization Manufacturing (MCM) system.
DFMC emphasizes decoupling of the design and manufacturing process
to reduce costs. In developing MCM, it is important to take DFMC into
consideration in order to reduce the setup time and other volume-related
costs drivers. Modification of product shape and size are limited to
guarantee that fabrication can be performed on the same production line.
Product design for mass customization ( DFMC) calls for Parameterized
products: Parameterized products possess a series of attributes called
parameters. These parameters allow customers to change the actual
design of the product, for example, by creating new sizes, or modifying
performance characteristics. Each parameter can be chosen by
customers within a certain scope, and the scope itself can also be
defined as one of the parameters
Success in mass customization manufacturing( MCM) is achieved by
swiftly reconfiguring operations, processes, and business relationships
with respect to customers’ individual needs and dynamic manufacturing
requirements.
MCM system is characterized by four challenging characteristics:
Degrees of flexibility,
Production capability adjustments,
Modularization methods
Dynamic network-control system structure
Modularization methods : Modularization methods in traditional
manufacturing systems are often product-oriented, where modules are
grouped in teams with intercross functions . In an MCM system,
categorization of modules is based on their functionalities: the greater
the diversity of module classifications, the better the system’s potential to
satisfy different customized demands
Dynamic-network-control system structure: Control system
structures in FMS are often constructed in a hierarchical mode.
Modules assigned at various closely interactive layers result in the
limitation of the capability for system reconfiguration, reliability,
and system expandability.
Because of the complexity in ever-changing manufacturing
requirements and flexible process routing, fixed and centralized
control is almost impossible in a MCM system.
Dynamic and flexible network utilizations in MCM functional
modules can maximize the strength of each empowered resource,
and hence, the overall risk and costs are reduced. The dynamic
network connections among functional modules are characterized
as :
Instantaneous: Accessing valid resources and reconfiguring functional
modules should be instantaneous.
Low cost: Besides the initial capital investment, it is better to reduce the
recurring system costs.
Seamless: A set of system mechanisms needs to be established to ensure
seamless data exchange among customized orders, suppliers, services,
and production controls.
Frictionless: There should be no resource conflicts when a new network is
created. Success in this feature promotes better cost controls and dynamic
network operations.
Integrated design and simulation system to enable MCM
Evolving of Supply Chain practices for competitive
advantage
2001: CPFR
1996: ECR
1992: VMI/Co-Managed
1986: Quick Response (QR)
1960s: Just-In-Time/Total Quality
The goal of JIT in manufacturing organization is to continuously
reduce the cost associated with requirement material resource.
Its objective is to achieve cost efficiency through zero
inventory. The goal of JIT process is to reduce excess working
capital held-up on account of material & minimal inventory at WIP
.
The constraints of managing RM inventory are due to :
•Unpredictable quality of supply of material
•Inability to hold tolerances.
•Shortcoming in lead time. ( Erratic delivery )
•Short supply of quantity of material
•Inaccurate forecasting
•Non standard materials being used ( Increased variety )
•Last minute product changes.
Steps for implementing JIT in an organization.
1. Do detailed
analysis of inventory requirement of all types at
every stage of production process.
2. Estimate the market fluctuations on account of price, supply ,
quality demand etc.
3. Identify reliable source of suppliers who are
capable of supplying material
as when required.
4. Take supplier in to confidence & sensitize them the
importance of JIT inventory & build healthy business
relationship with suppliers to have high commitment &
ownership . Use Value engineering approach.
5. Conduct periodic vendor appraisal & follow vendor
rating system of evaluation .
6. Give instant feed back on the supply & suggest
improvement steps.
7. Sign rate contract .
8. Use IT enabled ordering system , ERP .
Inventory Control Techniques
Inventory control techniques are used to prevent :
1 financial leakage due o excessive stock & poor
demand , 2 2shortage of inventory
3. Inventory Obsolescence
Plan safety stock for critical & essential items
Build selective control on fast & slow moving
inventory .
Various Inventory control technique used are :
ABC : Always Better Control
VED : Vital Essential & Desirable
SDE : Scarce Difficulty & Easy
FNSD Fast moving , Normal , Slow moving , Dead
% items
30
0 10 100
ABC Classification
Usage %
100
CLASS B
CLASS C
70
(Inventory
Value )
CLASS A
High annual consumption value items
Moderate annual Consumption value
Low annual consumption value
90
VED analysis : Vital : Without which production process
will come to halt.
Essential : Non availability of such item will affect
the efficiency .
Desirable : It is good if it is available , however
alternate option can be done.
SDE : Scarce ( Short supply )
Difficult ( Imported components )
easily ( Short lead time )
Purchase Inventory review system :
Review process is administered on the basis of Fixed
order quantity ( Q system ) and fixed period quantity
system . ( P system )
In Q system , whenever the stock level reaches the RoL
, order is placed for a fixed quantity of material .
RoL is calculated as a sum of demand during the lead
time & variation in demand during lead time ( safety
stock ) and average demand during delivery delays.
( reserve stock )
In p system , stock position is reviewed after every fixed
period & order is placed according to stock position &
demand .
Value Engineering or Value Analysis
It is a technique of cost reduction and cost
prevention. It focuses on building necessary
functions at minimum cost with out
compromising on quality, reliability ,performance
& appearance. It helps in identifying unnecessary
costs associated with any material , part
components or service by analysis of function
and efficiently eliminating them with out
impairing the quality functional reliability or its
capacity to provide service. It is a preventive
process.
When to apply VE
1. Raw material cost increases suddenly .
2. Vendors are unreliable & organization is highly
dependent on a few select vendor .
3. Cost of manufacturing is disproportionate to
volume of production .
Value analysis is done w.r.t cost associated at:
•
•
•
•
Cost Value (Labour , Material & overhead).
Use Value
Esteem Value ( Look & finish )
Performance Value ( Reliability , Safety , Service &
Maintenance )
Value = Performance ( Utility)
Cost
Vendor analysis is done to minimize the cost incurred due
to a supplier Inefficiency or inability .
Vendor cost to be considered are :
•Opportunity loss due to poor quality ( High rejection cost )
•leading to machine & labour idle time.
•High re-work cost
•Inconsistent lead time
•Inability to meet the demand of the manufacturer
•Poor Credit terms
Value engineering procedure:
Constantly evaluate the inventory costs associated &
benchmark against the best in practice.
As & when the cost of manufacturing increases
disproportionately, identify an alternate source for contract
manufacturing & monitor the quality & standards.
Use more standard parts which can be sourced easily
Develop more suppliers ( at least 4 to5 for one part.) &
minimize dependency on one supplier.
Audit the supplier’s work premise & rate them on the
performance .
Conduct quarterly vendor meet & share the highlights &
concerns .
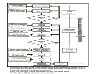
Manufacturing Requirement Planning
MRP-1 MRP-II ERP
Material requirement planning
in manufacturing organization.
Manufacturing resource
Planning in manufacturing
organization
Enterprise resource
Planning
Inventory planning Production planning
& control
Material, Machine
Method Man
Business planning
& control
Man Machine
Material, Method
& Money
Material planning
The essence of the progress was based on seamless integration and analysis of
information on various resources required by a manager to make an effective
decision.
MRP vs. ERP — Manufacturing management systems have
evolved in stages over the past three plus decades, from a simple
means of calculating materials requirements to the automation of
an entire enterprise.
As frequent changes in sales forecasts happened entailing
continual readjustments in production, as well as inflexible fixed
system parameters, MRP (Material Requirement Planning)
evolved into a new concept : Manufacturing Resource Planning
(or MRPII ) and finally the generic concept Enterprise Resource
Planning (ERP)
Prior to the concept of ERP systems, a manufacturing organization
faced tremendous difficulty in planning & controlling of resources
like people , finance WIP inventory at plant , machine status etc
due to lack of integrated & updated information about resources.
Advantage of ERP in a manufacturing organization.
Integration among different functional areas to ensure
proper communication, productivity and efficiency
Integration of Design engineering & collaboration.
(CAD & CAM )
Order tracking, from acceptance through fulfillment
The revenue cycle, from invoice through cash receipt
Managing inter-dependencies of complex processes
BOM .
Tracking the three-way match between purchase orders
(what was ordered), inventory receipts (what arrived),
and costing (what the vendor invoiced)
The accountingfor all of these tasks: tracking the
revenue , cost and profit at a granular level.
Disadvantages
Customization of the ERP software is limited.
Re-engineering of business processes to fit the "industry
standard" prescribed by the ERP system may lead to a
loss of competitive advantage.
ERP systems can be very expensive (This has led to a
new category of "ERP light" solutions)
ERPs are often seen as too rigid and too difficult to adapt
to the specific workflow and business process of some
companies, cited as one of the main causes of their failure.
Many of the integrated links need high accuracy in other
applications to work effectively. A company can achieve
minimum standards, then over time "dirty data" will reduce
the reliability of some applications.
The Next Competitive Advantage:
Collaborative Commerce
2004: Collaborative
Commerce
2001: CPFR
1996: ECR
1992: VMI/Co-Managed
1986: Quick Response (QR)
1960s: Just-In-Time/Total Quality
Software solution for collaborative
commerce
SAP/R3
manugistics
leveraged Intelligence
i2
LOGILITY
VOYAGER
SOLUTIONS
Eqos
A shared process of creation between two or more
parties with diverse skills and knowledge delivering
a unified approach that provides the optimal
framework for customer satisfaction.
Voluntary Inter Industry Commercial Standards (VICS)
•A set of guidelines supported and published
by the Voluntary Inter industry Commerce
Standards (VICS) Association ,Trading partners
to share their plans for future events, and then
use an exception-based process to deal with
changes or deviations from plans.
The CPFR® ( Collaborative planning , forecasting
& replenishment
CPFR is a business practice that combines the
intelligence of multiple trading partners in the planning and
fulfillment of customer demand.
CPFR is a strategy for improving supply chain efficiency
and effectiveness by making demand transparency, drive
the execution of the supply chain participants to maximize
value for the end-customer.
Fundamentally, the aim of CPFR is to convert the supply
chain from a disjointed, ineffective and inefficient “push”
system to a coordinated “pull” system based upon end
customer demand.
CPFR Process Model.
The driving premise of CPFR is that all supply chain participants develop a
synchronized forecast. Every participant in a CPFR process — supplier,
manufacturer, distributor, retailer — can view and amend forecast data to
optimize the process from end to end. Essentially, CPFR puts an end to
guesswork in forecasting. It means that manufacturers and retailers share
their plans, with detailed knowledge of each others’ assumptions and
constraints.
The target objectives for CPFR process include the following:
• Increased in-stock at shelf
• Reduce average transit inventory
• Increased sales
• Reduce operating expense
• Reduce cost of goods
• Reduced lead time/cycle time
• Decreased account receivables
• Reduced forecast error +/- 10%
(Source: University of Denver Supply Chain Round table: “CPFR Overview.” Value
Chain Collaboration Associates, Inc
FRONT END AGREEMENT
JOINT BUSINESS PLAN
Collaborative
Planning
CREATE SALES FORECAST
IDENTIFY EXCEPTIONS
RESOLVE EXCEPTIONS
Collaborative
Forecasting
CREATE ORDER FORECAST
IDENTIFY EXCEPTIONS
RESOLVE EXCEPTIONS
GENERATE ORDER
Buyer
The CPFR® Process Model Seller
Phase I — Planning
This phase relates to people, processes, and developing of trust. Partners must
break down cultural barriers and company-centric perceptions so they can view
the bigger picture. Partners have to share a unified vision to make the process
work. First, partners must define their relationships and identify what processes
need to be changed to allow stronger collaboration. Next, “trigger” points for
alerts must be identified and assignment charts developed that designate who
responds to the alerts and in what time frame. Overall,
suppliers may have to change compensation plans and move away from “push”
plans, so that shared forecasts can “pull” information through the processes.
Specific benchmarks and key performance indicators (KPIs) must then be
established to determine the efficacy of the shared plan.
The two major steps in this plan are :
1. Developing a front-end agreement
2. Creating a joint business plan.
Phase II — Forecasting
Collaborative forecast of end-user demand continues through all aspects of supply
chain planning, providing support for both long-term and day-to-day decisions.
Analysis like “what-if ” , forecasting planners can quickly and easily determine the
financial and operational effects of any action throughout the supply chain.
In Phase II, an organization creates the sales forecast, which then feeds into the
order forecast. A large quantity of information rapidly permeates the entire
process. A single, collaborative forecast is created with dynamic capability to
address the complexities in the business environment.
Using advanced demand planner ( software modules ) , organizations can build
multi-dimensional models, which may include product hierarchies, geographies,
channels, and specific customers. Causal variables such as pricing, promotions, and
new store openings can also be completely integrated. In addition, historical data can be
combined with near real-time variations in the channel to get the most accurate forecast.
Phase III — Executing
During 3rd phase of CPFR , front-end planning and forecasting come
together with supply chain execution. Using Order Promising software
module , companies can instantly determine where orders can best be
satisfied — from inventory at any location, planned production orders, or
purchase receipts. When there is a promotion (such as a new store
opening or product launch), Order Promising allows companies to quote
future delivery dates or other key information related to the event. Order
Promising provides the real-time information essential to good customer
service.
Manufacturing, warehousing, order fulfillment, and transportation plans
are completely synchronized into an integrated package to monitor and
ensure on-time execution of the order delivery process.
Collaborative commerce in Retail
PLAN
SOURCE DELIVER
SUPPLY CHAIN
SUPPLIER
CATEGORY
Management
Procurement
In sourcing/out sourcing
Relationship
Management
Supply chain design
Demand forecasting
Inventory planning
Distribution planning
Allocation
Transportation Planning
➢
➢
➢
Delivery scheduling
& coordination
Warehouse Management
Inventory Management
Transportation
management
Order Fulfillment
Visibility, Event Management
& Track & Trace
Reverse Logistics
Trade Management
Process view of Supply Chain in collaborative
commerce .
Customer
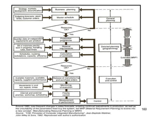
Managing Manufacturing Lead time ( MLT ) is an essential
task in any organization to deliver the goods as per the
customer order lead time.
MLT depends on the nature of manufacturing process. The
four types of manufacturing process are :
Design Procure Manufacture Assemble Ship
ETO ( Engineer to Order)
MTO ( Manufacture to Order )
ATO ( Assemble to Order )
MTS (Made to Stock )
ETO
Lead Time
92
93
Types of Production System
Production Process.
Standardization Non standardization
Flow (Mass)
Production
Batch
production
Job
production
Project/ Turn
key production
MTS ETO
Plant Layout
Standard parts &
High Volume
94
Non standard low volume
Plant location
Production process
Variation
95
Flow or mass production employs special types of machines specially
designed for mass scale productions . It involves decomposition of the
production task in to minute details & are grouped them according to the
norms of production.
An assembly line consisting of workstations in a sequence meant to do a
portion of the work , feed the parts and components machined to
assembly line .Material moves continuously at a uniform average rate
through the sequence of workstations .
When to deploy mass production .
•When production quantities are large & variations are small .
•Demand for a single product is very high .
•It must justify economy of scale.
Mass or Flow production
96
Advantages of Flow production :
•Smooth flow of material from one station to next in a logical
order.
•Result in small WIP inventory due to well connected process.
•Effective production time can be short if the processes in the
production is not in efficient .
•Low labour skill is required and can be automated easily .
•Low labour training is required.
•Material movement is less & less WIP inventory storage
space required.
Disadvantages :
1.Complete line stoppage if a machine breakdown.
2.High preventive maintenance cost
3.Plant layout is dictated by the product . Any change in the product design
will call for a major change in plant layout .
4.Line balancing is essential in the assembly line to attain line efficiency .
( Grouping of task to ensure that sum of the time of the work elements
performed at a work station ( station time ) does not exceed the cycle time
LE = ST
97
i
K x ( CT)
ST = Station time for i station
K = total no of work station
CT= cycle time
5.Low degree of manual supervision .
98
Batch production : When a variety of products to be made & volumes
are not large , batch production is followed.
•It uses general purpose machines or flexible machine system which
can be used to produce variety of products.
•Material flow is more complex than mass production.
•Plant Layout is designed keeping in mind the variety & their flow
pattern .
•Production cycle time are larger as compared to mass production.
•Production scheduling follows a particular sequence in which jobs
should be done at the work center.
•Optimal batch size determination for economy is essential.
Batch production
Manufacturing Economic batch Quantity
Items are produced & consumed simultaneously for a portion
of the cycle time. The rate of consumption is uniform through
out the year & cost of production remains same irrespective of
production lot .
tp
p rate
Q
2 DXCs
Ci
EBQ =
max = t p x ( P-D)
P
D
Q = Pxtp , tp = Q/P
P = production rate
D= consumption rate
P – D = inventory build u
Q = Inventory at t1
Cycle P
99
( P-D )
I max = tp x ( P-D)
= Q/P x ( P-D)
= Q x (1- D/P)
Av annual Inv = Q/2 x ( 1- D/P)
Av Annual Inv Cost = Q/2 x (1- D/P) Ci
Annual set up cost = D/Q x C s
Q/2 x(1-D/P) Ci = D/Q x Cs
Q2 = 2xDxCs
(P-D)Ci
P
Q =
2x Dx Cs x P
Ci P-D
Economic
Batch Qty
10
0
A manufacturing unit has annual demand of 10000 valves.
Each valve costs Rs 32. The product engineering
department estimates the setup cost as Rs 55 & holding
cost as 12.5 % of the valve. The production rate is uniform
at 120 valve/day. Production happens for 250 days in a
year.
Calculate optimal batch size & total inventory cost on the basis of optimal policy.
Find the number of set ups on the basis of optimal batch .
Ci= 12.5% of 32 = Rs 4 , D= 10000/250 = 40 units /day
EBQ = 2 x 10000 x 55 ( 120/120-40) = 642 valves.
4
(10000/642)x 55 + 642/2 ( 120-40/120) x 4
856.8 + 856.35 = Rs 1713.15 /yr
No of setups = 10000/ 642= 16 Approx
10
1
100
Disadvantages :
Longer and irregular flow lines result in expensive material handling
process.
Larger WIP inventory High grade skilled workers & operators are
required.
Total production time required is relatively larger.
Job Production :
In job production, similar machines are used to produce variety of
jobs of smaller quantity . As nature of demand is unpredictable, &
each job order being unique, it requires varying processing time &
distinct routing process through a number of machines in the factory.
Job shop consists of general purpose machine clubbed in different
production centers.
Each job requires a unique scheduling as there are n jobs to be
processed by m machines so as to meet the due date.
103
•Managing total processing time ( make Span)
•Minimizing idle machine time
•The make span depends on number of jobs to be processed & number of
machine available, their due date, job shop layout , the manner in which the
jobs arrive at the factory.
•Planning for the job shop involves deciding the order of priority for the jobs
waiting to be processed in a queue to achieve the desired objective.
•Attaining Shortest processing time( SPT sequencing rule ) is key to job work.
•It helps to minimize lateness of the job . ( Job completion time - Due date)
•Other approaches are first come first serve ( FCFS)
•Prioritize the job with earliest due date.
104
Managing Large & complex production work
Project Work ).
A large complex task comprising of multiple activities to
be performed from manufacturing to delivery, installation
& commissioning requires tight scheduling coordination
& monitoring of activities from start to end for timely
completion of work to avoid monetary loss & high
customer satisfaction.
Cost ,Time & Performance are the basis of such project
activity.
Interrelationships between the activities need to be
understood by the operation team.
Erection of a manufacturing plant. Manufacturing of
ships , airbus etc.
103
•It requires a specific layout ( project layout ) to handle each
part of the project.
•Heavy machinery and material handling equipments are
required to manage the projects.
•Tight control and monitoring of resource are the essence of
the project.
•All such production activities are done using project
techniques called CPM ( Critical Path Method ) & PERT
( Project Evaluation & Review Technique)
CPM deals with project management involving deterministic
time estimates .
When activity durations of the project are not deterministic &
probabilistic, PERT is used.
106
107
PLANT LAYOUT
Plant layout is a floor plan of the physical facilities used for
ease in production system. It is an spatial arrangement of
physical facilities to increase the productivity in the shop
floor.
An economic layout decision helps to achieve long run
efficiency in operation . It creates competitive
advantageous in terms of capacity, processes , flexibility,
cost and quality of work life
108
If the operational system suffers from :
1. Poor on-time performance
2. Long production lead-times
3. High WIP and/or finished goods inventory
4. High overtime
5. Lots of expediting and rescheduling
6. Wandering or stationary bottlenecks
7. Reluctance to take on new business
. . . then it implies that organization's
production layout has constraints.
109
Layout decisions .
.
Key benefits are : Higher utilization of people , equipment
and space, Improved flow of information , & material
Improved Employee morale & safer working condition,
Minimize material handling cost .
Types of layout are :
•
•
•
•
Fixed position layout
Process layout,
Work cell layout, ( Group Layout )
Product layout.
108
Fully automated Plant layout
WIP Inventory
109
Assembly Line in a Car Factory
112
113
Product layout : Machines & auxiliary service are
located according to the processing sequence of the
product . This is also called line layout. Material
flows in a uniform rate & operations are carried out
in a balanced way.
Sawing Turing bending drilling Grinding
Packing Quality
approval
Inspection Painting
RM
114
FG
115
116
Advantages product layout
1.Simple production Planning & control .
2.For high volume standard outputs, machine & work force
utilization is high.
3.Operator skill can be relatively low as he is trained for one kind
of operation.
1. Limitation : Breakdown of one machine will cause stoppage of
work in down /up stream level.
2. Last minute change in product design will require major
alteration in layout .
3. Heavy investment is required in material handling equipments
, machinery etc.
115
Process layout : Deals with low volume high variety
production activity ( intermittent production ) . The product
manufactured undergoes different sequence of operation. It
provides flexibility in equipment and labour assignments .
The break down of one machine will not halt the processes.
It is good for wide variety of product production in different
size.
Sub
Assembly
Grinding
Milling
Bending Wielding
shop
Drilling
Dispatch
Turning
Sawing &
Shearing
Job Process
Heat
Treatment
RM
118
1. A high degree of flexibility in terms of task allocation
to machines exists.
2. Relatively low investment in machines .
3. Operators are multi skilled.
4. Handles diversity in task better.
Limitation
1. High care in PP&C required.
2. WIP inventory will be large.
3. High grades of skilled work force will be required.
4. Material handling cost will be high
Process layout
119
Manufacturing system based on Cellular layout
A manufacturing system wherein the equipment and
workstations are arranged in an efficient sequence that
allows a continuous and smooth movement of inventories
and materials to produce products from start to finish in a
single process flow, while incurring minimal transport or
waiting time .
In order to set up a single process flow (or single product
flow) line, it is necessary to locate all the different equipment
needed to manufacture the product together in the same
production area. This calls for a improved production layout.
120
A work cell is defined as a collection of
equipment and workstations arranged in a
single area that allows a product or group of
similar products to be processed completely
from start to finish.
It is, in essence, a self-contained mini-
production line that caters to a group of
products that undergo the same production
process. Cellular manufacturing involves the
use of work 'cells.
Work cell layout : A combination of product & process
layout. It provides the benefits of both layout to the
business.
Unit 1 Unit II
Unit iii
Unit IV
Unit V
Job A
Job B
Work cell
Assembly line
121
122
Work Cell layout will provide standardization &
rationalization of products , good estimates , effective
machine operation , high productivity , reduce set up time,
less down time , better through put etc.
Work cell / Group layout will not be feasible for all kinds of
operations. However the layout can meet the requirements
of batch production system . When the product mix
manufactured is very dissimilar it will not be advisable to
have group layout.
123
Benefits of Cellular layout
1. Cellular layout helps to eliminate over production and
reduce waste.
2. Cellular manufacturing helps reduce waste by reducing
defects that result from processing and product
changeovers. Since products or components move
through a cell one piece at a time, operators can quickly
identify and address defects.
3. Allowing operators to stop production when defects occur
prevents wasted material and time.
124
4.In a conventional queue process, it is difficult to
identify and respond to defects until the entire batch is
produced or numerous pieces are processed.
5.Reducing defects has several benefits such as :
•Fewer defects decreases the number of products that
must be scrapped.
•Fewer defects also means that the raw materials,
energy, and resulting waste associated with the scrap
are eliminated.
•Fewer defects decreases the amount of energy, raw
material, and waste used or generated to fix defective
products that can be re-worked.
125
6.Cellular layouts typically require less floor space for equal
levels of production. Reductions in square footage can
reduce energy use for heating, air conditioning and lighting.
It can also reduce the resource consumption and waste
associated with maintaining the unneeded space (e.g.,
fluorescent bulbs, cleaning supplies).
7.Cellular manufacturing layouts and automation can free
workers to focus more closely on equipment maintenance
and pollution prevention, reducing the likelihood of spills and
accidents.
124
Fixed position layout : The space required is
very large , meant for large bulky products .
Heavy engineering equipments. Ship yard , Air
repair base. Equipment and people are fixed to
an operation area.
Ship Repair base
Boiler manufacturing
127
Layout Design tools.
A) Manual Method : 1.Travel chart
2. Systematic Layout planning
B) Computerized Method. ( Using algorithms )
1Automated Layout Design Algorithm ( ALDEP)
2.Computerized Relationship Layout Planning
(CORELAP)
3. Computerized Relative Allocation of Facilities
Technique.( CRAFT)
Plant layout variables
1.Flow of material 2.Process flow
Relationship of 1&2
Space
Requirement
Space
Available
Practical Constraints
Develop layout alternatives
128
127
Production
Planning &
Control
Sales &
Marketing
Physical
Production
work
Production Planning & control function
Staff function Line function
•Planning, coordinating and controlling
fulfillment or OTD cycle.
•Plan & control material , material cost & Vendor
•Plan & control machine schedule, maintenance
&productivity.
•Plan & control plant productivity, safety , hygiene
•Production incentive etc.
•Set quality standard .
128
Production Planning and Control (PPC) is a process that
comprises of managing the performance of critical
functions during planning as well as control of production
activity to deliver quality output within the stipulated time
frame at minimum cost of production.
Production Planning & Control
129
Production Planning & Control
Production planning function is responsible for planning of
resources like Material , Machine , Manpower , Method &
Money for production activity. Production planning
function deals with two levels of planning :
Prior Planning : All activities such as product development
& design , production cost estimation , vendor
identification , sourcing mechanism , Material planning ,
Order writing etc.
Active planning includes Process scheduling , & routing,
work force allocation , machine scheduling , Capacity
scheduling, Finite capacity scheduling , Tool planning
Material handling & movement etc.
132
PP&C function is responsible for managing the overall
cycle time during production process since
Cycle time is directly related to production rate .
CT ( Cycle Time ) = Productive time / Demand per
period
If the output per day from a manufacturing shop is 24
cylinders operatign in a single shift ,
= 8 X60/24 = 20 Min is cycle time for one cylinder.
Since the actual time available would be less than the ideal
time ie 8hrs on account of various delays viz operator
efficiency , break etc, set up , the effective cycle time
would be less than 20 min .
As demand increases & lead time need to be minimized
to be competitive in the market , PP&C has to manage
Effective cycle time.
133
OTD cycle time = production time + delivery time (MTS)
= order time + Production time + delivery time ( MTO)
= order time + Supplier lead time + integration time
+ delivery time ( ATO )
= Order time + Supplier lead time
+ subcontractor’s lead time
+ Production time
+ Delivery time
+ Installation &commissioning time
( ETO)
PP&C owns the prime responsibility in a manufacturing organization to ensure that
OTD cycle is in accordance with the realistic customer’s acceptation of delivery time.
132
Responsibilities of PP&C function
1.Material Planning
•Forecasting inventory
•Preparing material budget
•Make or buy decision analysis
•Estimating individual requirements of parts ( BOM )
•Raising material indent
•2.Inventory Control
•ABC analysis
•SDE& VED inventory analysis
•Fix Economic Batch Order
•Building safety stock & re-order level.
3.Subcontract Activity
Vendor evaluation ( value engineering )
Monitor out source activity
Outsource to subcontractors
Make vendor inspection schedules
Handling & movement of materials
Disposal of scrap inventory
133
4.Maintenance Planning & Scheduling
•Preventive & corrective maintenance schedule
•Spares planning
5 Machine scheduling
• Job Scheduling
• Work Scheduling ( Loading )
• Progress reporting
•Productivity study ( Method study )
6. Quality control
•Inspection schedule
•TQM
•Kaizan
•Kanban
7 .Work & Job Design
•Method study
•Productivity norms
•Work environment
134
RM demand estimation
According to sales order
Develop Aggregate
Production plan
Master
Production
Schedule
Create
MRP/
BOM
Capacity
requirement
plan Execution
Inform sales Sales dept.
the expected delivery schedule
Material Requirement Planning process : When a production system
operates through dependent demand , technique used to determine
the requirement of RM for production is called MRP.
Machine &
operator
schedule
Raise
work
order
Monitor
Schedule
& take corrective
Action
135
Material requirement planning MRP process.
Demand
aggregation
Explode
Demand into
bill of material ( BOM)
Check Inventory
Stock
(Stocking Policy )
Raise production .
work order
Raise subcontract
contract
Analyze
Make or Buy
decision
Make Buy
Stock
availability
Y
N
Raise
Purchase
Indent
136
Q/2
Q
Time
EOQ Assumption : Demand Constant & No lead time
Lead time
D Lt = Av demand x LT
Stock level = EOQ + DLt
ROP
( When supplier lead time not
constant )
Stock level = EOQ + Dlt + variation in demand ( when
demand fluctuates )
137
Make or Buy decision .
Criteria of make : 1. Finished goods can be made cheaper by the firm.
2.Quality standardization can not be met by out side
party. ( strict quality control. )
3.Supply of the parts are unsteady ( Long lead time)
4.Capacity of production can be used for
manufacturing some other part. ( Fixed cost)
Buy : 1.Heavy investment in the facility
2.Parts are standard and available easily.
3.Demand of the components are seasonal .
4.Patent of some legal implications exists.
5.Cost of buying is less than manufacturing.
138
A firm has extra capacity which can be used for production of gears, which
they have been buying form the market at Rs 300 per unit. If the firm makes
gears , it incurs the following cost.
Mat cost Rs 90/unit.
Lab cost 120/unit
Overhead Rs 30/unit . The annual fixed cost of production estimated is Rs
240,000. Projected demand for next 24 months is 4000 units.
Will it be profitable for the firm to manufacturer?
The same capacity can be utilized for producing agri-equipment. In such case
there will be a saving of s 90,000. What should be the decision.
Making /Buying gears
VC/unit =
Total VC =
( Rs 90 + 120+ 30) = Rs 240
4000 X 240 = 9,60,000
Fixed cost = 2,40,000
Total cost = 12,00,000
Purchase cost = ( 4000 x Rs 300/unit ) = 12,00,000
2,40,000
Fixed cost =
Total cost = 14,40,000
Make gears
Rs 12,00,000
Make Gears and Agri Equipment
12,00,000 – 90,000 = 11,10,000
There are two processes to manufacture a particular product in a firm .
Alternatively , they can also buy it from local market. The cost associated
areas follows. The annual demand for the product is 10000 units. When
would it be feasible for thefirm to use process A & B .
Cost ( Rs ) process A Processes B Buy
FC/ Year 1,00,000 3,00,000 -----
VC/ unit
Buy price / unit
75 70 -----
80
Cost of Process A = 1,00,000 + 75 x 10000 = Rs 8,50,000
Cost of process B = 3,00,000 + 70
Cost of buying = 80 x 10000 =
x 10000 =
8,00,000
Rs 10,00,000
Le t Q be the vol of production.
For Process A 100000 + 75 Q =< 80 Q
100000 =< 5 Q
20000 units
TC A >= TC B
100000 +75Q >= 300000 + 70Q
Q>= 40000
When demand exceeds 20000 units , use process A & beyond 40000, use proc1e3s9sB
140
Determining Economic production quantity ( batch size )
As volume reduces , the total cost of production becomes unviable
unless
the optimum batch quantity is not produced.
Total cost comprises of two conflicting costs Setup cost ( favors large
batch size )
and inventory holding cost ( favors small batch size )
There are three possible situations
Demand rate > production rate ( shortage will occur )
Demand rate = production rate ( N need of holding inventory )
Demand rate < production rate ( Inventory stock will go
on increasing )
141
Cost trade off.
When orders are placed more frequently, the ordering cost is high but
carrying cost lost is low , on the other hand if less frequent orders are placed
ordering cost will be low but carrying cost will be high.
Cost
Order
Qty
Total
cost
Total cost
Ordering cost
Carrying cost
An item has yearly consumption of 1000 units . The cost related to
sourcing & Making are as under: Decide which option would be better
for the organization.
Source Make
Item cost /unit Rs 6.00 Rs 5.9
Ordering cost 10.00 --
Set up cost -- 50.00
Annual ICC/item 1.32 1.3
Production rate ---- 6000
BUY : EOQ = 123 units
TC = 1000 x 6 + 1000 x 10 + 123 X1.32
123 2
= 6162.48
Make : EBQ = 304 units .
TC = 6229.14
144
145
Inventory Control Techniques
Inventory control techniques are used to prevent :
1 financial leakage due o excessive stock & poor
demand , 2 2shortage of inventory
3. Inventory Obsolescence
Plan safety stock for critical & essential items
Build selective control on fast & slow moving
inventory .
Various Inventory control technique used are :
ABC : Always Better Control
VED : Vital Essential & Desirable
SDE : Scarce Difficulty & Easy
FNSD Fast moving , Normal , Slow moving , Dead
% items
30
146
0 10 100
ABC Classification
Usage %
100
CLASS B
CLASS C
70
(Inventory
Value )
CLASS A
High annual consumption value items
Moderate annual Consumption value
Low annual consumption value
90
147
VED analysis : Vital : Without which production process
will come to halt.
Essential : Non availability of such item will affect
the efficiency .
Desirable : It is good if it is available , however
alternate option can be done.
SDE : Scarce ( Short supply )
Difficult ( Imported components )
easily ( Short lead time )
148
Purchase Inventory review system :
Review process is administered on the basis of Fixed
order quantity ( Q system ) and fixed period quantity
system . ( P system )
In Q system , whenever the stock level reaches the RoL
, order is placed for a fixed quantity of material .
RoL is calculated as a sum of demand during the lead
time & variation in demand during lead time ( safety
stock ) and average demand during delivery delays.
( reserve stock )
In p system , stock position is reviewed after every fixed
period & order is placed according to stock position .
147
The goal of JIT in manufacturing organization is to
continuously reduce the cost associated with requirement
material resource. Its objective is to achieve zero ( minimal )
inventory through out the supply chain, hence implement
good material control. The goal of JIT process is to reduce
excess working capital held-up on account of material ,
minimal inventory at WIP .
The constraints for implementing JIT are :
•Unpredictable quality of supply of material
•Inability to hold tolerances.
•Shortcoming in lead time. ( Erratic delivery )
•Short supply of quantity of material
•Inaccurate forecasting
•Non standard materials being used ( Increased variety )
•Last minute product changes.
150
Steps for implementing JIT in an organization.
1.Symptoms : Identify the symptoms leading to inventory issue.
Frequent Stock out
2.Causes : Poor demand forecast & inconsistent supply
Schedule by supplier .
3.Remedy
Pull inventory system .
•Do detailed analysis of inventory requirement of all types at
every stage of production process.
•Estimate the market fluctuations on account of price, supply ,
quality demand etc.
•Identify reliable source of suppliers who are capable of
supplying material as when required.
151
•Take supplier in to confidence & sensitize them the
importance of JIT inventory & build healthy business
relationship with suppliers to have high commitment &
ownership . Use Value engineering approach.
•Conduct periodic vendor appraisal & follow vendor
rating system of evaluation .
•Give instant feed back on the supply & suggest
improvement steps.
•Sign rate contract .
• Use IT enabled ordering system , ERP .
152
Value Engineering or Value Analysis
It is a technique of cost reduction and cost
prevention. It focuses on building necessary
functions at minimum cost with out
compromising on quality, reliability ,performance
& appearance. It helps in identifying unnecessary
costs associated with any material , part
components or service by analysis of function
and efficiently eliminating them with out
impairing the quality functional reliability or its
capacity to provide service. It is a preventive
process.
151
When to apply VE
1. Raw material cost increases suddenly .
2. Vendors are unreliable & organization is highly
dependent on a few select vendor .
3. Cost of manufacturing is disproportionate to
volume of production .
Value analysis is done w.r.t cost associated at:
•
•
•
•
Cost Value (Labour , Material & overhead).
Use Value
Esteem Value ( Look & finish )
Performance Value ( Reliability , Safety , Service &
Maintenance )
152
Value = Performance ( Utility)
Cost
Vendor analysis is done to minimize the cost incurred due
to a supplier Inefficiency or inability .
Vendor cost to be considered are :
•Opportunity loss due to poor quality ( High rejection cost )
•leading to machine & labour idle time.
•High re-work cost
•Inconsistent lead time
•Inability to meet the demand of the manufacturer
•Poor Credit terms
153
Value engineering procedure:
Constantly evaluate the inventory costs associated &
benchmark against the best in practice.
As & when the cost of manufacturing increases
disproportionately, identify an alternate source for contract
manufacturing & monitor the quality & standards.
Use more standard parts which can be sourced easily
Develop more suppliers ( atleast 4 to5 for one part.) &
minimize dependency on one supplier.
Audit the supplier’s work premise & rate them on the
performance .
Conduct quarterly vendor meet & share the highlights &
concerns .
156
MRP vs. ERP — Manufacturing management systems have
evolved in stages over the past three plus decades, from a simple
means of calculating materials requirements to the automation of
an entire enterprise.
As frequent changes in sales forecasts happened entailing
continual readjustments in production, as well as inflexible fixed
system parameters, MRP (Material Requirement Planning)
evolved into a new concept : Manufacturing Resource Planning
(or MRPII ) and finally the generic concept Enterprise Resource
Planning (ERP)
Prior to the concept of ERP systems, a manufacturing organization
faced tremendous difficulty in planning & controlling of resources
like people , finance WIP inventory at plant , machine status etc
due to lack of integrated & updated information about resources.
MRP MRP1 ERP
Material requirement planning
in manufacturing organization.
Manufacturing resource
Planning in manufacturing
organization
Enterprise resource
Planning
Inventory planning
157
Production planning
& control
Material, Machine
Method Man
Business planning
& control
Man Machine
Material, Method
& Money
Material planning
The essence of the progress was based on seamless integration and analysis of
information on various resources required by a manager to make an effective
decision.
156
Advantage of ERP in a manufacturing organization.
Integration among different functional areas to ensure
proper communication, productivity and efficiency
Integration of Design engineering & collaboration.
(CAD & CAM )
Order tracking, from acceptance through fulfillment
The revenue cycle, from invoice through cash receipt
Managing inter-dependencies of complex processes
BOM .
Tracking the three-way match between purchase orders
(what was ordered), inventory receipts (what arrived),
and costing (what the vendor invoiced)
The accountingfor all of these tasks: tracking the
revenue , cost and profit at a granular level.
159
Disadvantages
Customization of the ERP software is limited.
Re-engineering of business processes to fit the "industry
standard" prescribed by the ERP system may lead to a
loss of competitive advantage.
ERP systems can be very expensive (This has led to a
new category of "ERP light" solutions)
ERPs are often seen as too rigid and too difficult to adapt
to the specific workflow and business process of some
companies, cited as one of the main causes of their failure.
Many of the integrated links need high accuracy in other
applications to work effectively. A company can achieve
minimum standards, then over time "dirty data" will reduce
the reliability of some applications.
160
Production Control .
It involves work scheduling Reporting & corrective action.
Production Planning Work order Scheduling
Reporting
Corrective Action
161
Objective : Manufacture & deliver the work order within the
committed time within the resource constraints provided.
•Effective utilization of time .
•Eliminate stress during the production activity
•Cent percent plant capacity utilization
•Minimize cost on waste like overtime, scrap , down time etc.
•Proactive reporting of issues at shop floor , like absenteeism of
workers , non availability of material on account of rejection ,
unplanned breakdown , daily reporting of production status as per
the target plan.
162
Scheduling: It deals with working out of optimal time
required to perform each operation and also the time
necessary to perform the entire series as routed,
making allowances for all factors concerned. It mainly
concerns with time element and priorities of a job. The
pattern of scheduling differs from one job to another .
Master Schedule: Weekly or monthly Schedule prepared by
breaking -down of the production requirement for each
product for a definite time period. By having this as a running
record of total production requirements, production manager
is in better position to shift the production from one product
to another as per the changed production requirements. This
forms a base for all subsequent scheduling activities.
163
Master schedule Chart
Master schedule chart communicates the following
information related to production schedule.
1. Operator schedule : This schedule informs the shop
manager about the operator detail who is supposed
be reporting for the work in a given shift.
2. Machine schedule : This schedule informs the shop
manager about the type of machine to be used for
doing a job in a given time.
164
Reporting of the production progress in the plant.
•Load chart
•Gantt Chart
•Process Chart
163
Work order
Product A
Work order
Product B
Work order
Product C
Gantt chart
Date & shift
19.03
S1
19.03
S2
19.03
S3
20.03 20.03 20.03 21.03
S1 S2 S3 S1
Type of
Work
Sawing
M/c Type: A
Bending
M/c Type: B
Grinding
M/c Type: C
Wielding
M/c Type: D
166
167
A master schedule is followed by operator schedule
which fixes total time required to do a piece of work
with a given machine or which shows the time
required to do each detailed operation of a given job
with a given machine or process.
168
1 a ) Machine scheduling : A process created for effective
utilization of machine in the shop floor on the basis of actual
available time for processing .
It involves Set up time required .
Startup time
Routine maintenance time ( Cooling time, Tool
trail )
Operator efficiency
Total Machine Hr – Delay = Actual Hrs
1 b ) Process scheduling : A method of establishing most
economic & shortest path for production .
Process scheduling requires an understanding the flow of
the work process & create a process sheet or route sheet to
optimize the time.
169
Process sheet : It gives the optimum method to do a job ,
thereby fixing the sequence of the operation , link the
ancillary or parallel process to be accomplished . It gives the
details & specification of the machines tools , operator to be
deployed for the job. Delays on account of set up
maintenance etc is communicated to the operator.
Routing: Under this, the operations, their path and
sequence are established.
To perform these operations, the proper class of machines
and personnel required are also worked out. The main aim
of routing is to determine the best and cheapest sequence
of operations and to ensure that this sequence is strictly
followed.
170
Preparing process sheet (Routing procedure) involves
following activities.
(1)An analysis of the article to determine what to make and
what to buy.
(2) To determine the quality and type of material
(3)Determining the manufacturing operations and their
sequence.
(4) A determination of lot sizes
(5) Determination of scrap factors
(6) An analysis of cost of the article
(7) Organization of production control forms.
171
Process sheet includes the following details of a process.
•Part name to be machined & its engineering drawing &
specification .
•Sequence of the operation to be performed .
•Specify the the machine & tools to be used. ( cutting
tools ,jigs, fixtures )
•Operating machine details like Speed , ,load , cooling time
set up time )
•Operating skill required
•Productivity norm
•Maintenance schedule of the machine
•Subsequent operations
Process scheduling differs depending upon the nature of
production .
Continuous or mass production : It is done by industrial
engineers at the plant layout stage. It is difficult to alter the plan
& incurs heavy expenditure.
Batch production : In this case a master process sheet is created
& is communicated to the shop floor . As & when the product line
changes it is altered.
Job order. In this case the process sheet is created more often as
the nature of operation varies .
Process schedule acts as a standard operating manual for
process engineers to refer incase of any emergency or accide17n0ts.
Managing project based manufacturing work.
A large complex manufacturing task comprising of
multiple activities to be performed from design to
manufacture, deliver, installation & commissioning
requires tight scheduling coordination & monitoring of
activities from start to end for timely completion of work
to avoid monetary loss & have high customer
satisfaction.
Tight cost control ,Timely completion of work &
Performance are the basis of such manufacturing
project.
An understanding of Interrelationships between the
activities of task is essential by the operation team.
173
174
Steps involved in managing manufacturing projects.
•Project planning ( Drawing the network )
•Time estimation of the project ( Network analysis . Identifying activity
time and critical path)
•Scheduling : ( identifying the amount of slack in the activities and in
the project )
•Time- cost trade off : ( Arriving at a time where the overall cost of
executing the project is minimum with out compromising on any
activity.
•Resource allocation : ( Checking the feasibility for doing each activity
at most optimistic schedule )
173
Guide lines for managing project based network
manufacturing work.
• Break the task into detailed activities.
• Identify the start & end of each activity. (Node ).
• Estimate the time required to perform each activity.
Establish dummy activities to show logical
relationship between the activities .
•
• All activities of the network should terminate in to final
destination .
• Establish relationship between activities such as
preceding , concurrent , succeeding etc.
176
Critical Path of a Project : Critical path of a project network is
the longest path in the network . It is identified by listing all
possible path of the network & selecting the path having
maximum sum of the critical activity time.
Total Floats of the project: Total time that a project completion
time of an activity can be delayed without affecting the actual
project completion time.
Free Floats : Total time that an activity can be delayed with out
affecting earliest start time of immediate successor activity .
When time of the activities are given in three different time
estimates like a = Pessimistic time
m= Most likely time
b = Optimistic Time
mean time has to be calculated.
177
Optimistic time is the time when the execution goes
extremely good.
Pessimistic time is when the execution goes very badly.
Most likely time is when execution is with in normal
expectation.
µ = Mean time = ( a+ 4m+b) / 6
²
²
(Variance ) = [(b-a)/6]
Following activities are involved in doing a production work. Activity
time & relation ship is indicated. Draw a network
Sr no
1
Activity
A
Time
2 days
Predecessor
_
2 B 5 A
3 C 3 A
4 D 4 A
5 E 6 B,C,
6 F 7 E,D
B
A D
C
178
E F
Project Flow
Start
Task Task
Precedence relationship
Task 2 Task 4
End
Activities Relationship Time
A - 2day
B - 3
C A 5
D B 3
E
F
C,B
D
5
4
179
2
A
B
3
5
C
D
E
5
F
Task 1 3 Task 3 4
0/0
2/2
3/5
7/7
6/8
Critical path = Longest path which accommodates all critical activities.
Task 1 & 3 are non critical .
CP = A-C-E = 12 days
12/12
Objective :
Less than
Manufacturing
time
Customer Required
Lead Time
Efficiency, Effectiveness, Cycle time reduction
in manufacturing operation
Key Drivers Minimal
Inventory
Faster
Response
Time
High
Quality
Reduced
over head
Outcome
Low Faster High No waste , sustained High
cost delivery flexibility quality morale
Exceed customer
expectation
Increase market share & profitability
180
181
In today’s business world, competitiveness
defines an industry leader. The drive
toward maximum efficiency is constantly at
the forefront of all organization. Global
competitiveness is key success factor .
Organizations across the country are striving
to adopt lean manufacturing practices to
help address worries about their bottom line.
Cellular Manufacturing is one staple of lean
manufacturing.
182
•In a lean manufacturing processes all non
value adding processes are squeezed out.
•In a lean manufacturing process a cell consists
of close arrangements of people, machines , or
workstation in a processing sequence.
•A one piece flow of product or service through
various operations with a least amount of delay
& waste.
183
Toyota, the foremost lean manufacturer in business
today (Toyota Production System –TPS ) views value
as a combination of cost; quality, and time. Cost is the
total expense involved in the delivery of the product.
Quality is any deviation from standard. Time is best
captured as the total elapsed process time from the
start of a part, or transaction, to its delivery.
(If this process is the order fulfillment process or cash-
to-cash process then executives have a complete
picture of where time is being effectively spent, or
wasted, in the organization) .
It is the key fundamental differentiator between lean
and traditional practices.
184
Waste caused in Manufacturing Process.
According to Toyota ‘s production system , seven important
causes of waste in manufacturing are :
1. The Process : Wrong process create high quantity of scrap
. Wrong type or size of the machines are used or if the
process is not being operated correctly it causes waste.
2.Methods : Unnecessary motions of operator, machine &
tool or material creates in efficiency & leads to waste .
3.Movement. Poorly planned production plan layout creates
back tracking of the process looses efficiency.
186
4. Re work due to product defect , sorting process due to
scrap not being identified, leads to interruption in the
smooth flow of work leading to waste.
5.Waiting Time: Operator waiting & material waiting time
in the shop floor / work center on account of no material ,
no work etc is a waste.
6.Over Production : It increases the cost of carrying
inventory , locks the capital creates quality problem.
7.Inventory : Excess stocking of RM & WIP inventory
brings down cost efficiency of the organization thereby
reducing its competitive bargaining power . Puts the
organization in stress to liquidate the inventory at lower
price .
186
Continuous production: - It refers to the production of standardized
products with a standard set of process and operation sequence in
anticipation of demand. It is also known as mass flow production or
assembly line production. This system ensures less work in process
inventory and high product quality but involves large investment in
machinery and equipment. The system is suitable in plants involving
large volume and small variety of output e.g. oil refineries reform
cement manufacturing etc.
Job or batch production: - It involves production as per customer's
specification each batch or order consists of a small lot of identical
products and is different from other batches. The system requires
comparatively smaller investment in machines and equipment. It is
flexible and can be adapted to changes in product design and order
size without much inconvenience. This system is most suitable where
heterogeneous products are produced against specific orders.
187
Production Process.
Standardization Variation
M
P
ass
roduction
Batch
produ
Job
ction prod uction
Project/
ke
MTS ATO MTO/ BTO ETO
Turn
y production
Plant Layout
188
Managing Manufacturing Lead time ( MLT ) is an essential
task in any organization to deliver the goods as per the
customer order lead time.
MLT depends on the nature of manufacturing process. The
four types of manufacturing process are :
Design Procure Manufacture Assemble Ship
ETO ( Engineer to Order)
MTO ( Manufacture to Order )
ATO ( Assemble to Order )
MTS (Made to Stock )
ETO
Lead Time
189
MTO
191
Inventory
(RM)
WIP
inventory Ship
Shorter delivery Lead Time
ATO
Inventory as
Per
order
No WIP
Inventory
Stock as
per
demand
No MLT, more variety
High RM
Inventory
High WIP
Inventory High FG Stock
Long MLT no variety
Shorter delivery Lead Time
MTS
Short MLT & variety
Longer delivery Lead Time
CRANKSHAFT MANUFACTURING PROCESS
191
192
194
PRODUCTION PROCESS OF CRANK SHAFT
HEAT TREATMENT PLANT
194
195
Maintenance Planning
&
Control
197
Continuous use of machinery causes wear & tear
leading to disruption production process.
1. Maintenance function’s objective is to keep the
machines in best operating conditions with economical
cost.
2. Maintenance function has to take a timely decision to
repair or replace the equipment to avoid the excessive
cost incurred in the maintenance. (Maintenance Plan &
cost control )
3. Overcome accidents & unsafe work conditions in the
shop floor.
4. Enhance machine utilization & productivity .
5. Maxim mum availability of machines ( UP TIME) for
production.
198
Impact of poor maintenance function in a manufacturing
organization.
1. High down time cost. Incurred loss due to the inability of
the machine to produce the goods.
2. Down time cost = cost /unit X no. of units X total idle Hrs
3. If the manufacturing processes are interdependent
activities , the financial loss goes exponential as all
other dependent activities come to a halt.
4. Idle wage : Wages to be paid to the work force & loss of
productivity , leading to the in efficiencies of the machine
shop .
5. High wastage & scrap due to poor performance of the
machine leading to high input material cost.
198
6. High cost of rework due to inferior quality of finish .
Loss of customer confidence.
7 Expediting cost to meet the dead line in the form of
overtime, hiring of equipment , shifting of work to
another plant. etc.
8 Accident cost incurred due to partial disability or or
loss of life.
9 Opportunity cost of the business
Performance measure of machines for maintenance
decision
Overall Equipment Efficiency ( OEE) : It is the
combination of uptime ( availability of the machine for
production ) , cycle time efficiency ( production
efficiency ) & quality of the equipment.
OEE% = Uptime % X Speed % X Quality %
( MTBF – MTTR )
MTBF
Where Uptime % =
X 100
MTBF= Meantime between
Failure
MTTR = Mean time to repair
MTBF = Total Running Time
Number of Failure
Actual Cycle Time
Speed % ( Efficiency) = Design Cycle Time X 100
199
200
Good Parts Produced
Quality ( %) efficiency =
Total parts produced
X 100
Reliability of Machines .
Reliability is the probability that an equipment will
satisfactorily perform the function for which it is
designed when operated under a specified condition for
a given period.
1. Reliability is a function of time .
2. It is function of condition of use .
λ = Failure rate is defined as the number of times a part
fails in a given interval of time.
No of Failures
λ =Total units of Operating Hours
201
EOL Zone
( Aging out of Machinery)
203
Reliability of Machines.
Weibull Distribution Graph
It helps to decide an appropriate maintenance
strategy for high productivity in the shop floor.
Rate
Of
Failure
Time
Reliability Zone
Infant
Morality Zone
203
Reliability of the equipments depends on the design
parameters , operating conditions , Probability of
performance ( Mean time between failure MTBF & MTTR
( Mean time to repair )
Infant mortality : failure rate at the beginning is high &
reduces with passage of time exponentially .
Reliability zone : Failure rate reduces drastically &
predictable to some extend
EOL : Failure rate increases due to aging of the equipments
& increases un predictability .
204
Maintenance required at infant mortality stage is high due
to poor set-up of the machine , idea ling of the machine,
non trained users etc even tough the machine is new.
During the reliability stage, the failure rate is minimum as
the workers are now trained to operate it efficiently,
machine set up issues & idea ling problems have been
handled by the maintenance team.
As the machine starts aging , the failure rate increases due
to high failure rate of the parts & components. At this
stage, the reliability of the machine is low.
205
R = e
Reliability of an equipment under infant mortality stage
can be measured as:
_ T/ MTBF
Where T = Length of service before failure
, e = Natural log value ( 2.71 )
MTBF = Mean time between failure
λ = 1/ MTBF, Hence R =e-Tλ
Substituting
Product will last for a period of time “T” with out break down .
206
Types of Maintenance followed in a plant
1. Preventive maintenance( PM) : It involves cleaning ,
inspection, oiling & retightening of parts after equal
interval of time in anticipation of the condition of the
machine , irrespective of the problem. Hence PM is
further classified in to Predictive( Condition based ) &
periodic ( Time based ) maintenance.
2 Corrective Maintenance (CM) . Two types of corrective
maintenance are : Design in maintenance , where
Equipment with design weakness are redesigned to
improve reliability & maintainability .
207
Design out maintenance to install new equipments of
superior technology or scrapping of aged out machines,
replacing manual to fully automatic machines.
3 . Break Down Maintenance : Repair of machines due to
sudden or unforeseen breakdown.
4. Total Productive Maintenance( TPM ) : Systematic
equipment maintenance process in the shop floor for high
productivity , High employee morale & high job satisfaction.
It is based on the premise that maintenance is not just the
responsibility of a single department but a collective
responsibility of top management to lower level operators.
Objectives of TPM : Make the plant operation
maintenance- free , working on maintainability
& improvement .
TPM
Preventive
Maint
Predictive
Maint
Maintainability
Improvement
Maintenance
Free
Service
208
209
❖ The objectives of TPM are to:
❖ Maximize equipment effectiveness and productivity
and eliminate all machine losses
❖ Create a sense of ownership in equipment
operators through a program of training and
involvement
❖ Promote continuous improvement through small-
group activities involving production, engineering,
and maintenance personnel
❖ The definition and vision for TPM, in most
cases there are common elements in any
organization. These have been summarized in
the TPM wheel.
211
Themes
• Training
• Decentralization
•Maintenance
prevention
• Multi-skilling
Elements
Figure 8-1 The TPM Wheel
Asset
Strategy
Continuous
Improvement
Team
Processes
Resources
Planning and
Scheduling
Systems and
Procedures
Empowerment
Measurement
211
212
Objective of TPM :
1.Build a collective culture of maintenance to attain
maximum efficiency through out the production process.
2.Create Zero accident, Zero defect & Zero Breakdown
manufacturing process.
3. Make Problems visible
Benefits : Increased equipment productivity
• Lower Maintenance cost
• Reduced accident & waste
• High employee commitments
214
Pillars of TPM to enhance the success are :
5 S strategy of maintenance :
Seri ( Sort )
Seiton ( Systematic )
Seiso ( Sweep. Keep the place clean )
Seiketsu ( Standardize )
Shitsuke ( Self Discipline )
Kaizan [ Plan, Do Check , Act ] ( PDCA )
Autonomous Maintenance : Prepare operators for routine
maintenance so that core maintenance team can focus on
High end maintenance activities. It aims to achieve OEE &
OPE ( Overall production efficiency ) .
Planned & Quality maintenance
Training , Safety & Environment
214
Tradeoff Between Repairs and PM
• At minimum level of PM, it is a remedial
policy
– fix machines only when they break
– the cost of breakdowns, interruptions to
production, and repairs is high
• As the PM effort is increased, breakdown and
repair cost is reduced
• At some point, the total maintenance cost (PM,
breakdown, and repair) reach a minimum
Tradeoff Between Repairs and PM
Annual Cost (Rs)
Degree of Preventive Maintenance
Minimum Total
Maintenance Cost Total
Maintenance
Costs
Preventive
Maintenance
Cost
Breakdown
and Repair
Cost
Minimum
Level of
Preventive
Maintenance
215
How Speedy Should Repairs Be
Cost (Rs)
Speed of Making Repairs
0
Minimum
Total Cost
of Repairs
216
Interruptions to
Production
Total Costs
of Repairs
Cost of Repair
Crews & Shops,
Spare Parts, and
Standby Machines
Cost of
Slow Fast
218
• Determining the Number of Spares Machines
requirement .
In a shop floor a stock of standard parts are
available to replace parts that malfunction .If a
standby part is not available when needed, it
costs Rs300 for employee idle time and
subsequent overtime. An idle standby part
costs Rs 180 per week (opportunity,
obsolescence, and storage costs).
Determine the number of parts to be stocked
based on the past data given to minimize total
spare stocking costs?
.
218
Based on the last 25 weeks, the demand pattern
for standby parts are :
Weekly Demand Occurrence
5 15
10 25
15 35
20 30
219
Step -1
First, compute the probability of occurrence for
each level of demand.
Weekly Demand Occurrence Probability
5 15 15/105 = .143
10 25 .238
15 35 .333
20 30 .286
105 1.000
220
• Determining the Number of Spare parts
Step –II Create Payoff Table (Cij values in box)
SNi Standby parts Needed EC=
Sj 5 10 15 20 P(SNi)(Cij)]
5
10
15
20
P(SNi) .143 .238 .333 .286
Standby
Parts
stocked
221
• Determining the Number of Spare parts
Step –II Create Payoff Table (Cij values in box)
SNi Standby Computers Needed EC=
Sj 5 10 15 20 P(SNi)(Cij)]
5 0 1500 3000 4500
10 900 0 1500 3000
15 1800 900 0 1500
20 2700 1800 900 0
P(SNi) .143 .238 .333 .286
Standby
Parts
stocked
222
• Determining the Number of Spare parts
Step –II Create Payoff Table (Cij values in box)
SNi Standby Computers Needed EC=
Sj 5 10 15 20 P(SNi)(Cij)]
5 0 1500 3000 4500 Rs2,643.00
10 900 0 1500 3000 Rs1,486.20
15 1800 900 0 1500 Rs 900.60
20 2700 1800 900 0 Rs1,114.20
P(SNi) .143 .238 .333 .286
Standby
Parts
stocked
223
• Determining the Size of Repair Crews.
A machines break down at an average rate of 12 per hour
and the average repair time is .75 hours. The plant policy
specifies that a malfunctioning machine should be out of
production for no more than 2 hours as an average. How
many maintenance staff should the plant have on duty?
(Assume that the breakdown rate is Poisson distributed
and the repair times are exponentially distributed.)
Ts = 2 Hrs
MTTR = .75 Hrs
Breakdown rate = 12 machine /hr
Step -1
1) Compute the necessary average service r
ate for the
s
2 = 1/( – )
 = 12.5 machines per hour
224
plant (entire crew).
t  1 (  )
 12
Given
225
2) Compute the implied average service rate per repair
specialist.
= 1/(Hours per machine per engineer )
= 1/.75
= 1.333 machines per hour/ engineer
3) Compute the necessary number of maintenance
specialists.
= /(Machines per hour per engineer)
= 12.5/1.333
= 9.375 or 10 specialists
226
Optimum cost decision needs to be achieved if the maintenance
function has to be profitable to the organization. In other words it is
an optimum mix of planed & un planned maintenance decision .
Beyond the optimum cost a machine replacement decisions have to
be taken.
Replacement decisions are to be taken when the parts are
deteriorating at the faster rate leading to poor efficiency , high
frequency of failure , high maintenance cost etc.
Deteriorating efficiency of the machine can be either gradual
( mechanical parts) or abrupt ( Electrical & electronic parts.)
Economic replacement policy decision:
deteriorate with time & fail suddenly.
when equipment
227
Let C = Capital cost of equipment , n = No of years equipment is in use.
S= Scrap value f(t) = Maint cost function
A(n) = Average total annual cost
When time is a continuous variable ,
Total cost = Cap cost – Scrap value + Maintenance cost
Prob;1
A firm is considering of replacement of machine whose
cost is Rs 1750& the scrap value is negligible. The running
maint cost is as follow:
Yr - 1 2 3 4 5 6 7 8
R cost 0 100 200 300 400 500 600 700 800
When should the equipment be replaced ?
229
Yr Maint Cost Cumm Av Maint Av M/c Av Total
maint Cost cost cost cost
1 o 0 0 1750 1750
2 100 100 50 875 925
3 200 300 100 583 683
4 300 600 150 438 588
5 400 1000 200 350 550
6 500 1500 250 292 542
7 600 2100 300 250 550
8 700 2800 350 219 569
9 800 3600 400 194
10 900 4500 450 175
229
In case of probabilistic model replacement policy used are :
Individual replacement Policy & Group replacement policy
230
Spares Management
Spares management has to be done by the organization to
ensure that maintenance job can be conducted smoothly
with out any down time on the machine on account of
spares non availability.
However the challenge is to ensure that the maintenance
department keeps minimum level of spares so that the
holding cost, obsolesce cost etc can be reduced .
In order to decide the spares requirement planning ,
organization should know the reliability factor of the
installed machine( failure rate of the components of the
machine. )
231
Classification of Spares Parts
1. Maintenance & breakdown spares ( Critical
spares parts )
2. Insurance Spares
3. Capital investment spares ( High value spares)
4. Rotable spares ( Reusable & standard parts )
5 Consumable spares
Factors used to decide the criticality of spares in an
organization are :
Availability of Spares in the shortest possible of time.
Cost of spares
Failure rate .
Stock on the
Basis of failure
Rate.
Stock
sufficient qty
Buy as when
required
Build relationship With supplier to
Provide as when Necessary.
Availability
Low
High
Low High
Cost
Failure
Rate
Low
232
High
233
Quality Management
Quality is a measure of how closely a goods or service confirms
to specified standards. The standards can be a combinations of
one or more attributes or variables of product or service being
manufacture delivered .
234
Quality Management
Variable data are continuous in nature are measured on a
sliding scale , ie deviation from standard. The data can have
range in terms of upper & lower limit within which the
samples of acceptance are supposed to be lying.
Attributes : Attributes are the data discrete in nature & are
binary . Attribute data samples are accepted or rejected.
November 13, 2012 235
Types of Measures
• Measures where the metric is composed of a classification
in one of two (or more) categories is called Attribute data.
_ Good/Bad
– Yes/No
• Measures where the metric consists of a number which
indicates a precise value is called Variable data.
– Time
– Miles/Hr
237
Strategic Areas of Quality Control in manufacturing
Area Quality Control
Material
Planning
Procurement
SUPPLIER
Incoming
Material
Manufacturing
Process
Final Assembly , Testing
& dispatch
Incoming RM
Inspection
Process
Control
Final
Inspection
237
Quality Assurance : Design optimum quality standards,
which a manufacturing function at design stage ,
incoming material stage production stage ,FG dispatch
stage after sales are to be followed in a manufacturing
firm.
Quality Control: The process of measuring defects
( quality ) in the product & process beyond acceptable
level of defined standard.
Statistical Quality control technique.
1 Acceptance sampling
2 Control charts
238
Acceptance Sampling: Objective of Acceptance sampling is
to accept or reject a lot on the basis of sample
characteristics.
Accurate method is 100% inspection. However in large
manufacturing firms this approach could lead to time
consumption, delay, money ( Destructive testing methods ) ,
manpower etc. Hence it is necessary to take decision based
on the characteristics of a sample size picked from a given
lot of material . This is known as acceptance sampling .
In this process there are chances of two types of error.
Type 1 Error( α) . ( Supplier or producer risk) : If the lot
sample picked is bad ,but the lot size is good , it get
rejected.
240
Type II Error ( β) or manufacturer’s/ buyer’s risk : If the lot
sample picked is good , but the lot size is bad , when such
lot is accepted , then manufacturer incurs great loss .
Hence both parties are expected to jointly agree at a level
where the risk level is minimal .
This is explained using Operating Characteristic Curve .
α
Probability of
Acceptance
Of a lot for a given
percent defective .
The value for percent defective
Indicates the quality level of the lot
inspected .
AQL = Accepted Quality Level.
LTPD: Lot tolerance percent defective
(Quality level of the lot submitted for inspection)
β
AQL LTPD
Bad lot
Good
lot
Indifference zone
Percent defective
240
If the quality level is equal to or less than AQL , it is
considered to be good quality. On the other hand , if
the quality level is more than AQL , it is considered
to be inferior.
The probability of getting defective or good part
from a large lot follows binomial distribution
model.
In order to design a acceptance plan , quality team
should decide AQL , LTPD . Based on this data , one
can determine the value of C( acceptable no to
consider the lot is good ) from the number of sample
taken .
241
Functions of a Process Control System are
➢ To signal the presence of assignable causes
of variation
➢ To give evidence if a process is operating in
a state of statistical control
CONTROL CHART
Essential features of a control chart
Upper Control Limit
Central Line
Lower Control Limit
Time
242
Variable
Values
CONTROL CHART
Control
Charts
R
Chart
Variables
Charts
Attributes
Charts
` X
Chart
P
Chart
C
Chart
Control Chart Types
243
244
Control charts show the performance of a process from
two pints of view . Overall process variation & process
trend as time progress. It helps to identify the out of
control status within the process & variation outside
the operational limits to identify the cause of variation.
Mean chart gives the idea of the central tendency of the
observations . It gives the Variation between the sample
observations.
Range Chart : It gives the spread ( dispersion ) of
observation . It shows variation within the samples.
To make control charts, data required are control limits
A) For X Chart
UCL = X + 3 σ
LCL = X - 3 σ X
Where X = Mean of the sample
X = Mean of the sample means
σ= sample standard error = σ/
Mean
LCL
UCL
Time/ Sample No.
Variable
X
n
245
247
In practical situation , calculation of standard deviation are
tedious process ,hence they are found from standard tables.
Thus the formula can be :
UCLX = X + AR
LCL x = X - AR
Control Limits for R Chart
UCLR = R + 3 σR
LCLR = R - 3 σR
Where R = Range of sample observation
σR = Standard deviation of R
In practical situation , calculation of standard deviation are
tedious process ,hence they are found from standard tables.
Thus the formula for control limits for R =
UCL = BR
LCL = CR
From
Tables
X Chart
Control Limits
2
2
LCLx x A R
UCLx x  A R
Sub group average X = x1 + x2 +x3 +x4 +x5 / 5
Sub group range R = Max Value – Min value
247
From Tables
R Chart Control Limits
L C L R  C 3 R
U C L R  B 4 R
248
The following data were obtained over a five day period from
a single machine to study the process variations & take
necessary control. Two samples were taken per day .
Comment on the process variation.
Sample
1 2
Observation
3 4 5
No
1 10 12 13 8 9
2 7 10 8 11 9
3 11 12 9 12 10
4 10 9 8 13 11
5 8 11 11 7 7
6 11 8 8 11 10
7 10 12 13 13 9
8 10 12 12 10 12
9 12 13 11 12 10
10 10 13 7 9 12
X
10.4
9.0
R
5
4
X
103.2/10
= 10.32
39/10
R=3.9
251
From standard table , For Sample size = 5
Given the values of Mean factor A = .58
Upper range
factor B = 2.11
Lower range C = 0
factor
UCL x = 10.32 + .58X 3.9 = 12.586
LCL x = 10.32 - .58X 3.9 = 8.058
UCL R = 2.11 X 3.98 = 8 .229
LCL R = 0 X 3.99 = 0
252
Mean Chart
8.05
10.32
12.58
x
x x
x
x x x
9
8.8
11.6x
0 1 2 3 4 5 6 7 8 9 10
R -Chart
UCL
0
3.9
8.22
While process is under control, there
is a dominant up trend towards the
end of the Process. Hence the cause
for such variation nL
eC
eL
d to be traced.
Reasons could be due to tool wear,
over heating etc.
The variation with in the sample are
fairly in control.
LCL
UCL
0 1 2 3 4 5 6 7 8 9 10
252
Total Quality Management
Total Quality is a description of the culture & attitude of an organization
that strives to provide customers with products and services that
delight them. The culture requires quality in all aspects of the
company's operations, with processes being done right the first
time and defects and waste eradicated from operations.
1. TQM is a management philosophy that seeks to integrate all
organizational functions (marketing, finance, design, engineering,
and production, customer service, etc.) to focus on meeting
customer needs and organizational objectives.
2. The objective of TQM is "Do the right things, right the first time,
every time".
253
. TQM activities include:
1. Commitment by senior management and all employees
2. Meeting customer requirements
3. Reducing development cycle times
4. Just In Time/Demand Flow Manufacturing
5. Improvement teams
6. Reducing product and service costs
7. Systems to facilitate improvement
8. Line Management ownership
9. Employee involvement and empowerment
10. Recognition and celebration
11. Challenging quantified goals and benchmarking
12. Focus on processes / improvement plans
13. Specific incorporation in strategic planning
254
Principles of TQM
1. Plan (drive, direct)
2. Do (deploy, support, participate)
3. Check (review)
4. Act (recognize, communicate, revise)
Employee Empowerment
•
•
•
•
Training
Suggestion scheme
Measurement and recognition
5. Create Excellence teams
6 Make Fact Based Decision
7. Use SPC (statistical process control)
256
8. TOPS (FORD 8D - Team Oriented Problem Solving)
9. Continuous Improvement
10 Systematic measurement
11. Excellence teams
12 Cross-functional process management
13 Attain, maintain, improve standards
14 Customer Focus
15 Supplier partnership
16 Service relationship with internal customers
17 Never compromise quality
18 Customer driven standards
257
TQM encourages participation amongst shop floor
workers and managers. There is no single theoretical
formalization of total quality, but Deming, Juran and
Ishikawa provide the core assumptions, as a "...discipline
and philosophy of management which institutionalizes
planned and continuous... improvement ... and assumes
that quality is the outcome of all activities that take place
within an organization; that all functions and all
employees have to participate in the improvement
process; that organizations need both quality systems
and a quality culture.".
258
Attributes
Percent
Defective Chart
P- Chart
Defective
per sample area
C - Chart
To identify the average proportion of non confirming
part submitted for inspection
Over a period of time. ( P Chart )
258
It identifies the number of non confirming parts in a given
sample of constant size. C – Chart
It is used to control the final defects in a final assembly .
Acceptance sampling is used for taking decision to accept
or reject a lot on the basis of a lot’s sample characteristics.
Identify the supplier’s risk or customer’s risk in acceptance
sampling & decide the mutually acceptable level .
Sampling technique can be single sampling , double
sampling.
Factors need to be considered before making a choice of manufacturing
process.
a) Effect of volume/variety: This is one of the major considerations in selection of
manufacturing process. When the volume is low and variety is high, intermittent
process is most suitable and with increase in volume and reduction in variety
continuous process become suitable.
Manufacturing Process
Continuous Production Intermittent Production
Mass or
flow Production
Batch production
Job Production
Project / Turnkey
production
High volume & Low variety
259
Low volume and high variety

world class manufacturing practices for mms

  • 1.
  • 2.
    Core text books. 2 1.Production & Operation Management by S.N. Chary 2. World Class manufacturing B.S Sahay Reference Book : Operation Management Jay Heizer & B.Render 8th Edn National Manufacturing Competitiveness council report. 2009
  • 3.
    3 World Class Manufacturingis a set of concepts, principles, policies and techniques for managing and operating a manufacturing company. It is driven by the results achieved by the Japanese manufacturing resurgence following World War II, and adapts many of the ideas used by the Japanese in automotive, electronics and steel companies to gain a competitive edge. It primarily focuses on continual improvement in quality, cost, lead time, flexibility and customer service.
  • 4.
  • 5.
  • 6.
    HIGH MORAL & SAFETY COST REDUCTION FLEXIBILITY INOPERATION & PROCESS LEAD TIME REDUCTION QUALITY CONTINUAL IMPROVEMENT WORLD CLASS MANUFACTUING CONCEPT DRIVES :
  • 7.
    5 Companies that arepursuing world-class status may follows four dominant principles of which these companies may choose one or more. 1.Just-in-Time (JIT) - The JIT principle focuses on the elimination of waste, with waste defined as anything other than the minimum amount of equipment, materials, parts, space, and workers' time, that are absolutely essential to add value to the product. 2.Total Quality Control (TQC) Under the TQC principle, everyone in the organization must be involved in improving the product's quality to meet customer needs. The emphasis is placed on defect prevention rather than defect detection and development of an attitude of "do it right the first time." 3.Total Preventive Maintenance (TPM) - With the TPM principle, machines and equipment are maintained so often and so thoroughly that they rarely ever break down, jam, or misperform during a production run. 4.Computer Integrated Manufacturing (CIM) - CIM involves the integration of the company's operations from design, production, and distribution to after- sales service and support in the field through the use of computer and information technologies." Framework for Continuous Improvement
  • 8.
    6 Transition of manufacturingSector Consumer Expectation Competition Local Global Acceptance issue Image & quality Issue. WCM Global Competitiveness Lean manufactur Traditional Manufacturing Practices Uncontested market .Manufacturing Process Excellence for cost competitivene & innovation Low High ing ss
  • 9.
    9 Time to Marketis shortening : Rapid introduction of new products puts pressure on manufacturing facilities to profitably produce a larger variety in smaller volumes. Manufacturing firms have to adopt to new processes, new materials, new vendors, new shop floor layouts, new ways of reducing cycle times, new designs etc. to deliver these products . The real challenge is therefore to improve substantially on several dimensions viz : quality, technology, shop floor practices, supply chain coordination, and new product introduction over a short period of time.
  • 10.
    10 Manufacturing shift Cost Focus Qualityfocus Customization focus Mass Production lean Production Mass Customization Scientific management Process MRP PERT/CPM CAD/CAM EDI/ TQM KAIZAN Six Sigma SCM Lean manufacturing ERP Lean SCM Agile manufacturing Build to order
  • 11.
    11 •Product mix change •Conformanceto quality •Volume change •Product customization •On time delivery •Research on New product development •Quick design changes •Price competitiveness MANTRA FOR GLOBAL COMPETITIVENESS IN MANUFACTURING FIRMS ARE :
  • 12.
    12 A Perspective ofIndian Manufacturing sector Extract of Report submitted to NMCC by IIM Bangalore March 2009. The Indian Manufacturing sector has traversed a diversified path to industrial development within the country. While its share in the GDP has declined over the years, its growth rate in recent years has been impressive (a CAGR of close to 8 percent in the last eight years). Very few countries in the world can boast of such a diversified industrial base of significance: from textiles & apparel to steel, from chemicals to machine tools, from consumer goods to avionics. And then there is the automobile and the auto-component industry with engineering & service design that has created an industrial dynamics that only a few countries in the world have been able to achieve.
  • 13.
    11 Studies have indicatedthat the productivity of the manufacturing industry in India is approximately 1/5th of the productivity in the manufacturing industry of United States Of America. It is about ½ as compared to the productivity levels in South Korea as well as Taiwan. Labor productivity has escalated only to a small extent in case of India in comparison to United States Of America, on the contrary, labor productivity has increased manifold in Taiwan & Korea . • While ' Indian Manufacturing Industry ' is competing in the global marketplace and registering growth on YoY basis, in sector areas , large sections of ' Indian manufacturing' sector still suffers from bottlenecks like – 1. Use of primitive technology or under utilization of technology. 2. Poor infrastructure. 3. Over staffed operations & high operation cost 4. Low flexibility in manufacturing process 5. Expensive financing and bureaucracy Concerns of Indian manufacturing sector
  • 14.
    14 New Competitive Challenges Today,Indian firms are facing a very different competitive scenario as compared to the past. They are facing competition from imports and from MNCs in the domestic markets. Firms also have to compete as new entrants in global markets. Earlier, firms would segregate these two markets and serve them with different quality products and services, compromising on quality in the home market. This is no longer possible. Therefore, many strategies that may have worked in the past are not likely to succeed in the future. The cost structure of Indian manufacturing plants shows that materials constitute 66 percent of total costs, direct labour 10 percent and overheads 24 percent. This implies that management initiatives to control manufacturing costs need to be focussed to reduce material costs and overheads.
  • 15.
    15 Efforts to controlmaterial related costs may need to address several issues including rejects and rework on the shop floor, identifying alternative materials, and better materials management and sourcing. The new competition is in terms of reduced cost, improved quality, products with higher performance, a wider range of products, and better service - all delivered simultaneously. Indian firms have quite often followed an opportunistic approach to growth as opposed to a capability driven approach that seeks to strengthen key aspects of manufacturing
  • 16.
  • 17.
    15 Logistics were organizedaround the principle of mass production. Low cost was to be achieved through high volume. This led firms to hold large inventories of incoming materials, work-in- progress and finished products, just-in-case anything might go wrong and interrupt the flow of production. Machinery was designed to produce one type of products, and machine changeovers were to minimum. Quality procedures were designed so as not to get in the way of production-flow. So quality inspection was placed at the end of the production line, and faulty products were reworked before delivery. These principles of mass production were appropriate as long as markets were stable and undemanding. As markets became more heterogeneous and changeable, new principles of production had to be established.
  • 18.
    18 Principles of WorldClass Manufacturing : WCM is a process driven approach where implementations usually involve the following philosophies and techniques: 1. Make-to-order 2. Streamlined flow 3. Small lot sizes 4. Families of parts 5. Doing it right the first time 6. Cellular manufacturing 7. Total preventive maintenance 8. Quick changeover
  • 19.
    19 9. Zero Defects 10.Just-in-time 11.Variabilityreduction 12.High employee involvement 13.Cross functional teams 14.Multi-skilled employees 15.Visual signaling 16.Statistical process control These sixteen practices helps an organization to achieve a position of world class manufacturing.
  • 20.
  • 21.
    19 •Logistics are designedso that flexibility can be ensured. •Producing in small batches to satisfy varied and volatile markets. •Inventories are organized on a "just-in-time" basis, and production flows through the plant as single units rather than in large batches. •Attention is paid to rapid changeover and simpler and more flexible machinery is often used. •Instead of checking quality at the end of the line, quality is assured at each stage of the production process, so that no defects are allowed to pass through the plant. WCM has following inherent advantages
  • 22.
  • 23.
  • 24.
  • 25.
    25 Lean manufacturing Model( TPS House ) Integrated SCM Just In Time Continuous flow Pull system Quick change over People & Team Work Common Goal , Cross Trained high morale Waste reduction Problem solving 5 Why;s Continuous Improvement Leveled production Standard manufacturing process Visual Management Self triggered stops Process driven Error proofing In station quality Control
  • 26.
    24 Lean manufacturing practicesworks on the premise of eliminating waste and being flexible and open to change. It is a team based approach to identifying and eliminating waste (non-value adding activities) through continuous improvement by flowing the product at the pull of the customer in pursuit of perfection. The Toyota Production System is a philosophy of manufacturing that was created by the Toyota Corporation. TPS, has become synonymous with Lean Manufacturing. TPS defined three types of waste: “Muda“( non value-added work), “Muri" (overburden) and “Mura“( unevenness). By eliminating waste, overall quality can be improved and production time as well as cost can be reduced. Lean Manufacturing & Toyota Production System.
  • 27.
    27 TPS defined threetypes of waste known as 3 M’s of TPS. “Muda“( non value-added work), “Muri" (overburden) “Mura“( unevenness). By eliminating waste, overall quality can be improved and production time as well as cost can be reduced.
  • 28.
    28 Toyota Production System( TPS) & 3 M’s The Toyota seven wastes are as follows: The TPS identifies seven wastes specifically and collectively called as “wastes”. 1. Over-production 2. Motion (of operator or machine) 3. Waiting (of operator or machine) 4. Conveyance, 5. Processing itself 6 .Inventory (raw material) 7. Correction (rework and scrap). Lean manufacturing aims to improve the manufacturing process by eliminating seven wastes in all their forms.
  • 29.
  • 30.
  • 31.
    31 TPS approach toreduce waste. 1. Reduce setup times - Employees at Toyota were made responsible for their own setups thus reducing the wastefulness of this process . 2. Small-lot production - The process of economically producing a variety of things in small quantities rather than producing things in large batches. 3. Employee involvement and empowerment - Employee are divided into teams and even those in supervisory positions work along side other employees on the production line as part of the team. 4. Quality at the source - Product defects are identified and corrected as soon as they occur or at the source.
  • 32.
    32 5.Equipment maintenance -Operators of the equipment are also assigned to take care of their maintenance since these should be the individuals who know the equipment best. 6.Pull production - The work performed at each stage of the process is dictated solely by demand for materials from the immediate next stage (also known as "Just in Time"). 7.Supplier involvement - Suppliers are treated as partners and are also trained in the TPS methods.
  • 33.
  • 34.
    34 Theory of Constraints EliGoldratt is the creator of the Theory of Constraints (TOC) Theory of Constraints (TOC) is an overall management philosophy that aims to achieve goal of a system by eliminating bottle neck in the process. TOC focuses on critcal areas which influence the system’s efficency and productivity. 1) The management thinking processes and their implication to execution and human behavior . 2) The constraints in critical business activity & its implication to processes flow in the service operation. The constraints can be broadly classified as either an internal constraint or a market constraint ( suppler constraint) .
  • 35.
    35 Theory of Constraintsis based on the premise that the rate of revenue generation is limited by constraining process (i.e. a bottleneck). Only by increasing throughput (flow) at the bottleneck process or elminating the bottleneck , can overall throughput be increased. The key steps to overcome constraint are: 1. Articulate the goal of the organization. 2. Identify the constraint (the thing that prevents the organization from obtaining more of the goal.
  • 36.
    36 3. Decide howto exploit the constraint. Subordinate all other processes to above decision (align all other processes to the decision made above) The primary methodology used to overcome constraints is refered as Drum-Buffer-Rope (DBR) approach.
  • 37.
    37 1.The drum isthe physical constraint of the plant: the work center or machine or operation that limits the ability of the entire system to produce more. The rest of the plant follows the beat of the drum. 2.The buffer protects the drum, so that it always has work flowing to it. Buffers in DBR methodology advocates time as the unit of measure, rather than quantity of material. This makes the priority system operate strictly based on the time . 3. The rope is the work release mechanism for the plant. ( Trigger ). It Pulls work into the system just when required rather than earlier than a buffer time which creates high work-in-process and slows down the entire system.
  • 38.
    38 Marching to theDrum Beat of the Drummer Constraint linked to Market demand Drum Beat Of the plant Inventory available to Overcome the constraint Virtual stock buffer Buffer time Proactive Process
  • 39.
    39 Traditional system callsfor buffers at several points in the system. Simplified DBR requires only a single buffer at shipping point. Drum - The constraints, linked to market demand, is the drumbeat for the entire plant. Buffer - Time/inventory that ensures that the constraint is protected from disturbances occurring in the system. Rope - Material release is "tied" to the rate of the constraint.
  • 40.
    40 The Simplified- Drum,Buffer Rope ( S-DBR) provide the basis for building a production schedule that is highly immune to disruption, avoids creating excess inventory, and uses small batches to minimize overall lead time. Thus S-DBR is used to mitigate and often prevent those disruption which happens in Production process.
  • 41.
    41 Lean Manufacturing Model IntegratedSCM Just In Time Continuous flow Pull system Quick change over People & Team Work Common Goal , Cross Trained high morale Waste reduction Problem solving 5 Why;s Continuous Improvement Leveled production Standard manufacturing process Visual Management Self triggered stops Process driven Error proofing In station quality Control
  • 42.
    42 7 Essential principlesof Lean manufacturing 1. Pull Inventory Control. Work moves based on the needs of the downstream operation starting from the customer need. 2. Automation: Equipment intelligently recognizes & eliminates process variation with human like intervention. Technology support from ERP, CAD/CAM etc 3. JIT Inventory : WIP & supplies arrive at the process location as they are needed.
  • 43.
    43 5. Visual control.: Management by sight of equipment & process Variation. 6. Standardized work process & procedures. All activities are defined in advance & characterizes by process consistency. 7. Pursuit of perfection. There is no end to the process of reducing , waste , time cost & mistake. 8. Continuous work flow : Alignment of machines are such that it drives continuous work flow without interruption.
  • 44.
    A flexible manufacturingsystem (FMS) is a group of numerically-controlled machine tools, interconnected by a central control system. The various machining cells are interconnected, via loading and unloading stations, by an automated transport system. Operational flexibility is enhanced by the ability to execute all manufacturing tasks on numerous product designs in small quantities and with faster delivery. It has been described as an automated job shop and as a miniature automated factory. It is an automated production system that produces one or more families of parts in a flexible manner. Automation and flexibility presents the possibility of producing nonstandard parts to create a competitive advantage.
  • 45.
    Flexible Manufacturing System Batch Production or Jobproduction Dedicated machinery or General-purpose tools Cost savings but lacks flexibility Costly, and may not reach full capacity
  • 46.
    FMS is limitedto firms involved in batch production or job shop environments. Normally, batch producers have two kinds of equipment from which to choose: dedicated machinery or general-purpose tools. Dedicated machinery results in cost savings but lacks flexibility. General purpose machines such as lathes, milling machines, or drill presses are all costly, and may not reach full capacity. Flexible manufacturing systems provide the batch manufacturer with another option that can make batch manufacturing just as efficient and productive as mass production. Two kinds of manufacturing systems fall within the FMS spectrum. These are assembly systems, which assemble components into final products and forming systems, which actually form components or final products. A generic FMS is said to consist of the following components: A set of work stations containing machine tools that do not require significant set-up time or change-over between successive jobs. Typically, these machines perform milling, boring, drilling, tapping, reaming, turning, and grooving operations.
  • 47.
    An automated andflexible material-handling system ( Guided vehicle ) permits jobs to move between any pair of machines so that any job routing can be done more efficiently . A network of supervisory computers that perform some or all of the following tasks: 1. Directs the routing of jobs through the system 2. Tracks the status of all jobs in progress so it is known where each job is to go next. 3. Passes the instructions for the processing of each operation to each station and ensures that the right tools are available for the job. 4. Provides essential monitoring of the correct performance of operations and signals problems requiring attention. 5. Storage, locally at the work stations, and/or centrally at the system level. The jobs to be processed by the system. In operating an FMS, the worker enters the job to be run at the supervisory computer, which then downloads the part programs to the cell control or NC controller.
  • 48.
    Benefits •Less waste •fewer workstations •quickerchanges of tools, dies, and stamping machinery •reduced downtime •better control over quality •reduced labor •more efficient use of machinery •work-in-process inventory reduced •increased capacity •increased production flexibility
  • 49.
    LIMITATIONS OF FMS Itcan handle a relatively-narrow range of part varieties, so it must be used for similar parts (family of parts) that require similar processing. Due to increased complexity and cost, an FMS also requires a longer planning and development period than traditional manufacturing equipment. Equipment utilization for the FMS always is not as high as one would expect.
  • 50.
    Lack of technicalliteracy, management incompetence, and poor implementation of the FMS process. If products change ( variation is high ) rapidly, and performance of the firm is measured on the ability to introduce new products fast than minimizing cost, in such scenario, scale is no longer the main concern and size is no longer a barrier to entry.
  • 51.
    Traditional FMS The traditionalflexible manufacturing system (FMS) is based on numerically controlled machines in addition to other value-added, automatic, material handling facilities. A degree of flexibility within FMS serves to satisfy demands for a relatively diverse range of products with a small to medium batch size production.
  • 52.
    Flexible Manufacturing System MassCustomization Mass production
  • 53.
    When customer orderscome through more randomly with different delivery dates, product mix changes irregularly and drastically, or the product diversification increases, downstream processes require randomly customized parts on flexible schedules to be supplied to their matching predecessor processes on short notice, extra inventory, equipment, and labor are needed to meet order variations. In such a case , traditional FMS is challenged to meet these rapid changes with minimum production cost and satisfaction. This leads to a new concept called Mass Customization . A process which delivers sufficient flexibility and rapid response capability to deal with complex manufacturing situations. Mass customization system demands a higher degree of flexibility than traditional FMS. It is highly desirable that each component demonstrates prompt response capability in managing demand changes in a FMS with parallel considerations in product costs, quality and reliability to form the flexibility in an agile mass manufacturing system,
  • 54.
    Agile Mass CustomizedManufacturing System Manufacturing process focused on the ability to flexibly and rapidly respond to changing market conditions. As product life cycles get shortened significantly , manufacturers have found that they can no longer capture market share and gain higher profits by producing large volumes of a standard product for a mass market. Success in manufacturing requires the adoption of methods in customer-acquisition and order-fulfillment processes that can manage anticipated change with precision while providing a fast and flexible response to unanticipated changes .
  • 55.
    MCM implementation strategiescan be divided into three different categories according to the different stages when customization is introduced in the value-chain: (1) form MCM, (2) optional MCM, (3) core MCM Form MCM is the simplest MCM implementation strategy, where customization is introduced at the delivery stage. Optional MCM allows customization to take place at the manufacturing stage. The essential point of this implementation strategy is to provide a large number of pre-designed, standard options to customers. It produces the configured products. Customers can only select options from a predetermined list and request them to be assembled. ( Dell manufacturing Model ) Core customization integrates customers with the design process. Goal of MCM is to produce and deliver customized products rapidly while keeping costs at the mass-production level.
  • 56.
    Mass Customized Manufacturing( MCM ) Steps for mass customization lie in two areas: 1. Design For Mass Customization ( DFMC ) 2 Mass Customization Manufacturing (MCM) system. DFMC emphasizes decoupling of the design and manufacturing process to reduce costs. In developing MCM, it is important to take DFMC into consideration in order to reduce the setup time and other volume-related costs drivers. Modification of product shape and size are limited to guarantee that fabrication can be performed on the same production line. Product design for mass customization ( DFMC) calls for Parameterized products: Parameterized products possess a series of attributes called parameters. These parameters allow customers to change the actual design of the product, for example, by creating new sizes, or modifying performance characteristics. Each parameter can be chosen by customers within a certain scope, and the scope itself can also be defined as one of the parameters
  • 57.
    Success in masscustomization manufacturing( MCM) is achieved by swiftly reconfiguring operations, processes, and business relationships with respect to customers’ individual needs and dynamic manufacturing requirements. MCM system is characterized by four challenging characteristics: Degrees of flexibility, Production capability adjustments, Modularization methods Dynamic network-control system structure Modularization methods : Modularization methods in traditional manufacturing systems are often product-oriented, where modules are grouped in teams with intercross functions . In an MCM system, categorization of modules is based on their functionalities: the greater the diversity of module classifications, the better the system’s potential to satisfy different customized demands
  • 58.
    Dynamic-network-control system structure:Control system structures in FMS are often constructed in a hierarchical mode. Modules assigned at various closely interactive layers result in the limitation of the capability for system reconfiguration, reliability, and system expandability. Because of the complexity in ever-changing manufacturing requirements and flexible process routing, fixed and centralized control is almost impossible in a MCM system. Dynamic and flexible network utilizations in MCM functional modules can maximize the strength of each empowered resource, and hence, the overall risk and costs are reduced. The dynamic network connections among functional modules are characterized as : Instantaneous: Accessing valid resources and reconfiguring functional modules should be instantaneous. Low cost: Besides the initial capital investment, it is better to reduce the recurring system costs.
  • 59.
    Seamless: A setof system mechanisms needs to be established to ensure seamless data exchange among customized orders, suppliers, services, and production controls. Frictionless: There should be no resource conflicts when a new network is created. Success in this feature promotes better cost controls and dynamic network operations.
  • 60.
    Integrated design andsimulation system to enable MCM
  • 61.
    Evolving of SupplyChain practices for competitive advantage 2001: CPFR 1996: ECR 1992: VMI/Co-Managed 1986: Quick Response (QR) 1960s: Just-In-Time/Total Quality
  • 62.
    The goal ofJIT in manufacturing organization is to continuously reduce the cost associated with requirement material resource. Its objective is to achieve cost efficiency through zero inventory. The goal of JIT process is to reduce excess working capital held-up on account of material & minimal inventory at WIP . The constraints of managing RM inventory are due to : •Unpredictable quality of supply of material •Inability to hold tolerances. •Shortcoming in lead time. ( Erratic delivery ) •Short supply of quantity of material •Inaccurate forecasting •Non standard materials being used ( Increased variety ) •Last minute product changes.
  • 63.
    Steps for implementingJIT in an organization. 1. Do detailed analysis of inventory requirement of all types at every stage of production process. 2. Estimate the market fluctuations on account of price, supply , quality demand etc. 3. Identify reliable source of suppliers who are capable of supplying material as when required. 4. Take supplier in to confidence & sensitize them the importance of JIT inventory & build healthy business relationship with suppliers to have high commitment & ownership . Use Value engineering approach.
  • 64.
    5. Conduct periodicvendor appraisal & follow vendor rating system of evaluation . 6. Give instant feed back on the supply & suggest improvement steps. 7. Sign rate contract . 8. Use IT enabled ordering system , ERP .
  • 65.
    Inventory Control Techniques Inventorycontrol techniques are used to prevent : 1 financial leakage due o excessive stock & poor demand , 2 2shortage of inventory 3. Inventory Obsolescence Plan safety stock for critical & essential items Build selective control on fast & slow moving inventory . Various Inventory control technique used are : ABC : Always Better Control VED : Vital Essential & Desirable SDE : Scarce Difficulty & Easy FNSD Fast moving , Normal , Slow moving , Dead
  • 66.
    % items 30 0 10100 ABC Classification Usage % 100 CLASS B CLASS C 70 (Inventory Value ) CLASS A High annual consumption value items Moderate annual Consumption value Low annual consumption value 90
  • 67.
    VED analysis :Vital : Without which production process will come to halt. Essential : Non availability of such item will affect the efficiency . Desirable : It is good if it is available , however alternate option can be done. SDE : Scarce ( Short supply ) Difficult ( Imported components ) easily ( Short lead time )
  • 68.
    Purchase Inventory reviewsystem : Review process is administered on the basis of Fixed order quantity ( Q system ) and fixed period quantity system . ( P system ) In Q system , whenever the stock level reaches the RoL , order is placed for a fixed quantity of material . RoL is calculated as a sum of demand during the lead time & variation in demand during lead time ( safety stock ) and average demand during delivery delays. ( reserve stock ) In p system , stock position is reviewed after every fixed period & order is placed according to stock position & demand .
  • 69.
    Value Engineering orValue Analysis It is a technique of cost reduction and cost prevention. It focuses on building necessary functions at minimum cost with out compromising on quality, reliability ,performance & appearance. It helps in identifying unnecessary costs associated with any material , part components or service by analysis of function and efficiently eliminating them with out impairing the quality functional reliability or its capacity to provide service. It is a preventive process.
  • 70.
    When to applyVE 1. Raw material cost increases suddenly . 2. Vendors are unreliable & organization is highly dependent on a few select vendor . 3. Cost of manufacturing is disproportionate to volume of production . Value analysis is done w.r.t cost associated at: • • • • Cost Value (Labour , Material & overhead). Use Value Esteem Value ( Look & finish ) Performance Value ( Reliability , Safety , Service & Maintenance )
  • 71.
    Value = Performance( Utility) Cost Vendor analysis is done to minimize the cost incurred due to a supplier Inefficiency or inability . Vendor cost to be considered are : •Opportunity loss due to poor quality ( High rejection cost ) •leading to machine & labour idle time. •High re-work cost •Inconsistent lead time •Inability to meet the demand of the manufacturer •Poor Credit terms
  • 72.
    Value engineering procedure: Constantlyevaluate the inventory costs associated & benchmark against the best in practice. As & when the cost of manufacturing increases disproportionately, identify an alternate source for contract manufacturing & monitor the quality & standards. Use more standard parts which can be sourced easily Develop more suppliers ( at least 4 to5 for one part.) & minimize dependency on one supplier. Audit the supplier’s work premise & rate them on the performance . Conduct quarterly vendor meet & share the highlights & concerns .
  • 73.
  • 74.
    MRP-1 MRP-II ERP Materialrequirement planning in manufacturing organization. Manufacturing resource Planning in manufacturing organization Enterprise resource Planning Inventory planning Production planning & control Material, Machine Method Man Business planning & control Man Machine Material, Method & Money Material planning The essence of the progress was based on seamless integration and analysis of information on various resources required by a manager to make an effective decision.
  • 75.
    MRP vs. ERP— Manufacturing management systems have evolved in stages over the past three plus decades, from a simple means of calculating materials requirements to the automation of an entire enterprise. As frequent changes in sales forecasts happened entailing continual readjustments in production, as well as inflexible fixed system parameters, MRP (Material Requirement Planning) evolved into a new concept : Manufacturing Resource Planning (or MRPII ) and finally the generic concept Enterprise Resource Planning (ERP) Prior to the concept of ERP systems, a manufacturing organization faced tremendous difficulty in planning & controlling of resources like people , finance WIP inventory at plant , machine status etc due to lack of integrated & updated information about resources.
  • 77.
    Advantage of ERPin a manufacturing organization. Integration among different functional areas to ensure proper communication, productivity and efficiency Integration of Design engineering & collaboration. (CAD & CAM ) Order tracking, from acceptance through fulfillment The revenue cycle, from invoice through cash receipt Managing inter-dependencies of complex processes BOM . Tracking the three-way match between purchase orders (what was ordered), inventory receipts (what arrived), and costing (what the vendor invoiced) The accountingfor all of these tasks: tracking the revenue , cost and profit at a granular level.
  • 78.
    Disadvantages Customization of theERP software is limited. Re-engineering of business processes to fit the "industry standard" prescribed by the ERP system may lead to a loss of competitive advantage. ERP systems can be very expensive (This has led to a new category of "ERP light" solutions) ERPs are often seen as too rigid and too difficult to adapt to the specific workflow and business process of some companies, cited as one of the main causes of their failure. Many of the integrated links need high accuracy in other applications to work effectively. A company can achieve minimum standards, then over time "dirty data" will reduce the reliability of some applications.
  • 79.
    The Next CompetitiveAdvantage: Collaborative Commerce 2004: Collaborative Commerce 2001: CPFR 1996: ECR 1992: VMI/Co-Managed 1986: Quick Response (QR) 1960s: Just-In-Time/Total Quality
  • 80.
    Software solution forcollaborative commerce SAP/R3 manugistics leveraged Intelligence i2 LOGILITY VOYAGER SOLUTIONS Eqos
  • 81.
    A shared processof creation between two or more parties with diverse skills and knowledge delivering a unified approach that provides the optimal framework for customer satisfaction. Voluntary Inter Industry Commercial Standards (VICS) •A set of guidelines supported and published by the Voluntary Inter industry Commerce Standards (VICS) Association ,Trading partners to share their plans for future events, and then use an exception-based process to deal with changes or deviations from plans. The CPFR® ( Collaborative planning , forecasting & replenishment
  • 82.
    CPFR is abusiness practice that combines the intelligence of multiple trading partners in the planning and fulfillment of customer demand. CPFR is a strategy for improving supply chain efficiency and effectiveness by making demand transparency, drive the execution of the supply chain participants to maximize value for the end-customer. Fundamentally, the aim of CPFR is to convert the supply chain from a disjointed, ineffective and inefficient “push” system to a coordinated “pull” system based upon end customer demand.
  • 85.
    CPFR Process Model. Thedriving premise of CPFR is that all supply chain participants develop a synchronized forecast. Every participant in a CPFR process — supplier, manufacturer, distributor, retailer — can view and amend forecast data to optimize the process from end to end. Essentially, CPFR puts an end to guesswork in forecasting. It means that manufacturers and retailers share their plans, with detailed knowledge of each others’ assumptions and constraints. The target objectives for CPFR process include the following: • Increased in-stock at shelf • Reduce average transit inventory • Increased sales • Reduce operating expense • Reduce cost of goods • Reduced lead time/cycle time • Decreased account receivables • Reduced forecast error +/- 10% (Source: University of Denver Supply Chain Round table: “CPFR Overview.” Value Chain Collaboration Associates, Inc
  • 86.
    FRONT END AGREEMENT JOINTBUSINESS PLAN Collaborative Planning CREATE SALES FORECAST IDENTIFY EXCEPTIONS RESOLVE EXCEPTIONS Collaborative Forecasting CREATE ORDER FORECAST IDENTIFY EXCEPTIONS RESOLVE EXCEPTIONS GENERATE ORDER Buyer The CPFR® Process Model Seller
  • 87.
    Phase I —Planning This phase relates to people, processes, and developing of trust. Partners must break down cultural barriers and company-centric perceptions so they can view the bigger picture. Partners have to share a unified vision to make the process work. First, partners must define their relationships and identify what processes need to be changed to allow stronger collaboration. Next, “trigger” points for alerts must be identified and assignment charts developed that designate who responds to the alerts and in what time frame. Overall, suppliers may have to change compensation plans and move away from “push” plans, so that shared forecasts can “pull” information through the processes. Specific benchmarks and key performance indicators (KPIs) must then be established to determine the efficacy of the shared plan. The two major steps in this plan are : 1. Developing a front-end agreement 2. Creating a joint business plan.
  • 88.
    Phase II —Forecasting Collaborative forecast of end-user demand continues through all aspects of supply chain planning, providing support for both long-term and day-to-day decisions. Analysis like “what-if ” , forecasting planners can quickly and easily determine the financial and operational effects of any action throughout the supply chain. In Phase II, an organization creates the sales forecast, which then feeds into the order forecast. A large quantity of information rapidly permeates the entire process. A single, collaborative forecast is created with dynamic capability to address the complexities in the business environment. Using advanced demand planner ( software modules ) , organizations can build multi-dimensional models, which may include product hierarchies, geographies, channels, and specific customers. Causal variables such as pricing, promotions, and new store openings can also be completely integrated. In addition, historical data can be combined with near real-time variations in the channel to get the most accurate forecast.
  • 89.
    Phase III —Executing During 3rd phase of CPFR , front-end planning and forecasting come together with supply chain execution. Using Order Promising software module , companies can instantly determine where orders can best be satisfied — from inventory at any location, planned production orders, or purchase receipts. When there is a promotion (such as a new store opening or product launch), Order Promising allows companies to quote future delivery dates or other key information related to the event. Order Promising provides the real-time information essential to good customer service. Manufacturing, warehousing, order fulfillment, and transportation plans are completely synchronized into an integrated package to monitor and ensure on-time execution of the order delivery process.
  • 90.
    Collaborative commerce inRetail PLAN SOURCE DELIVER SUPPLY CHAIN SUPPLIER CATEGORY Management Procurement In sourcing/out sourcing Relationship Management Supply chain design Demand forecasting Inventory planning Distribution planning Allocation Transportation Planning ➢ ➢ ➢ Delivery scheduling & coordination Warehouse Management Inventory Management Transportation management Order Fulfillment Visibility, Event Management & Track & Trace Reverse Logistics Trade Management Process view of Supply Chain in collaborative commerce . Customer
  • 92.
    Managing Manufacturing Leadtime ( MLT ) is an essential task in any organization to deliver the goods as per the customer order lead time. MLT depends on the nature of manufacturing process. The four types of manufacturing process are : Design Procure Manufacture Assemble Ship ETO ( Engineer to Order) MTO ( Manufacture to Order ) ATO ( Assemble to Order ) MTS (Made to Stock ) ETO Lead Time 92
  • 93.
  • 94.
    Production Process. Standardization Nonstandardization Flow (Mass) Production Batch production Job production Project/ Turn key production MTS ETO Plant Layout Standard parts & High Volume 94 Non standard low volume Plant location Production process Variation
  • 95.
    95 Flow or massproduction employs special types of machines specially designed for mass scale productions . It involves decomposition of the production task in to minute details & are grouped them according to the norms of production. An assembly line consisting of workstations in a sequence meant to do a portion of the work , feed the parts and components machined to assembly line .Material moves continuously at a uniform average rate through the sequence of workstations . When to deploy mass production . •When production quantities are large & variations are small . •Demand for a single product is very high . •It must justify economy of scale. Mass or Flow production
  • 96.
    96 Advantages of Flowproduction : •Smooth flow of material from one station to next in a logical order. •Result in small WIP inventory due to well connected process. •Effective production time can be short if the processes in the production is not in efficient . •Low labour skill is required and can be automated easily . •Low labour training is required. •Material movement is less & less WIP inventory storage space required.
  • 97.
    Disadvantages : 1.Complete linestoppage if a machine breakdown. 2.High preventive maintenance cost 3.Plant layout is dictated by the product . Any change in the product design will call for a major change in plant layout . 4.Line balancing is essential in the assembly line to attain line efficiency . ( Grouping of task to ensure that sum of the time of the work elements performed at a work station ( station time ) does not exceed the cycle time LE = ST 97 i K x ( CT) ST = Station time for i station K = total no of work station CT= cycle time 5.Low degree of manual supervision .
  • 98.
    98 Batch production :When a variety of products to be made & volumes are not large , batch production is followed. •It uses general purpose machines or flexible machine system which can be used to produce variety of products. •Material flow is more complex than mass production. •Plant Layout is designed keeping in mind the variety & their flow pattern . •Production cycle time are larger as compared to mass production. •Production scheduling follows a particular sequence in which jobs should be done at the work center. •Optimal batch size determination for economy is essential. Batch production
  • 99.
    Manufacturing Economic batchQuantity Items are produced & consumed simultaneously for a portion of the cycle time. The rate of consumption is uniform through out the year & cost of production remains same irrespective of production lot . tp p rate Q 2 DXCs Ci EBQ = max = t p x ( P-D) P D Q = Pxtp , tp = Q/P P = production rate D= consumption rate P – D = inventory build u Q = Inventory at t1 Cycle P 99 ( P-D )
  • 100.
    I max =tp x ( P-D) = Q/P x ( P-D) = Q x (1- D/P) Av annual Inv = Q/2 x ( 1- D/P) Av Annual Inv Cost = Q/2 x (1- D/P) Ci Annual set up cost = D/Q x C s Q/2 x(1-D/P) Ci = D/Q x Cs Q2 = 2xDxCs (P-D)Ci P Q = 2x Dx Cs x P Ci P-D Economic Batch Qty 10 0
  • 101.
    A manufacturing unithas annual demand of 10000 valves. Each valve costs Rs 32. The product engineering department estimates the setup cost as Rs 55 & holding cost as 12.5 % of the valve. The production rate is uniform at 120 valve/day. Production happens for 250 days in a year. Calculate optimal batch size & total inventory cost on the basis of optimal policy. Find the number of set ups on the basis of optimal batch . Ci= 12.5% of 32 = Rs 4 , D= 10000/250 = 40 units /day EBQ = 2 x 10000 x 55 ( 120/120-40) = 642 valves. 4 (10000/642)x 55 + 642/2 ( 120-40/120) x 4 856.8 + 856.35 = Rs 1713.15 /yr No of setups = 10000/ 642= 16 Approx 10 1
  • 102.
    100 Disadvantages : Longer andirregular flow lines result in expensive material handling process. Larger WIP inventory High grade skilled workers & operators are required. Total production time required is relatively larger. Job Production : In job production, similar machines are used to produce variety of jobs of smaller quantity . As nature of demand is unpredictable, & each job order being unique, it requires varying processing time & distinct routing process through a number of machines in the factory. Job shop consists of general purpose machine clubbed in different production centers. Each job requires a unique scheduling as there are n jobs to be processed by m machines so as to meet the due date.
  • 103.
    103 •Managing total processingtime ( make Span) •Minimizing idle machine time •The make span depends on number of jobs to be processed & number of machine available, their due date, job shop layout , the manner in which the jobs arrive at the factory. •Planning for the job shop involves deciding the order of priority for the jobs waiting to be processed in a queue to achieve the desired objective. •Attaining Shortest processing time( SPT sequencing rule ) is key to job work. •It helps to minimize lateness of the job . ( Job completion time - Due date) •Other approaches are first come first serve ( FCFS) •Prioritize the job with earliest due date.
  • 104.
    104 Managing Large &complex production work Project Work ). A large complex task comprising of multiple activities to be performed from manufacturing to delivery, installation & commissioning requires tight scheduling coordination & monitoring of activities from start to end for timely completion of work to avoid monetary loss & high customer satisfaction. Cost ,Time & Performance are the basis of such project activity. Interrelationships between the activities need to be understood by the operation team. Erection of a manufacturing plant. Manufacturing of ships , airbus etc.
  • 105.
    103 •It requires aspecific layout ( project layout ) to handle each part of the project. •Heavy machinery and material handling equipments are required to manage the projects. •Tight control and monitoring of resource are the essence of the project. •All such production activities are done using project techniques called CPM ( Critical Path Method ) & PERT ( Project Evaluation & Review Technique) CPM deals with project management involving deterministic time estimates . When activity durations of the project are not deterministic & probabilistic, PERT is used.
  • 106.
  • 107.
    107 PLANT LAYOUT Plant layoutis a floor plan of the physical facilities used for ease in production system. It is an spatial arrangement of physical facilities to increase the productivity in the shop floor. An economic layout decision helps to achieve long run efficiency in operation . It creates competitive advantageous in terms of capacity, processes , flexibility, cost and quality of work life
  • 108.
    108 If the operationalsystem suffers from : 1. Poor on-time performance 2. Long production lead-times 3. High WIP and/or finished goods inventory 4. High overtime 5. Lots of expediting and rescheduling 6. Wandering or stationary bottlenecks 7. Reluctance to take on new business . . . then it implies that organization's production layout has constraints.
  • 109.
    109 Layout decisions . . Keybenefits are : Higher utilization of people , equipment and space, Improved flow of information , & material Improved Employee morale & safer working condition, Minimize material handling cost . Types of layout are : • • • • Fixed position layout Process layout, Work cell layout, ( Group Layout ) Product layout.
  • 110.
    108 Fully automated Plantlayout WIP Inventory
  • 111.
    109 Assembly Line ina Car Factory
  • 112.
  • 113.
  • 114.
    Product layout :Machines & auxiliary service are located according to the processing sequence of the product . This is also called line layout. Material flows in a uniform rate & operations are carried out in a balanced way. Sawing Turing bending drilling Grinding Packing Quality approval Inspection Painting RM 114 FG
  • 115.
  • 116.
    116 Advantages product layout 1.Simpleproduction Planning & control . 2.For high volume standard outputs, machine & work force utilization is high. 3.Operator skill can be relatively low as he is trained for one kind of operation. 1. Limitation : Breakdown of one machine will cause stoppage of work in down /up stream level. 2. Last minute change in product design will require major alteration in layout . 3. Heavy investment is required in material handling equipments , machinery etc.
  • 117.
    115 Process layout :Deals with low volume high variety production activity ( intermittent production ) . The product manufactured undergoes different sequence of operation. It provides flexibility in equipment and labour assignments . The break down of one machine will not halt the processes. It is good for wide variety of product production in different size. Sub Assembly Grinding Milling Bending Wielding shop Drilling Dispatch Turning Sawing & Shearing Job Process Heat Treatment RM
  • 118.
    118 1. A highdegree of flexibility in terms of task allocation to machines exists. 2. Relatively low investment in machines . 3. Operators are multi skilled. 4. Handles diversity in task better. Limitation 1. High care in PP&C required. 2. WIP inventory will be large. 3. High grades of skilled work force will be required. 4. Material handling cost will be high Process layout
  • 119.
    119 Manufacturing system basedon Cellular layout A manufacturing system wherein the equipment and workstations are arranged in an efficient sequence that allows a continuous and smooth movement of inventories and materials to produce products from start to finish in a single process flow, while incurring minimal transport or waiting time . In order to set up a single process flow (or single product flow) line, it is necessary to locate all the different equipment needed to manufacture the product together in the same production area. This calls for a improved production layout.
  • 120.
    120 A work cellis defined as a collection of equipment and workstations arranged in a single area that allows a product or group of similar products to be processed completely from start to finish. It is, in essence, a self-contained mini- production line that caters to a group of products that undergo the same production process. Cellular manufacturing involves the use of work 'cells.
  • 121.
    Work cell layout: A combination of product & process layout. It provides the benefits of both layout to the business. Unit 1 Unit II Unit iii Unit IV Unit V Job A Job B Work cell Assembly line 121
  • 122.
    122 Work Cell layoutwill provide standardization & rationalization of products , good estimates , effective machine operation , high productivity , reduce set up time, less down time , better through put etc. Work cell / Group layout will not be feasible for all kinds of operations. However the layout can meet the requirements of batch production system . When the product mix manufactured is very dissimilar it will not be advisable to have group layout.
  • 123.
    123 Benefits of Cellularlayout 1. Cellular layout helps to eliminate over production and reduce waste. 2. Cellular manufacturing helps reduce waste by reducing defects that result from processing and product changeovers. Since products or components move through a cell one piece at a time, operators can quickly identify and address defects. 3. Allowing operators to stop production when defects occur prevents wasted material and time.
  • 124.
    124 4.In a conventionalqueue process, it is difficult to identify and respond to defects until the entire batch is produced or numerous pieces are processed. 5.Reducing defects has several benefits such as : •Fewer defects decreases the number of products that must be scrapped. •Fewer defects also means that the raw materials, energy, and resulting waste associated with the scrap are eliminated. •Fewer defects decreases the amount of energy, raw material, and waste used or generated to fix defective products that can be re-worked.
  • 125.
    125 6.Cellular layouts typicallyrequire less floor space for equal levels of production. Reductions in square footage can reduce energy use for heating, air conditioning and lighting. It can also reduce the resource consumption and waste associated with maintaining the unneeded space (e.g., fluorescent bulbs, cleaning supplies). 7.Cellular manufacturing layouts and automation can free workers to focus more closely on equipment maintenance and pollution prevention, reducing the likelihood of spills and accidents.
  • 126.
    124 Fixed position layout: The space required is very large , meant for large bulky products . Heavy engineering equipments. Ship yard , Air repair base. Equipment and people are fixed to an operation area. Ship Repair base Boiler manufacturing
  • 127.
    127 Layout Design tools. A)Manual Method : 1.Travel chart 2. Systematic Layout planning B) Computerized Method. ( Using algorithms ) 1Automated Layout Design Algorithm ( ALDEP) 2.Computerized Relationship Layout Planning (CORELAP) 3. Computerized Relative Allocation of Facilities Technique.( CRAFT)
  • 128.
    Plant layout variables 1.Flowof material 2.Process flow Relationship of 1&2 Space Requirement Space Available Practical Constraints Develop layout alternatives 128
  • 129.
    127 Production Planning & Control Sales & Marketing Physical Production work ProductionPlanning & control function Staff function Line function •Planning, coordinating and controlling fulfillment or OTD cycle. •Plan & control material , material cost & Vendor •Plan & control machine schedule, maintenance &productivity. •Plan & control plant productivity, safety , hygiene •Production incentive etc. •Set quality standard .
  • 130.
    128 Production Planning andControl (PPC) is a process that comprises of managing the performance of critical functions during planning as well as control of production activity to deliver quality output within the stipulated time frame at minimum cost of production. Production Planning & Control
  • 131.
    129 Production Planning &Control Production planning function is responsible for planning of resources like Material , Machine , Manpower , Method & Money for production activity. Production planning function deals with two levels of planning : Prior Planning : All activities such as product development & design , production cost estimation , vendor identification , sourcing mechanism , Material planning , Order writing etc. Active planning includes Process scheduling , & routing, work force allocation , machine scheduling , Capacity scheduling, Finite capacity scheduling , Tool planning Material handling & movement etc.
  • 132.
    132 PP&C function isresponsible for managing the overall cycle time during production process since Cycle time is directly related to production rate . CT ( Cycle Time ) = Productive time / Demand per period If the output per day from a manufacturing shop is 24 cylinders operatign in a single shift , = 8 X60/24 = 20 Min is cycle time for one cylinder. Since the actual time available would be less than the ideal time ie 8hrs on account of various delays viz operator efficiency , break etc, set up , the effective cycle time would be less than 20 min . As demand increases & lead time need to be minimized to be competitive in the market , PP&C has to manage Effective cycle time.
  • 133.
    133 OTD cycle time= production time + delivery time (MTS) = order time + Production time + delivery time ( MTO) = order time + Supplier lead time + integration time + delivery time ( ATO ) = Order time + Supplier lead time + subcontractor’s lead time + Production time + Delivery time + Installation &commissioning time ( ETO) PP&C owns the prime responsibility in a manufacturing organization to ensure that OTD cycle is in accordance with the realistic customer’s acceptation of delivery time.
  • 134.
    132 Responsibilities of PP&Cfunction 1.Material Planning •Forecasting inventory •Preparing material budget •Make or buy decision analysis •Estimating individual requirements of parts ( BOM ) •Raising material indent •2.Inventory Control •ABC analysis •SDE& VED inventory analysis •Fix Economic Batch Order •Building safety stock & re-order level. 3.Subcontract Activity Vendor evaluation ( value engineering ) Monitor out source activity Outsource to subcontractors Make vendor inspection schedules Handling & movement of materials Disposal of scrap inventory
  • 135.
    133 4.Maintenance Planning &Scheduling •Preventive & corrective maintenance schedule •Spares planning 5 Machine scheduling • Job Scheduling • Work Scheduling ( Loading ) • Progress reporting •Productivity study ( Method study ) 6. Quality control •Inspection schedule •TQM •Kaizan •Kanban 7 .Work & Job Design •Method study •Productivity norms •Work environment
  • 136.
    134 RM demand estimation Accordingto sales order Develop Aggregate Production plan Master Production Schedule Create MRP/ BOM Capacity requirement plan Execution Inform sales Sales dept. the expected delivery schedule Material Requirement Planning process : When a production system operates through dependent demand , technique used to determine the requirement of RM for production is called MRP. Machine & operator schedule Raise work order Monitor Schedule & take corrective Action
  • 137.
    135 Material requirement planningMRP process. Demand aggregation Explode Demand into bill of material ( BOM) Check Inventory Stock (Stocking Policy ) Raise production . work order Raise subcontract contract Analyze Make or Buy decision Make Buy Stock availability Y N Raise Purchase Indent
  • 138.
    136 Q/2 Q Time EOQ Assumption :Demand Constant & No lead time Lead time D Lt = Av demand x LT Stock level = EOQ + DLt ROP ( When supplier lead time not constant ) Stock level = EOQ + Dlt + variation in demand ( when demand fluctuates )
  • 139.
    137 Make or Buydecision . Criteria of make : 1. Finished goods can be made cheaper by the firm. 2.Quality standardization can not be met by out side party. ( strict quality control. ) 3.Supply of the parts are unsteady ( Long lead time) 4.Capacity of production can be used for manufacturing some other part. ( Fixed cost) Buy : 1.Heavy investment in the facility 2.Parts are standard and available easily. 3.Demand of the components are seasonal . 4.Patent of some legal implications exists. 5.Cost of buying is less than manufacturing.
  • 140.
    138 A firm hasextra capacity which can be used for production of gears, which they have been buying form the market at Rs 300 per unit. If the firm makes gears , it incurs the following cost. Mat cost Rs 90/unit. Lab cost 120/unit Overhead Rs 30/unit . The annual fixed cost of production estimated is Rs 240,000. Projected demand for next 24 months is 4000 units. Will it be profitable for the firm to manufacturer? The same capacity can be utilized for producing agri-equipment. In such case there will be a saving of s 90,000. What should be the decision. Making /Buying gears VC/unit = Total VC = ( Rs 90 + 120+ 30) = Rs 240 4000 X 240 = 9,60,000 Fixed cost = 2,40,000 Total cost = 12,00,000 Purchase cost = ( 4000 x Rs 300/unit ) = 12,00,000 2,40,000 Fixed cost = Total cost = 14,40,000 Make gears Rs 12,00,000 Make Gears and Agri Equipment 12,00,000 – 90,000 = 11,10,000
  • 141.
    There are twoprocesses to manufacture a particular product in a firm . Alternatively , they can also buy it from local market. The cost associated areas follows. The annual demand for the product is 10000 units. When would it be feasible for thefirm to use process A & B . Cost ( Rs ) process A Processes B Buy FC/ Year 1,00,000 3,00,000 ----- VC/ unit Buy price / unit 75 70 ----- 80 Cost of Process A = 1,00,000 + 75 x 10000 = Rs 8,50,000 Cost of process B = 3,00,000 + 70 Cost of buying = 80 x 10000 = x 10000 = 8,00,000 Rs 10,00,000 Le t Q be the vol of production. For Process A 100000 + 75 Q =< 80 Q 100000 =< 5 Q 20000 units TC A >= TC B 100000 +75Q >= 300000 + 70Q Q>= 40000 When demand exceeds 20000 units , use process A & beyond 40000, use proc1e3s9sB
  • 142.
    140 Determining Economic productionquantity ( batch size ) As volume reduces , the total cost of production becomes unviable unless the optimum batch quantity is not produced. Total cost comprises of two conflicting costs Setup cost ( favors large batch size ) and inventory holding cost ( favors small batch size ) There are three possible situations Demand rate > production rate ( shortage will occur ) Demand rate = production rate ( N need of holding inventory ) Demand rate < production rate ( Inventory stock will go on increasing )
  • 143.
    141 Cost trade off. Whenorders are placed more frequently, the ordering cost is high but carrying cost lost is low , on the other hand if less frequent orders are placed ordering cost will be low but carrying cost will be high. Cost Order Qty Total cost Total cost Ordering cost Carrying cost
  • 144.
    An item hasyearly consumption of 1000 units . The cost related to sourcing & Making are as under: Decide which option would be better for the organization. Source Make Item cost /unit Rs 6.00 Rs 5.9 Ordering cost 10.00 -- Set up cost -- 50.00 Annual ICC/item 1.32 1.3 Production rate ---- 6000 BUY : EOQ = 123 units TC = 1000 x 6 + 1000 x 10 + 123 X1.32 123 2 = 6162.48 Make : EBQ = 304 units . TC = 6229.14 144
  • 145.
    145 Inventory Control Techniques Inventorycontrol techniques are used to prevent : 1 financial leakage due o excessive stock & poor demand , 2 2shortage of inventory 3. Inventory Obsolescence Plan safety stock for critical & essential items Build selective control on fast & slow moving inventory . Various Inventory control technique used are : ABC : Always Better Control VED : Vital Essential & Desirable SDE : Scarce Difficulty & Easy FNSD Fast moving , Normal , Slow moving , Dead
  • 146.
    % items 30 146 0 10100 ABC Classification Usage % 100 CLASS B CLASS C 70 (Inventory Value ) CLASS A High annual consumption value items Moderate annual Consumption value Low annual consumption value 90
  • 147.
    147 VED analysis :Vital : Without which production process will come to halt. Essential : Non availability of such item will affect the efficiency . Desirable : It is good if it is available , however alternate option can be done. SDE : Scarce ( Short supply ) Difficult ( Imported components ) easily ( Short lead time )
  • 148.
    148 Purchase Inventory reviewsystem : Review process is administered on the basis of Fixed order quantity ( Q system ) and fixed period quantity system . ( P system ) In Q system , whenever the stock level reaches the RoL , order is placed for a fixed quantity of material . RoL is calculated as a sum of demand during the lead time & variation in demand during lead time ( safety stock ) and average demand during delivery delays. ( reserve stock ) In p system , stock position is reviewed after every fixed period & order is placed according to stock position .
  • 149.
    147 The goal ofJIT in manufacturing organization is to continuously reduce the cost associated with requirement material resource. Its objective is to achieve zero ( minimal ) inventory through out the supply chain, hence implement good material control. The goal of JIT process is to reduce excess working capital held-up on account of material , minimal inventory at WIP . The constraints for implementing JIT are : •Unpredictable quality of supply of material •Inability to hold tolerances. •Shortcoming in lead time. ( Erratic delivery ) •Short supply of quantity of material •Inaccurate forecasting •Non standard materials being used ( Increased variety ) •Last minute product changes.
  • 150.
    150 Steps for implementingJIT in an organization. 1.Symptoms : Identify the symptoms leading to inventory issue. Frequent Stock out 2.Causes : Poor demand forecast & inconsistent supply Schedule by supplier . 3.Remedy Pull inventory system . •Do detailed analysis of inventory requirement of all types at every stage of production process. •Estimate the market fluctuations on account of price, supply , quality demand etc. •Identify reliable source of suppliers who are capable of supplying material as when required.
  • 151.
    151 •Take supplier into confidence & sensitize them the importance of JIT inventory & build healthy business relationship with suppliers to have high commitment & ownership . Use Value engineering approach. •Conduct periodic vendor appraisal & follow vendor rating system of evaluation . •Give instant feed back on the supply & suggest improvement steps. •Sign rate contract . • Use IT enabled ordering system , ERP .
  • 152.
    152 Value Engineering orValue Analysis It is a technique of cost reduction and cost prevention. It focuses on building necessary functions at minimum cost with out compromising on quality, reliability ,performance & appearance. It helps in identifying unnecessary costs associated with any material , part components or service by analysis of function and efficiently eliminating them with out impairing the quality functional reliability or its capacity to provide service. It is a preventive process.
  • 153.
    151 When to applyVE 1. Raw material cost increases suddenly . 2. Vendors are unreliable & organization is highly dependent on a few select vendor . 3. Cost of manufacturing is disproportionate to volume of production . Value analysis is done w.r.t cost associated at: • • • • Cost Value (Labour , Material & overhead). Use Value Esteem Value ( Look & finish ) Performance Value ( Reliability , Safety , Service & Maintenance )
  • 154.
    152 Value = Performance( Utility) Cost Vendor analysis is done to minimize the cost incurred due to a supplier Inefficiency or inability . Vendor cost to be considered are : •Opportunity loss due to poor quality ( High rejection cost ) •leading to machine & labour idle time. •High re-work cost •Inconsistent lead time •Inability to meet the demand of the manufacturer •Poor Credit terms
  • 155.
    153 Value engineering procedure: Constantlyevaluate the inventory costs associated & benchmark against the best in practice. As & when the cost of manufacturing increases disproportionately, identify an alternate source for contract manufacturing & monitor the quality & standards. Use more standard parts which can be sourced easily Develop more suppliers ( atleast 4 to5 for one part.) & minimize dependency on one supplier. Audit the supplier’s work premise & rate them on the performance . Conduct quarterly vendor meet & share the highlights & concerns .
  • 156.
    156 MRP vs. ERP— Manufacturing management systems have evolved in stages over the past three plus decades, from a simple means of calculating materials requirements to the automation of an entire enterprise. As frequent changes in sales forecasts happened entailing continual readjustments in production, as well as inflexible fixed system parameters, MRP (Material Requirement Planning) evolved into a new concept : Manufacturing Resource Planning (or MRPII ) and finally the generic concept Enterprise Resource Planning (ERP) Prior to the concept of ERP systems, a manufacturing organization faced tremendous difficulty in planning & controlling of resources like people , finance WIP inventory at plant , machine status etc due to lack of integrated & updated information about resources.
  • 157.
    MRP MRP1 ERP Materialrequirement planning in manufacturing organization. Manufacturing resource Planning in manufacturing organization Enterprise resource Planning Inventory planning 157 Production planning & control Material, Machine Method Man Business planning & control Man Machine Material, Method & Money Material planning The essence of the progress was based on seamless integration and analysis of information on various resources required by a manager to make an effective decision.
  • 158.
    156 Advantage of ERPin a manufacturing organization. Integration among different functional areas to ensure proper communication, productivity and efficiency Integration of Design engineering & collaboration. (CAD & CAM ) Order tracking, from acceptance through fulfillment The revenue cycle, from invoice through cash receipt Managing inter-dependencies of complex processes BOM . Tracking the three-way match between purchase orders (what was ordered), inventory receipts (what arrived), and costing (what the vendor invoiced) The accountingfor all of these tasks: tracking the revenue , cost and profit at a granular level.
  • 159.
    159 Disadvantages Customization of theERP software is limited. Re-engineering of business processes to fit the "industry standard" prescribed by the ERP system may lead to a loss of competitive advantage. ERP systems can be very expensive (This has led to a new category of "ERP light" solutions) ERPs are often seen as too rigid and too difficult to adapt to the specific workflow and business process of some companies, cited as one of the main causes of their failure. Many of the integrated links need high accuracy in other applications to work effectively. A company can achieve minimum standards, then over time "dirty data" will reduce the reliability of some applications.
  • 160.
  • 161.
    Production Control . Itinvolves work scheduling Reporting & corrective action. Production Planning Work order Scheduling Reporting Corrective Action 161 Objective : Manufacture & deliver the work order within the committed time within the resource constraints provided. •Effective utilization of time . •Eliminate stress during the production activity •Cent percent plant capacity utilization •Minimize cost on waste like overtime, scrap , down time etc. •Proactive reporting of issues at shop floor , like absenteeism of workers , non availability of material on account of rejection , unplanned breakdown , daily reporting of production status as per the target plan.
  • 162.
    162 Scheduling: It dealswith working out of optimal time required to perform each operation and also the time necessary to perform the entire series as routed, making allowances for all factors concerned. It mainly concerns with time element and priorities of a job. The pattern of scheduling differs from one job to another . Master Schedule: Weekly or monthly Schedule prepared by breaking -down of the production requirement for each product for a definite time period. By having this as a running record of total production requirements, production manager is in better position to shift the production from one product to another as per the changed production requirements. This forms a base for all subsequent scheduling activities.
  • 163.
    163 Master schedule Chart Masterschedule chart communicates the following information related to production schedule. 1. Operator schedule : This schedule informs the shop manager about the operator detail who is supposed be reporting for the work in a given shift. 2. Machine schedule : This schedule informs the shop manager about the type of machine to be used for doing a job in a given time.
  • 164.
    164 Reporting of theproduction progress in the plant. •Load chart •Gantt Chart •Process Chart
  • 165.
    163 Work order Product A Workorder Product B Work order Product C Gantt chart
  • 166.
    Date & shift 19.03 S1 19.03 S2 19.03 S3 20.0320.03 20.03 21.03 S1 S2 S3 S1 Type of Work Sawing M/c Type: A Bending M/c Type: B Grinding M/c Type: C Wielding M/c Type: D 166
  • 167.
    167 A master scheduleis followed by operator schedule which fixes total time required to do a piece of work with a given machine or which shows the time required to do each detailed operation of a given job with a given machine or process.
  • 168.
    168 1 a )Machine scheduling : A process created for effective utilization of machine in the shop floor on the basis of actual available time for processing . It involves Set up time required . Startup time Routine maintenance time ( Cooling time, Tool trail ) Operator efficiency Total Machine Hr – Delay = Actual Hrs 1 b ) Process scheduling : A method of establishing most economic & shortest path for production . Process scheduling requires an understanding the flow of the work process & create a process sheet or route sheet to optimize the time.
  • 169.
    169 Process sheet :It gives the optimum method to do a job , thereby fixing the sequence of the operation , link the ancillary or parallel process to be accomplished . It gives the details & specification of the machines tools , operator to be deployed for the job. Delays on account of set up maintenance etc is communicated to the operator. Routing: Under this, the operations, their path and sequence are established. To perform these operations, the proper class of machines and personnel required are also worked out. The main aim of routing is to determine the best and cheapest sequence of operations and to ensure that this sequence is strictly followed.
  • 170.
    170 Preparing process sheet(Routing procedure) involves following activities. (1)An analysis of the article to determine what to make and what to buy. (2) To determine the quality and type of material (3)Determining the manufacturing operations and their sequence. (4) A determination of lot sizes (5) Determination of scrap factors (6) An analysis of cost of the article (7) Organization of production control forms.
  • 171.
    171 Process sheet includesthe following details of a process. •Part name to be machined & its engineering drawing & specification . •Sequence of the operation to be performed . •Specify the the machine & tools to be used. ( cutting tools ,jigs, fixtures ) •Operating machine details like Speed , ,load , cooling time set up time ) •Operating skill required •Productivity norm •Maintenance schedule of the machine •Subsequent operations
  • 172.
    Process scheduling differsdepending upon the nature of production . Continuous or mass production : It is done by industrial engineers at the plant layout stage. It is difficult to alter the plan & incurs heavy expenditure. Batch production : In this case a master process sheet is created & is communicated to the shop floor . As & when the product line changes it is altered. Job order. In this case the process sheet is created more often as the nature of operation varies . Process schedule acts as a standard operating manual for process engineers to refer incase of any emergency or accide17n0ts.
  • 173.
    Managing project basedmanufacturing work. A large complex manufacturing task comprising of multiple activities to be performed from design to manufacture, deliver, installation & commissioning requires tight scheduling coordination & monitoring of activities from start to end for timely completion of work to avoid monetary loss & have high customer satisfaction. Tight cost control ,Timely completion of work & Performance are the basis of such manufacturing project. An understanding of Interrelationships between the activities of task is essential by the operation team. 173
  • 174.
    174 Steps involved inmanaging manufacturing projects. •Project planning ( Drawing the network ) •Time estimation of the project ( Network analysis . Identifying activity time and critical path) •Scheduling : ( identifying the amount of slack in the activities and in the project ) •Time- cost trade off : ( Arriving at a time where the overall cost of executing the project is minimum with out compromising on any activity. •Resource allocation : ( Checking the feasibility for doing each activity at most optimistic schedule )
  • 175.
    173 Guide lines formanaging project based network manufacturing work. • Break the task into detailed activities. • Identify the start & end of each activity. (Node ). • Estimate the time required to perform each activity. Establish dummy activities to show logical relationship between the activities . • • All activities of the network should terminate in to final destination . • Establish relationship between activities such as preceding , concurrent , succeeding etc.
  • 176.
    176 Critical Path ofa Project : Critical path of a project network is the longest path in the network . It is identified by listing all possible path of the network & selecting the path having maximum sum of the critical activity time. Total Floats of the project: Total time that a project completion time of an activity can be delayed without affecting the actual project completion time. Free Floats : Total time that an activity can be delayed with out affecting earliest start time of immediate successor activity . When time of the activities are given in three different time estimates like a = Pessimistic time m= Most likely time b = Optimistic Time mean time has to be calculated.
  • 177.
    177 Optimistic time isthe time when the execution goes extremely good. Pessimistic time is when the execution goes very badly. Most likely time is when execution is with in normal expectation. µ = Mean time = ( a+ 4m+b) / 6 ² ² (Variance ) = [(b-a)/6]
  • 178.
    Following activities areinvolved in doing a production work. Activity time & relation ship is indicated. Draw a network Sr no 1 Activity A Time 2 days Predecessor _ 2 B 5 A 3 C 3 A 4 D 4 A 5 E 6 B,C, 6 F 7 E,D B A D C 178 E F
  • 179.
    Project Flow Start Task Task Precedencerelationship Task 2 Task 4 End Activities Relationship Time A - 2day B - 3 C A 5 D B 3 E F C,B D 5 4 179 2 A B 3 5 C D E 5 F Task 1 3 Task 3 4 0/0 2/2 3/5 7/7 6/8 Critical path = Longest path which accommodates all critical activities. Task 1 & 3 are non critical . CP = A-C-E = 12 days 12/12
  • 180.
    Objective : Less than Manufacturing time CustomerRequired Lead Time Efficiency, Effectiveness, Cycle time reduction in manufacturing operation Key Drivers Minimal Inventory Faster Response Time High Quality Reduced over head Outcome Low Faster High No waste , sustained High cost delivery flexibility quality morale Exceed customer expectation Increase market share & profitability 180
  • 181.
    181 In today’s businessworld, competitiveness defines an industry leader. The drive toward maximum efficiency is constantly at the forefront of all organization. Global competitiveness is key success factor . Organizations across the country are striving to adopt lean manufacturing practices to help address worries about their bottom line. Cellular Manufacturing is one staple of lean manufacturing.
  • 182.
    182 •In a leanmanufacturing processes all non value adding processes are squeezed out. •In a lean manufacturing process a cell consists of close arrangements of people, machines , or workstation in a processing sequence. •A one piece flow of product or service through various operations with a least amount of delay & waste.
  • 183.
    183 Toyota, the foremostlean manufacturer in business today (Toyota Production System –TPS ) views value as a combination of cost; quality, and time. Cost is the total expense involved in the delivery of the product. Quality is any deviation from standard. Time is best captured as the total elapsed process time from the start of a part, or transaction, to its delivery. (If this process is the order fulfillment process or cash- to-cash process then executives have a complete picture of where time is being effectively spent, or wasted, in the organization) . It is the key fundamental differentiator between lean and traditional practices.
  • 184.
    184 Waste caused inManufacturing Process. According to Toyota ‘s production system , seven important causes of waste in manufacturing are : 1. The Process : Wrong process create high quantity of scrap . Wrong type or size of the machines are used or if the process is not being operated correctly it causes waste. 2.Methods : Unnecessary motions of operator, machine & tool or material creates in efficiency & leads to waste . 3.Movement. Poorly planned production plan layout creates back tracking of the process looses efficiency.
  • 185.
    186 4. Re workdue to product defect , sorting process due to scrap not being identified, leads to interruption in the smooth flow of work leading to waste. 5.Waiting Time: Operator waiting & material waiting time in the shop floor / work center on account of no material , no work etc is a waste. 6.Over Production : It increases the cost of carrying inventory , locks the capital creates quality problem. 7.Inventory : Excess stocking of RM & WIP inventory brings down cost efficiency of the organization thereby reducing its competitive bargaining power . Puts the organization in stress to liquidate the inventory at lower price .
  • 186.
    186 Continuous production: -It refers to the production of standardized products with a standard set of process and operation sequence in anticipation of demand. It is also known as mass flow production or assembly line production. This system ensures less work in process inventory and high product quality but involves large investment in machinery and equipment. The system is suitable in plants involving large volume and small variety of output e.g. oil refineries reform cement manufacturing etc. Job or batch production: - It involves production as per customer's specification each batch or order consists of a small lot of identical products and is different from other batches. The system requires comparatively smaller investment in machines and equipment. It is flexible and can be adapted to changes in product design and order size without much inconvenience. This system is most suitable where heterogeneous products are produced against specific orders.
  • 187.
  • 188.
    Production Process. Standardization Variation M P ass roduction Batch produ Job ctionprod uction Project/ ke MTS ATO MTO/ BTO ETO Turn y production Plant Layout 188
  • 189.
    Managing Manufacturing Leadtime ( MLT ) is an essential task in any organization to deliver the goods as per the customer order lead time. MLT depends on the nature of manufacturing process. The four types of manufacturing process are : Design Procure Manufacture Assemble Ship ETO ( Engineer to Order) MTO ( Manufacture to Order ) ATO ( Assemble to Order ) MTS (Made to Stock ) ETO Lead Time 189
  • 190.
    MTO 191 Inventory (RM) WIP inventory Ship Shorter deliveryLead Time ATO Inventory as Per order No WIP Inventory Stock as per demand No MLT, more variety High RM Inventory High WIP Inventory High FG Stock Long MLT no variety Shorter delivery Lead Time MTS Short MLT & variety Longer delivery Lead Time
  • 191.
  • 192.
  • 193.
  • 194.
  • 195.
  • 196.
    197 Continuous use ofmachinery causes wear & tear leading to disruption production process. 1. Maintenance function’s objective is to keep the machines in best operating conditions with economical cost. 2. Maintenance function has to take a timely decision to repair or replace the equipment to avoid the excessive cost incurred in the maintenance. (Maintenance Plan & cost control ) 3. Overcome accidents & unsafe work conditions in the shop floor. 4. Enhance machine utilization & productivity . 5. Maxim mum availability of machines ( UP TIME) for production.
  • 197.
    198 Impact of poormaintenance function in a manufacturing organization. 1. High down time cost. Incurred loss due to the inability of the machine to produce the goods. 2. Down time cost = cost /unit X no. of units X total idle Hrs 3. If the manufacturing processes are interdependent activities , the financial loss goes exponential as all other dependent activities come to a halt. 4. Idle wage : Wages to be paid to the work force & loss of productivity , leading to the in efficiencies of the machine shop . 5. High wastage & scrap due to poor performance of the machine leading to high input material cost.
  • 198.
    198 6. High costof rework due to inferior quality of finish . Loss of customer confidence. 7 Expediting cost to meet the dead line in the form of overtime, hiring of equipment , shifting of work to another plant. etc. 8 Accident cost incurred due to partial disability or or loss of life. 9 Opportunity cost of the business
  • 199.
    Performance measure ofmachines for maintenance decision Overall Equipment Efficiency ( OEE) : It is the combination of uptime ( availability of the machine for production ) , cycle time efficiency ( production efficiency ) & quality of the equipment. OEE% = Uptime % X Speed % X Quality % ( MTBF – MTTR ) MTBF Where Uptime % = X 100 MTBF= Meantime between Failure MTTR = Mean time to repair MTBF = Total Running Time Number of Failure Actual Cycle Time Speed % ( Efficiency) = Design Cycle Time X 100 199
  • 200.
    200 Good Parts Produced Quality( %) efficiency = Total parts produced X 100
  • 201.
    Reliability of Machines. Reliability is the probability that an equipment will satisfactorily perform the function for which it is designed when operated under a specified condition for a given period. 1. Reliability is a function of time . 2. It is function of condition of use . λ = Failure rate is defined as the number of times a part fails in a given interval of time. No of Failures λ =Total units of Operating Hours 201
  • 202.
    EOL Zone ( Agingout of Machinery) 203 Reliability of Machines. Weibull Distribution Graph It helps to decide an appropriate maintenance strategy for high productivity in the shop floor. Rate Of Failure Time Reliability Zone Infant Morality Zone
  • 203.
    203 Reliability of theequipments depends on the design parameters , operating conditions , Probability of performance ( Mean time between failure MTBF & MTTR ( Mean time to repair ) Infant mortality : failure rate at the beginning is high & reduces with passage of time exponentially . Reliability zone : Failure rate reduces drastically & predictable to some extend EOL : Failure rate increases due to aging of the equipments & increases un predictability .
  • 204.
    204 Maintenance required atinfant mortality stage is high due to poor set-up of the machine , idea ling of the machine, non trained users etc even tough the machine is new. During the reliability stage, the failure rate is minimum as the workers are now trained to operate it efficiently, machine set up issues & idea ling problems have been handled by the maintenance team. As the machine starts aging , the failure rate increases due to high failure rate of the parts & components. At this stage, the reliability of the machine is low.
  • 205.
    205 R = e Reliabilityof an equipment under infant mortality stage can be measured as: _ T/ MTBF Where T = Length of service before failure , e = Natural log value ( 2.71 ) MTBF = Mean time between failure λ = 1/ MTBF, Hence R =e-Tλ Substituting Product will last for a period of time “T” with out break down .
  • 206.
    206 Types of Maintenancefollowed in a plant 1. Preventive maintenance( PM) : It involves cleaning , inspection, oiling & retightening of parts after equal interval of time in anticipation of the condition of the machine , irrespective of the problem. Hence PM is further classified in to Predictive( Condition based ) & periodic ( Time based ) maintenance. 2 Corrective Maintenance (CM) . Two types of corrective maintenance are : Design in maintenance , where Equipment with design weakness are redesigned to improve reliability & maintainability .
  • 207.
    207 Design out maintenanceto install new equipments of superior technology or scrapping of aged out machines, replacing manual to fully automatic machines. 3 . Break Down Maintenance : Repair of machines due to sudden or unforeseen breakdown. 4. Total Productive Maintenance( TPM ) : Systematic equipment maintenance process in the shop floor for high productivity , High employee morale & high job satisfaction. It is based on the premise that maintenance is not just the responsibility of a single department but a collective responsibility of top management to lower level operators.
  • 208.
    Objectives of TPM: Make the plant operation maintenance- free , working on maintainability & improvement . TPM Preventive Maint Predictive Maint Maintainability Improvement Maintenance Free Service 208
  • 209.
    209 ❖ The objectivesof TPM are to: ❖ Maximize equipment effectiveness and productivity and eliminate all machine losses ❖ Create a sense of ownership in equipment operators through a program of training and involvement ❖ Promote continuous improvement through small- group activities involving production, engineering, and maintenance personnel ❖ The definition and vision for TPM, in most cases there are common elements in any organization. These have been summarized in the TPM wheel.
  • 210.
    211 Themes • Training • Decentralization •Maintenance prevention •Multi-skilling Elements Figure 8-1 The TPM Wheel Asset Strategy Continuous Improvement Team Processes Resources Planning and Scheduling Systems and Procedures Empowerment Measurement
  • 211.
  • 212.
    212 Objective of TPM: 1.Build a collective culture of maintenance to attain maximum efficiency through out the production process. 2.Create Zero accident, Zero defect & Zero Breakdown manufacturing process. 3. Make Problems visible Benefits : Increased equipment productivity • Lower Maintenance cost • Reduced accident & waste • High employee commitments
  • 213.
    214 Pillars of TPMto enhance the success are : 5 S strategy of maintenance : Seri ( Sort ) Seiton ( Systematic ) Seiso ( Sweep. Keep the place clean ) Seiketsu ( Standardize ) Shitsuke ( Self Discipline ) Kaizan [ Plan, Do Check , Act ] ( PDCA ) Autonomous Maintenance : Prepare operators for routine maintenance so that core maintenance team can focus on High end maintenance activities. It aims to achieve OEE & OPE ( Overall production efficiency ) . Planned & Quality maintenance Training , Safety & Environment
  • 214.
    214 Tradeoff Between Repairsand PM • At minimum level of PM, it is a remedial policy – fix machines only when they break – the cost of breakdowns, interruptions to production, and repairs is high • As the PM effort is increased, breakdown and repair cost is reduced • At some point, the total maintenance cost (PM, breakdown, and repair) reach a minimum
  • 215.
    Tradeoff Between Repairsand PM Annual Cost (Rs) Degree of Preventive Maintenance Minimum Total Maintenance Cost Total Maintenance Costs Preventive Maintenance Cost Breakdown and Repair Cost Minimum Level of Preventive Maintenance 215
  • 216.
    How Speedy ShouldRepairs Be Cost (Rs) Speed of Making Repairs 0 Minimum Total Cost of Repairs 216 Interruptions to Production Total Costs of Repairs Cost of Repair Crews & Shops, Spare Parts, and Standby Machines Cost of Slow Fast
  • 217.
    218 • Determining theNumber of Spares Machines requirement . In a shop floor a stock of standard parts are available to replace parts that malfunction .If a standby part is not available when needed, it costs Rs300 for employee idle time and subsequent overtime. An idle standby part costs Rs 180 per week (opportunity, obsolescence, and storage costs). Determine the number of parts to be stocked based on the past data given to minimize total spare stocking costs? .
  • 218.
    218 Based on thelast 25 weeks, the demand pattern for standby parts are : Weekly Demand Occurrence 5 15 10 25 15 35 20 30
  • 219.
    219 Step -1 First, computethe probability of occurrence for each level of demand. Weekly Demand Occurrence Probability 5 15 15/105 = .143 10 25 .238 15 35 .333 20 30 .286 105 1.000
  • 220.
    220 • Determining theNumber of Spare parts Step –II Create Payoff Table (Cij values in box) SNi Standby parts Needed EC= Sj 5 10 15 20 P(SNi)(Cij)] 5 10 15 20 P(SNi) .143 .238 .333 .286 Standby Parts stocked
  • 221.
    221 • Determining theNumber of Spare parts Step –II Create Payoff Table (Cij values in box) SNi Standby Computers Needed EC= Sj 5 10 15 20 P(SNi)(Cij)] 5 0 1500 3000 4500 10 900 0 1500 3000 15 1800 900 0 1500 20 2700 1800 900 0 P(SNi) .143 .238 .333 .286 Standby Parts stocked
  • 222.
    222 • Determining theNumber of Spare parts Step –II Create Payoff Table (Cij values in box) SNi Standby Computers Needed EC= Sj 5 10 15 20 P(SNi)(Cij)] 5 0 1500 3000 4500 Rs2,643.00 10 900 0 1500 3000 Rs1,486.20 15 1800 900 0 1500 Rs 900.60 20 2700 1800 900 0 Rs1,114.20 P(SNi) .143 .238 .333 .286 Standby Parts stocked
  • 223.
    223 • Determining theSize of Repair Crews. A machines break down at an average rate of 12 per hour and the average repair time is .75 hours. The plant policy specifies that a malfunctioning machine should be out of production for no more than 2 hours as an average. How many maintenance staff should the plant have on duty? (Assume that the breakdown rate is Poisson distributed and the repair times are exponentially distributed.) Ts = 2 Hrs MTTR = .75 Hrs Breakdown rate = 12 machine /hr
  • 224.
    Step -1 1) Computethe necessary average service r ate for the s 2 = 1/( – )  = 12.5 machines per hour 224 plant (entire crew). t  1 (  )  12 Given
  • 225.
    225 2) Compute theimplied average service rate per repair specialist. = 1/(Hours per machine per engineer ) = 1/.75 = 1.333 machines per hour/ engineer 3) Compute the necessary number of maintenance specialists. = /(Machines per hour per engineer) = 12.5/1.333 = 9.375 or 10 specialists
  • 226.
    226 Optimum cost decisionneeds to be achieved if the maintenance function has to be profitable to the organization. In other words it is an optimum mix of planed & un planned maintenance decision . Beyond the optimum cost a machine replacement decisions have to be taken. Replacement decisions are to be taken when the parts are deteriorating at the faster rate leading to poor efficiency , high frequency of failure , high maintenance cost etc. Deteriorating efficiency of the machine can be either gradual ( mechanical parts) or abrupt ( Electrical & electronic parts.) Economic replacement policy decision: deteriorate with time & fail suddenly. when equipment
  • 227.
    227 Let C =Capital cost of equipment , n = No of years equipment is in use. S= Scrap value f(t) = Maint cost function A(n) = Average total annual cost When time is a continuous variable , Total cost = Cap cost – Scrap value + Maintenance cost Prob;1 A firm is considering of replacement of machine whose cost is Rs 1750& the scrap value is negligible. The running maint cost is as follow: Yr - 1 2 3 4 5 6 7 8 R cost 0 100 200 300 400 500 600 700 800 When should the equipment be replaced ?
  • 228.
    229 Yr Maint CostCumm Av Maint Av M/c Av Total maint Cost cost cost cost 1 o 0 0 1750 1750 2 100 100 50 875 925 3 200 300 100 583 683 4 300 600 150 438 588 5 400 1000 200 350 550 6 500 1500 250 292 542 7 600 2100 300 250 550 8 700 2800 350 219 569 9 800 3600 400 194 10 900 4500 450 175
  • 229.
    229 In case ofprobabilistic model replacement policy used are : Individual replacement Policy & Group replacement policy
  • 230.
    230 Spares Management Spares managementhas to be done by the organization to ensure that maintenance job can be conducted smoothly with out any down time on the machine on account of spares non availability. However the challenge is to ensure that the maintenance department keeps minimum level of spares so that the holding cost, obsolesce cost etc can be reduced . In order to decide the spares requirement planning , organization should know the reliability factor of the installed machine( failure rate of the components of the machine. )
  • 231.
    231 Classification of SparesParts 1. Maintenance & breakdown spares ( Critical spares parts ) 2. Insurance Spares 3. Capital investment spares ( High value spares) 4. Rotable spares ( Reusable & standard parts ) 5 Consumable spares
  • 232.
    Factors used todecide the criticality of spares in an organization are : Availability of Spares in the shortest possible of time. Cost of spares Failure rate . Stock on the Basis of failure Rate. Stock sufficient qty Buy as when required Build relationship With supplier to Provide as when Necessary. Availability Low High Low High Cost Failure Rate Low 232 High
  • 233.
    233 Quality Management Quality isa measure of how closely a goods or service confirms to specified standards. The standards can be a combinations of one or more attributes or variables of product or service being manufacture delivered .
  • 234.
    234 Quality Management Variable dataare continuous in nature are measured on a sliding scale , ie deviation from standard. The data can have range in terms of upper & lower limit within which the samples of acceptance are supposed to be lying. Attributes : Attributes are the data discrete in nature & are binary . Attribute data samples are accepted or rejected.
  • 235.
    November 13, 2012235 Types of Measures • Measures where the metric is composed of a classification in one of two (or more) categories is called Attribute data. _ Good/Bad – Yes/No • Measures where the metric consists of a number which indicates a precise value is called Variable data. – Time – Miles/Hr
  • 236.
    237 Strategic Areas ofQuality Control in manufacturing Area Quality Control Material Planning Procurement SUPPLIER Incoming Material Manufacturing Process Final Assembly , Testing & dispatch Incoming RM Inspection Process Control Final Inspection
  • 237.
    237 Quality Assurance :Design optimum quality standards, which a manufacturing function at design stage , incoming material stage production stage ,FG dispatch stage after sales are to be followed in a manufacturing firm. Quality Control: The process of measuring defects ( quality ) in the product & process beyond acceptable level of defined standard. Statistical Quality control technique. 1 Acceptance sampling 2 Control charts
  • 238.
    238 Acceptance Sampling: Objectiveof Acceptance sampling is to accept or reject a lot on the basis of sample characteristics. Accurate method is 100% inspection. However in large manufacturing firms this approach could lead to time consumption, delay, money ( Destructive testing methods ) , manpower etc. Hence it is necessary to take decision based on the characteristics of a sample size picked from a given lot of material . This is known as acceptance sampling . In this process there are chances of two types of error. Type 1 Error( α) . ( Supplier or producer risk) : If the lot sample picked is bad ,but the lot size is good , it get rejected.
  • 239.
    240 Type II Error( β) or manufacturer’s/ buyer’s risk : If the lot sample picked is good , but the lot size is bad , when such lot is accepted , then manufacturer incurs great loss . Hence both parties are expected to jointly agree at a level where the risk level is minimal . This is explained using Operating Characteristic Curve . α Probability of Acceptance Of a lot for a given percent defective . The value for percent defective Indicates the quality level of the lot inspected . AQL = Accepted Quality Level. LTPD: Lot tolerance percent defective (Quality level of the lot submitted for inspection) β AQL LTPD Bad lot Good lot Indifference zone Percent defective
  • 240.
    240 If the qualitylevel is equal to or less than AQL , it is considered to be good quality. On the other hand , if the quality level is more than AQL , it is considered to be inferior. The probability of getting defective or good part from a large lot follows binomial distribution model. In order to design a acceptance plan , quality team should decide AQL , LTPD . Based on this data , one can determine the value of C( acceptable no to consider the lot is good ) from the number of sample taken .
  • 241.
    241 Functions of aProcess Control System are ➢ To signal the presence of assignable causes of variation ➢ To give evidence if a process is operating in a state of statistical control CONTROL CHART
  • 242.
    Essential features ofa control chart Upper Control Limit Central Line Lower Control Limit Time 242 Variable Values CONTROL CHART
  • 243.
  • 244.
    244 Control charts showthe performance of a process from two pints of view . Overall process variation & process trend as time progress. It helps to identify the out of control status within the process & variation outside the operational limits to identify the cause of variation. Mean chart gives the idea of the central tendency of the observations . It gives the Variation between the sample observations. Range Chart : It gives the spread ( dispersion ) of observation . It shows variation within the samples.
  • 245.
    To make controlcharts, data required are control limits A) For X Chart UCL = X + 3 σ LCL = X - 3 σ X Where X = Mean of the sample X = Mean of the sample means σ= sample standard error = σ/ Mean LCL UCL Time/ Sample No. Variable X n 245
  • 246.
    247 In practical situation, calculation of standard deviation are tedious process ,hence they are found from standard tables. Thus the formula can be : UCLX = X + AR LCL x = X - AR Control Limits for R Chart UCLR = R + 3 σR LCLR = R - 3 σR Where R = Range of sample observation σR = Standard deviation of R In practical situation , calculation of standard deviation are tedious process ,hence they are found from standard tables. Thus the formula for control limits for R = UCL = BR LCL = CR
  • 247.
    From Tables X Chart Control Limits 2 2 LCLxx A R UCLx x  A R Sub group average X = x1 + x2 +x3 +x4 +x5 / 5 Sub group range R = Max Value – Min value 247
  • 248.
    From Tables R ChartControl Limits L C L R  C 3 R U C L R  B 4 R 248
  • 249.
    The following datawere obtained over a five day period from a single machine to study the process variations & take necessary control. Two samples were taken per day . Comment on the process variation. Sample 1 2 Observation 3 4 5 No 1 10 12 13 8 9 2 7 10 8 11 9 3 11 12 9 12 10 4 10 9 8 13 11 5 8 11 11 7 7 6 11 8 8 11 10 7 10 12 13 13 9 8 10 12 12 10 12 9 12 13 11 12 10 10 10 13 7 9 12 X 10.4 9.0 R 5 4 X 103.2/10 = 10.32 39/10 R=3.9
  • 250.
    251 From standard table, For Sample size = 5 Given the values of Mean factor A = .58 Upper range factor B = 2.11 Lower range C = 0 factor UCL x = 10.32 + .58X 3.9 = 12.586 LCL x = 10.32 - .58X 3.9 = 8.058 UCL R = 2.11 X 3.98 = 8 .229 LCL R = 0 X 3.99 = 0
  • 251.
    252 Mean Chart 8.05 10.32 12.58 x x x x xx x 9 8.8 11.6x 0 1 2 3 4 5 6 7 8 9 10 R -Chart UCL 0 3.9 8.22 While process is under control, there is a dominant up trend towards the end of the Process. Hence the cause for such variation nL eC eL d to be traced. Reasons could be due to tool wear, over heating etc. The variation with in the sample are fairly in control. LCL UCL 0 1 2 3 4 5 6 7 8 9 10
  • 252.
    252 Total Quality Management TotalQuality is a description of the culture & attitude of an organization that strives to provide customers with products and services that delight them. The culture requires quality in all aspects of the company's operations, with processes being done right the first time and defects and waste eradicated from operations. 1. TQM is a management philosophy that seeks to integrate all organizational functions (marketing, finance, design, engineering, and production, customer service, etc.) to focus on meeting customer needs and organizational objectives. 2. The objective of TQM is "Do the right things, right the first time, every time".
  • 253.
    253 . TQM activitiesinclude: 1. Commitment by senior management and all employees 2. Meeting customer requirements 3. Reducing development cycle times 4. Just In Time/Demand Flow Manufacturing 5. Improvement teams 6. Reducing product and service costs 7. Systems to facilitate improvement 8. Line Management ownership 9. Employee involvement and empowerment 10. Recognition and celebration 11. Challenging quantified goals and benchmarking 12. Focus on processes / improvement plans 13. Specific incorporation in strategic planning
  • 254.
    254 Principles of TQM 1.Plan (drive, direct) 2. Do (deploy, support, participate) 3. Check (review) 4. Act (recognize, communicate, revise) Employee Empowerment • • • • Training Suggestion scheme Measurement and recognition 5. Create Excellence teams 6 Make Fact Based Decision 7. Use SPC (statistical process control)
  • 255.
    256 8. TOPS (FORD8D - Team Oriented Problem Solving) 9. Continuous Improvement 10 Systematic measurement 11. Excellence teams 12 Cross-functional process management 13 Attain, maintain, improve standards 14 Customer Focus 15 Supplier partnership 16 Service relationship with internal customers 17 Never compromise quality 18 Customer driven standards
  • 256.
    257 TQM encourages participationamongst shop floor workers and managers. There is no single theoretical formalization of total quality, but Deming, Juran and Ishikawa provide the core assumptions, as a "...discipline and philosophy of management which institutionalizes planned and continuous... improvement ... and assumes that quality is the outcome of all activities that take place within an organization; that all functions and all employees have to participate in the improvement process; that organizations need both quality systems and a quality culture.".
  • 257.
    258 Attributes Percent Defective Chart P- Chart Defective persample area C - Chart To identify the average proportion of non confirming part submitted for inspection Over a period of time. ( P Chart )
  • 258.
    258 It identifies thenumber of non confirming parts in a given sample of constant size. C – Chart It is used to control the final defects in a final assembly . Acceptance sampling is used for taking decision to accept or reject a lot on the basis of a lot’s sample characteristics. Identify the supplier’s risk or customer’s risk in acceptance sampling & decide the mutually acceptable level . Sampling technique can be single sampling , double sampling.
  • 259.
    Factors need tobe considered before making a choice of manufacturing process. a) Effect of volume/variety: This is one of the major considerations in selection of manufacturing process. When the volume is low and variety is high, intermittent process is most suitable and with increase in volume and reduction in variety continuous process become suitable. Manufacturing Process Continuous Production Intermittent Production Mass or flow Production Batch production Job Production Project / Turnkey production High volume & Low variety 259 Low volume and high variety