Embed presentation
Download as PDF, PPTX













































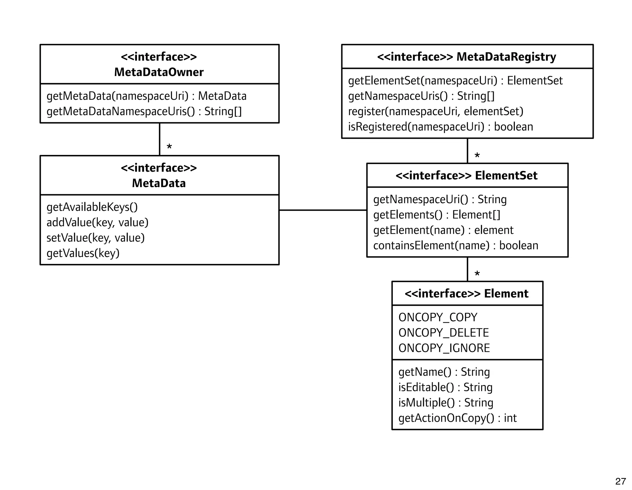
This document provides an overview of new features in Apache Lenya 1.4, including modularization, use of UUIDs for internal links, changes to the repository API, configurable meta data, publication templating, and the introduction of a usecase framework. Key points include improved separation of concerns through modularization, more efficient linking using UUIDs instead of URLs, a more queryable metadata model, inheritance and overriding of publication resources using templating, and a standardized way to declare interactive use cases in Lenya.












































