Usulan Kurikulum
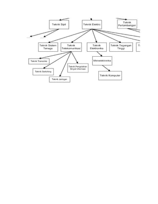
                                              Program studi: Teknik Komputer
                                              Departemen : Teknologi Informasi

                                              Total sks                          110



Semester 1

Nama Mata Kuliah                                 SKS
Pendidikan Agama                                  2
Bahasa Inggris 1                                  2
Kalkulus                                          3
Algoritma dan Pemrograman                         3
Fisika Dasar                                      3
Dasar Mikrolektronika & Praktikum                 2
Sistem Komputer                                   3
Praktikum Algoritma dan Pemrograman               1
Praktikum Sistem Komputer                         1
                                                       20


Deksripsi:
Teori        2sks, 1 kali pertemuan (2jam) dalam 1 minggu; 3 sks, 2 kali pertemuan dalam 1 minggu atau 1 kali p
Praktikum    1sks, 1 kali pertemuan (2jam) dalam 1 minggu
Teori + Prak 2sks, 1 kali pertemuan (2jam) dalam 1 minggu; 50%teori, 50%praktek
             3sks, 2 kali pertemuan seminggu (@2jam) 50% teori dan 50% praktek




Mata Kuliah Dasar Umum                        Mata Kuliah Dasar Penunjang
Pendidikan Agama                 2            Statistika                                     2
Bahasa Inggris 1                 2            Praktikum Statistika                           1
Bahasa Inggris 2                 2            Pengantar Entrepreuner                         2
Bahasa Inggris 3                 2            Kewarganegaraan                                2
Bahasa Inggris 4                 2            Metodologi Penelitian & Teknik Presentasi      2
Kalkulus                         3            Etika Profesi                                  2
Fisika Dasar                     3                                                          11
Matematika Diskrit               2
                                18
Semester 2                                                    Semester 3

                      Nama Mata Kuliah                              SKS             Nama Mata Kuliah
                      Bahasa Inggris 2                               2              Bahasa Inggris 3
                      Matematika Diskrit                             2              Jaringan Komputer
                      Pengantar Teknik Komputer                      2              Praktikum Jaringan Komputer
                      Pengantar Basis Data                           3              Sistem Telekomunikasi
                      Sistem Operasi                                 2              Statistika
                      Pemrograman Berorientasi Objek                 2              Praktikum Statistika
                      Proyek Teknik Komputer                         2              Praktikum Pemrograman Bahasa R
                      Praktikum Pemrograman Berorientasi Objek       1              Dasar Pemrograman Bahasa JAV
                      Praktikum Sistem Operasi                       1              Jaringan Telekomunikasi & Praktik
                      Praktikum Basis Data                           1              Dasar Mikrokontroler & Praktikum
                                                                          18


dalam 1 minggu atau 1 kali pertemuan (3jam)dalam 1 minggu




                                 Mata Kuliah Dasar Khusus
                                 Algoritma & Pemrograman                        3
                                 Praktikum Agoritma & Pemrograman               1
                                 Sistem Komputer                                3
                                 Praktikum Sistem Komputer                      1
                                 Sistem Telekomunikasi                          2
                                 Pengantar Teknik Komputer                      2
                                                                               12
Semester 3                                                 Semester 4

Nama Mata Kuliah                         SKS               Nama Mata Kuliah
Bahasa Inggris 3                          2                Bahasa Inggris 4
Jaringan Komputer                         3                Jaringan Nirkabel
Praktikum Jaringan Komputer               1                Praktikum Jaringan Nirkabel
Sistem Telekomunikasi                     2                Network System Administrator
                                          2                Praktikum Network System Administrator
Praktikum Statistika                      1                Network Security
Praktikum Pemrograman Bahasa Rakitan      2                Praktikum Network Security
Dasar Pemrograman Bahasa JAVA & Prak      2                Pemrograman Lanjut Bahasa JAVA & Prak
Jaringan Telekomunikasi & Praktikum       3                XML & Web Services + Prak.
Dasar Mikrokontroler & Praktikum          3                Pengantar Entrepreuner
                                               21          Praktikum XML & Web Services




          Mata Kuliah Dasar Keahlian                                          Mata Kuliah Khusus Keahlian
          Dasar Mikrolektronika & Praktikum            2                      Proyek Teknik Komputer
          Pengantar Basis Data                         3                      Jaringan Komputer
          Praktikum Basis Data                         1                      Praktikum Jaringan Komputer
          Sistem Operasi                               2                      Jaringan Nirkabel
          Praktikum Sistem Operasi                     1                      Praktikum Jaringan Nirkabel
          Pemrograman Berorientasi Objek               2                      Jaringan Telekomunikasi & Praktiku
          Praktikum Pemrograman Berorientasi Objek     1                      Network System Administrator
          Praktikum Pemrograman Bahasa Rakitan         2                      Praktikum Network System Adminis
          Dasar Mikrokontroler & Praktikum             3                      Network Security
          Dasar Pemrograman Bahasa JAVA & Praktikum    2                      Praktikum Network Security
                                                      19                      Pemrograman Lanjut Bahasa JAVA
                                                                              XML & Web Services + Praktikum
                                                                              Praktikum XML & Web Services
                                                                              Sistem Tersebar
                                                                              Interaksi Manusia-Komputer
                                                                              Pengembangan Aplikasi Client-Serv
                                                                              Praktikum Pengembangan Aplikasi
                                                                              e-Commerce Security & Architectur
                                                                              Praktikum e-Commerce Security & A
Sistem Waktu-Nyata
Teknologi Integrasi Bisnis
Semester 5

               SKS                     Nama Mata Kuliah                           SKS
                2                      Sistem Tersebar                             2
                3                      Interaksi Manusia-Komputer                  3
                1                      Pengembangan Aplikasi Client-Server         3
                3                      e-Commerce Security & Architecture          2
                1                      Praktikum e-Commerce & Architecture         1
                2                      Sistem Waktu-Nyata                          2
                1                      Kewarganegaraan                             2
                2                      Praktikum Pengemb. Ap. Client-Server        1
                2                      Teknologi Integrasi Bisnis                  2
                2
                1
                     20                                                                 18




 ah Khusus Keahlian                                                   Mata Kuliah Kerja Nyata
eknik Komputer                                 2                      Kerja Praktek               2
                                               3                      Proyek Akhir                4
 Jaringan Komputer                             1                                                  6
                                               3
 Jaringan Nirkabel                             1
Telekomunikasi & Praktikum                     3
System Administrator                           3
 Network System Administrator                  1
                                               2                      Mata Kulliah Khusus Peminatan (3 sks)
 Network Security                              1                      Sistem Robotika
man Lanjut Bahasa JAVA & Praktikum             2                      Embedded Systems
eb Services + Praktikum                        2                      Sistem Multimedia
 XML & Web Services                            1                      Teknik Sentral Digital
                                               2                      Mobile Computing
Manusia-Komputer                               3                      Teknik Reparasi Perangkat
angan Aplikasi Client-Server                   3                      Teknologi Serat Optik
 Pengembangan Aplikasi Client-Server           1                      Teknologi Antena
rce Security & Architecture                    2                      Teknologi Audio-Video
 e-Commerce Security & Architecture            1                      Manajemen Jaringan Telekomunikasi
2
Integrasi Bisnis    2
                   41
Mata Kuliah Pilihan
                                                       Sistem Robotika
                                                       Embedded Systems
                                                       Sistem Multimedia
                                                       Teknik Sentral Digital
                                                       Mobile Computing
Semester 6                                             Teknik Reparasi Perangkat
                                                       Teknologi Serat Optik
Nama Mata Kuliah                            SKS        Teknologi Antena
Metodologi Penelitian & Teknik Presentasi    2         Teknologi Audio-Video
Mata Kuliah Pilihan                          3         Manajemen Jaringan Telekomunikasi
Kerja Praktek                                2
Proyek Akhir                                 4
Etika Profesi                                2
                                                  13




          Total SKS =          110
Telekomunikasi
18
13
12
19
41
 6
 3   112

Usulan curricullum d3_te_komp_telkom_01

  • 1.
    Usulan Kurikulum Program studi: Teknik Komputer Departemen : Teknologi Informasi Total sks 110 Semester 1 Nama Mata Kuliah SKS Pendidikan Agama 2 Bahasa Inggris 1 2 Kalkulus 3 Algoritma dan Pemrograman 3 Fisika Dasar 3 Dasar Mikrolektronika & Praktikum 2 Sistem Komputer 3 Praktikum Algoritma dan Pemrograman 1 Praktikum Sistem Komputer 1 20 Deksripsi: Teori 2sks, 1 kali pertemuan (2jam) dalam 1 minggu; 3 sks, 2 kali pertemuan dalam 1 minggu atau 1 kali p Praktikum 1sks, 1 kali pertemuan (2jam) dalam 1 minggu Teori + Prak 2sks, 1 kali pertemuan (2jam) dalam 1 minggu; 50%teori, 50%praktek 3sks, 2 kali pertemuan seminggu (@2jam) 50% teori dan 50% praktek Mata Kuliah Dasar Umum Mata Kuliah Dasar Penunjang Pendidikan Agama 2 Statistika 2 Bahasa Inggris 1 2 Praktikum Statistika 1 Bahasa Inggris 2 2 Pengantar Entrepreuner 2 Bahasa Inggris 3 2 Kewarganegaraan 2 Bahasa Inggris 4 2 Metodologi Penelitian & Teknik Presentasi 2 Kalkulus 3 Etika Profesi 2 Fisika Dasar 3 11 Matematika Diskrit 2 18
  • 3.
    Semester 2 Semester 3 Nama Mata Kuliah SKS Nama Mata Kuliah Bahasa Inggris 2 2 Bahasa Inggris 3 Matematika Diskrit 2 Jaringan Komputer Pengantar Teknik Komputer 2 Praktikum Jaringan Komputer Pengantar Basis Data 3 Sistem Telekomunikasi Sistem Operasi 2 Statistika Pemrograman Berorientasi Objek 2 Praktikum Statistika Proyek Teknik Komputer 2 Praktikum Pemrograman Bahasa R Praktikum Pemrograman Berorientasi Objek 1 Dasar Pemrograman Bahasa JAV Praktikum Sistem Operasi 1 Jaringan Telekomunikasi & Praktik Praktikum Basis Data 1 Dasar Mikrokontroler & Praktikum 18 dalam 1 minggu atau 1 kali pertemuan (3jam)dalam 1 minggu Mata Kuliah Dasar Khusus Algoritma & Pemrograman 3 Praktikum Agoritma & Pemrograman 1 Sistem Komputer 3 Praktikum Sistem Komputer 1 Sistem Telekomunikasi 2 Pengantar Teknik Komputer 2 12
  • 5.
    Semester 3 Semester 4 Nama Mata Kuliah SKS Nama Mata Kuliah Bahasa Inggris 3 2 Bahasa Inggris 4 Jaringan Komputer 3 Jaringan Nirkabel Praktikum Jaringan Komputer 1 Praktikum Jaringan Nirkabel Sistem Telekomunikasi 2 Network System Administrator 2 Praktikum Network System Administrator Praktikum Statistika 1 Network Security Praktikum Pemrograman Bahasa Rakitan 2 Praktikum Network Security Dasar Pemrograman Bahasa JAVA & Prak 2 Pemrograman Lanjut Bahasa JAVA & Prak Jaringan Telekomunikasi & Praktikum 3 XML & Web Services + Prak. Dasar Mikrokontroler & Praktikum 3 Pengantar Entrepreuner 21 Praktikum XML & Web Services Mata Kuliah Dasar Keahlian Mata Kuliah Khusus Keahlian Dasar Mikrolektronika & Praktikum 2 Proyek Teknik Komputer Pengantar Basis Data 3 Jaringan Komputer Praktikum Basis Data 1 Praktikum Jaringan Komputer Sistem Operasi 2 Jaringan Nirkabel Praktikum Sistem Operasi 1 Praktikum Jaringan Nirkabel Pemrograman Berorientasi Objek 2 Jaringan Telekomunikasi & Praktiku Praktikum Pemrograman Berorientasi Objek 1 Network System Administrator Praktikum Pemrograman Bahasa Rakitan 2 Praktikum Network System Adminis Dasar Mikrokontroler & Praktikum 3 Network Security Dasar Pemrograman Bahasa JAVA & Praktikum 2 Praktikum Network Security 19 Pemrograman Lanjut Bahasa JAVA XML & Web Services + Praktikum Praktikum XML & Web Services Sistem Tersebar Interaksi Manusia-Komputer Pengembangan Aplikasi Client-Serv Praktikum Pengembangan Aplikasi e-Commerce Security & Architectur Praktikum e-Commerce Security & A
  • 6.
  • 7.
    Semester 5 SKS Nama Mata Kuliah SKS 2 Sistem Tersebar 2 3 Interaksi Manusia-Komputer 3 1 Pengembangan Aplikasi Client-Server 3 3 e-Commerce Security & Architecture 2 1 Praktikum e-Commerce & Architecture 1 2 Sistem Waktu-Nyata 2 1 Kewarganegaraan 2 2 Praktikum Pengemb. Ap. Client-Server 1 2 Teknologi Integrasi Bisnis 2 2 1 20 18 ah Khusus Keahlian Mata Kuliah Kerja Nyata eknik Komputer 2 Kerja Praktek 2 3 Proyek Akhir 4 Jaringan Komputer 1 6 3 Jaringan Nirkabel 1 Telekomunikasi & Praktikum 3 System Administrator 3 Network System Administrator 1 2 Mata Kulliah Khusus Peminatan (3 sks) Network Security 1 Sistem Robotika man Lanjut Bahasa JAVA & Praktikum 2 Embedded Systems eb Services + Praktikum 2 Sistem Multimedia XML & Web Services 1 Teknik Sentral Digital 2 Mobile Computing Manusia-Komputer 3 Teknik Reparasi Perangkat angan Aplikasi Client-Server 3 Teknologi Serat Optik Pengembangan Aplikasi Client-Server 1 Teknologi Antena rce Security & Architecture 2 Teknologi Audio-Video e-Commerce Security & Architecture 1 Manajemen Jaringan Telekomunikasi
  • 8.
  • 9.
    Mata Kuliah Pilihan Sistem Robotika Embedded Systems Sistem Multimedia Teknik Sentral Digital Mobile Computing Semester 6 Teknik Reparasi Perangkat Teknologi Serat Optik Nama Mata Kuliah SKS Teknologi Antena Metodologi Penelitian & Teknik Presentasi 2 Teknologi Audio-Video Mata Kuliah Pilihan 3 Manajemen Jaringan Telekomunikasi Kerja Praktek 2 Proyek Akhir 4 Etika Profesi 2 13 Total SKS = 110
  • 11.
  • 13.