Immanuel Sitanggang(11S14031), Johan Enrico(11S14043), Boy S. Sinaga(11S14058)
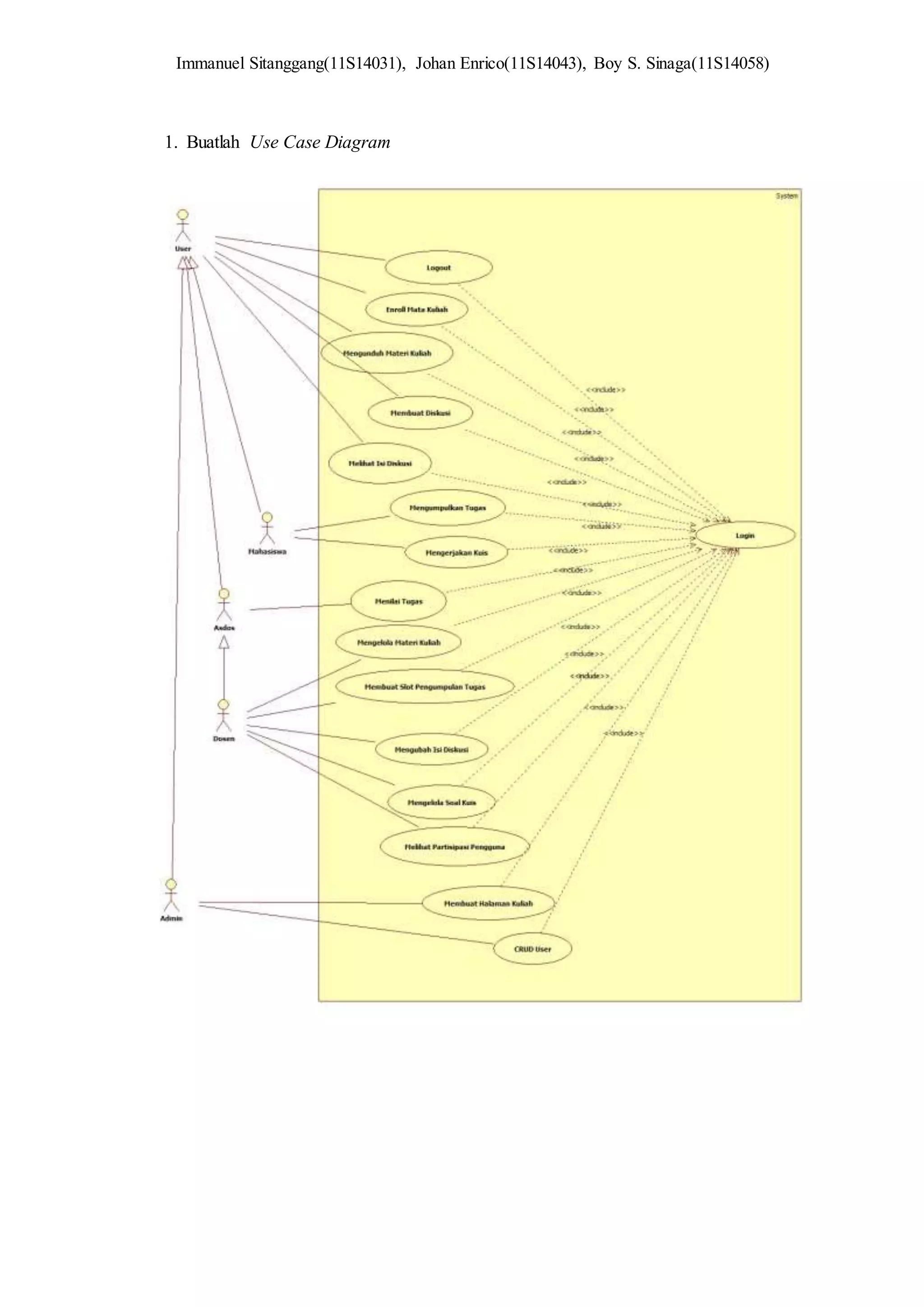
1. Buatlah Use Case Diagram
2. Membuat Use Case Spesification
Keterangan:
 Use Case ID Number : Sebagai penanda (berupa penomoran) dokumentasi
dari suatu use case spesification.
 Use Case Name : Sebagai penamaan dari suatu use case spesification.
Dinamai dengan phrasa kata kerja. Spesifik dengan
tujuan dari aktor.
 Brief Description : Penjelasan mengenai tujuan use case dan nilai yang
akan didapatkan oleh aktor .
 Primary Actor : Aktor yang secara langsung berinteraksi dengan
sistem– memberikan trigger ke sistem.
 Secondary Actor : Aktor kedua dalam sistem
 Pre-Condition : Kondisi yang dibutuhkan di awal sebelum use case
dilakukan.
 Post-Condition : Kondisi yang sudah dipenuhi ketika use case sudah
dilaksanakan.
 Included Use Case : Use case yang dapat digunakan oleh use case lain
(bisa lebih dari satu use case). Relasi antara use case
yang mengunakan use case lain --->includes. Label:
<<includes>>.
 Basic Flow Events : Alur yang menceritakan jika semua aksi yang
dilakukan benar atau proses yang harusnya terjadi.
 Alternate Flow of Events : Alur yang menceritakan aksi alternatif, yang
berbeda dari alur dasar.
 Extention Points : Use case yang merupakan hasil pengembangan dari
use case lain. Ditandai dengan garis yang berasal
dari use case hasil pengembangan dengan panah
yang menuju ke use case awal. Label: <<extends>>
 Membuat Use Case Specification untuk Use Case “Menilai Tugas”
Use Case ID Number 9
Use Case Name Menilai Tugas
Brief Description Use case ini mengatur proses penilaian tugas mata kuliah.
Primary Actor Dosen
Secondary Actor Asisten Dosen (Asdos)
Pre-Condition  Dosen atau Asisten Dosen telah login ke dalam sistem.
 Dosen atau Asisten Dosen telah enroll ke halaman mata kuliah
terkait.
 Tugas yang akan dinilai telah masuk ke dalam sistem.
 Koneksi tidak bermasalah.
Post-Condition Tugas telah dinilai melalui sistem.
Included Use Case -
Basic Flow Events Actor’s Action System’s Response
1. Dosen atau Asisten Dosen
memilih menu untuk
melihat file pengumpulan
tugas (view submitted
assignments).
3. Dosen atau Asisten Dosen
mengunduh file tugas dari
dalam slot submission file.
4. Dosen atau Asisten Dosen
telah memeriksa file tugas
yang telah diunduh.
5. Dosen atau Asisten Dosen
memilih menu grade, untuk
menilai file tugas.
7. Dosen atau Asisten Dosen
telah mengkonfirmasi dalam
memberi nilai (grade), dari
file tugas.
2. Sistem menampilkan halaman
pengumpulan tugas.
6. Sistem menampilkan halaman
penilaian tugas.
8. Sistem menampilkan informasi
tugas yang telah diberi nilai
(final grade).
Alternate Flow of Events 7a. Jika Dosen atau Asisten Dosen memberikan nilai (grade) apabila
nilai yang diinput salah, maka Dosen atau Asisten Dosen dapat
mengganti nilai melalui menu update yang terdapat di dalam
sistem.
Extention Points -
 Membuat Use Case Specification untuk Use Case “Mengunduh Materi Kuliah”
Use Case ID Number 11
Use Case Name Mengunduh Materi Kuliah
Brief Description Use case ini mengatur proses pengunduhan materi kuliah
Primary Actor Mahasiswa
Secondary Actor -
Pre-condition - Mahasiswa sudah login ke dalam sistem.
- Mahasiswa sudah enroll ke halaman mata kuliah terkait.
- Materi yang ingin diundah sudah tersedia.
Post-condition Materi yang ingin diunduh disimpan di dalam sistem.
Included Use Case -
Basic Flow of Events Actor’s Action System’s Response
1. Mahasiswa memilih materi
yang ingin diunduh
3. Mahasiswa mengunduh materi
5. Mahasiswa mengkonfirmasi
untuk mengunduh file.
2. Sistem menampilkan halaman
yang berisi materi yang ingin
diunduh
4. Sistem menampilkan
konfirmasi pengunduhan
6. Sistem menampilkan informasi
bahwa materi berhasil diunfuh
Alternative Flow of Events 5a. Jika mahasiswa batal mengunduh materi kuliah, maka sistem akan
menampilkan halaman yang berisi mata kuliah
6a. Jika materi gagal diunduh, maka sistem akan kembali
menampilkan konfirmasi pengunduhan
Extension Points -
 Membuat Use Case Specification untuk Use Case “Membuat Slot Pengumpulan
Tugas (CRUD)”
Use Case ID Number 12
Use Case Name Membuat Slot Pengumpulan Tugas
Brief Description Use case ini mengatur proses pembuatan slot pengumpulan tugas
kuliah
Primary Actor Dosen
Secondary Actor Asdos
Pre-condition - Dosen sudah login ke dalam sistem
- Dosen sudah enroll ke halaman mata kuliah terkait
Post-condition Tugas yang akan dikumpul akan disimpan dalam sistem
Included Use Case -
Basic Flow of Events Actor’s Action System’s Response
1. Dosen atau asdos memilih jenis slot
untuk pengumpulan tugas
3. Dosen atau asdos mengisi
informasi pada halaman yang
disediakan sesuai dengan slot yang
ingin dibuat, dan mengkonfirmasinya
2. Sistem menampilkan
konfirmasi dan halaman yang
harus diisi oleh dosen terkait
dengan slot yang ingin dibuat
4. Sistem menampilkan
halaman submit jika slot telah
berhasil dibuat
Alternative Flow of Events 3a. Jika informasi yang diminta belum diisi dan sudah dikonfirmasi,
sistem akan kembali menampilkan halaman yang harus diisi, dan
sistem menunjukkan alert (pemberitahuan).
Extension Points -

UML 2

  • 1.
    Immanuel Sitanggang(11S14031), JohanEnrico(11S14043), Boy S. Sinaga(11S14058) 1. Buatlah Use Case Diagram
  • 2.
    2. Membuat UseCase Spesification Keterangan:  Use Case ID Number : Sebagai penanda (berupa penomoran) dokumentasi dari suatu use case spesification.  Use Case Name : Sebagai penamaan dari suatu use case spesification. Dinamai dengan phrasa kata kerja. Spesifik dengan tujuan dari aktor.  Brief Description : Penjelasan mengenai tujuan use case dan nilai yang akan didapatkan oleh aktor .  Primary Actor : Aktor yang secara langsung berinteraksi dengan sistem– memberikan trigger ke sistem.  Secondary Actor : Aktor kedua dalam sistem  Pre-Condition : Kondisi yang dibutuhkan di awal sebelum use case dilakukan.  Post-Condition : Kondisi yang sudah dipenuhi ketika use case sudah dilaksanakan.  Included Use Case : Use case yang dapat digunakan oleh use case lain (bisa lebih dari satu use case). Relasi antara use case yang mengunakan use case lain --->includes. Label: <<includes>>.  Basic Flow Events : Alur yang menceritakan jika semua aksi yang dilakukan benar atau proses yang harusnya terjadi.  Alternate Flow of Events : Alur yang menceritakan aksi alternatif, yang berbeda dari alur dasar.  Extention Points : Use case yang merupakan hasil pengembangan dari use case lain. Ditandai dengan garis yang berasal dari use case hasil pengembangan dengan panah yang menuju ke use case awal. Label: <<extends>>
  • 3.
     Membuat UseCase Specification untuk Use Case “Menilai Tugas” Use Case ID Number 9 Use Case Name Menilai Tugas Brief Description Use case ini mengatur proses penilaian tugas mata kuliah. Primary Actor Dosen Secondary Actor Asisten Dosen (Asdos) Pre-Condition  Dosen atau Asisten Dosen telah login ke dalam sistem.  Dosen atau Asisten Dosen telah enroll ke halaman mata kuliah terkait.  Tugas yang akan dinilai telah masuk ke dalam sistem.  Koneksi tidak bermasalah. Post-Condition Tugas telah dinilai melalui sistem. Included Use Case - Basic Flow Events Actor’s Action System’s Response 1. Dosen atau Asisten Dosen memilih menu untuk melihat file pengumpulan tugas (view submitted assignments). 3. Dosen atau Asisten Dosen mengunduh file tugas dari dalam slot submission file. 4. Dosen atau Asisten Dosen telah memeriksa file tugas yang telah diunduh. 5. Dosen atau Asisten Dosen memilih menu grade, untuk menilai file tugas. 7. Dosen atau Asisten Dosen telah mengkonfirmasi dalam memberi nilai (grade), dari file tugas. 2. Sistem menampilkan halaman pengumpulan tugas. 6. Sistem menampilkan halaman penilaian tugas. 8. Sistem menampilkan informasi tugas yang telah diberi nilai (final grade).
  • 4.
    Alternate Flow ofEvents 7a. Jika Dosen atau Asisten Dosen memberikan nilai (grade) apabila nilai yang diinput salah, maka Dosen atau Asisten Dosen dapat mengganti nilai melalui menu update yang terdapat di dalam sistem. Extention Points -  Membuat Use Case Specification untuk Use Case “Mengunduh Materi Kuliah” Use Case ID Number 11 Use Case Name Mengunduh Materi Kuliah Brief Description Use case ini mengatur proses pengunduhan materi kuliah Primary Actor Mahasiswa Secondary Actor - Pre-condition - Mahasiswa sudah login ke dalam sistem. - Mahasiswa sudah enroll ke halaman mata kuliah terkait. - Materi yang ingin diundah sudah tersedia. Post-condition Materi yang ingin diunduh disimpan di dalam sistem. Included Use Case - Basic Flow of Events Actor’s Action System’s Response 1. Mahasiswa memilih materi yang ingin diunduh 3. Mahasiswa mengunduh materi 5. Mahasiswa mengkonfirmasi untuk mengunduh file. 2. Sistem menampilkan halaman yang berisi materi yang ingin diunduh 4. Sistem menampilkan konfirmasi pengunduhan 6. Sistem menampilkan informasi bahwa materi berhasil diunfuh Alternative Flow of Events 5a. Jika mahasiswa batal mengunduh materi kuliah, maka sistem akan menampilkan halaman yang berisi mata kuliah 6a. Jika materi gagal diunduh, maka sistem akan kembali menampilkan konfirmasi pengunduhan Extension Points -
  • 5.
     Membuat UseCase Specification untuk Use Case “Membuat Slot Pengumpulan Tugas (CRUD)” Use Case ID Number 12 Use Case Name Membuat Slot Pengumpulan Tugas Brief Description Use case ini mengatur proses pembuatan slot pengumpulan tugas kuliah Primary Actor Dosen Secondary Actor Asdos Pre-condition - Dosen sudah login ke dalam sistem - Dosen sudah enroll ke halaman mata kuliah terkait Post-condition Tugas yang akan dikumpul akan disimpan dalam sistem Included Use Case - Basic Flow of Events Actor’s Action System’s Response 1. Dosen atau asdos memilih jenis slot untuk pengumpulan tugas 3. Dosen atau asdos mengisi informasi pada halaman yang disediakan sesuai dengan slot yang ingin dibuat, dan mengkonfirmasinya 2. Sistem menampilkan konfirmasi dan halaman yang harus diisi oleh dosen terkait dengan slot yang ingin dibuat 4. Sistem menampilkan halaman submit jika slot telah berhasil dibuat Alternative Flow of Events 3a. Jika informasi yang diminta belum diisi dan sudah dikonfirmasi, sistem akan kembali menampilkan halaman yang harus diisi, dan sistem menunjukkan alert (pemberitahuan). Extension Points -