Nama : Apriady
NIM : C1255201020
Latihan
1. Apa perbedaan basis data dan sistem basis data?
- Basis Data adalah suatu kumpulan data terhubung yang disimpan secara bersama-sama pada suatu
media, yang diorganisasikan berdasarkan sebuah skema atau struktur tertentu, dan dengan software
untuk melakukan manipulasi untuk kegunaan tertentu.
- Sistem Basis Data merupakan sekumpulan basis data dengan para pemakai yang menggunakan basis
data secara bersama-sama, personil yang merancang dan mengelola basis data, teknik-teknik untuk
merancang dan mengelola basis data, serta sistem komputer yang mendukungnya.
2. Sebutkan elemen-elemen yang menyusun sistem basis data!
- Basis Data, elemen ini disebut juga sebagai koleksi data atau pustaka data adalah sekumpulan dari
bermacam-macam tipe record yang mempunyai hubungan antar record.
- Software Software yang digunakan dalam suatu basis data Contohnya yaitu Data Base Management
System (DBMS).
- Hardware
- Brianware/pengguna merupakan elemen penting pada sistem basis data. Tipe orang yang
menggunakan sistem basis data adalah berbeda-beda dan mempunyai kebutuhan yang berbeda-beda
pula.
3. Jelaskan bagaimana pengguna awam memandang data dalam sistem basis data!
- menurut saya sistem basis data harus disediakan berupa interface grafik yang mudah untuk dipahami
sehingga akan mudah dipahami oleh orang yang belum pernah mengakses computer sekalipun.
4. Jelaskan kegunaan dari level konseptual dalam arsitektur sistem basis data!
- Sebuah model rincian yang meliputi seluruh struktur organisasi data. Data konseptual ini antara lain
terdiri dari kesatuan aktifitas yang relevan, hubungan-hubungan dan atribut-atribur seperti aturanaturan kegiatan dan ketentuan tentang bagaimana data digunakan.
5. Jelaskan perbedaan dari model data yang berbasis obyek dan model data yang berbasis record!
-Data Berbasis Record adalah beberapa unsur data yang dikelompokkan secara logis, misalnya yang
berkaitan dengan obyek data tertentu, sedangkan Data berbasis Obyek merupakan himpunan data
dalam prosedur atau relasi yang menjelaskan hubungan logis antar data dalam suatu basis data
berdasarkan pada obyek datanya.
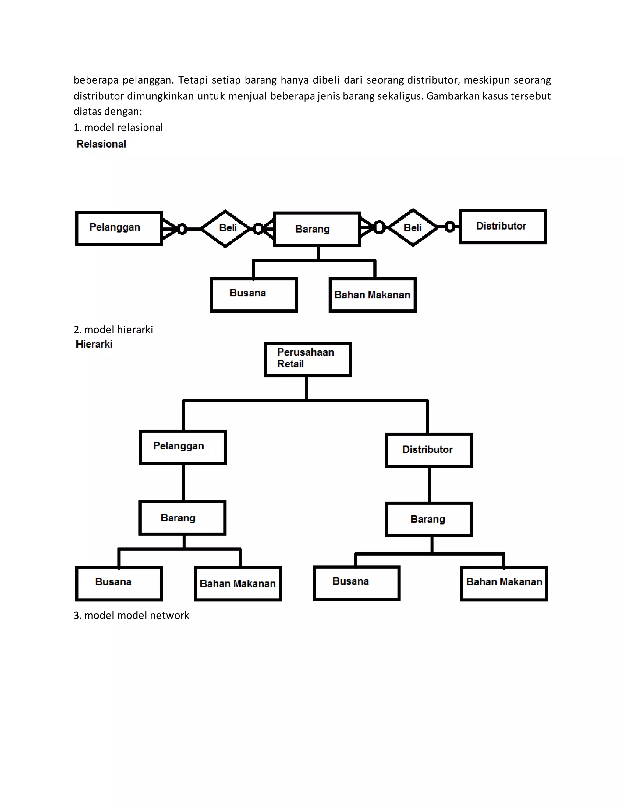
6. Diberikan ilustrasi kasus sebagai berikut:
Sebuah perusahaan retailer memiliki domain usaha jual beli barang. Barang-barang yang diperjual
belikan dikelompokkan menjadi 2 kelompok yaitu busana dan bahan makanan. Setiap pelanggan
dimungkinkan untuk melakukan pembelian beberapa barang, dan setiap barang mungkin dibeli oleh
beberapa pelanggan. Tetapi setiap barang hanya dibeli dari seorang distributor, meskipun seorang
distributor dimungkinkan untuk menjual beberapa jenis barang sekaligus. Gambarkan kasus tersebut
diatas dengan:
1. model relasional

2. model hierarki

3. model model network
Tugas simbad

Tugas simbad

  • 1.
    Nama : Apriady NIM: C1255201020 Latihan 1. Apa perbedaan basis data dan sistem basis data? - Basis Data adalah suatu kumpulan data terhubung yang disimpan secara bersama-sama pada suatu media, yang diorganisasikan berdasarkan sebuah skema atau struktur tertentu, dan dengan software untuk melakukan manipulasi untuk kegunaan tertentu. - Sistem Basis Data merupakan sekumpulan basis data dengan para pemakai yang menggunakan basis data secara bersama-sama, personil yang merancang dan mengelola basis data, teknik-teknik untuk merancang dan mengelola basis data, serta sistem komputer yang mendukungnya. 2. Sebutkan elemen-elemen yang menyusun sistem basis data! - Basis Data, elemen ini disebut juga sebagai koleksi data atau pustaka data adalah sekumpulan dari bermacam-macam tipe record yang mempunyai hubungan antar record. - Software Software yang digunakan dalam suatu basis data Contohnya yaitu Data Base Management System (DBMS). - Hardware - Brianware/pengguna merupakan elemen penting pada sistem basis data. Tipe orang yang menggunakan sistem basis data adalah berbeda-beda dan mempunyai kebutuhan yang berbeda-beda pula. 3. Jelaskan bagaimana pengguna awam memandang data dalam sistem basis data! - menurut saya sistem basis data harus disediakan berupa interface grafik yang mudah untuk dipahami sehingga akan mudah dipahami oleh orang yang belum pernah mengakses computer sekalipun. 4. Jelaskan kegunaan dari level konseptual dalam arsitektur sistem basis data! - Sebuah model rincian yang meliputi seluruh struktur organisasi data. Data konseptual ini antara lain terdiri dari kesatuan aktifitas yang relevan, hubungan-hubungan dan atribut-atribur seperti aturanaturan kegiatan dan ketentuan tentang bagaimana data digunakan. 5. Jelaskan perbedaan dari model data yang berbasis obyek dan model data yang berbasis record! -Data Berbasis Record adalah beberapa unsur data yang dikelompokkan secara logis, misalnya yang berkaitan dengan obyek data tertentu, sedangkan Data berbasis Obyek merupakan himpunan data dalam prosedur atau relasi yang menjelaskan hubungan logis antar data dalam suatu basis data berdasarkan pada obyek datanya. 6. Diberikan ilustrasi kasus sebagai berikut: Sebuah perusahaan retailer memiliki domain usaha jual beli barang. Barang-barang yang diperjual belikan dikelompokkan menjadi 2 kelompok yaitu busana dan bahan makanan. Setiap pelanggan dimungkinkan untuk melakukan pembelian beberapa barang, dan setiap barang mungkin dibeli oleh
  • 2.
    beberapa pelanggan. Tetapisetiap barang hanya dibeli dari seorang distributor, meskipun seorang distributor dimungkinkan untuk menjual beberapa jenis barang sekaligus. Gambarkan kasus tersebut diatas dengan: 1. model relasional 2. model hierarki 3. model model network