Distributed ML on Unikernel for IoT
TinyML as-a-Service
Hiroshi Doyu <hiroshi.doyu@ericsson.com>
1 / 71
TinyML?
ref unikernel 2 / 71
Demo
ref MNIST 3 / 71
4 / 71
MNIST on ESP32
0:00 / 0:30
5 / 71
Outline
1. Demo
2. Problems
Edge Computing
Web vs Embedded
ML environment
3. Proposal
4. Three Enablers
5. PoC
6. Conclusion
6 / 71
7 / 71
8 / 71
9 / 71
ref Tx is expensive. 10 / 71
11 / 71
Outline
1. Demo
2. Problems
Edge Computing
Web vs Embedded
ML environment
3. Proposal
4. Three Enablers
5. PoC
6. Conclusion
12 / 71
3 areas?
Cloud
Edge
Embedded
13 / 71
14 / 71
Outline
1. Demo
2. Problems
Edge Computing
Web vs Embedded
ML environment
3. Proposal
4. Three Enablers
5. PoC
6. Conclusion
15 / 71
16 / 71
Summary: Problems
17 / 71
Outline
1. Demo
2. Problems
3. Proposal
4. Three Enablers
5. PoC
6. Conclusion
18 / 71
19 / 71
Squeeze ML
model & runtime
per RTOS
per MCU / ROM / RAM
per HWA
20 / 71
21 / 71
22 / 71
Proposal
23 / 71
Outline
1. Demo
2. Problems
3. Proposal
4. Three Enablers
5. PoC
6. Conclusion
24 / 71
Three enblers
25 / 71
Outline
1. Demo
2. Problems
3. Proposal
4. Three Enablers
Unikernel
ML compiler
CoAP
5. PoC
6. Conclusion
26 / 71
Unikernel
http://unikernel.org/files/2014-cacm-unikernels.pdf 27 / 71
library Operating System (libOS)
https://xenproject.org/wp-content/uploads/sites/79/2015/08/anyunirumpkernel.png 28 / 71
Internal
http://rumpkernel.org/ 29 / 71
Summary: Unikernel
Can be a thin wrapper of di erent RTOSes?
ref high level programming languages 30 / 71
Outline
1. Demo
2. Problems
3. Proposal
4. Three Enablers
Unikernel
ML compiler
CoAP
5. PoC
6. Conclusion
31 / 71
2 ML phases:
https://ucbrise.github.io/cs294-rise-fa16/prediction_serving.html 32 / 71
ML framework ==
ML runtime +
back propagation
https://devopedia.org/deep-learning-frameworks 33 / 71
Compiling
https://tvm.ai 34 / 71
Computational graph (cgraph)
serialization: protobuf, flatbuf 35 / 71
General vs Special purpose runtime
General purpose is too big
all OPs built-in
Model could be optimized,
per HWAs' OPs,
smaller than CPU's OPs(?)
Runtime should implement only OPs,
which model uses.
ref trend of OpenISA 36 / 71
Summary: ML compiler
37 / 71
Outline
1. Demo
2. Problems
3. Proposal
4. Three Enablers
Unikernel
ML compiler
CoAP
5. PoC
6. Conclusion
38 / 71
ref LwM2M 39 / 71
Summary: Three Enablers
40 / 71
Outline
1. Demo
2. Problems
3. Proposal
4. Three Enablers
5. PoC
6. Conclusion
41 / 71
MNIST: Handwriting digits recognition
60K images for training, 10K for testing
https://www.katacoda.com/basiafusinska/courses/tensorflow-getting-started/tensorflow-mnist-beginner42 / 71
ESP32 WROVER KIT
43 / 71
PoC Outline
44 / 71
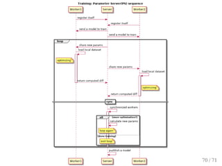
PoC
Sequence
ref image 45 / 71
Outline
1. Demo
2. Problems
3. Proposal
4. Three Enablers
5. PoC
Training
Compile
Inference
6. Conclusion
46 / 71
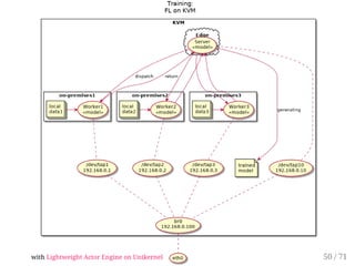
with Lightweight Actor Engine on Unikernel 47 / 71
with Lightweight Actor Engine on Unikernel 48 / 71
ref sequence diagram 49 / 71
with Lightweight Actor Engine on Unikernel 50 / 71
Outline
1. Demo
2. Problems
3. Proposal
4. Three Enablers
5. PoC
Training
Compile
Inference
6. Conclusion
51 / 71
52 / 71
Outline
1. Demo
2. Problems
3. Proposal
4. Three Enablers
5. PoC
Training
Compile
Inference
6. Conclusion
53 / 71
54 / 71
Binary Size
55 / 71
Outline
1. Demo
2. Problems
3. Proposal
4. Three Enablers
5. PoC
6. Conclusion
56 / 71
Done
Demonstrated End-to-End TinyML (as-a-Service?)
57 / 71
Next
1. Add Orchestration with CoAP?
2. Supprt other MCUs and/or complicated models?
3. Heterogeneous (distributed) training on MCU?
4. Distributed inference on heterogeneous HWAs?
ref OpenISA 58 / 71
TinyML as-a-Service
could bring ML
onto IoT.
59 / 71
60 / 71
Appendix
61 / 71
Our focus
62 / 71
http://slides.cabo.space 63 / 71
Type of Unikernel
64 / 71
MirageOS in OCaml
65 / 71
Custom ISA, RISC-V && Arm
https://staceyoniot.com/why-arm-opened-up-its-instruction-set-and-what-it-means-for-iot/ 66 / 71
https://jaime.win/slides/IPSO2019.pdf 67 / 71
https://jaime.win/slides/IPSO2019.pdf 68 / 71
https://jaime.win/slides/IPSO2019.pdf 69 / 71
70 / 71
Fashion MNIST from Zalando
71 / 71

TinyML as-a-Service