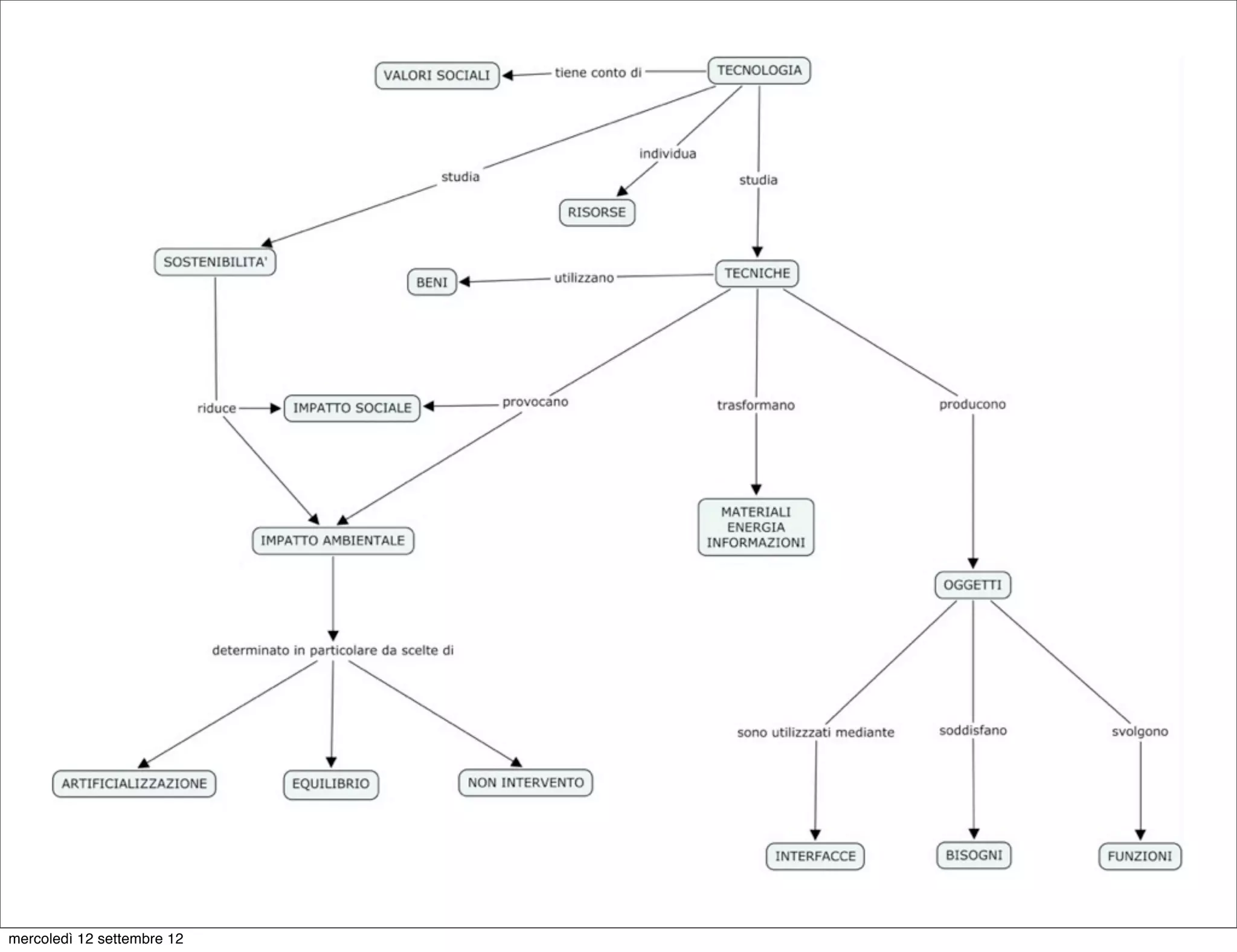
TECNOLOGIA
                              TECNICA
                                ????
                             Sono la stessa cosa?

mercoledì 12 settembre 12
Informatica ?
                                                                1971




         Tecnologie
 dell’Informazione e della
       Comunicazione                   2008
                                              Federico Faggin
mercoledì 12 settembre 12
Oggetti
                            Bisogni




mercoledì 12 settembre 12
Trasformazione
     cose naturali - cose artificiali
                   ???




mercoledì 12 settembre 12
Bisogno = scrivere         Oggetto = penna a sfera




  Funzione = trasferire inchiostro
  sul foglio (mantenere fluido l’inchiostro)

  Interfaccia = impugnare la cannuccia

mercoledì 12 settembre 12
TECNICA




        Le tecniche sono l'insieme delle azioni che portano
        alla produzione di oggetti e sistemi di soddisfazione
        dei bisogni e che quindi trasformano la realtà in
        cui viviamo.

mercoledì 12 settembre 12
Trasformazione e Ambiente




      Ogni trasformazione ha un impatto sull'ambiente:
      provoca dei cambiamenti.
      Tale impatto è sostenibile?
      La trasformazione permette la conservazione delle
      caratteristiche dell'ambiente o le distrugge?
mercoledì 12 settembre 12
Tecnologia e Ambiente




    Sostituzione della natura
    (artificializzazione totale)




mercoledì 12 settembre 12
Tecnologia e Ambiente




        Mantenimento di un
        particolare equilibrio


mercoledì 12 settembre 12
Tecnologia e Ambiente




                   Non intervento, ma ...


mercoledì 12 settembre 12
Le trasformazioni determinate dalla
                                                           Tecnologia devono essere condivise
                                                           dalla società.

                                                           Chi ci guadagna e chi ci rimette?

                                                           Quali interessi economici vengono presi in
                                                           considerazione?

                                                           Quali elementi del territorio sono un valore e
                                                           per chi?


    Risorsa
    Elementi che possono essere utilizzati per risolvere bisogni

    Bene
    Risorse effettivamente utilizzate (valore economico)

    Valore
    Una risorsa o un bene nel quale la comunità si riconosce, nel quale la comunità sente una parte
    della propria identità.



mercoledì 12 settembre 12
TECNOLOGIA




     E' la riflessione che l'uomo conduce
     sulle modalità di trasformazione
     della realtà che lo circonda.
     La tecnologia ha l’obiettivo di
     migliorare le tecniche di produzione,
     ma anche quello di limitare l’impatto che gli
     interventi umani hanno sulla natura e sull'ambiente.
mercoledì 12 settembre 12
La tecnologia riflette anche sui modi di produrre il
   cambiamento, sulle procedure e sugli strumenti della
   produzione, ma anche sulle conseguenze di tali
   cambiamenti e su quelli determinati dall'impiego di
   specifici materiali e procedure.
mercoledì 12 settembre 12
PAROLE E CONCETTI

                                               tecniche
                    Tecnologia

      impatto                          bene
                                                valore

                                 funzione
               bisogni
                                                trasformazione

                                     risorsa
                  interfaccia                  sostenibilità


mercoledì 12 settembre 12
mercoledì 12 settembre 12

Tecnologia e Tecnica

  • 1.
    TECNOLOGIA TECNICA ???? Sono la stessa cosa? mercoledì 12 settembre 12
  • 2.
    Informatica ? 1971 Tecnologie dell’Informazione e della Comunicazione 2008 Federico Faggin mercoledì 12 settembre 12
  • 3.
    Oggetti Bisogni mercoledì 12 settembre 12
  • 4.
    Trasformazione cose naturali - cose artificiali ??? mercoledì 12 settembre 12
  • 5.
    Bisogno = scrivere Oggetto = penna a sfera Funzione = trasferire inchiostro sul foglio (mantenere fluido l’inchiostro) Interfaccia = impugnare la cannuccia mercoledì 12 settembre 12
  • 6.
    TECNICA Le tecniche sono l'insieme delle azioni che portano alla produzione di oggetti e sistemi di soddisfazione dei bisogni e che quindi trasformano la realtà in cui viviamo. mercoledì 12 settembre 12
  • 7.
    Trasformazione e Ambiente Ogni trasformazione ha un impatto sull'ambiente: provoca dei cambiamenti. Tale impatto è sostenibile? La trasformazione permette la conservazione delle caratteristiche dell'ambiente o le distrugge? mercoledì 12 settembre 12
  • 8.
    Tecnologia e Ambiente Sostituzione della natura (artificializzazione totale) mercoledì 12 settembre 12
  • 9.
    Tecnologia e Ambiente Mantenimento di un particolare equilibrio mercoledì 12 settembre 12
  • 10.
    Tecnologia e Ambiente Non intervento, ma ... mercoledì 12 settembre 12
  • 11.
    Le trasformazioni determinatedalla Tecnologia devono essere condivise dalla società. Chi ci guadagna e chi ci rimette? Quali interessi economici vengono presi in considerazione? Quali elementi del territorio sono un valore e per chi? Risorsa Elementi che possono essere utilizzati per risolvere bisogni Bene Risorse effettivamente utilizzate (valore economico) Valore Una risorsa o un bene nel quale la comunità si riconosce, nel quale la comunità sente una parte della propria identità. mercoledì 12 settembre 12
  • 12.
    TECNOLOGIA E' la riflessione che l'uomo conduce sulle modalità di trasformazione della realtà che lo circonda. La tecnologia ha l’obiettivo di migliorare le tecniche di produzione, ma anche quello di limitare l’impatto che gli interventi umani hanno sulla natura e sull'ambiente. mercoledì 12 settembre 12
  • 13.
    La tecnologia rifletteanche sui modi di produrre il cambiamento, sulle procedure e sugli strumenti della produzione, ma anche sulle conseguenze di tali cambiamenti e su quelli determinati dall'impiego di specifici materiali e procedure. mercoledì 12 settembre 12
  • 14.
    PAROLE E CONCETTI tecniche Tecnologia impatto bene valore funzione bisogni trasformazione risorsa interfaccia sostenibilità mercoledì 12 settembre 12
  • 15.