Using Technology to Enhance Your TeachingDr Rachel Cowen, Research Staff Trainer, University of ManchesterMr Alex Hardman, E-Learning Developer, University of Manchester
About us
(We know a little)About you
(We know a little)About you‘…list the technologies you have used’
(We know a little)About youWhat would you like to get out of this?Knowledge of the range of possibilitiesHow they can be used Without causing stress and confusionWithout being overly complicatedSignposting to further informationTo know what the advantages areCreate more interesting lecturesTo connect with large & small audiences with IT
(We know a little)About youWhat would you like to get out of this?University support available/ contactsEngaging teaching strategiesLess work for me ;)ConfidenceAssessmentTips, ideas and shortcutsMaybe some swimming with sharks 
ObjectivesIdentify and categorise the activities that you do in your teachingPractice using some technologies that could be applied in your trainingConsider different ways that technology could be incorporated into your teachingEvaluate the technologies in a teaching context
1Technologies change the way we do things and provide new opportunities/ challenges
1Mechanical AgeTechnologies change how we do things
1Mechanical AgeElectronic AgeTechnologies change how we do things
1Mechanical AgeElectronic AgeDigital AgeTechnologies change how we do things
Living in a digital world1User generated recommendationBlogging/ micro-bloggingSocial bookmarking/ referencingWiki’sChat Slide sharingRSSPodcasting (sharing audio)SearchingWE CANcreate, publish, broadcast, connect, share, search
We can categorise the types of activities that we use in our teaching2Image source: http://www.andrewroop.com/images/filing_cabinet.jpg
We can categorise the types of activities that we use in our teaching2DiscussionDisseminationActivitiesAssessment/ QAOthers? – Administration? Marketing?Image source: http://www.andrewroop.com/images/filing_cabinet.jpg
2Activity – Think-Pair-ShareThink of all the activities that you do as part of your teaching. Add them to a category in the worksheetShare with the person next to youShare with the wider group
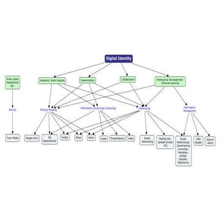
Mind Map2
Sewing this together. . .4RSS(Really Simple Syndication)
Sewing this together. . .4RSSReader(Really Simple Syndication)
Sewing this together. . .4“Aggregation”
5“powerful learning experiences are social, immersive, engaging, and participatory.”George Veletsianos, October 2009
What questions does this raise?How does this make you feel as a teacher?Do you agree/ disagree with ‘participatory’?

Technology Enabled Teaching

  • 1.
    Using Technology toEnhance Your TeachingDr Rachel Cowen, Research Staff Trainer, University of ManchesterMr Alex Hardman, E-Learning Developer, University of Manchester
  • 2.
  • 3.
    (We know alittle)About you
  • 4.
    (We know alittle)About you‘…list the technologies you have used’
  • 5.
    (We know alittle)About youWhat would you like to get out of this?Knowledge of the range of possibilitiesHow they can be used Without causing stress and confusionWithout being overly complicatedSignposting to further informationTo know what the advantages areCreate more interesting lecturesTo connect with large & small audiences with IT
  • 6.
    (We know alittle)About youWhat would you like to get out of this?University support available/ contactsEngaging teaching strategiesLess work for me ;)ConfidenceAssessmentTips, ideas and shortcutsMaybe some swimming with sharks 
  • 7.
    ObjectivesIdentify and categorisethe activities that you do in your teachingPractice using some technologies that could be applied in your trainingConsider different ways that technology could be incorporated into your teachingEvaluate the technologies in a teaching context
  • 8.
    1Technologies change theway we do things and provide new opportunities/ challenges
  • 9.
  • 10.
  • 11.
    1Mechanical AgeElectronic AgeDigitalAgeTechnologies change how we do things
  • 12.
    Living in adigital world1User generated recommendationBlogging/ micro-bloggingSocial bookmarking/ referencingWiki’sChat Slide sharingRSSPodcasting (sharing audio)SearchingWE CANcreate, publish, broadcast, connect, share, search
  • 13.
    We can categorisethe types of activities that we use in our teaching2Image source: http://www.andrewroop.com/images/filing_cabinet.jpg
  • 14.
    We can categorisethe types of activities that we use in our teaching2DiscussionDisseminationActivitiesAssessment/ QAOthers? – Administration? Marketing?Image source: http://www.andrewroop.com/images/filing_cabinet.jpg
  • 15.
    2Activity – Think-Pair-ShareThinkof all the activities that you do as part of your teaching. Add them to a category in the worksheetShare with the person next to youShare with the wider group
  • 16.
  • 17.
    Sewing this together.. .4RSS(Really Simple Syndication)
  • 18.
    Sewing this together.. .4RSSReader(Really Simple Syndication)
  • 19.
    Sewing this together.. .4“Aggregation”
  • 20.
    5“powerful learning experiencesare social, immersive, engaging, and participatory.”George Veletsianos, October 2009
  • 22.
    What questions doesthis raise?How does this make you feel as a teacher?Do you agree/ disagree with ‘participatory’?

Editor's Notes

  • #3 Quick intro for both of us 5min
  • #4 What would you like to get from today’s session?
  • #5 What would you like to get from today’s session?
  • #6 What would you like to get from today’s session?
  • #7 What would you like to get from today’s session?
  • #10 Printing press – 1st scholarly journals, allowed the easy communication of scientific discoveries.Authorship became profitable/ meaningful. This changed how people wrote. Because the same information landed on the same page things like, the citing of references, page numbering, tables of contents, indices etcChanged how people read – from oral readings to silent private readingsChanged languate. Latin declined as the use of national languages increasedBoosted adult literacy. Increased peoples ability to get informationDevelopment of copyrigtht laws to protect the notion of intellectual knowledgeIn the industrial revolution Newspapers became possible.
  • #11 Large scale broadcast media. TV, phones, faxes, video, radio, photocopying, global travel, etc etc
  • #12 Currently, we are in the ‘beginnings’ of the digital age. And just as it would have been impossible in 1440 to predict the impact upon society of the printing press and later the impact of electricity, we are still yet to live through most of the changes in society that will occur during this digital age.