Assisted restructure of web content for
paper-based presentation: a look at work flows
and data representations
Alice Heaton, Simon Rycroft, Ed Baker, Katherine Bouton, Ben Scott,
Koureas Dimitris, Laurence Livermore, Dave Roberts, Vince Smith
This presentation is about:
Creating paper based publications from web content;
Restructuring data;
Looking at what happens to data at implementation
level;
Understanding the implications for data storage and
processing.
Web interface

Import
(Excel file,
GBIF, etc.)
Content
author

Hyperlinks

Faceted
Search

Visitor
Scratchpads Visitor

Page

Hyperlink

Page

Hyperlink

Page

Location

Specimen

Taxon

Term

Taxonomic
Name

Content
Type

Location
Reference

Content Author

Content
Type
Paper publication

? ? ? ? ? ?

Location

Specimen

Taxon

Term

Taxonomic
Name

Content
Type

Node
Reference

Scratchpads Maintainer

Content
Type
Enter
Publication
Specific
Data
Abstract,
Acknowledgement,
etc.

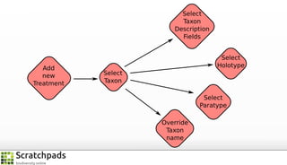
Select
existing
data
Taxon description,
Holotype,
etc.

Automatic import
of related
content
Bibliographic
references,
images,
etc.

Publication
Select
Taxon
Description
Fields

Add
new
Treatment

Select
Holotype
Select
Taxon
Select
Paratype
Override
Taxon
name
Scratchpads
Maintainer

Automated
Process
(Scratchpads)

User
Interface

XSD, XML,
Jason, etc.

Scratchpads
Data
(Web/Default
representation)

Scratchpads
Data
(Publication
representation)

Online transmission

Scratchpads
Data
(External
service
representation)

REST, SOAP,
etc.

External
service
Entity

Entities

Field

Relational
Data

Field

Relational
Data

Relational
Data

Field

Relational
Data
Entities

Restructure through
User Interface

Entities
Mapping
Schema
Array

XSD Schema
Definition

Schema Array:
Internal structure to define how
to map entities and entity fields
to XML tags

Schema
Array

Final
Schema
Array
Final
schema
array

Restructed
entities

Process

Publication
XML
Horizontal flows
Schema
array

Select
existing
data
Automatic import
of related
content
Enter
Publication
Specific
Data

Restructured
entities

Process

Publication
XML
Vertical flows
Entity
Process

Entity

Final
schema
array

PHP
arrays

Schema
array

Entity

Fields

Relational
data

XML

XSD
Schema

Schema
array
mapping
Data constantly changes form;
This process happens both horizontally and
vertically;
Data flows are more important than data
structures;
In that context model abstraction and modularity
is more important than data storage;
Restructure and export code is sensitive to
change: It need a robust architecture.
Thank you ! Any questions ?

ViBRANT

Virtual Biodiversity

-infrastructure

SEVENTH FRAMEWORK
PROGRAMME

http://scratchpads.eu

Funded by Vibrant RI-261532.

Assisted restructure of web content for paper-based presentation: a look at workflows and data representations