www.robertodaguarcino.com
Sapienza – University of Rome
MSc in Engineering in Computer Science
Human-Computer Interaction, AY 2017/18
R. Falconi – F. Guidi – C. Navarra
SUOMI
UCD approach to build an IoT smart guide for spa
2
www.robertodaguarcino.com
Summary
1 Introduction.................................................................................................4
1.1 Abstract ...................................................................................................4
1.2 User-Centered Design (UCD) ..............................................................6
2 Requirements gathering and analysis.....................................................7
2.1 Existing solutions and competitors.....................................................7
2.2 Development process............................................................................8
2.3 Questionnaires and interviews............................................................9
2.4 Surveys results .....................................................................................12
2.5 Personas and Scenarios.......................................................................12
3 Mockups.....................................................................................................17
4 Prototype 1 ................................................................................................19
4.1 Hierarchical Task Analysis (HTA)....................................................19
4.2 State Transition Network (STN)........................................................20
4.3 Heuristic evaluation ............................................................................22
4.4 Review-based evaluation....................................................................25
5 Prototype 2 ................................................................................................26
5.1 Hierarchical Task Analysis (HTA)....................................................29
5.2 State Transition Network (STN)........................................................30
5.3 Think-aloud ..........................................................................................32
3
www.robertodaguarcino.com
5.4 Cooperative evaluation.......................................................................34
5.5 Controlled experiment........................................................................36
6 SUOMI final product ...............................................................................40
7 Conclusion.................................................................................................44
7.1 Useful links ...........................................................................................44
7.2 Future work ..........................................................................................44
8 References..................................................................................................45
4
www.robertodaguarcino.com
1 Introduction
1.1 Abstract
SUOMI is a project made by three students of MSc in Engineering in
Computer Science, Roberto Falconi, Federico Guidi and Chiara Navarra,
for the Sapienza University of Rome course Human-Computer
Interaction, directed by Prof Tiziana Catarci with the supervision of Dr
Valeria Mirabella.
To introduce the idea of our project, it’s important to understand the
gravity of the situation we’re going to resolve (or trying to do it).
Seven people die from stress every two seconds. What do anxiety, panic
attacks, depression, coronary heart disease, high blood pressure, fears,
phobias, irritable bowel, fibromyalgia, ulcers, self-destructive habits like
overeating, and others all have in common?
They are all either caused by or made worse by STRESS! Our idea is to
reduce stress level. What is the best way to do this if not with a spa?
According to Bruce Becker, MD, immersing yourself in water in general
up to your neck gives you a cardiac workout. Mayo Clinic researcher
Thomas Allison PhD did a study that shows that sitting in a spa bath can
lower your blood pressure.
5
www.robertodaguarcino.com
Many people in the spas and wellness centres do wrong journey and are
afraid to use some room.
SUOMI lets a spa owner to turn a spa into a smart one for better results,
thanks to microcontrollers connected to a software that will help spa users
to make for them decisions about wellness journey.
So, SUOMI turns an old spa into a smart one. How? SUOMI will be a
“smart guide” that will help a spa customer to maximize its benefit and to
avoid dangerous practices.
SUOMI is a UCD software designed, so, it follows UCD definition.
6
www.robertodaguarcino.com
1.2 User-Centered Design (UCD)
Human-Centered Design is an approach to interactive system
development that focuses specifically on making systems usable. It is a
multi-disciplinary activity which incorporates human factors and
ergonomics knowledge and techniques. The application of human factors
and ergonomics to interactive systems design enhances effectiveness and
efficiency, improves human working conditions, and counteracts possible
adverse effects of use on human health, safety and performance. Applying
ergonomics to the design of systems involves taking account of human
capabilities, skills, limitations and needs.
In the next chapter we will see requirements gathering and analysis.
7
www.robertodaguarcino.com
2 Requirements gathering and analysis
2.1 Existing solutions and competitors
Competitors Reliability Competence Availability
in spa
Non-
invasiveness
Spa staffers ✘ ✘ ✓ ✘
Medical
doctors
✓ ✓ ✘ ✘
Wellness
advisors
✘ ✓ ✓ ✘
Practice /
past
experiences
✓ ✘ ✓ ✓
SUOMI ✓ ✓ ✓ ✓
8
www.robertodaguarcino.com
2.2 Development process
To develop a sophisticated software like the SUOMI one, we used many
services:
• Skype meetings;
• Dropbox file organization;
• Google Form questionnaires;
• Visual Studio 2017 coding;
• GitHub version control;
• Microsoft Office tesina, presentation and ANOVA;
• myBalsamiq Mockups;
• Draw.io diagrams;
• LinkedIn and SlideShare sharing.
9
www.robertodaguarcino.com
2.3 Questionnaires and interviews
To get most possible users’ propensity and to listen to users’ desires, we
made Google Form questionnaires which results will be analysed in the
next chapter of this tesina.
Users basic profile:
Figure 1: questionnaires part 1
Users thought about sport and entertainment:
Figure 2: questionnaires part 2
10
www.robertodaguarcino.com
Figure 3: questionnaires part 3
We asked to friends, family members and others what do they think about
a “smart guide” that will help a spa customer to maximize its benefit and
to avoid dangerous practices.
Giulia: “I think it is an awesome idea. When I go to a spa I never know
what to do and in what order, so I get annoyed by these decision, while
what I would like to do is simply relax”.
Rosita: “What scares me about the wellness centres is facing paths or
journeys that could be harmful to my health. I think someone should
improve spas from this point of view”.
Tina: “I never saw spa staffers helping customers with their experience
from the start to the end. They usually do a briefing to everyone at the
entrance, but after that they don’t say to anybody what is recommended
to do after some experience”.
11
www.robertodaguarcino.com
12
www.robertodaguarcino.com
2.4 Surveys results
After analysing questionnaires, it is clear that the ideal SUOMI users want
spa and relax area services, don’t use often smart devices in a spa and
want a guide that will help them to maximize the spa experience to avoid
bad practices.
According to this, SUOMI will offer spa and relax area services, usability
for those who don’t use smartphone in a spa and it will be a smart and
“hidden” guide that help customers to enjoy the spa and to avoid a
dangerous experience.
Now, it is possible to make Personas and Scenarios.
2.5 Personas and Scenarios
Just as personas are individual, fictional accounts of user group profile
data, scenarios are individual, fictional accounts of workflow data. A
scenario is a description of a persona using a product to achieve a goal.
Scenarios are usually narratives that tell a story describing one or more
tasks in a specific environmental situation.
SUOMI customer: Federico.
Persona. Federico is 23 years old. He works in an office as a software
engineer and he doesn’t love to do sport, but he loves to play video games.
13
www.robertodaguarcino.com
He lives in Rome alone and most of his free time he watches Netflix or
searches for deals on Amazon.
Scenario. It is a Saturday afternoon and Federico feels alone and sad, so
he needs friends, indeed his former classmates are away from Rome and
his co-workers don’t share with him the same interests as his former
classmates did, so he decides to go in a SUOMI spa to have some relax and
forget about annoying things.
Federico can now use his smartphone to connect to SUOMI web app and
use it to do many things, such as see how many persons are using some
services (for example he can see how many persons are inside the Finnish
Sauna).
Once he has seen how many people there are inside a spa room, he can
use again the App to book for a spa service (Finnish Sauna, Turkish Bath,
Hot or Cold Pool, Emotional Shower, etc.) or relax area service (snack,
launch, deckchair, chaise longue, etc.), according to his preferences.
With its smartphone, after he decided what to do, he can delete himself
from a service if he change his mind about something, or he can use the
queue to use more services in a series, avoiding a lot of waiting and saving
a lot of time.
Thanks to SUOMI, Federico forgot all disturbing problems.
14
www.robertodaguarcino.com
SUOMI customer: Chiara.
Persona. Chiara is 23, she is a university student at Sapienza. She is from
Trapani and she lives with three housemates in Rome. She has a lot of free
time because she is smart, and she doesn’t require much time to spend
studying. She spends her free time playing with housemates and doing
sedentary activities.
Scenario. Chiara used to be thin, but she’s noticing she’s gaining weight
and she doesn’t love working out because of laziness. It is a Sunday
afternoon and after an unhappy lunch, based on carrots and maize flour,
Chiara feels fat and unfit, so she goes to SUOMI spa to have a bath in the
sauna to lose weight.
After much time perspiring, she decides to eat something healthy in the
relax area. In a common spa, she can go there without knowing how many
persons are eating and seating there, so she can go there and discover that
there are no available tables; but with SUOMI, Chiara can use her
smartphone and see both how many tables are free and how much larger
they are, so she can reserve the table for herself and her boyfriend or her
friends and be sure that they will found a reserved table (everybody hate
go in a place to eat and discover that there isn’t a free table!).
After launch, she can use again the web app to book for some peaceful
package drinking a draining infusion while seating on a deckchair and
getting some sunshine; also, if she forgot to take with her some useful tools
such as sunscreen, pool scuff or headdress, she can rent them with the app.
15
www.robertodaguarcino.com
So, just like Federico, Chiara, thanks to SUOMI has saved a lot of time and
made a lot of better his journey inside the spa.
SUOMI owner: Roberto.
Persona. Roberto is 22. He lives in Rome with three housemates where he
studies Engineering in Computer Science at Sapienza. He is a young and
famous startupper who received a lot of funding thanks to his good
experience in software management. He is the owner of an entertainment
centre which provides a lot of services like gym equipment, exercise bikes,
video games stations and he manages all aspects of it.
Scenario. Roberto wants to make his wellness centre up-to-date, so he
turns it into a smart one using SUOMI. Thanks to SUOMI, now users of
Roberto’s spa can use their smartphone to see the list of all services, see
how many persons are using them and, if they want to, they can reserve a
lot of things booking for a service in the spa (e.g. Finnish Sauna, Turkish
Bath, Hot or Cold Pool, Emotional Shower, etc.) or in the relax area (e.g.
snack, launch, deckchair, chaise longue, etc.). They can rent for useful
tools too, such as sunscreen, pool scuff, headdress, towel and bathrobe or
have some relax drinking an infusion selecting it in the store.
Also, users will be able to check if there are some out-of-service with their
smartphone, so they can avoid going into the spa and discover that the
service for which they come for is not available.
16
www.robertodaguarcino.com
Last, but not least, Roberto has helped his customers to enjoy the best spa
experience and to avoid dangerous practices thanks to the form filled out
at the opening of the app, right after the login.
The next chapters will show the application and its development.
17
www.robertodaguarcino.com
3 Mockups
In manufacturing and design, a mockup, or mock-up, is a scale or full-
size model of a design or device, used for teaching, demonstration, design
evaluation, promotion and other purposes.
A mockup is a prototype if it provides at least part of the functionality of
a system and enables testing of a design.
Using myBalsamiq, we have made mockups. Here’s shown how to login,
insert your data, book for a service and enjoy the spa.
18
www.robertodaguarcino.com
19
www.robertodaguarcino.com
4 Prototype 1
After Mockups production, a first prototype has been made in which
expert-based evaluation techniques will be applied to improve it and to
generate a second prototype.
4.1 Hierarchical Task Analysis (HTA)
Hierarchical task analysis is a task description method and a variant of
task analysis. Task description is a necessary precursor for other analysis
techniques.
HTA is used to produce an exhaustive description of tasks in a hierarchical
structure of goals, sub-goals, operations and plans. In HTA, tasks are
broken down into progressively smaller units.
Figure 4: first prototype HTA
20
www.robertodaguarcino.com
4.2 State Transition Network (STN)
A state transition network is a diagram that is developed from a set of
data and charts the flow of data from data points (called states or nodes)
to the next in a probabilistic manner.
STN provides a description of what actions and events are available and
at what point the system will be in after each action.
Figure 5: first prototype STN
21
www.robertodaguarcino.com
22
www.robertodaguarcino.com
4.3 Heuristic evaluation
Heuristic evaluation is a usability inspection method for computer
software that helps to identify usability problems in the user interface (UI)
design.
Jakob Nielsen involves evaluators examining the interface and judging its
compliance with recognized usability principles (the "heuristics"):
1. Visibility of system status: pop-up windows alert;
2. Match between system and the real world: users use software to
book real services;
3. User control and freedom: users can login and choose services;
4. Consistency and standards: the sequence of actions needed to search
for a service;
5. Error prevention: pop-up windows confirmation;
6. Recognition rather than recall: users memory load is minimized by
visible options;
7. Flexibility and efficiency of use: every service is usable with very
few actions;
8. Aesthetic and minimalist design: dialogues don’t contain irrelevant
information;
9. Help users recognize, diagnose, and recover from errors: users can
reverse their choices;
10.Help and documentation: to book for a service, users have good
quality UI.
23
www.robertodaguarcino.com
Evaluation Form
Evaluator: Valeria Mirabella
Frame Heuristic
violated
Severity Description /
Comment
1 – login User control and
freedom
3 It seems it’s not
possible the
registration and
every time user
need to fulfil
information
2 – User Data Help users
recognize,
diagnose and
recover from
errors
2 If collected data
are relevant you
should ask a
confirmation
4A – spa Recognition
rather than recall
Consistency and
standards
3 Change the name
from Area Relax
to SPA can be
confusing
4A - spa
5A – relax area
Recognition
rather than recall
2 Some more
details on hot
pool and cold
pool (or tables)
24
www.robertodaguarcino.com
will be useful
(temperature,
max number of
users)
4B – spa
5A – relax area
Match between
the system and
the real world
2 “Enqueue” is not
a common
expression
4C – spa
4E – spa
Match between
the system and
the real world
3 127.0… is not
natural language
4C – spa
4E – spa
Recognition
rather than recall
3 In the message
you should
include the action
the user is going
to confirm
5F – relax area Help users
recognize,
diagnose and
recover from
errors
3 You should ask a
confirmation
0 = I don’t agree that this is a usability problem at all
1 = Cosmetic problem only
2 = Minor usability problem
3 = Major usability problem
25
www.robertodaguarcino.com
4 = Usability catastrophe
4.4 Review-based evaluation
After designing the first SUOMI prototype, an expert applied Nielsen's
ten principles of heuristic evaluation to improve it and to identify
potential problems.
A review of relevant literature can save resources to the software design
and development.
As a feature, drag-and-drop support is not found in all software, though
it is sometimes a fast and easy-to-learn technique. However, it is not
always clear to users that an item can be dragged and dropped, or what is
the command performed by the drag and drop, which can decrease
usability. [1]
In online marketing, a shopping cart is a piece of e-commerce software on
a web server that allows visitors to an Internet site to select items for
eventual purchase. The software allows online shopping customers to
accumulate a list of items for purchase, described metaphorically as
“placing items in the shopping cart” or “add to cart.” Upon checkout, the
software typically calculates a total for the order. Shopping cart also
bridge the gap between shopping and buying. [2]
26
www.robertodaguarcino.com
5 Prototype 2
After applying expert-based evaluation techniques, we could produce a
second prototype on which user-based observational methods will be
applied. Also, we introduced two new features: the booking for a tool and
the booking for a tea or infusion.
It follows screenshots of new features and additions to the new prototype.
Figure 6: new login features
27
www.robertodaguarcino.com
Figure 7: new registration interface
Figure 8: new confirmation message
28
www.robertodaguarcino.com
Figure 9: new information about the service (temperature, humidity, max users)
Figure 10: new alert message (it's shown the action users are going to confirm, replace enqueue and dequeue terms)
29
www.robertodaguarcino.com
Figure 11: new features (tools rent and buying teas and infusions)
5.1 Hierarchical Task Analysis (HTA)
Figure 12: second prototype HTA
30
www.robertodaguarcino.com
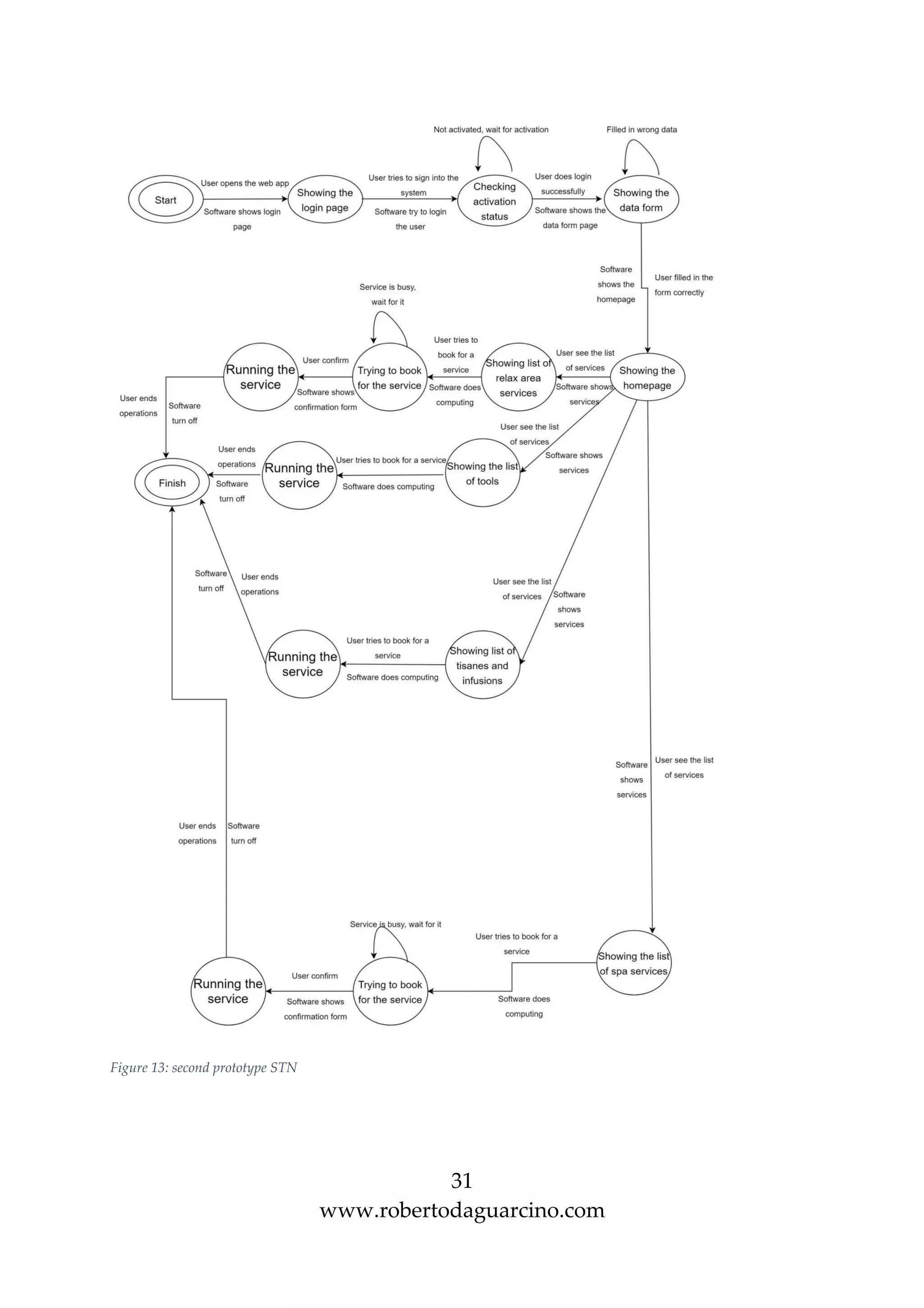
5.2 State Transition Network (STN)
It follows STN updated for Prototype 2.
31
www.robertodaguarcino.com
Figure 13: second prototype STN
32
www.robertodaguarcino.com
5.3 Think-aloud
Think-aloud protocol is a protocol used to gather data in usability
testing and product design and development.
User observed performing task and he is asked to describe what he is
doing and why, what he thinks is happening etc.
Advantages: simplicity, requires little expertise, can provide useful
insight and can show how system is used;
Disadvantages: it is subjective, selective and the act of describing may
alter task performance.
We asked to friends Tina (female, 51 y/o), Giulia (female, 23 y/o), Rosita
(female, 25 y/o) and Fabrizio (male, 28 y/o) to do a task using SUOMI. In
order to do it, we gave them (one at a time) our computer, putting it on a
table in the kitchen during a sunny afternoon. Then, we asked them to run
the latest SUOMI working prototype and to accomplish a task (which was
“register for a service” or “buy something in the store”), without saying
anything else. Throughout the evaluation we noted down information on
papers.
After applying Think-Aloud, we noticed that users couldn’t close the
software after task accomplishment and they were not able to understand
why they had some services instead of others, so we added some
33
www.robertodaguarcino.com
functionalities such as the logout button in every page and user health
information in the homepage as shown in the following screenshots.
Figure 14: Log out button
Figure 15: welcome alert
34
www.robertodaguarcino.com
5.4 Cooperative evaluation
In the cooperative evaluation user collaborates to evaluate software; both
user and evaluator can ask each other questions throughout.
In this case, we asked to other users, Simone (male, 22 y/o), Gianmarco
(male, 23 y/o), Andrea (male, 31 y/o), Silvia (female, 23 y/o) and Marta
(female, 25 y/o), to accomplish some task. First, it is important to say that
using different people avoids user’s conditions or influences.
We used again the latest versions of SUOMI prototype running on our
computer, noting down information on a paper notebook but this time,
while we were doing the evaluation, sun was occasionally overshadowed
by some cloud.
By asking each other questions between evaluator and user interviews, we
noticed some missing feature, so we added many improvements to the
software. It follows software screenshots.
35
www.robertodaguarcino.com
Figure 16: error prevention
Figure 17: flexibility and efficiency of use
Figure 18: recognition rather than recall
36
www.robertodaguarcino.com
Figure 19: match between system and real world
Figure 20: help users recognize, diagnose, and recover from errors
5.5 Controlled experiment
A controlled experiment is one in which everything is held constant
except for one variable. Usually a set of data is taken for a control group,
which is commonly the normal or usual state, and one or more other
groups are examined, where all conditions are identical to the control
group and each other except this one variable.
Sometimes it's necessary to change more than one variable, but all the
37
www.robertodaguarcino.com
experimental conditions will be controlled so that only the variables being
examined change and the amount or way they change is measured.
We performed a single factor ANOVA (analysis of variance) in Excel. [3]
Participants:
Sample of users that did not use SUOMI before: Giulia (female, 22),
Emanuela (female, 51), Bruno (male, 62), Marco (male, 57), Elisabetta
(female, 17), Franco (male, 85).
They tested last SUOMI’s version running on our computer.
Variables:
1. manipulated independent variables (interface design of “adding
items in the shopping cart”, drag and drop sliding or buttons
pressing);
2. measured dependent variables (number of errors while adding
items in the shopping cart).
Hypothesis:
38
www.robertodaguarcino.com
Prediction of the outcome of the experiment: we would like to prove
that the prediction is correct i.e. we would like to confirm the
hypothesis. This is done by disproving/rejecting the null hypothesis.
According to our hypothesis, users perform faster with less number
of trials using buttons (touch-controlled interface) instead of the
drag and drop (gesture-controlled interface).
Null Hypothesis:
"Both designs have the same performance (there is no relation
between dependent and independent variables)".
Figure 21: ANOVA output using Analysis ToolPak in Excel
Conclusion: if F > F crit, we reject the null hypothesis. As it is shown in the
image, 9.245 > 4.964. Therefore, we reject the null hypothesis. The means
of the two populations are not all equal.
Because of the easiness of implementations and of the users feedback
(most of users agreed that drag and drop was a very cool feature), we
decided to keep both drag and drop and buttons pressure features.
39
www.robertodaguarcino.com
40
www.robertodaguarcino.com
6 SUOMI final product
Some screenshots of the running software below.
Figure 22: registration as a new user
Figure 23: fill in personal information
41
www.robertodaguarcino.com
Figure 24: browse the homepage
Figure 25: book for a table in the relax area page
42
www.robertodaguarcino.com
Figure 26: open the relax area store
Figure 27: add something in the shopping cart
43
www.robertodaguarcino.com
Figure 28: pay the things you buy
44
www.robertodaguarcino.com
7 Conclusion
7.1 Useful links
LinkedIn: https://www.linkedin.com/in/roberto-falconi/
https://www.linkedin.com/in/federico-guidi/
https://www.linkedin.com/in/chiaranavarra/
GitHub: https://github.com/RobertoFalconi/SUOMI
SlideShare: https://www.slideshare.net/RobertoFaloni4
https://www.slideshare.net/FedericoGuidi5
https://www.slideshare.net/ChiaraNavarra
7.2 Future work
SUOMI is a web app that supports a lot of devices and services. Even if it
seems almost complete and it is a huge project, it should be upgraded with
some new features: notification centre, social networks integration (e.g.,
Facebook, Twitter, WhatsApp), friendship settings and more services
loved by people, i.e., there is something we didn’t reach with our
questionnaires.
We didn’t implement these features in this version of the product because
we didn’t receive enough feedback from users to spend enough time and
resources to do it, but it is reasonable to think that with a larger statistical
45
www.robertodaguarcino.com
sample or just more resources we could have, so we delay all of this to
another SUOMI version, maybe to SUOMI 2.0.
8 References
[1] J. Nielsen, "Top-10 Application-Design Mistakes," 19 February 2008.
[Online]. Available: https://www.nngroup.com/articles/top-10-
application-design-mistakes/.
[2] Zen Cart, LLC, "Social Bookmarking - easy install - Zen Cart® Plugins
and Addons," 16 July 2016. [Online]. Available: http://www.zen-
cart.com/downloads.php?do=file&id=207.
[3] Excel Easy, "Anova," [Online]. Available: http://www.excel-
easy.com/examples/anova.html.
[4] A. Dix, J. Finlay, R. Beale and G. D. Abowd, Human-Computer
Interaction, 3 ed., Pearson/Prentice Hall, 2003.

SUOMI - UCD approach to build an IoT smart guide for spa

  • 1.
    www.robertodaguarcino.com Sapienza – Universityof Rome MSc in Engineering in Computer Science Human-Computer Interaction, AY 2017/18 R. Falconi – F. Guidi – C. Navarra SUOMI UCD approach to build an IoT smart guide for spa
  • 2.
    2 www.robertodaguarcino.com Summary 1 Introduction.................................................................................................4 1.1 Abstract...................................................................................................4 1.2 User-Centered Design (UCD) ..............................................................6 2 Requirements gathering and analysis.....................................................7 2.1 Existing solutions and competitors.....................................................7 2.2 Development process............................................................................8 2.3 Questionnaires and interviews............................................................9 2.4 Surveys results .....................................................................................12 2.5 Personas and Scenarios.......................................................................12 3 Mockups.....................................................................................................17 4 Prototype 1 ................................................................................................19 4.1 Hierarchical Task Analysis (HTA)....................................................19 4.2 State Transition Network (STN)........................................................20 4.3 Heuristic evaluation ............................................................................22 4.4 Review-based evaluation....................................................................25 5 Prototype 2 ................................................................................................26 5.1 Hierarchical Task Analysis (HTA)....................................................29 5.2 State Transition Network (STN)........................................................30 5.3 Think-aloud ..........................................................................................32
  • 3.
    3 www.robertodaguarcino.com 5.4 Cooperative evaluation.......................................................................34 5.5Controlled experiment........................................................................36 6 SUOMI final product ...............................................................................40 7 Conclusion.................................................................................................44 7.1 Useful links ...........................................................................................44 7.2 Future work ..........................................................................................44 8 References..................................................................................................45
  • 4.
    4 www.robertodaguarcino.com 1 Introduction 1.1 Abstract SUOMIis a project made by three students of MSc in Engineering in Computer Science, Roberto Falconi, Federico Guidi and Chiara Navarra, for the Sapienza University of Rome course Human-Computer Interaction, directed by Prof Tiziana Catarci with the supervision of Dr Valeria Mirabella. To introduce the idea of our project, it’s important to understand the gravity of the situation we’re going to resolve (or trying to do it). Seven people die from stress every two seconds. What do anxiety, panic attacks, depression, coronary heart disease, high blood pressure, fears, phobias, irritable bowel, fibromyalgia, ulcers, self-destructive habits like overeating, and others all have in common? They are all either caused by or made worse by STRESS! Our idea is to reduce stress level. What is the best way to do this if not with a spa? According to Bruce Becker, MD, immersing yourself in water in general up to your neck gives you a cardiac workout. Mayo Clinic researcher Thomas Allison PhD did a study that shows that sitting in a spa bath can lower your blood pressure.
  • 5.
    5 www.robertodaguarcino.com Many people inthe spas and wellness centres do wrong journey and are afraid to use some room. SUOMI lets a spa owner to turn a spa into a smart one for better results, thanks to microcontrollers connected to a software that will help spa users to make for them decisions about wellness journey. So, SUOMI turns an old spa into a smart one. How? SUOMI will be a “smart guide” that will help a spa customer to maximize its benefit and to avoid dangerous practices. SUOMI is a UCD software designed, so, it follows UCD definition.
  • 6.
    6 www.robertodaguarcino.com 1.2 User-Centered Design(UCD) Human-Centered Design is an approach to interactive system development that focuses specifically on making systems usable. It is a multi-disciplinary activity which incorporates human factors and ergonomics knowledge and techniques. The application of human factors and ergonomics to interactive systems design enhances effectiveness and efficiency, improves human working conditions, and counteracts possible adverse effects of use on human health, safety and performance. Applying ergonomics to the design of systems involves taking account of human capabilities, skills, limitations and needs. In the next chapter we will see requirements gathering and analysis.
  • 7.
    7 www.robertodaguarcino.com 2 Requirements gatheringand analysis 2.1 Existing solutions and competitors Competitors Reliability Competence Availability in spa Non- invasiveness Spa staffers ✘ ✘ ✓ ✘ Medical doctors ✓ ✓ ✘ ✘ Wellness advisors ✘ ✓ ✓ ✘ Practice / past experiences ✓ ✘ ✓ ✓ SUOMI ✓ ✓ ✓ ✓
  • 8.
    8 www.robertodaguarcino.com 2.2 Development process Todevelop a sophisticated software like the SUOMI one, we used many services: • Skype meetings; • Dropbox file organization; • Google Form questionnaires; • Visual Studio 2017 coding; • GitHub version control; • Microsoft Office tesina, presentation and ANOVA; • myBalsamiq Mockups; • Draw.io diagrams; • LinkedIn and SlideShare sharing.
  • 9.
    9 www.robertodaguarcino.com 2.3 Questionnaires andinterviews To get most possible users’ propensity and to listen to users’ desires, we made Google Form questionnaires which results will be analysed in the next chapter of this tesina. Users basic profile: Figure 1: questionnaires part 1 Users thought about sport and entertainment: Figure 2: questionnaires part 2
  • 10.
    10 www.robertodaguarcino.com Figure 3: questionnairespart 3 We asked to friends, family members and others what do they think about a “smart guide” that will help a spa customer to maximize its benefit and to avoid dangerous practices. Giulia: “I think it is an awesome idea. When I go to a spa I never know what to do and in what order, so I get annoyed by these decision, while what I would like to do is simply relax”. Rosita: “What scares me about the wellness centres is facing paths or journeys that could be harmful to my health. I think someone should improve spas from this point of view”. Tina: “I never saw spa staffers helping customers with their experience from the start to the end. They usually do a briefing to everyone at the entrance, but after that they don’t say to anybody what is recommended to do after some experience”.
  • 11.
  • 12.
    12 www.robertodaguarcino.com 2.4 Surveys results Afteranalysing questionnaires, it is clear that the ideal SUOMI users want spa and relax area services, don’t use often smart devices in a spa and want a guide that will help them to maximize the spa experience to avoid bad practices. According to this, SUOMI will offer spa and relax area services, usability for those who don’t use smartphone in a spa and it will be a smart and “hidden” guide that help customers to enjoy the spa and to avoid a dangerous experience. Now, it is possible to make Personas and Scenarios. 2.5 Personas and Scenarios Just as personas are individual, fictional accounts of user group profile data, scenarios are individual, fictional accounts of workflow data. A scenario is a description of a persona using a product to achieve a goal. Scenarios are usually narratives that tell a story describing one or more tasks in a specific environmental situation. SUOMI customer: Federico. Persona. Federico is 23 years old. He works in an office as a software engineer and he doesn’t love to do sport, but he loves to play video games.
  • 13.
    13 www.robertodaguarcino.com He lives inRome alone and most of his free time he watches Netflix or searches for deals on Amazon. Scenario. It is a Saturday afternoon and Federico feels alone and sad, so he needs friends, indeed his former classmates are away from Rome and his co-workers don’t share with him the same interests as his former classmates did, so he decides to go in a SUOMI spa to have some relax and forget about annoying things. Federico can now use his smartphone to connect to SUOMI web app and use it to do many things, such as see how many persons are using some services (for example he can see how many persons are inside the Finnish Sauna). Once he has seen how many people there are inside a spa room, he can use again the App to book for a spa service (Finnish Sauna, Turkish Bath, Hot or Cold Pool, Emotional Shower, etc.) or relax area service (snack, launch, deckchair, chaise longue, etc.), according to his preferences. With its smartphone, after he decided what to do, he can delete himself from a service if he change his mind about something, or he can use the queue to use more services in a series, avoiding a lot of waiting and saving a lot of time. Thanks to SUOMI, Federico forgot all disturbing problems.
  • 14.
    14 www.robertodaguarcino.com SUOMI customer: Chiara. Persona.Chiara is 23, she is a university student at Sapienza. She is from Trapani and she lives with three housemates in Rome. She has a lot of free time because she is smart, and she doesn’t require much time to spend studying. She spends her free time playing with housemates and doing sedentary activities. Scenario. Chiara used to be thin, but she’s noticing she’s gaining weight and she doesn’t love working out because of laziness. It is a Sunday afternoon and after an unhappy lunch, based on carrots and maize flour, Chiara feels fat and unfit, so she goes to SUOMI spa to have a bath in the sauna to lose weight. After much time perspiring, she decides to eat something healthy in the relax area. In a common spa, she can go there without knowing how many persons are eating and seating there, so she can go there and discover that there are no available tables; but with SUOMI, Chiara can use her smartphone and see both how many tables are free and how much larger they are, so she can reserve the table for herself and her boyfriend or her friends and be sure that they will found a reserved table (everybody hate go in a place to eat and discover that there isn’t a free table!). After launch, she can use again the web app to book for some peaceful package drinking a draining infusion while seating on a deckchair and getting some sunshine; also, if she forgot to take with her some useful tools such as sunscreen, pool scuff or headdress, she can rent them with the app.
  • 15.
    15 www.robertodaguarcino.com So, just likeFederico, Chiara, thanks to SUOMI has saved a lot of time and made a lot of better his journey inside the spa. SUOMI owner: Roberto. Persona. Roberto is 22. He lives in Rome with three housemates where he studies Engineering in Computer Science at Sapienza. He is a young and famous startupper who received a lot of funding thanks to his good experience in software management. He is the owner of an entertainment centre which provides a lot of services like gym equipment, exercise bikes, video games stations and he manages all aspects of it. Scenario. Roberto wants to make his wellness centre up-to-date, so he turns it into a smart one using SUOMI. Thanks to SUOMI, now users of Roberto’s spa can use their smartphone to see the list of all services, see how many persons are using them and, if they want to, they can reserve a lot of things booking for a service in the spa (e.g. Finnish Sauna, Turkish Bath, Hot or Cold Pool, Emotional Shower, etc.) or in the relax area (e.g. snack, launch, deckchair, chaise longue, etc.). They can rent for useful tools too, such as sunscreen, pool scuff, headdress, towel and bathrobe or have some relax drinking an infusion selecting it in the store. Also, users will be able to check if there are some out-of-service with their smartphone, so they can avoid going into the spa and discover that the service for which they come for is not available.
  • 16.
    16 www.robertodaguarcino.com Last, but notleast, Roberto has helped his customers to enjoy the best spa experience and to avoid dangerous practices thanks to the form filled out at the opening of the app, right after the login. The next chapters will show the application and its development.
  • 17.
    17 www.robertodaguarcino.com 3 Mockups In manufacturingand design, a mockup, or mock-up, is a scale or full- size model of a design or device, used for teaching, demonstration, design evaluation, promotion and other purposes. A mockup is a prototype if it provides at least part of the functionality of a system and enables testing of a design. Using myBalsamiq, we have made mockups. Here’s shown how to login, insert your data, book for a service and enjoy the spa.
  • 18.
  • 19.
    19 www.robertodaguarcino.com 4 Prototype 1 AfterMockups production, a first prototype has been made in which expert-based evaluation techniques will be applied to improve it and to generate a second prototype. 4.1 Hierarchical Task Analysis (HTA) Hierarchical task analysis is a task description method and a variant of task analysis. Task description is a necessary precursor for other analysis techniques. HTA is used to produce an exhaustive description of tasks in a hierarchical structure of goals, sub-goals, operations and plans. In HTA, tasks are broken down into progressively smaller units. Figure 4: first prototype HTA
  • 20.
    20 www.robertodaguarcino.com 4.2 State TransitionNetwork (STN) A state transition network is a diagram that is developed from a set of data and charts the flow of data from data points (called states or nodes) to the next in a probabilistic manner. STN provides a description of what actions and events are available and at what point the system will be in after each action. Figure 5: first prototype STN
  • 21.
  • 22.
    22 www.robertodaguarcino.com 4.3 Heuristic evaluation Heuristicevaluation is a usability inspection method for computer software that helps to identify usability problems in the user interface (UI) design. Jakob Nielsen involves evaluators examining the interface and judging its compliance with recognized usability principles (the "heuristics"): 1. Visibility of system status: pop-up windows alert; 2. Match between system and the real world: users use software to book real services; 3. User control and freedom: users can login and choose services; 4. Consistency and standards: the sequence of actions needed to search for a service; 5. Error prevention: pop-up windows confirmation; 6. Recognition rather than recall: users memory load is minimized by visible options; 7. Flexibility and efficiency of use: every service is usable with very few actions; 8. Aesthetic and minimalist design: dialogues don’t contain irrelevant information; 9. Help users recognize, diagnose, and recover from errors: users can reverse their choices; 10.Help and documentation: to book for a service, users have good quality UI.
  • 23.
    23 www.robertodaguarcino.com Evaluation Form Evaluator: ValeriaMirabella Frame Heuristic violated Severity Description / Comment 1 – login User control and freedom 3 It seems it’s not possible the registration and every time user need to fulfil information 2 – User Data Help users recognize, diagnose and recover from errors 2 If collected data are relevant you should ask a confirmation 4A – spa Recognition rather than recall Consistency and standards 3 Change the name from Area Relax to SPA can be confusing 4A - spa 5A – relax area Recognition rather than recall 2 Some more details on hot pool and cold pool (or tables)
  • 24.
    24 www.robertodaguarcino.com will be useful (temperature, maxnumber of users) 4B – spa 5A – relax area Match between the system and the real world 2 “Enqueue” is not a common expression 4C – spa 4E – spa Match between the system and the real world 3 127.0… is not natural language 4C – spa 4E – spa Recognition rather than recall 3 In the message you should include the action the user is going to confirm 5F – relax area Help users recognize, diagnose and recover from errors 3 You should ask a confirmation 0 = I don’t agree that this is a usability problem at all 1 = Cosmetic problem only 2 = Minor usability problem 3 = Major usability problem
  • 25.
    25 www.robertodaguarcino.com 4 = Usabilitycatastrophe 4.4 Review-based evaluation After designing the first SUOMI prototype, an expert applied Nielsen's ten principles of heuristic evaluation to improve it and to identify potential problems. A review of relevant literature can save resources to the software design and development. As a feature, drag-and-drop support is not found in all software, though it is sometimes a fast and easy-to-learn technique. However, it is not always clear to users that an item can be dragged and dropped, or what is the command performed by the drag and drop, which can decrease usability. [1] In online marketing, a shopping cart is a piece of e-commerce software on a web server that allows visitors to an Internet site to select items for eventual purchase. The software allows online shopping customers to accumulate a list of items for purchase, described metaphorically as “placing items in the shopping cart” or “add to cart.” Upon checkout, the software typically calculates a total for the order. Shopping cart also bridge the gap between shopping and buying. [2]
  • 26.
    26 www.robertodaguarcino.com 5 Prototype 2 Afterapplying expert-based evaluation techniques, we could produce a second prototype on which user-based observational methods will be applied. Also, we introduced two new features: the booking for a tool and the booking for a tea or infusion. It follows screenshots of new features and additions to the new prototype. Figure 6: new login features
  • 27.
    27 www.robertodaguarcino.com Figure 7: newregistration interface Figure 8: new confirmation message
  • 28.
    28 www.robertodaguarcino.com Figure 9: newinformation about the service (temperature, humidity, max users) Figure 10: new alert message (it's shown the action users are going to confirm, replace enqueue and dequeue terms)
  • 29.
    29 www.robertodaguarcino.com Figure 11: newfeatures (tools rent and buying teas and infusions) 5.1 Hierarchical Task Analysis (HTA) Figure 12: second prototype HTA
  • 30.
    30 www.robertodaguarcino.com 5.2 State TransitionNetwork (STN) It follows STN updated for Prototype 2.
  • 31.
  • 32.
    32 www.robertodaguarcino.com 5.3 Think-aloud Think-aloud protocolis a protocol used to gather data in usability testing and product design and development. User observed performing task and he is asked to describe what he is doing and why, what he thinks is happening etc. Advantages: simplicity, requires little expertise, can provide useful insight and can show how system is used; Disadvantages: it is subjective, selective and the act of describing may alter task performance. We asked to friends Tina (female, 51 y/o), Giulia (female, 23 y/o), Rosita (female, 25 y/o) and Fabrizio (male, 28 y/o) to do a task using SUOMI. In order to do it, we gave them (one at a time) our computer, putting it on a table in the kitchen during a sunny afternoon. Then, we asked them to run the latest SUOMI working prototype and to accomplish a task (which was “register for a service” or “buy something in the store”), without saying anything else. Throughout the evaluation we noted down information on papers. After applying Think-Aloud, we noticed that users couldn’t close the software after task accomplishment and they were not able to understand why they had some services instead of others, so we added some
  • 33.
    33 www.robertodaguarcino.com functionalities such asthe logout button in every page and user health information in the homepage as shown in the following screenshots. Figure 14: Log out button Figure 15: welcome alert
  • 34.
    34 www.robertodaguarcino.com 5.4 Cooperative evaluation Inthe cooperative evaluation user collaborates to evaluate software; both user and evaluator can ask each other questions throughout. In this case, we asked to other users, Simone (male, 22 y/o), Gianmarco (male, 23 y/o), Andrea (male, 31 y/o), Silvia (female, 23 y/o) and Marta (female, 25 y/o), to accomplish some task. First, it is important to say that using different people avoids user’s conditions or influences. We used again the latest versions of SUOMI prototype running on our computer, noting down information on a paper notebook but this time, while we were doing the evaluation, sun was occasionally overshadowed by some cloud. By asking each other questions between evaluator and user interviews, we noticed some missing feature, so we added many improvements to the software. It follows software screenshots.
  • 35.
    35 www.robertodaguarcino.com Figure 16: errorprevention Figure 17: flexibility and efficiency of use Figure 18: recognition rather than recall
  • 36.
    36 www.robertodaguarcino.com Figure 19: matchbetween system and real world Figure 20: help users recognize, diagnose, and recover from errors 5.5 Controlled experiment A controlled experiment is one in which everything is held constant except for one variable. Usually a set of data is taken for a control group, which is commonly the normal or usual state, and one or more other groups are examined, where all conditions are identical to the control group and each other except this one variable. Sometimes it's necessary to change more than one variable, but all the
  • 37.
    37 www.robertodaguarcino.com experimental conditions willbe controlled so that only the variables being examined change and the amount or way they change is measured. We performed a single factor ANOVA (analysis of variance) in Excel. [3] Participants: Sample of users that did not use SUOMI before: Giulia (female, 22), Emanuela (female, 51), Bruno (male, 62), Marco (male, 57), Elisabetta (female, 17), Franco (male, 85). They tested last SUOMI’s version running on our computer. Variables: 1. manipulated independent variables (interface design of “adding items in the shopping cart”, drag and drop sliding or buttons pressing); 2. measured dependent variables (number of errors while adding items in the shopping cart). Hypothesis:
  • 38.
    38 www.robertodaguarcino.com Prediction of theoutcome of the experiment: we would like to prove that the prediction is correct i.e. we would like to confirm the hypothesis. This is done by disproving/rejecting the null hypothesis. According to our hypothesis, users perform faster with less number of trials using buttons (touch-controlled interface) instead of the drag and drop (gesture-controlled interface). Null Hypothesis: "Both designs have the same performance (there is no relation between dependent and independent variables)". Figure 21: ANOVA output using Analysis ToolPak in Excel Conclusion: if F > F crit, we reject the null hypothesis. As it is shown in the image, 9.245 > 4.964. Therefore, we reject the null hypothesis. The means of the two populations are not all equal. Because of the easiness of implementations and of the users feedback (most of users agreed that drag and drop was a very cool feature), we decided to keep both drag and drop and buttons pressure features.
  • 39.
  • 40.
    40 www.robertodaguarcino.com 6 SUOMI finalproduct Some screenshots of the running software below. Figure 22: registration as a new user Figure 23: fill in personal information
  • 41.
    41 www.robertodaguarcino.com Figure 24: browsethe homepage Figure 25: book for a table in the relax area page
  • 42.
    42 www.robertodaguarcino.com Figure 26: openthe relax area store Figure 27: add something in the shopping cart
  • 43.
  • 44.
    44 www.robertodaguarcino.com 7 Conclusion 7.1 Usefullinks LinkedIn: https://www.linkedin.com/in/roberto-falconi/ https://www.linkedin.com/in/federico-guidi/ https://www.linkedin.com/in/chiaranavarra/ GitHub: https://github.com/RobertoFalconi/SUOMI SlideShare: https://www.slideshare.net/RobertoFaloni4 https://www.slideshare.net/FedericoGuidi5 https://www.slideshare.net/ChiaraNavarra 7.2 Future work SUOMI is a web app that supports a lot of devices and services. Even if it seems almost complete and it is a huge project, it should be upgraded with some new features: notification centre, social networks integration (e.g., Facebook, Twitter, WhatsApp), friendship settings and more services loved by people, i.e., there is something we didn’t reach with our questionnaires. We didn’t implement these features in this version of the product because we didn’t receive enough feedback from users to spend enough time and resources to do it, but it is reasonable to think that with a larger statistical
  • 45.
    45 www.robertodaguarcino.com sample or justmore resources we could have, so we delay all of this to another SUOMI version, maybe to SUOMI 2.0. 8 References [1] J. Nielsen, "Top-10 Application-Design Mistakes," 19 February 2008. [Online]. Available: https://www.nngroup.com/articles/top-10- application-design-mistakes/. [2] Zen Cart, LLC, "Social Bookmarking - easy install - Zen Cart® Plugins and Addons," 16 July 2016. [Online]. Available: http://www.zen- cart.com/downloads.php?do=file&id=207. [3] Excel Easy, "Anova," [Online]. Available: http://www.excel- easy.com/examples/anova.html. [4] A. Dix, J. Finlay, R. Beale and G. D. Abowd, Human-Computer Interaction, 3 ed., Pearson/Prentice Hall, 2003.