SUMMER TRAINING PROJECT
AT
For the partial fulfilment of B.com Honors degree
Batch 2011-2013
Submitted by:
Rohan Syal
University Roll No. – bcmh1cf11
At
ITM UNIVERSITY, OPP. SITHOULI RAILWAY
STATION,
JHANSI ROAD, GWALIOR, M.P
Acknowledgement
My training period had been a great learning experience and it wouldn’t have been without
the support of various people, who helped me to accomplish my project successfully. I
express my sincere thanks to all those who had guided me in one or the other way.
I would like to thank Mr. Hemant Bhalla(Associate Manager-Marketing),Godrej &
Boyce Manufacturing Co. Ltd. for giving me an opportunity to prove my worthiness in the
Marketing Department of the company and providing me with an insight into the marketing
world. He always proved as an excellent project guide & without his guidance this training
would not have been successful. I have seen in him an exceptional leader and will try to
follow and implement some of the techniques.
I would also like to thank all members of the Marketing Department who at all times treated
me as a part of their department and not as outside trainee. I am also thankful to the various
heads of departments and their assistants for sharing their experiences and also for giving
their valuable suggestions.
I would like to thank my mentor Ms Chitwan Bhutani who was there to guide me through
out my project and helped in the completion of the final report.
Date: 21st
July 2013
Place: Gwalior Rohan Syal
Declaration
I Rohan Syal of ITM University do hereby declare that this project relating to “Dealer’s
perspective regarding appliances- Case Study on GODREJ”, has been prepared by after
completing my dissertation in the same, as a part of my requirements of the B.com Honors
program of ITM Unioversity batch 2011-2014.
My guide to this project was Ms Chitwan Bhutani.
Rohan Syal
(University Roll No. BCMHCF110
B.com Honors (Batch 2011-2014)
Certificate-1
This is to certify that report entitled “Dealers’ Perspective regarding appliances- Case Study
on GODREJ” submitted for the degree of B.com Honors in subject of summer training report,
is a bonafide research project carried out by Roahn Syal, ITM university student under my
supervision and no part of this report has been submitted for any other degree.
The assistance and help received during the course of investigation have been fully
acknowledged.
Ms Chitwan Bhutani
Major Advisor
UNIT CONTENTS Pg.No.
A Chapter-1 Corporate profile
 History
• Pirojsha Godrej
• Incorporation
• Corporate timeline
• Board of Directors
• Annual sales
• Organisational chart
 Corporate Mission
 Corporate shared values
 Corporate Care
 Godrej Group Profile
• Business Profile
 Awards and Honours
 Branch Locations and Godrej Group
• Godrej & Boyce Mfg. Co. Ltd.
 Products & services
 Products of appliance division
 Shareholders
 Employees
 Statutory auditors
1-29
 Corporate concerns
• The Pirojsha Godrej foundation
• The Soonabai Pirojsha Godrej foundation
• The Godrej memorial trust
• Naoroji Godrej center
 Swot Analysis
 Bankers
 Human Resource
 Planning
Chapter-2 Financial analysis
 Ratio analysis
 Trend analysis
30-46
CONTENTS- UNIT B Pg.No.
48
49-53
54-61
62-80
81
82
83
84
(I) INTRODUCTION
(II) REVIEW OF LITERATURE
 The Study
• Need of Study
 Research Objectives
(III) RESEARCH METHODOLOGY
 Concept of marketing research
 Research design
 Limitations of the research
 Sampling design
 Limitations of Study
(IV)DATA ANALYSIS AND INTERPRETATION
CONCLUSION
SUGGESTIONS AND RECOMMENDATIONS
BIBLIOGRAPHY
ANNEXURE 1
Table No. List of tables Pg.No.
1.1
4.1
4.2
4.3
4.4
4.5
4.6
4.7
4.8
4.9
4.10
4.11
4.12
4.13
4.14
4.15
4.16
4.17
Trend Analysis
Experience of Dealers
Brands represented by dealers
Products represented by dealers
Factors considered while dealing with a brand
Factors influencing dealers to do more sales
Extra benefits given on bulk sales
Dealership with Godrej appliances
Godrej products dealt by dealers
Display of Godrej appliances
Products generating more sales
Reasons for low sales of least saleable item
Satisfaction with regard to company’s offered services
Satisfaction with regard to promptness
Satisfaction with regard to promotional tools
Continuation of dealership with Godrej
Reasons for quitting dealership with Godrej
Dealers’ preference to deal with Godrej in future
45
63
64
65
66-67
68
69
70
71
72
73
74
75
76
77
78
79
80
Fig No. List of Figures Pg.No.
1.1
1.2
1.3
4.1
4.2
4.3
4.4
4.5
4.6
4.7
4.8
4.9
4.10
4.11
4.12
4.13
4.14
4.15
4.16
4.17
Trend of Turnover
Trend of Net profit
Trend of EPS
Experience of Dealers
Brands represented by dealers
Products represented by dealers
Factors considered while dealing with a brand
Factors influencing dealers to do more sales
Extra benefits given on bulk sales
Dealership with Godrej appliances
Godrej products dealt by dealers
Display of Godrej appliances
Products generating more sales
Reasons for low sales of least saleable item
Satisfaction with regard to company’s offered services
Satisfaction with regard to promptness
Satisfaction with regard to promotional tools
Continuation of dealership with Godrej
Reasons for quitting dealership with Godrej
Dealers’ preference to deal with Godrej in future
45
46
47
63
64
65
66-67
68
69
70
71
72
73
74
75
76
77
78
79
80
UNIT-A
Chapter-1
CORPORATE
PROFILE
HISTORY
Pirojsha Godrej
The Company celebrated its centenary in 1997. In 1897 a young man named Ardeshir Godrej
gave up law and turned to lock making. Ardeshir went on to make safes and security
equipment of the highest order, and then stunned the world by creating toilet soap from
vegetable oil.
His brother Pirojsha Godrej carried Ardeshir's dream forward, leading Godrej towards
becoming a vibrant, multi-business enterprise. Pirojsha laid the foundation for the sprawling
industrial garden township (ISO 14001-certified) now called Pirojshanagar in the suburbs of
Mumbai. Godrej touches the lives of millions of Indians every day. To them, it is a symbol of
enduring ideals in a changing world.
Incorporation
Established in 1897, the Company was incorporated with limited Liability on March 3, 1932,
under the Indian Companies Act,1913.
Corporate Timeline
• 1897 - Godrej & Boyce Mfg. Co. Ltd established
• 1918 - Godrej Soaps Limited incorporated
• 1961- Godrej Started Manufacturing Forklift Trucks in India
• 1971- Godrej Agrovet Limited began as an Animal Feeds division of Godrej Soaps
• 1974 - Veg oils division in Wadala, Mumbai acquired
• 1990 - Godrej Properties Limited, another subsidiary, established
• 1991 - Foods business started
• 1991 - Godrej Agrovet Limited incorporated
• 1994 - Transelektra Domestic Products acquired
• 1995 - Transelektra forged a strategic alliance with Sara Lee USA
• 1999 - Transelektra renamed Godrej Sara Lee Limited and incorporated Godrej
Infotech Ltd.
• 2001 - Godrej Consumer Products was formed as a result of the demerger of Godrej
Soaps Limited. Godrej Soaps renamed Godrej Industries Limited
• 2002 - Godrej Tea Limited set up
• 2003 - Entered the BPO solutions and services space with Godrej Global Solutions
Limited
• 2004 - Godrej HiCare Limited set up to provide a Safe Healthy Environment to
customers by providing professional pest management services
• 2006 - Foods business was merged with Godrej Tea and Godrej Tea renamed Godrej
Beverages & Foods Limited
• 2007 - Godrej Beverages & Foods Limited formed a JV with The Hershey Company
of North America and the company was renamed Godrej Hershey Foods & Beverages
Limited
• 2008 - Godrej relaunched itself with new colourful logo and a fresh identity music
Board of Directors
• Chairman & Managing Director: JAMSHYD N. GODREJ
• Executive Directors:
Phiroze D. Lam : Executive Director and President of the co.
Kyamas A. Palia : Executive Director(Finance)
Vijay M. Crishna : Lawkim Motors
Anil G. Verma : Personal & Administration
• Non-executive Directors
Adi B. Godrej : Chairman - Godrej Group
Nadir B. Godrej : MD – Godrej Industries,
Chairman - Godrej Agrovet
Kavas N. Petigara : Chemical consultant & Businessman
Behram A. Hathikhanavala : Management Consultant
Fali P. Sarkari : Chartered accountant
Pradip P. Shah : Financial Advisor
Anita Ramachandran : HR consultant
Sales (including excise duty)
Fiscal Year 2008-09: Rs. 43 billion (US$ 881 million)
Combined Sales of the Company and its major subsidiaries and
affiliates, for FY 2008-09: Rs. 107 billion (US$ 2.3 billion)
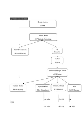
Organisational Chart
ASM ASM
ASM
ASM ASM ASM
George Menzes
(COO)
Kamal Nandi
(VP-Sales & Marketing)
Mohali
Branch
Ramandeep Singh Trehan
(GM-Sales)
19
Branches
Atin
RSM-Haryana
Bikram Jit Singh
RSM-Punjab
Vijayesh Rana
RSM-Chandigarh
Ramesh Chembath
Head-Marketing
Hemant Bhalla
AM-Marketing
Corporate mission
 We shall operate in existing & new businesses which capitalize on the Godrej brand
& our corporate image of reliability and integrity.
 Our objective is to delight our customers, both in India and Abroad.
 We shall strive for excellence by nurturing, developing & empowering our employees
& suppliers.
 We shall encourage an open atmosphere conducive to learning & team work.
 We shall achieve these objectives through continuous improvement in quality, cost &
customer service
Corporate Shared Values
 Commitment to quality
 Dedication and commitment
 Customer orientation
 Honesty & integrity
 Learning organization
 Openness & transparency
 Team work
 Respect, care & concern for people
 Trust
Corporate Care
 As we complete our first century and enter the next one, our vision shines on with
brightness our founder intended- The concept of trusteeship of wealth.
 Begun with a spontaneous donation of Rs.3 lac to the Tilak fund by Ardeshir Godrej,
this initiation of philanthropy was strengthened by Pirojsha Godrej, who made it a
corporate policy.
 Along with housing, schooling, medical aid & paid leave to workers, Pirojsha was
also deeply concerned about environmental & social causes.
 This vision continues to be the leading light in our lives.
Godrej Group Profile
Started in 1897 as a locks manufacturing company, the Godrej Group is today one of the
most accomplished and diversified business houses in India. Godrej's success has been driven
by the company's commitment to delivering innovation and excellence. Through the
consistent application of this commitment and a century of ethical business conduct, Godrej
has earned an unparalleled reputation for trust and reliability.
In 1930, Godrej became the first company in the world to develop the technology to
manufacture soap with vegetable oils; that spirit of innovation has continued throughout the
organization's history. Today Godrej is delivering consumers exciting innovations across a
spectrum of businesses. The company's pursuit of excellence is equally well established and
enduring.
In the 1944 Mumbai docks blast, Godrej safes were the only security equipment whose
contents were unharmed; an equal level of product quality continues to be expected from
every product bearing the Godrej brand name. Godrej management understands that the
company's greatest asset is the trust and faith that consumers have reposed in it, and
recognizes that the company must continue to earn this trust.
This translates to the organization delivering outstanding quality and value in everything it
does.
Godrej's ethical and visionary practices have allowed the company to successfully expand
into a number of businesses. Today Godrej is a leading manufacturer of goods and provider
of services in a multitude of categories: home appliances, consumer durables, consumer
products, industrial products, and agri products to name a few. A recent estimate suggested
that 350 million people across India use Godrej products. The group has more recently
entered the real estate and information technology sectors, and management views these as
avenues for enormous growth.
The Godrej Group stands in a strong position today. With annual sales in excess of $1 billion,
a workforce of approximately 18,000, and a strong diversified portfolio, Godrej has proven
its ability to deliver strong financial performance.
Business profile
Godrej group of companies are today’s one of the largest engineering and consumer products
company in the country having varied interests from engineering to personal care products
with a total sales turnover of about US$ 1.7 bn.
It is also one of the most respected corporate houses known for its philanthropy and initiation
of labour reforms besides being recognised for its values of fair, transparent and ethical
dealings.
The company has the following businesses which manufacture and market a wide range of
consumer durables and industrial products:
 Chemicals
We are India’s leading manufacturers of oleo chemicals and over hundreds of different
industrial chemicals. With our global reach spreading wings across 40 countries, we were
conferred the prestigious exports award by Chemexcil for 3 consecutive years in 1998-99,
1999-00 and 2000-01.The products in our portfolio are used in a variety of applications:
cosmetics, tyres, detergents, pharmaceuticals, cigarettes, toothpaste and more.
Associate Companies
 Godrej Properties
Godrej Properties was incepted in 1990 with an aim of providing ultra-modern townships to
discerning customers at affordable prices. It adheres to a simple philosophy of providing
exemplary service based on the optimal use of available resources.
 Godrej Consumer Products
Godrej Consumer Products is a major player in the Indian FMCG market with a huge
portfolio of products in the form of personal, hair, and household & fabric care segments.
With 3 state-of-art manufacturing facilities at Malanpur (MP), Guwahati (Assam) and Baddi
(HP), this division employs 950 people across these industrial plants.
 Godrej Household Products
Godrej Household Products Limited (GHPL) is a wholly owned subsidiary of Godrej
Consumer Products Limited. With strong brands like Good Knight, HIT, Jet, Ambipur,
Brylcreem and Kiwi, GHPL is the market leader in the Indian household insecticides
category and has a dominant presence in the air care, shoe care and male hair care markets.
 Godrej Hershey
Godrej Hershey is one of the most respected business conglomerates established in 2006 with
a prime focus on the food division. The range of products from the house of Godrej Hershey
covers a number of popular products in the segment of Confectionery, Non Carbonated
Beverages, Cooking Aids, Packet Tea and Edible Oil.
 Godrej Agrovet
Godrej Agrovet, formerly a division of Godrej Soaps Ltd. was reformed in 1971 with a focus
on the agricultural sector. Over the years this division has developed a close relationship with
farmers with its innovative offerings in the form of animal feed, oil palm plantations,
agrochemicals and poultry.
Awards and Honours
• Godrej Consumer Products Limited ranks9th in the Great Place to Work Survey for
2008 .
• GCPL, the Highest Ranked Indian FMCG in Asia's Hot Growth Companies' List by
Business Week .
• Godrej Consumer Products Ltd. has been ranked14th in The Best
Companies to Work For study. This study was jointly conducted by Business Today,
Mercer and Taylor Nelson Sofres (TNS)
• Godrej Consumer Products Ranks6th in ET-Hewitt Best Employers of India survey .
• GCPL ranked15th in Great Places to Work 2006 survey .
• The Corporate Citizen of the Year Award given by Economic Times.
• Flagship brands Good knight,Cinthol and Ezee selected Super brands by the Super
brands Council.
• Godrej Sara Lee, the JV between the Godrej Group and Sara lee Corporation, USA is
acknowledged the World's largest mat manufacturers and South Asia's largest
manufactures of Coils.
• Godrej Consumer Products Limited, adjudged as a Business Super brand by the
Super Brands Council.
• The Return on Capital Employed and Return on Net Worth ratios of Godrej
Consumer Products - the highest in corporate India.
• Godrej Consumer Products was awarded the "Best Managed Workforce" award given
by Hewitt Associates and CNBC TV18.
• Godrej Consumer Products features in the top 25 list of Great Places to Work
(survey conducted by Grow Talent in association with Business World) for four years
in a row.
• Lifetime Achievement Award for Godrej Industries from CHEMEXCIL the basic
chemical pharmaceuticals and cosmetics experts promotion council
• 2006 Lalji Mehrotra Foundation Award for Excellence, conferred by National Society
for Equal Opportunities for the Handicapped. Great Son of India Award given to
Sohrab Godrej by National Convention for Protection of India's Resources and
Environment.
• 2005BNHS Green Governance Award for the Category - Conservation & Restoration
of Habitat, awarded to Godrej & Boyce Mfg. Co. Ltd
• 2003Economic Times Corporate Excellence Award for Corporate Citizenship
• 1994 Nisarga Mitra Award from Rotary Club of Bombay, Vikhroli for
Environmental Conservation
• 1991 Indira Gandhi Paryavaran Puraskar awarded to Sohrabji Godrej.
• 1989 Institution of Economic Studies Lok Shree Award for Social Commitment
towards the societ
New Delhi
Ghaziabad
Jaipur
Lucknow
Faridabad
Chandigarh
Mumbai Kolkata
Ahmedabad Bhubneshwar
Bhopal Guwahati
Jabalpur
Pune
Chennai
Bangalore
Coimbatore
Hyderabad
Kochi
Trivandrum
Vishakhapatnam
International operators
Branch
Locations
• UK
• Netherlands
• South Africa
• Kenya
• Kingdom of Saudi Arabia
• Bahrain
• UAE
• Oman
• Sri Lanka
• Bangladesh
• Veitnam
• Malaysia
• Singapore
Godrej Group Structure
Godrej and Boyce Mfg. Co. Ltd.
Products and Services
• APPLIANCES (ISO 9001/14001)
Refrigerators, Washing Machines, Air Conditioners, Microwave Ovens and DVD Players
• “INTERIO” FURNITURE (ISO 9001/14001; OHSAS 18001)
Office Furniture - Desking, Seating, Open Plan Office Systems, Computer , furniture and
Storages; Home Furniture - Living, Dining and Bedroom furniture; Kitchen cabinets.
Laboratory furniture; Marine accommodation; Healthcare furniture; Turnkey interiors;
Carpet tiles; Mattresses
• LOCKS (ISO 9001/14001; OHSAS 18001)
Padlocks, Furniture locks, Mechanical and electromechanical door locks,
Door Controls, Architectural and Glass Hardware, Customized solutions & “Cartini” range
of Scissors, Knives and Kitchen Accessories
• SECURITY SOLUTIONS (ISO 9001/14001; OHSAS18001)
Strong Room Doors, Safe Deposit Lockers, Data/ATM Safes, Burglary and Fire Resisting
Safes; Record & Filing Cabinets, Cash Boxes, Coffers,
Electronic Safes, Hotel Safes; Currency Sorters & Cash Counting Machines; Fire Doors,
“Entranza” Home Doors; Marine Doors & Hatches; Premises Security Solutions;
Surveillance, Scanning and Screening Systems; Baggage Scanners, Door Frame Metal
Detectors, Access Control Systems; Fire and Burglar Alarm Systems, Video Door Phones
• “PRIMA” VENDING AND AUDIO-VISUAL SOLUTIONS (ISO 9001)
Vending Machines and Operations (Services), Audio Visual Solutions
• STORAGE SOLUTIONS (ISO 9001)
Shelving and Racking systems (Static and Mobile), Drive-in System,
Cantilever System, Mezzanine Floors, Gravity Flow System, Special
Warehousing Solutions, Tool Storage Cabinets, Work surfaces, Trolleys and Warehousing
Consultancy
• MATERIAL HANDLING (ISO 9001/14001; OHSAS 18001)
Forklift Trucks (Diesel, Electric and LPG) and Attachments; Warehouse
Trucks; Tyre Handlers; Tele Handlers; Container Handling Trucks; Industrial Cleaning and
Personal Access Equipment; Spare Parts, Service and Maintenance Contracts; Trucks on
Hire, Pre-owned Trucks.
• INDUSTRIAL PRODUCTS (ISO 9001/14001)
Sheet Metal Dies, Die Casting Dies, Thermo-compression Moulds, Special Purpose
Machines, Jigs and Fixtures, High Precision Components/Equipment for Engineering and
allied industries, Sheet Metal
Working Machines – Sales and Service
• PROCESS EQUIPMENT (ISO 9001/14001; OHSAS 18001; ASME ‘U’,
‘U2’,‘U3’, ‘S’; NBBI ‘R’; AD Merkblatt ‘HP0’; Chinese ‘SELO’)
Heavy Walled Reactors, High Pressure Vessels, High Pressure Shell and
Tube Heat Exchangers, Reactor/Tower Internals and Trays
• ELECTRICALS AND ELECTRONICS (ISO 9001/14001, OHSAS 18001)
Busbar Power Distribution Systems, Compressors and Compressed Air
Control Systems, Industrial Electronics and Automation, Energy
Conservation and Green Building Services, Turnkey Electrical and Power
Infrastructure Projects
• “LAWKIM” ELECTRIC MOTORS (ISO 9001/14001/17025, CMRI, UL)
Motors (FHP, Custom-designed and Metric Motors for Hermetic, HVAC,
General Purpose Applications), Calibration and Testing (Electro-technical
and Thermal Calibration)
• CONSTRUCTION AND REAL ESTATE
(ISO 9001/14001; OHSAS 18001)
Ready Mix Concrete, Construction Projects, Property Development, Real
Estate Leasing and Services updated
Products of the appliance division
o Refrigerators
• Direct cool
 Cold Gold Deluxe
 Pantacool V2
 Pantacool
 Axis
 No.1
 GDC 110
 Edge
• Frost free
 EON
 Pantacool
o Air conditioners
• Split AC
 Mirror star series
 Silver line series
 Pearl series
 Ivory series
• Window AC
 Navigator series
 Maxi miser series
o Washing machines
• Fully automatic
• Semi automatic
o Microwave ovens
• Steam
• Convection
• Grill/combination
• Solo
SHAREHOLDERS
Since its inception, the Company is controlled by the GODREJ family based in Mumbai,
India. Its shares are not listed on any Stock Exchange. About one-fourth of the Company's
share capital is held by Pirojsha Godrej Foundation, a public charitable trust.
EMPLOYEES
10,700 (including 2,000 in Sales and Service)
STATUTORY AUDITORS
KALYANIWALLA & MISTRY, Chartered Accountants
Corporate concerns
The concept of trusteeship of wealth. Begun by the founder Ardeshir Godrej through a
spontaneous gesture of a Rs. 3-lakh donation in 1926 to the Tilak Fund for the upliftment of
Harijans. Acknowledged by the Mahatma as the biggest contribution he had received for the
cause.
The initation of philanthropy by Ardeshir was strengthened by his brother Pirojsha, who
made it a corporate principle for the Godrej group. Anticipating labour legislation by
providing housing, schooling (epitomised today in the Godrej Udayachal Schools), medical
aid and paid leave to workers. Environment and social concerns were equally vital to his
vision. And to the vision of his sons, among whom, the yongest, Naval set up the Foundation
for Research in Community Health and the Foundation for Medical Research along with
Vasant Sheth of Great Easten Shipping Co. Ardeshir's vision is alive and throbbing. Through
organisations that have taken the trusteeship of wealth as a mission of their own.
The Pirojsha Godrej Foundation
The Pirojsha Godrej Foundation, established in 1972, owns one-third shares of the holding
company, Godrej & Boyce Mfg. Co. Ltd. The income from dividends is utilised for
promoting the objectives of the Trust, which includes providing medical relief to the poor and
critically ill, educational aid to students, and relief funds in case of natural disasters.
Apart from promoting culture and the time arts (through the Godrej Dance Academy), sea
cadets (Boating Section), libraries, school, blood banks, The Godrej Baug for low income
people, the Red Cross Disaster Center at Vikhroli and the Pirojsha Godrej Memorial Wing at
Breach Candy Hospital are born of this foundation.
Significant contribution have been made to, among others, the World Wide Fund for Nature-
India, the Bombay Environment Action Group, the Latur Earthquake Relief Fund, the Andhra
Cyclone Relief Fund, the Prime Minister Relief Fund and the Chief Minister Relief Fund.
The Soonabai Pirojsha Godrej Foundation
The Soonabai Pirojsha Godrej Foundation, founded in March, 1974, it provides fund for
education, and other worthy causes. The trust maintains large tracts of protected land for two
separate projects - the conservation of mangroves and building an integrated housing colony
for lower and middle income groups in association with the Housing Development Finance
Corporation.
The Godrej Memorial Trust
The Godrej Memorial Trust, established in 1994, the Trust is a voluntary, non-religious,
non-sectarian, non-political charitable trust which is involved in maintaining hospitals,
clinics, dispensaries and providing medical relief to the underprivileged. The Trust runs a
clinic in New Delhi which provides facilities for operations, examinations, immunization,
counseling and family welfare. The Trust has also initiated a project to establish a specialised
hospital near Delhi.
The Naoroji Godrej Center
The Naoroji Godrej Center for Plant Research, started in 1992, the Center is involved in
basic and applied research in horticulture, pisiculture, sericulture, floriculture and
preservation of endangered species. Beside this, it acquires land to conduct the above
activities on and ties up with institution/individuals to successfully execute community
projects. Its seven primary projects include the conservation of threatened plant species,
development of an ideal village and mass propagation of medical plants.
Swot analysis
Strength
Good corporate image
Experience in the line
Qualitative products
Weakness
Ineffective promotional tools
Weak branding
Inappropriate variants of products
Opportunities
Innovation in the product line
Threat
Competitors grab on the market
Competitors expansion in the market at a faster pace
BANKERS
• Central Bank of India
• Union Bank of India
• Citibank N.A.
• ICICI Bank Ltd.
• State Bank of Patiala
• Axis Bank Ltd.
• Export-Import Bank of India
Human Resource
What drives Godrej Industries Limited employees is the positive outlook towards work in an
environment of change that encourages innovation and lateral thinking to harness new concepts for
increasing maximum efficiency. The Godrej Industries employee is determined, ready to learn and
committed to meeting and raising the organization's standards of quality, bringing the organisation to
the very forefront of the global FMCG and beverage industry.
Our employee is determined, loyal, committed and eager to learn and we provide this platform like
every other growing global entity. A complete teamwork is highly appreciated. Every Godrej
Industries employee works in harmony to reach higher goals and strive to take the organization
forward. Forming a team, whose sole purpose is to achieve its target under any circumstances, a team
that never compromises on quality and inner strength. The Godrej Industries Limited Human Resource
Department has initiated a metamorphosis within the organization - a phase of change to compete and
excel globally for future. HRD believes in the dynamics of change: if we always do what we had
always done, we will always get what we always got and we nurture a constant urge to achieve
something beyond the expected
To implement this change, Godrej Industries Limited is working to increase efficiency while reducing
unnecessary costs
and expenses. The HR has design a tailor-made HR roadmap, giving a new dimension to the HR
systems and processes, leading the organization towards an effective human engineering process.
HRD works towards enhancing the effectiveness and the efficiency of Godrej Industries Limited by
enriching individual maps of reality, by supporting personalized growth of the individuals, by
improving team-spirit and inter-personal communication of the organization's members.
It not only believes in harnessing internal pools of knowledge but also provides its employees a
platform for knowledge integration with internal as well as external sources. The Godrej Industries
Limited human resources department has become an eventful place with a focus towards attraction,
retention and development of talent, as it surges ahead to set higher performance thresholds. Our HR
motto states that - "We not only believe in blending Spirits into FMCG but also blending Aspirations
into Career.
Selection of any employee depends on the need in any sector. For this the particular department of
organization define the quality needed in employee and after this the HR department post the job on
different web sites, hire consultant or take placement from different colleges.
Promotion of the employee depends on the capability of employees learning means if the employee
can have ability or eagerness to learn the work of other department beside his work he will be
promoted. Also after the experience and quality of work any employee is promoted. Training and
Development is a part of any organization. Godrej Industries Limited believes in leveraging
technology to help it gain a competitive edge in the market place. Godrej has been one of the first
companies in the FMCG / Chemical industry. So they organize training program time to time
Planning
HRP is understood as the process of forecasting an organization’s future demand for, and supply of,
the right type of people in the right number. It is only after this that the HRM department can initiate
the recruitment and selection process. HRP is a sub-system in the total organization planning.
Organizational planning includes managerial activities that set the company’s objectives for the future
and determines the appropriate means for achieving those objectives. .an integrated part of strategic
management HRP is variously called strategic manpower planning, or for employment planning
PLANNING IN GODREJ
 The costs of Human Resource planning are kept minimal as each plant/ profit centre has its
own Personal Department which provides all the respective plant’s requirements. Each
personal department comprises of four members.
 The short term planning is conducted by each plant’s personal department with each team’s
respective heads.
 The Long term planning is performed by superiors of each deptt. In accordance with
company’s interests and objectives.
 The internal detailed planning is planned by each team separately.
 In this way, it is lesser time consuming, energy, economic and also effective. The decisions are
agreed upon by most of the team members so they are more focused, clear, satisfied that even they
have a say in the working and meeting the targets set.
Chapter-2
Financial
Ratios
Ratio analysis
(I) LIQUIDITY RATIOS
Liquidity ratios measure the ability of the company to meets its current obligations. It
establishes the relationship between cash and other current assets to current obligation provide a quick
measure of liquidity. It includes following ratios:-
(a) CURRENT RATIO
current assets
Current ratio = ----------------------
current liabilities
Net current liability = Current Liability + Borrowing from bank
19191400
Mar’09 = -------------------- = 1.22:1
15787385
17792704
Mar’08 = -------------------- = 1.29:1
13833723
12844718
Mar’07 = -------------------- = 1.22:1
10495902
9736196
Mar’06= -------------------- = 1.29:1
7554033
Interpretation
The company’s current ratio is within the rule of thumb, ie. 2:1, which means that the company’s
liquidity position is quite satisfactory. The company’s current assets are sufficient to pay off its current
liabilities.
(b) LIQUID ASSETS RATIO
Liquid Assets
Liquid ratio = -----------------------
Current Liabilities
10935122
Mar’09 = -------------------- = 0.69:1
15787385
9437695
Mar’08 = -------------------- = 0.68:1
13833723
6361123
Mar’07 = -------------------- = 0.61:1
10495902
4665899
Mar’06 = -------------------- = 0.62:1
7554033
Interpretation
As a convention, 1:1 liquid ratio is considered satisfactory. According to this convention, the company
has satisfactory liquidity position. It was close to rule of thumb. The overall liquidity position is
sufficient.
(c) ABSOLUTE LIQUID RATIO
Absolute Liquid Assets
Absolute liquid ratio = -----------------------------------
Current Liabilities
33234
Mar’09 = -------------------- = 0.002:1
15787385
40854
Mar’08 = -------------------- = 0.003:1
13833723
57116
Mar’07 = -------------------- = 0.005:1
10495902
58265
Mar’06 = -------------------- = 0.008:1
7554033
Interpretation
Absolute liquid ratio is calculated to know how many liquid assets are available with the firm to pay
off its liabilities, if the need to pay them arises immediately. The rule of thumb for this ratio is 0.5:1
but the company has it below the rule of thumb, thus signifying dissatisfactory liquidity position in
terms of absolute liquid assets.
(II) PROFITABILITY RATIOS
Profitability ratios are calculated to measure the operating efficiency of the company.
Besides management of the company creditors and owners are also interested in the profitability of the
company. Creditors want to get it and repayment of principle regularly; owners want to get a required
rate of return on their investment.
(A) General profitability ratios
(a) GROSS PROFIT RATIO
Gross profit
Gross profit ratio = --------------------- *100
Net sales
Gross profit = Net sales - cost of goods sold
Cost of goods sold= opening stock + purchases + direct expenses – closing
stock
10464626
Mar’09 = --------------------- *100 = 25.93%
40351778
9995840
Mar’08 = --------------------- *100 = 28.80%
34711149
6968842
Mar’07 = --------------------- *100 = 26.18%
26614361
9041355
Mar’06 = --------------------- *100 = 44.73%
20212172
Interpretation
Since gross profit is decreasing from Mar’06 to Mar’09, it signals a bad profitability position of the
company. Since gross profit is calculated by deducting cost of goods sold from sales, it reflects that the
firm is inefficient in producing its products as cost of goods sold is increasing more than sales.
(b) OPERATING PROFIT RATIO
operating profit
operating profit ratio = --------------------- *100
Net sales
Operating profit = Net sales-( COGS + administration expenses + selling
& distribution expenses)
5826427
Mar’09 = --------------------- *100 = 14.44%
40351778
6033988
Mar’08 = --------------------- *100 = 17.38%
34711149
3707130
Mar’07 = --------------------- *100 = 13.93%
26614361
6423477
Mar’06 = --------------------- *100 = 31.78%
20212172
Interpretation
Operating profits are showing a declining trend from 2006 to 2009; it is due to ineffective cost control
in material consumption and cost reduction in manufacturing expenses. Overall as this ratio has
downward trend it indicates dissatisfactory profitability position of the company.
(c) OPERATING RATIO
Operating cost
operating ratio = --------------------- *100
Net sales
Operating cost= COGS + operating expenses
34525351
Mar’09 = --------------------- *100 = 85.56%
40351778
28677161
Mar’08 = --------------------- *100 = 82.62%
34711149
22907231
Mar’07 = --------------------- *100 = 86.07%
26614361
13788695
Mar’06 = --------------------- *100 = 68.22%
20212172
Interpretation
Operating ratio indicates the percentage of net sales that is consumed by operating cost. So, a very
high operating ratio is less favourable as it would leave a small margin(operating profit) to cover
interest , income tax, dividend and reserves. A percentage of 75-85% is considered favorable, and
Godrej is having a satisfactory operating ratio.
(d) NET PROFIT RATIO
Net profit after tax
net profit ratio = --------------------- *100
Net sales
2414381
Mar’09 = --------------------- *100 = 5.98%
40351778
1717303
Mar’08 = --------------------- *100 = 4.95%
34711149
1097632
Mar’07 = --------------------- *100 = 4.12%
26614361
392038
Mar’06 = --------------------- *100 = 1.94%
20212172
Interpretation
Net profit ratio has increased over the three years. It is due to cost savings on material consumption,
which is quite satisfactory for the company.
(B) OVERALL PROFITABILITY RATIOS
(a) RETURN ON SHAREHOLDERS’ INVESTMENT
Net profit after tax
Return on S/Hs investment = --------------------- *100
S/Hs funds
2414381
Mar’09 = --------------------- *100 = 26.54%
9097425
1717303
Mar’08 = --------------------- *100 = 25%
6868162
1097632
Mar’07 = --------------------- *100 = 19.54%
5616015
392038
Mar’06 = --------------------- *100 = 7.87%
4982733
Interpretation
ROI is of great importance as it depicts how much the company has accomplished its objective of
maximizing its earnings. As this ratio reveals how well the resources of a firm are being used, higher
the ratio, better are the results. The company’s ROI is increasing over the years which indicate a
favorable profitability position.
(b) EARNING PER SHARE
NPAT – Preference dividend
EPS = --------------------- *100
No.of equity shares
2414381
Mar’09 = --------------------- *100 = Rs.3.64
662910
1717303
Mar’08 = --------------------- *100 = Rs.2.59
662640
1097632
Mar’07 = --------------------- *100 = Rs.1.66
662640
392038
Mar’06 = --------------------- *100 = Rs.0.59
662640
Interpretation
As the return on the equity capital is increasing, so the EPS is increasing over the years and it shows
increase in the earning capacity of the company.
(c) FIXED ASSETS TURNOVER RATIO
COGS
Fixed assets turnover ratio = ---------------------
Fixed assets
29887152
Mar’09 = --------------------- = 4.58
6524423
24715309
Mar’08 = --------------------- = 4.79
5160322
19645519
Mar’07 = --------------------- = 4.22
4655390
11170817
Mar’06 = --------------------- = 2.61
4281291
Interpretation
Fixed assets turnover is the relationship b/w COGS and fixed assets employed in the business. The
increase in this ratio over the years shows increase in the efficiency of the company in using its capital
resources.
(d)WORKING CAPITAL TURNOVER RATIO
COGS
Working capital turnover ratio = ---------------------
Net working capital
29887152
Mar’09 = --------------------- = 31.38
952547
24715309
Mar’08 = --------------------- = 53.62
460911
19645519
Mar’07 = --------------------- = 53.32
368432
11170817
Mar’06 = --------------------- = 45.59
245006
Interpretation
Working capital turnover ratio depicts the velocity of the utilization of net working capital. Although it
is increasing between the years Mar’06 and Mar’08, but it again comes back to 31.38% in Mar’09.
(III) Activity ratio
Stock turnover ratio= COGS
----------------
Average stock
Mar’09 = 29887152
------------------ = 3.60
8305643
Mar’ 08 = 24715309
------------------ = 3.33
7419302
Mar’07 = 19645519
---------------- = 3.40
5776946
Mar’06 = 11170817
--------------- = 2.20
5070297
Inventory conversion period
Mar’09 = 365
-------- = 101days
3.60
Mar’08 = 365
-------- = 110 days
3.33
Mar’07 = 365
--------- = 107 days
3.40
Mar’06 = 365
-------- = 166 days
2.20
Interpretation
Every firm has to maintain a certain level of inventory of finished goods so as to be able to meet the
requirements of the business, and in case of Godrej, the inventory turnover ratio holds utmost
importance. Closely associated with it is the inventory conversion period, which is imperative to know
the average time taken for clearing the stocks.
In case of Godrej, inventory conversion period is very high in all the four years, which means that the
company is not able to clear its stock in time. However, after 2006, this ratio is showing a declining
trend.
Part –B
Chapter-I
Introduction
It is a thing of massive gratification for me to present This Summer Training Project Report on the
topic “Significant considerations in the purchase of Electronic Home appliances”. Home Appliance
Product is on the rise and recent technological innovations have dramatically enhanced the capabilities
of the same. Leveraging the power of these new capabilities, various business sectors are working
together to offer a wide array of services. Each sector is looking for the next “killer application,” yet
we are still learning about people’s information and Daily needs.
By this practical training I am able to equip the manager with the understanding, the thinking, the
knowledge, and the skills for today’s and also for tomorrow’s market exigency. Initially I was just
having the bookish knowledge about all Marketing policies, practices and functions, but after joining
this organization, I got most of the practical knowledge. I have come to know, what actually happens
in the organizations.
Though it is not possible to have the information of all the spheres in market, in such a very short
period, but I tried to get more and more about all functions and practices applied in practical working.
This project report has been painstakingly and thoroughly prepared to cover extensively various facets
– both micro as well as macro. Its coverage is broad and up to date and it is balanced in terms of
concept and application. Since customers are the most important asset of any organization, there is
increased emphasis on the need for understanding people in a manner to satisfy them through quality
of services. The language of the presentation is highly communicative so that it becomes interesting
and comprehensible
Chapter- II
Review of Literature
A literature review is a body of text that aims to review the critical points of current knowledge on a
particular topic. Literature reviews are secondary sources, and as such, do not report any new or
original experimental work. Its ultimate goal is to bring the reader up to date with current literature on
a topic and forms the basis for another goal, such as future research that may be needed in the area. A
good literature review is characterized by: a logical flow of ideas; current and relevant references with
consistent, appropriate referencing style; proper use of terminology; and an unbiased and
comprehensive view of the previous research on the topic.
• Hundal(2008), “Significant considerations in the Purchase of Consumer Durables”
concluded in his study that the consumers have a preference/loyalty towards particular
brand of consumer durables and are not ready to buy any other brand so easily.
Location convenience and Dealer relationship is one of the most consideration followed
by the After Sales Services and Variety provided by the brand also play a crucial role.
Instalment facility is also an important consideration which cannot be ignored at all. All
these factors create intensity of Brand Loyalty towards a particular brand.
• Khanna(2008),” godrej launches DAC plus washing machines” in his article pointed
out that Godrej Appliances launched a range of washing machines with DAC +
(dynamic aqua-power control) technology with enhanced features in the fully automatic
top-load segment. The company introduced washing machines with DAC technology in
September last year. The technology enables the washing machine to adjust to water
and power cuts. The memory back-up enables the machine to start the wash from
exactly where it had stopped in case of power failure. The overflow rinse, soft dry and
water optimiser features enables it to customise water level selection. Speaking at the
launch, Kamal Nandi , Vice President , Sales and Marketing, said the price range of
different variants would be Rs. 12000-16000.
• Bhalla(2007) “Godrej invests in Ozone-Friendly Refrigerators” in his article revealed
that Indian refrigerator and washing machine company Godrej Appliances, Ltd.
recently announced it has invested 46 million rupees(about $992,684) in its facilities in
Mohali and Vikhroli, India to support the development of CFC , HFC and HCFC- free
refrigerators. Additionally, the company said it plans to reenter the air conditioning
market, after exiting the retail A/C segment.
• Trivedi(2007) “Godrej EON Range :Stylish Outside, Smart Inside!” in his article
remarked that the EON range is a distinct group of products catering to the premium
market segment, where attractive looks and novel features are also an important
consideration for the customer, besides quality manufacturing and service- which
Godrej is well known for. Designs base on in-depth consumer research, the EON range
represents a perfect blend of aesthetics and innovative features that bring life to the
home or office where they are proudly placed. Quite simply, EON is a beautiful range
from Godrej Appliances that gives you products you always desired which are:” Stylish
Outside, Smart Inside.”
• Menezes(2007), “EON Microwave Ovens” revealed that the EON brand was extended
into Microwave Ovens with India’s first ever Steam Microwave Oven that cooks
delicious, healthy dishes without destroying the nutrient value or texture of the
ingredients. With the growing health conscious market, especially among the upper
income bracket, this innovative “Godrej Microsteam” with its unique steam cooking
mode in addition to the regular modes, has been well received in the market and is
targeted for larger growth in the upcoming season. In Punjab, Godrej Microwave Ovens
have grown by 167% in terms of volume in this category( Jan-Jun ’07 Vs. Jan-Jun ’06).
• Menezes(2007), “Godrej Appliances to focus on EON Range in Punjab” in his article
concluded that Godrej Appliances, a leading player in the Home Appliances industry in
India has shown tremendous success with its EON range of refrigerators, air
conditioners and microwave ovens since their launch. Encouraged by the success and
positive feedback from the market, Godrej Appliances plans to increase its thrust on its
EON range across Punjab and the north markets where it sees huge potential. Punjab is
a high potential market for Godrej Appliances where we have always received strong
acceptance of our products. While it will continue to strengthen its expansion in the
state with a larger range of innovative and energy efficient products, they plan to give
special focus to the EON range, where it has seen a lot of demand from the market.
Punjab is a very progressive state where increased household incomes and modern
lifestyles have indicated an increasing demand for premium products. Soon they will
also introduce Washing Machines and Home Theatre Systems under the EON
umbrella.”
• Trivedi(2007),”Godrej to put EON Brand on Premium Range” concluded that Godrej
Appliances, a division of Godrej & Boyce Mfg Co. Ltd. Has decided to use its EON
brand, introduced last year for a new range of frost-free refrigerators, for all its
premium appliances in a brand makeover. By the end of 2007, EON would figure on
all its premium products. Kamal nandi, vice-president for sales & marketing , said
Godrej first introduced its EON brand last year on a new range of frost-free
refrigerators .Now, it aims to bring its steam microwave oven, washing machines and
DVDs under the EON brand by the end of 2007. For its appliance business alone ,
Godrej is aiming at a 40% growth in 2007-08.
• Menezes(2006), “Godrej looks at doubling its microwave market share by 07-08”
concluded that Godrej Appliances, the flagship division of the Rs. 5,500 crore Godrej
& Boyce Co Ltd, is planning to double its market share in the microwave category to
10 per cent by 2007-08 end through sale of approximately one lakh units. The industry
is all set to grow at more than 70 per cent in the coming year and is expected to cross
sales of ten lakh units. We target to garner a share of 10 per cent of this sales by FY
07-08 end.
• Nandi(2006), “Godrej & Boyce plans to enter CTV segment” remarked that Godrej &
Boyce is planning to expand its business in the consumer durable space with a full –
fledged entry into the consumer electronics market. The appliance division of the
company has been traditionally selling refrigerators and lately air-conditioners,washing
machines, microwave ovens and DVD players. It is now also looking to enter the
colour TV segment.the company is looking at various business models to enter the
market, including product-sourcing tie-ups.
• Rajendran(2006), “Godrej launches microwave ovens”, concluded that the appliance
division of Godrej & Boyce recently introduced the new range of microwave ovens for
convenient 5-star cooking for all households. The executive chef, The Radisson
Chennai, demonstrated mouth –watering, %-star dishes prepared in a quick and
convenient manner, using Godrej Microwave ovens. Eminent nutritionist Sushila
Purshottam Sharangdhar, director –HEAL (Health Education and Lifestyle
Management), shared nutrition benefits and tips on safe cooking using a microwave
oven.
• Menezes(2006), “Construction plans for proposed $215,000,000 refrigerator plant” in
his article concluded that (G&B Appliances division), given growth projections that his
company has set for its appliance division, GODREJ APPLIANCES ,its urrent
manufacturing capacity would not be sufficient tp meet the demand. G&B ,for that
matter, is targeting a growth of 35% to40%.in addition, the company also said to be
seeking to add a number of innovative product both in terms of design and technology
in the coming months. As a result, GODREJ APPLIANCES,G&B’s largest division, is
currently gearing up tp build its 3rd
refrigerator plant at Shirval, India.
• Jain(2006),”Godrej appliances targets 15% growth in 2006” revealed that the
appliances division of G&B is targeting at least 15 per cent growth in 2006-07”In 2005-
06, the appliance division achieved Rs600 crore business and in the current fiscal it will
be looking at least 15 per cent growth. With new products, the appliance division will
expand very fast but the management is yet to finalise the company projection.
Chapter-III
Research methodology
Concept of marketing research
Marketing research is the systematic gathering, recording, and analysis of data about issues
relating to marketing products and services. The term is commonly interchanged with
market research; however, expert practitioners may wish to draw a distinction, in that
market research is concerned specifically with markets, while marketing research is
concerned specifically about marketing processes.
Role of marketing research
The task of marketing research is to provide management with relevant, accurate, reliable,
valid, and current information. Competitive marketing environment and the ever-increasing
costs attributed to poor decision making require that marketing research provide sound
information. Sound decisions are not based on gut feeling, intuition, or even pure judgment.
Marketing managers make numerous strategic and tactical decisions in the process of
identifying and satisfying customer needs. They make decisions about potential opportunities,
target market selection, market segmentation, planning and implementing marketing
programs, marketing performance, and control. These decisions are complicated by
interactions between the controllable marketing variables of product, pricing, promotion, and
distribution. Further complications are added by uncontrollable environmental factors such as
general economic conditions, technology, public policies and laws, political environment,
competition, and social and cultural changes. Another factor in this mix is the complexity of
consumers. Marketing research helps the marketing manager link the marketing variables
with the environment and the consumers. It helps remove some of the uncertainty by
providing relevant information about the marketing variables, environment, and consumers.
In the absence of relevant information, consumers' response to marketing programs cannot be
predicted reliably or accurately. Ongoing marketing research programs provide information
on controllable and non-controllable factors and consumers; this information enhances the
effectiveness of decisions made by marketing managers.
The role of marketing research in managerial decision making is explained further using the
framework of the "DECIDE" model:
D
Define the marketing problem
E
Enumerate the controllable and uncontrollable decision factors
C
Collect relevant information
I
Identify the best alternative
D
Develop and implement a marketing plan
E
Evaluate the decision and the decision process
The study
 Need of study
Godrej is a big brand name but the emergence of other market players (LG, Samsung and the
like) in the appliance industry, has set a big benchmark and has also affected Godrej’s market
position adversely. The company has not been able to make a huge success in this segment
despite its extensive promotional campaigns and vast experience in the field. Customers are
the lifeblood of every business and its success largely depends on how it satisfies its
customers. Customer purchase preferences are affected by a number of reasons. In addition to
this, Location convenience and Dealer relationship is one of the most consideration followed
by the After Sales Services and Variety, in building a good brand image. Both these concepts
have been taken into consideration to study the factors affecting the customer purchase
preference and also the dealers’ perspective to deal with a particular appliance brand.
Thus this study is aimed to provide the management with some knowledge about its status in
market both in terms of sales and customer awareness. The research also aims to provide
some ideas to improve the company’s present condition.
 Research objectives
• To identify the factors which have a bearing on customers’ purchase decision
regarding appliances Consumer
• To understand the customers’ outlook towards Godrej appliances Survey
• To evaluate the dealer’s motive behind dealing in a particular brand. Dealer
• To study the dealers’ views about Godrej appliances. Survey
(a) To identify which appliances are more saleable and which are
less saleable
(b) To identify reasons for low sales of the least saleable appliance
(c) To know the satisfaction level of dealers for Godrej.
(d) To know how Godrej can improve its present position.
Sources of data
There are two main sources of data - primary and secondary.
PRIMARY RESEARCH is conducted from scratch. It is original and collected to solve the
problem in hand. SECONDARY RESEARCH already exists since it has been collected for
other purposes. It is conducted on data published previously and usually by someone else.
Secondary research costs far less than primary research, but seldom comes in a form that
exactly meets the needs of the researcher.
• This research involves both primary and secondary sources of data collection.
• The primary information has been collected from electronic appliance dealers and
consumers in the form of Schedules.
• The secondary information was gathered from various company manuals.
Research design
A research design is the arrangement of conditions for collection and analysis of data in a
manner that aims to combine relevance to the research purpose with economy in procedure.
In fact, the research design is the conceptual structure within which research is conducted; it
constitutes the blueprint for the collection, measurement and analysis of data. One may split
the overall research design into following parts:
a) the sampling design which deals with the method of selecting items to be observed for the
given study;
b) the observational design which relates to the condition under which the observations are to
be made;
c) the statistical design which concerns with the question of how many items are to be
observes and how the information and the data gathered are to be analyzed
d) The operational design which deals with the techniques by which the procedure specified
in the sampling, statistical and observational design can be carried out.
The research design for this project is descriptive.
Research instrument
The primary data was obtained during the course of doing research in a systematic manner
with the help of SCHEDULES.
This method of data collection is very much like the collection of data through questionnaire,
with little difference which lies in the fact that schedules (proforma containing a set of
questions) are being filled in by the enumerator. These enumerators along with schedules, go to
respondents, put to them the questions from the proforma in the order the questions are listed
and record the replies in the space meant for the same in the proforma. In certain situations,
schedules may be handed over to respondents and enumerators may help them in recording
their answers to various questions in the said schedules. Enumerators explain the aims and
objects of the investigation and also remove the difficulties which any respondent may feel in
understanding the implications of a particular question or the definition or concept of difficult
terms. This method of data collection is very useful in extensive enquiries and can lead to fairly
reliable results. It is, however, very expensive.
In this study, each Electronic Appliance Dealer and Consumer was asked the questions written in
the schedule. Everything was explained to them if in case they didn’t understand something and
thus their responses were noted down.
Sampling design
A sample design is a definite plan for obtaining a sample from a given population. It refers to
the technique or procedure the researcher would adopt in selecting items for the sample.
Sample design may as well lay down the items to be included in the sample i.e., the size of
the sample. Sample design is designed before data are collected. There are many sample
designs from which a researcher can choose. Some design is relatively more precise and
easier to apply than others.
Population
Population refers to part of universe from which the sample for conducting the research is
selected. Universe and population can be same in some researches. It may be finite or infinite.
In finite universe the number of items is certain, but in case of infinite the number of item is
infinite i.e., we cannot have an idea about the total number of items.
The population for this study is finite i.e. all electronic appliance dealers and consumers in
Gwalior.
Sampling unit
Sampling unit refers to smallest possible individual eligible respondent. In this study the
sampling unit is
(a) Any electronic appliance dealer, and
(b) Any electronic appliance user in Gwalior
Sampling size
This refers to the total number of respondents selected from the universe to constitute a
sample. The size of the sample should neither be excessively large, nor too small. It should be
optimum. An optimum sample is one which fulfils the requirement of efficiency,
representative ness, reliability and flexibility. The sample size for this research is 25 in case
of dealers and 50 in case of customers.
Sampling frame
Frame is the list of respondents i.e., list of all appliance dealers and customers in Gwalior .
Sampling techniques
In this research study, non-probability convenience sampling is opted for. Convenience
sampling is done purely on the basis of convenience or accessibility. This sampling method
has been mainly chosen because of time, lack of dealers’ knowledge and lack of expertise.
Limitations of Study
 The scope of the research was wide enough but the research was limited to Gwalior
only.
 Not all the dealers and customers could be contacted due to the lack of time.
 The individuals being observed might behave in a different way when they know they
are being observed and thus data collected may not be a true picture of the actual self.
 Generally, respondents were busy in their work and were not interested in responding
correctly.
 While every effort was made to get the questionnaire filled personally, even then
some elements of biasness might have crept in. Some respondents themselves were
not clear about their likings and choices
Chapter-IV
Data analysis and Interpretation
(A)Dealer survey
Table 4.1: Experience of dealers
Particulars No. of respondents Percentage
Less than an year 1 4
1-3 yrs. 1 4
4-6 yrs. 4 16
7-10 yrs. 7 28
More than 10 yrs. 12 48
Total 25 100
Fig 4.1
Analysis & interpretation
As is clear from the table and figure, 48% of the respondents(dealers) had an experience of
more than 10 yrs, closely followed by 28% of the respondents having an experience of 7-10
yrs.
Since majority of the dealers have a huge experience in the field, so they are in a better
position to tell which brand is having a good market presence, ie. Which brand is preferred
more and how strong competition it gives to Godrej.
Table 4.2: Brands represented by dealers.
Particulars Total
LG 11
Samsung 12
Godrej 5
Whirlpool 5
Others 14
Fig 4.2
Analysis & interpretation
Of the 25 respondents, most of the dealers were dealing in other brands of appliances, which
include IFB, Voltas, Panasonic etc. This is closely followed by Samsung and LG, whereas
few dealers are dealing in Godrej and Whirlpool.
The data clearly interprets that very few dealers are dealing in Godrej ,but they are keeping it
with other brands of appliances. Samsung is the most preferred brand
amongst all.
Table 4.3: Products represented by dealers
Particulars Total
Refrigerator 2
Washing machine 0
AC 3
Microwave 0
All above 22
Fig 4.3
Analysis & interpretation
Most of the dealers were dealing in all the four appliances, ie. Refrigerator, washing machine ,AC
and microwave, and there are very few dealers(2 or 3) who are keeping refrigerator and AC alone.
Table4.4 Factors considered while dealing with a brand
Particulars Total
Customer choice 48
Brand image 70
Services 69
Schemes 122
Trade margins 172
Colour 215
Variety 130
Discount 159
Company’s incentives 140
Fig 4.4
Analysis & interpretation
The most important factor which dealers consider while dealing with a particular appliance
brand is customer choice, closely followed by brand image and services provided whereas the
least important factor is colour.
The data clearly interprets that customer holds great importance for any industry or dealer.
Table 4.5 Factors which influence dealers to do more sales
Particulars Total
Range of variety & colour 18
Commission offered 1
Attractive schemes 8
Advertising support during
new product launches
1
Timely information by
retailers
3
Salesmen helping to get
stock urgently
6
Settlement of retailer’s 1
schemes in time
Senior manager support 0
Fig 4.5
Analysis & interpretation
The range of variety and colour is the most important factor which influences dealers to do
more sales.
Table 4.6 Extra benefits given on bulk sales
Particulars Total
Commission 7
Rebate 4
Club membership 0
Family trip 1
Dealers’ promotion on
company’s brochure
4
None 12
Any other 0
Fig 4.6
Analysis & interpretation
Majority of the dealers do not get any extra benefit when they secure a large order, but a few
dealers do get commission and rebate on bulk sales.
It can be interpreted that dealers do not give much importance to the extra benefits that they
are getting from a particular company. For them it is imperative that the product satisfies the
customers or has a huge demand in the market.
Table 4.7 Dealership with Godrej appliances
Particulars No. of respondents Percentage
Still dealing 6 24
Dealt in the past 4 16
Never dealt 15 60
Total 25 100
Fig 4.7
Analysis & interpretation
Of the 25 dealers, just 6 dealers are dealing in Godrej appliances, whereas majority of the
dealers have either quitted or have never dealt with it.
Godrej is having a low dealer network, which might be one of the factors for its decreasing
presence in the market and vice versa.
Table 4.8 Godrej Products dealt by dealers
Particulars No. of respondents Percentage
Refrigerator 1 17
Washing machine 0 0
AC 0 0
Microwave 0 0
All above 5 83
Total 6 100
Fig 4.8
Analysis & interpretation
83% of the dealers still dealing with Godrej are having all its appliances.
Table4.9 Display of Godrej appliances
Particulars No. of respondents Percentage
Centre 0 0
Corners 4 67
At the back of other products 2 33
Total 6 100
Fig 4.9
Analysis & interpretation
67% of the dealers have dispayed Godrej products at the corners and 33% have displayed them
at the back of other brands.
This interprets that dealers prefer other brands over Godrej.
Table 4.10 Rank of different Godrej products according to sales.(1- max sales, 4- least)
Particulars Total Rank
Refrigerator 16 3
Washing machine 6 1
AC 14 2
Microwave 24 4
Fig 4.10
Analysis & interpretation
In Godrej appliances, washing machine is the most saleable item, followed by refrigerator
and AC, whereas microwave is the least.
Table 4.11 Reasons for low sales of the least saleable item
Particulars Total
Poor quality 1
Unawareness 3
People prefer foreign brands 2
Poor sales services 1
Less features 3
Other reasons 1
Fig 4.11
Analysis & interpretation
Less features and unawareness are the major factors for low sales of Godrej microwave.
Many dealers don’t keep Godrej because its appliances have less features than other
appliance brands, and because it has limited dealer network, people are generally not aware
about its products.
Table 4.12 Satisfaction with regard to company’s offered services
Highly
satisfied
Satisfied Neutral Dissatisfied Highly
dissatisfied
Total 0 4 1 1 0
Mean 0.5
Fig 4.12
Analysis & interpretation
Since the mean score comes out to be 0.5, so the response of the dealers is close to
satisfaction level with regard to Godrej’s offered services for customers.
Table 4.13 Satisfaction of dealers with regard to Godrej’s promptness in launching new
products
Highly
satisfied
Satisfied Neutral Dissatisfied Highly
dissatisfied
Total 0 0 0 6 0
Mean -0.67
Fig 4.13
Analysis & interpretation
The chart clearly depicts that most of the dealers do not agree that Godrej is prompt and
proactive in launching new and innovative products.
Table 4.14 Dealers’ satisfaction with regard to promotional tools
Highly Satisfied Neutral Dissatisfied Highly
satisfied dissatisfied
Total 0 4 1 1 0
Mean 0.5
Fig 4.14
Analysis & interpretation
Since the mean score is close to satisfaction level, that denotes that the company undertakes
attractive promotional tools to launch its product.
Table 4.15 dealers’ views to continue their dealings with Godrej
Particulars No. of respondents Percentage
Yes 5 83
No 1 17
Total 6 100
Fig 4.15
Analysis & interpretation
83% of the dealers(out of 6) will continue to deal with Godrej.
Table 4.16 Reasons why dealers quit/ never dealt with Godrej
Particulars Total
Poor quality 4
Commercial hassles 4
Co. doesn’t offer attractive schemes 0
Co. doesn’t offer proper margins to dealers 0
Poor sales service 9
Co.’s promotional tools are not effective 1
Low brand image 3
Fig 4.16
Analysis & interpretation
The major reasons why the dealers quit/ never dealt with Godrej are that it has a low brand
image, the company’s services are poor, the product is of poor quality and commercial
hassles.
Table 4.17 Dealers’ preference to deal with Godrej in future
Particulars No. of respondents Percentage
Yes 1 5
No 18 95
Total 19 100
Fig 4.17
Analysis & interpretation
95% of the dealers would not like to deal with godrej and just 5% showed a positive response
towards it.
Basically the dealers are contended with the brands they are dealing in because those brands
have a good market presence and brand image.
(B) Consumer survey
Table 4.1(B): Monthly income of respondents
Particulars No. of respondents Percentage
Less than 1 lakh 0 0
1-3 lakhs 7 14
3-5 lakhs 38 76
5-8 lakhs 5 10
Above 8 lakhs 0 0
Total 50 100
Fig 4.1(B)
Analysis and interpretation:
Most of the respondents surveyed had an annual income b/w 3-5 lakhs.
Income level is one of the most important factors affecting purchase decision. Customers
preferably go for a particular brand if they can easily afford it as some brands have
comparatively high price for the same product.
Table 4.2(B): No. of family members
Particulars No. of respondents
1-2 5
3-4 10
5-6 20
6-7 3
More than 7 2
Total 50
Fig 4.2(B)
Analysis and interpretation:
Most of the respondents had 5-6 members in their family.
Larger the no. of members, greater is a possibility of purchase decision being influenced by a
large no. of people. Moreover, since more members consume a major share of income, so
customers simply go for a less expensive brand, ie. they are more concerned about the price
of the product than its brand.
Table 4.3(B): Factors influencing purchase decision
Particulars No. of responses
Price 96
Brand image 260
Prestige 354
Income level 140
Friends’ advice 280
Features 138
Discounts 318
Quality 244
Fig 4.2(B)
Analysis and interpretation:
As can be inferred from the no. of responses, the most important factor being considered is
price of the appliances, closely followed by income level and features.
Table 4.4(B): Attributes considered before purchase
Particulars Refrigerator Washing
machine
AC Microwave
Price 70 70 140 70
Brand image 75 75 75 75
Quality 96 140 70 96
Features 138 96 138 138
After sales
services
140 138 96 140
Advertisement 260 280 260 260
Fig 4.4(B) REFRIGERATOR A
Fig 4.4(B) WASHING MACHINE
Fig 4.4(B) AC
Fig 4.4(B) MICROWAVE
Analysis and interpretation:
In almost all the four appliances, price is the most considered factor, followed by brand
image, quality, features and after sales services. Advertisement had a very little impact on the
respondents.
Table 4.5(B): Purchase of Godrej electronic appliances
Particulars No. of respondents Percentage
Yes 38 76
No 12 24
Total 50 100
Fig 4.5(B)
Analysis and interpretation:
Out of the total respondents, 38 respondents have used Godrej home aplliances.
Table 4.6(B): Godrej appliance used
Particulars No. of respondents Percentage
Refrigerator 15 47
Washing machine 5 16
AC 10 31
Microwave 2 6
Total 32 100
Fig 4.6(B)
Analysis and interpretation:
47% of the respondents have used Godrej refrigerators, closely followed by AC(31%) and
very few respondents have used Godrej microwaves.
Table 4.7(B): Awareness about Godrej appliances
Particulars No. of responses
Print media 10
TV ads 12
Internet 2
Dealer 15
Friends 10
Fig 4.7(B)
Analysis and interpretation:
The most effective medium of creating awareness is the dealers,followed by print media and
friends.
Table 4.8(B): Duration of usage of Godrej products
Particulars Refrigerator Washing
machine
AC Microwave
Less than 1 yr 0 2 10 0
1-2 yrs 5 10 20 0
2-4 yrs 16 15 12 0
More than 4 yrs 20 25 25 2
Fig 4.8(B) REFRIGERATOR
Fig 4.8(B) WASHING MACHINE
Fig 4.4(B) AC
Fig 4.4(B) Microwave
Analysis and interpretation:
In case of refrigerators, most of the respondents have been using it for more than 4 yrs. and
no respondent has made a recent purchase of Godrej refrigerators.
In case of washing machines , respondents have been using it for more than 4 yrs but some
have also made a recent purchase of it.
For ACs, there are old as well as new customers.
For microwaves, very less no. of respondents have made a recent purchase.
Table 4.9(B): Performance of Godrej appliance
Highly
satisfactory
Satisfactory Neutral Dissatisfactory Highly
dissatisfactory
0 10 15 7 0
Mean 0.09
Fig 4.9(B)
Analysis and interpretation:
The performance for Godrej appliances is neutral.
Table 4.10(B) : Purchase of Godrej appliances in future
Particulars No. of respondents Percentage
Yes 15 47
No 17 53
Total 32 100
Fig 4.10(B)
Analysis and interpretation:
53% of the respondents will purchase Godrej appliances in future whereas 47% will not
purchase it.
Table 4.11(B): Recommendation of Godrej appliances
Particulars No. of respondents Percentage
Yes 15 47
No 17 53
Total 32 100
Fig 4.11(B)
Analysis and interpretation:
The respondents who will purchase Godrej aplliances in future will also recommend it to
their friends.
Table 4.12(B): Other appliance brand used by respondents
Particulars LG Samsung Whirlpool Panasonic Others
Refrigerator 5 6 1 0 6
Washing
machine
4 4 6 0 4
AC 8 2 1 2 5
Microwave 4 6 0 2 6
Fig 4.12(B) REFRIGERATOR
Fig 4.12(B) WASHING MACHINE
Fig 4.12(B) AC
Fig 4.12(B) MICROWAVE
Analysis and interpretation:
In refrigerators, ACs and microwaves, LG and Samsung are the most preferred brands and in
case of washing machines, its whirlpool.
Table 4.13(B): Display of Godrej appliances
Particulars No. of respondents Percentage
Yes 8 44
No 10 56
Total 18 100
Fig 4.13(B)
Analysis and interpretation:
Most of the respondents did not get a chance to see Godrej appliances during their purchase.
Table 4.14(B): Awareness about Godrej appliances
Particulars No. of responses
Refrigerator 18
Washing machine 15
AC 18
Microwave 6
Fig 4.14(B)
Analysis and interpretation:
The respondents were known of Godrej refrigeratoes, washing machines and ACs but very
few were known of Godrej microwaves.
Table 4.15(B): Preference for future purchase of Godrej appliances
Particulars No. of respondents Percentage
Yes 2 11
No 16 89
Total 18 100
Fig 4.15(B)
Analysis and interpretation:
89% of the respondents will not purchase Godrej appliances in future.
Conclusion
 For dealers, customer choice is the most important factor.
 Consumers have a preference/loyalty towards particular brand of consumer durables
and are not ready to buy any other brand so easily.
 Dealer relationship is one of the most considerations followed by the After Sales
Services and Variety provided by the brand also plays a crucial role.
 Godrej though provides good services but it is not it is not in line with its competitors.
 Customers’ decisions are influenced by their level of income and price of the product.
 The respondents who have used Godrej have a neutral response for it.
 LG and Samsung are presently the most preferred brands.
 Most of the respondents are well satisfied with the brands they are using and will not
purchase Godrej appliances in future.
Suggestions
 As compared to competitors, Godrej appliances have a low brand image , so it
should make efforts to popularize its brand name in market. This means
creating more brand awareness amongst consumers which can be done
through promotions.
 Since the customer demand is very low for Godrej , it mainly needs to
improve on its promotional tools in both volume and frequency.
 It should offer large variety in its appliances.
 Godrej must focus on increasing its marketing expenditure and bring more
personal approach in their communication.
 Company should increase its dealer network in order to enhance the
availability of product in market.It should also offer attractive schemes to the
present dealers in order to retain them.
 Company can offer lucrative deals to the dealers eg. slab discounts, etc.so that
more dealers are attracted to buy Godrej product and hence dealership network
of Godrej can be enlarged. Also this will increase the availability of product in
market., By offering good deals to dealers, Godrej can also increase its sales
because dealers will encourage volume sales of Godrej to earn more profits for
themselves.
Bibliography
Internet:
http://en-wikipedia.org/wiki/Godrej-Group
http://www.godrej.com/godrej/GodrejIndustries/index.aspx?id=12
http://www.godrej.com/GodrejIndustries/ourcompanies.aspx?
id=12&mendid=1095
http://www.karmayog.com/lists/Godrejtrust.htm
http://www.GodrejAppliances.com
http://ex-wikipedia-org/wiki/Marketing-Research
Periodicals and Journals
• Hundal(2008), “Significant considerations in the purchase of consumer
durables” Indian Journal of marketing , Vol VII,No.2,May 2008,pg 6-15
• Reddy and Sivakumar(2005), “Growth and evaluation of Indian washing
machine industry in India”, Indian Journal of Marketing Vol XXVIII,
No. 7, July 2005, Pg 17-22
Annexure
Q1. For how many years you are into this business?
(a) less than a year
(b) 1-3 yrs.
(c) 4-6 yrs.
(d) 7-10 yrs.
(e) More than 10 yrs.
Q2. Mark the companies that you are representing. (You can tick more than one)
(a) LG
(b) Samsung
(c) Godrej
(d) Whirlpool
(e) Others, please specify
Q3. What products you are dealing in?
(a) Refrigerators
(b) Washing machines
(c) AC
(d) Microwaves
(e) All above
Q4. Rank the following from 1 to 9 which you consider while dealing with a particular co.
(Rank 1 to the most preferred, 9 to the least)
(a) Customer choice (g) Variety
(b) Brand image (h) Discount
(c) Services (i) Company’s incentives
(d) Schemes
(e) Trade margins
(f) Color
Q5. Which factors influence you to do more sales?(You can tick more than one)
(a) Range of variety & color
(b) Commission offered
(c) Attractiveness of consumer schemes
(d) Adequacy of advertising support during new product launches or new schemes
(e) Timely information by retailers
(f) Salesmen helping to get stock for urgent requirement
(g) Settlement of retailers’ schemes in time
(h) Support by senior manager to solve problem
Q6. When secured a large order, I am paid the following compensation-
(a) commission
(b) rebate
(c) club membership
(d) family trip
(e) dealer’s promotion on company’s brochure
(f) none
(g) Any other preference, please specify
Q7. Have you dealt with Godrej appliances? (If (i), move to next ques., if (ii) or (iii), then move
to Q16.)
(i) Still dealing
(ii) Dealt in past
(iii) Never dealt
Q8. Which products of Godrej you are dealing in?
(a) Refrigerator
(b) Washing machine
(c) AC
(d) Microwave
(e) Others, please specify
Q9. Where have you displayed Godrej products in your showroom?
(a) Centre
(b) Corners
(c) At the back of other products
Q10. Rank the following products from 1 to 4 acc. to the product that generates more sales?
(1 to product generating max. sales, 4 the least)
(a) Refrigerator
(b) Washing machine
(c) AC
(d) Microwave
Q11. Mark reasons for low sales of the product ranked “4th
” in previous question. (You can tick
more than one)
(a) Poor quality
(b) Unawareness
(c) People prefer foreign brands
(d) poor sales services
(e) less features
(f) Other reasons
Q12. Are you satisfied with the company offered services for customers?
Highly Satisfied Neutral Dissatisfied Highly
Satisfied Dissatisfied
Q13. Co. is prompt and proactive in launching new and innovative products?
Highly Satisfied Neutral Dissatisfied Highly
Satisfied Dissatisfied
Q14. Co. undertakes attractive promotional tools to launch new products?
Highly Satisfied Neutral Dissatisfied Highly
Satisfied Dissatisfied
Q15. Would you continue dealing with Godrej appliances? Yes/No
Q16. Any problems if you faced with Godrej?
Q17. According to you how the Co. can improve its present position?
Thank you
Q18. Reasons why you never dealt/ quit dealing with Godrej?
(a)Poor quality
(b)Commercial hassles
(c)Co. doesn’t offer attractive schemes
(d)Co. doesn’t offer proper margins to dealers
(e) Poor sales services
(f)Co.’s promotional tools are not effective
(g) Low brand image
Q19. Would you like to deal with Godrej in future? Yes/No
Thank you

summer traing project report

  • 1.
    SUMMER TRAINING PROJECT AT Forthe partial fulfilment of B.com Honors degree Batch 2011-2013 Submitted by: Rohan Syal University Roll No. – bcmh1cf11 At ITM UNIVERSITY, OPP. SITHOULI RAILWAY STATION, JHANSI ROAD, GWALIOR, M.P
  • 2.
    Acknowledgement My training periodhad been a great learning experience and it wouldn’t have been without the support of various people, who helped me to accomplish my project successfully. I express my sincere thanks to all those who had guided me in one or the other way. I would like to thank Mr. Hemant Bhalla(Associate Manager-Marketing),Godrej & Boyce Manufacturing Co. Ltd. for giving me an opportunity to prove my worthiness in the Marketing Department of the company and providing me with an insight into the marketing world. He always proved as an excellent project guide & without his guidance this training would not have been successful. I have seen in him an exceptional leader and will try to follow and implement some of the techniques. I would also like to thank all members of the Marketing Department who at all times treated me as a part of their department and not as outside trainee. I am also thankful to the various heads of departments and their assistants for sharing their experiences and also for giving their valuable suggestions. I would like to thank my mentor Ms Chitwan Bhutani who was there to guide me through out my project and helped in the completion of the final report. Date: 21st July 2013 Place: Gwalior Rohan Syal
  • 3.
    Declaration I Rohan Syalof ITM University do hereby declare that this project relating to “Dealer’s perspective regarding appliances- Case Study on GODREJ”, has been prepared by after completing my dissertation in the same, as a part of my requirements of the B.com Honors program of ITM Unioversity batch 2011-2014. My guide to this project was Ms Chitwan Bhutani. Rohan Syal (University Roll No. BCMHCF110 B.com Honors (Batch 2011-2014)
  • 4.
    Certificate-1 This is tocertify that report entitled “Dealers’ Perspective regarding appliances- Case Study on GODREJ” submitted for the degree of B.com Honors in subject of summer training report, is a bonafide research project carried out by Roahn Syal, ITM university student under my supervision and no part of this report has been submitted for any other degree. The assistance and help received during the course of investigation have been fully acknowledged. Ms Chitwan Bhutani Major Advisor
  • 5.
    UNIT CONTENTS Pg.No. AChapter-1 Corporate profile  History • Pirojsha Godrej • Incorporation • Corporate timeline • Board of Directors • Annual sales • Organisational chart  Corporate Mission  Corporate shared values  Corporate Care  Godrej Group Profile • Business Profile  Awards and Honours  Branch Locations and Godrej Group • Godrej & Boyce Mfg. Co. Ltd.  Products & services  Products of appliance division  Shareholders  Employees  Statutory auditors 1-29
  • 6.
     Corporate concerns •The Pirojsha Godrej foundation • The Soonabai Pirojsha Godrej foundation • The Godrej memorial trust • Naoroji Godrej center  Swot Analysis  Bankers  Human Resource  Planning Chapter-2 Financial analysis  Ratio analysis  Trend analysis 30-46
  • 8.
    CONTENTS- UNIT BPg.No. 48 49-53 54-61 62-80 81 82 83 84 (I) INTRODUCTION (II) REVIEW OF LITERATURE  The Study • Need of Study  Research Objectives (III) RESEARCH METHODOLOGY  Concept of marketing research  Research design  Limitations of the research  Sampling design  Limitations of Study (IV)DATA ANALYSIS AND INTERPRETATION CONCLUSION SUGGESTIONS AND RECOMMENDATIONS BIBLIOGRAPHY ANNEXURE 1
  • 9.
    Table No. Listof tables Pg.No. 1.1 4.1 4.2 4.3 4.4 4.5 4.6 4.7 4.8 4.9 4.10 4.11 4.12 4.13 4.14 4.15 4.16 4.17 Trend Analysis Experience of Dealers Brands represented by dealers Products represented by dealers Factors considered while dealing with a brand Factors influencing dealers to do more sales Extra benefits given on bulk sales Dealership with Godrej appliances Godrej products dealt by dealers Display of Godrej appliances Products generating more sales Reasons for low sales of least saleable item Satisfaction with regard to company’s offered services Satisfaction with regard to promptness Satisfaction with regard to promotional tools Continuation of dealership with Godrej Reasons for quitting dealership with Godrej Dealers’ preference to deal with Godrej in future 45 63 64 65 66-67 68 69 70 71 72 73 74 75 76 77 78 79 80
  • 10.
    Fig No. Listof Figures Pg.No. 1.1 1.2 1.3 4.1 4.2 4.3 4.4 4.5 4.6 4.7 4.8 4.9 4.10 4.11 4.12 4.13 4.14 4.15 4.16 4.17 Trend of Turnover Trend of Net profit Trend of EPS Experience of Dealers Brands represented by dealers Products represented by dealers Factors considered while dealing with a brand Factors influencing dealers to do more sales Extra benefits given on bulk sales Dealership with Godrej appliances Godrej products dealt by dealers Display of Godrej appliances Products generating more sales Reasons for low sales of least saleable item Satisfaction with regard to company’s offered services Satisfaction with regard to promptness Satisfaction with regard to promotional tools Continuation of dealership with Godrej Reasons for quitting dealership with Godrej Dealers’ preference to deal with Godrej in future 45 46 47 63 64 65 66-67 68 69 70 71 72 73 74 75 76 77 78 79 80
  • 11.
  • 12.
    Pirojsha Godrej The Companycelebrated its centenary in 1997. In 1897 a young man named Ardeshir Godrej gave up law and turned to lock making. Ardeshir went on to make safes and security equipment of the highest order, and then stunned the world by creating toilet soap from vegetable oil. His brother Pirojsha Godrej carried Ardeshir's dream forward, leading Godrej towards becoming a vibrant, multi-business enterprise. Pirojsha laid the foundation for the sprawling industrial garden township (ISO 14001-certified) now called Pirojshanagar in the suburbs of Mumbai. Godrej touches the lives of millions of Indians every day. To them, it is a symbol of enduring ideals in a changing world. Incorporation Established in 1897, the Company was incorporated with limited Liability on March 3, 1932, under the Indian Companies Act,1913. Corporate Timeline • 1897 - Godrej & Boyce Mfg. Co. Ltd established
  • 13.
    • 1918 -Godrej Soaps Limited incorporated • 1961- Godrej Started Manufacturing Forklift Trucks in India • 1971- Godrej Agrovet Limited began as an Animal Feeds division of Godrej Soaps • 1974 - Veg oils division in Wadala, Mumbai acquired • 1990 - Godrej Properties Limited, another subsidiary, established • 1991 - Foods business started • 1991 - Godrej Agrovet Limited incorporated • 1994 - Transelektra Domestic Products acquired • 1995 - Transelektra forged a strategic alliance with Sara Lee USA • 1999 - Transelektra renamed Godrej Sara Lee Limited and incorporated Godrej Infotech Ltd. • 2001 - Godrej Consumer Products was formed as a result of the demerger of Godrej Soaps Limited. Godrej Soaps renamed Godrej Industries Limited • 2002 - Godrej Tea Limited set up • 2003 - Entered the BPO solutions and services space with Godrej Global Solutions Limited • 2004 - Godrej HiCare Limited set up to provide a Safe Healthy Environment to customers by providing professional pest management services • 2006 - Foods business was merged with Godrej Tea and Godrej Tea renamed Godrej Beverages & Foods Limited • 2007 - Godrej Beverages & Foods Limited formed a JV with The Hershey Company of North America and the company was renamed Godrej Hershey Foods & Beverages Limited • 2008 - Godrej relaunched itself with new colourful logo and a fresh identity music
  • 14.
    Board of Directors •Chairman & Managing Director: JAMSHYD N. GODREJ • Executive Directors: Phiroze D. Lam : Executive Director and President of the co. Kyamas A. Palia : Executive Director(Finance) Vijay M. Crishna : Lawkim Motors Anil G. Verma : Personal & Administration • Non-executive Directors Adi B. Godrej : Chairman - Godrej Group Nadir B. Godrej : MD – Godrej Industries, Chairman - Godrej Agrovet Kavas N. Petigara : Chemical consultant & Businessman Behram A. Hathikhanavala : Management Consultant Fali P. Sarkari : Chartered accountant Pradip P. Shah : Financial Advisor Anita Ramachandran : HR consultant
  • 15.
    Sales (including exciseduty) Fiscal Year 2008-09: Rs. 43 billion (US$ 881 million) Combined Sales of the Company and its major subsidiaries and affiliates, for FY 2008-09: Rs. 107 billion (US$ 2.3 billion)
  • 16.
    Organisational Chart ASM ASM ASM ASMASM ASM George Menzes (COO) Kamal Nandi (VP-Sales & Marketing) Mohali Branch Ramandeep Singh Trehan (GM-Sales) 19 Branches Atin RSM-Haryana Bikram Jit Singh RSM-Punjab Vijayesh Rana RSM-Chandigarh Ramesh Chembath Head-Marketing Hemant Bhalla AM-Marketing
  • 17.
    Corporate mission  Weshall operate in existing & new businesses which capitalize on the Godrej brand & our corporate image of reliability and integrity.  Our objective is to delight our customers, both in India and Abroad.  We shall strive for excellence by nurturing, developing & empowering our employees & suppliers.  We shall encourage an open atmosphere conducive to learning & team work.  We shall achieve these objectives through continuous improvement in quality, cost & customer service Corporate Shared Values  Commitment to quality  Dedication and commitment  Customer orientation  Honesty & integrity  Learning organization  Openness & transparency  Team work  Respect, care & concern for people  Trust Corporate Care  As we complete our first century and enter the next one, our vision shines on with brightness our founder intended- The concept of trusteeship of wealth.  Begun with a spontaneous donation of Rs.3 lac to the Tilak fund by Ardeshir Godrej, this initiation of philanthropy was strengthened by Pirojsha Godrej, who made it a corporate policy.  Along with housing, schooling, medical aid & paid leave to workers, Pirojsha was also deeply concerned about environmental & social causes.  This vision continues to be the leading light in our lives.
  • 18.
    Godrej Group Profile Startedin 1897 as a locks manufacturing company, the Godrej Group is today one of the most accomplished and diversified business houses in India. Godrej's success has been driven by the company's commitment to delivering innovation and excellence. Through the consistent application of this commitment and a century of ethical business conduct, Godrej has earned an unparalleled reputation for trust and reliability. In 1930, Godrej became the first company in the world to develop the technology to manufacture soap with vegetable oils; that spirit of innovation has continued throughout the organization's history. Today Godrej is delivering consumers exciting innovations across a spectrum of businesses. The company's pursuit of excellence is equally well established and enduring. In the 1944 Mumbai docks blast, Godrej safes were the only security equipment whose contents were unharmed; an equal level of product quality continues to be expected from every product bearing the Godrej brand name. Godrej management understands that the company's greatest asset is the trust and faith that consumers have reposed in it, and recognizes that the company must continue to earn this trust. This translates to the organization delivering outstanding quality and value in everything it does. Godrej's ethical and visionary practices have allowed the company to successfully expand into a number of businesses. Today Godrej is a leading manufacturer of goods and provider of services in a multitude of categories: home appliances, consumer durables, consumer products, industrial products, and agri products to name a few. A recent estimate suggested that 350 million people across India use Godrej products. The group has more recently entered the real estate and information technology sectors, and management views these as avenues for enormous growth. The Godrej Group stands in a strong position today. With annual sales in excess of $1 billion, a workforce of approximately 18,000, and a strong diversified portfolio, Godrej has proven its ability to deliver strong financial performance.
  • 19.
    Business profile Godrej groupof companies are today’s one of the largest engineering and consumer products company in the country having varied interests from engineering to personal care products with a total sales turnover of about US$ 1.7 bn. It is also one of the most respected corporate houses known for its philanthropy and initiation of labour reforms besides being recognised for its values of fair, transparent and ethical dealings. The company has the following businesses which manufacture and market a wide range of consumer durables and industrial products:  Chemicals We are India’s leading manufacturers of oleo chemicals and over hundreds of different industrial chemicals. With our global reach spreading wings across 40 countries, we were conferred the prestigious exports award by Chemexcil for 3 consecutive years in 1998-99, 1999-00 and 2000-01.The products in our portfolio are used in a variety of applications: cosmetics, tyres, detergents, pharmaceuticals, cigarettes, toothpaste and more. Associate Companies  Godrej Properties Godrej Properties was incepted in 1990 with an aim of providing ultra-modern townships to discerning customers at affordable prices. It adheres to a simple philosophy of providing exemplary service based on the optimal use of available resources.  Godrej Consumer Products Godrej Consumer Products is a major player in the Indian FMCG market with a huge portfolio of products in the form of personal, hair, and household & fabric care segments.
  • 20.
    With 3 state-of-artmanufacturing facilities at Malanpur (MP), Guwahati (Assam) and Baddi (HP), this division employs 950 people across these industrial plants.  Godrej Household Products Godrej Household Products Limited (GHPL) is a wholly owned subsidiary of Godrej Consumer Products Limited. With strong brands like Good Knight, HIT, Jet, Ambipur, Brylcreem and Kiwi, GHPL is the market leader in the Indian household insecticides category and has a dominant presence in the air care, shoe care and male hair care markets.  Godrej Hershey Godrej Hershey is one of the most respected business conglomerates established in 2006 with a prime focus on the food division. The range of products from the house of Godrej Hershey covers a number of popular products in the segment of Confectionery, Non Carbonated Beverages, Cooking Aids, Packet Tea and Edible Oil.  Godrej Agrovet Godrej Agrovet, formerly a division of Godrej Soaps Ltd. was reformed in 1971 with a focus on the agricultural sector. Over the years this division has developed a close relationship with farmers with its innovative offerings in the form of animal feed, oil palm plantations, agrochemicals and poultry. Awards and Honours
  • 21.
    • Godrej ConsumerProducts Limited ranks9th in the Great Place to Work Survey for 2008 . • GCPL, the Highest Ranked Indian FMCG in Asia's Hot Growth Companies' List by Business Week . • Godrej Consumer Products Ltd. has been ranked14th in The Best Companies to Work For study. This study was jointly conducted by Business Today, Mercer and Taylor Nelson Sofres (TNS) • Godrej Consumer Products Ranks6th in ET-Hewitt Best Employers of India survey . • GCPL ranked15th in Great Places to Work 2006 survey . • The Corporate Citizen of the Year Award given by Economic Times. • Flagship brands Good knight,Cinthol and Ezee selected Super brands by the Super brands Council. • Godrej Sara Lee, the JV between the Godrej Group and Sara lee Corporation, USA is acknowledged the World's largest mat manufacturers and South Asia's largest manufactures of Coils. • Godrej Consumer Products Limited, adjudged as a Business Super brand by the Super Brands Council. • The Return on Capital Employed and Return on Net Worth ratios of Godrej Consumer Products - the highest in corporate India. • Godrej Consumer Products was awarded the "Best Managed Workforce" award given by Hewitt Associates and CNBC TV18. • Godrej Consumer Products features in the top 25 list of Great Places to Work (survey conducted by Grow Talent in association with Business World) for four years in a row. • Lifetime Achievement Award for Godrej Industries from CHEMEXCIL the basic chemical pharmaceuticals and cosmetics experts promotion council • 2006 Lalji Mehrotra Foundation Award for Excellence, conferred by National Society for Equal Opportunities for the Handicapped. Great Son of India Award given to Sohrab Godrej by National Convention for Protection of India's Resources and Environment. • 2005BNHS Green Governance Award for the Category - Conservation & Restoration of Habitat, awarded to Godrej & Boyce Mfg. Co. Ltd • 2003Economic Times Corporate Excellence Award for Corporate Citizenship
  • 22.
    • 1994 NisargaMitra Award from Rotary Club of Bombay, Vikhroli for Environmental Conservation • 1991 Indira Gandhi Paryavaran Puraskar awarded to Sohrabji Godrej. • 1989 Institution of Economic Studies Lok Shree Award for Social Commitment towards the societ New Delhi
  • 23.
    Ghaziabad Jaipur Lucknow Faridabad Chandigarh Mumbai Kolkata Ahmedabad Bhubneshwar BhopalGuwahati Jabalpur Pune Chennai Bangalore Coimbatore Hyderabad Kochi Trivandrum Vishakhapatnam International operators Branch Locations
  • 24.
    • UK • Netherlands •South Africa • Kenya • Kingdom of Saudi Arabia • Bahrain • UAE • Oman • Sri Lanka • Bangladesh • Veitnam • Malaysia • Singapore
  • 25.
  • 27.
    Godrej and BoyceMfg. Co. Ltd. Products and Services • APPLIANCES (ISO 9001/14001) Refrigerators, Washing Machines, Air Conditioners, Microwave Ovens and DVD Players
  • 28.
    • “INTERIO” FURNITURE(ISO 9001/14001; OHSAS 18001) Office Furniture - Desking, Seating, Open Plan Office Systems, Computer , furniture and Storages; Home Furniture - Living, Dining and Bedroom furniture; Kitchen cabinets. Laboratory furniture; Marine accommodation; Healthcare furniture; Turnkey interiors; Carpet tiles; Mattresses • LOCKS (ISO 9001/14001; OHSAS 18001) Padlocks, Furniture locks, Mechanical and electromechanical door locks, Door Controls, Architectural and Glass Hardware, Customized solutions & “Cartini” range of Scissors, Knives and Kitchen Accessories • SECURITY SOLUTIONS (ISO 9001/14001; OHSAS18001) Strong Room Doors, Safe Deposit Lockers, Data/ATM Safes, Burglary and Fire Resisting Safes; Record & Filing Cabinets, Cash Boxes, Coffers, Electronic Safes, Hotel Safes; Currency Sorters & Cash Counting Machines; Fire Doors, “Entranza” Home Doors; Marine Doors & Hatches; Premises Security Solutions; Surveillance, Scanning and Screening Systems; Baggage Scanners, Door Frame Metal Detectors, Access Control Systems; Fire and Burglar Alarm Systems, Video Door Phones • “PRIMA” VENDING AND AUDIO-VISUAL SOLUTIONS (ISO 9001) Vending Machines and Operations (Services), Audio Visual Solutions • STORAGE SOLUTIONS (ISO 9001) Shelving and Racking systems (Static and Mobile), Drive-in System, Cantilever System, Mezzanine Floors, Gravity Flow System, Special Warehousing Solutions, Tool Storage Cabinets, Work surfaces, Trolleys and Warehousing Consultancy • MATERIAL HANDLING (ISO 9001/14001; OHSAS 18001) Forklift Trucks (Diesel, Electric and LPG) and Attachments; Warehouse
  • 29.
    Trucks; Tyre Handlers;Tele Handlers; Container Handling Trucks; Industrial Cleaning and Personal Access Equipment; Spare Parts, Service and Maintenance Contracts; Trucks on Hire, Pre-owned Trucks. • INDUSTRIAL PRODUCTS (ISO 9001/14001) Sheet Metal Dies, Die Casting Dies, Thermo-compression Moulds, Special Purpose Machines, Jigs and Fixtures, High Precision Components/Equipment for Engineering and allied industries, Sheet Metal Working Machines – Sales and Service • PROCESS EQUIPMENT (ISO 9001/14001; OHSAS 18001; ASME ‘U’, ‘U2’,‘U3’, ‘S’; NBBI ‘R’; AD Merkblatt ‘HP0’; Chinese ‘SELO’) Heavy Walled Reactors, High Pressure Vessels, High Pressure Shell and Tube Heat Exchangers, Reactor/Tower Internals and Trays • ELECTRICALS AND ELECTRONICS (ISO 9001/14001, OHSAS 18001) Busbar Power Distribution Systems, Compressors and Compressed Air Control Systems, Industrial Electronics and Automation, Energy Conservation and Green Building Services, Turnkey Electrical and Power Infrastructure Projects • “LAWKIM” ELECTRIC MOTORS (ISO 9001/14001/17025, CMRI, UL) Motors (FHP, Custom-designed and Metric Motors for Hermetic, HVAC, General Purpose Applications), Calibration and Testing (Electro-technical and Thermal Calibration) • CONSTRUCTION AND REAL ESTATE (ISO 9001/14001; OHSAS 18001) Ready Mix Concrete, Construction Projects, Property Development, Real Estate Leasing and Services updated Products of the appliance division
  • 30.
    o Refrigerators • Directcool  Cold Gold Deluxe  Pantacool V2  Pantacool  Axis  No.1  GDC 110  Edge • Frost free  EON  Pantacool o Air conditioners • Split AC  Mirror star series  Silver line series  Pearl series  Ivory series • Window AC  Navigator series  Maxi miser series o Washing machines
  • 31.
    • Fully automatic •Semi automatic o Microwave ovens • Steam • Convection • Grill/combination • Solo SHAREHOLDERS
  • 32.
    Since its inception,the Company is controlled by the GODREJ family based in Mumbai, India. Its shares are not listed on any Stock Exchange. About one-fourth of the Company's share capital is held by Pirojsha Godrej Foundation, a public charitable trust. EMPLOYEES 10,700 (including 2,000 in Sales and Service) STATUTORY AUDITORS KALYANIWALLA & MISTRY, Chartered Accountants Corporate concerns
  • 33.
    The concept oftrusteeship of wealth. Begun by the founder Ardeshir Godrej through a spontaneous gesture of a Rs. 3-lakh donation in 1926 to the Tilak Fund for the upliftment of Harijans. Acknowledged by the Mahatma as the biggest contribution he had received for the cause. The initation of philanthropy by Ardeshir was strengthened by his brother Pirojsha, who made it a corporate principle for the Godrej group. Anticipating labour legislation by providing housing, schooling (epitomised today in the Godrej Udayachal Schools), medical aid and paid leave to workers. Environment and social concerns were equally vital to his vision. And to the vision of his sons, among whom, the yongest, Naval set up the Foundation for Research in Community Health and the Foundation for Medical Research along with Vasant Sheth of Great Easten Shipping Co. Ardeshir's vision is alive and throbbing. Through organisations that have taken the trusteeship of wealth as a mission of their own. The Pirojsha Godrej Foundation The Pirojsha Godrej Foundation, established in 1972, owns one-third shares of the holding company, Godrej & Boyce Mfg. Co. Ltd. The income from dividends is utilised for promoting the objectives of the Trust, which includes providing medical relief to the poor and critically ill, educational aid to students, and relief funds in case of natural disasters. Apart from promoting culture and the time arts (through the Godrej Dance Academy), sea cadets (Boating Section), libraries, school, blood banks, The Godrej Baug for low income people, the Red Cross Disaster Center at Vikhroli and the Pirojsha Godrej Memorial Wing at Breach Candy Hospital are born of this foundation. Significant contribution have been made to, among others, the World Wide Fund for Nature- India, the Bombay Environment Action Group, the Latur Earthquake Relief Fund, the Andhra Cyclone Relief Fund, the Prime Minister Relief Fund and the Chief Minister Relief Fund. The Soonabai Pirojsha Godrej Foundation
  • 34.
    The Soonabai PirojshaGodrej Foundation, founded in March, 1974, it provides fund for education, and other worthy causes. The trust maintains large tracts of protected land for two separate projects - the conservation of mangroves and building an integrated housing colony for lower and middle income groups in association with the Housing Development Finance Corporation. The Godrej Memorial Trust The Godrej Memorial Trust, established in 1994, the Trust is a voluntary, non-religious, non-sectarian, non-political charitable trust which is involved in maintaining hospitals, clinics, dispensaries and providing medical relief to the underprivileged. The Trust runs a clinic in New Delhi which provides facilities for operations, examinations, immunization, counseling and family welfare. The Trust has also initiated a project to establish a specialised hospital near Delhi. The Naoroji Godrej Center The Naoroji Godrej Center for Plant Research, started in 1992, the Center is involved in basic and applied research in horticulture, pisiculture, sericulture, floriculture and preservation of endangered species. Beside this, it acquires land to conduct the above activities on and ties up with institution/individuals to successfully execute community projects. Its seven primary projects include the conservation of threatened plant species, development of an ideal village and mass propagation of medical plants.
  • 35.
    Swot analysis Strength Good corporateimage Experience in the line Qualitative products Weakness Ineffective promotional tools Weak branding Inappropriate variants of products Opportunities Innovation in the product line Threat Competitors grab on the market Competitors expansion in the market at a faster pace
  • 36.
    BANKERS • Central Bankof India • Union Bank of India • Citibank N.A. • ICICI Bank Ltd. • State Bank of Patiala • Axis Bank Ltd. • Export-Import Bank of India
  • 37.
    Human Resource What drivesGodrej Industries Limited employees is the positive outlook towards work in an environment of change that encourages innovation and lateral thinking to harness new concepts for increasing maximum efficiency. The Godrej Industries employee is determined, ready to learn and committed to meeting and raising the organization's standards of quality, bringing the organisation to the very forefront of the global FMCG and beverage industry. Our employee is determined, loyal, committed and eager to learn and we provide this platform like every other growing global entity. A complete teamwork is highly appreciated. Every Godrej Industries employee works in harmony to reach higher goals and strive to take the organization forward. Forming a team, whose sole purpose is to achieve its target under any circumstances, a team that never compromises on quality and inner strength. The Godrej Industries Limited Human Resource Department has initiated a metamorphosis within the organization - a phase of change to compete and excel globally for future. HRD believes in the dynamics of change: if we always do what we had always done, we will always get what we always got and we nurture a constant urge to achieve something beyond the expected To implement this change, Godrej Industries Limited is working to increase efficiency while reducing unnecessary costs and expenses. The HR has design a tailor-made HR roadmap, giving a new dimension to the HR systems and processes, leading the organization towards an effective human engineering process. HRD works towards enhancing the effectiveness and the efficiency of Godrej Industries Limited by enriching individual maps of reality, by supporting personalized growth of the individuals, by improving team-spirit and inter-personal communication of the organization's members.
  • 38.
    It not onlybelieves in harnessing internal pools of knowledge but also provides its employees a platform for knowledge integration with internal as well as external sources. The Godrej Industries Limited human resources department has become an eventful place with a focus towards attraction, retention and development of talent, as it surges ahead to set higher performance thresholds. Our HR motto states that - "We not only believe in blending Spirits into FMCG but also blending Aspirations into Career. Selection of any employee depends on the need in any sector. For this the particular department of organization define the quality needed in employee and after this the HR department post the job on different web sites, hire consultant or take placement from different colleges. Promotion of the employee depends on the capability of employees learning means if the employee can have ability or eagerness to learn the work of other department beside his work he will be promoted. Also after the experience and quality of work any employee is promoted. Training and Development is a part of any organization. Godrej Industries Limited believes in leveraging technology to help it gain a competitive edge in the market place. Godrej has been one of the first companies in the FMCG / Chemical industry. So they organize training program time to time
  • 39.
    Planning HRP is understoodas the process of forecasting an organization’s future demand for, and supply of, the right type of people in the right number. It is only after this that the HRM department can initiate the recruitment and selection process. HRP is a sub-system in the total organization planning. Organizational planning includes managerial activities that set the company’s objectives for the future and determines the appropriate means for achieving those objectives. .an integrated part of strategic management HRP is variously called strategic manpower planning, or for employment planning PLANNING IN GODREJ  The costs of Human Resource planning are kept minimal as each plant/ profit centre has its own Personal Department which provides all the respective plant’s requirements. Each personal department comprises of four members.  The short term planning is conducted by each plant’s personal department with each team’s respective heads.  The Long term planning is performed by superiors of each deptt. In accordance with company’s interests and objectives.  The internal detailed planning is planned by each team separately.  In this way, it is lesser time consuming, energy, economic and also effective. The decisions are agreed upon by most of the team members so they are more focused, clear, satisfied that even they have a say in the working and meeting the targets set.
  • 40.
  • 41.
    (I) LIQUIDITY RATIOS Liquidityratios measure the ability of the company to meets its current obligations. It establishes the relationship between cash and other current assets to current obligation provide a quick measure of liquidity. It includes following ratios:- (a) CURRENT RATIO current assets Current ratio = ---------------------- current liabilities Net current liability = Current Liability + Borrowing from bank 19191400 Mar’09 = -------------------- = 1.22:1 15787385 17792704 Mar’08 = -------------------- = 1.29:1 13833723 12844718 Mar’07 = -------------------- = 1.22:1 10495902 9736196 Mar’06= -------------------- = 1.29:1 7554033 Interpretation The company’s current ratio is within the rule of thumb, ie. 2:1, which means that the company’s liquidity position is quite satisfactory. The company’s current assets are sufficient to pay off its current liabilities. (b) LIQUID ASSETS RATIO Liquid Assets
  • 42.
    Liquid ratio =----------------------- Current Liabilities 10935122 Mar’09 = -------------------- = 0.69:1 15787385 9437695 Mar’08 = -------------------- = 0.68:1 13833723 6361123 Mar’07 = -------------------- = 0.61:1 10495902 4665899 Mar’06 = -------------------- = 0.62:1 7554033 Interpretation As a convention, 1:1 liquid ratio is considered satisfactory. According to this convention, the company has satisfactory liquidity position. It was close to rule of thumb. The overall liquidity position is sufficient. (c) ABSOLUTE LIQUID RATIO Absolute Liquid Assets Absolute liquid ratio = -----------------------------------
  • 43.
    Current Liabilities 33234 Mar’09 =-------------------- = 0.002:1 15787385 40854 Mar’08 = -------------------- = 0.003:1 13833723 57116 Mar’07 = -------------------- = 0.005:1 10495902 58265 Mar’06 = -------------------- = 0.008:1 7554033 Interpretation Absolute liquid ratio is calculated to know how many liquid assets are available with the firm to pay off its liabilities, if the need to pay them arises immediately. The rule of thumb for this ratio is 0.5:1 but the company has it below the rule of thumb, thus signifying dissatisfactory liquidity position in terms of absolute liquid assets. (II) PROFITABILITY RATIOS Profitability ratios are calculated to measure the operating efficiency of the company. Besides management of the company creditors and owners are also interested in the profitability of the company. Creditors want to get it and repayment of principle regularly; owners want to get a required
  • 44.
    rate of returnon their investment. (A) General profitability ratios (a) GROSS PROFIT RATIO Gross profit Gross profit ratio = --------------------- *100 Net sales Gross profit = Net sales - cost of goods sold Cost of goods sold= opening stock + purchases + direct expenses – closing stock 10464626 Mar’09 = --------------------- *100 = 25.93% 40351778 9995840 Mar’08 = --------------------- *100 = 28.80% 34711149 6968842 Mar’07 = --------------------- *100 = 26.18% 26614361 9041355 Mar’06 = --------------------- *100 = 44.73% 20212172 Interpretation Since gross profit is decreasing from Mar’06 to Mar’09, it signals a bad profitability position of the company. Since gross profit is calculated by deducting cost of goods sold from sales, it reflects that the firm is inefficient in producing its products as cost of goods sold is increasing more than sales. (b) OPERATING PROFIT RATIO operating profit operating profit ratio = --------------------- *100 Net sales
  • 45.
    Operating profit =Net sales-( COGS + administration expenses + selling & distribution expenses) 5826427 Mar’09 = --------------------- *100 = 14.44% 40351778 6033988 Mar’08 = --------------------- *100 = 17.38% 34711149 3707130 Mar’07 = --------------------- *100 = 13.93% 26614361 6423477 Mar’06 = --------------------- *100 = 31.78% 20212172 Interpretation Operating profits are showing a declining trend from 2006 to 2009; it is due to ineffective cost control in material consumption and cost reduction in manufacturing expenses. Overall as this ratio has downward trend it indicates dissatisfactory profitability position of the company. (c) OPERATING RATIO Operating cost operating ratio = --------------------- *100 Net sales
  • 46.
    Operating cost= COGS+ operating expenses 34525351 Mar’09 = --------------------- *100 = 85.56% 40351778 28677161 Mar’08 = --------------------- *100 = 82.62% 34711149 22907231 Mar’07 = --------------------- *100 = 86.07% 26614361 13788695 Mar’06 = --------------------- *100 = 68.22% 20212172 Interpretation Operating ratio indicates the percentage of net sales that is consumed by operating cost. So, a very high operating ratio is less favourable as it would leave a small margin(operating profit) to cover interest , income tax, dividend and reserves. A percentage of 75-85% is considered favorable, and Godrej is having a satisfactory operating ratio. (d) NET PROFIT RATIO Net profit after tax net profit ratio = --------------------- *100 Net sales
  • 47.
    2414381 Mar’09 = ---------------------*100 = 5.98% 40351778 1717303 Mar’08 = --------------------- *100 = 4.95% 34711149 1097632 Mar’07 = --------------------- *100 = 4.12% 26614361 392038 Mar’06 = --------------------- *100 = 1.94% 20212172 Interpretation Net profit ratio has increased over the three years. It is due to cost savings on material consumption, which is quite satisfactory for the company. (B) OVERALL PROFITABILITY RATIOS (a) RETURN ON SHAREHOLDERS’ INVESTMENT Net profit after tax
  • 48.
    Return on S/Hsinvestment = --------------------- *100 S/Hs funds 2414381 Mar’09 = --------------------- *100 = 26.54% 9097425 1717303 Mar’08 = --------------------- *100 = 25% 6868162 1097632 Mar’07 = --------------------- *100 = 19.54% 5616015 392038 Mar’06 = --------------------- *100 = 7.87% 4982733 Interpretation ROI is of great importance as it depicts how much the company has accomplished its objective of maximizing its earnings. As this ratio reveals how well the resources of a firm are being used, higher the ratio, better are the results. The company’s ROI is increasing over the years which indicate a favorable profitability position. (b) EARNING PER SHARE NPAT – Preference dividend EPS = --------------------- *100 No.of equity shares
  • 49.
    2414381 Mar’09 = ---------------------*100 = Rs.3.64 662910 1717303 Mar’08 = --------------------- *100 = Rs.2.59 662640 1097632 Mar’07 = --------------------- *100 = Rs.1.66 662640 392038 Mar’06 = --------------------- *100 = Rs.0.59 662640 Interpretation As the return on the equity capital is increasing, so the EPS is increasing over the years and it shows increase in the earning capacity of the company. (c) FIXED ASSETS TURNOVER RATIO COGS Fixed assets turnover ratio = --------------------- Fixed assets 29887152
  • 50.
    Mar’09 = ---------------------= 4.58 6524423 24715309 Mar’08 = --------------------- = 4.79 5160322 19645519 Mar’07 = --------------------- = 4.22 4655390 11170817 Mar’06 = --------------------- = 2.61 4281291 Interpretation Fixed assets turnover is the relationship b/w COGS and fixed assets employed in the business. The increase in this ratio over the years shows increase in the efficiency of the company in using its capital resources. (d)WORKING CAPITAL TURNOVER RATIO COGS Working capital turnover ratio = --------------------- Net working capital 29887152 Mar’09 = --------------------- = 31.38 952547 24715309 Mar’08 = --------------------- = 53.62 460911 19645519 Mar’07 = --------------------- = 53.32 368432 11170817 Mar’06 = --------------------- = 45.59 245006
  • 51.
    Interpretation Working capital turnoverratio depicts the velocity of the utilization of net working capital. Although it is increasing between the years Mar’06 and Mar’08, but it again comes back to 31.38% in Mar’09. (III) Activity ratio Stock turnover ratio= COGS ---------------- Average stock Mar’09 = 29887152 ------------------ = 3.60
  • 52.
    8305643 Mar’ 08 =24715309 ------------------ = 3.33 7419302 Mar’07 = 19645519 ---------------- = 3.40 5776946 Mar’06 = 11170817 --------------- = 2.20 5070297 Inventory conversion period Mar’09 = 365 -------- = 101days 3.60 Mar’08 = 365 -------- = 110 days 3.33 Mar’07 = 365 --------- = 107 days 3.40 Mar’06 = 365 -------- = 166 days 2.20 Interpretation
  • 53.
    Every firm hasto maintain a certain level of inventory of finished goods so as to be able to meet the requirements of the business, and in case of Godrej, the inventory turnover ratio holds utmost importance. Closely associated with it is the inventory conversion period, which is imperative to know the average time taken for clearing the stocks. In case of Godrej, inventory conversion period is very high in all the four years, which means that the company is not able to clear its stock in time. However, after 2006, this ratio is showing a declining trend. Part –B Chapter-I
  • 54.
    Introduction It is athing of massive gratification for me to present This Summer Training Project Report on the topic “Significant considerations in the purchase of Electronic Home appliances”. Home Appliance Product is on the rise and recent technological innovations have dramatically enhanced the capabilities of the same. Leveraging the power of these new capabilities, various business sectors are working together to offer a wide array of services. Each sector is looking for the next “killer application,” yet we are still learning about people’s information and Daily needs. By this practical training I am able to equip the manager with the understanding, the thinking, the knowledge, and the skills for today’s and also for tomorrow’s market exigency. Initially I was just having the bookish knowledge about all Marketing policies, practices and functions, but after joining this organization, I got most of the practical knowledge. I have come to know, what actually happens in the organizations. Though it is not possible to have the information of all the spheres in market, in such a very short period, but I tried to get more and more about all functions and practices applied in practical working. This project report has been painstakingly and thoroughly prepared to cover extensively various facets – both micro as well as macro. Its coverage is broad and up to date and it is balanced in terms of
  • 55.
    concept and application.Since customers are the most important asset of any organization, there is increased emphasis on the need for understanding people in a manner to satisfy them through quality of services. The language of the presentation is highly communicative so that it becomes interesting and comprehensible Chapter- II Review of Literature
  • 56.
    A literature reviewis a body of text that aims to review the critical points of current knowledge on a particular topic. Literature reviews are secondary sources, and as such, do not report any new or original experimental work. Its ultimate goal is to bring the reader up to date with current literature on a topic and forms the basis for another goal, such as future research that may be needed in the area. A good literature review is characterized by: a logical flow of ideas; current and relevant references with consistent, appropriate referencing style; proper use of terminology; and an unbiased and comprehensive view of the previous research on the topic.
  • 57.
    • Hundal(2008), “Significantconsiderations in the Purchase of Consumer Durables” concluded in his study that the consumers have a preference/loyalty towards particular brand of consumer durables and are not ready to buy any other brand so easily. Location convenience and Dealer relationship is one of the most consideration followed by the After Sales Services and Variety provided by the brand also play a crucial role. Instalment facility is also an important consideration which cannot be ignored at all. All these factors create intensity of Brand Loyalty towards a particular brand. • Khanna(2008),” godrej launches DAC plus washing machines” in his article pointed out that Godrej Appliances launched a range of washing machines with DAC + (dynamic aqua-power control) technology with enhanced features in the fully automatic top-load segment. The company introduced washing machines with DAC technology in September last year. The technology enables the washing machine to adjust to water and power cuts. The memory back-up enables the machine to start the wash from exactly where it had stopped in case of power failure. The overflow rinse, soft dry and water optimiser features enables it to customise water level selection. Speaking at the launch, Kamal Nandi , Vice President , Sales and Marketing, said the price range of different variants would be Rs. 12000-16000. • Bhalla(2007) “Godrej invests in Ozone-Friendly Refrigerators” in his article revealed that Indian refrigerator and washing machine company Godrej Appliances, Ltd. recently announced it has invested 46 million rupees(about $992,684) in its facilities in Mohali and Vikhroli, India to support the development of CFC , HFC and HCFC- free refrigerators. Additionally, the company said it plans to reenter the air conditioning market, after exiting the retail A/C segment. • Trivedi(2007) “Godrej EON Range :Stylish Outside, Smart Inside!” in his article remarked that the EON range is a distinct group of products catering to the premium market segment, where attractive looks and novel features are also an important consideration for the customer, besides quality manufacturing and service- which Godrej is well known for. Designs base on in-depth consumer research, the EON range represents a perfect blend of aesthetics and innovative features that bring life to the home or office where they are proudly placed. Quite simply, EON is a beautiful range from Godrej Appliances that gives you products you always desired which are:” Stylish Outside, Smart Inside.” • Menezes(2007), “EON Microwave Ovens” revealed that the EON brand was extended into Microwave Ovens with India’s first ever Steam Microwave Oven that cooks
  • 58.
    delicious, healthy disheswithout destroying the nutrient value or texture of the ingredients. With the growing health conscious market, especially among the upper income bracket, this innovative “Godrej Microsteam” with its unique steam cooking mode in addition to the regular modes, has been well received in the market and is targeted for larger growth in the upcoming season. In Punjab, Godrej Microwave Ovens have grown by 167% in terms of volume in this category( Jan-Jun ’07 Vs. Jan-Jun ’06). • Menezes(2007), “Godrej Appliances to focus on EON Range in Punjab” in his article concluded that Godrej Appliances, a leading player in the Home Appliances industry in India has shown tremendous success with its EON range of refrigerators, air conditioners and microwave ovens since their launch. Encouraged by the success and positive feedback from the market, Godrej Appliances plans to increase its thrust on its EON range across Punjab and the north markets where it sees huge potential. Punjab is a high potential market for Godrej Appliances where we have always received strong acceptance of our products. While it will continue to strengthen its expansion in the state with a larger range of innovative and energy efficient products, they plan to give special focus to the EON range, where it has seen a lot of demand from the market. Punjab is a very progressive state where increased household incomes and modern lifestyles have indicated an increasing demand for premium products. Soon they will also introduce Washing Machines and Home Theatre Systems under the EON umbrella.” • Trivedi(2007),”Godrej to put EON Brand on Premium Range” concluded that Godrej Appliances, a division of Godrej & Boyce Mfg Co. Ltd. Has decided to use its EON brand, introduced last year for a new range of frost-free refrigerators, for all its premium appliances in a brand makeover. By the end of 2007, EON would figure on all its premium products. Kamal nandi, vice-president for sales & marketing , said Godrej first introduced its EON brand last year on a new range of frost-free refrigerators .Now, it aims to bring its steam microwave oven, washing machines and DVDs under the EON brand by the end of 2007. For its appliance business alone , Godrej is aiming at a 40% growth in 2007-08. • Menezes(2006), “Godrej looks at doubling its microwave market share by 07-08” concluded that Godrej Appliances, the flagship division of the Rs. 5,500 crore Godrej & Boyce Co Ltd, is planning to double its market share in the microwave category to 10 per cent by 2007-08 end through sale of approximately one lakh units. The industry is all set to grow at more than 70 per cent in the coming year and is expected to cross sales of ten lakh units. We target to garner a share of 10 per cent of this sales by FY
  • 59.
    07-08 end. • Nandi(2006),“Godrej & Boyce plans to enter CTV segment” remarked that Godrej & Boyce is planning to expand its business in the consumer durable space with a full – fledged entry into the consumer electronics market. The appliance division of the company has been traditionally selling refrigerators and lately air-conditioners,washing machines, microwave ovens and DVD players. It is now also looking to enter the colour TV segment.the company is looking at various business models to enter the market, including product-sourcing tie-ups. • Rajendran(2006), “Godrej launches microwave ovens”, concluded that the appliance division of Godrej & Boyce recently introduced the new range of microwave ovens for convenient 5-star cooking for all households. The executive chef, The Radisson Chennai, demonstrated mouth –watering, %-star dishes prepared in a quick and convenient manner, using Godrej Microwave ovens. Eminent nutritionist Sushila Purshottam Sharangdhar, director –HEAL (Health Education and Lifestyle Management), shared nutrition benefits and tips on safe cooking using a microwave oven. • Menezes(2006), “Construction plans for proposed $215,000,000 refrigerator plant” in his article concluded that (G&B Appliances division), given growth projections that his company has set for its appliance division, GODREJ APPLIANCES ,its urrent manufacturing capacity would not be sufficient tp meet the demand. G&B ,for that matter, is targeting a growth of 35% to40%.in addition, the company also said to be seeking to add a number of innovative product both in terms of design and technology in the coming months. As a result, GODREJ APPLIANCES,G&B’s largest division, is currently gearing up tp build its 3rd refrigerator plant at Shirval, India. • Jain(2006),”Godrej appliances targets 15% growth in 2006” revealed that the appliances division of G&B is targeting at least 15 per cent growth in 2006-07”In 2005- 06, the appliance division achieved Rs600 crore business and in the current fiscal it will be looking at least 15 per cent growth. With new products, the appliance division will expand very fast but the management is yet to finalise the company projection.
  • 60.
    Chapter-III Research methodology Concept ofmarketing research Marketing research is the systematic gathering, recording, and analysis of data about issues relating to marketing products and services. The term is commonly interchanged with market research; however, expert practitioners may wish to draw a distinction, in that
  • 61.
    market research isconcerned specifically with markets, while marketing research is concerned specifically about marketing processes. Role of marketing research The task of marketing research is to provide management with relevant, accurate, reliable, valid, and current information. Competitive marketing environment and the ever-increasing costs attributed to poor decision making require that marketing research provide sound information. Sound decisions are not based on gut feeling, intuition, or even pure judgment. Marketing managers make numerous strategic and tactical decisions in the process of identifying and satisfying customer needs. They make decisions about potential opportunities, target market selection, market segmentation, planning and implementing marketing programs, marketing performance, and control. These decisions are complicated by interactions between the controllable marketing variables of product, pricing, promotion, and distribution. Further complications are added by uncontrollable environmental factors such as general economic conditions, technology, public policies and laws, political environment, competition, and social and cultural changes. Another factor in this mix is the complexity of consumers. Marketing research helps the marketing manager link the marketing variables with the environment and the consumers. It helps remove some of the uncertainty by providing relevant information about the marketing variables, environment, and consumers. In the absence of relevant information, consumers' response to marketing programs cannot be predicted reliably or accurately. Ongoing marketing research programs provide information on controllable and non-controllable factors and consumers; this information enhances the effectiveness of decisions made by marketing managers. The role of marketing research in managerial decision making is explained further using the framework of the "DECIDE" model: D Define the marketing problem E
  • 62.
    Enumerate the controllableand uncontrollable decision factors C Collect relevant information I Identify the best alternative D Develop and implement a marketing plan E Evaluate the decision and the decision process The study  Need of study Godrej is a big brand name but the emergence of other market players (LG, Samsung and the like) in the appliance industry, has set a big benchmark and has also affected Godrej’s market position adversely. The company has not been able to make a huge success in this segment despite its extensive promotional campaigns and vast experience in the field. Customers are
  • 63.
    the lifeblood ofevery business and its success largely depends on how it satisfies its customers. Customer purchase preferences are affected by a number of reasons. In addition to this, Location convenience and Dealer relationship is one of the most consideration followed by the After Sales Services and Variety, in building a good brand image. Both these concepts have been taken into consideration to study the factors affecting the customer purchase preference and also the dealers’ perspective to deal with a particular appliance brand. Thus this study is aimed to provide the management with some knowledge about its status in market both in terms of sales and customer awareness. The research also aims to provide some ideas to improve the company’s present condition.  Research objectives • To identify the factors which have a bearing on customers’ purchase decision regarding appliances Consumer • To understand the customers’ outlook towards Godrej appliances Survey • To evaluate the dealer’s motive behind dealing in a particular brand. Dealer • To study the dealers’ views about Godrej appliances. Survey (a) To identify which appliances are more saleable and which are less saleable (b) To identify reasons for low sales of the least saleable appliance (c) To know the satisfaction level of dealers for Godrej. (d) To know how Godrej can improve its present position. Sources of data There are two main sources of data - primary and secondary. PRIMARY RESEARCH is conducted from scratch. It is original and collected to solve the problem in hand. SECONDARY RESEARCH already exists since it has been collected for other purposes. It is conducted on data published previously and usually by someone else. Secondary research costs far less than primary research, but seldom comes in a form that
  • 64.
    exactly meets theneeds of the researcher. • This research involves both primary and secondary sources of data collection. • The primary information has been collected from electronic appliance dealers and consumers in the form of Schedules. • The secondary information was gathered from various company manuals. Research design A research design is the arrangement of conditions for collection and analysis of data in a manner that aims to combine relevance to the research purpose with economy in procedure. In fact, the research design is the conceptual structure within which research is conducted; it constitutes the blueprint for the collection, measurement and analysis of data. One may split the overall research design into following parts: a) the sampling design which deals with the method of selecting items to be observed for the given study; b) the observational design which relates to the condition under which the observations are to be made; c) the statistical design which concerns with the question of how many items are to be observes and how the information and the data gathered are to be analyzed d) The operational design which deals with the techniques by which the procedure specified in the sampling, statistical and observational design can be carried out. The research design for this project is descriptive. Research instrument The primary data was obtained during the course of doing research in a systematic manner with the help of SCHEDULES. This method of data collection is very much like the collection of data through questionnaire, with little difference which lies in the fact that schedules (proforma containing a set of questions) are being filled in by the enumerator. These enumerators along with schedules, go to respondents, put to them the questions from the proforma in the order the questions are listed
  • 65.
    and record thereplies in the space meant for the same in the proforma. In certain situations, schedules may be handed over to respondents and enumerators may help them in recording their answers to various questions in the said schedules. Enumerators explain the aims and objects of the investigation and also remove the difficulties which any respondent may feel in understanding the implications of a particular question or the definition or concept of difficult terms. This method of data collection is very useful in extensive enquiries and can lead to fairly reliable results. It is, however, very expensive. In this study, each Electronic Appliance Dealer and Consumer was asked the questions written in the schedule. Everything was explained to them if in case they didn’t understand something and thus their responses were noted down. Sampling design A sample design is a definite plan for obtaining a sample from a given population. It refers to the technique or procedure the researcher would adopt in selecting items for the sample. Sample design may as well lay down the items to be included in the sample i.e., the size of the sample. Sample design is designed before data are collected. There are many sample designs from which a researcher can choose. Some design is relatively more precise and easier to apply than others. Population Population refers to part of universe from which the sample for conducting the research is selected. Universe and population can be same in some researches. It may be finite or infinite. In finite universe the number of items is certain, but in case of infinite the number of item is infinite i.e., we cannot have an idea about the total number of items. The population for this study is finite i.e. all electronic appliance dealers and consumers in Gwalior.
  • 66.
    Sampling unit Sampling unitrefers to smallest possible individual eligible respondent. In this study the sampling unit is (a) Any electronic appliance dealer, and (b) Any electronic appliance user in Gwalior Sampling size This refers to the total number of respondents selected from the universe to constitute a sample. The size of the sample should neither be excessively large, nor too small. It should be optimum. An optimum sample is one which fulfils the requirement of efficiency, representative ness, reliability and flexibility. The sample size for this research is 25 in case of dealers and 50 in case of customers. Sampling frame Frame is the list of respondents i.e., list of all appliance dealers and customers in Gwalior . Sampling techniques In this research study, non-probability convenience sampling is opted for. Convenience sampling is done purely on the basis of convenience or accessibility. This sampling method has been mainly chosen because of time, lack of dealers’ knowledge and lack of expertise. Limitations of Study  The scope of the research was wide enough but the research was limited to Gwalior only.  Not all the dealers and customers could be contacted due to the lack of time.
  • 67.
     The individualsbeing observed might behave in a different way when they know they are being observed and thus data collected may not be a true picture of the actual self.  Generally, respondents were busy in their work and were not interested in responding correctly.  While every effort was made to get the questionnaire filled personally, even then some elements of biasness might have crept in. Some respondents themselves were not clear about their likings and choices
  • 68.
    Chapter-IV Data analysis andInterpretation (A)Dealer survey Table 4.1: Experience of dealers Particulars No. of respondents Percentage Less than an year 1 4 1-3 yrs. 1 4 4-6 yrs. 4 16 7-10 yrs. 7 28 More than 10 yrs. 12 48 Total 25 100
  • 69.
    Fig 4.1 Analysis &interpretation As is clear from the table and figure, 48% of the respondents(dealers) had an experience of more than 10 yrs, closely followed by 28% of the respondents having an experience of 7-10 yrs. Since majority of the dealers have a huge experience in the field, so they are in a better position to tell which brand is having a good market presence, ie. Which brand is preferred more and how strong competition it gives to Godrej. Table 4.2: Brands represented by dealers. Particulars Total LG 11 Samsung 12 Godrej 5 Whirlpool 5 Others 14
  • 70.
    Fig 4.2 Analysis &interpretation Of the 25 respondents, most of the dealers were dealing in other brands of appliances, which include IFB, Voltas, Panasonic etc. This is closely followed by Samsung and LG, whereas few dealers are dealing in Godrej and Whirlpool. The data clearly interprets that very few dealers are dealing in Godrej ,but they are keeping it with other brands of appliances. Samsung is the most preferred brand amongst all. Table 4.3: Products represented by dealers Particulars Total Refrigerator 2 Washing machine 0 AC 3 Microwave 0 All above 22
  • 71.
    Fig 4.3 Analysis &interpretation Most of the dealers were dealing in all the four appliances, ie. Refrigerator, washing machine ,AC and microwave, and there are very few dealers(2 or 3) who are keeping refrigerator and AC alone. Table4.4 Factors considered while dealing with a brand Particulars Total Customer choice 48 Brand image 70 Services 69 Schemes 122 Trade margins 172 Colour 215 Variety 130 Discount 159
  • 72.
    Company’s incentives 140 Fig4.4 Analysis & interpretation The most important factor which dealers consider while dealing with a particular appliance brand is customer choice, closely followed by brand image and services provided whereas the least important factor is colour. The data clearly interprets that customer holds great importance for any industry or dealer.
  • 73.
    Table 4.5 Factorswhich influence dealers to do more sales Particulars Total Range of variety & colour 18 Commission offered 1 Attractive schemes 8 Advertising support during new product launches 1 Timely information by retailers 3 Salesmen helping to get stock urgently 6 Settlement of retailer’s 1
  • 74.
    schemes in time Seniormanager support 0 Fig 4.5 Analysis & interpretation The range of variety and colour is the most important factor which influences dealers to do more sales. Table 4.6 Extra benefits given on bulk sales Particulars Total Commission 7 Rebate 4 Club membership 0 Family trip 1 Dealers’ promotion on company’s brochure 4 None 12 Any other 0
  • 75.
    Fig 4.6 Analysis &interpretation Majority of the dealers do not get any extra benefit when they secure a large order, but a few dealers do get commission and rebate on bulk sales. It can be interpreted that dealers do not give much importance to the extra benefits that they are getting from a particular company. For them it is imperative that the product satisfies the customers or has a huge demand in the market. Table 4.7 Dealership with Godrej appliances Particulars No. of respondents Percentage Still dealing 6 24 Dealt in the past 4 16 Never dealt 15 60 Total 25 100
  • 76.
    Fig 4.7 Analysis &interpretation Of the 25 dealers, just 6 dealers are dealing in Godrej appliances, whereas majority of the dealers have either quitted or have never dealt with it. Godrej is having a low dealer network, which might be one of the factors for its decreasing presence in the market and vice versa. Table 4.8 Godrej Products dealt by dealers Particulars No. of respondents Percentage Refrigerator 1 17 Washing machine 0 0 AC 0 0
  • 77.
    Microwave 0 0 Allabove 5 83 Total 6 100 Fig 4.8 Analysis & interpretation 83% of the dealers still dealing with Godrej are having all its appliances. Table4.9 Display of Godrej appliances
  • 78.
    Particulars No. ofrespondents Percentage Centre 0 0 Corners 4 67 At the back of other products 2 33 Total 6 100 Fig 4.9 Analysis & interpretation 67% of the dealers have dispayed Godrej products at the corners and 33% have displayed them at the back of other brands. This interprets that dealers prefer other brands over Godrej.
  • 79.
    Table 4.10 Rankof different Godrej products according to sales.(1- max sales, 4- least) Particulars Total Rank Refrigerator 16 3 Washing machine 6 1 AC 14 2 Microwave 24 4 Fig 4.10 Analysis & interpretation In Godrej appliances, washing machine is the most saleable item, followed by refrigerator and AC, whereas microwave is the least.
  • 80.
    Table 4.11 Reasonsfor low sales of the least saleable item Particulars Total Poor quality 1 Unawareness 3 People prefer foreign brands 2 Poor sales services 1 Less features 3 Other reasons 1 Fig 4.11 Analysis & interpretation Less features and unawareness are the major factors for low sales of Godrej microwave. Many dealers don’t keep Godrej because its appliances have less features than other appliance brands, and because it has limited dealer network, people are generally not aware about its products.
  • 81.
    Table 4.12 Satisfactionwith regard to company’s offered services Highly satisfied Satisfied Neutral Dissatisfied Highly dissatisfied Total 0 4 1 1 0 Mean 0.5 Fig 4.12 Analysis & interpretation Since the mean score comes out to be 0.5, so the response of the dealers is close to satisfaction level with regard to Godrej’s offered services for customers. Table 4.13 Satisfaction of dealers with regard to Godrej’s promptness in launching new
  • 82.
    products Highly satisfied Satisfied Neutral DissatisfiedHighly dissatisfied Total 0 0 0 6 0 Mean -0.67 Fig 4.13 Analysis & interpretation The chart clearly depicts that most of the dealers do not agree that Godrej is prompt and proactive in launching new and innovative products. Table 4.14 Dealers’ satisfaction with regard to promotional tools Highly Satisfied Neutral Dissatisfied Highly
  • 83.
    satisfied dissatisfied Total 04 1 1 0 Mean 0.5 Fig 4.14 Analysis & interpretation Since the mean score is close to satisfaction level, that denotes that the company undertakes attractive promotional tools to launch its product. Table 4.15 dealers’ views to continue their dealings with Godrej
  • 84.
    Particulars No. ofrespondents Percentage Yes 5 83 No 1 17 Total 6 100 Fig 4.15 Analysis & interpretation 83% of the dealers(out of 6) will continue to deal with Godrej. Table 4.16 Reasons why dealers quit/ never dealt with Godrej Particulars Total Poor quality 4 Commercial hassles 4
  • 85.
    Co. doesn’t offerattractive schemes 0 Co. doesn’t offer proper margins to dealers 0 Poor sales service 9 Co.’s promotional tools are not effective 1 Low brand image 3 Fig 4.16 Analysis & interpretation The major reasons why the dealers quit/ never dealt with Godrej are that it has a low brand image, the company’s services are poor, the product is of poor quality and commercial hassles. Table 4.17 Dealers’ preference to deal with Godrej in future Particulars No. of respondents Percentage Yes 1 5 No 18 95 Total 19 100
  • 86.
    Fig 4.17 Analysis &interpretation 95% of the dealers would not like to deal with godrej and just 5% showed a positive response towards it. Basically the dealers are contended with the brands they are dealing in because those brands have a good market presence and brand image. (B) Consumer survey Table 4.1(B): Monthly income of respondents Particulars No. of respondents Percentage Less than 1 lakh 0 0 1-3 lakhs 7 14 3-5 lakhs 38 76 5-8 lakhs 5 10 Above 8 lakhs 0 0 Total 50 100
  • 87.
    Fig 4.1(B) Analysis andinterpretation: Most of the respondents surveyed had an annual income b/w 3-5 lakhs. Income level is one of the most important factors affecting purchase decision. Customers preferably go for a particular brand if they can easily afford it as some brands have comparatively high price for the same product. Table 4.2(B): No. of family members Particulars No. of respondents 1-2 5 3-4 10 5-6 20 6-7 3 More than 7 2 Total 50
  • 88.
    Fig 4.2(B) Analysis andinterpretation: Most of the respondents had 5-6 members in their family. Larger the no. of members, greater is a possibility of purchase decision being influenced by a large no. of people. Moreover, since more members consume a major share of income, so customers simply go for a less expensive brand, ie. they are more concerned about the price of the product than its brand. Table 4.3(B): Factors influencing purchase decision Particulars No. of responses Price 96 Brand image 260 Prestige 354 Income level 140 Friends’ advice 280 Features 138 Discounts 318 Quality 244
  • 89.
    Fig 4.2(B) Analysis andinterpretation: As can be inferred from the no. of responses, the most important factor being considered is price of the appliances, closely followed by income level and features. Table 4.4(B): Attributes considered before purchase Particulars Refrigerator Washing machine AC Microwave Price 70 70 140 70 Brand image 75 75 75 75 Quality 96 140 70 96 Features 138 96 138 138 After sales services 140 138 96 140 Advertisement 260 280 260 260
  • 90.
    Fig 4.4(B) REFRIGERATORA Fig 4.4(B) WASHING MACHINE
  • 91.
    Fig 4.4(B) AC Fig4.4(B) MICROWAVE Analysis and interpretation: In almost all the four appliances, price is the most considered factor, followed by brand image, quality, features and after sales services. Advertisement had a very little impact on the respondents.
  • 92.
    Table 4.5(B): Purchaseof Godrej electronic appliances Particulars No. of respondents Percentage Yes 38 76 No 12 24 Total 50 100 Fig 4.5(B) Analysis and interpretation: Out of the total respondents, 38 respondents have used Godrej home aplliances.
  • 93.
    Table 4.6(B): Godrejappliance used Particulars No. of respondents Percentage Refrigerator 15 47 Washing machine 5 16 AC 10 31 Microwave 2 6 Total 32 100 Fig 4.6(B) Analysis and interpretation: 47% of the respondents have used Godrej refrigerators, closely followed by AC(31%) and very few respondents have used Godrej microwaves.
  • 94.
    Table 4.7(B): Awarenessabout Godrej appliances Particulars No. of responses Print media 10 TV ads 12 Internet 2 Dealer 15 Friends 10 Fig 4.7(B) Analysis and interpretation: The most effective medium of creating awareness is the dealers,followed by print media and friends. Table 4.8(B): Duration of usage of Godrej products Particulars Refrigerator Washing machine AC Microwave Less than 1 yr 0 2 10 0 1-2 yrs 5 10 20 0 2-4 yrs 16 15 12 0
  • 95.
    More than 4yrs 20 25 25 2 Fig 4.8(B) REFRIGERATOR Fig 4.8(B) WASHING MACHINE
  • 96.
    Fig 4.4(B) AC Fig4.4(B) Microwave Analysis and interpretation: In case of refrigerators, most of the respondents have been using it for more than 4 yrs. and no respondent has made a recent purchase of Godrej refrigerators. In case of washing machines , respondents have been using it for more than 4 yrs but some have also made a recent purchase of it. For ACs, there are old as well as new customers. For microwaves, very less no. of respondents have made a recent purchase.
  • 97.
    Table 4.9(B): Performanceof Godrej appliance Highly satisfactory Satisfactory Neutral Dissatisfactory Highly dissatisfactory 0 10 15 7 0 Mean 0.09 Fig 4.9(B) Analysis and interpretation: The performance for Godrej appliances is neutral. Table 4.10(B) : Purchase of Godrej appliances in future Particulars No. of respondents Percentage
  • 98.
    Yes 15 47 No17 53 Total 32 100 Fig 4.10(B) Analysis and interpretation: 53% of the respondents will purchase Godrej appliances in future whereas 47% will not purchase it. Table 4.11(B): Recommendation of Godrej appliances Particulars No. of respondents Percentage Yes 15 47 No 17 53 Total 32 100
  • 99.
    Fig 4.11(B) Analysis andinterpretation: The respondents who will purchase Godrej aplliances in future will also recommend it to their friends. Table 4.12(B): Other appliance brand used by respondents Particulars LG Samsung Whirlpool Panasonic Others Refrigerator 5 6 1 0 6 Washing machine 4 4 6 0 4 AC 8 2 1 2 5 Microwave 4 6 0 2 6
  • 100.
    Fig 4.12(B) REFRIGERATOR Fig4.12(B) WASHING MACHINE
  • 101.
    Fig 4.12(B) AC Fig4.12(B) MICROWAVE Analysis and interpretation: In refrigerators, ACs and microwaves, LG and Samsung are the most preferred brands and in case of washing machines, its whirlpool. Table 4.13(B): Display of Godrej appliances Particulars No. of respondents Percentage Yes 8 44 No 10 56 Total 18 100
  • 102.
    Fig 4.13(B) Analysis andinterpretation: Most of the respondents did not get a chance to see Godrej appliances during their purchase. Table 4.14(B): Awareness about Godrej appliances Particulars No. of responses Refrigerator 18 Washing machine 15 AC 18 Microwave 6
  • 103.
    Fig 4.14(B) Analysis andinterpretation: The respondents were known of Godrej refrigeratoes, washing machines and ACs but very few were known of Godrej microwaves. Table 4.15(B): Preference for future purchase of Godrej appliances Particulars No. of respondents Percentage Yes 2 11 No 16 89 Total 18 100
  • 104.
    Fig 4.15(B) Analysis andinterpretation: 89% of the respondents will not purchase Godrej appliances in future. Conclusion  For dealers, customer choice is the most important factor.  Consumers have a preference/loyalty towards particular brand of consumer durables and are not ready to buy any other brand so easily.  Dealer relationship is one of the most considerations followed by the After Sales Services and Variety provided by the brand also plays a crucial role.  Godrej though provides good services but it is not it is not in line with its competitors.
  • 105.
     Customers’ decisionsare influenced by their level of income and price of the product.  The respondents who have used Godrej have a neutral response for it.  LG and Samsung are presently the most preferred brands.  Most of the respondents are well satisfied with the brands they are using and will not purchase Godrej appliances in future. Suggestions  As compared to competitors, Godrej appliances have a low brand image , so it should make efforts to popularize its brand name in market. This means creating more brand awareness amongst consumers which can be done through promotions.  Since the customer demand is very low for Godrej , it mainly needs to improve on its promotional tools in both volume and frequency.
  • 106.
     It shouldoffer large variety in its appliances.  Godrej must focus on increasing its marketing expenditure and bring more personal approach in their communication.  Company should increase its dealer network in order to enhance the availability of product in market.It should also offer attractive schemes to the present dealers in order to retain them.  Company can offer lucrative deals to the dealers eg. slab discounts, etc.so that more dealers are attracted to buy Godrej product and hence dealership network of Godrej can be enlarged. Also this will increase the availability of product in market., By offering good deals to dealers, Godrej can also increase its sales because dealers will encourage volume sales of Godrej to earn more profits for themselves. Bibliography Internet: http://en-wikipedia.org/wiki/Godrej-Group http://www.godrej.com/godrej/GodrejIndustries/index.aspx?id=12 http://www.godrej.com/GodrejIndustries/ourcompanies.aspx? id=12&mendid=1095 http://www.karmayog.com/lists/Godrejtrust.htm http://www.GodrejAppliances.com
  • 107.
    http://ex-wikipedia-org/wiki/Marketing-Research Periodicals and Journals •Hundal(2008), “Significant considerations in the purchase of consumer durables” Indian Journal of marketing , Vol VII,No.2,May 2008,pg 6-15 • Reddy and Sivakumar(2005), “Growth and evaluation of Indian washing machine industry in India”, Indian Journal of Marketing Vol XXVIII, No. 7, July 2005, Pg 17-22 Annexure Q1. For how many years you are into this business? (a) less than a year (b) 1-3 yrs. (c) 4-6 yrs. (d) 7-10 yrs. (e) More than 10 yrs.
  • 108.
    Q2. Mark thecompanies that you are representing. (You can tick more than one) (a) LG (b) Samsung (c) Godrej (d) Whirlpool (e) Others, please specify Q3. What products you are dealing in? (a) Refrigerators (b) Washing machines (c) AC (d) Microwaves (e) All above Q4. Rank the following from 1 to 9 which you consider while dealing with a particular co. (Rank 1 to the most preferred, 9 to the least) (a) Customer choice (g) Variety (b) Brand image (h) Discount (c) Services (i) Company’s incentives (d) Schemes (e) Trade margins (f) Color Q5. Which factors influence you to do more sales?(You can tick more than one) (a) Range of variety & color (b) Commission offered (c) Attractiveness of consumer schemes (d) Adequacy of advertising support during new product launches or new schemes (e) Timely information by retailers (f) Salesmen helping to get stock for urgent requirement (g) Settlement of retailers’ schemes in time
  • 109.
    (h) Support bysenior manager to solve problem Q6. When secured a large order, I am paid the following compensation- (a) commission (b) rebate (c) club membership (d) family trip (e) dealer’s promotion on company’s brochure (f) none (g) Any other preference, please specify Q7. Have you dealt with Godrej appliances? (If (i), move to next ques., if (ii) or (iii), then move to Q16.) (i) Still dealing (ii) Dealt in past (iii) Never dealt Q8. Which products of Godrej you are dealing in? (a) Refrigerator (b) Washing machine (c) AC (d) Microwave
  • 110.
    (e) Others, pleasespecify Q9. Where have you displayed Godrej products in your showroom? (a) Centre (b) Corners (c) At the back of other products Q10. Rank the following products from 1 to 4 acc. to the product that generates more sales? (1 to product generating max. sales, 4 the least) (a) Refrigerator (b) Washing machine (c) AC (d) Microwave Q11. Mark reasons for low sales of the product ranked “4th ” in previous question. (You can tick more than one) (a) Poor quality (b) Unawareness (c) People prefer foreign brands (d) poor sales services (e) less features (f) Other reasons Q12. Are you satisfied with the company offered services for customers? Highly Satisfied Neutral Dissatisfied Highly
  • 111.
    Satisfied Dissatisfied Q13. Co.is prompt and proactive in launching new and innovative products? Highly Satisfied Neutral Dissatisfied Highly Satisfied Dissatisfied Q14. Co. undertakes attractive promotional tools to launch new products? Highly Satisfied Neutral Dissatisfied Highly Satisfied Dissatisfied Q15. Would you continue dealing with Godrej appliances? Yes/No Q16. Any problems if you faced with Godrej? Q17. According to you how the Co. can improve its present position? Thank you Q18. Reasons why you never dealt/ quit dealing with Godrej? (a)Poor quality (b)Commercial hassles (c)Co. doesn’t offer attractive schemes
  • 112.
    (d)Co. doesn’t offerproper margins to dealers (e) Poor sales services (f)Co.’s promotional tools are not effective (g) Low brand image Q19. Would you like to deal with Godrej in future? Yes/No Thank you