YELLOW
Yellow is a Bangladesh-based fashion brand and clothing retailer owned by Beximco. Its
corporate headquarters is located at Beximco Industrial Park, Dhaka, Bangladesh. Yellow started
their journey in 2004 and now they have 15 outlets across Bangladesh and Pakistan including a
24/7 online store.
KEY VALUES &FEATURES
 Design-driven brand
 Has a superior quality
 Modern interpretation of fashion but comfortable
 Believes in innovation
 Wide range of fashion clothing for women, men and even children .
 Inspired by their customer.
 Unconventional yet high quality
 Progressive yet tastefully casual-yellow embraces harmony through conflict
MARKET OFFERING
Product line includes a wide range of fashion clothing, fragrance, and accessories for men,
women and children; textiles for home decoration; avant-garde ceramic items; paintings; books;
and many more.
YELLOW MEN
 Casual Shirts
 Templeton Shirts
 Formal Shirts
 Polos
 Tees
 Punjabi
 Jackets And Blazers
 Sweaters
 Hoodies
 Denim
 Casual Pants
YELLOW WOMEN
 Ethnic Tops
 Fashion Tops And Shirts
 Tees
 Denim And Trousers
 Jackets & Blazers
 Sweaters
 Lawn
 Saree
YELLOW Beximco Luxury Lawn
Beximco Luxury Lawn was launched in 2014 by Beximco, dedicated only to
Women's clothing.
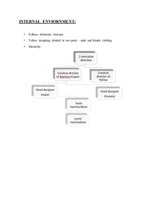
INTERNAL ENVIORNMENT:
• Follows divisional structure
• Yellow designing divided in two parts – male and female clothing
• Hierarchy:
2 executive
directors
Creative director
of Beximco Export
Head designer
(male)
head
merchandiser
junior
merchadiser
head designer
(female)
Creative
director of
Yellow
OUTLETS / STORES:
Bangladesh
 Bailey Road
 Bashundhara City
 Dhanmondi
 Maghbazar
 Mohammadpur
 Gulshan
 Uttara (2 outlets)
 Wari
 Chittagong
 Jamuna Future Park
 Banani
 Mirpur
Pakistan:
 Zamzama Boulevard, Karachi
 Dolmen Mall, Tariq Road, Karachi
 Dolmen City Mall Clifton, Karachi
 M.M. Alam Road, Lahore
COMPETITOR:
There are a lot of well-known brands such as Aarong, Easy, Artiste, Sada kalo, Ecstasy, Anjan’s,
Sailor, Cats eye, Deshal, Rang, Kay Kraft, Freeland etc. . These all are local brands and these are
main competitors of YELLOW .They also know latest trends and tastes of customers .
EXPANSION:
In 2014, Beximco announced the opening of 102 Outlets in Bangladesh and several in Dubai,
New York City and Toronto in early 2015 and Seoul in mid-2015
SPONSORSHIP IN SPORTS:
1. Dhaka Dynamites
2. Sheikh Jamal Dhanmondi Club
SALES & COST:
Yellow (Beximco) is quite famous. Company sale do not reveal how well the company is
performing relative to competitors. To access the relative performance, market share analysis
could be done. The company’s overall market demand can be expressed as its sales expressed as
a percentage of total market sales.
DATA ANALYSIS AND INTERPRETATION:
Data Analysis and Interpretation
Particulars Strongly
agree
Agree Neutral Disagree Strongly
disagree
1. Fabrics of Yellow are good. 60% 15% 15% 10% 0%
2. Yellows fabric is comparatively
batter then other brands in the
market.
20% 10% 40% 20% 10%
3. Yellow should extend its brand
and introduce new product.
20% 20% 30% 20% 10%
4. You are satisfied with the
finishing, swing style & also
packaging of Yellow.
5% 10% 35% 20% 30%
5. The Price of Yellow products are
reasonable.
40% 10% 30% 10% 10%
6. All lines of products are available
in every showroom of Yellow.
0% 10% 30% 40% 20%
7. You purchase Yellow products
for keeping upgraded styles.
60% 10% 20% 5% 5%
8. The Promotional activities of
Yellow are satisfactory ((TV
advertisement, Newspaper
advertisement, Billboard etc.)
20% 35% 15% 30% 0%
9. Comparing with other brands in
the market, Yellow can be
considered better.
30% 30% 20% 10% 10%
Interpretation:
From the survey the statistics analyses we got a clear idea of Yellows present condition.
First of all Yellow has the better brand value then the other and they have been keeping
their position from so long with comparatively others competitor. All of their products
are available in every showroom. But their promotional activities are not good enough
like others have.
SOWT ANALYSIS:
Strength:
 Branding - YELLOW has strong branding in the everyday basics, from casual to
work wear etc.
 Infrastructure - Allows for ease of distribution nationally all over Bangladesh.
 Image- Consumer trust on brand in image perspective is already built.
 Quality- Consumers trusts the products with their quality.
 Has been in the market for 10 years
 Strong group of loyal customers
 Gained a lot of experience in the past years
 Men’s wear both casual and formal
 Supplier in the form of Beximco textile
 Keeping in line with latest and upcoming trends.
Weakness:
 Marketing: A strong brand it may be, but marketing is not as strong in Pakistan.
 Less variations in all kind of clothing
 Have not been able to open their brand’s outlets all over Bangladesh
 High price can also be considered as a weakness
 Yellow does not do that much of aggressive marketing
 Lack of access to key distribution channel
 Lack of patent protection
Opportunities:
 Online Retail and E commerce
 Expansion into other countries
 Social media gives more opportunity to market the products
 Technological advancement
 An unfulfilled customer need
 Arrival of new technologies
 loosen of regulation
Threats:
 Unstable political situation of Bangladesh
 Entry of several foreign famous brands
 Consumer switching is on a high rate
 Sift in customer tastes
 New regulation
 Increased trade barriers
RECOMMENDATIONS:
Yellow is producing the high quality product. They launched this brand by producing finest
fabric with their visionary approaches. Such acceptance has made the brand a market leader
within a very short time. In our way of thinking the recommendations for this company are:
 Advertise more.
 Give occasional discounts.
 Should not underestimate the new entrants.
 Increase their branches. They have so many customers in the market. But there are no
enough showrooms in every location. So they have to increase their branches.
 Promotional activities. They also have less promotional activities. Their path is only
BILLBOARD. We think they have to look for other activity like NEWS PAPER, Web
site and etc.
 Marketing: A strong brand it may be, but marketing is not as strong in Pakistan. They
have to increase or follow good marketing policy not to lose market outside the country
as well as Bangladesh.
CONCLUSION:
We can say that, the company may achieved a strong level of customer preference. Although
there is a tough fight with its major competitors but Company’s quality of products played a vital
role to create this position in such situation.

Study on yellow ( clothing ) beximco

  • 1.
    YELLOW Yellow is aBangladesh-based fashion brand and clothing retailer owned by Beximco. Its corporate headquarters is located at Beximco Industrial Park, Dhaka, Bangladesh. Yellow started their journey in 2004 and now they have 15 outlets across Bangladesh and Pakistan including a 24/7 online store. KEY VALUES &FEATURES  Design-driven brand  Has a superior quality  Modern interpretation of fashion but comfortable  Believes in innovation  Wide range of fashion clothing for women, men and even children .  Inspired by their customer.  Unconventional yet high quality  Progressive yet tastefully casual-yellow embraces harmony through conflict
  • 2.
    MARKET OFFERING Product lineincludes a wide range of fashion clothing, fragrance, and accessories for men, women and children; textiles for home decoration; avant-garde ceramic items; paintings; books; and many more. YELLOW MEN  Casual Shirts  Templeton Shirts  Formal Shirts  Polos  Tees  Punjabi  Jackets And Blazers  Sweaters  Hoodies  Denim  Casual Pants YELLOW WOMEN  Ethnic Tops  Fashion Tops And Shirts  Tees  Denim And Trousers  Jackets & Blazers  Sweaters  Lawn  Saree YELLOW Beximco Luxury Lawn Beximco Luxury Lawn was launched in 2014 by Beximco, dedicated only to Women's clothing.
  • 3.
    INTERNAL ENVIORNMENT: • Followsdivisional structure • Yellow designing divided in two parts – male and female clothing • Hierarchy: 2 executive directors Creative director of Beximco Export Head designer (male) head merchandiser junior merchadiser head designer (female) Creative director of Yellow
  • 4.
    OUTLETS / STORES: Bangladesh Bailey Road  Bashundhara City  Dhanmondi  Maghbazar  Mohammadpur  Gulshan  Uttara (2 outlets)  Wari  Chittagong  Jamuna Future Park  Banani  Mirpur Pakistan:  Zamzama Boulevard, Karachi  Dolmen Mall, Tariq Road, Karachi  Dolmen City Mall Clifton, Karachi  M.M. Alam Road, Lahore
  • 5.
    COMPETITOR: There are alot of well-known brands such as Aarong, Easy, Artiste, Sada kalo, Ecstasy, Anjan’s, Sailor, Cats eye, Deshal, Rang, Kay Kraft, Freeland etc. . These all are local brands and these are main competitors of YELLOW .They also know latest trends and tastes of customers . EXPANSION: In 2014, Beximco announced the opening of 102 Outlets in Bangladesh and several in Dubai, New York City and Toronto in early 2015 and Seoul in mid-2015 SPONSORSHIP IN SPORTS: 1. Dhaka Dynamites 2. Sheikh Jamal Dhanmondi Club SALES & COST: Yellow (Beximco) is quite famous. Company sale do not reveal how well the company is performing relative to competitors. To access the relative performance, market share analysis could be done. The company’s overall market demand can be expressed as its sales expressed as a percentage of total market sales.
  • 6.
    DATA ANALYSIS ANDINTERPRETATION: Data Analysis and Interpretation Particulars Strongly agree Agree Neutral Disagree Strongly disagree 1. Fabrics of Yellow are good. 60% 15% 15% 10% 0% 2. Yellows fabric is comparatively batter then other brands in the market. 20% 10% 40% 20% 10% 3. Yellow should extend its brand and introduce new product. 20% 20% 30% 20% 10% 4. You are satisfied with the finishing, swing style & also packaging of Yellow. 5% 10% 35% 20% 30% 5. The Price of Yellow products are reasonable. 40% 10% 30% 10% 10% 6. All lines of products are available in every showroom of Yellow. 0% 10% 30% 40% 20% 7. You purchase Yellow products for keeping upgraded styles. 60% 10% 20% 5% 5% 8. The Promotional activities of Yellow are satisfactory ((TV advertisement, Newspaper advertisement, Billboard etc.) 20% 35% 15% 30% 0% 9. Comparing with other brands in the market, Yellow can be considered better. 30% 30% 20% 10% 10%
  • 7.
    Interpretation: From the surveythe statistics analyses we got a clear idea of Yellows present condition. First of all Yellow has the better brand value then the other and they have been keeping their position from so long with comparatively others competitor. All of their products are available in every showroom. But their promotional activities are not good enough like others have. SOWT ANALYSIS: Strength:  Branding - YELLOW has strong branding in the everyday basics, from casual to work wear etc.  Infrastructure - Allows for ease of distribution nationally all over Bangladesh.  Image- Consumer trust on brand in image perspective is already built.  Quality- Consumers trusts the products with their quality.  Has been in the market for 10 years  Strong group of loyal customers  Gained a lot of experience in the past years  Men’s wear both casual and formal  Supplier in the form of Beximco textile  Keeping in line with latest and upcoming trends. Weakness:  Marketing: A strong brand it may be, but marketing is not as strong in Pakistan.  Less variations in all kind of clothing  Have not been able to open their brand’s outlets all over Bangladesh  High price can also be considered as a weakness  Yellow does not do that much of aggressive marketing  Lack of access to key distribution channel  Lack of patent protection
  • 8.
    Opportunities:  Online Retailand E commerce  Expansion into other countries  Social media gives more opportunity to market the products  Technological advancement  An unfulfilled customer need  Arrival of new technologies  loosen of regulation Threats:  Unstable political situation of Bangladesh  Entry of several foreign famous brands  Consumer switching is on a high rate  Sift in customer tastes  New regulation  Increased trade barriers
  • 9.
    RECOMMENDATIONS: Yellow is producingthe high quality product. They launched this brand by producing finest fabric with their visionary approaches. Such acceptance has made the brand a market leader within a very short time. In our way of thinking the recommendations for this company are:  Advertise more.  Give occasional discounts.  Should not underestimate the new entrants.  Increase their branches. They have so many customers in the market. But there are no enough showrooms in every location. So they have to increase their branches.  Promotional activities. They also have less promotional activities. Their path is only BILLBOARD. We think they have to look for other activity like NEWS PAPER, Web site and etc.  Marketing: A strong brand it may be, but marketing is not as strong in Pakistan. They have to increase or follow good marketing policy not to lose market outside the country as well as Bangladesh. CONCLUSION: We can say that, the company may achieved a strong level of customer preference. Although there is a tough fight with its major competitors but Company’s quality of products played a vital role to create this position in such situation.