Strategic Plan
2018
Youth Empowerment Centre
Association's Vision:
Empowered Palestinian society to build promising youth future
Association's Mission:
Youth Empowerment Centre was established to To lead the civil society work in
Palestine, as independent, social oriented and humanitarian organization, seeking
to empower the community economically, socially and healthily in a way that
enhances the youth roles and promotes their intellectual and cultural skills.
Association's goals:
1- Empower youth and young people to build a community of healthy physical,
social and psychological environment through ensuring concepts of justice,
equality and human values
2- Contribute to support the marginalized groups through facilitating their access
to main services such as health, education and psychosocial support
3- Contribute to support the communal economy and create jobs for
marginalized youth groups.
4- Empower women to participate fully in all aspect of the life across all sectors
as psychological, economical and legal.
Programmes
Problems Tree :Psychosocial support program
Increase in community members
vulnerability to be affected by
psychosocial difficulties
Increase in psycho-
social problems
Decrease in the psycho-
social wellbeing
Absence in community
peace & security
Poor productivity & compatibility
Increase in the percentage of
poverty & unemployment
Wrong
socialization
Poor living &
economical
statuses
Poor quality of
mental health
services & its
sustainability
Poor individual &
community awareness
of psychosocial
problems & ways of
dealing with
Weaknessoftheeducation&learningsystems
Practice&Violationsofoccupation
Limitedresources(financialandtechnical)
Lackofawarenessandincreasefamilyproblems
Continuedpoliticalinstability
Poorreadinessofrespondtodisastersandcrises
Lossofconfidenceintheeffectivenessofawarenessprograms
Poorawarenessandeducationprograms
Theabsenceofthegovernmentalandprivatesectorroles
Continuous
influence by
disasters & crisis
Increase crime &
extremism rates
Poormotivationfordevelopmentandbehaviorchange
Weakfamily&socialfollow-up&control
Widespread of negative
coping strategies
Solutions Tree :Psychosocial support program
Decrease in community members vulnerability to be
affected by psychosocial difficulties
decrease in psycho-
social problems
increase in the psycho-
social wellbeing
Widespread of community
peace & security
Increase productivity& compatibility
decrease in the percentage of
poverty & unemployment
Proper
socialization
Improve living &
economical
statuses
increase quality of
mental health
services & its
sustainability
increase individual &
community awareness
of psychosocial
problems & ways of
dealing with
Strengthentheeducationlearningsystems
DecreaseofPractice&Violationsofoccupation
Qualityofservices(financialandtechnical)
Increaseawarenessanddecreasefamilyproblems
Increasereadinesstorespondtopoliticalinstability
Increasereadinessofrespondtodisastersand
crises
Increaseconfidenceintheeffectivenessofawarenessprograms
Increaseawarenessandeducationprograms
Strengthenofthegovernmentalandprivatesectorroles
Decrease
influence by
disasters & crisis
decrease crime & extremism rates
Increasemotivationfordevelopmentandbehavior
change
Strengthenfamily&socialfollow-up&control
Decrease of negative coping
strategies
The overall objective: to reduce the vulnerability of the community members to
be affected by psychosocial problems and difficulties
 Sub-goals:
and emotional status throughout dealing with the psychological and behavioral
problems symptoms.
to raising the level of individual and community awareness about the
causes of psychological and social problems and how to deal with it
.
to disasters and crises
social support services to Gaza Strip
community members who are suffering from symptoms of psychological and
behavioral problems.
Enhancing social support networks that surround Gaza Strip community
members who are suffering from symptoms of psychological and behavioral
problems.
community members who are suffering from symptoms of psychological and
behavioral problems.
Psychosocial support program:
Sub goals Activities/Outputs Beneficiaries
#
Estimated
Budget/USD
2015-2016 2016-2107 Indicator
Contribute to
the return of
community
members to
the normal
psychological
and
emotional
status
throughout
dealing with
the
psychological
and
behavioral
problems
symptoms.
Provide safe friendly
spaces for meeting,
playing & participating
Implement programs of
psychosocial support
sessions
Home visits
Doing awareness
brochures & printouts
Implement open days
3000 Person
3000
1200 Person
10,000
6
30,000
15,000
6,000
15,000
4500
15000
7500
4000
8000
1500
15000
7500
2000
7000
3000
Number of
safe areas
Number of
sessions
Number of
participants
Number of
visits
Number of
brochures &
printouts
Number of
open days
Direct Cost 70500 36000 43000
Implements 30214 15000 6000
Total 100714 51000 49000
Contribute to
raising the
level of
individual
and
community
awareness
about the
causes of
psychological
and social
problems and
how to deal
with it
 Awareness
workshops for
caregivers
 Training programs
for individuals,
caregivers & local
committees
Doing awareness
brochures & printouts
Implementing
purposeful community
initiatives
Community awareness
campaigns
3000 person
1000 person
10000
500
1000
30,000
10,000
15,000
25,000
10,000
2000
5000
7500
12500
5000
1500
5000
7500
12500
5000
Number of
attendees
Number of
workshops
Number of
participants
Number of
training
programs
Number of
brochures &
printouts
Number of
initiatives
Percentage of
attendance &
participation
in the
initiatives &
campaigns
Direct Cost 90000 32000 31500
Implements 38000 13000 13500
Total 128000 45000 45000
Contribute to
the
promotion of
proper
children
socialization.
 Implement informal
education sessions
 Experience
exchange programs
with educational
associations
 Awareness
workshops for
caregivers
1500 person
120 teacher
7,500
2000
4000
1000
3500
1000
Number of
implemented
sessions
Number of
participants
Number of

 Home visits
 Forming civil
society committees
in the targeted areas
& activate its role
 Training programs
for the civil society
committees
10000 person
1200 person
6 committees
66 members
10,000
6,000
6000
3500
5000
3500
3000
2000
5000
2500
3000
1500
implemented
programs
Number of
workshops
Number of
home visits
Number of
formed
committees
Number of
members
participating
in the
committees
Direct Cost 35000 18500 16500
Implements 15000 13500 7000
Total 50000 32000 23500
Work on
raising the
psychosocial
preparedness
of society
members to
response to
disasters and
crises
 Training programs
for the civil society
committees &
caregivers
 Simulation programs
for crisis &
emergency
situations
 Awareness programs
to help families in
getting coordination
with specialized
authorities
intervening in
emergencies
1000 person
1000 person
1000
person
10,000
10,000
5,000
5000
5000
2500
5000
5000
2500
Number of
participants
Number of
implemented
programs
Number of
simulation
programs
Direct Cost  25000 12500 12500
Implements 10000 5300 5300
Total 35000 17800 17800
Work to
improve the
quality of
psychosocial
support
services to
Gaza Strip
community
members
who are
suffering
from
symptoms of
psychological
and
behavioral
problems.
 Staff capacity
building programs
 Specialized training
programs for
teachers &psycho-
social counselors
 Implement staff care
days
 Involve ministries,
educational & none
governmental
organizations in
psycho-social
support programs
50 person
50 person
50 person
30 person
8000
5,000
5,000
3,500
3000
2500
2500
2000
4500
2500
2500
1500
Number of
participating
staff
Number of
trainees
Number of
participants in
psycho-social
support
programs
Direct Cost 15000 10000 11000
Implements 7000 4000 4000
Total 22000 14000 15000
Enhancing
social
support
networks that
surround
Gaza Strip
community
members
who are
suffering
from
symptoms of
psychological
and
behavioral
problems.
 Awareness
workshops for
caregivers
 Forming civil
society committees
in the targeted areas
& activate its role
 Training programs
for the civil society
committees
10000 person
6 committees
66 members
50,000
600
3,300
25000
300
1800
25000
300
1500
Number of
workshops
Number of
formed
committees
Number of
members
participating
in the
committees
Direct Cost 51000 27000 26800
Implements 21000 11000 11000
Total 72000 38000 38000
Contribute to
the
development
of sustainable
 Mothers training
program
150 Person 7,500 4000 3500 Number of
participants
coping
strategies to
Gaza Strip
community
members
who are
suffering
from
symptoms of
psychological
and
behavioral
problems.
Public Health Strategy- YEC - 2015/2017
1) Problem Tree
Inability of marginalized groups to access safe, equitable water sanitation and hygiene services
Poor living conditions
Increase of social
problems
Environmental risks
Spread of water born
diseases
Increase mortality
and morbidity rates
Poor WASH
infrastructure for
marginalized
areas
Low HH economy
and living
standards
Poor knowledge, attitude &
practices toward WASH
(for marginalized groups,
services providers)
Inactivecommunitystructures
structurespressure
Israelioccupationviolations
Limitedcapacity(financial&
technicalresources)
Improperutilizationofwater
aturalresources
Improperutilizationofalternative
resources
Absenceofincentivestochange
behaviors
Limitededucational&promotional
programs
Inactiveroleoflocal
authorities&privatesector
Poor quality
management &
governance of
the water
resources
Weak resources
management and
governance
Depletion of
natural resources
Weak WASH service
provision system
Limitedcapacity(financial&technical
resources)
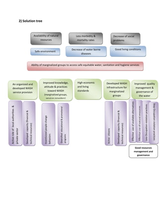
2) Solution tree
Ability of marginalized groups to access safe equitable water, sanitation and hygiene services
Good living conditions
Decrease of social
problems
Safe environment
Decrease of water borne
diseases
Less morbidity &
mortality rates
Developed WASH
infrastructure for
marginalized
groups
High economic
and living
standards
An organized and
developed WASH
service provision
Improved knowledge,
attitude & practices
toward WASH
(marginalized groups,
services providers)
Activecitizens
Effectiveuseofnaturalresources
Effectiveuseofavailablealternatives
Diversifiededucational&promotional
programs
Good resources
management and
governance
Availability of natural
resources
Improved quality
management &
governance of
the water
LessOccupationviolationpractices
Activeroleoflocalauthorities&
privatesector
Developedcapacity(financial&
technicalresources)
Incentivizedpeoplechange
behaviors
Developedcapacity(financial&
technicalresources)
StopOccupationviolationpractices
3) Main objective:
Vulnerable households have access to safe, equitable water & sanitation services,
and are able to demonstrate improved hygiene practices.
4) Specific objectives:
- Vulnerable households have an improved knowledge, attitude & practices
toward water, sanitation & hygiene.
- Water and sanitation providers have an improved practices in regard to quality
control and management.
- An organized & developed water, sanitation & hygiene service provision for
households.
- Developed safe water, sanitation, and hygiene infrastructure for the
marginalized communities.
- Improved quality management & governance of the water resources.
- Marginalized communities and women in specific has an active role in pursuing
the accountability for access to better services.
- Targeted communities are well prepared to mitigate WASH related disaster
risks.
- Work on to access equally to WASH services: children, women, and men.
5) Main activities/ outputs:
indicatorsPeriod of
implementation
Number of
beneficiaries
Activities / outputsSpecific
objectives
Number of implemented
Initiatives
Number of effective
stakeholders/participants
2015- 7102
2015- 7102
5 Initiatives
3000
households
Liaise with other advocacy
& lobbing programs.
Promote the water
governance concept among
the relevant authorities
and marginalized groups
Improved
quality
management
& governance
of the water
resources
Number of disseminated
researches/ studies
2015- 7102
2 studies
Support studies/
researches to look into new
innovations in alternative
water resources
Number of households
participated
Number of beneficiaries
Number of participants in
the trainings and
workshops
Number of student
participated in campaigns
Number of participants
and followers of the
campaigns
Number of participants of
the capacity building
programs
2015- 2017
2015- 2017
2015- 2017
2015- 2017
2015- 2017
2015- 2017
3000
household
3000
households
100 members
3000 students
25000 person
30 persons
Conduct awareness
campaigns and community
mobilization activities.
Provide the targeted
communities with the
necessary tools and
services to promote
healthy practices
Conduct trainings and
workshops for the
community committees'
members, besides staff
working on education,
promotion and heath
organizations.
Conduct awareness
campaigns and
mobilization activities.
in schools and kinder
gardens
Mass media campaigns
Capacity development of
local authorities and
private sector (Ministry of
health, Ministry of
education, Primary health
care centers..etc)
Vulnerable
households
have an
improved
knowledge,
attitude &
practices
toward water,
sanitation &
hygiene.
Number of beneficiaries2015- 20173000
households
Development and
monitoring water safety
plans (from source to
Water and
sanitation
providers have
Number of participants in
the capacity building
programs
Number of beneficiaries
Number of established
networks
2015- 2017
2015- 2017
2015- 2017
30 water
vendors
3
municipalities
3000
households
3000
households
customer)
Capacity development of
service providers ( local
authorities & private
sector)
Capacity development
programs to develop water
supply, sanitation services
and hygiene for
marginalized group
Develop and reactivate the
community safe networks
an improved
practices in
regard to
quality control
and
management.
Number of participants
Number of vendors
Number of beneficiaries
Number of CBOs
2015- 2017
2015- 2017
2015- 2017
2015- 2017
1000 person
2
governorates
3000
10 CBOs
Capacity development
program for mobilizers ,
volunteers and
committees in order to
forming teams ready in
the time of crisis .
Mapping for potential
vendors in two
governorates (Gaza
,south of Gaza) to be
ready in emergency
situations .
Contingency plan for
targeted HHs in place.
Memorandum of
Understanding with local
CBOs to insure flow of
information.
Targeted
communities
are well
prepared to
mitigate
WASH related
disaster risks.

Strategic plan yec

  • 1.
  • 2.
    Association's Vision: Empowered Palestiniansociety to build promising youth future Association's Mission: Youth Empowerment Centre was established to To lead the civil society work in Palestine, as independent, social oriented and humanitarian organization, seeking to empower the community economically, socially and healthily in a way that enhances the youth roles and promotes their intellectual and cultural skills. Association's goals: 1- Empower youth and young people to build a community of healthy physical, social and psychological environment through ensuring concepts of justice, equality and human values 2- Contribute to support the marginalized groups through facilitating their access to main services such as health, education and psychosocial support 3- Contribute to support the communal economy and create jobs for marginalized youth groups. 4- Empower women to participate fully in all aspect of the life across all sectors as psychological, economical and legal.
  • 3.
    Programmes Problems Tree :Psychosocialsupport program Increase in community members vulnerability to be affected by psychosocial difficulties Increase in psycho- social problems Decrease in the psycho- social wellbeing Absence in community peace & security Poor productivity & compatibility Increase in the percentage of poverty & unemployment Wrong socialization Poor living & economical statuses Poor quality of mental health services & its sustainability Poor individual & community awareness of psychosocial problems & ways of dealing with Weaknessoftheeducation&learningsystems Practice&Violationsofoccupation Limitedresources(financialandtechnical) Lackofawarenessandincreasefamilyproblems Continuedpoliticalinstability Poorreadinessofrespondtodisastersandcrises Lossofconfidenceintheeffectivenessofawarenessprograms Poorawarenessandeducationprograms Theabsenceofthegovernmentalandprivatesectorroles Continuous influence by disasters & crisis Increase crime & extremism rates Poormotivationfordevelopmentandbehaviorchange Weakfamily&socialfollow-up&control Widespread of negative coping strategies
  • 4.
    Solutions Tree :Psychosocialsupport program Decrease in community members vulnerability to be affected by psychosocial difficulties decrease in psycho- social problems increase in the psycho- social wellbeing Widespread of community peace & security Increase productivity& compatibility decrease in the percentage of poverty & unemployment Proper socialization Improve living & economical statuses increase quality of mental health services & its sustainability increase individual & community awareness of psychosocial problems & ways of dealing with Strengthentheeducationlearningsystems DecreaseofPractice&Violationsofoccupation Qualityofservices(financialandtechnical) Increaseawarenessanddecreasefamilyproblems Increasereadinesstorespondtopoliticalinstability Increasereadinessofrespondtodisastersand crises Increaseconfidenceintheeffectivenessofawarenessprograms Increaseawarenessandeducationprograms Strengthenofthegovernmentalandprivatesectorroles Decrease influence by disasters & crisis decrease crime & extremism rates Increasemotivationfordevelopmentandbehavior change Strengthenfamily&socialfollow-up&control Decrease of negative coping strategies
  • 5.
    The overall objective:to reduce the vulnerability of the community members to be affected by psychosocial problems and difficulties  Sub-goals: and emotional status throughout dealing with the psychological and behavioral problems symptoms. to raising the level of individual and community awareness about the causes of psychological and social problems and how to deal with it . to disasters and crises social support services to Gaza Strip community members who are suffering from symptoms of psychological and behavioral problems. Enhancing social support networks that surround Gaza Strip community members who are suffering from symptoms of psychological and behavioral problems. community members who are suffering from symptoms of psychological and behavioral problems.
  • 6.
    Psychosocial support program: Subgoals Activities/Outputs Beneficiaries # Estimated Budget/USD 2015-2016 2016-2107 Indicator Contribute to the return of community members to the normal psychological and emotional status throughout dealing with the psychological and behavioral problems symptoms. Provide safe friendly spaces for meeting, playing & participating Implement programs of psychosocial support sessions Home visits Doing awareness brochures & printouts Implement open days 3000 Person 3000 1200 Person 10,000 6 30,000 15,000 6,000 15,000 4500 15000 7500 4000 8000 1500 15000 7500 2000 7000 3000 Number of safe areas Number of sessions Number of participants Number of visits Number of brochures & printouts Number of open days Direct Cost 70500 36000 43000 Implements 30214 15000 6000 Total 100714 51000 49000
  • 7.
    Contribute to raising the levelof individual and community awareness about the causes of psychological and social problems and how to deal with it  Awareness workshops for caregivers  Training programs for individuals, caregivers & local committees Doing awareness brochures & printouts Implementing purposeful community initiatives Community awareness campaigns 3000 person 1000 person 10000 500 1000 30,000 10,000 15,000 25,000 10,000 2000 5000 7500 12500 5000 1500 5000 7500 12500 5000 Number of attendees Number of workshops Number of participants Number of training programs Number of brochures & printouts Number of initiatives Percentage of attendance & participation in the initiatives & campaigns Direct Cost 90000 32000 31500 Implements 38000 13000 13500 Total 128000 45000 45000 Contribute to the promotion of proper children socialization.  Implement informal education sessions  Experience exchange programs with educational associations  Awareness workshops for caregivers 1500 person 120 teacher 7,500 2000 4000 1000 3500 1000 Number of implemented sessions Number of participants Number of
  • 8.
      Home visits Forming civil society committees in the targeted areas & activate its role  Training programs for the civil society committees 10000 person 1200 person 6 committees 66 members 10,000 6,000 6000 3500 5000 3500 3000 2000 5000 2500 3000 1500 implemented programs Number of workshops Number of home visits Number of formed committees Number of members participating in the committees Direct Cost 35000 18500 16500 Implements 15000 13500 7000 Total 50000 32000 23500 Work on raising the psychosocial preparedness of society members to response to disasters and crises  Training programs for the civil society committees & caregivers  Simulation programs for crisis & emergency situations  Awareness programs to help families in getting coordination with specialized authorities intervening in emergencies 1000 person 1000 person 1000 person 10,000 10,000 5,000 5000 5000 2500 5000 5000 2500 Number of participants Number of implemented programs Number of simulation programs Direct Cost  25000 12500 12500 Implements 10000 5300 5300 Total 35000 17800 17800
  • 9.
    Work to improve the qualityof psychosocial support services to Gaza Strip community members who are suffering from symptoms of psychological and behavioral problems.  Staff capacity building programs  Specialized training programs for teachers &psycho- social counselors  Implement staff care days  Involve ministries, educational & none governmental organizations in psycho-social support programs 50 person 50 person 50 person 30 person 8000 5,000 5,000 3,500 3000 2500 2500 2000 4500 2500 2500 1500 Number of participating staff Number of trainees Number of participants in psycho-social support programs Direct Cost 15000 10000 11000 Implements 7000 4000 4000 Total 22000 14000 15000 Enhancing social support networks that surround Gaza Strip community members who are suffering from symptoms of psychological and behavioral problems.  Awareness workshops for caregivers  Forming civil society committees in the targeted areas & activate its role  Training programs for the civil society committees 10000 person 6 committees 66 members 50,000 600 3,300 25000 300 1800 25000 300 1500 Number of workshops Number of formed committees Number of members participating in the committees Direct Cost 51000 27000 26800 Implements 21000 11000 11000 Total 72000 38000 38000 Contribute to the development of sustainable  Mothers training program 150 Person 7,500 4000 3500 Number of participants
  • 10.
    coping strategies to Gaza Strip community members whoare suffering from symptoms of psychological and behavioral problems.
  • 11.
    Public Health Strategy-YEC - 2015/2017 1) Problem Tree Inability of marginalized groups to access safe, equitable water sanitation and hygiene services Poor living conditions Increase of social problems Environmental risks Spread of water born diseases Increase mortality and morbidity rates Poor WASH infrastructure for marginalized areas Low HH economy and living standards Poor knowledge, attitude & practices toward WASH (for marginalized groups, services providers) Inactivecommunitystructures structurespressure Israelioccupationviolations Limitedcapacity(financial& technicalresources) Improperutilizationofwater aturalresources Improperutilizationofalternative resources Absenceofincentivestochange behaviors Limitededucational&promotional programs Inactiveroleoflocal authorities&privatesector Poor quality management & governance of the water resources Weak resources management and governance Depletion of natural resources Weak WASH service provision system Limitedcapacity(financial&technical resources)
  • 12.
    2) Solution tree Abilityof marginalized groups to access safe equitable water, sanitation and hygiene services Good living conditions Decrease of social problems Safe environment Decrease of water borne diseases Less morbidity & mortality rates Developed WASH infrastructure for marginalized groups High economic and living standards An organized and developed WASH service provision Improved knowledge, attitude & practices toward WASH (marginalized groups, services providers) Activecitizens Effectiveuseofnaturalresources Effectiveuseofavailablealternatives Diversifiededucational&promotional programs Good resources management and governance Availability of natural resources Improved quality management & governance of the water LessOccupationviolationpractices Activeroleoflocalauthorities& privatesector Developedcapacity(financial& technicalresources) Incentivizedpeoplechange behaviors Developedcapacity(financial& technicalresources) StopOccupationviolationpractices
  • 13.
    3) Main objective: Vulnerablehouseholds have access to safe, equitable water & sanitation services, and are able to demonstrate improved hygiene practices. 4) Specific objectives: - Vulnerable households have an improved knowledge, attitude & practices toward water, sanitation & hygiene. - Water and sanitation providers have an improved practices in regard to quality control and management. - An organized & developed water, sanitation & hygiene service provision for households. - Developed safe water, sanitation, and hygiene infrastructure for the marginalized communities. - Improved quality management & governance of the water resources. - Marginalized communities and women in specific has an active role in pursuing the accountability for access to better services. - Targeted communities are well prepared to mitigate WASH related disaster risks. - Work on to access equally to WASH services: children, women, and men. 5) Main activities/ outputs: indicatorsPeriod of implementation Number of beneficiaries Activities / outputsSpecific objectives Number of implemented Initiatives Number of effective stakeholders/participants 2015- 7102 2015- 7102 5 Initiatives 3000 households Liaise with other advocacy & lobbing programs. Promote the water governance concept among the relevant authorities and marginalized groups Improved quality management & governance of the water resources
  • 14.
    Number of disseminated researches/studies 2015- 7102 2 studies Support studies/ researches to look into new innovations in alternative water resources Number of households participated Number of beneficiaries Number of participants in the trainings and workshops Number of student participated in campaigns Number of participants and followers of the campaigns Number of participants of the capacity building programs 2015- 2017 2015- 2017 2015- 2017 2015- 2017 2015- 2017 2015- 2017 3000 household 3000 households 100 members 3000 students 25000 person 30 persons Conduct awareness campaigns and community mobilization activities. Provide the targeted communities with the necessary tools and services to promote healthy practices Conduct trainings and workshops for the community committees' members, besides staff working on education, promotion and heath organizations. Conduct awareness campaigns and mobilization activities. in schools and kinder gardens Mass media campaigns Capacity development of local authorities and private sector (Ministry of health, Ministry of education, Primary health care centers..etc) Vulnerable households have an improved knowledge, attitude & practices toward water, sanitation & hygiene. Number of beneficiaries2015- 20173000 households Development and monitoring water safety plans (from source to Water and sanitation providers have
  • 15.
    Number of participantsin the capacity building programs Number of beneficiaries Number of established networks 2015- 2017 2015- 2017 2015- 2017 30 water vendors 3 municipalities 3000 households 3000 households customer) Capacity development of service providers ( local authorities & private sector) Capacity development programs to develop water supply, sanitation services and hygiene for marginalized group Develop and reactivate the community safe networks an improved practices in regard to quality control and management. Number of participants Number of vendors Number of beneficiaries Number of CBOs 2015- 2017 2015- 2017 2015- 2017 2015- 2017 1000 person 2 governorates 3000 10 CBOs Capacity development program for mobilizers , volunteers and committees in order to forming teams ready in the time of crisis . Mapping for potential vendors in two governorates (Gaza ,south of Gaza) to be ready in emergency situations . Contingency plan for targeted HHs in place. Memorandum of Understanding with local CBOs to insure flow of information. Targeted communities are well prepared to mitigate WASH related disaster risks.