saklviTüal½yExµrbec©kviTüanigRKb;RKg

                                        RBHraCaNacRkkm<úCa
                                       Cati sasna RBHmhakSRt


saklviTüal½y Exµrbec©kviTüa nigRKb;RKg

                        eKalkarN_ENnaMGMBIeKalneya)aynignItiviFI
                               karksagEpnkaryuT§saRsþ
                          Quideline of Strategic Planing Policy and Procedure


Rbkar 1 eKalbMNg
      edIm,Ipþl;karENnaMk_dUckarcg¥úlbgðaj GMBIrebob nItiviFI eKalenya)ay GMBIkarksagEpnkar yuT§sa®sþ
      eGay)anRtwmRtUvs>x>b>K)anerobcMeLIgenAeKalkarN_EnnaMGMBIeKalneya)aykarksag Epnkar
      yuT§sa®sþ .

Rbkar 2 ³ TMhM
      ynþkarénkarbegáItEpnkaryuT§sa®sþ manvisalPaBRKb;dNþb;elIEpnkaryuT§sa®sþ ry³xøI mFüm nig
      Evg sMrab; RKb;EpñkTaMgGs;én>s>x>b>K .

Rbkar 3 niymn½y
      3>1 karRKb;RKgyuT§sa®sþ
      karRKb;RKgKWCasMNMuénkarsMerccitþEpñkRKb;RKgnigskmµPaBEdlkMNt;enAkarGnuvtþn_énkic©shRbtibtþi
      karry³eBlEvg. varYmbBa¢ÚlkarviPaKbriyakaskarerobcMrUbmnþ-karviPaKEpnkar yuT§sa®sþ énkar
      Gnuvtþn_ vaytMélnig RtYtBinitü vamann½yRkhak;RbEhlfa vaKWrgVg;skmµPaB KµanTIbBa©b;énkar viPaK
      briyakas karerobcMEpnkaryuT§sa®sþ karGnuvtþn_ nig karvaytMél .
      k-RbePTényuT§sa®sþ
              1> EpnkaryuT§sa®sþGgÁPaB Cabøg;emsMrab;kar
   1 RkumRbwkSakic©karbNÐitsPaGb;rM                  BRgageKalneya)aynignItiviFIksagEpnkaryuT§sa®sþ
saklviTüal½yExµrbec©kviTüanigRKb;RKg

              2> EpnkaryuT§sa®sþRbtibtþi
              3> EpnkarskmµPaB
       k-EpñkviPaK nigkarsar
          - viPaKbrikas
          - viPaKkarRKb;RKg
          - karviPaKkarGnuvtþn_
       x-EpñkksagEpnkar nigeKalneya)ay
                               eKalneya)
          - Epnkar tamvis½y
          - kmµviFIGnuvtþn_
          - kBa©b;fvikar
          - ksageKalneya)ay
          - nItiviFI
       K-EpñkdwknaMGnuvtþn_
              - EbgEckFnFanmnusS
              - EbgEckFnFan
              - EpnkarRbtibtþkarN_
              - RbsiT§PaBTMnak;TMngkargarGnuvtþn_
              - karRtYtBinitü nighiBaØvtßú
              - epÞogpÞat; eKalneya)ay nItiviFI ynþkar nig karGnuvtþn_
       X-Epñktamdan nigvaytMél
          - epÞogpÞat;Epnkar nigkarGnuvtþn_
          - savnkmµépÞkñúg
          - ynþkarFanKuNPaBGb;rM
          - RtYtBinitüelI lT§plviPaK
          - RtYtBinitüemIl RbsiT§PaB nigPaBs½kþsiT§énkargar
          - RtYtBinitüemIlsUcNkarGnuvtþn_
          - r)aykarN_bMErbMrUl

   2 RkumRbwkSakic©karbNÐitsPaGb;rM                   BRgageKalneya)aynignItiviFIksagEpnkaryuT§sa®sþ
saklviTüal½yExµrbec©kviTüanigRKb;RKg


       3>2 etIGVICayuT§sa®sþ?
       - TImYy yuT§sa®sþKWEpnkarEdlehAfa yuuT§sa®sþrMBwgTuk : EdlvamanbMNg b¤ karerobcM TukCamunenA
       sMNMuskmµPaBEpnkar TisedA karENnaMedIm,IedaHRsayCasßanPaB Cak;lak;NamYy .
       dUcenHEpnkarKWsMNuM skmµPaBbMrugTukCamun EdlGgÁPaBGnuvtþn_edIm,I sMercenA eKalbMNg
       kmµvtßúCaedIm .
       -TI2³yuT§sa®sþKWCaPaBrwgmaMuEdlsMEdgnigGnuvtþn_eBlGtItkal. yuT§sa®sþminEmnskmµPaB KitTuk
       CamuneT b:uEnþvaCaRbtikmµtbtEdr .
       -TI3 ³KWWCasMrab;GgÁPaBenAbrisßanCakEnøgEdlGgÁPaB)anGnuvtþn_ yuT§sa®sþEdlTak;Tgnwg édKUr
       RbkYtRbECg nigédKUrGPivDÆn_ m©as;CMnYy GñkvinieyaKTun nig RbCaCn nigGgÁPaBBak; B½n§nana .
       -TI4 ³yuT§sa®sþBinitüemIlBIbrikasxagkñúg b:uEnþBüayamsMercTsSn³vis½y sMxan;rbs;GgÁPaB .
       -TI5 ³bMNgcg;eFVIeGayRbesIreLIg edIm,Itbt nigkarRbkYtRbECg.

Rbkar 4³ karviPaKbriyakas
      RKb;sßab½nGgÁPaBCMnajTaMgGs;RtUvviPaKbriyakasedayxøÜn edaysikSaelIPaBxøaMg PaBexSay »kas
      nig karKMeromKMEhg edayBinitüelIdUcktþadUcxageRkam³
              -karsikSaelIktþaRKb;RKg
              - neya)ay nig eKalneya)ay c,ab; nig niy½tkmµ
              - ktþaesdækic© hiBaØvtßú
              - bec©kviTüanigviTüasa®sþ
              - ]sSahkmµ nig RbPBFnFanedIm
              - TIpSar nig karRbkYtRbECg
              - KuNPaBesvakmµ
              -FnFanrbs;GgÁPaB
              -rbt;pøas;bþÚrnana
              -tMrUvkarsgÁm
      4>1>vaytémøPaBxøaMg nigexSayrbs; s>x>b>K

   3 RkumRbwkSakic©karbNÐitsPaGb;rM                BRgageKalneya)aynignItiviFIksagEpnkaryuT§sa®sþ
saklviTüal½yExµrbec©kviTüanigRKb;RKg

       eday)ankMNt;sBaØaNnUvkmøaMgCMruj nigeKalCMhrsmtambMNgrbs;shRKasenAkñúg TIpSar/
       shRKinGacERbkøaycMNab;GarmµN_ ¬Attention¦ rbs;xøÜneTACakarvaytémøPaBxøaMg ¬Strengths¦
       nigPaB exSay ¬Weaknesses¦ rbs; s>x>b>K. karksagyuT§sa®sþRbkYtRbECg
       RbkbedayeCaKC½yTamTar [GaCIvkmµ s>x>b>K eFIVkarBRgIkPaBxøaMgrbs;xøÜnedIm,ICMnH b¤b:Hb:Uv
       eTAnwgPaBexSayrbs;xøÜn. PaBxøaMg ¬Strengths¦ KWCaktþaviC¢manxagkñúgEdlrYmcMENkdl;kar
       seRmc[)annUvebskkmµ ¬Mission¦/ eKaledA ¬Goals¦ nigeKalbMNg ¬Objectives¦ rbs;
       s>x>b>K. PaBexSay ¬Weaknesses¦ KWCaktþaGviC¢manxag kñúgEdlpþl;Ca]bsKÁdl;karseRmc[
       )annUvebskkmµ/ eKaledA nigeKalbMNgrbs; s>x>b>K.

       karkMNt;bgðajPaBxøaMg nigPaBexSay)anCYy[m©as;GaCIvkmµyl;kan;Etc,as;GMBI GaCIvkmµr bs;xøÜn.
       PaBxøaMgrbs;GgÁPaBKYrmanRbPBmkBIsmtßPaBsñÚl ¬Core competences¦ EdlmansarsMxan;
       ya:gxøaMg kñúgkarrkSakarRbkYtRbECgenAkñúgcMENkTIpSarnImYy² EdlkñúgenaH s>x>b>K RtÚveFIVkarRbkYt.
       KnøwHkñúgkar ksagyuT§sa®sþeCaKC½y ¬Successful strategy¦ KWRtÚveRbI PaBxøaMgrbs; s>x>b>K
       CamUldæanRKwHrbs;xøÜn nig eFIVkare RbóbeFobPaBxøaMgTaMgenaHTl;nwgPaB exSayxagkarRbkYt.
                                       ehdæarcnasm<½n§rbs; s>x>b>K
                                karRKb;RKgFnFanmnusS rbs; s>x>b>K
                                   karRKb;RKgRsavRCav nigGPivDÆn_
                                         karRKb;RKgBt’manviTüa                                   m:aCIn

         karRKb;RKg      Rbtibtþkar        sikSaFikar        ynþkarRKb;    TMnak;TMngsaFar
             nig                               nig          RKgFanaKuN     N³ nigTIpSar
          GPi)al                           karRKb;RKg         PaBGb;rM
                                             nisiSt

ktþasMrab;viPaKEpñkxagkñúgrbs;PaBxøaMg nigPaBexSayelI RbB½n§tMélGb;rM EckecjBIrskmµPaBFMdUcxageRkam

    4 RkumRbwkSakic©karbNÐitsPaGb;rM                      BRgageKalneya)aynignItiviFIksagEpnkaryuT§sa®sþ
saklviTüal½yExµrbec©kviTüanigRKb;RKg

   -   ehdæarcnasm<½n§rbs; s>x>b>K
   -   karRKb;RKgFnFanmnusS rbs; s>x>b>K
   -   karRKb;RKgRsavRCav nigGPivDÆn_
   -   karRKb;RKgBt’manviTüa
   -   karRKb;RKg nigGPi)al
   -   Rbtibtþkar
   -   sikSaFikarnigkarRKb;RKgnisiSt
   -   ynþkarRKb;RKgFanaKuNPaBGb;rM
   -   TMnak;TMngsaFarN³ nigTIpSar


       4>2> BinitüelImCÄdæanrk[eXIjnUv»kas nigkarKMramkMEhgsMxan;²
       - kalanuvtþPaB ¬Opportunities¦ ³ enAeBlEdlshRKin)anerobcMbBa¢IxagkñúgsþIBI PaBxøaMg
       nigPaBexSayrbs;S>x>b>KrYcehIyenaH BYkeKk¾RtÚvEtgakeTAemIlmCÄdæanxageRkA ¬External
       environment¦       pgEdr edIm,IeFIVkarkMNt;GMBIkalanuvtþPaB ¬»kas¦ nigkarKMramkMEhg
       EdlGacmanT§iBlya:g sMxan;mkelIGaCIvkmµrbs;xøÜn. kalanuvtþPaB CaktþaviC¢manénEpñkxag
       eRkAEdl sx>b>KGaceRbIR)as;edIm,I seRmc[)annUveKalbMNgrbs;xøÜn. cMnYnénkalanuvtþPaB
       CaskþanuBlKµanEdnkMNt;enaHeT. dUecñHGñk RKb;RKgRtUvkarviPaKelIEtktþasMxan;²Edlpþl;plCa
       viC¢mandl;GaCIvkmµ ¬RbEhlCa 2 b¤ 3 ya:geRcInbMput¦.

       - karKMramkMEhg ¬Threats¦ ³ karKMramkMEhg KWCaktþaGviC¢manxageRkAEdlraraMgdl; lT§PaBrbs;
       s>x>b>KedIm,IseRmc[)annUveKalbMNgrbs;xøÜn. karKMramkMEhgcMeBaHGaCIvkmµ GacmanTRmg;epSg
       ²dUcCaKURbkYtfµIGaccUleTAkñúgTIpSarrbs;eyIg/ rdæaPi)alGacecjnUvesckþIbgÁab;fµIkñúg kardak;kRmit
       c,ab;dl;skmµPaB GaCIvkmµ/ mankarFøak;cuHxagesdækic©/ GRtakarR)ak; GacekIneLIg/ karrIkceRmIn
       xagbec©kviTüaGacplitnUv plitplEdl hYssm½yrbs ;s>x>b>K>>>.
       4>3>kMNt;ktþaCaKnwøHsRmab;PaBeCaKC½y


    5 RkumRbwkSakic©karbNÐitsPaGb;rM                BRgageKalneya)aynignItiviFIksagEpnkaryuT§sa®sþ
saklviTüal½yExµrbec©kviTüanigRKb;RKg

   enAkñúgral;vis½ynImYy² EtgmanGefrEdlGacRKb;RKg)an ¬Controllable variable¦ EdlkMNt;nUv
   PaBeCaKC½yy:agRtcHRtcg;énGñkcUlrYmkñúgTIpSar. karkMNt;bgðaj nigeRbIR)as; ya:gbiunRbsb;
   nUvGefrTaMgenH KWCarebobEdlGaCIvkmµTTYl)anBI]tþmPaBxagkarRbkYt RbECg. edayepþatBIkic©xitxM
   RbwgERbgedIm,IeFIV[ manGtibrmanUvkarRbtibtþi ¬Performance¦ rbs; s>x>b>Ke TA elIktþaeCaKC½yCaKnøwH/
   shRKinGacQan eTAdl; KuNsm,tþiTIpSarya:gl¥RbesIr EdlsßitenABIelIKU RbkYtrbs;xøÜn. s>x>b>KEdl
   )anyl;GMBI ktþaeCaKC½y CaKnøwHTaMgenHR)akdCanwg køayeTACaGñk naMmuxeK .
       - FnFanmnusS
       - bec©kviTüaBt’manviTüa
       - FnFankmµviFIsikSa
       - eKalneya)ay nItiviFI nigkarGnuvtþn_
       - RbB½n§dMeNIr dMeNIr
       - vb,Fm’ tMél

       4>4>viPaKkarRbkYtRbECg
       karXøaMemIlkareFIVclnarbs;KURbkYttamry³kmµviFIesIubkarN_GMBIKURbkYt KWCaskmµPaBCa yuT§sa®sþd¾
       sMxan;. eKaledAsMxan;énkmµviFIesIubkarN_GMBIKU RbkYt ¬Competitive intelligence program¦
       rYmmandUcxageRkam ³
               - eCosvagPaBPJak;ep¥IlGMBIyuT§sa®sþ nigyuT§viFIfµIrbs;KURbkYtEdlmanRsab;
               - kMNt;sBaØaNénKURbkYtfµICaskþanuBl
               - eFIV[RbesIreLIgdl;eBlevlaRbtikmµtbtcMeBaHskmµPaBKURbkYt
               - KitTukCamunnUvkarrMkilcUlyuT§sa®sþbnÞab;mkeTotrbs;KURbkYt

Rbkar 5³ karsagEpnkaryuT§sa®sþ
      dMeNIrkarénkareFIVEpnkarCayuT§sa®sþdMeNIrkareTA)anya:gl¥RbesIr enAeBlEdlGñkRKb;RKg nig
      nieyaCit )anbeBa©jnUvskmµPaBrYmKñaenAkñúgkarbegIáteKalbMNg. karGPivDÆn_ EpnkarmYyKWCa
      karTTYl xusRtÚvrbs; GñkRKb;RKgfñak;elI bu:EnþkarGnuvtþvaRtUvFøak;eTAelIGñk RKb;RKg nignieyaCit.
      dUcenH karCMrujelIkTwkcitþBYk eK[cUlrYmBRgIkckçúvis½yrbs;Epnkar nigbegIánkarCMrujelIkTwkcitþ
    6 RkumRbwkSakic©karbNÐitsPaGb;rM                BRgageKalneya)aynignItiviFIksagEpnkaryuT§sa®sþ
saklviTüal½yExµrbec©kviTüanigRKb;RKg

       [begIát Epn karkargar. bEnßmBIelIenH/ GñkRKb;RKg nignieyaCit manTMnak;TMngl¥nwgKñaenAkñúgGgÁPaB
       ehIyCa TUeTAmanqnÞ³kñúgkarEckrMElk cMeNHviC¢a eGayKñaeTAvijeTAkñúgkarseRmc[)annUveKal
       bMNgEdl)an dak;ecjmk.

       enAeBlEdlGñkRKb;RKgerobcMGaTiPaBcMeBaHKeRmagTaMgenH/BYkeKGaccab;epþImGnuvtþ         EpnkarCa
       yuT§sa®sþ       .        karpþl;Parkic©eTA[buKÁliknigkarpþl;siTi§GMNaceTA[BYkeKKWmansarsMxan;
       BIeRBaHfaKeRmagTaMgenHmanT§iBl elIBYkeK edaypÞal;esIÞrEtTaMgRsug.

       RbsinebImnusSrbs;s>x>b>K mankarTak;TineTAnwgdMeNIrkarkarRKb;RKgCayuT§sa®sþcMeBaH bBaðaenH BYk
       eKmuxCanwgQancUl)anya:gl¥dl;CMhanEdlBYkeKRtÚvEtseRmc[)annUveKaledA rbs; GgÁPaB
       RBmTaMgeKal
       edAviC¢aCIv³pÞal;rbs;BYkeK.kareFIV[Cab;Tak;TindMbUgdl;kmøaMgkargarsrubenAkñúgdMeNIrkarkarRKb;RKgCa
       yuT§sa®sþ KWCaPaBRbesIrmYyEdl s>x>b>K FM² minGacQan eTAdl; enaH.RtÚvmankarebþCJa
       kñúgkarseRmc [)an nUveKalbMNgrbs;S>x>b>KKWCakmøaMgd¾man famBledIm,IPaBeCaKC½y
       b:uEnþkarCab;Tak;TinKWRtUveFIVCamun kñúgkarTaj yk[)annUvkarebþCJacitþ rbs;nieyaCik TaMgGs;.

       5>1>eKalkarN_kñúgkareFVIEpnkaryuT§sa®sþ
       - GPivDÆn_ nigGnuvtþn_yuT§sa®sþ nigvaytMélkarGnuvtþn_edIm,IvaytMéllT§plCamYylT§plrMBwg Tuk .
       EpnkaryuT§sasþrYm sMeNIr sUcNkr rgVas; nigTisedA .
       - EpnkarRbtibtþikarRbcaMqñaMrbs;saklviTüal½yKWQrelImUldæanEpnkaryuT§sa®sþ nigkarviPaK
       briyakas sMrab;TsSn³vis½y 12Ex . va)anbMEbkCaEpñktUc²eTAkñúgTisedAkargar 12Ex
       ehIyvaBiBN’naGMBI kargarGtiPaB sMeNIsMu nigkarTTYlxusRtUv pgEd.
       - EpnkarmhaviTüal½yRtUvQrelImUldæanEpnkarsaklviTüal½y ehIyRbkERbenAsMeNIsMu kMritx<s;enA
       skmµPaBenAkñúgGgÁPaBéns>x>b>K            EpnkarenHrYmsmahN_kmµBt‘’manEdl)anmk           BIkar
       viPaKbriyakas nigeRbIR)as; PaBxøaMg nigsmtßPaB .
       - EpnkarmhaviTüal½y GgÁPaB RbkERbenAEpnkarsMeNIrsMu nigpþl;Bt’mandl;karGPivDÆn_ énEpnkar
       garbuKÁl .

   7 RkumRbwkSakic©karbNÐitsPaGb;rM                   BRgageKalneya)aynignItiviFIksagEpnkaryuT§sa®sþ
saklviTüal½yExµrbec©kviTüanigRKb;RKg

       - FnFanRtUv)anEbgEckdl;yuTsa®sþ nigsMeNIrsMutamry³dMeNIrfvikar . yuT§sa®sþkMritx<s; nig
       sMeNIrsMurYm TaMgEpnkaryuT§saRsþdMeNIrkarEbgEckfvikardl;KMeragyuT§sa®sþ nigsMeNIsMusMrab; kareFVI
       RbesIreLIg nigdMeNIr karRbtþbitþkar .
       - pþl;siT§GMNacRKb;RKan;dl;GñkGnuvtþ tamdan nigvaytMél
       -karTTYlxusRtUvGnuvtþn_yuT§sa®sþ nigsMeNIrsMu KWGacEbgEcktamlT§PaB)an tammhaviTüal½y
       nigGgÁPaB
       - s>x>b>KvaytMélkarGnuvtþn_CamYyEpnkar / eFVIeGaymankarrIkcMerInnigEktMrUvtamtMrUvkarc,ab; nig
       vay tMélniy½tkmµ .
       - karTTYlxusRtUvsMrab;karRtYtBinitüEpnkarKWRtUv)anbriyayenAkñúgnItiviFIEpn.
       -s>x>b>KGnuvtþn_kargarRKb;RKgKuNPaBedIm,IkMNt; nigRKb;RKgcMNucexSayrbs;GgÁPaB
       karGnuvtþn_ényuT§sa®sþKWRtUvsMerctamskmµPaBbIy:ag³
                 - karbMeBjKMeragyuT§sa®sþ
                 - skmµPaBRbtibtþikarRtUvEtBwgEp¥kelIeKalneya)ay nignItiviFIrbs;saklviTüal½y
                 -eFVIeGayRbesIreLIgEpnkarsMeNIrsMuEdlGacbkRsayGMBIkarsikSaGMBIGgÁPaB
                   enAkñúgkarGnuvtþn_ d_l¥

       5>2>begIáteKaledA nigeKalbMNg
       munnwgGacksag)annUvsMnMuyuT§sa®sþRbkbedayPaBRtwmRtÚv)an/ xøÜn RtÚvEtbegIáteKaledA nigeKal
       bMNg Edlpþl;[xøÜnnUvTisedAkñúgkarepþatkarykcitþTukdak; nig pþl;mUldæansRmab;kar vaytémøGMBIkar
       Rbtibtþi rbs;Rkumh‘un. karbegIáteKaledA ¬Goals¦ nigeKalbMNg ¬Objectives¦ KWCaEpñkmYyd¾
       sMxan;éndMeNIrkarkarRKb;RKgCayuT§sa®sþ ¬Strategic management process¦.
               - eKaledA ¬Goals¦ ³ eKaledA CakarkMNt;EdlmanEdnRbsiT§PaBEvg nigTUlMTUlay
       EdlGaCIvkmµ mYyBüayamseRmc[)an. eKaledAmanlkçN³TUeTA nigeBlxøHGacsUm,IEtCa GrUbiy.
       eKaledAminRtÚv)aneK begIáteLIgedaymanbMNg[vaeTACamanPaBCak;lak;RKb;RKan; sRmab;GñkRKb;
       RKgGnuvtþ tamenaHeLIy.
               - eKalbMNg ¬Objectives¦ ³ eKalbMNg CacMNucsIubCak;lak;énkarRbtibtþi. eKalbMNg
       samBaØBak;B½n§CaBiesseTAnwgplitPaB ¬Productivity¦/ kMeNIn ¬Growth¦/ PaBs½kiþsiT§i

    8 RkumRbwkSakic©karbNÐitsPaGb;rM                 BRgageKalneya)aynignItiviFIksagEpnkaryuT§sa®sþ
saklviTüal½yExµrbec©kviTüanigRKb;RKg

       ¬Efficiency¦/ TIpSar ¬Markets¦/ FnFanhriBaØvtßú ¬Financial resources¦/ brikçarUbvnþ ¬Physical
       facilities¦/ rcnasm<½n§cat;taMg ¬Organizational structure¦/ suxmalPaB nieyaCit ¬Employee

       welfare¦/ nigTMnYlxusRtÚvxagsgÁm ¬Social responsibility¦.

       karerobcMeKalbMNg enAkñúgzananuRkmmYyedayeyageTAelIGaTiPaBrbs;va GacCYy[GñkRKb;RKg
       edaHRsaybdivaTkmµTaMgenH enAeBlEdlBYkvaekIteLIg. eKalbMNgEdlRtÚv)an sresr ya:g
       RtwmRtÚvmancritlkçN³dUcxageRkam ³
                        BYkvaCak;lak; ³ eKalbMNgmanlkçN³EdlGac kRmitcMnYn)an ¬Quantifiable¦
                   nigeTogTat;c,as;las; ¬Precise¦.
                       BYkvamanlkçN³EdlGacvas;Evg)an        ¬They      are      measurable   ¦      ³
                  GñkRKb;RKgGacerobcMKMeragrIkceRmInrbs;GgÁPaB eq<aHeTArkeKalbMNgrbs; xøÜn.
                  karviPaKenHteRmÚv[mancMNuceKal EdlRtÚv)ankMNt;ya:gRtwmRtÚv ecjBIkarcab;epþIm
                  nigvimaRtsRmab;karvas;Evgdl;karrIkceRmIn.
                       BYkvamanlkçN³EdlGacEbgEck)an ¬They are assignable¦ ³ Rbsin
                  ebIshRKinmincat;EcgkarTTYlxusRtÚvsRmab;eKalbMNgmYy² eTA[buKÁl mñak;²enaHeT
                  s>x>b>KminTMngCaGacseRmceKalbMNgenaH)aneLIy.                            karbegIát
                  eKalbMNgedaycaM)ac;RtUvpþl;karTTYlxusRtÚvdl;mnusSmñak;²kñúgkarseRmc [ )aneTenaH
                  KWCakartRbeyaCn_.
                       BYkvamanlkçN³c,as;las;/ b:uEnþGacCa]bsKÁ ³ eKalbMNgRtÚvEtsßit
                  enAEk,rédGgÁPaB EtkarCMrujelIkTwkcitþnwgminelcCarUbragenaHeLIy. enAkñúg krNI
                  mYycMnYnkarrMBwgTukénkarRKb;RKgRtÚvEtrkSaenAx<s;. eRkABIenH eKalbMNg begIát]bsKÁ
                  kan;EteRcIn ¬CamYynwgkRmitc,as;las;¦/ karRbtibtþi nwgkan;Et x<s;eLIg. karkMNt;
                  eKalbMNgEdlnwgpþl;]bsKÁdl;GaCIvkmµrbs; Gñk nigbuKÁlikrbs;xøÜn.
                       BYkvaCakalanuvtþ ¬They are timely¦ ³ eKalbMNgRtÚvEtbBa¢ak;minRtwm EtGIVnwg
                  RtÚvseRmc[)anenaHeT EfmTaMgenAeBlNaEdlvanwgRtÚvseRmc [)an. KeRmageBl
                  evlasRmab;karQaneTAdl;karseRmc)anCaEpøpáaKWman sarsMxan;.



    9 RkumRbwkSakic©karbNÐitsPaGb;rM               BRgageKalneya)aynignItiviFIksagEpnkaryuT§sa®sþ
saklviTüal½yExµrbec©kviTüanigRKb;RKg

                       BYkvasresrCalaylkçN_GkSr ¬They         are   written   ¦ ³ dMeNIrkarsresr
                  enHminRtÚvsµúKsµajenaHeLIy.

       5>3> begIátCeRmIsCayuT§sa®sþ nigeRCIserIsyuT§sa®sþd¾smRsb
       CMhanbnÞab;mkeTotenH KWRtÚveFIVkarvaytémøGMBICeRmIsCayuT§sa®sþ nigbnÞab;mk eFIVkar erobcMEpn
       karEl,g ¬Game plan¦ EdlRtÚv)anbegIáteLIgedIm,IseRmc[)annUveKalbMNgrbs; s>x>b>K.

       - CeRmIsCayuT§sa®sþ 3 ¬Three strategic options¦ ³ CakarBit/ manyuT§sa®sþCaeRcIn
       EdlekItecjBIm©as;GaCIvkmµxñattUcGaceRCIserIs b:uEnþeKKYrcgcaMfa yuT§sa®sþTaMgenaHBMuman
       PaBCak;lak;enaHeLIy ¬Infinite¦. eTaHbICaenAeBlEdlBnøWEcgcaMgTaMgGs;)anXøatecjeTA
       q¶ayya:gNa k¾eday yuT§sa®sþCamUldæanTaMg 3 enAEtmanelcCarUbragCanic©. enAkñúgesovePA
       cas;rbs;Kat;Edlman eQµaHfa yuT§sa®sþRbkYtRbECg ¬Competitive Strategy ¦ Michael Porter
       )ankMNt;nUvyuT§sa®sþTaMgbIenaHKW ³ PaBCaGñknaMmuxxagéføedIm ¬Cost leadership¦/ PaBxusKña
       ¬Differentiation¦ nigkarepþat ¬Focus¦.
                      PaBCaGñknaMmuxxagéføedIm ¬Cost leadership¦ ³ s>x>b>KmYyEdleRbInUv
                 yuT§sa®sþPaBCaGñknaMmuxxagéføedImenH KWxitxMeFI[xøÜnkøayeTACaGñkplit Edl
                                                                  V
                 mankarcMNayéføedImTabbMput ¬Lowest-cost producer¦ eFobeTAnwg KURbkYtrbs;xøÜn
                 enAkñúgvis½yNamYyenaH. PaBCaGñknaMmuxxagéføedImKWbegIát [man ]tþmPaBxagkarRbkYt
                 RbECgedIm,IeQagcab;GtifiCn Edlkarvinicä½ykñúg karTijCa bzmrbs;BYkeKKWCa
                 {témøplitpl}. ehIyBYkeK manGMNackñúgkar TTYlyk éføRBMEdnxageRkam ¬Price
                 floor¦ rbs;TMnij. yuT§sa®sþEbbenH GacdMeNIr kar)anya:gl¥ eBlEdlGñk

                 Tijqab;manRbtikmµcMeBaHkarERbRbÜléfø nigenA eBlEdlshRKasEdleFIVkar RbkYtRbECg
                 lk;plitpldUcKña RBm- TaMgeBlEdl s>x>b>KGacTTYlplcMeNjBIesdækic©maRtdæan
                 ¬Economics of scale¦. minRtwmEtCaGñknaMmuxxagéføedImenAkñúgCMhrd¾RbesIrbMputedIm,I
                 karBar xøÜnenAkñúg s®gÁaméfø ¬Price war¦ b:ueNaÑHeT EfmTaMgGaceRbIR)as;nUv
                 famBlrbs;xøÜn edIm,IGUsTajKURbkYt[lk;kñúgtémøTabbMputenAkñúgGaCIvkmµ enHpgEdr.


  10 RkumRbwkSakic©karbNÐitsPaGb;rM                BRgageKalneya)aynignItiviFIksagEpnkaryuT§sa®sþ
saklviTüal½yExµrbec©kviTüanigRKb;RKg

                      b:uEnþkñúgnamCaGñknaMmuxxagéføedImRtÚvdwgGMBITIkEnøgEdlxøÜnman]mtþmPaBxag éføedIm
                  ¬Cost advantages¦ elIKURbkYt ehIynig)aneRbIR)as;]tþmPaBenHCa mUldæanRKwHsRmab;
                  yuT§sa®sþrbs;xøÜn.

                  PaBxusKña ¬Differentiation¦ ³ GnuvtþyuT§sa®sþPaxusKña ¬Differentiation       strategy ¦
                  RtÚvBüayamksagPkþIPaBBIGtifiCn ¬Customer loyalty¦ tamry³karkMNt;CMhrnUvTMnij
                  nigesvakmµrbs;xøÜnenAkñúglkçN³ mYyEdlEbøk b¤manEtmYyKt;. eRkABIenH
                  RtÚvRbwgERbgeFIV[RbesIr CagKURbkYtrbs;xøÜncMeBaH GIVmYyEdlGtifiCnpþl;témø.
                  manviFImYycMnYnkñúgkarbegIát yuT§sa®sþPaBxusKña/ b:uEnþeKalKMnitCaKnøwHKWRtÚvmanÉkeTs
                  cMeBaHGIVEdlsMxan;cMeBaHGtifiCn. KnøwHcMeBaH yuT§sa®sþPaBxusKñaRbkbedayeCaKC½y
                  KWRtÚvksag vaenA elIsmtßPaBedayELk ¬Distintive competence¦ eBalKW CasmtßPaB
                  rbs; s>x>b>K EtmYyKt; kñúgkareFIVGIVmYy[l¥RbesIr ebIeRbóbnwg KURbkYtrbs;xøÜn.
                  mUldæanCarYm sRmab;PaBxusKñaenH rYmmanesvakmµEdlman bTdæanx<s; sRmab;GtifiCn
                  niglkçN³Biessénplitpl/ ExSsgVak;plitpl eBjelj/ PaBGacrk)an
                  ya:grh½s/PaBGacTukcitþ)anelIplitplTaMgRsug/KuNPaBd¾ Gs©arü énplitpl/
                  nigcMeNHdwgxagplitplya:gTUlMTUlay.             edIm,I[       TTYl)an           eCaKC½y/
                  yuT§sa®sþPaBxusKñaRtÚvEtbegIátsBaØaxn§éntémøenAkñúgRkEsEPñkrbs; GtifiCn.
                  karepþat ¬Focus¦ ³ yuT§sa®sþkarepþatmann½yfaTIpSarTaMgGs;min lkçN³
                  dUcKñaenaHeLIy. CakarBit/ enAkñúgTIpSarCaeRcIn mancMENkGtifiCn epSg²Kña
                  EdlcMENknImYy²mantRmÚvkar/ karcg;)an nigcritlkçN³ epSg²Kña. KMnitCa
                  KnøwHenAkñúgyuT§sa®sþenHKWRtÚveRCIserIscMENkmYy b¤eRcIn CagenH/ RtÚveFIVkar
                  kMNt;tRmÚvkar/ karcg;)an nigcMNab;GarmµN_CaBiess rbs;GtifiCn/ nigeFIVkar
                  cUleTACitGtifiCnTaMgenaHCamYynwgTMnij b¤esvakmµ mYyEdlRtÚv)anerobcMeLIg
                  ya:gsmRsbedIm,IbMeBjtRmÚvkar nigkarcg;)an TaMgGs;enaH. yuT§sa®sþkarepþat
                  ksageLIgenAelI PaBxusKña kñúgcMeNam cMENkTIpSar.



  11 RkumRbwkSakic©karbNÐitsPaGb;rM                   BRgageKalneya)aynignItiviFIksagEpnkaryuT§sa®sþ
saklviTüal½yExµrbec©kviTüanigRKb;RKg

       yuT§sa®sþkarepþatRbkbedayeCaKC½y RtÚvBwgEp¥keTAelIsmtßPaBeday pÞal;rbs;s>x>b>K
       kñúgkarkMNt;GMBI karERbRbÜlnUvtRmÚvkarrbs;RkúmGtifiCn eKaledA nigRtÚvGPivDÆnUvCMnajEdl
       RtÚvkarCacaM)ac;edIm,IbMeBj tamsMNUmBr rbs;BYkeK. m©as;GaCIvkmµ nignieyaCitenAkñúgRkumh‘un
       RtUvEtmankaryl;dwg[ )anc,as;GMBIrebobbEnßmtémøeTAelIplitpl b¤esvakmµsRmab;GtifiCn.

       5>4> ERbkøayEpnkarCayuT§sa®sþeTACaEpnkarskmµPaB
       GñkRKb;RKgGaCIvkmµxñattUcRtÚvEtbMElgEpnkarCayuT§sa®sþ ¬Strategic plans¦ eTACa EpnkarRbtibtþi
       ¬Operating           plans¦       Edlpþl;eKalkarN_ENnaMdl;          s>x>b>KsþIBImUldæanCaRbcaMéf¶
       nigkøayeTACaEpñkmYy d¾skmµ nigGacemIleXIjrbs; s>x>b>K. KµanGaCIvkmµxñattUcNamYyEdl
       TajykplRbeyaCn_BIEpnkarCa yuT§sa®sþ EdlRtÚv)andak;elIeFñIredIm,IRbmUlFUlIenaHeLIy.
               edIm,I[EpnkarGacdMeNIrkareTA)an/m©as;GaCIvkmµKYreFIVkarEbgEckEpnkarenaH[ eTACaKeRmag
       eday kMNt;y:agRbúgRby½tñnUvKeRmagnImYy² eday ³
       - eKalbMNg ¬Purpose¦ ³ etIKeRmagEdlRtÚv)anerobcMeLIgenH edIm,IseRmc[)anGIV?
       - visalPaB ¬Scope¦ ³ etIvis½yrbs;S>x>b>KNamYyEdlCab;Bak;B½n§nwgKeRmagenH?
       - karrYviPaKTan ¬Contribution¦ ³ etIKeRmagenHmankarCab;Bak;B½n§nwgKeRmag déTeTot
           nigEpnkarCayuT§sa®sþTaMgmUlEdrb¤eT?
       - tRmÚvkarxagFnFan ¬Resource requirement¦ ³ etIFnFanmnusS nighirBaØvtßúEdl
           caM)ac;kñúgkarbBa©b;KeRmagedayeCaKC½y?
       - karkMNt;eBlevla ¬Timing¦ ³ kalviPaK ¬Schedule¦ nigeBlkMNt; ¬Deadline¦
                     t;eBlevla
           NamYynwgFanadl;karbBa©b;KeRmag?

Rbkar 6 ³ karGnuvtþn_yuT§sa®sþ
      “karGnuvtþn_yuT§sa®sþ tMrUveGayGgÁPaB>>>>BinitüeKalneya)ay karelIkTwkcitþ karEbgEck FnFan

      EdlEpnkaryuT§sa®sþGacRbtibtþi)an” dMeNIrkarGnuvtþn¾yuT§sa®sþ kat;tMrwm nigBinitü EpnkareLIgvij
      EbgEckzvikar eKalneya)ay nigkMNt;rebobvar³GPivDÆn_ nigGPivDÆn¾FnFan mnusS EdlFana fa
      EpnkaryuT§sa®sþGacdMeNIrkar)an .


  12 RkumRbwkSakic©karbNÐitsPaGb;rM                  BRgageKalneya)aynignItiviFIksagEpnkaryuT§sa®sþ
saklviTüal½yExµrbec©kviTüanigRKb;RKg

Rbkar 7³ karRtYtBinitü nigkarRKb;RKgkarERbRbYl
      KWCadMeNIrmYytamdan nigBinitü edayeRbobeFob lT§pl kargarCak;Esþg nigEpnkar ehIyRtYt Binitü
      elI hiniP½y epSg²EdlekIteLIgBI briyakas CMuvij nigrbt;énkarpøas;bþÚr nana edIm,IFana
      eqøIytbeGay Tan;eBl evla cMeBaHbMEbrMrYlTaMgenH edayrkSaCMhreGay)anl¥ . srubmkvij
      RbsiT§PaBénkarRKb;RKgyuT§sa®sþ KwminsMedAelImanEpnkarl¥enaHeT b:uEnþ vaTam TaeGay
      FnFanmnusS hiBaØvtßú bec©kviTüaRKb;RKan; nig karcUlrYmBIshKmn_ CaBiessRtUv bNþúMRbB½n§kargar
      manRbsiT§PaBpgEdr.

       7>1>begIátkarRtYtBinitüd¾RtwmRtUv
       rhUtmkdl;eBlenH/            dMeNIrkarkareFIVEpnkar)anbegIáteKalbMNgS>x>b>K   nig)anGPivDÆn_
       yuT§sa®sþsRmab; seRmc BYkva[)an. b:uEnþCakRm RbsinFøab;manBImunmk karRbtibtþiCak;Esþg rbs;
       s>x>b>K sIuKñanwgeKalbMNg Edl)anbegIát. GñkRKb;RKgRtÚveFIV[manPaBR)akdRbCaya:grh½s
       eTAelItRmÚvkarkñúgkarRtÜtBiniülT§plCak; Esþg Edl Gacgak ecj ¬Deviate¦ BIEpnkar.

       karvas;EvgEdlRtÚv)anbegIátenAkñúgdMeNIrkarkarRtÜtBinitüEpnkarkmµ ¬Control-planning process¦
       køayCabT dæan ¬Standards¦ tTl;nwgGIVEdlRbtibtþiCak;EsþgRtÚv)aneKeFIVkar eRbóbeFob.
       Gñkral;KñaenAkñúgGgÁPaB RtÚvEtyl; ehIyRtÚvEtCab;Bak;B½n§eTAelIdMeNIrkarkarRtÜt BinitüEpnkarkmµ.

       edIm,IRtÜtBinitüKeRmag nigrkSaBYkva[RsbtamkalviPaK/ nieyaCitRtUvEtkMNt; nigedIr
       tamGaMgDIkaT½rGnuvtþn_ CaKnwøH ¬Key performance indicators¦. RbPBénGaMgDIkaT½rTaMgenHKWCa
       Tinñn½yRbtibtþikarecjBIskmµPaB GaCIvkmµFmµtarbs;S>x>b>K. BYkvaKWCaRBÜjcg¥úlbgðajpøÚv
       ¬Guidepost¦ kñúgkartamdanGMBIkargakecjBI bTdæanEdl )anbegIát. r)aykarN_KNenyü/
       plitkmµ/ karlk;/ snñiFi/ nigRbtibtþikarKWCaRbPBTinñn½y d¾sMxan;Edl GñkRKb;RKgGaceRbIsMrab;eFIV
       karRtÜtBinitüemIlskmµPaB.
       edIm,IeFIVkarvaytémøGMBIRbsiT§PaBéyuT§sa®sþrbs;xøÜn)an s>x>b>K kMBugEtGPivDÆ Balance scorecard
       EdlCaxñatrgVas;EtmYyKt;sRmab; s>x>b>K EdlrYmbBa©Úlkarvas;EvgTaMg EpñkRbtibtþikar nigEpñk
       hirBaØvtßú ehIypþl;[GñkRKb;RKgnUvrUbPaBc,as;las; nigR)akdniymmYy sþIGMBIkarRbtibtþikar
 13 RkumRbwkSakic©karbNÐitsPaGb;rM                  BRgageKalneya)aynignItiviFIksagEpnkaryuT§sa®sþ
saklviTüal½yExµrbec©kviTüanigRKb;RKg

       CarYmrbs; s>x>b>K. sRmab; s>x>b>KKYrbegIát eKaledAsRmab;GaMgDIkaT½rsMxan;nImYy²énkarRbtibtþi
       rbs; s>x>b>K nigbnÞab;mkbegIátviFankard¾ manGtßn½ysRmab;vanImYy². Balanced scorecard
       emIleTA s>x>b>K ecjBITsSnvis½ysMxan;² cMnYn 4 dUcxageRkam ³
       - TsSnvis½yGMBIGtifiCn ¬Customer perspective¦ ³ ³ GtifiCnGac vinicä½y s>x>b>Ktamry³bTdæan
           4 ya:gticbMput eBalKW ³
                       eBlevla ³ etI s>x>b>KRtÚvkarsIueBlyUrb:uNÑakñúgkarRbKl; esvakmµ?
                       KuNPaB ³ etIesvakmµrbs;s>x>b>KmanlkçN³sm,tþil¥ b:uNÑacMeBaHPaBGac
                   Tukcitþ)an/ PaBGacsßitesßr)an/ nigPaBsuRkit?
                       karRbtibtþi ³ visalPaBcMeBaHTMnij nigesvakmµsMEdgecjmkdUcGIVEdl rMBwgTuk
                       esvakmµ ³ etI s>x>b>KbMeBj b¤bMeBjelIskarrMBwgTukéntémørbs; GtifiCn)an
                   l¥bu:NÑa?
                   s>x>b>K )ankMNt;sUcNkrsMrab;CargVas;sMxan;dUcxageRkam³
                   S1>sMerceGay)anekrþ×eQµaHKYreGayeKarB
                   S2>qøúHbBa©aMgBIbec©kviTüaTMenIbnaMmuxeK
                   S3>qøUúHbBa©aMgelIkarsikSaRsavRCav nigGPivDÆn_
                   S4> qøúHbBa©aMgelIKuNPaB
                   S5>GPivDÆn_muxviC¢asikSaRsbtamniyamsþg;darnigtMrUvkar TIpSar
                   S6>begáIt»kassikSayUrGEgVg
       -       TsSnvis½yGMBIGaCIvkmµxagkñúg
                                    xagkñ         ¬Internal       business        perspective   ¦       ³
       ktþaxagkñúgEdlGñkRKb;RKgKYrepþatGarmµN_enaH          KWktþaTaMgLayNa           EdlmanT§iBl
       ya:gxøaMgeTAelIkareBjcitþ nigkarcg;)anrbs;GtifiCn RBmTaMgepþateTAelIRbsiT§PaB ¬Effectiveness¦
       nigPaBs½kiþsTi§ ¬Efficiency¦ rbs; s>x>b>K. karGPivDÆeKaledA nigviFankar sRmab;ktþaEdl
       nieyaCik manT§iBledaypÞal;enaH dUcCaKuNPaB ¬Quality¦/ vdþkal ¬Cycle time¦/ plitPaB
       ¬Productivity¦/ éføedIm ¬Cost¦ nigcMNucepSg²eTot KWmansarsMxan;.
           s>x>b>K )ankMNt;sUcNkrsMrab;CargVas;sMxan;dUcxageRkam³
  14 RkumRbwkSakic©karbNÐitsPaGb;rM                    BRgageKalneya)aynignItiviFIksagEpnkaryuT§sa®sþ
saklviTüal½yExµrbec©kviTüanigRKb;RKg

               P1>manzbNIyP½NÐnigRbB½n§kargarTMenIb
               P2>karRKb;RKgFanFanmnusS eGaymanRbsiT§PaBx<s;
               P3>RbB½n§RKb;RKgKuNPaBGb;rMeGay )anl¥
               P4>manPaBrwgmaMukareFVITIpSarnig BRgwkekrþ×eQµaH
               P5>RbsiT§PaBénkarsMerccitþ nigRbtiPUkmµGMNac
               P6>RbsiT§PaBénkarGnuvtþn_kargarP1
       - TsSnvis½yGMBInnanuvtþn_ nigkarsikSaEsVgyl;; ¬Innovation
                                                yl                        and learning perspective       ³
       TsSn³enH)anTTYlsÁal;faeKaledATaMgLay EdleKRtÚvkarsRmab;PaBeCaKC½y KWmankarERbRbÜl
       CaRbcaM. Rbsin s>x>b>Kcg;bnþKMrUénPaB eCaKC½y ¬Pattern¦ rbs;xøÜn/ s>x>b>KminGacenAEtmYy
       kEnøg)aneT eBalKWS>x>b>KRtÚvEteFIVkar GPivDÆCabnþeTAeTot. eKaledA nigviFankarTaMgenH
       sgát;F¶n;eTAelIsar³ sMxan;énbsidækmµCabnþ enAkñúgPaBeBjcitþrbs;GtifiCn ¬Customer satisfaction¦
       nigRbtibtþikar GaCIvkmµxagkñúg ¬Internal business operations¦.
            s>x>b>K )ankMNt;sUcNkrsMrab;CargVas;sMxan;dUcxageRkam³
                L1>TTYl)ankareBjcitþBIGtfiCn
                L2>TTYl)ankarTak;TajnigrkSa)anbuKÁlikeqñIm
                L3>bNþúHvb,Fm’énkarécñRbDitx<s;
                L4>begáItnUv]tþmPaBRbkYtRbECgsMrab;GgÁPaB
       - TsSnvis½yGMBIhirBaØvtßú ¬Financial perspective¦ ³ viFankarRbtibtþiCaTmøab;PaKeRcIn_
       bTdæanhirBaØvtßú ¬Financial standard¦_ R)ab;BIcMnYnb:uNÑaEdlyuT§sa®sþCarYmrbs; s>x>b>K ehIy
       viFankarTaMgenHepþateTA elIktþamYycMnYndUcCaplcMeNj ¬Profitability¦/ karrIklUtlas; ¬Growth¦/
       nigtémøkUnh‘un ¬Shareholder value¦. enAelI Balanced scorecards/ CaerOy² s>x>b>K
       eFIVkarbMEbkeKaledA hirBaØvtßúeTACabIRbePT ³ ]tþrCIvit ¬Survival¦/ PaBeCaKC½y ¬Success¦/
       nigkarrIkceRmIn ¬Growth¦.
                   s>x>b>K )ankMNt;sUcNkrsMrab;CargVas;sMxan;dUcxageRkam³
                F1>karbnßyéføedIm nigbegáInR)ak;cMNUl
                F2>eFVIeGaysuxmalPaBhirBaØvtßúmanlkçN³RbesIr




  15 RkumRbwkSakic©karbNÐitsPaGb;rM                     BRgageKalneya)aynignItiviFIksagEpnkaryuT§sa®sþ
saklviTüal½yExµrbec©kviTüanigRKb;RKg

                                ckçúvis½yényuT§sa®sþ
                                                                                                                                          tMélry³eBlEvgrbs;m©as;PaKh‘un
                                      nig sþg;TI 1

                                                                                                                  yuT§sa®sþplitPaB]tþmPaBEpñksikSaFika                                  yuT§sa®sþkMeNIncMNUl
   ckçúvis½yénxagkñúgnig sþg;TI ckçúvis½yénGtifiCnú nig sþg;TI ckçúvis½yénhiBaØvtßú nig sþg;TI 8




                                                                                                                  r

                                                                                                                eFVIeGayRbesIr               begáInkareRbIR)as;                 »kasBRgIk                   eFVIeGayRbesI
                                                                                                                 sMNg;éføedIm                  RTBüsm,tþi                         cMNUl                     tMélPaKh‘un


                                                                                                                                            karGHGagéntMélGb;rMénGñkBak;B½n§
                                                                                                      éføsikS           KuNPa            RbeyaCn_             kareRCIserI          muxga         édKUr           ekrþ_reQµa
                                                                                                         a                B                                   s                    r                             H



                                                                                                      dMeNIrkarkarRKb;RKg           dMeNIrkarkarRKb;RKg               dMeNIrkarkarRKb;RKg              dMeNIrkarkarRKb;RKg
                                                                                                      RbtibtþikarN_karGb;rM              GñkBak;B½n§                   karécñRbDitkarGb;rM              niy½tkmµ nigsgÁm
                                                                                                        dMeNIrkarEdlbegáIt          dMeNIrkarEdlbegáIt               dMeNIrkarEdlbegáIt               dMeNireFIVeGayRbesIrEpñ
                                                                                                      nigpþl;karKuNPaBGb;rM         tMélsMrab;GñkBak;B½n§            plitpl nigesvakmµ                  kshKmn_ nigsgÁm

                                                                                                   karbegáItkar           cegáamkargar                 sMnuMBhuyuT§sa                 rebobvar³bMEr           karbegáItkar
                                                                                                   sMrb;sMrM Yl
                                                                                                      b;s                  yuT§sa®sþ                         ®sþ                       bMrYlGgÁPaB            yl;dw
                                                                                                                                                                                                              yl;dwg
                                                                                                                                                        Bt’manviTüa
 ckçúvis½yénsikSa nigkMeNIn sþg;TI




                                                                                                                     mUlFnbBaØa                               mUlFnB’tman                             mUlFnRKb;RKg
                                                                                                                                           +
                                                                                                                                           +                                          +
                                                                                                                                                                                      +
                                                                                                           - CMnaj                                      - RbB½n§                              - vb,Fm’ - PaBCaGñkdwknaM
                                                                                                           - cMeNHdwg                                   - FaKaTinñn½y                         - Rkumkargar -
                                                                                                           - -bNþúHbNþal                                - bNþaj                                 karsMrb;sMrYl

           16 RkumRbwkSakic©karbNÐitsPaGb;rM                                                                                                                BRgageKalneya)aynignItiviFIksagEpnkaryuT§sa®sþ
saklviTüal½yExµrbec©kviTüanigRKb;RKg


Rbkar 8 eKalneya)ay
   eKalneya)ayRKb;RKgEpnkaryuT§sa®sþ KW viPaKedayQrelITinñn½y nigbriyakas GtItkal bc©úb,nñPaB
   nigGnaKt edIm,IEsþgecjGMBItMrUvkar nigkarviPaKRKb;RCugeRCayelITidæPaBbYny:ag
       - FnFannighiBaØvtßú
       - karRKb;RKg nigEbgEckFnFnmnusS
       - tMrUvkarGtifiCn nigbuKÁlsMxan;Bak;B½n§
       - bec©kviTüa
       - karFanakarRKb;RKg yuT§sa®sþ tamlkçN³bec©keTsRtwmRtUv TaMgRTwsþI nigkarGnuvtþn_
       - FanakarerobcMmnusS nigGgÁPaBcat;taMgRbkbedayRbsiT§PaBRsbtamTisedA nigEpnkar
       - TisedAcugeRkayénkarGnuvtþn_yuT§sa®sþsMedACMrujeGaymanRbsiT§PaB nigbegáIn]tþmPaB RbkYt
         RbECg
       -TisedA eKaledAEpnkarryuT§sa®sþRtUvmancarwkRTRTg;skmµPaB s>x>b>K

Rbkar 9 yuT§saRsþTisedA
      -s>x>b>K GPivDÆn_ nigTMnak;TMngRKb;eKalbMNgrbs;vatamry³TsSn³vis½y nigebskmµ
      -tMélrbs;s>x>b>K KaMRTyuT§sasþTisedA BYkeKTMnak;TMngriyabTEdlrMBWgenAkñúgGgÁPaBenA karbnþ
      CYyKaMRTTsSn³vis½ynigkarGnutþn_ebskmµ
      -kMNt;PaBeCaKC½yrbs;GgÁPaBedabegáItsUcNkrGnuvtþn_sMxan;² begáItCMerIsrvagkarbMeBj »kas
      elImUldæan cMeNHdwgénbridæanrbs; nigTIpSa . s>x>K>K yl;dwgGMBIkarKMeromKMEhgRbQm muxGgÁPaB
      nigkarRKb;RKghniP½y .
      - s>x>b>KeRCIserIs yuT§sasþ nigTIpSarEdleRbIR)as;PaBxøaMg nigsmtßPaBsñÚl .

Rbkar 10 eKalkarN_mUldæan
      - s>x>b>KTTYlsÁal;favadMeNIrkarbrisßanRbkYtRbECg nig karktþaeCaKC½ysMrab;GnaKt KWRtUv)an
      kMNt;edayKuNPaBénGñkdwknMa niglT§PaBedIm,IBaMnaMtMélenAkñúgTIpSar .
      - s>x>b>K eRbIR)as;dMeNIrkarya:agrwgmaMEdldMeNIrkarGPivDÆn_yuTsa®sþCamYyGPi)alkic©RKb; RKgl¥
  17 RkumRbwkSakic©karbNÐitsPaGb;rM                BRgageKalneya)aynignItiviFIksagEpnkaryuT§sa®sþ
saklviTüal½yExµrbec©kviTüanigRKb;RKg

       - s>x>b>KTTYlsÁal;GMBIktVakic©edIm,IdMeNIrkarRbkbedayeCrPaBEdlGacrkSaRTBüsm,tþi sMrab;kar
       eRbIR)as; CMnan; eRkay .
         - s>x>b>K KaMRTy:agskmµ nigKMnitéqñRbDit .
       - s>x>bK elImUldæankarsMerccitþGMBITisedAyuT§sa®sþelIBt’manGMBIBt’mankarGnuvtþn_ nigcMeNHdwg
       BIGtIt kal énbrisßan GtifiCn nigTIpSar .
       -s>x>b>KRKb;RKgyuT§sa®sþhniP½y nigPaBminc,as;nig KWCakarGacedIm,IeFVIkarBükarN_ GMBIsmtßPaB
       edIm,IeGayeCaKC½yenAGnaKt .
       -s>x>bKGnuvtþn_EpnkaryuT§sa®sþEdlP¢ab;RKb;EpnkarnigkarbnSIuúskmµPaBénGgÁPaBcMeBaHTisedA
       yuT§sa®sþ .
       - edIm,ICUndMNwgGMBIkarGPivDÆn_EpnkarkMritx<s; nigkarcUlEpnkaryuTsa®sþy:agTUlMTUlay .

Rbkar 11³ smasPaBcUlrYmkñúgkarbegáItEpnakaryuT§sa®sþ
      − saklviTüaFikar b¤ saklviTüaFikar

      − tMNagBIRkumRbwwkSaPi)al

      − tMNagBIed)atWm:gsikSaFikar

      − qñaMsikSamUldæan

      − KNenyü nighiBaØvtßú

      − Bt’manviTüa

      − kariyal½yFanaKuNPaBGb;rM nighniP½y

      − ed)a:tWm:grdæ)al nigFnFanmnusS

      − smakCikmhaviTüal½y

      − GnukmµkarBak;B½n§TaMgGs;eRkamcMNuHs>x>b>K

Rbkar 12 ³ RbsiTæPaB
      eKalkarN_enHmanRbsiT§PaBCaKtiyutþcab;BIéf¶cuH htßelxaenHteTA ehIyRKb;EpñkTaMgGs;kñúg
      saklviTüal½y bec©kviTüanigRKb;RKgRtUvTTYlnwgshkarN_Gnuvtþn_eGaymanRbsiT§PaB x<s;bMput .
                                               extþRBHsIhnu/ éf¶TI>>>>>>>>>>Ex>>>>>>>>>qñaM 20>>>>>>>>>
                                                                   saklviTüaFikar

  18 RkumRbwkSakic©karbNÐitsPaGb;rM                  BRgageKalneya)aynignItiviFIksagEpnkaryuT§sa®sþ
saklviTüal½yExµrbec©kviTüanigRKb;RKg




  19 RkumRbwkSakic©karbNÐitsPaGb;rM    BRgageKalneya)aynignItiviFIksagEpnkaryuT§sa®sþ
saklviTüal½yExµrbec©kviTüanigRKb;RKg




                   saklviTül½yExµrbec©kviTüa nigRKb;RKg
                   Khmer University of Technology & Management


                               sMeNIrsMuEpnkaryuT§sa®sþ
                                  RTTg;rbs;GgÁPaB



eQµaHKMerag    ³
m©as;KMerag    ³
GñksikSa       ³
kalbriecäT     ³
elxKMerag      ³


  20 RkumRbwkSakic©karbNÐitsPaGb;rM         BRgageKalneya)aynignItiviFIksagEpnkaryuT§sa®sþ
saklviTüal½yExµrbec©kviTüanigRKb;RKg




matikar
1        esckþIepþIm
1>2 vtßúbMNg
1>3 kMNt;niymn½y
2>       GgÁPaBBak;B½n§
2>1 GtifiCnKMerag
2>2 Gñk]btßmöKMerag
2>3 GñkRKb;RKgKMerag
3>       savta
4>       sßanPaBbc©úb,nñ
5>       kmµvtßú eKaledA
5>1 kmµvtßú
5>2 Pa¢b;nigKaMRTeKaledAEpnkarem
6>       visalPaBénKMerag
6>1 EdnkMNt;
6>2 eRkAEdnkMNt;
6>3 PaBTMnak;TMngKMerag
    21 RkumRbwkSakic©karbNÐitsPaGb;rM   BRgageKalneya)aynignItiviFIksagEpnkaryuT§sa®sþ
saklviTüal½yExµrbec©kviTüanigRKb;RKg

6>4 ktþaminERbERb
6>5 PaBbnÞan;
6>6 karsnµt;
7>     T§Bl
7>1 ktþaxagkñúg
7>2 ktþaxageRkA
8>     viFIsa®sþKMerag
9>     haniP½y¼bBaða
9>1 haniP½y
9>2 bBaða
10> snñidæan
11> Gnusasn_
12> EpnkarbnÞab; nigTnñin½ysMxan;
13> FnFannigkarBüakrN_tMél




  22 RkumRbwkSakic©karbNÐitsPaGb;rM    BRgageKalneya)aynignItiviFIksagEpnkaryuT§sa®sþ
saklviTüal½yExµrbec©kviTüanigRKb;RKg




1        esckþIepþIm




1>2 vtßúbMNg




    23 RkumRbwkSakic©karbNÐitsPaGb;rM   BRgageKalneya)aynignItiviFIksagEpnkaryuT§sa®sþ
saklviTüal½yExµrbec©kviTüanigRKb;RKg

1>4 kMNt;niymn½y




2>      GgÁPaBBak;B½n§
2>4 GtifiCnKMerag
2>5 Gñk]btßmÖKMerag
2>6 GñkRKb;RKgKMerag


 eQµaHKMerag³

 m©as;KMerag³

 GñkGnuvtþn_KMerag³

 kalbriecäT³



 GgÁPaBBak;B½n§       plRbeyaCn_         GVIEdltMrUvkar     haniP½y             skmµPaBEpnkar
                      tMrUvkarBIKMerag




  24 RkumRbwkSakic©karbNÐitsPaGb;rM                  BRgageKalneya)aynignItiviFIksagEpnkaryuT§sa®sþ
saklviTüal½yExµrbec©kviTüanigRKb;RKg




7>     savta




8>     sßanPaBbc©úb,nñ




  25 RkumRbwkSakic©karbNÐitsPaGb;rM    BRgageKalneya)aynignItiviFIksagEpnkaryuT§sa®sþ
saklviTüal½yExµrbec©kviTüanigRKb;RKg




9>         kmµvtßú eKaledA
 kmµvtßú                               eKaldA                  viFIsa®sþ




5>3 kmµvtßú




  26 RkumRbwkSakic©karbNÐitsPaGb;rM             BRgageKalneya)aynignItiviFIksagEpnkaryuT§sa®sþ
saklviTüal½yExµrbec©kviTüanigRKb;RKg




5>4 Pa¢b;nigKaMRTeKaledAEpnkarem




10> visalPaBénKMerag




6>7 EdnkMNt;




6>8 eRkAEdnkMNt;


  27 RkumRbwkSakic©karbNÐitsPaGb;rM    BRgageKalneya)aynignItiviFIksagEpnkaryuT§sa®sþ
saklviTüal½yExµrbec©kviTüanigRKb;RKg




6>9 PaBTMnak;TMngKMerag




6>10 ktþaminERbERb




6>11 PaBbnÞan;




6>12 karsnµt;
  28 RkumRbwkSakic©karbNÐitsPaGb;rM    BRgageKalneya)aynignItiviFIksagEpnkaryuT§sa®sþ
saklviTüal½yExµrbec©kviTüanigRKb;RKg




7>        T§Bl
7>3 ktþaxagkñúg
                                                                    Weighted
 Opportunities                             Weighted      Rate       Score




                                                                    Weighted
 Threat                                    Weighted      Rate       Score




 Total Weighted Score




7>4 ktþaxageRkA
                                                                Weighted
 Strength                              Weighted   Rate          Score




  29 RkumRbwkSakic©karbNÐitsPaGb;rM      BRgageKalneya)aynignItiviFIksagEpnkaryuT§sa®sþ
saklviTüal½yExµrbec©kviTüanigRKb;RKg
                                                            Weighted
 Weakness                              Weighted   Rate      Score




 Total Weighted Score




8> viFIsa®sþKMerag
 RbvtþiKMerag


 eKalbMngTUeTA


 haniP½ydMbUg

 lT§plrMBwgTuk

 sar³RbeyaCn¾


 karvaytMélnigeBlevla
 tMél :
 eBlevla :


  30 RkumRbwkSakic©karbNÐitsPaGb;rM      BRgageKalneya)aynignItiviFIksagEpnkaryuT§sa®sþ
saklviTüal½yExµrbec©kviTüanigRKb;RKg

 lT§plénkargarenH


 sMerccitþmk


 kalbriecäT


 kMNt;;TMrM g;énKMerag
    tT g;énKM
 eQµaHKMerag:                          Gñk]btþmÖ:


 BgSataKMerag

 sar³RbeyaCn_KMerag

 kmµvtßúKMerag

 lT§plKMerag

 KMeragenHrYmbBa©Úl                    KMeragenHrYmbBa©Úl
 TMhMénvisalPaBKMerag




 31 RkumRbwkSakic©karbNÐitsPaGb;rM                     BRgageKalneya)aynignItiviFIksagEpnkaryuT§sa®sþ
saklviTüal½yExµrbec©kviTüanigRKb;RKg


 ktþaeCaKC½y:

 ktþaminERbRbYl:

 karsnµt;sMxan;:

 GñkRKb;RKgKMerag:

 Gñk]btþmÖKMerag:
 RbFanKN³kmµar                         smaCikRkumKMerag:
 ¼smaCikKMerag:


 fvikar
 FnFantMél³                               tMélepSgeTot




 éføsrub³

 kalbriecäTCak;Esþg:                   kalbriecäTCak;Esþg:
 htßelxam©as;KMerag                             kalbriecäT:

 ÉkPaBBIGñk]btþmÖ:                              kalbriecäT:


 32 RkumRbwkSakic©karbNÐitsPaGb;rM                   BRgageKalneya)aynignItiviFIksagEpnkaryuT§sa®sþ
saklviTüal½yExµrbec©kviTüanigRKb;RKg




9>        haniP½y¼bBaða
9>3 haniP½y
 No.
                          Business Priority
                                                                        yuT§sa®sþRKb;;RKghniP½y
                                                                                  KbRKghni                                          sßanPaB
          hniP½y
                                                                                      karekIteLIgedaybnÞan;;
                                                                                                         n
          karKMeromKM
                                                  lT§PaBénkarekIteLIg




          Ehg                                                           skmµPaBeFVI nItiviFI
                        RbePThaniP½y




                                                                        eGayRbesIr                                        skmµPaB
                                       plb:HBal


                                                  cMNat;fñµak;




                                                                                      lkçx½NÐ      kalbricäT   kalviPaK

 haniP½yTUeTA
 1




 haniP½yCak;;lak;;
             lak
        Caklak
 1




 33 RkumRbwkSakic©karbNÐitsPaGb;rM                                                   BRgageKalneya)aynignItiviFIksagEpnkaryuT§sa®sþ
saklviTüal½yExµrbec©kviTüanigRKb;RKg


9>4 bBaða
10> snñidæan
11> Gnusasn_
 elxbBaða           xøwmsar            Gnuvtþn¾         snñidæan          Gnusasn¾




12> EpnkarbnÞab; nigTnñin½ysMxan;




13> FnFannigkarBüakrN_tMél



  34 RkumRbwkSakic©karbNÐitsPaGb;rM        BRgageKalneya)aynignItiviFIksagEpnkaryuT§sa®sþ
saklviTüal½yExµrbec©kviTüanigRKb;RKg

                        Gkñ]btßmö GñkRKb;RKg   Rkum          TIRbwkSa


 eQµaH
 tMENg
 TMnak;TMng
 eQµaH
 tMENg
 TMnak;TMng
 eQµaH
 tMENg
 TMnak;TMng


  Resource Responsibility

  P - Primary Responsibility
  A - Approval Authority
  S - Supporting Responsibility
                                                      GgÁPaB¼Epñk¼KNñkmµkar
                                                      GgÁPaB¼Epñk¼KNñkmµkar
                                                      GgÁPaB¼Epñk¼KNñkmµkar
                                                      GgÁPaB¼Epñk¼KNñkmµkar
                                                      GgÁPaB¼Epñk¼KNñkmµkar
                                                      GgÁPaB¼Epñk¼KNñkmµkar
                                                      GgÁPaB¼Epñk¼KNñkmµkar
                                                      GgÁPaB¼Epñk¼KNñkmµkar
                                                      GgÁPaB¼Epñk¼KNñkmµkar


     (Contributor or Reviewer)
  I - Information Only
                                                                k¼KNñ




 Planning




  35 RkumRbwkSakic©karbNÐitsPaGb;rM             BRgageKalneya)aynignItiviFIksagEpnkaryuT§sa®sþ
saklviTüal½yExµrbec©kviTüanigRKb;RKg




EpnkarcMNay
                       qñaM        qñaM   qñaM     qñaM       srub      Gnusasn¾




  36 RkumRbwkSakic©karbNÐitsPaGb;rM              BRgageKalneya)aynignItiviFIksagEpnkaryuT§sa®sþ
saklviTüal½yExµrbec©kviTüanigRKb;RKg

 karBnül;


RbPBzvikar
                       qñaM        qñaM   qñaM     qñaM       srub         Gnusasn¾




 karBnül;




 37 RkumRbwkSakic©karbNÐitsPaGb;rM               BRgageKalneya)aynignItiviFIksagEpnkaryuT§sa®sþ
saklviTüal½yExµrbec©kviTüanigRKb;RKg




                         saklviTüal½yExµrbec©kviTüa nigRKb;RKg
                  r)aykarN_RbCMusþIGMBI>>>>>>>>>>>>>>>>>>>>>>>>>>>>>>>>>>>>>>

 RbCMuRtYtBinitüTMrg;kargar                          kalbirecäT³
                                                     em:ag³
 karRbCMuBinitüelIvDÆn¾PaBKMerag                     TIkEnøg³

 RbFanGgÁRbCMu
 karRbCMuerobcMeday:                                 GñksMrb;sMrYl:
 elxakt;Rta:


 vtþman:
 Ganxøwmsar:
 elIkeLIg:

 rebobvar³
 rebobvar³
 xçwmsar                                               GñkTTYlxusRtUv             eBlevla
 1.
 2.
 3.
 4.
 5.
 6.
 7.


  38 RkumRbwkSakic©karbNÐitsPaGb;rM              BRgageKalneya)aynignItiviFIksagEpnkaryuT§sa®sþ
saklviTüal½yExµrbec©kviTüanigRKb;RKg
 8.
 9.

 Bt’manbEnßm

 kMNt;cMNaMBiess




 karRbCMuBIRtYtBinitüelIvDÆn¾PaBEpnkar       kalbirecäT³
                                             em:ag³
                                             TIkEnøg³


 karRbCMuerobcMeday³                         GñksMrbsMrYl³
 RbePTRbCM³u


 vtþman:




 Ganxøwmsar:
 elIkeLIg:

 rebobvar³



  39 RkumRbwkSakic©karbNÐitsPaGb;rM      BRgageKalneya)aynignItiviFIksagEpnkaryuT§sa®sþ
saklviTüal½yExµrbec©kviTüanigRKb;RKg

 sßanPaBnigkarsMerc                        GñkTTYlxusRtUv³                 em:ag³
    BiPakSa:


    srub:

    EpnkarskmµPaB:                                      GñkTTYlxusRtUv:     eBlputkMNt;
                                                                            :




  40 RkumRbwkSakic©karbNÐitsPaGb;rM    BRgageKalneya)aynignItiviFIksagEpnkaryuT§sa®sþ
saklviTüal½yExµrbec©kviTüanigRKb;RKg

 eKaledAbnÞab;nigkarEksMrYl            GñkTTYlxusRtUv³                            em:ag³
     BiPakSa:


     srub:

     EpnkarskmµPaB:                                             GñkTTYlxusRtUv:              eBlputkMNt;:


 BiPakSaBIbuKÁliknigéføKMerag          GñkTTYlxusRtUv³                            em:ag³
     BiPakSa:


     srub:

     EpnkarskmµPaB:                                      GñkTTYlxusRtUv:               eBlputkMNt;:


 sMeNIsMuEkERb                         GñkTTYlxusRtUv³                            em:ag³
     BiPakSa:


     srub:

     EpnkarskmµPaB:                                             GñkTTYlxusRtUv:              eBlputkMNt;:




  41 RkumRbwkSakic©karbNÐitsPaGb;rM            BRgageKalneya)aynignItiviFIksagEpnkaryuT§sa®sþ
saklviTüal½yExµrbec©kviTüanigRKb;RKg

 dMeNaHRsaybBaðasMxan;²                GñkTTYlxusRtUv³                           em:ag³
    BiPakSa:


    srub:

    EpnkarskmµPaB:                                             GñkTTYlxusRtUv:            eBlputkMNt;:


 rMlwknigBinitüelIkargar               GñkTTYlxusRtUv³                           em:ag³
    BiPakSa:


    srub:

    EpnkarskmµPaB:                                             GñkTTYlxusRtUv:            eBlputkMNt;:




  42 RkumRbwkSakic©karbNÐitsPaGb;rM            BRgageKalneya)aynignItiviFIksagEpnkaryuT§sa®sþ
saklviTüal½yExµrbec©kviTüanigRKb;RKg
karRKb;RKgRkumnigRbCMu                 GñkTTYlxusRtUv³                      em:ag³
   BiPakSa:


   srub:

   EpnkarskmµPaB:                                        GñkTTYlxusRtUv:       eBlputkMN
                                                                               t;:


Bt’manbEnßm

kMNt;sMKal;Biess:




 43 RkumRbwkSakic©karbNÐitsPaGb;rM             BRgageKalneya)aynignItiviFIksagEpnkaryuT§sa®sþ
saklviTüal½yExµrbec©kviTüanigRKb;RKg




                  saklviTül½yExµrbec©kviTüa nigRKb;RKg
                  Khmer University of Technology & Management




                        KMrUsMeNIrsMuEpnkar rr)aykarN_
                                              )aykarN_




 44 RkumRbwkSakic©karbNÐitsPaGb;rM        BRgageKalneya)aynignItiviFIksagEpnkaryuT§sa®sþ
saklviTüal½yExµrbec©kviTüanigRKb;RKg

bBa¢ITMrg;KMrUÉksardUcxageRkam

       ♦      kMNt;karTTYlxusRtUvénKMerag
       ♦      viPaKGgÁPaBBak;B½n§
       ♦      RkahVikeKaledA
       ♦      r)aykarN_eKaledA
       ♦      TMrg;ERbRbYl
       ♦      kMNt;ehtuhniP½y
       ♦      TMrg;kargar
       ♦      niy½mn½yKMerag
       ♦      r)aykarN_KMerag
       ♦      r)aykarN¾segçb
       ♦      TMrg;RtYtBinitü
       ♦      kMNt;ehtukarERbRbYl
       ♦      Cak;Esþg nig Epnkar




 45 RkumRbwkSakic©karbNÐitsPaGb;rM          BRgageKalneya)aynignItiviFIksagEpnkaryuT§sa®sþ
saklviTüal½yExµrbec©kviTüanigRKb;RKg

kMNt;;karTTYlxusRtUvénKMerag
   tkarTTY
                                              buKÁlik


 skmµPaBkargar




        46 RkumRbwkSakic©karbNÐitsPaGb;rM   BRgageKalneya)aynignItiviFIksagEpnkaryuT§sa®sþ
saklviTüal½yExµrbec©kviTüanigRKb;RKg

viPaKGgÁPaBBak;B½n§
       GgÁPaBBak;B½n§       plRbeyaCn_                     GVIEdltMrUvkar                       haniP½y   skmµPaBEpnkar
                            tMrUvkarBIKMerag




       47 RkumRbwkSakic©karbNÐitsPaGb;rM       BRgageKalneya)aynignItiviFIksagEpnkaryuT§sa®sþ
saklviTüal½yExµrbec©kviTüanigRKb;RKg

tarageKaledA
                                           eBlevla[in suitable units -days, weeks, months, etc.]
 eKaledA                                   karTTYlxusRtUv




       49 RkumRbwkSakic©karbNÐitsPaGb;rM   BRgageKalneya)aynignItiviFIksagEpnkaryuT§sa®sþ
saklviTüal½yExµrbec©kviTüanigRKb;RKg

r)aykarN¾eKaledA
KMerag :
karbriecäTénkarmkdl;eKaledA ¼karBiPakSa
 lT§plrMBwgTuk          kalbriecäT R/A/G* skmµPaBRTRTg;EdleFVIeGaysMerctamkalviPaKvij




•   R = Red flags [off plan - describe in detail: quality, cost, time]
•   A = Amber [is almost off schedule or will definitely be off schedule NOTE: you may need to agree the precise definition before use]
•   G = Green flags [to plan or better - show savings]




        50 RkumRbwkSakic©karbNÐitsPaGb;rM      BRgageKalneya)aynignItiviFIksagEpnkaryuT§sa®sþ
saklviTüal½yExµrbec©kviTüanigRKb;RKg

TMrg;suBlPaB
 eQµaHskmµPaB briyay                                kalbriecäTeCaKC½y rlwkeLIgvij           Bnül;mUlehtuBnü      RbsiT§PaBKMerag
                                                                      brimaN éfø            brimaN éfø eBlevla
                                                                      eBlevla




htßelxa                                        Gñk]btþmÖKMerag
                                               GñkRKb;RKgKMerag

                                               karbriecäT
       51 RkumRbwkSakic©karbNÐitsPaGb;rM   BRgageKalneya)aynignItiviFIksagEpnkaryuT§sa®sþ
saklviTüal½yExµrbec©kviTüanigRKb;RKg

karviPaKhaniP½y
Score as follows, for Likelihood and Impact: High = 3, Medium = 2, Low = 1

  lkçN³énhaniP½y        Likelihood
                        High/
                        Medium/
                                       Impact
                                       High/
                                       Medium/
                                                  Likelihood
                                                  x Impact
                                                  [Score]
                                                                 skmµPaBcaM)ac;nigGkñTTYlxusRtUv
                        Low            Low




       52 RkumRbwkSakic©karbNÐitsPaGb;rM                BRgageKalneya)aynignItiviFIksagEpnkaryuT§sa®sþ
saklviTüal½yExµrbec©kviTüanigRKb;RKg

TMrg;kargar
 RbvtþiKMerag


 eKalbMngTUeTA


 haniP½ydMbUg

 lT§plrMBwgTuk

 sar³RbeyaCn_


 karvaytMélnigeBlevla
 tMél :
 eBlevla :
 lT§plénkargarenH


 sMerccitþmk


 kalbriecäT


          53 RkumRbwkSakic©karbNÐitsPaGb;rM   BRgageKalneya)aynignItiviFIksagEpnkaryuT§sa®sþ
saklviTüal½yExµrbec©kviTüanigRKb;RKg


 kMNt;;TMrM génKMerag
    tT g;;énKM
 eQµaHKMerag:                                Gñk]btþmÖ:


 RbvtþiKMerag

 sar³RbeyaCn_KMerag

 kmµvtßúKMerag

 lT§iplKMerag

 KMeragenHrYmbBa©Úl                          KMeragenHrYmbBa©Úl
 TMhMénvisalPaBKMerag




 ktþaeCaKC½y:

 ktþaminERbRbYl:

 karsnµt;sMxan;:

 GñkRKb;RKgKMerag:

         54 RkumRbwkSakic©karbNÐitsPaGb;rM    BRgageKalneya)aynignItiviFIksagEpnkaryuT§sa®sþ
saklviTüal½yExµrbec©kviTüanigRKb;RKg

 Gñk]btþmÖKMerag:
 RbFanKN³kmµar                              smaCikRkumKMerag:
 ¼smaCikKMerag:


 fvikar
 FnFantMél³                                     tMélepSgeTot




 éføsrub³

 kalbriecäTCak;Esþg:                        kalbriecäTCak;Esþg:
 htßelxam©as;KMerag                                    kalbriecäT:

 ÉkPaBBIGñk]btþmÖ:                                     kalbriecäT:




        55 RkumRbwkSakic©karbNÐitsPaGb;rM   BRgageKalneya)aynignItiviFIksagEpnkaryuT§sa®sþ
saklviTüal½yExµrbec©kviTüanigRKb;RKg

     TMrg;;r)aykarN¾KMerag
        g
 eQµaHKMerag:                                                                                   elx:
 Gñk]btþmÖ:                                                 GñkRKb;RKgKMerag:

 r)aykarN¾kMeNIn                                                                                elxr)aykarN¾

 sßanPaB     RAG *:           RED / AMBER / GREEN



 cMNgeCIg³



 kargar eKaledA lT§pl kñúgkMLúgeBl                                                 karbriecäTbBa©ab;

 kargar eKaledA lT§pl                     Gnusasn¾                                 Epnkar          Cak;Esþg




 hniP½ysMxan;nigdMeNaHRsay

 Gnusasn¾ nig sMeNIsMusMerccitþ

 kargar eKaledA lT§pl kñúgeBlbnÞab;                                                karbriecäTbBa©ab;

 kargar eKaledA lT§pl                     Gnusasn¾                                 Epnkar          Cak;Esþg




 * RED       "Major concern - escalate to the next level"      Slippage greater than 10% of remaining time or budget, or quality severely
             compromised. Corrective Action not in place, or not effective. Unlikely to deliver on time to budget or quality requirements
 AMBER       "Minor concern – being actively managed” Slippage less than 10% of remaining time or budget, or quality impact is minor.
             Remedial plan in place.
 GREEN       "Normal level of attention" No material slippage. No additional attention needed



         56 RkumRbwkSakic©karbNÐitsPaGb;rM                   BRgageKalneya)aynignItiviFIksagEpnkaryuT§sa®sþ
saklviTüal½yExµrbec©kviTüanigRKb;RKg

 r)aykarN¾kMeNIn
 eQµaHKMerag:
 ry³eBlraykarN¾:                                      GñkRKb;RKgKMerag:                               Gñk]btþmrÖ :
 erobcMeday:                                          kalbriecäTerobcM:                               sßanPaBRAG     R         dMNalKMerag:   0



 briyay:                                                                                              éf¶bBa¢b;:         dd/mm/yyyy


 liT§plsMxan;Edl)anbBa¢b;kñúgkMLúgeBl                 liT§plsMxan;Edl)anenAsl;kñúgkMLúgeBl            liT§plsMxan;EdlnwgbBa¢b;kñúgeBlbnÞab;
                                                                                         eBlbBa©b;                                            eBlbBa©b;



 karRKb;RKghniP½y                                     dMeNaHRsay                                      karRKb;RKgkarpøas;bþÚr
 elxkMNt;ehtu haniP½y           skmµPaB¼sßanPaB       elxkMNt;ehtu haniP½y          skmµPaB¼sßanPaB   sMeNIr         briyay                   ÉkPaB



 r)aykarN¾hiBaØvtßú
 Tun                                                  cMNul                                           ktþaxagkñúg
       57 RkumRbwkSakic©karbNÐitsPaGb;rM          BRgageKalneya)aynignItiviFIksagEpnkaryuT§sa®sþ
saklviTüal½yExµrbec©kviTüanigRKb;RKg
 RbPB          zvikar Cak;Esþg enAsl; karBüakrN¾              RbPB          zvikar Cak;Esþg enAsl; karBüakrN¾ RbPB   zvikar Cak;Esþg enAsl; karBüakrN¾
                                0




        58 RkumRbwkSakic©karbNÐitsPaGb;rM      BRgageKalneya)aynignItiviFIksagEpnkaryuT§sa®sþ
saklviTüal½yExµrbec©kviTüanigRKb;RKg

bBa¢IRtYtBinitükarERbRbYl
 eQµaHKMerag                                                           elxKMerag³
 GñkRKb;RKg

 sMeNIrsMubþÚr
 elxTUrs½BÞTMnak;TMng                                 karbriecäTpøas;bþÚr            elxsMeNIpøas;bþÚr
 ÉktaEdlRtUbþÚr                                                                      Éksareyag
 briyayBIkarERbRbYl (mUlehtu / plRbeyaCn¾ nig karbriecäTcaM)ac;)


 éfø eBlevla nig Gnuvtþn_rMBwkTuk



 GtßiPaB b¤ kMhit(CHT§BlelIlT§pl minGacdMeNIrkar b¤ haniP½y)



 karvaytMélkarERbERbYl
 GVIEdlrgT§iBl                                                 tMrUvkargar FnFan éfø eBlevla


 TMnak;TMngnwgsMeNIpøas;bþÜr
 eQµaHGñkvaytMél                                                kalbriecäTvaytMél          htßelxa
 ÉkPaBelIkarpøas;bþÚr
   TTYl       bdiesF BnüaeBl             eQµaH                          htßelxa                          kalbriecäT
 Gnusasn_


          59 RkumRbwkSakic©karbNÐitsPaGb;rM                           BRgageKalneya)aynignItiviFIksagEpnkaryuT§sa®sþ
saklviTüal½yExµrbec©kviTüanigRKb;RKg

 karGnuvtþn_karpøas;bþÚ
 RTBüsm,tþi                             GñkGnuvtþn_               kalbriecäT      htßelxa



kMNtehtuRtYtBinitükarpøas;;bþÚrþ
   t;;ehtu              sb
 eQµaHKMerag                                                     elxKMerag
 eQµaHGñkRKb;RKg

 elxsMKal; briyaykarpøas;bþÜr                                   kalbriecäT kalbriecäT kalbriecäT kalbriecäT
                                                                TTYl       vaytMél ÉkPaB         sMerc




          60 RkumRbwkSakic©karbNÐitsPaGb;rM           BRgageKalneya)aynignItiviFIksagEpnkaryuT§sa®sþ
saklviTüal½yExµrbec©kviTüanigRKb;RKg



Cak;Esþ
Cak;Esþg nigEpnkar
skmµPaB                    eBlevlaEpnkar eBlevlaCak;Esþg lMeGog éføEpnkar éføCak;Esþg lMeGog




       61 RkumRbwkSakic©karbNÐitsPaGb;rM    BRgageKalneya)aynignItiviFIksagEpnkaryuT§sa®sþ
saklviTüal½yExµrbec©kviTüanigRKb;RKg

bBa¢IRtYtBinitükarRKb;RKgKMerag
        karcab;epþ
   1> karcab;epþImsikSa                         )aT eT   Gnusasn_                                            )aT eT   Gnusasn_
    sMnYr                                                                    4> lT§pl
                                                                             sMnYr
    2> viPaKMerag
    sMnYr


    3> GnuvtþnKMerag
    sMnYr


                                                                             5> RbKl;TTYl
                                                                                RbKl;TTY
                                                                             sMnYr


lkçx½NÐTTYlÉksar ³
nItiviFIksag ³
TisedA nigeKalbMNg
eKalneya)aynigTMrg;Éksar
            62 RkumRbwkSakic©karbNÐitsPaGb;rM               BRgageKalneya)aynignItiviFIksagEpnkaryuT§sa®sþ
saklviTüal½yExµrbec©kviTüanigRKb;RKg




       63 RkumRbwkSakic©karbNÐitsPaGb;rM   BRgageKalneya)aynignItiviFIksagEpnkaryuT§sa®sþ

Strategic plan policy

  • 1.
    saklviTüal½yExµrbec©kviTüanigRKb;RKg RBHraCaNacRkkm<úCa Cati sasna RBHmhakSRt saklviTüal½y Exµrbec©kviTüa nigRKb;RKg eKalkarN_ENnaMGMBIeKalneya)aynignItiviFI karksagEpnkaryuT§saRsþ Quideline of Strategic Planing Policy and Procedure Rbkar 1 eKalbMNg edIm,Ipþl;karENnaMk_dUckarcg¥úlbgðaj GMBIrebob nItiviFI eKalenya)ay GMBIkarksagEpnkar yuT§sa®sþ eGay)anRtwmRtUvs>x>b>K)anerobcMeLIgenAeKalkarN_EnnaMGMBIeKalneya)aykarksag Epnkar yuT§sa®sþ . Rbkar 2 ³ TMhM ynþkarénkarbegáItEpnkaryuT§sa®sþ manvisalPaBRKb;dNþb;elIEpnkaryuT§sa®sþ ry³xøI mFüm nig Evg sMrab; RKb;EpñkTaMgGs;én>s>x>b>K . Rbkar 3 niymn½y 3>1 karRKb;RKgyuT§sa®sþ karRKb;RKgKWCasMNMuénkarsMerccitþEpñkRKb;RKgnigskmµPaBEdlkMNt;enAkarGnuvtþn_énkic©shRbtibtþi karry³eBlEvg. varYmbBa¢ÚlkarviPaKbriyakaskarerobcMrUbmnþ-karviPaKEpnkar yuT§sa®sþ énkar Gnuvtþn_ vaytMélnig RtYtBinitü vamann½yRkhak;RbEhlfa vaKWrgVg;skmµPaB KµanTIbBa©b;énkar viPaK briyakas karerobcMEpnkaryuT§sa®sþ karGnuvtþn_ nig karvaytMél . k-RbePTényuT§sa®sþ 1> EpnkaryuT§sa®sþGgÁPaB Cabøg;emsMrab;kar 1 RkumRbwkSakic©karbNÐitsPaGb;rM BRgageKalneya)aynignItiviFIksagEpnkaryuT§sa®sþ
  • 2.
    saklviTüal½yExµrbec©kviTüanigRKb;RKg 2> EpnkaryuT§sa®sþRbtibtþi 3> EpnkarskmµPaB k-EpñkviPaK nigkarsar - viPaKbrikas - viPaKkarRKb;RKg - karviPaKkarGnuvtþn_ x-EpñkksagEpnkar nigeKalneya)ay eKalneya) - Epnkar tamvis½y - kmµviFIGnuvtþn_ - kBa©b;fvikar - ksageKalneya)ay - nItiviFI K-EpñkdwknaMGnuvtþn_ - EbgEckFnFanmnusS - EbgEckFnFan - EpnkarRbtibtþkarN_ - RbsiT§PaBTMnak;TMngkargarGnuvtþn_ - karRtYtBinitü nighiBaØvtßú - epÞogpÞat; eKalneya)ay nItiviFI ynþkar nig karGnuvtþn_ X-Epñktamdan nigvaytMél - epÞogpÞat;Epnkar nigkarGnuvtþn_ - savnkmµépÞkñúg - ynþkarFanKuNPaBGb;rM - RtYtBinitüelI lT§plviPaK - RtYtBinitüemIl RbsiT§PaB nigPaBs½kþsiT§énkargar - RtYtBinitüemIlsUcNkarGnuvtþn_ - r)aykarN_bMErbMrUl 2 RkumRbwkSakic©karbNÐitsPaGb;rM BRgageKalneya)aynignItiviFIksagEpnkaryuT§sa®sþ
  • 3.
    saklviTüal½yExµrbec©kviTüanigRKb;RKg 3>2 etIGVICayuT§sa®sþ? - TImYy yuT§sa®sþKWEpnkarEdlehAfa yuuT§sa®sþrMBwgTuk : EdlvamanbMNg b¤ karerobcM TukCamunenA sMNMuskmµPaBEpnkar TisedA karENnaMedIm,IedaHRsayCasßanPaB Cak;lak;NamYy . dUcenHEpnkarKWsMNuM skmµPaBbMrugTukCamun EdlGgÁPaBGnuvtþn_edIm,I sMercenA eKalbMNg kmµvtßúCaedIm . -TI2³yuT§sa®sþKWCaPaBrwgmaMuEdlsMEdgnigGnuvtþn_eBlGtItkal. yuT§sa®sþminEmnskmµPaB KitTuk CamuneT b:uEnþvaCaRbtikmµtbtEdr . -TI3 ³KWWCasMrab;GgÁPaBenAbrisßanCakEnøgEdlGgÁPaB)anGnuvtþn_ yuT§sa®sþEdlTak;Tgnwg édKUr RbkYtRbECg nigédKUrGPivDÆn_ m©as;CMnYy GñkvinieyaKTun nig RbCaCn nigGgÁPaBBak; B½n§nana . -TI4 ³yuT§sa®sþBinitüemIlBIbrikasxagkñúg b:uEnþBüayamsMercTsSn³vis½y sMxan;rbs;GgÁPaB . -TI5 ³bMNgcg;eFVIeGayRbesIreLIg edIm,Itbt nigkarRbkYtRbECg. Rbkar 4³ karviPaKbriyakas RKb;sßab½nGgÁPaBCMnajTaMgGs;RtUvviPaKbriyakasedayxøÜn edaysikSaelIPaBxøaMg PaBexSay »kas nig karKMeromKMEhg edayBinitüelIdUcktþadUcxageRkam³ -karsikSaelIktþaRKb;RKg - neya)ay nig eKalneya)ay c,ab; nig niy½tkmµ - ktþaesdækic© hiBaØvtßú - bec©kviTüanigviTüasa®sþ - ]sSahkmµ nig RbPBFnFanedIm - TIpSar nig karRbkYtRbECg - KuNPaBesvakmµ -FnFanrbs;GgÁPaB -rbt;pøas;bþÚrnana -tMrUvkarsgÁm 4>1>vaytémøPaBxøaMg nigexSayrbs; s>x>b>K 3 RkumRbwkSakic©karbNÐitsPaGb;rM BRgageKalneya)aynignItiviFIksagEpnkaryuT§sa®sþ
  • 4.
    saklviTüal½yExµrbec©kviTüanigRKb;RKg eday)ankMNt;sBaØaNnUvkmøaMgCMruj nigeKalCMhrsmtambMNgrbs;shRKasenAkñúg TIpSar/ shRKinGacERbkøaycMNab;GarmµN_ ¬Attention¦ rbs;xøÜneTACakarvaytémøPaBxøaMg ¬Strengths¦ nigPaB exSay ¬Weaknesses¦ rbs; s>x>b>K. karksagyuT§sa®sþRbkYtRbECg RbkbedayeCaKC½yTamTar [GaCIvkmµ s>x>b>K eFIVkarBRgIkPaBxøaMgrbs;xøÜnedIm,ICMnH b¤b:Hb:Uv eTAnwgPaBexSayrbs;xøÜn. PaBxøaMg ¬Strengths¦ KWCaktþaviC¢manxagkñúgEdlrYmcMENkdl;kar seRmc[)annUvebskkmµ ¬Mission¦/ eKaledA ¬Goals¦ nigeKalbMNg ¬Objectives¦ rbs; s>x>b>K. PaBexSay ¬Weaknesses¦ KWCaktþaGviC¢manxag kñúgEdlpþl;Ca]bsKÁdl;karseRmc[ )annUvebskkmµ/ eKaledA nigeKalbMNgrbs; s>x>b>K. karkMNt;bgðajPaBxøaMg nigPaBexSay)anCYy[m©as;GaCIvkmµyl;kan;Etc,as;GMBI GaCIvkmµr bs;xøÜn. PaBxøaMgrbs;GgÁPaBKYrmanRbPBmkBIsmtßPaBsñÚl ¬Core competences¦ EdlmansarsMxan; ya:gxøaMg kñúgkarrkSakarRbkYtRbECgenAkñúgcMENkTIpSarnImYy² EdlkñúgenaH s>x>b>K RtÚveFIVkarRbkYt. KnøwHkñúgkar ksagyuT§sa®sþeCaKC½y ¬Successful strategy¦ KWRtÚveRbI PaBxøaMgrbs; s>x>b>K CamUldæanRKwHrbs;xøÜn nig eFIVkare RbóbeFobPaBxøaMgTaMgenaHTl;nwgPaB exSayxagkarRbkYt. ehdæarcnasm<½n§rbs; s>x>b>K karRKb;RKgFnFanmnusS rbs; s>x>b>K karRKb;RKgRsavRCav nigGPivDÆn_ karRKb;RKgBt’manviTüa m:aCIn karRKb;RKg Rbtibtþkar sikSaFikar ynþkarRKb; TMnak;TMngsaFar nig nig RKgFanaKuN N³ nigTIpSar GPi)al karRKb;RKg PaBGb;rM nisiSt ktþasMrab;viPaKEpñkxagkñúgrbs;PaBxøaMg nigPaBexSayelI RbB½n§tMélGb;rM EckecjBIrskmµPaBFMdUcxageRkam 4 RkumRbwkSakic©karbNÐitsPaGb;rM BRgageKalneya)aynignItiviFIksagEpnkaryuT§sa®sþ
  • 5.
    saklviTüal½yExµrbec©kviTüanigRKb;RKg - ehdæarcnasm<½n§rbs; s>x>b>K - karRKb;RKgFnFanmnusS rbs; s>x>b>K - karRKb;RKgRsavRCav nigGPivDÆn_ - karRKb;RKgBt’manviTüa - karRKb;RKg nigGPi)al - Rbtibtþkar - sikSaFikarnigkarRKb;RKgnisiSt - ynþkarRKb;RKgFanaKuNPaBGb;rM - TMnak;TMngsaFarN³ nigTIpSar 4>2> BinitüelImCÄdæanrk[eXIjnUv»kas nigkarKMramkMEhgsMxan;² - kalanuvtþPaB ¬Opportunities¦ ³ enAeBlEdlshRKin)anerobcMbBa¢IxagkñúgsþIBI PaBxøaMg nigPaBexSayrbs;S>x>b>KrYcehIyenaH BYkeKk¾RtÚvEtgakeTAemIlmCÄdæanxageRkA ¬External environment¦ pgEdr edIm,IeFIVkarkMNt;GMBIkalanuvtþPaB ¬»kas¦ nigkarKMramkMEhg EdlGacmanT§iBlya:g sMxan;mkelIGaCIvkmµrbs;xøÜn. kalanuvtþPaB CaktþaviC¢manénEpñkxag eRkAEdl sx>b>KGaceRbIR)as;edIm,I seRmc[)annUveKalbMNgrbs;xøÜn. cMnYnénkalanuvtþPaB CaskþanuBlKµanEdnkMNt;enaHeT. dUecñHGñk RKb;RKgRtUvkarviPaKelIEtktþasMxan;²Edlpþl;plCa viC¢mandl;GaCIvkmµ ¬RbEhlCa 2 b¤ 3 ya:geRcInbMput¦. - karKMramkMEhg ¬Threats¦ ³ karKMramkMEhg KWCaktþaGviC¢manxageRkAEdlraraMgdl; lT§PaBrbs; s>x>b>KedIm,IseRmc[)annUveKalbMNgrbs;xøÜn. karKMramkMEhgcMeBaHGaCIvkmµ GacmanTRmg;epSg ²dUcCaKURbkYtfµIGaccUleTAkñúgTIpSarrbs;eyIg/ rdæaPi)alGacecjnUvesckþIbgÁab;fµIkñúg kardak;kRmit c,ab;dl;skmµPaB GaCIvkmµ/ mankarFøak;cuHxagesdækic©/ GRtakarR)ak; GacekIneLIg/ karrIkceRmIn xagbec©kviTüaGacplitnUv plitplEdl hYssm½yrbs ;s>x>b>K>>>. 4>3>kMNt;ktþaCaKnwøHsRmab;PaBeCaKC½y 5 RkumRbwkSakic©karbNÐitsPaGb;rM BRgageKalneya)aynignItiviFIksagEpnkaryuT§sa®sþ
  • 6.
    saklviTüal½yExµrbec©kviTüanigRKb;RKg enAkñúgral;vis½ynImYy² EtgmanGefrEdlGacRKb;RKg)an ¬Controllable variable¦ EdlkMNt;nUv PaBeCaKC½yy:agRtcHRtcg;énGñkcUlrYmkñúgTIpSar. karkMNt;bgðaj nigeRbIR)as; ya:gbiunRbsb; nUvGefrTaMgenH KWCarebobEdlGaCIvkmµTTYl)anBI]tþmPaBxagkarRbkYt RbECg. edayepþatBIkic©xitxM RbwgERbgedIm,IeFIV[ manGtibrmanUvkarRbtibtþi ¬Performance¦ rbs; s>x>b>Ke TA elIktþaeCaKC½yCaKnøwH/ shRKinGacQan eTAdl; KuNsm,tþiTIpSarya:gl¥RbesIr EdlsßitenABIelIKU RbkYtrbs;xøÜn. s>x>b>KEdl )anyl;GMBI ktþaeCaKC½y CaKnøwHTaMgenHR)akdCanwg køayeTACaGñk naMmuxeK . - FnFanmnusS - bec©kviTüaBt’manviTüa - FnFankmµviFIsikSa - eKalneya)ay nItiviFI nigkarGnuvtþn_ - RbB½n§dMeNIr dMeNIr - vb,Fm’ tMél 4>4>viPaKkarRbkYtRbECg karXøaMemIlkareFIVclnarbs;KURbkYttamry³kmµviFIesIubkarN_GMBIKURbkYt KWCaskmµPaBCa yuT§sa®sþd¾ sMxan;. eKaledAsMxan;énkmµviFIesIubkarN_GMBIKU RbkYt ¬Competitive intelligence program¦ rYmmandUcxageRkam ³ - eCosvagPaBPJak;ep¥IlGMBIyuT§sa®sþ nigyuT§viFIfµIrbs;KURbkYtEdlmanRsab; - kMNt;sBaØaNénKURbkYtfµICaskþanuBl - eFIV[RbesIreLIgdl;eBlevlaRbtikmµtbtcMeBaHskmµPaBKURbkYt - KitTukCamunnUvkarrMkilcUlyuT§sa®sþbnÞab;mkeTotrbs;KURbkYt Rbkar 5³ karsagEpnkaryuT§sa®sþ dMeNIrkarénkareFIVEpnkarCayuT§sa®sþdMeNIrkareTA)anya:gl¥RbesIr enAeBlEdlGñkRKb;RKg nig nieyaCit )anbeBa©jnUvskmµPaBrYmKñaenAkñúgkarbegIáteKalbMNg. karGPivDÆn_ EpnkarmYyKWCa karTTYl xusRtÚvrbs; GñkRKb;RKgfñak;elI bu:EnþkarGnuvtþvaRtUvFøak;eTAelIGñk RKb;RKg nignieyaCit. dUcenH karCMrujelIkTwkcitþBYk eK[cUlrYmBRgIkckçúvis½yrbs;Epnkar nigbegIánkarCMrujelIkTwkcitþ 6 RkumRbwkSakic©karbNÐitsPaGb;rM BRgageKalneya)aynignItiviFIksagEpnkaryuT§sa®sþ
  • 7.
    saklviTüal½yExµrbec©kviTüanigRKb;RKg [begIát Epn karkargar. bEnßmBIelIenH/ GñkRKb;RKg nignieyaCit manTMnak;TMngl¥nwgKñaenAkñúgGgÁPaB ehIyCa TUeTAmanqnÞ³kñúgkarEckrMElk cMeNHviC¢a eGayKñaeTAvijeTAkñúgkarseRmc[)annUveKal bMNgEdl)an dak;ecjmk. enAeBlEdlGñkRKb;RKgerobcMGaTiPaBcMeBaHKeRmagTaMgenH/BYkeKGaccab;epþImGnuvtþ EpnkarCa yuT§sa®sþ . karpþl;Parkic©eTA[buKÁliknigkarpþl;siTi§GMNaceTA[BYkeKKWmansarsMxan; BIeRBaHfaKeRmagTaMgenHmanT§iBl elIBYkeK edaypÞal;esIÞrEtTaMgRsug. RbsinebImnusSrbs;s>x>b>K mankarTak;TineTAnwgdMeNIrkarkarRKb;RKgCayuT§sa®sþcMeBaH bBaðaenH BYk eKmuxCanwgQancUl)anya:gl¥dl;CMhanEdlBYkeKRtÚvEtseRmc[)annUveKaledA rbs; GgÁPaB RBmTaMgeKal edAviC¢aCIv³pÞal;rbs;BYkeK.kareFIV[Cab;Tak;TindMbUgdl;kmøaMgkargarsrubenAkñúgdMeNIrkarkarRKb;RKgCa yuT§sa®sþ KWCaPaBRbesIrmYyEdl s>x>b>K FM² minGacQan eTAdl; enaH.RtÚvmankarebþCJa kñúgkarseRmc [)an nUveKalbMNgrbs;S>x>b>KKWCakmøaMgd¾man famBledIm,IPaBeCaKC½y b:uEnþkarCab;Tak;TinKWRtUveFIVCamun kñúgkarTaj yk[)annUvkarebþCJacitþ rbs;nieyaCik TaMgGs;. 5>1>eKalkarN_kñúgkareFVIEpnkaryuT§sa®sþ - GPivDÆn_ nigGnuvtþn_yuT§sa®sþ nigvaytMélkarGnuvtþn_edIm,IvaytMéllT§plCamYylT§plrMBwg Tuk . EpnkaryuT§sasþrYm sMeNIr sUcNkr rgVas; nigTisedA . - EpnkarRbtibtþikarRbcaMqñaMrbs;saklviTüal½yKWQrelImUldæanEpnkaryuT§sa®sþ nigkarviPaK briyakas sMrab;TsSn³vis½y 12Ex . va)anbMEbkCaEpñktUc²eTAkñúgTisedAkargar 12Ex ehIyvaBiBN’naGMBI kargarGtiPaB sMeNIsMu nigkarTTYlxusRtUv pgEd. - EpnkarmhaviTüal½yRtUvQrelImUldæanEpnkarsaklviTüal½y ehIyRbkERbenAsMeNIsMu kMritx<s;enA skmµPaBenAkñúgGgÁPaBéns>x>b>K EpnkarenHrYmsmahN_kmµBt‘’manEdl)anmk BIkar viPaKbriyakas nigeRbIR)as; PaBxøaMg nigsmtßPaB . - EpnkarmhaviTüal½y GgÁPaB RbkERbenAEpnkarsMeNIrsMu nigpþl;Bt’mandl;karGPivDÆn_ énEpnkar garbuKÁl . 7 RkumRbwkSakic©karbNÐitsPaGb;rM BRgageKalneya)aynignItiviFIksagEpnkaryuT§sa®sþ
  • 8.
    saklviTüal½yExµrbec©kviTüanigRKb;RKg - FnFanRtUv)anEbgEckdl;yuTsa®sþ nigsMeNIrsMutamry³dMeNIrfvikar . yuT§sa®sþkMritx<s; nig sMeNIrsMurYm TaMgEpnkaryuT§saRsþdMeNIrkarEbgEckfvikardl;KMeragyuT§sa®sþ nigsMeNIsMusMrab; kareFVI RbesIreLIg nigdMeNIr karRbtþbitþkar . - pþl;siT§GMNacRKb;RKan;dl;GñkGnuvtþ tamdan nigvaytMél -karTTYlxusRtUvGnuvtþn_yuT§sa®sþ nigsMeNIrsMu KWGacEbgEcktamlT§PaB)an tammhaviTüal½y nigGgÁPaB - s>x>b>KvaytMélkarGnuvtþn_CamYyEpnkar / eFVIeGaymankarrIkcMerInnigEktMrUvtamtMrUvkarc,ab; nig vay tMélniy½tkmµ . - karTTYlxusRtUvsMrab;karRtYtBinitüEpnkarKWRtUv)anbriyayenAkñúgnItiviFIEpn. -s>x>b>KGnuvtþn_kargarRKb;RKgKuNPaBedIm,IkMNt; nigRKb;RKgcMNucexSayrbs;GgÁPaB karGnuvtþn_ényuT§sa®sþKWRtUvsMerctamskmµPaBbIy:ag³ - karbMeBjKMeragyuT§sa®sþ - skmµPaBRbtibtþikarRtUvEtBwgEp¥kelIeKalneya)ay nignItiviFIrbs;saklviTüal½y -eFVIeGayRbesIreLIgEpnkarsMeNIrsMuEdlGacbkRsayGMBIkarsikSaGMBIGgÁPaB enAkñúgkarGnuvtþn_ d_l¥ 5>2>begIáteKaledA nigeKalbMNg munnwgGacksag)annUvsMnMuyuT§sa®sþRbkbedayPaBRtwmRtÚv)an/ xøÜn RtÚvEtbegIáteKaledA nigeKal bMNg Edlpþl;[xøÜnnUvTisedAkñúgkarepþatkarykcitþTukdak; nig pþl;mUldæansRmab;kar vaytémøGMBIkar Rbtibtþi rbs;Rkumh‘un. karbegIáteKaledA ¬Goals¦ nigeKalbMNg ¬Objectives¦ KWCaEpñkmYyd¾ sMxan;éndMeNIrkarkarRKb;RKgCayuT§sa®sþ ¬Strategic management process¦. - eKaledA ¬Goals¦ ³ eKaledA CakarkMNt;EdlmanEdnRbsiT§PaBEvg nigTUlMTUlay EdlGaCIvkmµ mYyBüayamseRmc[)an. eKaledAmanlkçN³TUeTA nigeBlxøHGacsUm,IEtCa GrUbiy. eKaledAminRtÚv)aneK begIáteLIgedaymanbMNg[vaeTACamanPaBCak;lak;RKb;RKan; sRmab;GñkRKb; RKgGnuvtþ tamenaHeLIy. - eKalbMNg ¬Objectives¦ ³ eKalbMNg CacMNucsIubCak;lak;énkarRbtibtþi. eKalbMNg samBaØBak;B½n§CaBiesseTAnwgplitPaB ¬Productivity¦/ kMeNIn ¬Growth¦/ PaBs½kiþsiT§i 8 RkumRbwkSakic©karbNÐitsPaGb;rM BRgageKalneya)aynignItiviFIksagEpnkaryuT§sa®sþ
  • 9.
    saklviTüal½yExµrbec©kviTüanigRKb;RKg ¬Efficiency¦/ TIpSar ¬Markets¦/ FnFanhriBaØvtßú ¬Financial resources¦/ brikçarUbvnþ ¬Physical facilities¦/ rcnasm<½n§cat;taMg ¬Organizational structure¦/ suxmalPaB nieyaCit ¬Employee welfare¦/ nigTMnYlxusRtÚvxagsgÁm ¬Social responsibility¦. karerobcMeKalbMNg enAkñúgzananuRkmmYyedayeyageTAelIGaTiPaBrbs;va GacCYy[GñkRKb;RKg edaHRsaybdivaTkmµTaMgenH enAeBlEdlBYkvaekIteLIg. eKalbMNgEdlRtÚv)an sresr ya:g RtwmRtÚvmancritlkçN³dUcxageRkam ³ BYkvaCak;lak; ³ eKalbMNgmanlkçN³EdlGac kRmitcMnYn)an ¬Quantifiable¦ nigeTogTat;c,as;las; ¬Precise¦. BYkvamanlkçN³EdlGacvas;Evg)an ¬They are measurable ¦ ³ GñkRKb;RKgGacerobcMKMeragrIkceRmInrbs;GgÁPaB eq<aHeTArkeKalbMNgrbs; xøÜn. karviPaKenHteRmÚv[mancMNuceKal EdlRtÚv)ankMNt;ya:gRtwmRtÚv ecjBIkarcab;epþIm nigvimaRtsRmab;karvas;Evgdl;karrIkceRmIn. BYkvamanlkçN³EdlGacEbgEck)an ¬They are assignable¦ ³ Rbsin ebIshRKinmincat;EcgkarTTYlxusRtÚvsRmab;eKalbMNgmYy² eTA[buKÁl mñak;²enaHeT s>x>b>KminTMngCaGacseRmceKalbMNgenaH)aneLIy. karbegIát eKalbMNgedaycaM)ac;RtUvpþl;karTTYlxusRtÚvdl;mnusSmñak;²kñúgkarseRmc [ )aneTenaH KWCakartRbeyaCn_. BYkvamanlkçN³c,as;las;/ b:uEnþGacCa]bsKÁ ³ eKalbMNgRtÚvEtsßit enAEk,rédGgÁPaB EtkarCMrujelIkTwkcitþnwgminelcCarUbragenaHeLIy. enAkñúg krNI mYycMnYnkarrMBwgTukénkarRKb;RKgRtÚvEtrkSaenAx<s;. eRkABIenH eKalbMNg begIát]bsKÁ kan;EteRcIn ¬CamYynwgkRmitc,as;las;¦/ karRbtibtþi nwgkan;Et x<s;eLIg. karkMNt; eKalbMNgEdlnwgpþl;]bsKÁdl;GaCIvkmµrbs; Gñk nigbuKÁlikrbs;xøÜn. BYkvaCakalanuvtþ ¬They are timely¦ ³ eKalbMNgRtÚvEtbBa¢ak;minRtwm EtGIVnwg RtÚvseRmc[)anenaHeT EfmTaMgenAeBlNaEdlvanwgRtÚvseRmc [)an. KeRmageBl evlasRmab;karQaneTAdl;karseRmc)anCaEpøpáaKWman sarsMxan;. 9 RkumRbwkSakic©karbNÐitsPaGb;rM BRgageKalneya)aynignItiviFIksagEpnkaryuT§sa®sþ
  • 10.
    saklviTüal½yExµrbec©kviTüanigRKb;RKg BYkvasresrCalaylkçN_GkSr ¬They are written ¦ ³ dMeNIrkarsresr enHminRtÚvsµúKsµajenaHeLIy. 5>3> begIátCeRmIsCayuT§sa®sþ nigeRCIserIsyuT§sa®sþd¾smRsb CMhanbnÞab;mkeTotenH KWRtÚveFIVkarvaytémøGMBICeRmIsCayuT§sa®sþ nigbnÞab;mk eFIVkar erobcMEpn karEl,g ¬Game plan¦ EdlRtÚv)anbegIáteLIgedIm,IseRmc[)annUveKalbMNgrbs; s>x>b>K. - CeRmIsCayuT§sa®sþ 3 ¬Three strategic options¦ ³ CakarBit/ manyuT§sa®sþCaeRcIn EdlekItecjBIm©as;GaCIvkmµxñattUcGaceRCIserIs b:uEnþeKKYrcgcaMfa yuT§sa®sþTaMgenaHBMuman PaBCak;lak;enaHeLIy ¬Infinite¦. eTaHbICaenAeBlEdlBnøWEcgcaMgTaMgGs;)anXøatecjeTA q¶ayya:gNa k¾eday yuT§sa®sþCamUldæanTaMg 3 enAEtmanelcCarUbragCanic©. enAkñúgesovePA cas;rbs;Kat;Edlman eQµaHfa yuT§sa®sþRbkYtRbECg ¬Competitive Strategy ¦ Michael Porter )ankMNt;nUvyuT§sa®sþTaMgbIenaHKW ³ PaBCaGñknaMmuxxagéføedIm ¬Cost leadership¦/ PaBxusKña ¬Differentiation¦ nigkarepþat ¬Focus¦. PaBCaGñknaMmuxxagéføedIm ¬Cost leadership¦ ³ s>x>b>KmYyEdleRbInUv yuT§sa®sþPaBCaGñknaMmuxxagéføedImenH KWxitxMeFI[xøÜnkøayeTACaGñkplit Edl V mankarcMNayéføedImTabbMput ¬Lowest-cost producer¦ eFobeTAnwg KURbkYtrbs;xøÜn enAkñúgvis½yNamYyenaH. PaBCaGñknaMmuxxagéføedImKWbegIát [man ]tþmPaBxagkarRbkYt RbECgedIm,IeQagcab;GtifiCn Edlkarvinicä½ykñúg karTijCa bzmrbs;BYkeKKWCa {témøplitpl}. ehIyBYkeK manGMNackñúgkar TTYlyk éføRBMEdnxageRkam ¬Price floor¦ rbs;TMnij. yuT§sa®sþEbbenH GacdMeNIr kar)anya:gl¥ eBlEdlGñk Tijqab;manRbtikmµcMeBaHkarERbRbÜléfø nigenA eBlEdlshRKasEdleFIVkar RbkYtRbECg lk;plitpldUcKña RBm- TaMgeBlEdl s>x>b>KGacTTYlplcMeNjBIesdækic©maRtdæan ¬Economics of scale¦. minRtwmEtCaGñknaMmuxxagéføedImenAkñúgCMhrd¾RbesIrbMputedIm,I karBar xøÜnenAkñúg s®gÁaméfø ¬Price war¦ b:ueNaÑHeT EfmTaMgGaceRbIR)as;nUv famBlrbs;xøÜn edIm,IGUsTajKURbkYt[lk;kñúgtémøTabbMputenAkñúgGaCIvkmµ enHpgEdr. 10 RkumRbwkSakic©karbNÐitsPaGb;rM BRgageKalneya)aynignItiviFIksagEpnkaryuT§sa®sþ
  • 11.
    saklviTüal½yExµrbec©kviTüanigRKb;RKg b:uEnþkñúgnamCaGñknaMmuxxagéføedImRtÚvdwgGMBITIkEnøgEdlxøÜnman]mtþmPaBxag éføedIm ¬Cost advantages¦ elIKURbkYt ehIynig)aneRbIR)as;]tþmPaBenHCa mUldæanRKwHsRmab; yuT§sa®sþrbs;xøÜn. PaBxusKña ¬Differentiation¦ ³ GnuvtþyuT§sa®sþPaxusKña ¬Differentiation strategy ¦ RtÚvBüayamksagPkþIPaBBIGtifiCn ¬Customer loyalty¦ tamry³karkMNt;CMhrnUvTMnij nigesvakmµrbs;xøÜnenAkñúglkçN³ mYyEdlEbøk b¤manEtmYyKt;. eRkABIenH RtÚvRbwgERbgeFIV[RbesIr CagKURbkYtrbs;xøÜncMeBaH GIVmYyEdlGtifiCnpþl;témø. manviFImYycMnYnkñúgkarbegIát yuT§sa®sþPaBxusKña/ b:uEnþeKalKMnitCaKnøwHKWRtÚvmanÉkeTs cMeBaHGIVEdlsMxan;cMeBaHGtifiCn. KnøwHcMeBaH yuT§sa®sþPaBxusKñaRbkbedayeCaKC½y KWRtÚvksag vaenA elIsmtßPaBedayELk ¬Distintive competence¦ eBalKW CasmtßPaB rbs; s>x>b>K EtmYyKt; kñúgkareFIVGIVmYy[l¥RbesIr ebIeRbóbnwg KURbkYtrbs;xøÜn. mUldæanCarYm sRmab;PaBxusKñaenH rYmmanesvakmµEdlman bTdæanx<s; sRmab;GtifiCn niglkçN³Biessénplitpl/ ExSsgVak;plitpl eBjelj/ PaBGacrk)an ya:grh½s/PaBGacTukcitþ)anelIplitplTaMgRsug/KuNPaBd¾ Gs©arü énplitpl/ nigcMeNHdwgxagplitplya:gTUlMTUlay. edIm,I[ TTYl)an eCaKC½y/ yuT§sa®sþPaBxusKñaRtÚvEtbegIátsBaØaxn§éntémøenAkñúgRkEsEPñkrbs; GtifiCn. karepþat ¬Focus¦ ³ yuT§sa®sþkarepþatmann½yfaTIpSarTaMgGs;min lkçN³ dUcKñaenaHeLIy. CakarBit/ enAkñúgTIpSarCaeRcIn mancMENkGtifiCn epSg²Kña EdlcMENknImYy²mantRmÚvkar/ karcg;)an nigcritlkçN³ epSg²Kña. KMnitCa KnøwHenAkñúgyuT§sa®sþenHKWRtÚveRCIserIscMENkmYy b¤eRcIn CagenH/ RtÚveFIVkar kMNt;tRmÚvkar/ karcg;)an nigcMNab;GarmµN_CaBiess rbs;GtifiCn/ nigeFIVkar cUleTACitGtifiCnTaMgenaHCamYynwgTMnij b¤esvakmµ mYyEdlRtÚv)anerobcMeLIg ya:gsmRsbedIm,IbMeBjtRmÚvkar nigkarcg;)an TaMgGs;enaH. yuT§sa®sþkarepþat ksageLIgenAelI PaBxusKña kñúgcMeNam cMENkTIpSar. 11 RkumRbwkSakic©karbNÐitsPaGb;rM BRgageKalneya)aynignItiviFIksagEpnkaryuT§sa®sþ
  • 12.
    saklviTüal½yExµrbec©kviTüanigRKb;RKg yuT§sa®sþkarepþatRbkbedayeCaKC½y RtÚvBwgEp¥keTAelIsmtßPaBeday pÞal;rbs;s>x>b>K kñúgkarkMNt;GMBI karERbRbÜlnUvtRmÚvkarrbs;RkúmGtifiCn eKaledA nigRtÚvGPivDÆnUvCMnajEdl RtÚvkarCacaM)ac;edIm,IbMeBj tamsMNUmBr rbs;BYkeK. m©as;GaCIvkmµ nignieyaCitenAkñúgRkumh‘un RtUvEtmankaryl;dwg[ )anc,as;GMBIrebobbEnßmtémøeTAelIplitpl b¤esvakmµsRmab;GtifiCn. 5>4> ERbkøayEpnkarCayuT§sa®sþeTACaEpnkarskmµPaB GñkRKb;RKgGaCIvkmµxñattUcRtÚvEtbMElgEpnkarCayuT§sa®sþ ¬Strategic plans¦ eTACa EpnkarRbtibtþi ¬Operating plans¦ Edlpþl;eKalkarN_ENnaMdl; s>x>b>KsþIBImUldæanCaRbcaMéf¶ nigkøayeTACaEpñkmYy d¾skmµ nigGacemIleXIjrbs; s>x>b>K. KµanGaCIvkmµxñattUcNamYyEdl TajykplRbeyaCn_BIEpnkarCa yuT§sa®sþ EdlRtÚv)andak;elIeFñIredIm,IRbmUlFUlIenaHeLIy. edIm,I[EpnkarGacdMeNIrkareTA)an/m©as;GaCIvkmµKYreFIVkarEbgEckEpnkarenaH[ eTACaKeRmag eday kMNt;y:agRbúgRby½tñnUvKeRmagnImYy² eday ³ - eKalbMNg ¬Purpose¦ ³ etIKeRmagEdlRtÚv)anerobcMeLIgenH edIm,IseRmc[)anGIV? - visalPaB ¬Scope¦ ³ etIvis½yrbs;S>x>b>KNamYyEdlCab;Bak;B½n§nwgKeRmagenH? - karrYviPaKTan ¬Contribution¦ ³ etIKeRmagenHmankarCab;Bak;B½n§nwgKeRmag déTeTot nigEpnkarCayuT§sa®sþTaMgmUlEdrb¤eT? - tRmÚvkarxagFnFan ¬Resource requirement¦ ³ etIFnFanmnusS nighirBaØvtßúEdl caM)ac;kñúgkarbBa©b;KeRmagedayeCaKC½y? - karkMNt;eBlevla ¬Timing¦ ³ kalviPaK ¬Schedule¦ nigeBlkMNt; ¬Deadline¦ t;eBlevla NamYynwgFanadl;karbBa©b;KeRmag? Rbkar 6 ³ karGnuvtþn_yuT§sa®sþ “karGnuvtþn_yuT§sa®sþ tMrUveGayGgÁPaB>>>>BinitüeKalneya)ay karelIkTwkcitþ karEbgEck FnFan EdlEpnkaryuT§sa®sþGacRbtibtþi)an” dMeNIrkarGnuvtþn¾yuT§sa®sþ kat;tMrwm nigBinitü EpnkareLIgvij EbgEckzvikar eKalneya)ay nigkMNt;rebobvar³GPivDÆn_ nigGPivDÆn¾FnFan mnusS EdlFana fa EpnkaryuT§sa®sþGacdMeNIrkar)an . 12 RkumRbwkSakic©karbNÐitsPaGb;rM BRgageKalneya)aynignItiviFIksagEpnkaryuT§sa®sþ
  • 13.
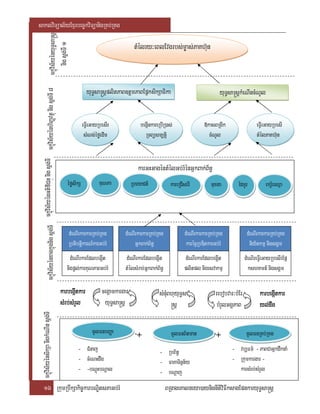
    saklviTüal½yExµrbec©kviTüanigRKb;RKg Rbkar 7³ karRtYtBinitünigkarRKb;RKgkarERbRbYl KWCadMeNIrmYytamdan nigBinitü edayeRbobeFob lT§pl kargarCak;Esþg nigEpnkar ehIyRtYt Binitü elI hiniP½y epSg²EdlekIteLIgBI briyakas CMuvij nigrbt;énkarpøas;bþÚr nana edIm,IFana eqøIytbeGay Tan;eBl evla cMeBaHbMEbrMrYlTaMgenH edayrkSaCMhreGay)anl¥ . srubmkvij RbsiT§PaBénkarRKb;RKgyuT§sa®sþ KwminsMedAelImanEpnkarl¥enaHeT b:uEnþ vaTam TaeGay FnFanmnusS hiBaØvtßú bec©kviTüaRKb;RKan; nig karcUlrYmBIshKmn_ CaBiessRtUv bNþúMRbB½n§kargar manRbsiT§PaBpgEdr. 7>1>begIátkarRtYtBinitüd¾RtwmRtUv rhUtmkdl;eBlenH/ dMeNIrkarkareFIVEpnkar)anbegIáteKalbMNgS>x>b>K nig)anGPivDÆn_ yuT§sa®sþsRmab; seRmc BYkva[)an. b:uEnþCakRm RbsinFøab;manBImunmk karRbtibtþiCak;Esþg rbs; s>x>b>K sIuKñanwgeKalbMNg Edl)anbegIát. GñkRKb;RKgRtÚveFIV[manPaBR)akdRbCaya:grh½s eTAelItRmÚvkarkñúgkarRtÜtBiniülT§plCak; Esþg Edl Gacgak ecj ¬Deviate¦ BIEpnkar. karvas;EvgEdlRtÚv)anbegIátenAkñúgdMeNIrkarkarRtÜtBinitüEpnkarkmµ ¬Control-planning process¦ køayCabT dæan ¬Standards¦ tTl;nwgGIVEdlRbtibtþiCak;EsþgRtÚv)aneKeFIVkar eRbóbeFob. Gñkral;KñaenAkñúgGgÁPaB RtÚvEtyl; ehIyRtÚvEtCab;Bak;B½n§eTAelIdMeNIrkarkarRtÜt BinitüEpnkarkmµ. edIm,IRtÜtBinitüKeRmag nigrkSaBYkva[RsbtamkalviPaK/ nieyaCitRtUvEtkMNt; nigedIr tamGaMgDIkaT½rGnuvtþn_ CaKnwøH ¬Key performance indicators¦. RbPBénGaMgDIkaT½rTaMgenHKWCa Tinñn½yRbtibtþikarecjBIskmµPaB GaCIvkmµFmµtarbs;S>x>b>K. BYkvaKWCaRBÜjcg¥úlbgðajpøÚv ¬Guidepost¦ kñúgkartamdanGMBIkargakecjBI bTdæanEdl )anbegIát. r)aykarN_KNenyü/ plitkmµ/ karlk;/ snñiFi/ nigRbtibtþikarKWCaRbPBTinñn½y d¾sMxan;Edl GñkRKb;RKgGaceRbIsMrab;eFIV karRtÜtBinitüemIlskmµPaB. edIm,IeFIVkarvaytémøGMBIRbsiT§PaBéyuT§sa®sþrbs;xøÜn)an s>x>b>K kMBugEtGPivDÆ Balance scorecard EdlCaxñatrgVas;EtmYyKt;sRmab; s>x>b>K EdlrYmbBa©Úlkarvas;EvgTaMg EpñkRbtibtþikar nigEpñk hirBaØvtßú ehIypþl;[GñkRKb;RKgnUvrUbPaBc,as;las; nigR)akdniymmYy sþIGMBIkarRbtibtþikar 13 RkumRbwkSakic©karbNÐitsPaGb;rM BRgageKalneya)aynignItiviFIksagEpnkaryuT§sa®sþ
  • 14.
    saklviTüal½yExµrbec©kviTüanigRKb;RKg CarYmrbs; s>x>b>K. sRmab; s>x>b>KKYrbegIát eKaledAsRmab;GaMgDIkaT½rsMxan;nImYy²énkarRbtibtþi rbs; s>x>b>K nigbnÞab;mkbegIátviFankard¾ manGtßn½ysRmab;vanImYy². Balanced scorecard emIleTA s>x>b>K ecjBITsSnvis½ysMxan;² cMnYn 4 dUcxageRkam ³ - TsSnvis½yGMBIGtifiCn ¬Customer perspective¦ ³ ³ GtifiCnGac vinicä½y s>x>b>Ktamry³bTdæan 4 ya:gticbMput eBalKW ³ eBlevla ³ etI s>x>b>KRtÚvkarsIueBlyUrb:uNÑakñúgkarRbKl; esvakmµ? KuNPaB ³ etIesvakmµrbs;s>x>b>KmanlkçN³sm,tþil¥ b:uNÑacMeBaHPaBGac Tukcitþ)an/ PaBGacsßitesßr)an/ nigPaBsuRkit? karRbtibtþi ³ visalPaBcMeBaHTMnij nigesvakmµsMEdgecjmkdUcGIVEdl rMBwgTuk esvakmµ ³ etI s>x>b>KbMeBj b¤bMeBjelIskarrMBwgTukéntémørbs; GtifiCn)an l¥bu:NÑa? s>x>b>K )ankMNt;sUcNkrsMrab;CargVas;sMxan;dUcxageRkam³ S1>sMerceGay)anekrþ×eQµaHKYreGayeKarB S2>qøúHbBa©aMgBIbec©kviTüaTMenIbnaMmuxeK S3>qøUúHbBa©aMgelIkarsikSaRsavRCav nigGPivDÆn_ S4> qøúHbBa©aMgelIKuNPaB S5>GPivDÆn_muxviC¢asikSaRsbtamniyamsþg;darnigtMrUvkar TIpSar S6>begáIt»kassikSayUrGEgVg - TsSnvis½yGMBIGaCIvkmµxagkñúg xagkñ ¬Internal business perspective ¦ ³ ktþaxagkñúgEdlGñkRKb;RKgKYrepþatGarmµN_enaH KWktþaTaMgLayNa EdlmanT§iBl ya:gxøaMgeTAelIkareBjcitþ nigkarcg;)anrbs;GtifiCn RBmTaMgepþateTAelIRbsiT§PaB ¬Effectiveness¦ nigPaBs½kiþsTi§ ¬Efficiency¦ rbs; s>x>b>K. karGPivDÆeKaledA nigviFankar sRmab;ktþaEdl nieyaCik manT§iBledaypÞal;enaH dUcCaKuNPaB ¬Quality¦/ vdþkal ¬Cycle time¦/ plitPaB ¬Productivity¦/ éføedIm ¬Cost¦ nigcMNucepSg²eTot KWmansarsMxan;. s>x>b>K )ankMNt;sUcNkrsMrab;CargVas;sMxan;dUcxageRkam³ 14 RkumRbwkSakic©karbNÐitsPaGb;rM BRgageKalneya)aynignItiviFIksagEpnkaryuT§sa®sþ
  • 15.
    saklviTüal½yExµrbec©kviTüanigRKb;RKg P1>manzbNIyP½NÐnigRbB½n§kargarTMenIb P2>karRKb;RKgFanFanmnusS eGaymanRbsiT§PaBx<s; P3>RbB½n§RKb;RKgKuNPaBGb;rMeGay )anl¥ P4>manPaBrwgmaMukareFVITIpSarnig BRgwkekrþ×eQµaH P5>RbsiT§PaBénkarsMerccitþ nigRbtiPUkmµGMNac P6>RbsiT§PaBénkarGnuvtþn_kargarP1 - TsSnvis½yGMBInnanuvtþn_ nigkarsikSaEsVgyl;; ¬Innovation yl and learning perspective ³ TsSn³enH)anTTYlsÁal;faeKaledATaMgLay EdleKRtÚvkarsRmab;PaBeCaKC½y KWmankarERbRbÜl CaRbcaM. Rbsin s>x>b>Kcg;bnþKMrUénPaB eCaKC½y ¬Pattern¦ rbs;xøÜn/ s>x>b>KminGacenAEtmYy kEnøg)aneT eBalKWS>x>b>KRtÚvEteFIVkar GPivDÆCabnþeTAeTot. eKaledA nigviFankarTaMgenH sgát;F¶n;eTAelIsar³ sMxan;énbsidækmµCabnþ enAkñúgPaBeBjcitþrbs;GtifiCn ¬Customer satisfaction¦ nigRbtibtþikar GaCIvkmµxagkñúg ¬Internal business operations¦. s>x>b>K )ankMNt;sUcNkrsMrab;CargVas;sMxan;dUcxageRkam³ L1>TTYl)ankareBjcitþBIGtfiCn L2>TTYl)ankarTak;TajnigrkSa)anbuKÁlikeqñIm L3>bNþúHvb,Fm’énkarécñRbDitx<s; L4>begáItnUv]tþmPaBRbkYtRbECgsMrab;GgÁPaB - TsSnvis½yGMBIhirBaØvtßú ¬Financial perspective¦ ³ viFankarRbtibtþiCaTmøab;PaKeRcIn_ bTdæanhirBaØvtßú ¬Financial standard¦_ R)ab;BIcMnYnb:uNÑaEdlyuT§sa®sþCarYmrbs; s>x>b>K ehIy viFankarTaMgenHepþateTA elIktþamYycMnYndUcCaplcMeNj ¬Profitability¦/ karrIklUtlas; ¬Growth¦/ nigtémøkUnh‘un ¬Shareholder value¦. enAelI Balanced scorecards/ CaerOy² s>x>b>K eFIVkarbMEbkeKaledA hirBaØvtßúeTACabIRbePT ³ ]tþrCIvit ¬Survival¦/ PaBeCaKC½y ¬Success¦/ nigkarrIkceRmIn ¬Growth¦. s>x>b>K )ankMNt;sUcNkrsMrab;CargVas;sMxan;dUcxageRkam³ F1>karbnßyéføedIm nigbegáInR)ak;cMNUl F2>eFVIeGaysuxmalPaBhirBaØvtßúmanlkçN³RbesIr 15 RkumRbwkSakic©karbNÐitsPaGb;rM BRgageKalneya)aynignItiviFIksagEpnkaryuT§sa®sþ
  • 16.
    saklviTüal½yExµrbec©kviTüanigRKb;RKg ckçúvis½yényuT§sa®sþ tMélry³eBlEvgrbs;m©as;PaKh‘un nig sþg;TI 1 yuT§sa®sþplitPaB]tþmPaBEpñksikSaFika yuT§sa®sþkMeNIncMNUl ckçúvis½yénxagkñúgnig sþg;TI ckçúvis½yénGtifiCnú nig sþg;TI ckçúvis½yénhiBaØvtßú nig sþg;TI 8 r eFVIeGayRbesIr begáInkareRbIR)as; »kasBRgIk eFVIeGayRbesI sMNg;éføedIm RTBüsm,tþi cMNUl tMélPaKh‘un karGHGagéntMélGb;rMénGñkBak;B½n§ éføsikS KuNPa RbeyaCn_ kareRCIserI muxga édKUr ekrþ_reQµa a B s r H dMeNIrkarkarRKb;RKg dMeNIrkarkarRKb;RKg dMeNIrkarkarRKb;RKg dMeNIrkarkarRKb;RKg RbtibtþikarN_karGb;rM GñkBak;B½n§ karécñRbDitkarGb;rM niy½tkmµ nigsgÁm dMeNIrkarEdlbegáIt dMeNIrkarEdlbegáIt dMeNIrkarEdlbegáIt dMeNireFIVeGayRbesIrEpñ nigpþl;karKuNPaBGb;rM tMélsMrab;GñkBak;B½n§ plitpl nigesvakmµ kshKmn_ nigsgÁm karbegáItkar cegáamkargar sMnuMBhuyuT§sa rebobvar³bMEr karbegáItkar sMrb;sMrM Yl b;s yuT§sa®sþ ®sþ bMrYlGgÁPaB yl;dw yl;dwg Bt’manviTüa ckçúvis½yénsikSa nigkMeNIn sþg;TI mUlFnbBaØa mUlFnB’tman mUlFnRKb;RKg + + + + - CMnaj - RbB½n§ - vb,Fm’ - PaBCaGñkdwknaM - cMeNHdwg - FaKaTinñn½y - Rkumkargar - - -bNþúHbNþal - bNþaj karsMrb;sMrYl 16 RkumRbwkSakic©karbNÐitsPaGb;rM BRgageKalneya)aynignItiviFIksagEpnkaryuT§sa®sþ
  • 17.
    saklviTüal½yExµrbec©kviTüanigRKb;RKg Rbkar 8 eKalneya)ay eKalneya)ayRKb;RKgEpnkaryuT§sa®sþ KW viPaKedayQrelITinñn½y nigbriyakas GtItkal bc©úb,nñPaB nigGnaKt edIm,IEsþgecjGMBItMrUvkar nigkarviPaKRKb;RCugeRCayelITidæPaBbYny:ag - FnFannighiBaØvtßú - karRKb;RKg nigEbgEckFnFnmnusS - tMrUvkarGtifiCn nigbuKÁlsMxan;Bak;B½n§ - bec©kviTüa - karFanakarRKb;RKg yuT§sa®sþ tamlkçN³bec©keTsRtwmRtUv TaMgRTwsþI nigkarGnuvtþn_ - FanakarerobcMmnusS nigGgÁPaBcat;taMgRbkbedayRbsiT§PaBRsbtamTisedA nigEpnkar - TisedAcugeRkayénkarGnuvtþn_yuT§sa®sþsMedACMrujeGaymanRbsiT§PaB nigbegáIn]tþmPaB RbkYt RbECg -TisedA eKaledAEpnkarryuT§sa®sþRtUvmancarwkRTRTg;skmµPaB s>x>b>K Rbkar 9 yuT§saRsþTisedA -s>x>b>K GPivDÆn_ nigTMnak;TMngRKb;eKalbMNgrbs;vatamry³TsSn³vis½y nigebskmµ -tMélrbs;s>x>b>K KaMRTyuT§sasþTisedA BYkeKTMnak;TMngriyabTEdlrMBWgenAkñúgGgÁPaBenA karbnþ CYyKaMRTTsSn³vis½ynigkarGnutþn_ebskmµ -kMNt;PaBeCaKC½yrbs;GgÁPaBedabegáItsUcNkrGnuvtþn_sMxan;² begáItCMerIsrvagkarbMeBj »kas elImUldæan cMeNHdwgénbridæanrbs; nigTIpSa . s>x>K>K yl;dwgGMBIkarKMeromKMEhgRbQm muxGgÁPaB nigkarRKb;RKghniP½y . - s>x>b>KeRCIserIs yuT§sasþ nigTIpSarEdleRbIR)as;PaBxøaMg nigsmtßPaBsñÚl . Rbkar 10 eKalkarN_mUldæan - s>x>b>KTTYlsÁal;favadMeNIrkarbrisßanRbkYtRbECg nig karktþaeCaKC½ysMrab;GnaKt KWRtUv)an kMNt;edayKuNPaBénGñkdwknMa niglT§PaBedIm,IBaMnaMtMélenAkñúgTIpSar . - s>x>b>K eRbIR)as;dMeNIrkarya:agrwgmaMEdldMeNIrkarGPivDÆn_yuTsa®sþCamYyGPi)alkic©RKb; RKgl¥ 17 RkumRbwkSakic©karbNÐitsPaGb;rM BRgageKalneya)aynignItiviFIksagEpnkaryuT§sa®sþ
  • 18.
    saklviTüal½yExµrbec©kviTüanigRKb;RKg - s>x>b>KTTYlsÁal;GMBIktVakic©edIm,IdMeNIrkarRbkbedayeCrPaBEdlGacrkSaRTBüsm,tþi sMrab;kar eRbIR)as; CMnan; eRkay . - s>x>b>K KaMRTy:agskmµ nigKMnitéqñRbDit . - s>x>bK elImUldæankarsMerccitþGMBITisedAyuT§sa®sþelIBt’manGMBIBt’mankarGnuvtþn_ nigcMeNHdwg BIGtIt kal énbrisßan GtifiCn nigTIpSar . -s>x>b>KRKb;RKgyuT§sa®sþhniP½y nigPaBminc,as;nig KWCakarGacedIm,IeFVIkarBükarN_ GMBIsmtßPaB edIm,IeGayeCaKC½yenAGnaKt . -s>x>bKGnuvtþn_EpnkaryuT§sa®sþEdlP¢ab;RKb;EpnkarnigkarbnSIuúskmµPaBénGgÁPaBcMeBaHTisedA yuT§sa®sþ . - edIm,ICUndMNwgGMBIkarGPivDÆn_EpnkarkMritx<s; nigkarcUlEpnkaryuTsa®sþy:agTUlMTUlay . Rbkar 11³ smasPaBcUlrYmkñúgkarbegáItEpnakaryuT§sa®sþ − saklviTüaFikar b¤ saklviTüaFikar − tMNagBIRkumRbwwkSaPi)al − tMNagBIed)atWm:gsikSaFikar − qñaMsikSamUldæan − KNenyü nighiBaØvtßú − Bt’manviTüa − kariyal½yFanaKuNPaBGb;rM nighniP½y − ed)a:tWm:grdæ)al nigFnFanmnusS − smakCikmhaviTüal½y − GnukmµkarBak;B½n§TaMgGs;eRkamcMNuHs>x>b>K Rbkar 12 ³ RbsiTæPaB eKalkarN_enHmanRbsiT§PaBCaKtiyutþcab;BIéf¶cuH htßelxaenHteTA ehIyRKb;EpñkTaMgGs;kñúg saklviTüal½y bec©kviTüanigRKb;RKgRtUvTTYlnwgshkarN_Gnuvtþn_eGaymanRbsiT§PaB x<s;bMput . extþRBHsIhnu/ éf¶TI>>>>>>>>>>Ex>>>>>>>>>qñaM 20>>>>>>>>> saklviTüaFikar 18 RkumRbwkSakic©karbNÐitsPaGb;rM BRgageKalneya)aynignItiviFIksagEpnkaryuT§sa®sþ
  • 19.
    saklviTüal½yExµrbec©kviTüanigRKb;RKg 19RkumRbwkSakic©karbNÐitsPaGb;rM BRgageKalneya)aynignItiviFIksagEpnkaryuT§sa®sþ
  • 20.
    saklviTüal½yExµrbec©kviTüanigRKb;RKg saklviTül½yExµrbec©kviTüa nigRKb;RKg Khmer University of Technology & Management sMeNIrsMuEpnkaryuT§sa®sþ RTTg;rbs;GgÁPaB eQµaHKMerag ³ m©as;KMerag ³ GñksikSa ³ kalbriecäT ³ elxKMerag ³ 20 RkumRbwkSakic©karbNÐitsPaGb;rM BRgageKalneya)aynignItiviFIksagEpnkaryuT§sa®sþ
  • 21.
    saklviTüal½yExµrbec©kviTüanigRKb;RKg matikar 1 esckþIepþIm 1>2 vtßúbMNg 1>3 kMNt;niymn½y 2> GgÁPaBBak;B½n§ 2>1 GtifiCnKMerag 2>2 Gñk]btßmöKMerag 2>3 GñkRKb;RKgKMerag 3> savta 4> sßanPaBbc©úb,nñ 5> kmµvtßú eKaledA 5>1 kmµvtßú 5>2 Pa¢b;nigKaMRTeKaledAEpnkarem 6> visalPaBénKMerag 6>1 EdnkMNt; 6>2 eRkAEdnkMNt; 6>3 PaBTMnak;TMngKMerag 21 RkumRbwkSakic©karbNÐitsPaGb;rM BRgageKalneya)aynignItiviFIksagEpnkaryuT§sa®sþ
  • 22.
    saklviTüal½yExµrbec©kviTüanigRKb;RKg 6>4 ktþaminERbERb 6>5 PaBbnÞan; 6>6karsnµt; 7> T§Bl 7>1 ktþaxagkñúg 7>2 ktþaxageRkA 8> viFIsa®sþKMerag 9> haniP½y¼bBaða 9>1 haniP½y 9>2 bBaða 10> snñidæan 11> Gnusasn_ 12> EpnkarbnÞab; nigTnñin½ysMxan; 13> FnFannigkarBüakrN_tMél 22 RkumRbwkSakic©karbNÐitsPaGb;rM BRgageKalneya)aynignItiviFIksagEpnkaryuT§sa®sþ
  • 23.
    saklviTüal½yExµrbec©kviTüanigRKb;RKg 1 esckþIepþIm 1>2 vtßúbMNg 23 RkumRbwkSakic©karbNÐitsPaGb;rM BRgageKalneya)aynignItiviFIksagEpnkaryuT§sa®sþ
  • 24.
    saklviTüal½yExµrbec©kviTüanigRKb;RKg 1>4 kMNt;niymn½y 2> GgÁPaBBak;B½n§ 2>4 GtifiCnKMerag 2>5 Gñk]btßmÖKMerag 2>6 GñkRKb;RKgKMerag eQµaHKMerag³ m©as;KMerag³ GñkGnuvtþn_KMerag³ kalbriecäT³ GgÁPaBBak;B½n§ plRbeyaCn_ GVIEdltMrUvkar haniP½y skmµPaBEpnkar tMrUvkarBIKMerag 24 RkumRbwkSakic©karbNÐitsPaGb;rM BRgageKalneya)aynignItiviFIksagEpnkaryuT§sa®sþ
  • 25.
    saklviTüal½yExµrbec©kviTüanigRKb;RKg 7> savta 8> sßanPaBbc©úb,nñ 25 RkumRbwkSakic©karbNÐitsPaGb;rM BRgageKalneya)aynignItiviFIksagEpnkaryuT§sa®sþ
  • 26.
    saklviTüal½yExµrbec©kviTüanigRKb;RKg 9> kmµvtßú eKaledA kmµvtßú eKaldA viFIsa®sþ 5>3 kmµvtßú 26 RkumRbwkSakic©karbNÐitsPaGb;rM BRgageKalneya)aynignItiviFIksagEpnkaryuT§sa®sþ
  • 27.
    saklviTüal½yExµrbec©kviTüanigRKb;RKg 5>4 Pa¢b;nigKaMRTeKaledAEpnkarem 10> visalPaBénKMerag 6>7EdnkMNt; 6>8 eRkAEdnkMNt; 27 RkumRbwkSakic©karbNÐitsPaGb;rM BRgageKalneya)aynignItiviFIksagEpnkaryuT§sa®sþ
  • 28.
    saklviTüal½yExµrbec©kviTüanigRKb;RKg 6>9 PaBTMnak;TMngKMerag 6>10 ktþaminERbERb 6>11PaBbnÞan; 6>12 karsnµt; 28 RkumRbwkSakic©karbNÐitsPaGb;rM BRgageKalneya)aynignItiviFIksagEpnkaryuT§sa®sþ
  • 29.
    saklviTüal½yExµrbec©kviTüanigRKb;RKg 7> T§Bl 7>3 ktþaxagkñúg Weighted Opportunities Weighted Rate Score Weighted Threat Weighted Rate Score Total Weighted Score 7>4 ktþaxageRkA Weighted Strength Weighted Rate Score 29 RkumRbwkSakic©karbNÐitsPaGb;rM BRgageKalneya)aynignItiviFIksagEpnkaryuT§sa®sþ
  • 30.
    saklviTüal½yExµrbec©kviTüanigRKb;RKg Weighted Weakness Weighted Rate Score Total Weighted Score 8> viFIsa®sþKMerag RbvtþiKMerag eKalbMngTUeTA haniP½ydMbUg lT§plrMBwgTuk sar³RbeyaCn¾ karvaytMélnigeBlevla tMél : eBlevla : 30 RkumRbwkSakic©karbNÐitsPaGb;rM BRgageKalneya)aynignItiviFIksagEpnkaryuT§sa®sþ
  • 31.
    saklviTüal½yExµrbec©kviTüanigRKb;RKg lT§plénkargarenH sMerccitþmk kalbriecäT kMNt;;TMrM g;énKMerag tT g;énKM eQµaHKMerag: Gñk]btþmÖ: BgSataKMerag sar³RbeyaCn_KMerag kmµvtßúKMerag lT§plKMerag KMeragenHrYmbBa©Úl KMeragenHrYmbBa©Úl TMhMénvisalPaBKMerag 31 RkumRbwkSakic©karbNÐitsPaGb;rM BRgageKalneya)aynignItiviFIksagEpnkaryuT§sa®sþ
  • 32.
    saklviTüal½yExµrbec©kviTüanigRKb;RKg ktþaeCaKC½y: ktþaminERbRbYl: karsnµt;sMxan;: GñkRKb;RKgKMerag: Gñk]btþmÖKMerag: RbFanKN³kmµar smaCikRkumKMerag: ¼smaCikKMerag: fvikar FnFantMél³ tMélepSgeTot éføsrub³ kalbriecäTCak;Esþg: kalbriecäTCak;Esþg: htßelxam©as;KMerag kalbriecäT: ÉkPaBBIGñk]btþmÖ: kalbriecäT: 32 RkumRbwkSakic©karbNÐitsPaGb;rM BRgageKalneya)aynignItiviFIksagEpnkaryuT§sa®sþ
  • 33.
    saklviTüal½yExµrbec©kviTüanigRKb;RKg 9> haniP½y¼bBaða 9>3 haniP½y No. Business Priority yuT§sa®sþRKb;;RKghniP½y KbRKghni sßanPaB hniP½y karekIteLIgedaybnÞan;; n karKMeromKM lT§PaBénkarekIteLIg Ehg skmµPaBeFVI nItiviFI RbePThaniP½y eGayRbesIr skmµPaB plb:HBal cMNat;fñµak; lkçx½NÐ kalbricäT kalviPaK haniP½yTUeTA 1 haniP½yCak;;lak;; lak Caklak 1 33 RkumRbwkSakic©karbNÐitsPaGb;rM BRgageKalneya)aynignItiviFIksagEpnkaryuT§sa®sþ
  • 34.
    saklviTüal½yExµrbec©kviTüanigRKb;RKg 9>4 bBaða 10> snñidæan 11>Gnusasn_ elxbBaða xøwmsar Gnuvtþn¾ snñidæan Gnusasn¾ 12> EpnkarbnÞab; nigTnñin½ysMxan; 13> FnFannigkarBüakrN_tMél 34 RkumRbwkSakic©karbNÐitsPaGb;rM BRgageKalneya)aynignItiviFIksagEpnkaryuT§sa®sþ
  • 35.
    saklviTüal½yExµrbec©kviTüanigRKb;RKg Gkñ]btßmö GñkRKb;RKg Rkum TIRbwkSa eQµaH tMENg TMnak;TMng eQµaH tMENg TMnak;TMng eQµaH tMENg TMnak;TMng Resource Responsibility P - Primary Responsibility A - Approval Authority S - Supporting Responsibility GgÁPaB¼Epñk¼KNñkmµkar GgÁPaB¼Epñk¼KNñkmµkar GgÁPaB¼Epñk¼KNñkmµkar GgÁPaB¼Epñk¼KNñkmµkar GgÁPaB¼Epñk¼KNñkmµkar GgÁPaB¼Epñk¼KNñkmµkar GgÁPaB¼Epñk¼KNñkmµkar GgÁPaB¼Epñk¼KNñkmµkar GgÁPaB¼Epñk¼KNñkmµkar (Contributor or Reviewer) I - Information Only k¼KNñ Planning 35 RkumRbwkSakic©karbNÐitsPaGb;rM BRgageKalneya)aynignItiviFIksagEpnkaryuT§sa®sþ
  • 36.
    saklviTüal½yExµrbec©kviTüanigRKb;RKg EpnkarcMNay qñaM qñaM qñaM qñaM srub Gnusasn¾ 36 RkumRbwkSakic©karbNÐitsPaGb;rM BRgageKalneya)aynignItiviFIksagEpnkaryuT§sa®sþ
  • 37.
    saklviTüal½yExµrbec©kviTüanigRKb;RKg karBnül; RbPBzvikar qñaM qñaM qñaM qñaM srub Gnusasn¾ karBnül; 37 RkumRbwkSakic©karbNÐitsPaGb;rM BRgageKalneya)aynignItiviFIksagEpnkaryuT§sa®sþ
  • 38.
    saklviTüal½yExµrbec©kviTüanigRKb;RKg saklviTüal½yExµrbec©kviTüa nigRKb;RKg r)aykarN_RbCMusþIGMBI>>>>>>>>>>>>>>>>>>>>>>>>>>>>>>>>>>>>>> RbCMuRtYtBinitüTMrg;kargar kalbirecäT³ em:ag³ karRbCMuBinitüelIvDÆn¾PaBKMerag TIkEnøg³ RbFanGgÁRbCMu karRbCMuerobcMeday: GñksMrb;sMrYl: elxakt;Rta: vtþman: Ganxøwmsar: elIkeLIg: rebobvar³ rebobvar³ xçwmsar GñkTTYlxusRtUv eBlevla 1. 2. 3. 4. 5. 6. 7. 38 RkumRbwkSakic©karbNÐitsPaGb;rM BRgageKalneya)aynignItiviFIksagEpnkaryuT§sa®sþ
  • 39.
    saklviTüal½yExµrbec©kviTüanigRKb;RKg 8. 9. Bt’manbEnßm kMNt;cMNaMBiess karRbCMuBIRtYtBinitüelIvDÆn¾PaBEpnkar kalbirecäT³ em:ag³ TIkEnøg³ karRbCMuerobcMeday³ GñksMrbsMrYl³ RbePTRbCM³u vtþman: Ganxøwmsar: elIkeLIg: rebobvar³ 39 RkumRbwkSakic©karbNÐitsPaGb;rM BRgageKalneya)aynignItiviFIksagEpnkaryuT§sa®sþ
  • 40.
    saklviTüal½yExµrbec©kviTüanigRKb;RKg sßanPaBnigkarsMerc GñkTTYlxusRtUv³ em:ag³ BiPakSa: srub: EpnkarskmµPaB: GñkTTYlxusRtUv: eBlputkMNt; : 40 RkumRbwkSakic©karbNÐitsPaGb;rM BRgageKalneya)aynignItiviFIksagEpnkaryuT§sa®sþ
  • 41.
    saklviTüal½yExµrbec©kviTüanigRKb;RKg eKaledAbnÞab;nigkarEksMrYl GñkTTYlxusRtUv³ em:ag³ BiPakSa: srub: EpnkarskmµPaB: GñkTTYlxusRtUv: eBlputkMNt;: BiPakSaBIbuKÁliknigéføKMerag GñkTTYlxusRtUv³ em:ag³ BiPakSa: srub: EpnkarskmµPaB: GñkTTYlxusRtUv: eBlputkMNt;: sMeNIsMuEkERb GñkTTYlxusRtUv³ em:ag³ BiPakSa: srub: EpnkarskmµPaB: GñkTTYlxusRtUv: eBlputkMNt;: 41 RkumRbwkSakic©karbNÐitsPaGb;rM BRgageKalneya)aynignItiviFIksagEpnkaryuT§sa®sþ
  • 42.
    saklviTüal½yExµrbec©kviTüanigRKb;RKg dMeNaHRsaybBaðasMxan;² GñkTTYlxusRtUv³ em:ag³ BiPakSa: srub: EpnkarskmµPaB: GñkTTYlxusRtUv: eBlputkMNt;: rMlwknigBinitüelIkargar GñkTTYlxusRtUv³ em:ag³ BiPakSa: srub: EpnkarskmµPaB: GñkTTYlxusRtUv: eBlputkMNt;: 42 RkumRbwkSakic©karbNÐitsPaGb;rM BRgageKalneya)aynignItiviFIksagEpnkaryuT§sa®sþ
  • 43.
    saklviTüal½yExµrbec©kviTüanigRKb;RKg karRKb;RKgRkumnigRbCMu GñkTTYlxusRtUv³ em:ag³ BiPakSa: srub: EpnkarskmµPaB: GñkTTYlxusRtUv: eBlputkMN t;: Bt’manbEnßm kMNt;sMKal;Biess: 43 RkumRbwkSakic©karbNÐitsPaGb;rM BRgageKalneya)aynignItiviFIksagEpnkaryuT§sa®sþ
  • 44.
    saklviTüal½yExµrbec©kviTüanigRKb;RKg saklviTül½yExµrbec©kviTüa nigRKb;RKg Khmer University of Technology & Management KMrUsMeNIrsMuEpnkar rr)aykarN_ )aykarN_ 44 RkumRbwkSakic©karbNÐitsPaGb;rM BRgageKalneya)aynignItiviFIksagEpnkaryuT§sa®sþ
  • 45.
    saklviTüal½yExµrbec©kviTüanigRKb;RKg bBa¢ITMrg;KMrUÉksardUcxageRkam ♦ kMNt;karTTYlxusRtUvénKMerag ♦ viPaKGgÁPaBBak;B½n§ ♦ RkahVikeKaledA ♦ r)aykarN_eKaledA ♦ TMrg;ERbRbYl ♦ kMNt;ehtuhniP½y ♦ TMrg;kargar ♦ niy½mn½yKMerag ♦ r)aykarN_KMerag ♦ r)aykarN¾segçb ♦ TMrg;RtYtBinitü ♦ kMNt;ehtukarERbRbYl ♦ Cak;Esþg nig Epnkar 45 RkumRbwkSakic©karbNÐitsPaGb;rM BRgageKalneya)aynignItiviFIksagEpnkaryuT§sa®sþ
  • 46.
    saklviTüal½yExµrbec©kviTüanigRKb;RKg kMNt;;karTTYlxusRtUvénKMerag tkarTTY buKÁlik skmµPaBkargar 46 RkumRbwkSakic©karbNÐitsPaGb;rM BRgageKalneya)aynignItiviFIksagEpnkaryuT§sa®sþ
  • 47.
    saklviTüal½yExµrbec©kviTüanigRKb;RKg viPaKGgÁPaBBak;B½n§ GgÁPaBBak;B½n§ plRbeyaCn_ GVIEdltMrUvkar haniP½y skmµPaBEpnkar tMrUvkarBIKMerag 47 RkumRbwkSakic©karbNÐitsPaGb;rM BRgageKalneya)aynignItiviFIksagEpnkaryuT§sa®sþ
  • 49.
    saklviTüal½yExµrbec©kviTüanigRKb;RKg tarageKaledA eBlevla[in suitable units -days, weeks, months, etc.] eKaledA karTTYlxusRtUv 49 RkumRbwkSakic©karbNÐitsPaGb;rM BRgageKalneya)aynignItiviFIksagEpnkaryuT§sa®sþ
  • 50.
    saklviTüal½yExµrbec©kviTüanigRKb;RKg r)aykarN¾eKaledA KMerag : karbriecäTénkarmkdl;eKaledA ¼karBiPakSa lT§plrMBwgTuk kalbriecäT R/A/G* skmµPaBRTRTg;EdleFVIeGaysMerctamkalviPaKvij • R = Red flags [off plan - describe in detail: quality, cost, time] • A = Amber [is almost off schedule or will definitely be off schedule NOTE: you may need to agree the precise definition before use] • G = Green flags [to plan or better - show savings] 50 RkumRbwkSakic©karbNÐitsPaGb;rM BRgageKalneya)aynignItiviFIksagEpnkaryuT§sa®sþ
  • 51.
    saklviTüal½yExµrbec©kviTüanigRKb;RKg TMrg;suBlPaB eQµaHskmµPaB briyay kalbriecäTeCaKC½y rlwkeLIgvij Bnül;mUlehtuBnü RbsiT§PaBKMerag brimaN éfø brimaN éfø eBlevla eBlevla htßelxa Gñk]btþmÖKMerag GñkRKb;RKgKMerag karbriecäT 51 RkumRbwkSakic©karbNÐitsPaGb;rM BRgageKalneya)aynignItiviFIksagEpnkaryuT§sa®sþ
  • 52.
    saklviTüal½yExµrbec©kviTüanigRKb;RKg karviPaKhaniP½y Score as follows,for Likelihood and Impact: High = 3, Medium = 2, Low = 1 lkçN³énhaniP½y Likelihood High/ Medium/ Impact High/ Medium/ Likelihood x Impact [Score] skmµPaBcaM)ac;nigGkñTTYlxusRtUv Low Low 52 RkumRbwkSakic©karbNÐitsPaGb;rM BRgageKalneya)aynignItiviFIksagEpnkaryuT§sa®sþ
  • 53.
    saklviTüal½yExµrbec©kviTüanigRKb;RKg TMrg;kargar RbvtþiKMerag eKalbMngTUeTA haniP½ydMbUg lT§plrMBwgTuk sar³RbeyaCn_ karvaytMélnigeBlevla tMél : eBlevla : lT§plénkargarenH sMerccitþmk kalbriecäT 53 RkumRbwkSakic©karbNÐitsPaGb;rM BRgageKalneya)aynignItiviFIksagEpnkaryuT§sa®sþ
  • 54.
    saklviTüal½yExµrbec©kviTüanigRKb;RKg kMNt;;TMrM génKMerag tT g;;énKM eQµaHKMerag: Gñk]btþmÖ: RbvtþiKMerag sar³RbeyaCn_KMerag kmµvtßúKMerag lT§iplKMerag KMeragenHrYmbBa©Úl KMeragenHrYmbBa©Úl TMhMénvisalPaBKMerag ktþaeCaKC½y: ktþaminERbRbYl: karsnµt;sMxan;: GñkRKb;RKgKMerag: 54 RkumRbwkSakic©karbNÐitsPaGb;rM BRgageKalneya)aynignItiviFIksagEpnkaryuT§sa®sþ
  • 55.
    saklviTüal½yExµrbec©kviTüanigRKb;RKg Gñk]btþmÖKMerag: RbFanKN³kmµar smaCikRkumKMerag: ¼smaCikKMerag: fvikar FnFantMél³ tMélepSgeTot éføsrub³ kalbriecäTCak;Esþg: kalbriecäTCak;Esþg: htßelxam©as;KMerag kalbriecäT: ÉkPaBBIGñk]btþmÖ: kalbriecäT: 55 RkumRbwkSakic©karbNÐitsPaGb;rM BRgageKalneya)aynignItiviFIksagEpnkaryuT§sa®sþ
  • 56.
    saklviTüal½yExµrbec©kviTüanigRKb;RKg TMrg;;r)aykarN¾KMerag g eQµaHKMerag: elx: Gñk]btþmÖ: GñkRKb;RKgKMerag: r)aykarN¾kMeNIn elxr)aykarN¾ sßanPaB RAG *: RED / AMBER / GREEN cMNgeCIg³ kargar eKaledA lT§pl kñúgkMLúgeBl karbriecäTbBa©ab; kargar eKaledA lT§pl Gnusasn¾ Epnkar Cak;Esþg hniP½ysMxan;nigdMeNaHRsay Gnusasn¾ nig sMeNIsMusMerccitþ kargar eKaledA lT§pl kñúgeBlbnÞab; karbriecäTbBa©ab; kargar eKaledA lT§pl Gnusasn¾ Epnkar Cak;Esþg * RED "Major concern - escalate to the next level" Slippage greater than 10% of remaining time or budget, or quality severely compromised. Corrective Action not in place, or not effective. Unlikely to deliver on time to budget or quality requirements AMBER "Minor concern – being actively managed” Slippage less than 10% of remaining time or budget, or quality impact is minor. Remedial plan in place. GREEN "Normal level of attention" No material slippage. No additional attention needed 56 RkumRbwkSakic©karbNÐitsPaGb;rM BRgageKalneya)aynignItiviFIksagEpnkaryuT§sa®sþ
  • 57.
    saklviTüal½yExµrbec©kviTüanigRKb;RKg r)aykarN¾kMeNIn eQµaHKMerag: ry³eBlraykarN¾: GñkRKb;RKgKMerag: Gñk]btþmrÖ : erobcMeday: kalbriecäTerobcM: sßanPaBRAG R dMNalKMerag: 0 briyay: éf¶bBa¢b;: dd/mm/yyyy liT§plsMxan;Edl)anbBa¢b;kñúgkMLúgeBl liT§plsMxan;Edl)anenAsl;kñúgkMLúgeBl liT§plsMxan;EdlnwgbBa¢b;kñúgeBlbnÞab; eBlbBa©b; eBlbBa©b; karRKb;RKghniP½y dMeNaHRsay karRKb;RKgkarpøas;bþÚr elxkMNt;ehtu haniP½y skmµPaB¼sßanPaB elxkMNt;ehtu haniP½y skmµPaB¼sßanPaB sMeNIr briyay ÉkPaB r)aykarN¾hiBaØvtßú Tun cMNul ktþaxagkñúg 57 RkumRbwkSakic©karbNÐitsPaGb;rM BRgageKalneya)aynignItiviFIksagEpnkaryuT§sa®sþ
  • 58.
    saklviTüal½yExµrbec©kviTüanigRKb;RKg RbPB zvikar Cak;Esþg enAsl; karBüakrN¾ RbPB zvikar Cak;Esþg enAsl; karBüakrN¾ RbPB zvikar Cak;Esþg enAsl; karBüakrN¾ 0 58 RkumRbwkSakic©karbNÐitsPaGb;rM BRgageKalneya)aynignItiviFIksagEpnkaryuT§sa®sþ
  • 59.
    saklviTüal½yExµrbec©kviTüanigRKb;RKg bBa¢IRtYtBinitükarERbRbYl eQµaHKMerag elxKMerag³ GñkRKb;RKg sMeNIrsMubþÚr elxTUrs½BÞTMnak;TMng karbriecäTpøas;bþÚr elxsMeNIpøas;bþÚr ÉktaEdlRtUbþÚr Éksareyag briyayBIkarERbRbYl (mUlehtu / plRbeyaCn¾ nig karbriecäTcaM)ac;) éfø eBlevla nig Gnuvtþn_rMBwkTuk GtßiPaB b¤ kMhit(CHT§BlelIlT§pl minGacdMeNIrkar b¤ haniP½y) karvaytMélkarERbERbYl GVIEdlrgT§iBl tMrUvkargar FnFan éfø eBlevla TMnak;TMngnwgsMeNIpøas;bþÜr eQµaHGñkvaytMél kalbriecäTvaytMél htßelxa ÉkPaBelIkarpøas;bþÚr TTYl bdiesF BnüaeBl eQµaH htßelxa kalbriecäT Gnusasn_ 59 RkumRbwkSakic©karbNÐitsPaGb;rM BRgageKalneya)aynignItiviFIksagEpnkaryuT§sa®sþ
  • 60.
    saklviTüal½yExµrbec©kviTüanigRKb;RKg karGnuvtþn_karpøas;bþÚ RTBüsm,tþi GñkGnuvtþn_ kalbriecäT htßelxa kMNtehtuRtYtBinitükarpøas;;bþÚrþ t;;ehtu sb eQµaHKMerag elxKMerag eQµaHGñkRKb;RKg elxsMKal; briyaykarpøas;bþÜr kalbriecäT kalbriecäT kalbriecäT kalbriecäT TTYl vaytMél ÉkPaB sMerc 60 RkumRbwkSakic©karbNÐitsPaGb;rM BRgageKalneya)aynignItiviFIksagEpnkaryuT§sa®sþ
  • 61.
    saklviTüal½yExµrbec©kviTüanigRKb;RKg Cak;Esþ Cak;Esþg nigEpnkar skmµPaB eBlevlaEpnkar eBlevlaCak;Esþg lMeGog éføEpnkar éføCak;Esþg lMeGog 61 RkumRbwkSakic©karbNÐitsPaGb;rM BRgageKalneya)aynignItiviFIksagEpnkaryuT§sa®sþ
  • 62.
    saklviTüal½yExµrbec©kviTüanigRKb;RKg bBa¢IRtYtBinitükarRKb;RKgKMerag karcab;epþ 1> karcab;epþImsikSa )aT eT Gnusasn_ )aT eT Gnusasn_ sMnYr 4> lT§pl sMnYr 2> viPaKMerag sMnYr 3> GnuvtþnKMerag sMnYr 5> RbKl;TTYl RbKl;TTY sMnYr lkçx½NÐTTYlÉksar ³ nItiviFIksag ³ TisedA nigeKalbMNg eKalneya)aynigTMrg;Éksar 62 RkumRbwkSakic©karbNÐitsPaGb;rM BRgageKalneya)aynignItiviFIksagEpnkaryuT§sa®sþ
  • 63.
    saklviTüal½yExµrbec©kviTüanigRKb;RKg 63 RkumRbwkSakic©karbNÐitsPaGb;rM BRgageKalneya)aynignItiviFIksagEpnkaryuT§sa®sþ