Виртуальный
госпиталь
Новый подход в комплексном
использовании современных
технологий удалённого мониторинга
в медицине
• Биомедицинские услуги (услуги «индустрии здоровья») в
условиях «экономики знаний» (шестого
технологического уклада по Н. Кондратьеву) становятся
основой глобального валового продукта и драйвером
мировой экономической системы, в том числе и
национальных экономик.
• При задержке с реализацией в России данной модели
обслуживания, населению будут предложены
аналогичные сервисы от Google, Microsoft и т.п.
Навигация пациентов по провайдерам медицинской
помощи будет упущена из-под контроля.
Платежеспособный спрос будет ориентирован на
корпоративные интересы источников информации.
Широкие возможности доступа
физических и юридических лиц к
ресурсам системы
общественного
здравоохранения и медицинской
информации с применением
современных мобильных
информационно-
коммуникационных технологий
сформировали запрос на новую
концепцию, дизайн и архитектуру
глобальной и национальной
системы общественного
здравоохранения.
Использование дистанционных медицинских услуг через устройства
видеоконференцсвязи с применением смартфонов, планшетов,
компьютеров, средств mHealth, интернета медицинского оборудования
(IoMT), интернета вещей (IoT) расширяется с ускорением.
 Система реализации индивидуальных медицинских планов на основе электронной медицинской карты.
 Система обслуживания индивида личным врачом-экспертом, выполняющим функции навигатора и
«медицинского адвоката».
 Система навигации клиента и врача-эксперта по провайдерам услуг и источникам финансирования с
комплектом справочников, доступа к библиотекам, нормативно-справочной информации и систем
поддержки принятия медицинских и организационных решений.
 Формирование «электронного офиса здоровья» (eOffice здоровья) или цифровой площадки интеграции
медицинских и финансовых «личных кабинетов» и электронных медицинских карт различных провайдеров с
учетом ЕГИСЗ - Единой государственной информационной системы в сфере здравоохранения РФ и её
московского сегмента - Единой медицинской информационно-аналитической системы – ЕМИАС.
 Медицинский контакт-центр (как структура страховой компании), управляющий навигацией натуральных
объёмов помощи индустрии здоровья с использованием различных источников и способов оплаты (в том числе
дистанционной) медицинских, оздоровительных, вспомогательных услуг.
 Программные платформы («шины»), позволяющие сочетать данные, полученные с разнообразных устройств и
программных приложений мобильной медицины (mHealth), интернета медицинского оборудования (IoMT) и
интернета вещей (IоТ).
Основные компоненты Виртуального госпиталя
Виртуальный госпиталь на базе 64-й
больницы ДЗ Москвы
www.newstube.ru/m/773613
www.portalramn.ru/virtual-hospital/hospital/how-it-works/
Виртуальный госпиталь
НИИ ревматологии имени В.А. Насоновой
http://www.rheumatolog.ru/education/virt_hospital
Центр
Дистанционной
Медицинской Помощи
Личный кабинет пациента
Использование сервиса
медицинскими учреждениями
Удаленное рабочее
место врача
Национальная
Облачная
Платформа
Центры обработки данных
(ЦОД)
АППАРАТНО-ПРОГРАММНЫЙ КОМПЛЕКС
зона безопасности
зона безопасности
зонабезопасностизонабезопасности
зонабезопасностизонабезопасностизонабезопасности
Схема технического обеспечения
GSM
GSM
Трансмиттер
Радиоканал
Bluetooth
GSM
GSM
Bluetooth
Имплантируемые
устройства
Стационарные
профессиональные
устройства
Наружные
портативные
устройства
зонабезопасностизонабезопасностизонабезопасности
Внешние
сервисы
зонабезопасностизонабезопасностизонабезопасности
зонабезопасностизонабезопасностизонабезопасности
Использование WEB
интерфейсов
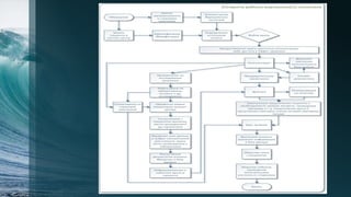
Модуль обработки данных на медицинском
устройстве
- ПО анализа двигательной активности.
- ПО сопоставления медицинских данных с
двигательной активностью.
- ПО анализа медицинских данных ЭКГ с учетом
дополнительных влияющих факторов.
Модуль очистки данных в ЦОД
- ПО анализа медицинских данных ЭКГ консистентных для
загрузки в хранилище данных
Модуль хранения и аналитической
обработки
данных
- ПО BigData&Neural network
Сформированные
отчеты
Модуль самообучения
- ПО формирования рекомендаций для
BigData&Nweural network по улучшению
работы системы.
ФУНКЦИОНАЛЬНАЯ СХЕМА ЭКГ МОНИТОРИНГА
АРМ врача
- ПО получения, хранения, обработки информации.
- ПО планировщика.
Выявленные тревоги,
нарушения, данные
ЭМК эталонный поток
информации ЭКГ по
пациенту
Медицинские и
технические данные
Модуль прогнозирования
- ПО моделирования и
прогнозирования развития
заболевания
Выявленные тенденции
Запрос от врача
Запрос от врача
Автоматизированный отчет и ручной, полная
информация о несоответствиях
автоматизированного и ручного отчетов.
Модуль автоматизированного
формирования отчетов
- ПО формирования отчетов.
Прогнозная информация по
пациенту
Массив данных
Целевые группы клиентов, подлежащих
мониторингу показателей состояния здоровья
1. Лица, подверженные интенсивным физическим
нагрузкам (например, спортсмены).
2. Лица, подлежащие реабилитации (прежде всего
прошедшие госпитальное лечение).
3. Беременные.
4. Лица, нуждающиеся в уходе (инвалиды, пожилые).
5. Лица с хроническими инфекционными
заболеваниями, когнитивными расстройствами.
Лица, работающие в условиях воздействия
профессиональных вредностей и высокой
интенсивности труда.
Ожидаемые результаты
 Повышение личной ответственности (в том числе экономической) человека (а не
государства!) за состояние и контроль своего физического и психического здоровья.
 Длительное дистанционное медико-информационное сопровождение
биологического цикла индивида, включая оказание консультативных медицинских
услуг «в нужном месте в нужное время» в любой стране пребывания.
 Развитие инструментов профилактики. Снижение рисков развития
преждевременных патологических состояний и осложнений (вторичная
профилактика), повторных многократных госпитализаций (третичная профилактика).
 Развитие дистанционных составляющих стационарозамещающих форм
медицинской помощи, включая стационар-на-дому, стационар одного дня, дневной
стационар.
 Обеспечение доступа к биомедицинским и информационным услугам на
глобальном рынке, по оптимальным ценам, в соответствии со стандартами объёмов
и качества оказания помощи.
 Повышение оперативности, надежности и полноты хранения/доступа к медицинской
информации.
 Привлечение дополнительных финансовых ресурсов и интеллектуального
потенциала в индустрию здоровья как отрасль национального хозяйствования.
 Оптимизация и снижение ресурсных затрат индивида (прежде всего, финансов и
времени), расходов общественных фондов потребления (ОМС, ФСС, ПФ, госбюджет
и проч.).
Задачи
 Стимулирование потребительского спроса на дистанционные формы
оказания помощи (в т.ч. операции в виртуальной реальности) и медико-
организационные услуги.
 Обеспечение пациентов и врачей (консультантов) доступной и наглядной
информацией (материалами) по использованию сервисов виртуального
госпиталя. Обучение навыкам пользования этими сервисами и
инструментами мобильной медицины (совместно с производителями
устройств mHealth, интернета вещей и дистанционного оборудования).
 Участие в тестировании различных видов устройств мобильной медицины,
дистанционного диагностического оборудования. Подготовка рекомендаций
по их использованию в сервисах удалённой консультативной медицинской
помощи.
 Обеспечение потребности использования инструментов поддержки принятия
медицинских и организационных решений (например, для системы
искусственного интеллекта Watson IBM).
 Внедрение культуры использования данных с устройств удалённого
мониторина.
Приглашаем к
сотрудничеству!
Координаты:
http://www.portalramn.ru/
г. Москва, ул. Верхняя
Красносельская, д.20,
стр.1
+7(499) 606-03-03
beniakov@gmail.com

Виртуальный госпиталь. Яков Махиборода, директор проекта «Виртуальный госпиталь» ООО «Портал РАМН»

  • 1.
    Виртуальный госпиталь Новый подход вкомплексном использовании современных технологий удалённого мониторинга в медицине
  • 2.
    • Биомедицинские услуги(услуги «индустрии здоровья») в условиях «экономики знаний» (шестого технологического уклада по Н. Кондратьеву) становятся основой глобального валового продукта и драйвером мировой экономической системы, в том числе и национальных экономик. • При задержке с реализацией в России данной модели обслуживания, населению будут предложены аналогичные сервисы от Google, Microsoft и т.п. Навигация пациентов по провайдерам медицинской помощи будет упущена из-под контроля. Платежеспособный спрос будет ориентирован на корпоративные интересы источников информации.
  • 3.
    Широкие возможности доступа физическихи юридических лиц к ресурсам системы общественного здравоохранения и медицинской информации с применением современных мобильных информационно- коммуникационных технологий сформировали запрос на новую концепцию, дизайн и архитектуру глобальной и национальной системы общественного здравоохранения. Использование дистанционных медицинских услуг через устройства видеоконференцсвязи с применением смартфонов, планшетов, компьютеров, средств mHealth, интернета медицинского оборудования (IoMT), интернета вещей (IoT) расширяется с ускорением.
  • 4.
     Система реализациииндивидуальных медицинских планов на основе электронной медицинской карты.  Система обслуживания индивида личным врачом-экспертом, выполняющим функции навигатора и «медицинского адвоката».  Система навигации клиента и врача-эксперта по провайдерам услуг и источникам финансирования с комплектом справочников, доступа к библиотекам, нормативно-справочной информации и систем поддержки принятия медицинских и организационных решений.  Формирование «электронного офиса здоровья» (eOffice здоровья) или цифровой площадки интеграции медицинских и финансовых «личных кабинетов» и электронных медицинских карт различных провайдеров с учетом ЕГИСЗ - Единой государственной информационной системы в сфере здравоохранения РФ и её московского сегмента - Единой медицинской информационно-аналитической системы – ЕМИАС.  Медицинский контакт-центр (как структура страховой компании), управляющий навигацией натуральных объёмов помощи индустрии здоровья с использованием различных источников и способов оплаты (в том числе дистанционной) медицинских, оздоровительных, вспомогательных услуг.  Программные платформы («шины»), позволяющие сочетать данные, полученные с разнообразных устройств и программных приложений мобильной медицины (mHealth), интернета медицинского оборудования (IoMT) и интернета вещей (IоТ). Основные компоненты Виртуального госпиталя
  • 6.
    Виртуальный госпиталь набазе 64-й больницы ДЗ Москвы www.newstube.ru/m/773613 www.portalramn.ru/virtual-hospital/hospital/how-it-works/
  • 7.
    Виртуальный госпиталь НИИ ревматологииимени В.А. Насоновой http://www.rheumatolog.ru/education/virt_hospital
  • 8.
    Центр Дистанционной Медицинской Помощи Личный кабинетпациента Использование сервиса медицинскими учреждениями Удаленное рабочее место врача Национальная Облачная Платформа Центры обработки данных (ЦОД) АППАРАТНО-ПРОГРАММНЫЙ КОМПЛЕКС зона безопасности зона безопасности зонабезопасностизонабезопасности зонабезопасностизонабезопасностизонабезопасности Схема технического обеспечения GSM GSM Трансмиттер Радиоканал Bluetooth GSM GSM Bluetooth Имплантируемые устройства Стационарные профессиональные устройства Наружные портативные устройства зонабезопасностизонабезопасностизонабезопасности Внешние сервисы зонабезопасностизонабезопасностизонабезопасности зонабезопасностизонабезопасностизонабезопасности Использование WEB интерфейсов
  • 9.
    Модуль обработки данныхна медицинском устройстве - ПО анализа двигательной активности. - ПО сопоставления медицинских данных с двигательной активностью. - ПО анализа медицинских данных ЭКГ с учетом дополнительных влияющих факторов. Модуль очистки данных в ЦОД - ПО анализа медицинских данных ЭКГ консистентных для загрузки в хранилище данных Модуль хранения и аналитической обработки данных - ПО BigData&Neural network Сформированные отчеты Модуль самообучения - ПО формирования рекомендаций для BigData&Nweural network по улучшению работы системы. ФУНКЦИОНАЛЬНАЯ СХЕМА ЭКГ МОНИТОРИНГА АРМ врача - ПО получения, хранения, обработки информации. - ПО планировщика. Выявленные тревоги, нарушения, данные ЭМК эталонный поток информации ЭКГ по пациенту Медицинские и технические данные Модуль прогнозирования - ПО моделирования и прогнозирования развития заболевания Выявленные тенденции Запрос от врача Запрос от врача Автоматизированный отчет и ручной, полная информация о несоответствиях автоматизированного и ручного отчетов. Модуль автоматизированного формирования отчетов - ПО формирования отчетов. Прогнозная информация по пациенту Массив данных
  • 11.
    Целевые группы клиентов,подлежащих мониторингу показателей состояния здоровья 1. Лица, подверженные интенсивным физическим нагрузкам (например, спортсмены). 2. Лица, подлежащие реабилитации (прежде всего прошедшие госпитальное лечение). 3. Беременные. 4. Лица, нуждающиеся в уходе (инвалиды, пожилые). 5. Лица с хроническими инфекционными заболеваниями, когнитивными расстройствами. Лица, работающие в условиях воздействия профессиональных вредностей и высокой интенсивности труда.
  • 12.
    Ожидаемые результаты  Повышениеличной ответственности (в том числе экономической) человека (а не государства!) за состояние и контроль своего физического и психического здоровья.  Длительное дистанционное медико-информационное сопровождение биологического цикла индивида, включая оказание консультативных медицинских услуг «в нужном месте в нужное время» в любой стране пребывания.  Развитие инструментов профилактики. Снижение рисков развития преждевременных патологических состояний и осложнений (вторичная профилактика), повторных многократных госпитализаций (третичная профилактика).  Развитие дистанционных составляющих стационарозамещающих форм медицинской помощи, включая стационар-на-дому, стационар одного дня, дневной стационар.  Обеспечение доступа к биомедицинским и информационным услугам на глобальном рынке, по оптимальным ценам, в соответствии со стандартами объёмов и качества оказания помощи.  Повышение оперативности, надежности и полноты хранения/доступа к медицинской информации.  Привлечение дополнительных финансовых ресурсов и интеллектуального потенциала в индустрию здоровья как отрасль национального хозяйствования.  Оптимизация и снижение ресурсных затрат индивида (прежде всего, финансов и времени), расходов общественных фондов потребления (ОМС, ФСС, ПФ, госбюджет и проч.).
  • 13.
    Задачи  Стимулирование потребительскогоспроса на дистанционные формы оказания помощи (в т.ч. операции в виртуальной реальности) и медико- организационные услуги.  Обеспечение пациентов и врачей (консультантов) доступной и наглядной информацией (материалами) по использованию сервисов виртуального госпиталя. Обучение навыкам пользования этими сервисами и инструментами мобильной медицины (совместно с производителями устройств mHealth, интернета вещей и дистанционного оборудования).  Участие в тестировании различных видов устройств мобильной медицины, дистанционного диагностического оборудования. Подготовка рекомендаций по их использованию в сервисах удалённой консультативной медицинской помощи.  Обеспечение потребности использования инструментов поддержки принятия медицинских и организационных решений (например, для системы искусственного интеллекта Watson IBM).  Внедрение культуры использования данных с устройств удалённого мониторина.
  • 14.
    Приглашаем к сотрудничеству! Координаты: http://www.portalramn.ru/ г. Москва,ул. Верхняя Красносельская, д.20, стр.1 +7(499) 606-03-03 beniakov@gmail.com