Ποια υλικά απαιτούνται για τη λειτουργία της
γεννήτριας Σ.Ρ
Για την λειτουργία των γεννητριών απαιτούνται τρία
υλικά:
 Ηλεκτρικοί αγωγοί, για τη δίοδο του ρεύματος
 Μονωτικά υλικά, για την παρεμπόδιση διαρροής του
ηλεκτρικού ρεύματος.
 Σίδηρος, για την οδήγηση του μαγνητικού πεδίου
ΑΡΧΗ ΛΕΙΤΟΥΡΓΙΑΣ ΓΕΝΝΗΤΡΙΩΝ ΣΥΝΕΧΟΥΣ
ΡΕΥΜΑΤΟΣ
 Για να λειτουργήσει μία γεννήτρια Σ.Ρ θα πρέπει να υπάρχει ένας
κινούμενος αγωγός μέσα σε μαγνητικό πεδίο. Έτσι δημιουργείται
μια ηλεκτρεγερτική δύναμη από επαγωγή (Η.Ε.Δ) στα άκρα του
αγωγού.
 Ε: η Η.Ε.Δ από επαγωγή (V)
 Β: Ένταση μαγνητικού πεδίου (Τ)
 U: Ταχύτητα αγωγού (m/s)
 L: μήκος αγωγού (m)
 φ: Γωνία που σχηματίζει ο αγωγός με τις δυναμικές γραμμές του
μαγνητικού πεδίου
Η ταχύτητα (U) εξαρτάται από την ταχύτητα περιστροφής (n) του
αγωγού και από την ακτίνα (r) του αγωγού
. . .E BU l
2. . .U r n
ΑΡΧΗ ΛΕΙΤΟΥΡΓΙΑΣ ΚΙΝΗΤΗΡΩΝ ΣΥΝΕΧΟΥΣ
ΡΕΥΜΑΤΟΣ
 Όταν ένας αγωγός διαρρέεται από ηλεκτρικό ρεύμα, ενώ
βρίσκεται μέσα σε μαγνητικό πεδίο, αναπτύσσεται σε αυτόν
από το μαγνητικό πεδίο δύναμη που τον κινεί προς ορισμένη
κατεύθυνση. Η δύναμη αυτή ονομάζεται δύναμη Laplace και
έχει μέτρο:
F = Β .I.l.ημφ
 F: Δύναμη Laplace (N)
 Β: Ένταση μαγνητικού πεδίου (Τ)
 Ι: ένταση ρεύματος (Α)
 L: μήκος αγωγού (m)
 φ: Γωνία που σχηματίζει ο αγωγός με τις δυναμικές
γραμμές του μαγνητικού πεδίου
ΠΡΟΟΡΙΣΜΟΣ ΣΤΑΤΗ ΚΑΙ ΔΡΟΜΕΑ
 Ο στάτης είναι το συγκρότημα των ακίνητων
τμημάτων της μηχανής και έχει ως κύριο
προορισμό του να δημιουργεί καθορισμένη
μαγνητική ροή.
 Ο δρομέας είναι το κινούμενο μέρος της μηχανής
που προορισμός του είναι να κινεί τη μηχανή
ΜΕΡΗ ΣΤΑΤΗ
 Το ζύγωμα
 τους μαγνητικούς πόλους τα πέδιλα των πόλων
 τα τυλίγματα Των πόλων
 τα καλύμματα (καπάκια)
 τους ψηκτροφορείς
 τα σιδερένια δακτυλίδια
 τους βραχίονες
 Τις ψηκτροθήκες
 τις ψήκτρες
 τα ελατήρια πίεσης των ψηκτρών
ΜΕΡΗ ΔΡΟΜΕΑ
 ο άξονας,
 ο πυρήνας του επαγωγικού τύμπανου,
 το τύλιγμα του επαγωγικού τύμπανου,
 ο συλλέκτης,
 ο ανεμιστήρας,
 η πλήμνη.
ΠΑΡΑΔΕΙΓΜΑ 1ο
Η Η.Ε.Δ που αναπτύσσεται σε αγωγό κινούμενο εντός
ομοιόμορφου μαγνητικού πεδίου είναι 20V. Να υπολογιστούν:
α. Η νέα Η.Ε.Δ εάν η μαγνητική επαγωγή του πεδίου αυξηθεί κατά 5%.
β. Η νέα Η.Ε.Δ εάν η ταχύτητα του αγωγού μειωθεί κατά 10%
Δεδομένα Ζητούμενα
Ε=20V α. E1 αν Β1=Β+
β. E2 αν u2=u-
5
100
B
10
100
u
Λύση
α. Η Η.Ε.Δ υπολογίζεται από τον τύπο:
(1)
Όταν αυξηθεί η ένταση του μαγνητικού πεδίου Β κατά 5%, η νέα θα
γίνει:
Οπότε η νέα Η.Ε.Δ θα γίνει:
(2)
Διαιρούμε τις σχέσεις (1) και (2) κατά μέλη, οπότε:
E Bul
1 1 1
5
0.05 1,05
100
B B B B B B B B      
1 1 1 1,05E B ul E Bul   
1
1 1 1
1 20 1
21
1,05 1,05 1,05
E Bul E
V
E Bul E E


       
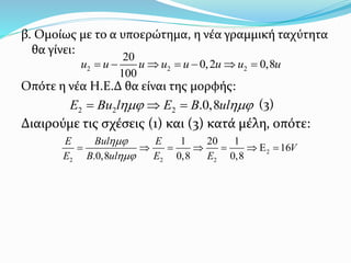
β. Ομοίως με το α υποερώτημα, η νέα γραμμική ταχύτητα
θα γίνει:
Οπότε η νέα Η.Ε.Δ θα είναι της μορφής:
(3)
Διαιρούμε τις σχέσεις (1) και (3) κατά μέλη, οπότε:
2 2 2
20
0,2 0,8
100
u u u u u u u u      
2 2 2 .0,8E Bu l E B ul   
2
2 2 2
1 20 1
16
.0,8 0,8 0,8
E Bul E
V
E B ul E E


       
ΠΑΡΑΔΕΙΓΜΑ 2ο
Αγωγός μήκους 40cm κινείται με ταχύτητα 25m/s κάθετα προς
τις μαγνητικές γραμμές ομοιόμορφου μαγνητικού πεδίου, με
μαγνητική επαγωγή 0,8Τ. Ο αγωγός αποτελεί τμήμα κλειστού
κυκλώματος, του οποίου η ολική αντίσταση είναι 0,4Ω. Να
υπολογιστεί η δύναμη που ασκείται στον αγωγό και να
προσδιοριστεί η φορά της ως προς την κίνηση του αγωγού.
Δεδομένα Ζητούμενα
l= 40cm=0,4m F
u= 25m/s
φ=90ο
Β=0,8Τ
Λύση
Υπολογίζω την Η.Ε.Δ που αναπτύσσεται στο κλειστό κύκλωμα:
Από το νόμο του Ohm έχω:
Οπότε η δύναμη που αναπτύσσεται στον αγωγό έχει μέτρο:
Και φορά αντίθετη της γραμμικής ταχύτητας του αγωγού
0
0,8.25.0,4. 90 0,8.25.0,4.1 8E Bul E E E V       
8
20
0,4
E
I I I A
R
    
. . . 0,8.20.0,4.1 6,4F B I l F F     

αρχή λειτουργίας γεννητριών και κινητήρων συνεχούς ρεύματος

  • 2.
    Ποια υλικά απαιτούνταιγια τη λειτουργία της γεννήτριας Σ.Ρ Για την λειτουργία των γεννητριών απαιτούνται τρία υλικά:  Ηλεκτρικοί αγωγοί, για τη δίοδο του ρεύματος  Μονωτικά υλικά, για την παρεμπόδιση διαρροής του ηλεκτρικού ρεύματος.  Σίδηρος, για την οδήγηση του μαγνητικού πεδίου
  • 3.
    ΑΡΧΗ ΛΕΙΤΟΥΡΓΙΑΣ ΓΕΝΝΗΤΡΙΩΝΣΥΝΕΧΟΥΣ ΡΕΥΜΑΤΟΣ  Για να λειτουργήσει μία γεννήτρια Σ.Ρ θα πρέπει να υπάρχει ένας κινούμενος αγωγός μέσα σε μαγνητικό πεδίο. Έτσι δημιουργείται μια ηλεκτρεγερτική δύναμη από επαγωγή (Η.Ε.Δ) στα άκρα του αγωγού.  Ε: η Η.Ε.Δ από επαγωγή (V)  Β: Ένταση μαγνητικού πεδίου (Τ)  U: Ταχύτητα αγωγού (m/s)  L: μήκος αγωγού (m)  φ: Γωνία που σχηματίζει ο αγωγός με τις δυναμικές γραμμές του μαγνητικού πεδίου Η ταχύτητα (U) εξαρτάται από την ταχύτητα περιστροφής (n) του αγωγού και από την ακτίνα (r) του αγωγού . . .E BU l 2. . .U r n
  • 4.
    ΑΡΧΗ ΛΕΙΤΟΥΡΓΙΑΣ ΚΙΝΗΤΗΡΩΝΣΥΝΕΧΟΥΣ ΡΕΥΜΑΤΟΣ  Όταν ένας αγωγός διαρρέεται από ηλεκτρικό ρεύμα, ενώ βρίσκεται μέσα σε μαγνητικό πεδίο, αναπτύσσεται σε αυτόν από το μαγνητικό πεδίο δύναμη που τον κινεί προς ορισμένη κατεύθυνση. Η δύναμη αυτή ονομάζεται δύναμη Laplace και έχει μέτρο: F = Β .I.l.ημφ  F: Δύναμη Laplace (N)  Β: Ένταση μαγνητικού πεδίου (Τ)  Ι: ένταση ρεύματος (Α)  L: μήκος αγωγού (m)  φ: Γωνία που σχηματίζει ο αγωγός με τις δυναμικές γραμμές του μαγνητικού πεδίου
  • 5.
    ΠΡΟΟΡΙΣΜΟΣ ΣΤΑΤΗ ΚΑΙΔΡΟΜΕΑ  Ο στάτης είναι το συγκρότημα των ακίνητων τμημάτων της μηχανής και έχει ως κύριο προορισμό του να δημιουργεί καθορισμένη μαγνητική ροή.  Ο δρομέας είναι το κινούμενο μέρος της μηχανής που προορισμός του είναι να κινεί τη μηχανή
  • 6.
    ΜΕΡΗ ΣΤΑΤΗ  Τοζύγωμα  τους μαγνητικούς πόλους τα πέδιλα των πόλων  τα τυλίγματα Των πόλων  τα καλύμματα (καπάκια)  τους ψηκτροφορείς  τα σιδερένια δακτυλίδια  τους βραχίονες  Τις ψηκτροθήκες  τις ψήκτρες  τα ελατήρια πίεσης των ψηκτρών
  • 7.
    ΜΕΡΗ ΔΡΟΜΕΑ  οάξονας,  ο πυρήνας του επαγωγικού τύμπανου,  το τύλιγμα του επαγωγικού τύμπανου,  ο συλλέκτης,  ο ανεμιστήρας,  η πλήμνη.
  • 8.
    ΠΑΡΑΔΕΙΓΜΑ 1ο Η Η.Ε.Δπου αναπτύσσεται σε αγωγό κινούμενο εντός ομοιόμορφου μαγνητικού πεδίου είναι 20V. Να υπολογιστούν: α. Η νέα Η.Ε.Δ εάν η μαγνητική επαγωγή του πεδίου αυξηθεί κατά 5%. β. Η νέα Η.Ε.Δ εάν η ταχύτητα του αγωγού μειωθεί κατά 10% Δεδομένα Ζητούμενα Ε=20V α. E1 αν Β1=Β+ β. E2 αν u2=u- 5 100 B 10 100 u
  • 9.
    Λύση α. Η Η.Ε.Δυπολογίζεται από τον τύπο: (1) Όταν αυξηθεί η ένταση του μαγνητικού πεδίου Β κατά 5%, η νέα θα γίνει: Οπότε η νέα Η.Ε.Δ θα γίνει: (2) Διαιρούμε τις σχέσεις (1) και (2) κατά μέλη, οπότε: E Bul 1 1 1 5 0.05 1,05 100 B B B B B B B B       1 1 1 1,05E B ul E Bul    1 1 1 1 1 20 1 21 1,05 1,05 1,05 E Bul E V E Bul E E          
  • 10.
    β. Ομοίως μετο α υποερώτημα, η νέα γραμμική ταχύτητα θα γίνει: Οπότε η νέα Η.Ε.Δ θα είναι της μορφής: (3) Διαιρούμε τις σχέσεις (1) και (3) κατά μέλη, οπότε: 2 2 2 20 0,2 0,8 100 u u u u u u u u       2 2 2 .0,8E Bu l E B ul    2 2 2 2 1 20 1 16 .0,8 0,8 0,8 E Bul E V E B ul E E          
  • 11.
    ΠΑΡΑΔΕΙΓΜΑ 2ο Αγωγός μήκους40cm κινείται με ταχύτητα 25m/s κάθετα προς τις μαγνητικές γραμμές ομοιόμορφου μαγνητικού πεδίου, με μαγνητική επαγωγή 0,8Τ. Ο αγωγός αποτελεί τμήμα κλειστού κυκλώματος, του οποίου η ολική αντίσταση είναι 0,4Ω. Να υπολογιστεί η δύναμη που ασκείται στον αγωγό και να προσδιοριστεί η φορά της ως προς την κίνηση του αγωγού. Δεδομένα Ζητούμενα l= 40cm=0,4m F u= 25m/s φ=90ο Β=0,8Τ
  • 12.
    Λύση Υπολογίζω την Η.Ε.Δπου αναπτύσσεται στο κλειστό κύκλωμα: Από το νόμο του Ohm έχω: Οπότε η δύναμη που αναπτύσσεται στον αγωγό έχει μέτρο: Και φορά αντίθετη της γραμμικής ταχύτητας του αγωγού 0 0,8.25.0,4. 90 0,8.25.0,4.1 8E Bul E E E V        8 20 0,4 E I I I A R      . . . 0,8.20.0,4.1 6,4F B I l F F     