•ΜΕΤΑΣΧΗΜΑΤΙΣΤΕΣ 1:1
•ΑΥΤΟΜΕΤΑΣΧΗΜΑΤΙΣΤΕΣ
•ΜΕΤΑΣΧΗΜΑΤΙΣΤΕΣ ΟΡΓΑΝΩΝ ΜΕΤΡΗΣΗΣ
ΕΙΔΙΚΟΙ ΜΕΤΑΣΧΗΜΑΤΙΣΤΕΣ
ΜΕΤΑΣΧΗΜΑΤΙΣΤΕΣ 1:1
 Στους Μ/Σ 1:1 η τάση του πρωτεύοντος είναι ίση
με την τάση του δευτερευόντως.
 Το δευτερεύον για λόγους προστασίας δεν
γειώνεται, με σκοπό την απομόνωση του
δευτερεύοντος από το πρωτεύων κύκλωμα. Για
αυτό λέγονται Μ/Σ απομόνωσης ή προστασίας.
 Οι Μ/Σ 1:1 χρησιμοποιούνται στις εσωτερικές
ηλεκτρικές εγκαταστάσεις σαν μέθοδοι
προστασίας από έμμεση επαφή και σε πρίζες που
βρίσκονται σε υγρούς χώρους.
ΑΥΤΟΜΕΤΑΣΧΗΜΑΤΙΣΤΕΣ
Αυτομετασχηματιστές ονομάζονται οι Μ/Σ που έχουν
ένα μόνο τύλιγμα, π.χ το πρωτεύων ένα μέρος του
οποίου αποτελεί το δευτερεύον.
ΔΙΑΦΟΡΕΣ ΑΥΤΟΜΕΤΑΣΧΗΜΑΤΙΣΤΗ ΑΠΟ
ΜΕΤΑΣΧΗΜΑΤΙΣΤΗ ΙΣΧΥΟΣ
 Η βασική διαφορά μεταξύ ΑΜ/Σ και Μ/Σ είναι ότι στον
ΑΜ/Σ δεν υπάρχει ηλεκτρική μόνωση μεταξύ πρωτεύοντος
και δευτερεύοντος.
 Οι ΑΜ/Σ έχουν χαμηλότερο κόστος κατασκευής, λόγω του
ενός τυλίγματος, αλλά και του μικρότερου βάρους των
αγωγών, άρα λιγότερες απώλειες και καλύτερο βαθμό
απόδοσης.
 Από το κοινό τμήμα του τυλίγματος ΑΜ/Σ περνά μειωμένη
ένταση ρεύματος, γι’ αυτό κατασκευάζονται με αγωγούς
μικρότερης διατομής σε σχέση με τους Μ/Σ ισχύος.
 Αποδίδει πολύ μεγαλύτερη φαινόμενη ισχύς από τους Μ/Σ
ισχύος.
 Βασικό του μειονέκτημα είναι ότι δεν υπάρχει ηλεκτρική
μόνωση μεταξύ Χ.Τ και Υ.Τ. Οι ΑΜ/Σ χρησιμοποιούνται μόνο
σε ειδικές περιπτώσεις.
Πλεονεκτήματα και μειονεκτήματα των ΑΜ/Σ σε
σχέση με τους Μ/Σ ισχύος
Πλεονεκτήματα:
 Χαμηλότερο κόστος κατασκευής λόγω ότι είναι
κατασκευασμένοι με ένα τύλιγμα.
 Μικρότερο βάρος
 Λιγότερες απώλειες
 Αποδίδουν μεγαλύτερη φαινόμενη ισχύ
 Από το κοινό τμήμα του τυλίγματος ΑΜ/Σ περνά
μειωμένη ένταση ρεύματος γι’ αυτό κατασκευάζονται
με αγωγούς μικρότερης διατομής
Μειονεκτήματα:
 Δεν υπάρχει ηλεκτρική μόνωση μεταξύ Χ.Τ και Υ.Τ.
 Οι ΑΜ/Σ χρησιμοποιούνται μόνο σε ειδικές
περιπτώσεις
ΣΧΕΣΗ ΜΕΤΑΦΟΡΑΣ ΣΤΟΥΣ ΑΜ/Σ
 Σχέση μεταφοράς:
 Ποια σχέση συνδέει τη φαινόμενη ισχύς εξόδου σε
σχέση με ένα κανονικό Μ/Σ με τις ίδιες σπείρες:
 Για ΑΜ/Σ υποβιβασμού τάσης:
 Για ΑΜ/Σ ανύψωσης τάσης:
1 1 2
2 2 1
W U I
K
W U I
  
1 2
2
1 2
΄
W S
W S
W W W

 
2 2
2
2 1
΄
W S
W S
W W W

 
ΜΕΤΑΣΧΗΜΑΤΙΣΤΕΣ ΜΕΤΡΗΣΕΩΝ
 Μ/Σ μετρήσεων (οργάνων μέτρησης) ονομάζουμε τους Μ/Σ
που χρησιμεύουν για την μέτρηση μεγάλων τάσεων ή
εντάσεων.
 Χωρίζονται σε Μ/Σ τάσης και έντασης ρεύματος
 Για το σκοπό αυτό παρεμβάλλονται μεταξύ των αγωγών των
δικτύων και του οργάνου μέτρησης και υποβιβάζουν κατά τη
σχέση μεταφοράς την τάση ή την ένταση που θέλουμε να
μετρήσουμε.
 Η διαφορά των Μ/Σ οργάνων μέτρησης από τους Μ/Σ ισχύος
είναι ότι αυτοί κατασκευάζονται για πολύ μικρότερη ισχύ και
επίσης για λόγους ασφαλείας το ένα ακρο του δευτερεύοντος
γειώνεται.
Με αυτούς πετυχαίνουμε:
 α. Την αύξηση της περιοχής μέτρησης των οργάνων.
 β. Την ηλεκτρική απομόνωση τους από το κύκλωμα Υ.Τ.
 γ. Την εγκατάσταση τους σε θέσεις προσιτές και ακίνδυνες για
τον χειριστή τους.
ΠΩΣ ΣΥΝΔΕΕΤΑΙ ΣΤΟ ΔΙΚΤΥΟ Ο Μ/Σ ΤΑΣΗΣ
Στους Μ/Σ τάσης, το πρωτεύον συνδέεται στους ζυγούς
υψηλής τάσης που θέλουμε να μετρήσουμε και το
δευτερεύων συνδέεται σε ένα βολτόμετρο , ενώ ο
ακροδέκτης της χαμηλής τάσης για λόγους ασφαλείας
γειώνεται.
ΠΩΣ ΣΥΝΔΕΕΤΑΙ ΣΤΟ ΔΙΚΤΥΟ Ο Μ/Σ ΕΝΤΑΣΗΣ
ΡΕΥΜΑΤΟΣ
•Στους Μ/Σ έντασης, το πρωτεύον
συνδέεται σε σειρά με το
κύκλωμα, ενώ το δευτερεύων
συνδέεται σε σειρά με το
αμπερόμετρο.
•Όταν τροφοδοτείται το
πρωτεύον τύλιγμα το δευτερεύον
δεν πρέπει να μένει ανοικτό, γιατί
η διακοπή προκαλεί μεγάλη τάση
και υπάρχει κίνδυνος και για τον
Μ/Σ και για αυτόν που το
χειρίζεται.
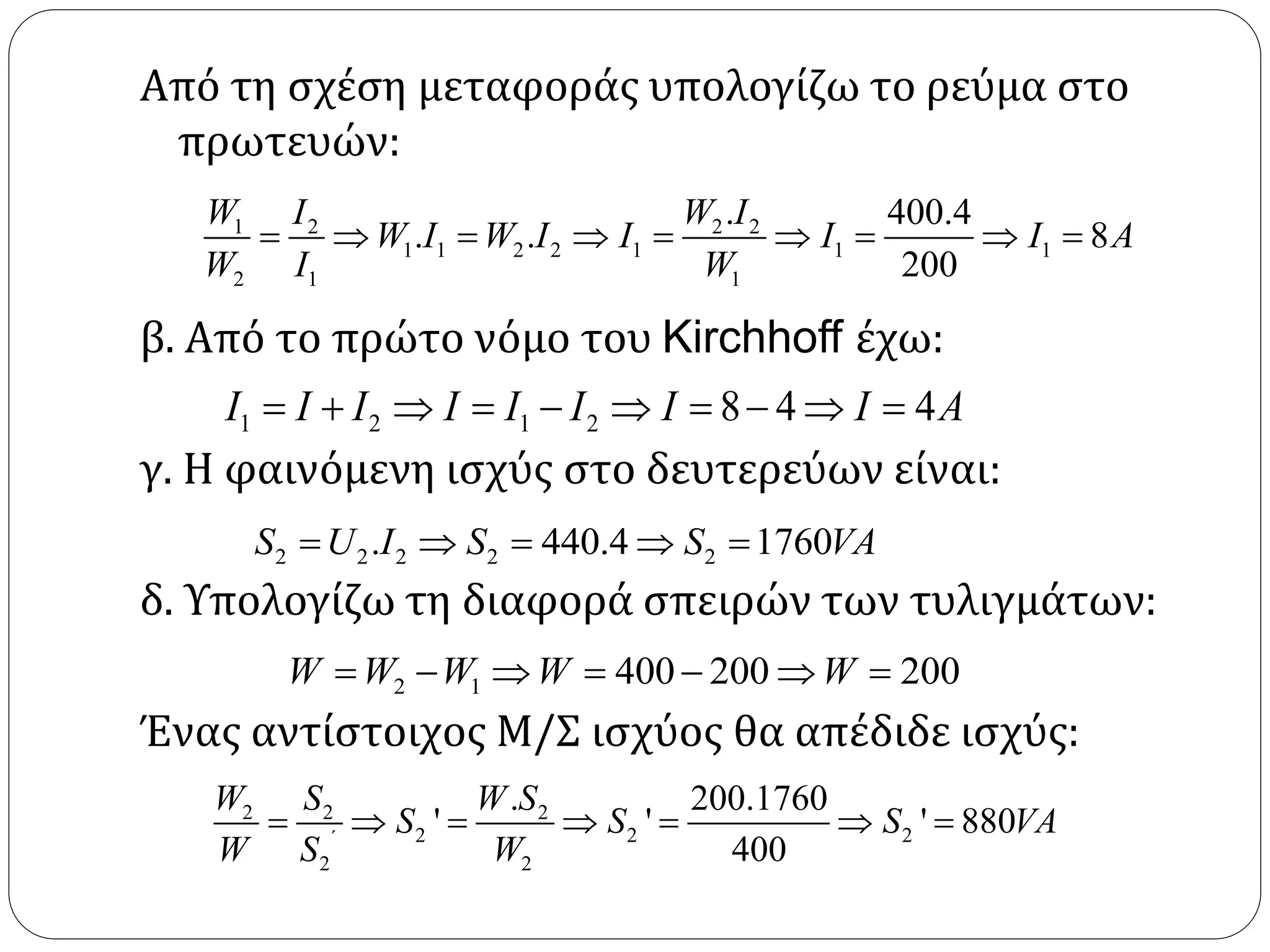
ΠΑΡΑΔΕΙΓΜΑ
Σ’ ένα 1~ ΑΜ/Σ που τροφοδοτείται με τάση
U1=220V, οι σπείρες που ανήκουν στο πρωτεύων
είναι W1=200, ενώ όλο το τύλιγμα έχει 400 σπείρες.
Αν στο δευτερεύων του Μ/Σ είναι συνδεδεμένος
μία αντίσταση R=11Ω ,να:
α. Η ένταση ρεύματος που απορροφά ο ΑΜ/Σ από το
δίκτυο.
β. Η ένταση στο κοινό τμήμα του τυλίγματος.
γ. Η ισχύς στην κατανάλωση
δ. Να υπολογιστεί η αντίστοιχη φαινόμενη ισχύς που
θα απόδιδε ένας αντίστοιχος Μ/Σ ισχύος.
Λύση
Δεδομένα Ζητούμενα
U1=220V α. Ι1
W1=200 β. Ι
W2=400 γ. S2
R=11Ω δ. S2΄
α. Υπολογίζω την τάση δευτερεύοντος από τη σχέση
μεταφοράς:
Από το νόμο του Ωμ υπολογίζω το ρεύμα στο δευτερεύων
του Μ/Σ:
1 1 2 1
1 2 2 1 2 2 2
2 2 1
. 400.220
. . 440
200
W U W U
W U W U U U U V
W U W
        
2
2 2 2
440
4
11
U
I I I A
R
    
Από τη σχέση μεταφοράς υπολογίζω το ρεύμα στο
πρωτευών:
β. Από το πρώτο νόμο του Kirchhoff έχω:
γ. Η φαινόμενη ισχύς στο δευτερεύων είναι:
δ. Υπολογίζω τη διαφορά σπειρών των τυλιγμάτων:
Ένας αντίστοιχος Μ/Σ ισχύος θα απέδιδε ισχύς:
1 2 2 2
1 1 2 2 1 1 1
2 1 1
. 400.4
. . 8
200
W I W I
W I W I I I I A
W I W
        
1 2 1 2 8 4 4I I I I I I I I A         
2 2 2 2 2. 440.4 1760S U I S S VA    
2 1 400 200 200W W W W W      
2 2 2
2 2 2
2 2
. 200.1760
' ' ' 880
400΄
W S W S
S S S VA
W S W
      

ειδικοι μετασχηματιστες

  • 1.
  • 2.
    ΜΕΤΑΣΧΗΜΑΤΙΣΤΕΣ 1:1  ΣτουςΜ/Σ 1:1 η τάση του πρωτεύοντος είναι ίση με την τάση του δευτερευόντως.  Το δευτερεύον για λόγους προστασίας δεν γειώνεται, με σκοπό την απομόνωση του δευτερεύοντος από το πρωτεύων κύκλωμα. Για αυτό λέγονται Μ/Σ απομόνωσης ή προστασίας.  Οι Μ/Σ 1:1 χρησιμοποιούνται στις εσωτερικές ηλεκτρικές εγκαταστάσεις σαν μέθοδοι προστασίας από έμμεση επαφή και σε πρίζες που βρίσκονται σε υγρούς χώρους.
  • 3.
    ΑΥΤΟΜΕΤΑΣΧΗΜΑΤΙΣΤΕΣ Αυτομετασχηματιστές ονομάζονται οιΜ/Σ που έχουν ένα μόνο τύλιγμα, π.χ το πρωτεύων ένα μέρος του οποίου αποτελεί το δευτερεύον.
  • 4.
    ΔΙΑΦΟΡΕΣ ΑΥΤΟΜΕΤΑΣΧΗΜΑΤΙΣΤΗ ΑΠΟ ΜΕΤΑΣΧΗΜΑΤΙΣΤΗΙΣΧΥΟΣ  Η βασική διαφορά μεταξύ ΑΜ/Σ και Μ/Σ είναι ότι στον ΑΜ/Σ δεν υπάρχει ηλεκτρική μόνωση μεταξύ πρωτεύοντος και δευτερεύοντος.  Οι ΑΜ/Σ έχουν χαμηλότερο κόστος κατασκευής, λόγω του ενός τυλίγματος, αλλά και του μικρότερου βάρους των αγωγών, άρα λιγότερες απώλειες και καλύτερο βαθμό απόδοσης.  Από το κοινό τμήμα του τυλίγματος ΑΜ/Σ περνά μειωμένη ένταση ρεύματος, γι’ αυτό κατασκευάζονται με αγωγούς μικρότερης διατομής σε σχέση με τους Μ/Σ ισχύος.  Αποδίδει πολύ μεγαλύτερη φαινόμενη ισχύς από τους Μ/Σ ισχύος.  Βασικό του μειονέκτημα είναι ότι δεν υπάρχει ηλεκτρική μόνωση μεταξύ Χ.Τ και Υ.Τ. Οι ΑΜ/Σ χρησιμοποιούνται μόνο σε ειδικές περιπτώσεις.
  • 5.
    Πλεονεκτήματα και μειονεκτήματατων ΑΜ/Σ σε σχέση με τους Μ/Σ ισχύος Πλεονεκτήματα:  Χαμηλότερο κόστος κατασκευής λόγω ότι είναι κατασκευασμένοι με ένα τύλιγμα.  Μικρότερο βάρος  Λιγότερες απώλειες  Αποδίδουν μεγαλύτερη φαινόμενη ισχύ  Από το κοινό τμήμα του τυλίγματος ΑΜ/Σ περνά μειωμένη ένταση ρεύματος γι’ αυτό κατασκευάζονται με αγωγούς μικρότερης διατομής Μειονεκτήματα:  Δεν υπάρχει ηλεκτρική μόνωση μεταξύ Χ.Τ και Υ.Τ.  Οι ΑΜ/Σ χρησιμοποιούνται μόνο σε ειδικές περιπτώσεις
  • 6.
    ΣΧΕΣΗ ΜΕΤΑΦΟΡΑΣ ΣΤΟΥΣΑΜ/Σ  Σχέση μεταφοράς:  Ποια σχέση συνδέει τη φαινόμενη ισχύς εξόδου σε σχέση με ένα κανονικό Μ/Σ με τις ίδιες σπείρες:  Για ΑΜ/Σ υποβιβασμού τάσης:  Για ΑΜ/Σ ανύψωσης τάσης: 1 1 2 2 2 1 W U I K W U I    1 2 2 1 2 ΄ W S W S W W W    2 2 2 2 1 ΄ W S W S W W W   
  • 7.
    ΜΕΤΑΣΧΗΜΑΤΙΣΤΕΣ ΜΕΤΡΗΣΕΩΝ  Μ/Σμετρήσεων (οργάνων μέτρησης) ονομάζουμε τους Μ/Σ που χρησιμεύουν για την μέτρηση μεγάλων τάσεων ή εντάσεων.  Χωρίζονται σε Μ/Σ τάσης και έντασης ρεύματος  Για το σκοπό αυτό παρεμβάλλονται μεταξύ των αγωγών των δικτύων και του οργάνου μέτρησης και υποβιβάζουν κατά τη σχέση μεταφοράς την τάση ή την ένταση που θέλουμε να μετρήσουμε.  Η διαφορά των Μ/Σ οργάνων μέτρησης από τους Μ/Σ ισχύος είναι ότι αυτοί κατασκευάζονται για πολύ μικρότερη ισχύ και επίσης για λόγους ασφαλείας το ένα ακρο του δευτερεύοντος γειώνεται. Με αυτούς πετυχαίνουμε:  α. Την αύξηση της περιοχής μέτρησης των οργάνων.  β. Την ηλεκτρική απομόνωση τους από το κύκλωμα Υ.Τ.  γ. Την εγκατάσταση τους σε θέσεις προσιτές και ακίνδυνες για τον χειριστή τους.
  • 8.
    ΠΩΣ ΣΥΝΔΕΕΤΑΙ ΣΤΟΔΙΚΤΥΟ Ο Μ/Σ ΤΑΣΗΣ Στους Μ/Σ τάσης, το πρωτεύον συνδέεται στους ζυγούς υψηλής τάσης που θέλουμε να μετρήσουμε και το δευτερεύων συνδέεται σε ένα βολτόμετρο , ενώ ο ακροδέκτης της χαμηλής τάσης για λόγους ασφαλείας γειώνεται.
  • 9.
    ΠΩΣ ΣΥΝΔΕΕΤΑΙ ΣΤΟΔΙΚΤΥΟ Ο Μ/Σ ΕΝΤΑΣΗΣ ΡΕΥΜΑΤΟΣ •Στους Μ/Σ έντασης, το πρωτεύον συνδέεται σε σειρά με το κύκλωμα, ενώ το δευτερεύων συνδέεται σε σειρά με το αμπερόμετρο. •Όταν τροφοδοτείται το πρωτεύον τύλιγμα το δευτερεύον δεν πρέπει να μένει ανοικτό, γιατί η διακοπή προκαλεί μεγάλη τάση και υπάρχει κίνδυνος και για τον Μ/Σ και για αυτόν που το χειρίζεται.
  • 10.
    ΠΑΡΑΔΕΙΓΜΑ Σ’ ένα 1~ΑΜ/Σ που τροφοδοτείται με τάση U1=220V, οι σπείρες που ανήκουν στο πρωτεύων είναι W1=200, ενώ όλο το τύλιγμα έχει 400 σπείρες. Αν στο δευτερεύων του Μ/Σ είναι συνδεδεμένος μία αντίσταση R=11Ω ,να: α. Η ένταση ρεύματος που απορροφά ο ΑΜ/Σ από το δίκτυο. β. Η ένταση στο κοινό τμήμα του τυλίγματος. γ. Η ισχύς στην κατανάλωση δ. Να υπολογιστεί η αντίστοιχη φαινόμενη ισχύς που θα απόδιδε ένας αντίστοιχος Μ/Σ ισχύος.
  • 11.
    Λύση Δεδομένα Ζητούμενα U1=220V α.Ι1 W1=200 β. Ι W2=400 γ. S2 R=11Ω δ. S2΄ α. Υπολογίζω την τάση δευτερεύοντος από τη σχέση μεταφοράς: Από το νόμο του Ωμ υπολογίζω το ρεύμα στο δευτερεύων του Μ/Σ: 1 1 2 1 1 2 2 1 2 2 2 2 2 1 . 400.220 . . 440 200 W U W U W U W U U U U V W U W          2 2 2 2 440 4 11 U I I I A R     
  • 12.
    Από τη σχέσημεταφοράς υπολογίζω το ρεύμα στο πρωτευών: β. Από το πρώτο νόμο του Kirchhoff έχω: γ. Η φαινόμενη ισχύς στο δευτερεύων είναι: δ. Υπολογίζω τη διαφορά σπειρών των τυλιγμάτων: Ένας αντίστοιχος Μ/Σ ισχύος θα απέδιδε ισχύς: 1 2 2 2 1 1 2 2 1 1 1 2 1 1 . 400.4 . . 8 200 W I W I W I W I I I I A W I W          1 2 1 2 8 4 4I I I I I I I I A          2 2 2 2 2. 440.4 1760S U I S S VA     2 1 400 200 200W W W W W       2 2 2 2 2 2 2 2 . 200.1760 ' ' ' 880 400΄ W S W S S S S VA W S W       