‫‪ ‬ا‪ ‬ا‪ ‬ا‪‬‬
‫ﺟﺎﻣﻌﺔ اﻟﻨﻴﻠﻴﻦ‬
‫ﻛﻠﻴﺔ ﻋﻠﻮم اﻟﺤﺎﺳﻮب وﺗﻘﺎﻧﺔ اﻟﻤﻌﻠﻮﻣﺎت‬
‫ﻣﺎﺟﺴﺘﻴﺮ ﺗﻘﺎﻧﺔ اﻟﻤﻌﻠﻮﻣﺎت‬
‫اﻟﻤﺠﻤﻮﻋﺔ اﻟﺜﺎﻧﻴﺔ‬

‫‪‬روع ‪‬وا‪‬د ا‪‬ت‬
‫‪‬ظ‪‬م ا‪‬راء ‪ ‬ر‪ ‬ا‪‬د‪‬وي ا‪‬ر‪‬‬

‫إ‪‬اد ا‪: ‬‬
‫ﺻﻔﻴﻪ ﻧﺎﺟﺢ ﻧﻮري اﻟﺒﺪري‬

‫إ‪‬اف :‬
‫دﻛﺘﻮر ﻃﺎرق‬

‫1‬
‫أﻫﻤﻴﺔ ﺗﺼﻤﻴﻢ ﻗﻮاﻋﺪ اﻟﺒﻴﺎﻧﺎت :‬
‫إن ﻋﻤﻠﻴﺔ ﺑﻨﺎء ﻗﺎﻋﺪة ﺑﻴﺎﻧﺎت ﺟﻴﺪﻩ ﻻ ﻳﺄﰐ ﺑﺘﻠﻚ اﻟﺴﻬﻮﻟﺔ ، إذ ﻻﺑﺪ ﻣﻦ ﺑﺬل‬
‫ﺟﻬﺪ ﻛﺒﲑ ﻟﻠﺤﺼﻮل ﻋﻠﻰ ﻗﺎﻋﺪة ﺑﻴﺎﻧﺎت ﺟﻴﺪﻩ . واﻟﺘﺼﻤﻴﻢ اﳉﻴﺪ ﻟﻘﺎﻋﺪة اﻟﺒﻴﺎﻧﺎت‬
‫ﻳﺴﻬﻞ ﻋﻤﻠﻴﺔ إﺳﺘﺨﺪام وإدارة ﻫﺬﻩ اﻟﻘﺎﻋﺪﻩ ، أﻣﺎ اﻟﺘﺼﻤﻴﻢ اﻟﺴﻲء ﻓﺴﻴﺆدي إﱃ ﺗﻜﺮار‬
‫اﻟﺒﻴﺎﻧﺎت وﺑﺎﻟﺘﺎﱄ ﺗﺼﻌﺐ ﻋﻤﻠﻴﺔ اﳊﻔﺎظ ﻋﻠﻰ ﺗﻮاﻓﻘﻴﺔ اﻟﺒﻴﺎﻧﺎت وﻋﺎدة ﻣﺎ ﻳﺆدي ﺗﻜﺮار‬
‫اﻟﺒﻴﺎﻧﺎت إﱃ ﻧﺘﺎﺋﺞ ﻏﲑ ﺻﺤﻴﺤﺔ ﻋﻨﺪ ﻃﻠﺐ ﺗﻠﻚ اﻟﺒﻴﺎﻧﺎت ﻣﻦ ﺗﻠﻚ اﻟﻘﺎﻋﺪة وﻫﺬﻩ ﺑﺪورﻩ‬
‫ﻳﺆدي إﱃ أن أي ﻗﺮارات إدارﻳﺔ ﻛﺬﻟﻚ أي ﲣﻄﻴﻂ ﻣﺴﺘﻘﺒﻠﻲ ﺳﻴﻜﻮن ﺧﺎﻃﺌﺎ ﻹﻋﺘﻤﺎدﻩ‬
‫و‬
‫ﻋﻠﻰ ﻣﻌﻠﻮﻣﺎت ﻏﲑ ﺻﺤﻴﺤﺔ .‬
‫دورة ﺣﻴﺎة ﻗﺎﻋﺪة اﻟﺒﻴﺎﻧﺎت )‪: Database Life Cycle (DBLC‬‬
‫إن ﻋﻤﻠﻴﺔ ﺗﻄﻮﻳﺮ ﻗﺎﻋﺪة اﻟﺒﻴﺎﻧﺎت ﲤﺮ ﲟﺠﻤﻮﻋﺔ ﻣﻦ اﳌﺮاﺣﻞ ، ﻫﺬﻩ اﳌﺮاﺣﻞ اﳌﺘﺘﺎﻟﻴﺔ‬
‫ﺗﺴﻤﻰ ﺑﺪورة ﺣﻴﺎة ﻗﺎﻋﺪة اﻟﺒﻴﺎﻧﺎت ، وﻫﺬ اﳌﺮاﺣﻞ أو دورة اﳊﻴﺎة ﲤﺮ ﺑﺼﻮرة ﻣﺘﺰاﻣﻨﺔ‬
‫ﺿﻤﻦ ﻣﺮاﺣﻞ دورة ﺣﻴﺎة ﻧﻈﺎم اﳌﻌﻠﻮﻣﺎت .‬
‫ﺗﺘﻜﻮن دورة ﺣﻴﺎة ﻗﺎﻋﺪة اﻟﺒﻴﺎﻧﺎت ﻣﻦ اﻟﻤﺮاﺣﻞ اﻟﺘﺎﻟﻴﺔ :‬
‫١- ﺗﺤﺪﻳﺪ اﻟﻤﻮاﺻﻔﺎت واﻟﻤﺘﻄﻠﺒﺎت اﻟﺨﺎﺻﺔ ﺑﻘﺎﻋﺪة اﻟﺒﻴﺎﻧﺎت : وﻫﻲ ﻣﺮﺣﻠﺔ‬
‫ﺟﺰﺋﻴﺔ ﺿﻤﻦ ﲨﻊ ﻣﻮاﺻﻔﺎت وﻣﺘﻄﻠﺒﺎت ﻧﻈﺎم اﳌﻌﻠﻮﻣﺎت ﰲ ﻣﺮﺣﻠﺔ اﻟﺘﺤﻠﻴﻞ .‬

‫2‬
‫٢- إﻋﺪاد ﻗﺎﻋﺪة اﻟﺒﻴﺎﻧﺎت اﻷوﻟﻴﺔ ‪: Conceptual Database‬‬
‫وﻓﻴﻬﺎ ﻳﺘﻢ ﺗﺼﻤﻴﻢ ﳕﻮذج أوﱄ ﻟﻠﺒﻴﺎﻧﺎت ﺑﻮاﺳﻄﺔ ﳐﻄﻄﺎت ﻋﻼﻗﺔ-ﻛﻴﻨﻮﻧﺔ‬
‫)‪. (ER-D‬‬
‫٣- ﺗﺼﻤﻴﻢ ﻗﺎﻋﺪة اﻟﺒﻴﺎﻧﺎت اﻟﻤﻨﻄﻘﻴﺔ ‪ : Logical Database‬ﲢﻮﻳﻞ‬
‫ﻗﺎﻋﺪة اﻟﺒﻴﺎﻧﺎت اﻷوﻟﻴﺔ ، أو ﳐﻄﻂ )‪ ، (ER-D‬إﱃ ﳐﻄﻂ اﻹﺳﻜﻴﻤﺎ‬
‫)‪ ، (Database Schema‬وذﻟﻚ ﺑﺈﺗﺒﺎع ﻗﻮاﻋﺪ اﻟﺘﺤﻮﻳﻞ ‪Mapping‬‬
‫‪. Rules‬‬
‫٤- ﺗﺤﺴﻴﻦ ﻗﺎﻋﺪة اﻟﺒﻴﺎﻧﺎت اﻟﻤﻨﻄﻘﻴﺔ : وذﻟﻚ ﺑﺘﻄﺒﻴﻖ ﻗﻮاﻋﺪ اﻟﺘﻄﺒﻴﻊ‬
‫‪ Normalization‬اﻟﱵ ﺪف إﱃ ﺗﻘﻠﻴﻞ ﺗﻜﺮارﻳﺔ اﻟﺒﻴﺎﻧﺎت ، ﻣﻦ أﺟﻞ‬
‫رﻓﻊ ﻛﻔﺎءة ﻗﺎﻋﺪة اﻟﺒﻴﺎﻧﺎت ﻣﺎ أﻣﻜﻦ .‬
‫٥- ﺗﻨﻔﻴﺬ ﻗﺎﻋﺪة اﻟﺒﻴﺎﻧﺎت اﻟﻔﻴﺰﻳﺎﺋﻴﺔ ‪ : Physical Database‬وﰲ ﻫﺬﻩ‬
‫اﳌﺮﺣﻠﺔ ﻳﺘﻢ ﻛﺘﺎﺑﺔ أﻛﻮاد إﻧﺸﺎء ﻗﺎﻋﺪة اﻟﺒﻴﺎﻧﺎت ﺑﻠﻐﺔ ‪ ، SQL‬وﳛﺪد ﻓﻴﻬﺎ ﺑﻨﻴﺔ‬
‫اﳉﺪاول وﻧﻮع ﺑﻴﺎﻧﺎت اﳊﻘﻮل واﳌﻔﺎﺗﻴﺢ اﻷﺳﺎﺳﻴﺔ واﻷﺟﻨﺒﻴﺔ وﺑﺎﻗﻲ ﺷﺮوط‬
‫ﺗﺼﻤﻴﻢ ﻗﺎﻋﺪة اﻟﺒﻴﺎﻧﺎت ، ﰒ ﺗﻨﻔﻴﺬ ذﻟﻚ ﺿﻤﻦ ﻧﻈﺎم إدارة ﻗﺎﻋﺪة اﻟﺒﻴﺎﻧﺎت‬
‫ﻣﻨﺎﺳﺐ ‪ ، DBMS‬ﻣﺜﻞ ) , ‪Oracle , Access , Sqlserver‬‬
‫‪. (Mysql … etc‬‬
‫وإﻋﺘﻤﺎداً ﻋﻠﻰ دورة ﺣﻴﺎة ﻗﺎﻋﺪة اﻟﺒﻴﺎﻧﺎت اﻟﺴﺎﺑﻘﺔ ، ﳒﺪ أن ﻣﺮﺣﻠﺔ اﻟﺘﺼﻤﻴﻢ ﺗﺒﺪأ‬
‫ﺑﺎﳌﺮﺣﻠﺔ اﻟﺜﺎﻟﺜﺔ ﻣﻦ دورة ﺣﻴﺎة ﻗﺎﻋﺪة اﻟﺒﻴﺎﻧﺎت .‬
‫3‬
‫ﻧﺒﺬﻩ ﺗﻌﺮﻳﻔﻴﺔ ﻋﻦ ﻛﻪ :‬
‫اﻟﺸﺮ‬
‫ﺗﻌﺘﱪ ﻛﺔ اﳋﻨﺪﻗﺎوي اﻟﺘﺠﺎرﻳﺔ اﶈﺪودة إﺣﺪى ﻛﱪﻳﺎت ﻛﺎت اﻟﺴﻮداﻧﻴﺔ‬
‫اﻟﺸﺮ‬
‫ﺷﺮ‬
‫اﻟﻌﺎﻣﻠﻪ ﰲ ﳎﺎل إﺳﺘﲑاد وﲡﺎرة اﻟﻮاﺑﻮرات اﻟﺰراﻋﻴﺔ وﻃﻮاﺣﲔ اﻟﻐﻼل واﳌﻮﻟﺪات‬
‫اﻟﻜﻬﺮﺑﺎﺋﻴﺔ وﻣﻌﺎﺻﺮ اﻟﺰﻳﻮت وﻋﺪات اﻟﻮرش واﻹﺳﺒﲑات .‬
‫و‬
‫اﻟﺸﺮ‬
‫ﺗﻘﻮم ﻛﻪ ﺑﺈﺳﺘﲑاد ﻫﺬﻩ اﻵﻟﻴﺎت ﻣﻦ )اﻟﺼﲔ – اﳍﻨﺪ – اﻟﻴﺎﺑﺎن( وﻫﻲ ﻛﻴﻼً‬
‫ﺣﺼﺮﻳﺎً ﻟﻠﻌﺪﻳﺪ ﻣﻦ ﻛﺎت اﻟﺘﺠﺎرﻳﺔ ذات اﻟﺸﻬﺮة اﻟﻮاﺳﻌﻪ ﰲ اﻷﺳﻮاق اﻟﺴﻮداﻧﻴﺔ .‬
‫اﳌﺎر‬
‫ﺗﻨﺘﺸﺮ ﻓﺮوع ﻛﺔ ﰲ وﻻﻳﺎت اﻟﺴﻮدان اﻷﺧﺮى وذﻟﻚ ﻟﺘﺴﻬﻴﻞ وﺻﻮل‬
‫اﻟﺸﺮ‬
‫ﺧﺪﻣﺎت ﻛﺔ وﺳﻠﻌﻬﺎ إﱃ ﻳﺪ اﳌﺴﺘﻬﻠﻚ ﺑﺴﻬﻮﻟﺔ وﻳﺴﺮ .‬
‫اﻟﺸﺮ‬
‫ﻛﺰ اﻟﺮﺋﻴﺴﻲ ﻛﺔ ﰲ اﳋﺮﻃﻮم – ع اﳉﻤﻬﻮرﻳﺔ – ﺟﻨﻮب ﻣﺴﺠﺪ ﻓﺎروق،‬
‫ﺷﺎر‬
‫ﻟﻠﺸﺮ‬
‫اﳌﺮ‬
‫وﳍﺎ اﻟﻌﺪﻳﺪ ﻣﻦ اﻟﻔﺮوع ﰲ أﻣﺪرﻣﺎن ، اﻟﺪاﻣﺮ ، ﺷﻨﺪي ، رﺑﻚ ، اﻷﺑﻴﺾ ، ﻧﻴﺎﻻ ،‬
‫اﳌﻨﺎﻗﻞ ، اﻟﻘﻀﺎرف .‬

‫أﻧﺸﻄﺘﻬﺎ :‬
‫١- ﺗﻌﻤﻞ ﻛﺔ ﰲ ﳎﺎل إﺳﺘﲑاد وﲡﺎرة اﻟﻮاﺑﻮرات اﻟﺰراﻋﻴﺔ وﻃﻮاﺣﲔ اﻟﻐﻼل‬
‫اﻟﺸﺮ‬
‫واﳌﻮﻟﺪات اﻟﻜﻬﺮﺑﺎﺋﻴﺔ وﻣﻌﺎﺻﺮ اﻟﺰﻳﻮت وﻋﺪات اﻟﻮرش واﻹﺳﺒﲑات .‬
‫٢- ﺗﻘﻮم ﻛﺔ ﺑﺈﺳﺘﲑاد ﻃﻠﻤﺒﺎت اﳌﻴﺎﻩ اﻟﺰراﻋﻴﺔ ﻣﻦ اﻟﺼﲔ واﳍﻨﺪ .‬
‫اﻟﺸﺮ‬
‫٣- ﲤﺘﻠﻚ ﻛﺔ ﻣﺼﻨﻊ ﻹﻧﺘﺎج ﺣﺠﺎرة اﻟﻄﻮاﺣﲔ ﻛﺔ أﺑﻮﺟﺎ ﻣﻮﺳﻰ‬
‫ﻣﺎر‬
‫اﻟﺸﺮ‬
‫اﻟﺴﻮداﻧﻴﺔ اﳌﻌﺮوﻓﻪ .‬
‫4‬
‫٤- ﺗﻌﻤﻞ ﻛﻪ ﰲ ﺑﻀﺎﺋﻊ أﺧﺮى ذات إﺳﺘﺨﺪاﻣﺎت ﺣﻴﻮﻳﺔ ﰲ اﳊﻴﺎة اﻟﻴﻮﻣﻴﺔ.‬
‫اﻟﺸﺮ‬

‫أﻫﺪاﻓﻬﺎ :‬
‫١- ﺗﺴﻬﻴﻞ وﺻﻮل اﻟﺴﻠﻌﺔ إﱃ ﻳﺪ اﳌﺴﺘﻬﻠﻚ ﺑﺴﻬﻮﻟﺔ وﻳﺴﺮ .‬
‫٢- ﺗﻠﺒﻴﺔ ﺧﺪﻣﺎت زﺑﺎﺋﻨﻬﺎ ﺑﺼﻮرة ﺳﺮﻳﻌﺔ .‬
‫٣- ﻓﺘﺢ ﻓﺮوع ﻛﺔ ﰲ وﻻﻳﺎت اﻟﺴﻮدان ﺪف ﺗﻘﺪﱘ أﻓﻀﻞ اﳋﺪﻣﺎت ﻟﻜﻞ‬
‫ﻟﻠﺸﺮ‬
‫ﻋﻤﻼﺋﻬﺎ أﻳﻦ ﻣﺎﻛﺎﻧﻮ .‬

‫5‬
‫وﺻﻒ اﻟﻨﻈﺎم :‬
‫ﻧﻈﺎم اﻟﺒﻴﻊ ﻓﻲ اﻟﻤﻌﺎرض :‬
‫١- ﻳﻘﻮم اﻟﻌﻤﻴﻞ أو اﻟﺰﺑﻮن ﺑﺘﺤﺪﻳﺪ اﻹﺿﺎﻓﻪ اﻟﱵ ﳛﺘﺎج إﻟﻴﻬﺎ ﳌﻮﻇﻒ‬
‫اﳌﺒﻴﻌﺎت.‬
‫٢- دﻓﻊ ﻗﻴﻤﺔ اﻹﺿﺎﻓﺔ اﻟﱵ ﰎ ﲢﺪﻳﺪﻫﺎ وإﺳﺘﻼم إﻳﺼﺎل ﻧﻘﺪي )ﻓﺎﺗﻮرة اﻟﺒﻴﻊ(.‬
‫٣- دﻓﻊ اﳌﺒﻠﻎ ﺑﺎﳋﺰﻳﻨﻪ وإﺳﺘﻼم ﻧﺴﺨﺔ ﻣﻦ اﻹﻳﺼﺎل واﻟﺮﺟﻮع إﱃ ﻣﻮﻇﻒ‬
‫اﳌﺒﻴﻌﺎت .‬
‫٤- ﻳﻘﻮم ﻣﻮﻇﻒ اﳌﺒﻴﻌﺎت ﺑﺎﻟﺘﺤﻘﻖ ﻣﻦ ﺗﻮﻗﻴﻊ أﻣﲔ اﳋﺰﻳﻨﻪ .‬
‫٥- إﺳﺘﺨﺮاج إذن ﺗﺴﻠﻴﻢ اﻟﺒﻀﺎﻋﺔ ﻣﻦ اﳌﺨﺰن )ﺻﺮﻓﻪ( .‬
‫٦- إﺳﺘﻼم اﻟﺒﻀﺎﻋﺔ ﻣﻦ اﳌﺨﺰن .‬
‫ﻧﻈﺎم دﺧﻮل اﻟﺒﻀﺎﻋﺔ إﻟﻰ اﻟﻤﺨﺎزن :‬
‫١- ﻳﺴﺘﻠﻢ أﻣﲔ اﳌﺨﺰن ﺑﻮﻟﺴﺘﺔ اﻟﺸﺤﻦ ﺑﻪ ﺗﻔﺎﺻﻴﻞ اﻟﺒﻀﺎﻋﺔ .‬
‫٢- ﺗﻮزﻳﻊ اﻟﺒﻀﺎﺋﻊ داﺧﻞ اﳌﺨﺰن ﺣﺴﺐ اﳊﺠﻢ واﻟﻨﻮﻋﻴﻪ وﻣﺮاﻋﺎة ﺗﻠﻒ‬
‫اﻟﺒﻀﺎﻋﻪ إذا ﻛﺎﻧﺖ اﻟﺒﻀﺎﻋﺔ ﻗﺎﺑﻠﺔ ﻟﻠﺘﻠﻒ ﺑﻔﻌﻞ اﻟﻌﻮاﻣﻞ اﳌﻨﺎﺧﻴﻪ )ﺣﺮارﻩ‬
‫اﻟﺸﻤﺲ ، أﻣﻄﺎر وﻏﲑﻫﺎ ( .‬
‫٣- ﻳﻘﻮم أﻣﲔ اﳌﺨﺰن ﺑﺘﺪوﻳﻦ اﻹﺿﺎﻓﺔ ﺑﺪﻓﱰ ﻳﺴﻤﻰ )ﺑﺪﻓﱰ ﻛﺔ اﳌﺨﺰن( .‬
‫ﺣﺮ‬
‫٤- اﻟﺘﻮﻗﻴﻊ ﻋﻠﻰ اﻹﺿﺎﻓﺔ اﻟﱵ ﰎ إﺳﺘﻼﻣﻬﺎ ﰲ ﺑﻮﻟﺴﺘﺔ اﻟﺸﺤﻦ .‬
‫6‬
‫ﺗﺤﺪﻳﺪ اﻟﻤﻮاﺻﻔﺎت واﻟﻤﺘﻄﻠﺒﺎت اﻟﺨﺎﺻﺔ ﺑﻘﺎﻋﺪة اﻟﺒﻴﺎﻧﺎت )ﺗﺤﻠﻴﻞ اﻟﻤﺘﻄﻠﺒﺎت( :‬
‫وﻫﻰ ﻣﺮﺣﻠﺔ ﺟﺰﺋﻴﺔ ﺿﻤﻦ ﲨﻊ ﻣﻮاﺻﻔﺎت وﻣﺘﻄﻠﺒﺎت ﻧﻈﺎم اﳌﻌﻠﻮﻣﺎت‬
‫١- ﺗﺤﻠﻴﻞ اﻷﺟﻬﺰة :‬
‫اﻟﻄﺮﻓﻴﺎت ‪ client‬ﺗﻼﺛﺔ وﺗﻜﻮن ﺑﺎﳌﻮاﺻﻔﺎت اﻟﺘﺎﻟﻴﺔ:‬
‫ﻧﻮع اﳉﻬﺎز 0022 ‪HP DX‬‬
‫اﳌﻌﺎﰿ : ‪Intel Processor Core i3 , ٦ GHz‬‬
‫اﻟﺬاﻛﺮة اﻟﺮﺋﻴﺴﻴﺔ :‪RAM ٣GB‬‬
‫اﻟﻘﺮص اﻟﺼﻠﺐ:‪HDD 350 GB‬‬
‫ﻣﺸﻐﻞ اﻹﻗﺮاص اﻟﺼﻠﺒﺔ:25:‪DVD:RM‬‬
‫اﻟﺸﺎﺷﺔ :‪MONITOR17" LCD‬‬

‫7‬
‫٢- ﺗﺤﻠﻴﻞ اﻟﺒﺮﻣﺠﻴﺎت:‬
‫اﻟﱪﳎﻴﺎت اﳌﻘﱰﺣﺔ ﻫﻲ:-‬
‫ ﻧﻈﺎم اﻟﺘﺸﻐﻴﻞ ﻳﻜﻮن 3002‪ windows server‬ﻋﻠﻲ ﻣﺴﺘﻮي اﳉﻬﺎز‬‫اﻟﺮﺋﻴﺴﻲ اﳌﺨﺪم ‪ server‬إﻣﺎ ﻋﻠﻲ ﻣﺴﺘﻮي اﻻﺟﻬﺰﻩ اﻟﻄﺮﻓﻴﺔ ‪ client‬ﻳﻜﻮن‬
‫‪.windows xp‬‬
‫ ﻧﻈﺎم إدارة ﻗﻮاﻋﺪ اﻟﺒﻴﺎﻧﺎت اﳌﺴﺘﺨﺪم ﰲ ﻣﻌﺎﳉﺔ اﻟﺒﻴﺎﻧﺎت وﲣﺰﻳﻨﻬﺎ ﻫﻮ ‪oracle‬‬‫‪.10g‬‬
‫٣- ﺗﺤﻠﻴﻞ اﻟﺸﺒﻜﺎت:‬
‫ ﺷﺒﻜﺔ ﳏﻠﻴﺔ ﳒﻤﻴﺔ ﺗﻮﺻﻞ ﺑﻜﺎﺑﻼت ﻣﻦ اﻟﻨﻮع ‪. twisted pair‬‬‫- ﺟﻬﺎز ‪ switch‬ﻟﺮﺑﻂ اﻷﺟﻬﺰة ﻣﻊ ﺑﻌﻀﻬﺎ اﻟﺒﻌﺾ.‬

‫8‬
‫إﻋﺪاد ﻗﺎﻋﺪة اﻟﺒﻴﺎﻧﺎت اﻷوﻟﻴﺔ ‪Conceptual Database‬‬

‫ﯾورد‬
‫1‬

‫اﻟﻣورد‬
‫ﺑوﻟﺳﺗﺔ اﻟﺷﺣن‬
‫)اﻷﺻﻧﺎف(‬

‫ﯾﺳﺗﻠم‬
‫وﯾوﻗﻊ‬

‫‪M‬‬

‫1‬
‫1‬

‫اﻟﻣوظف‬

‫1‬

‫1‬
‫1‬

‫ُ‬
‫ﺗﺧزن‬

‫ﯾﺳﺗﺧرج‬

‫1‬

‫ﯾﺗﺄﻛد‬
‫ﻣن‬
‫‪M‬‬
‫‪M‬‬

‫ﯾطﻠب‬
‫)ﯾﺣدد‬
‫اﻹﺿﺎﻓﮫ‬

‫‪M‬‬

‫اﻟﻣﺧزن‬

‫ﯾﺳﺗﻠم‬

‫ﺻرﻓﮫ)إذن‬
‫ﺗﺳﻠﯾم(‬

‫1‬

‫‪M‬‬

‫‪M‬‬

‫اﻟﻌﻣﯾل‬

‫ﯾﺳﺗﻠم‬

‫‪M‬‬

‫‪M‬‬
‫‪M‬‬

‫اﻟﻣﺳﺗﻠم‬
‫ﯾﺳﺗﻠم‬
‫ﯾدﻓﻊ‬
‫اﻟﻣﺑﻠﻎ‬

‫1‬

‫1‬

‫اﻟﺧزﯾﻧﮫ‬

‫9‬

‫ﻓﺎﺗورة اﻟﻣﺑﯾﻌﺎت‬
Logical Database ‫ﺗﺼﻤﻴﻢ ﻗﺎﻋﺪة اﻟﺒﻴﺎﻧﺎت اﻟﻤﻨﻄﻘﻴﺔ‬
receives
received_id
received_name

Emp
Emp_id
Emp_name
Emp_address
Emp_phone
Emp_job

customer
customer_id
customer_name
customer_phone
customer_address

Company
Company_id
Company_name
Company_email
Company _Country
Incoming
Incoming_id
Item_type_id
Item_id
Incoming_detail_unit
Incoming_detail_qty
Incoming_detail_total
Incoming_detail_note
Supplier_id

Item
Item_id
Item_name
Item_type_id
Company_id
Item_price
Item_max
Item_min
Stock

Stock
Stock_id
Stock_name
Emp_id

outgoing
outgoing_id
Item_type_id
Item_id
outgoing _detail_unit
outgoing _detail_qty
outgoing_detail_total
outgoing _detail_note
received_id

Invoices
Invoices _id
Item_type_id
Item_id
Invoices _detail_qty
Item_price
Incoming_detail_total
Incoming_detail_note
Customer_id

Supplier
Supplier_id
Supplier_name
Supplier_phone
Supplier_email
Supplier_address
10
‫ )ﻣﺮاﺟﻌﺔ اﻟﻨﻤﻮذج‬Normalization ‫ﺗﺤﺴﻴﻦ ﻗﺎﻋﺪة اﻟﺒﻴﺎﻧﺎت اﻟﻤﻨﻄﻘﻴﺔ‬
: (‫اﻟﻤﻨﻄﻘﻲ‬
‫ﻳﻮﺟﺪ ﺗﻜﺮار ﰲ ﻫﺬﻩ اﻟﺒﻴﺎﻧﺎت ﻛﺬﻟﻚ ﺑﻌﺾ اﳉﺪاول ﻏﲑ ﻣﺮﺑﻮﻃﻪ ﻣﻊ ﺑﻘﻴﺔ اﳉﺪاول ﻓﻴﺘﻢ‬
‫و‬
‫ ﻋﻠﻰ ﻫﺬا اﳌﺨﻄﻂ ﻟﻴﻜﻮن ﻣﱰاﺑﻂ وﻣﺘﻜﺎﻣﻞ‬normalization ‫ﺗﻄﺒﻴﻖ ﻗﻮاﻋﺪ ال‬
: ‫وﻻﻳﻮﺟﺪ ﺑﻪ ﺗﻜﺮار ، واﻟﺘﻐﻴﲑ ﻳﻜﻮن ﻛﺎﻟﺘﺎﱄ‬
job
job_id
job_name

Emp
Emp_id
Emp_name
Emp_address
Emp_phone
Job_id

Company
Company_id
Company_name
Company_email
Country_id

Country
Country_id
Country_name

outgoing_detail
outgoing_id
Item_type_id
Item_id
outgoing _detail_unit
outgoing _detail_qty
outgoing_detail_total
outgoing _detail_note

Outgoing
Outgoing_id
Outgoing_date
Received_id

11
Incoming_detail
Incoming_id
Item_type_id
Item_id
Incoming_detail_unit
Incoming_detail_qty
Incoming_detail_total
Incoming_detail_note

Incoming
Incoming_id
Buy_no
Incoming_date
Supplier_id
Stock_id

Invoices_detail
Invoices _id
Item_type_id
Item_id
Invoices _detail_qty
Item_price
Incoming_detail_total
Incoming_detail_note

Invoices
Invoices_id
Invoices_date
Customer_id

Item
Item_id
Item_name
Item_type_id
Company_id
Item_price
Item_max
Item_min
Stock_id

Item_type
Item_type_id
Item_type_name

12
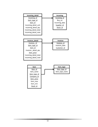
Logical Database (‫ﺗﺼﻤﻴﻢ ﻗﺎﻋﺪة اﻟﺒﻴﺎﻧﺎت اﻟﻤﻨﻄﻘﻴﺔ )ﺑﻌﺪ اﻟﺘﻌﺪﻳﻞ‬
job
job_id
job_name

Emp
Emp_id
Emp_name
Emp_address
Emp_phone
Job_id

Item
Item_id
Item_name
Item_type_id
Company_id
Item_price
Item_max
Item_min
Stock_id

Stock
Stock_id
Stock_name
Emp_id

Supplier
Supplier_id
Supplier_name
Supplier_phone
Supplier_email
Supplier_address

Country
Country_id
Country_name

customer
customer_id
customer_name
customer_phone
customer_address

Company
Company_id
Company_name
Company_email
Country_id

Incoming_detail
Incoming_id
Item_type_id
Item_id
Incoming_detail_unit
Incoming_detail_qty
Incoming_detail_total
Incoming_detail_note

Incoming
Incoming_id
Buy_no
Incoming_date
Supplier_id
Stock_id

Invoices
Invoices_id
Invoices_date
Customer_id

receives
received_id
received_name

Outgoing
Outgoing_id
Outgoing_date
Received_id

outgoing_detail
outgoing_id
Item_type_id
Item_id
outgoing _detail_unit
outgoing _detail_qty
outgoing_detail_total
outgoing _detail_note

Invoices_detail
Invoices _id
Item_type_id
Item_id
Invoices _detail_qty
Item_price
Incoming_detail_total
Incoming_detail_note

Item_type
Item_type_id
Item_type_name

13
‫ﺗﻨﻔﻴﺬ ﻗﺎﻋﺪة اﻟﺒﻴﺎﻧﺎت اﻟﻔﻴﺰﻳﺎﺋﻴﺔ ‪Physical Database‬‬
‫١- ﺟﺪول اﻟﻮﻇﻴﻔﻪ ‪job‬‬
‫اﺳم اﻟﺣﻘل‬

‫اﻹﺳم اﻟﺑرﻣﺟﻲ‬

‫ﺣﺟم اﻟﺣﻘل‬

‫ع اﻟﺑﯾﺎﻧﺎت‬
‫ﻧو‬

‫اﻟﺧﺻﺎﺋص‬

‫رﻗم اﻟوظﯾﻔﺔ‬

‫‪١٠ Job_id‬‬

‫2‪VARCHAR‬‬

‫‪PK‬‬

‫إﺳم اﻟوظﯾﻔﺔ‬

‫‪٣٠ Job_name‬‬

‫2‪VARCHAR‬‬

‫--‬

‫٢- ﺟﺪول اﻟﻤﻮﻇﻒ ‪emp‬‬
‫اﺳم اﻟﺣﻘل‬

‫اﻹﺳم اﻟﺑرﻣﺟﻲ‬

‫ﺣﺟم اﻟﺣﻘل‬

‫ع اﻟﺑﯾﺎﻧﺎت‬
‫ﻧو‬

‫اﻟﺧﺻﺎﺋص‬

‫رﻗم اﻟﻣوظف‬

‫‪١٠ Emp_id‬‬

‫2‪VARCHAR‬‬

‫‪PK‬‬

‫إﺳم اﻟﻣوظف‬

‫‪٣٠ Emp_name‬‬

‫2‪VARCHAR‬‬

‫--‬

‫اﻟﻌﻧوان‬

‫‪٣٠ Emp_address‬‬

‫2‪VARCHAR‬‬

‫--‬

‫اﻟﻬﺎﺗف‬

‫‪١٤ Emp_phone‬‬

‫2‪VARCHAR‬‬

‫--‬

‫‪١٠ Job_id‬‬

‫2‪VARCHAR‬‬

‫‪FK‬‬

‫رﻗم اﻟوظﯾﻔﺔ‬

‫٣- ﺟﺪول اﻟﻌﻤﻴﻞ ‪customer‬‬
‫اﺳم اﻟﺣﻘل‬

‫اﻹﺳم اﻟﺑرﻣﺟﻲ‬

‫ﺣﺟم اﻟﺣﻘل‬

‫ع اﻟﺑﯾﺎﻧﺎت‬
‫ﻧو‬

‫اﻟﺧﺻﺎﺋص‬

‫رﻗم اﻟﻌﻣﯾل‬

‫‪١٠ Customer_id‬‬

‫2‪VARCHAR‬‬

‫‪PK‬‬

‫إﺳم اﻟﻌﻣﯾل‬

‫‪٣٠ Customer_name‬‬

‫2‪VARCHAR‬‬

‫--‬

‫اﻟﻬﺎﺗف‬

‫‪١٤ Customer_phone‬‬

‫2‪VARCHAR‬‬

‫--‬

‫اﻟﻌﻧوان‬

‫‪٣٠ Customer_address‬‬

‫2‪VARCHAR‬‬

‫--‬

‫٤- ﺟﺪول اﻟﺒﻠﺪ ‪country‬‬
‫اﺳم اﻟﺣﻘل‬
‫رﻗم اﻟﺑﻠد‬

‫اﻹﺳم اﻟﺑرﻣﺟﻲ‬

‫ﺣﺟم اﻟﺣﻘل‬

‫‪١٠ Country_id‬‬

‫ع اﻟﺑﯾﺎﻧﺎت‬
‫ﻧو‬
‫2‪VARCHAR‬‬

‫41‬

‫اﻟﺧﺻﺎﺋص‬
‫‪PK‬‬
‫إﺳم اﻟﺑﻠد‬

‫‪٣٠ Country_name‬‬

‫--‬

‫2‪VARCHAR‬‬

‫٥- ﺟﺪول ﻛﻪ اﻟﻤﺼﻨﻌﻪ ‪company‬‬
‫اﻟﺸﺮ‬
‫اﺳم اﻟﺣﻘل‬

‫اﻹﺳم اﻟﺑرﻣﺟﻲ‬

‫ﺣﺟم اﻟﺣﻘل‬

‫ع اﻟﺑﯾﺎﻧﺎت‬
‫ﻧو‬

‫اﻟﺧﺻﺎﺋص‬

‫رﻗم اﻟﺷرﻛﻪ‬

‫‪١٠ Company_id‬‬

‫2‪VARCHAR‬‬

‫‪PK‬‬

‫إﺳم اﻟﺷرﻛﻪ‬

‫‪٣٠ Company_name‬‬

‫2‪VARCHAR‬‬

‫--‬

‫اﻟﺑرﯾد اﻹﻟﻛﺗروﻧﻲ‬

‫‪٣٠ Company_email‬‬

‫2‪VARCHAR‬‬

‫--‬

‫‪١٠ Country_id‬‬

‫2‪VARCHAR‬‬

‫‪FK‬‬

‫اﻟﺑﻠد‬

‫٦- ﺟﺪول أﻧﻮاع اﻷﺻﻨﺎف ‪item_type‬‬
‫اﺳم اﻟﺣﻘل‬

‫اﻹﺳم اﻟﺑرﻣﺟﻲ‬

‫ﺣﺟم اﻟﺣﻘل‬

‫ع اﻟﺑﯾﺎﻧﺎت‬
‫ﻧو‬

‫اﻟﺧﺻﺎﺋص‬

‫رﻗم ع اﻟﺻﻧف‬
‫ﻧو‬

‫‪١٠ Item_type_id‬‬

‫2‪VARCHAR‬‬

‫‪PK‬‬

‫إﺳم ع اﻟﺻﻧف‬
‫ﻧو‬

‫‪٣٠ Item_type_name‬‬

‫2‪VARCHAR‬‬

‫--‬

‫٧- ﺟﺪول اﻷﺻﻨﺎف ‪item‬‬
‫اﺳم اﻟﺣﻘل‬

‫اﻹﺳم اﻟﺑرﻣﺟﻲ‬

‫ﺣﺟم اﻟﺣﻘل‬

‫ع اﻟﺑﯾﺎﻧﺎت‬
‫ﻧو‬

‫اﻟﺧﺻﺎﺋص‬

‫رﻗم اﻟﺻﻧف‬

‫‪١٠ Item_id‬‬

‫2‪VARCHAR‬‬

‫‪PK‬‬

‫إﺳم اﻟﺻﻧف‬

‫‪٣٠ Item_name‬‬

‫2‪VARCHAR‬‬

‫--‬

‫رﻗم ع اﻟﺻﻧف‬
‫ﻧو‬

‫‪١٠ Item_type_id‬‬

‫2‪VARCHAR‬‬

‫‪FK‬‬

‫رﻗم اﻟﺷرﻛﻪ اﻟﻣﺻﻧﻌﻪ‬

‫‪١٠ Company_id‬‬

‫2‪VARCHAR‬‬

‫‪FK‬‬

‫اﻟﺳﻌر‬

‫‪١٠ Item_price‬‬

‫2‪VARCHAR‬‬

‫--‬

‫اﻟﺣد اﻷﻋﻠﻰ‬

‫‪١٠ Item_max‬‬

‫2‪VARCHAR‬‬

‫--‬

‫اﻟﺣد اﻷدﻧﻰ‬

‫‪١٠ Item_min‬‬

‫2‪VARCHAR‬‬

‫--‬

‫رﻗم اﻟﻣﺧزن‬

‫‪١٠ Stock_id‬‬

‫2‪VARCHAR‬‬

‫‪FK‬‬

‫51‬
‫٨- ﺟﺪول ﻣﺴﺘﻨﺪ اﻹدﺧﺎل ‪incoming‬‬
‫اﺳم اﻟﺣﻘل‬
‫رﻗم ﻣﺳﺗﻧد اﻹدﺧﺎل‬
‫رﻗم اﻟﺷ اء‬
‫ر‬
‫ﺗﺎرﯾﺦ اﻹدﺧﺎل‬
‫رﻗم اﻟﻣورد‬
‫رﻗم اﻟﻣﺧزن‬

‫ﺣﺟم اﻟﺣﻘل‬

‫اﻹﺳم اﻟﺑرﻣﺟﻲ‬

‫ع اﻟﺑﯾﺎﻧﺎت‬
‫ﻧو‬

‫اﻟﺧﺻﺎﺋص‬

‫‪١٠ Incoming_id‬‬

‫2‪VARCHAR‬‬

‫‪PK‬‬

‫‪١٠ Buy_no‬‬

‫2‪VARCHAR‬‬

‫--‬

‫‪-- Incoming_date‬‬

‫2‪VARCHAR‬‬

‫--‬

‫‪١٠ Supplier_id‬‬

‫2‪VARCHAR‬‬

‫‪FK‬‬

‫‪١٠ Stock_id‬‬

‫2‪VARCHAR‬‬

‫‪FK‬‬

‫٩- ﺟﺪول اﻟﻤﻮاد اﻟﻤﺪﺧﻠﻪ ﻓﻲ ﻣﺴﺘﻨﺪ اﻹدﺧﺎل ‪incoming_detail‬‬
‫اﺳم اﻟﺣﻘل‬
‫رﻗم ﻣﺳﺗﻧد اﻹدﺧﺎل‬

‫اﻹﺳم اﻟﺑرﻣﺟﻲ‬

‫ﺣﺟم اﻟﺣﻘل‬

‫ع اﻟﺑﯾﺎﻧﺎت‬
‫ﻧو‬

‫اﻟﺧﺻﺎﺋص‬

‫‪١٠ Incoming_id‬‬

‫2‪VARCHAR‬‬

‫‪FK‬‬

‫‪١٠ Item_type_id‬‬

‫2‪VARCHAR‬‬

‫‪FK‬‬

‫‪١٠ Item_id‬‬

‫2‪VARCHAR‬‬

‫‪FK‬‬

‫اﻟوﺣدﻩ‬

‫‪٣٠ Incoming_detail_unit‬‬

‫2‪VARCHAR‬‬

‫--‬

‫اﻟﻛﻣﯾﻪ اﻟﻣدﺧﻠﻪ‬

‫‪١٠ Incoming_detail_qty‬‬

‫2‪VARCHAR‬‬

‫--‬

‫اﻹﺟﻣﺎﻟﻲ‬

‫‪١٠ Incoming_detail_total‬‬

‫2‪VARCHAR‬‬

‫--‬

‫ﻣﻼﺣظﺎت‬

‫‪٥٠ Incoming_detail_note‬‬

‫2‪VARCHAR‬‬

‫--‬

‫رﻗم ع اﻟﺻﻧف‬
‫ﻧو‬
‫رﻗم اﻟﺻﻧف‬

‫٠١- ﺟﺪول اﻟﻤﺴﺘﻠﻤﻴﻦ ‪receives‬‬
‫اﺳم اﻟﺣﻘل‬

‫اﻹﺳم اﻟﺑرﻣﺟﻲ‬

‫ﺣﺟم اﻟﺣﻘل‬

‫ع اﻟﺑﯾﺎﻧﺎت‬
‫ﻧو‬

‫اﻟﺧﺻﺎﺋص‬

‫رﻗم اﻟﻣﺳﺗﻠم‬

‫‪١٠ Received_id‬‬

‫2‪VARCHAR‬‬

‫‪PK‬‬

‫إﺳم اﻟﻣﺳﺗﻠم‬

‫‪٣٠ Received_name‬‬

‫2‪VARCHAR‬‬

‫--‬

‫61‬
‫١١- ﺟﺪوإل ﻣﺴﺘﻨﺪ اﻹﺧﺮاج ‪outgoing‬‬
‫اﺳم اﻟﺣﻘل‬
‫رﻗم ﺳﻧد اﻹﺧ اج‬
‫ر‬
‫ﺗﺎرﯾﺦ اﻹﺧ اج‬
‫ر‬
‫رﻗم اﻟﻣﺳﺗﻠم‬

‫ﺣﺟم اﻟﺣﻘل‬

‫اﻹﺳم اﻟﺑرﻣﺟﻲ‬

‫ع اﻟﺑﯾﺎﻧﺎت‬
‫ﻧو‬

‫اﻟﺧﺻﺎﺋص‬

‫‪١٠ Outgoing_id‬‬

‫2‪VARCHAR‬‬

‫‪PK‬‬

‫‪-- Outgoing_date‬‬

‫2‪VARCHAR‬‬

‫--‬

‫‪١٠ Received_id‬‬

‫2‪VARCHAR‬‬

‫‪FK‬‬

‫٢١- ﺟﺪول اﻟﺒﻴﺎﻧﺎت اﻟﻤﺪﺧﻠﻪ ﻓﻲ ﻣﺴﺘﻨﺪ اﻹﺧﺮاج ‪outgoing_detail‬‬
‫اﺳم اﻟﺣﻘل‬

‫اﻹﺳم اﻟﺑرﻣﺟﻲ‬

‫ﺣﺟم اﻟﺣﻘل‬

‫ع اﻟﺑﯾﺎﻧﺎت‬
‫ﻧو‬

‫اﻟﺧﺻﺎﺋص‬

‫رﻗم ﺳﻧد اﻹﺧ اج‬
‫ر‬

‫‪١٠ Outgoing_id‬‬

‫2‪VARCHAR‬‬

‫‪FK‬‬

‫رﻗم ع اﻟﺻﻧف‬
‫ﻧو‬

‫‪١٠ Item_type_id‬‬

‫2‪VARCHAR‬‬

‫‪FK‬‬

‫‪١٠ Item_id‬‬

‫2‪VARCHAR‬‬

‫‪FK‬‬

‫اﻟوﺣدﻩ‬

‫‪٣٠ Outgoing__detail_unit‬‬

‫2‪VARCHAR‬‬

‫--‬

‫اﻟﻛﻣﯾﻪ‬

‫‪١٠ Outgoing__detail_qty‬‬

‫2‪VARCHAR‬‬

‫--‬

‫اﻹﺟﻣﺎﻟﻲ‬

‫‪١٠ Outgoing__detail_total‬‬

‫2‪VARCHAR‬‬

‫--‬

‫ﻣﻼﺣظﺎت‬

‫‪٥٠ Outgoing__detail_note‬‬

‫2‪VARCHAR‬‬

‫--‬

‫رﻗم اﻟﺻﻧف‬

‫٣١- ﺟﺪول اﻟﻤﺨﺰن ‪stock‬‬
‫اﺳم اﻟﺣﻘل‬

‫اﻹﺳم اﻟﺑرﻣﺟﻲ‬

‫ﺣﺟم اﻟﺣﻘل‬

‫ع اﻟﺑﯾﺎﻧﺎت‬
‫ﻧو‬

‫اﻟﺧﺻﺎﺋص‬

‫رﻗم اﻟﻣﺧزن‬

‫‪١٠ Stock_id‬‬

‫2‪VARCHAR‬‬

‫‪PK‬‬

‫إﺳم اﻟﻣﺧزن‬

‫‪٣٠ Stock_name‬‬

‫2‪VARCHAR‬‬

‫--‬

‫رﻗم اﻟﻣوظف‬

‫‪١٠ Emp_id‬‬

‫2‪VARCHAR‬‬

‫‪FK‬‬

‫71‬
‫٤١- ﺟﺪول ﻓﺎﺗﻮرة اﻟﺒﻴﻊ ‪invoices‬‬
‫اﺳم اﻟﺣﻘل‬
‫رﻗم ﻓﺎﺗو ة اﻟﺑﯾﻊ‬
‫ر‬
‫ﺗﺎرﯾﺦ ﻓﺎﺗو ة اﻟﺑﯾﻊ‬
‫ر‬
‫رﻗم اﻟﻌﻣﯾل اﻟﺻﺎد ة ﻟﻪ‬
‫ر‬

‫ﺣﺟم اﻟﺣﻘل‬

‫اﻹﺳم اﻟﺑرﻣﺟﻲ‬

‫ع اﻟﺑﯾﺎﻧﺎت‬
‫ﻧو‬

‫اﻟﺧﺻﺎﺋص‬

‫‪١٠ Invoices_id‬‬

‫2‪VARCHAR‬‬

‫‪PK‬‬

‫‪-- Invoices_date‬‬

‫2‪VARCHAR‬‬

‫--‬

‫‪١٠ Customer_id‬‬

‫2‪VARCHAR‬‬

‫‪FK‬‬

‫٥١- ﺟﺪول اﻟﻤﻮاد اﻟﺼﺎدرة ﻓﻲ ﻓﺎﺗﻮرة اﻟﺒﻴﻊ ‪invoice_detail‬‬
‫اﺳم اﻟﺣﻘل‬
‫رﻗم ﻓﺎﺗو ة اﻟﺑﯾﻊ‬
‫ر‬

‫اﻹﺳم اﻟﺑرﻣﺟﻲ‬

‫ﺣﺟم اﻟﺣﻘل‬

‫ع اﻟﺑﯾﺎﻧﺎت‬
‫ﻧو‬

‫اﻟﺧﺻﺎﺋص‬

‫‪١٠ Invoice_id‬‬

‫2‪VARCHAR‬‬

‫‪FK‬‬

‫‪١٠ Item_type_id‬‬

‫2‪VARCHAR‬‬

‫‪FK‬‬

‫‪١٠ Item_id‬‬

‫2‪VARCHAR‬‬

‫‪FK‬‬

‫اﻟﻛﻣﯾﻪ‬

‫‪١٠ Invoice_detail_qty‬‬

‫2‪VARCHAR‬‬

‫--‬

‫اﻟﺳﻌر‬

‫‪١٠ Item_price‬‬

‫2‪VARCHAR‬‬

‫‪FK‬‬

‫اﻹﺟﻣﺎﻟﻲ‬

‫‪١٠ Invoice_detail_total‬‬

‫2‪VARCHAR‬‬

‫--‬

‫ﻣﻼﺣظﺎت‬

‫‪٥٠ Invoice_detail_note‬‬

‫2‪VARCHAR‬‬

‫--‬

‫رﻗم ع اﻟﺻﻧف‬
‫ﻧو‬
‫رﻗم اﻟﺻﻧف‬

‫٦١- ﺟﺪول اﻟﻤﻮردﻳﻦ ‪supplier‬‬
‫اﺳم اﻟﺣﻘل‬

‫اﻹﺳم اﻟﺑرﻣﺟﻲ‬

‫ﺣﺟم اﻟﺣﻘل‬

‫ع اﻟﺑﯾﺎﻧﺎت‬
‫ﻧو‬

‫اﻟﺧﺻﺎﺋص‬

‫رﻗم اﻟﻣورد‬

‫‪١٠ Supplier_id‬‬

‫2‪VARCHAR‬‬

‫‪PK‬‬

‫إﺳم اﻟﻣورد‬

‫‪٣٠ Supplier_name‬‬

‫2‪VARCHAR‬‬

‫--‬

‫رﻗم اﻟﻬﺎﺗف‬

‫‪١٤ Supplier_phone‬‬

‫2‪VARCHAR‬‬

‫--‬

‫‪٣٠ Supplier_email‬‬

‫2‪VARCHAR‬‬

‫--‬

‫‪٣٠ Supplier_address‬‬

‫2‪VARCHAR‬‬

‫--‬

‫اﻟﺑرﯾد اﻹﻟﻛﺗروﻧﻲ‬
‫اﻟﻌﻧوان‬

‫81‬
‫٧١- ﺟﺪول اﻟﺨﺰﻳﻨﻪ ‪Py‬‬
‫اﺳم اﻟﺣﻘل‬
‫رﻗم اﻟﺧزﯾﻧﺔ‬
‫ع اﻟدﻓﻊ‬
‫ﻧو‬
‫ع‬
‫اﻟﻣﺑﻠﻎ اﻟﻣدﻓو‬
‫ة اﻟﺑﯾﻊ‬
‫ﻓﺎﺗور‬
‫اﻟﻌﻣﯾل‬
‫اﻟﻣوظف‬

‫اﻹﺳم اﻟﺑرﻣﺟﻲ‬

‫ﺣﺟم اﻟﺣﻘل‬

‫ع اﻟﺑﯾﺎﻧﺎت‬
‫ﻧو‬

‫اﻟﺧﺻﺎﺋص‬

‫‪١٠ Py_Id‬‬

‫2‪VARCHAR‬‬

‫‪PK‬‬

‫‪١٠ Py_Type‬‬

‫2‪VARCHAR‬‬

‫--‬

‫‪١٠ Paid‬‬

‫‪NUMBER‬‬

‫--‬

‫‪١٠ Invoices_id‬‬

‫2‪VARCHAR‬‬

‫‪FK‬‬

‫‪١٠ Customer_id‬‬

‫2‪VARCHAR‬‬

‫‪FK‬‬

‫‪١٠ Emp_id‬‬

‫2‪VARCHAR‬‬

‫‪FK‬‬

‫91‬
SQL Code (Create Tables) :
CREATE TABLE job
(job_id
VARCHAR2(10) NOT NULL,
job_name
VARCHAR2(30),
ADD CONSTRAINT job_id_pk PRIMARY KEY (job_id));

CREATE TABLE emp
(emp_id
VARCHAR2(10) NOT NULL,
emp_name
VARCHAR2(30),
emp_address
VARCHAR2(30),
emp_phone
VARCHAR2(14),
job_id
VARCHAR2(10),
ADD CONSTRAINT emp_id_pk PRIMARY KEY (emp_id),
ADD CONSTRAINT emp_job_id_fk FOREIGN KEY (job_id)
REFERENCES job (job_id) ON DELETE CASCADE);

CREATE TABLE customer
(customer_id
VARCHAR2(10) NOT NULL,
customer_name
VARCHAR2(30),
customer_phone
VARCHAR2(14),
customer_address
VARCHAR2(30),
ADD CONSTRAINT customer_id_pk PRIMARY KEY (customer_id));

CREATE TABLE country
(country_id
VARCHAR2(10) NOT NULL,
country_name
VARCHAR2(30),
ADD CONSTRAINT country_id_pk PRIMARY KEY (country_id));

CREATE TABLE company
(company_id
VARCHAR2(10) NOT NULL,
company_name
VARCHAR2(30),
company_email
VARCHAR2(30),
country_id
VARCHAR2(10),
ADD CONSTRAINT company_id_pk PRIMARY KEY (company_id),

20
ADD CONSTRAINT company_country_id_fk FOREIGN KEY
(country_id) REFERENCES country (country_id) ON DELETE
CASCADE);

CREATE TABLE item_type
(item_type_id
VARCHAR2(10) NOT NULL,
item_type_name
VARCHAR2(30),
ADD CONSTRAINT item_type_id_pk PRIMARY KEY (item_type_id));

CREATE TABLE item
(item_id
VARCHAR2(10) NOT NULL,
item_name
VARCHAR2(30),
item_type_id
VARCHAR2(10),
company_id
VARCHAR2(10),
item_price
VARCHAR2(10),
item_max
VARCHAR2(10),
item_min
VARCHAR2(10),
stock_id
VARCHAR2(10),
ADD CONSTRAINT item_id_pk PRIMARY KEY (item_id),
ADD CONSTRAINT item_item_type_id_fk FOREIGN KEY
(item_type_id)
REFERENCES item_type (item_type_id) ON DELETE CASCADE,
ADD CONSTRAINT item_company_id_fk FOREIGN KEY (company_id)
REFERENCES company (company_id) ON DELETE CASCADE,
ADD CONSTRAINT item_stock_id_fk FOREIGN KEY (stock_id)
REFERENCES stock (stock_id) ON DELETE CASCADE);

CREATE TABLE incoming
(incoming_id
VARCHAR2(10) NOT NULL,
buy_no
VARCHAR2(10),
incoming_date
DATE,
supplier_id
VARCHAR2(10),
stock_id
VARCHAR2(10)
ADD CONSTRAINT incoming_id_pk PRIMARY KEY (incoming_id),
ADD CONSTRAINT incoming_supplier_id_fk FOREIGN KEY
(supplier_id)
REFERENCES supplier (supplier_id) ON DELETE CASCADE,
ADD CONSTRAINT incoming_stock_id_fk FOREIGN KEY (stock_id)
21
REFERENCES stock (stock_id) ON DELETE CASCADE);

CREATE TABLE incoming_detail
(incoming_id
VARCHAR2(10),
item_type_id
VARCHAR2(10),
item_id
VARCHAR2(10),
incoming_detail_unit
VARCHAR2(30),
incoming_detail_qty
VARCHAR2(10),
incoming_detail_total
VARCHAR2(10),
incoming_detail_note
VARCHAR2(50),
ADD CONSTRAINT incoming_detail_incoming_id_fk FOREIGN KEY
(incoming_id)
REFERENCES incoming (incoming_id) ON DELETE CASCADE,
ADD CONSTRAINT incomin_detail_item_type_id_fk FOREIGN KEY
(item_type_id)
REFERENCES item_type (item_type_id) ON DELETE CASCADE,
ADD CONSTRAINT incoming_detail_item_id_fk FOREIGN KEY
(item_id)
REFERENCES item (item_id) ON DELETE CASCADE);

CREATE TABLE receives
(received_id
VARCHAR2(10) NOT NULL,
received_name
VARCHAR2(30),
ADD CONSTRAINT receives_id_pk PRIMARY KEY (received_id));

CREATE TABLE outgoing
(outgoing_id
VARCHAR2(10) NOT NULL,
outgoing_date
DATE,
received_id
VARCHAR2(10),
ADD CONSTRAINT outgoing_id_pk PRIMARY KEY (outgoing_id),
ADD CONSTRAINT outgoing_received_id_fk FOREIGN KEY
(received_id)
REFERENCES receives (received_id) ON DELETE CASCADE);

22
CREATE TABLE outgoing_detail
(outgoing_id
VARCHAR2(10),
item_type_id
VARCHAR2(10),
item_id
VARCHAR2(10),
outgoing__detail_unit
VARCHAR2(30),
outgoing__detail_qty
VARCHAR2(10),
outgoing__detail_total
VARCHAR2(10),
outgoing__detail_note
VARCHAR2(50),
ADD CONSTRAINT outgoing_detail_outgoing_id_fk FOREIGN KEY
(outgoing_id)
REFERENCES outgoing (outgoing_id) ON DELETE CASCADE,
ADD CONSTRAINT outgoin_detail_item_type_id_fk FOREIGN KEY
(item_type_id)
REFERENCES item_type (item_type_id) ON DELETE CASCADE,
ADD CONSTRAINT outgoing_detail_item_id_fk FOREIGN KEY
(item_id)
REFERENCES item (item_id) ON DELETE CASCADE);

CREATE TABLE stock
(stock_id
VARCHAR2(10) NOT NULL,
stock_name
VARCHAR2(30),
emp_id
VARCHAR2(10),
ADD CONSTRAINT stock_id_pk PRIMARY KEY (stock_id),
ADD CONSTRAINT stock_emp_id_fk FOREIGN KEY (emp_id)
REFERENCES emp (emp_id) ON DELETE CASCADE);

CREATE TABLE invoices
(invoices_id
VARCHAR2(10) NOT NULL,
invoices_date
DATE,
customer_id
VARCHAR2(10),
ADD CONSTRAINT invoices_id_pk PRIMARY KEY (invoices_id),
ADD CONSTRAINT invoices_customer_id_fk FOREIGN KEY
(customer_id)
REFERENCES customer (customer_id) ON DELETE CASCADE);
23
CREATE TABLE invoice_detail
(invoice_id
VARCHAR2(10),
item_type_id
VARCHAR2(10),
item_id
VARCHAR2(10),
invoice_detail_qty
VARCHAR2(10),
item_price
VARCHAR2(10),
invoice_detail_total
VARCHAR2(10),
invoice_detail_note
VARCHAR2(50),
ADD CONSTRAINT invoice_detail_invoice_id_fk FOREIGN KEY
(invoice_id)
REFERENCES invoices (invoices_id) ON DELETE CASCADE,
ADD CONSTRAINT invoice_detail_item_type_id_fk FOREIGN KEY
(item_type_id)
REFERENCES item_type (item_type_id) ON DELETE CASCADE,
ADD CONSTRAINT invoice_detail_item_id_fk FOREIGN KEY
(item_id)
REFERENCES item (item_id) ON DELETE CASCADE,
ADD CONSTRAINT invoice_detail_item_price_fk FOREIGN KEY
(item_price)
REFERENCES item (item_id) ON DELETE CASCADE);

CREATE TABLE supplier
(supplier_id
VARCHAR2(10) NOT NULL,
supplier_name
VARCHAR2(30),
supplier_phone
VARCHAR2(14),
supplier_email
VARCHAR2(30),
supplier_address
VARCHAR2(30),
ADD CONSTRAINT supplier_id_pk PRIMARY KEY (supplier_id));

24
: (‫اﻹﺳﺘﻌﻼﻣﺎت اﻟﺘﻲ ﺗﻠﺒﻲ اﻟﻤﺘﻄﻠﺒﺎت )اﻟﺘﻘﺎرﻳﺮ‬
‫١. ﺗﻘﺮﻳﺮ ﺑﻔﻮاﺗﲑ اﻟﺒﻴﻊ ﺑﺘﺎرﻳﺦ ﻣﻌﲔ‬
Select *
From invouces
Where invouces_date='10-10-2012';
. ‫٢. ﺗﻘﺮﻳﺮ ﺑﻔﻮاﺗﲑ اﻟﺒﻴﻊ ﰲ ﻣﺪة زﻣﻨﻴﻪ ﳏﺪدﻩ‬
Select *
From invouces
Where invouces_date between '1-10-2012' and
'1-10-2013';
. ‫٣. ﺗﻘﺮﻳﺮ ﺑﻌﺪد ﻓﻮاﺗﲑ اﳌﺒﻴﻌﺎت ﰲ ﻓﱰة ﳏﺪدﻩ‬
Select count(*)
From invouces
Where invouces_date between '1-10-2012' and
25
'1-10-2013';

. ‫٤. ﺗﻘﺮﻳﺮ ﺑﻔﻮاﺗﲑ اﻟﺒﻴﻊ ﻟﻌﻤﻴﻞ ﻣﻌﲔ‬
Select customer_id, invouces_id, invouces_date
From invouces,customer
Where customer.customer_id =
invouces.customer_id;
. ‫٥. ﺗﻘﺮﻳﺮ ﺑﺎﻷﺻﻨﺎف اﻟﱵ ﺗﺴﺘﻮردﻫﺎ ﻛﻪ و ﻛﺎت اﳌﺼﻨﻌﻪ ﳍﺎ وﺑﻠﺪ اﳌﻨﺸﺄ‬
‫اﻟﺸﺮ اﻟﺸﺮ‬
Select item_id,company_id,country_id
From item,company,country
Where (item.company_id = company. company_id)
and (company. country_id= country. country_id);
. ‫٦. ﺗﻘﺮﻳﺮ ﺑﺄﻧﻮاع اﻷﺻﻨﺎف اﻟﱵ ﺗﺴﺘﻮردﻫﺎ ﻛﻪ‬
‫اﻟﺸﺮ‬
Select item_type_id
From item_type;
26
. ‫٧. ﺗﻘﺮﻳﺮ ﺑﺎﳊﺪ اﻷﻋﻠﻰ واﳊﺪ اﻷدﱏ ﻟﻜﻞ ﺻﻨﻒ‬
Select item_ name,item_max,item_min
From item;
. (‫٨. ﺗﻘﺮﻳﺮ ﺑﺎﻷﺻﻨﺎف اﻟﱵ وﺻﻠﺖ ﻟﻠﺤﺪ اﻷدﱏ )اﻷﺻﻨﺎف اﻟﱵ ﳚﺐ اﻟﺸﺮاء ﻣﻨﻬﺎ‬
Select item_ id, item_min
From item;
. ‫٩. ﺗﻘﺮﻳﺮ ﺑﺎﻷﺻﻨﺎف ﺣﺴﺐ ﻧﻮع ﻣﻌﲔ‬
Select item_type_id,item_id
From item,item_type
Where item. item_type_id = item_type.
item_type_id
Group by item_type_name;

27
. ‫ﺗﻘﺮﻳﺮ ﺑﺎﻷﺻﻨﺎف اﻟﱵ ﰎ ﺑﻴﻌﻬﺎ ﺑﺘﺎرﻳﺦ ﻣﻌﲔ‬

.١٠

Select item_id,
From item
Where item_type_id ='1';
. ‫ﺗﻘﺮﻳﺮ ﺑﺎﻷﺻﻨﺎف اﳌﺘﻮﻓﺮﻩ ﺑﺎﳌﺨﺰن ﺣﺴﺐ اﳌﺨﺰن اﳌﻮﺟﻮدﻩ ﻓﻴﻪ‬

.١١

Select item_id ,stock_id
From item,stock
Where (item. stock_id = stock. stock_id)
Group by stock_id;
. ‫ﺗﻘﺮﻳﺮ ﺑﺄﺣﺪث وأﻗﺪم ﻓﺎﺗﻮرة ﺑﻴﻊ‬

.١٢

SELECT MAX(invoices_date), MIN(invoices_date)
FROM invoices;
. ‫ﺗﻘﺮﻳﺮ ﺑﻜﻞ اﳌﻮﻇﻔﲔ اﻟﺬﻳﻦ ﻳﻌﻤﻠﻮن ﰲ ﻛﻪ‬
‫اﻟﺸﺮ‬
28

.١٣
‫‪SELECT emp_id,emp_name‬‬
‫;‪FROM emp‬‬
‫٤١.‬

‫ﺗﻘﺮﻳﺮ ﺑﺎﳌﻮردﻳﻦ اﻟﺬﻳﻦ ﺗﺘﻌﺎﻣﻞ ﻣﻌﻬﻢ ﻛﻪ .‬
‫اﻟﺸﺮ‬
‫‪SELECT supplier_id, supplier_name‬‬
‫;‪FROM supplier‬‬

‫٥١.‬

‫ﺗﻘﺮﻳﺮ ﺑﻜﻞ اﻟﻌﻤﻼء اﻟﺬﻳﻦ ﻳﺘﻌﺎﻣﻠﻮن ﻣﻊ ﻛﺔ .‬
‫اﻟﺸﺮ‬
‫‪SELECT customer_id, customer_name‬‬
‫;‪FROM customer‬‬

‫وﻳﻤﻜﻦ أن ﺗﻀﺎف ﺗﻘﺎرﻳﺮ أﺧﺮى ﺣﺴﺐ ﺣﺠﺔ اﻟﻤﺆﺳﺴﺔ ﻟﻬﺎ .‬

‫92‬
‫ﺷﺎﺷﺎت اﻟﻨﻈﺎم :‬

‫ﺷﺎﺷﺎت ﻧﻈﺎم اﻟﻤﺒﻴﻌﺎت ﻛﺔ اﻟﺨﻨﺪﻗﺎوي :‬
‫ﻟﺸﺮ‬
‫١- ﺷﺎﺷﺔ اﻟﺪﺧﻮل ﻟﻨﻈﺎم اﻟﻤﺒﻴﻌﺎت‬

‫03‬
‫٢- اﻟﺸﺎﺷﺔ اﻟﺮﺋﻴﺴﺔ ﻟﻨﻈﺎم اﻟﻤﺒﻴﻌﺎت‬

‫13‬
‫٣- ﺷﺎﺷﺔ ﻛﺎت اﻟﻤﺼﻨﻌﻪ‬
‫اﻟﺸﺮ‬

‫23‬
‫٤- ﺷﺎﺷﺔ اﻟﺒﻠﺪان‬

‫33‬
‫٥- ﺷﺎﺷﺔ اﻟﻌﻤﻼء‬

‫43‬
‫٦- ﺷﺎﺷﺔ اﻟﻤﻮﻇﻔﻴﻦ‬

‫53‬
‫٧- ﺷﺎﺷﺔ ﻣﺴﺘﻨﺪ اﻹدﺧﺎل وﺗﻔﺎﺻﻴﻠﻪ‬

‫63‬
‫٨- ﺷﺎﺷﺔ اﻷﺻﻨﺎف‬

‫73‬
‫٩- ﺷﺎﺷﺔ أﻧﻮاع اﻷﺻﻨﺎف‬

‫83‬
‫٠١- ﺷﺎﺷﺔ اﻟﻮﻇﺎﺋﻒ‬

‫93‬
‫١١- ﺷﺎﺷﺔ ﻣﺴﺘﻨﺪ اﻹﺧﺮاج وﺗﻔﺎﺻﻠﻴﻪ‬

‫04‬
‫٢١- ﺷﺎﺷﺔ اﻟﻤﺴﺘﻠﻤﻴﻦ‬

‫14‬
‫٣١- ﺷﺎﺷﺔ اﻟﻤﺨﺎزن‬

‫24‬
‫٤١- ﺷﺎﺷﺔ اﻟﻤﻮردﻳﻦ‬

‫34‬
‫٥١- ﺷﺎﺷﺔ ﻓﺎﺗﻮرة اﻟﺒﻴﻊ وﺗﻔﺎﺻﻠﻴﻬﺎ‬

‫ﺗﻢ ﺑﺤﻤﺪ اﷲ‬

‫44‬

مشروع قواعد البيانات

  • 1.
    ‫‪ ‬ا‪ ‬ا‪‬ا‪‬‬ ‫ﺟﺎﻣﻌﺔ اﻟﻨﻴﻠﻴﻦ‬ ‫ﻛﻠﻴﺔ ﻋﻠﻮم اﻟﺤﺎﺳﻮب وﺗﻘﺎﻧﺔ اﻟﻤﻌﻠﻮﻣﺎت‬ ‫ﻣﺎﺟﺴﺘﻴﺮ ﺗﻘﺎﻧﺔ اﻟﻤﻌﻠﻮﻣﺎت‬ ‫اﻟﻤﺠﻤﻮﻋﺔ اﻟﺜﺎﻧﻴﺔ‬ ‫‪‬روع ‪‬وا‪‬د ا‪‬ت‬ ‫‪‬ظ‪‬م ا‪‬راء ‪ ‬ر‪ ‬ا‪‬د‪‬وي ا‪‬ر‪‬‬ ‫إ‪‬اد ا‪: ‬‬ ‫ﺻﻔﻴﻪ ﻧﺎﺟﺢ ﻧﻮري اﻟﺒﺪري‬ ‫إ‪‬اف :‬ ‫دﻛﺘﻮر ﻃﺎرق‬ ‫1‬
  • 2.
    ‫أﻫﻤﻴﺔ ﺗﺼﻤﻴﻢ ﻗﻮاﻋﺪاﻟﺒﻴﺎﻧﺎت :‬ ‫إن ﻋﻤﻠﻴﺔ ﺑﻨﺎء ﻗﺎﻋﺪة ﺑﻴﺎﻧﺎت ﺟﻴﺪﻩ ﻻ ﻳﺄﰐ ﺑﺘﻠﻚ اﻟﺴﻬﻮﻟﺔ ، إذ ﻻﺑﺪ ﻣﻦ ﺑﺬل‬ ‫ﺟﻬﺪ ﻛﺒﲑ ﻟﻠﺤﺼﻮل ﻋﻠﻰ ﻗﺎﻋﺪة ﺑﻴﺎﻧﺎت ﺟﻴﺪﻩ . واﻟﺘﺼﻤﻴﻢ اﳉﻴﺪ ﻟﻘﺎﻋﺪة اﻟﺒﻴﺎﻧﺎت‬ ‫ﻳﺴﻬﻞ ﻋﻤﻠﻴﺔ إﺳﺘﺨﺪام وإدارة ﻫﺬﻩ اﻟﻘﺎﻋﺪﻩ ، أﻣﺎ اﻟﺘﺼﻤﻴﻢ اﻟﺴﻲء ﻓﺴﻴﺆدي إﱃ ﺗﻜﺮار‬ ‫اﻟﺒﻴﺎﻧﺎت وﺑﺎﻟﺘﺎﱄ ﺗﺼﻌﺐ ﻋﻤﻠﻴﺔ اﳊﻔﺎظ ﻋﻠﻰ ﺗﻮاﻓﻘﻴﺔ اﻟﺒﻴﺎﻧﺎت وﻋﺎدة ﻣﺎ ﻳﺆدي ﺗﻜﺮار‬ ‫اﻟﺒﻴﺎﻧﺎت إﱃ ﻧﺘﺎﺋﺞ ﻏﲑ ﺻﺤﻴﺤﺔ ﻋﻨﺪ ﻃﻠﺐ ﺗﻠﻚ اﻟﺒﻴﺎﻧﺎت ﻣﻦ ﺗﻠﻚ اﻟﻘﺎﻋﺪة وﻫﺬﻩ ﺑﺪورﻩ‬ ‫ﻳﺆدي إﱃ أن أي ﻗﺮارات إدارﻳﺔ ﻛﺬﻟﻚ أي ﲣﻄﻴﻂ ﻣﺴﺘﻘﺒﻠﻲ ﺳﻴﻜﻮن ﺧﺎﻃﺌﺎ ﻹﻋﺘﻤﺎدﻩ‬ ‫و‬ ‫ﻋﻠﻰ ﻣﻌﻠﻮﻣﺎت ﻏﲑ ﺻﺤﻴﺤﺔ .‬ ‫دورة ﺣﻴﺎة ﻗﺎﻋﺪة اﻟﺒﻴﺎﻧﺎت )‪: Database Life Cycle (DBLC‬‬ ‫إن ﻋﻤﻠﻴﺔ ﺗﻄﻮﻳﺮ ﻗﺎﻋﺪة اﻟﺒﻴﺎﻧﺎت ﲤﺮ ﲟﺠﻤﻮﻋﺔ ﻣﻦ اﳌﺮاﺣﻞ ، ﻫﺬﻩ اﳌﺮاﺣﻞ اﳌﺘﺘﺎﻟﻴﺔ‬ ‫ﺗﺴﻤﻰ ﺑﺪورة ﺣﻴﺎة ﻗﺎﻋﺪة اﻟﺒﻴﺎﻧﺎت ، وﻫﺬ اﳌﺮاﺣﻞ أو دورة اﳊﻴﺎة ﲤﺮ ﺑﺼﻮرة ﻣﺘﺰاﻣﻨﺔ‬ ‫ﺿﻤﻦ ﻣﺮاﺣﻞ دورة ﺣﻴﺎة ﻧﻈﺎم اﳌﻌﻠﻮﻣﺎت .‬ ‫ﺗﺘﻜﻮن دورة ﺣﻴﺎة ﻗﺎﻋﺪة اﻟﺒﻴﺎﻧﺎت ﻣﻦ اﻟﻤﺮاﺣﻞ اﻟﺘﺎﻟﻴﺔ :‬ ‫١- ﺗﺤﺪﻳﺪ اﻟﻤﻮاﺻﻔﺎت واﻟﻤﺘﻄﻠﺒﺎت اﻟﺨﺎﺻﺔ ﺑﻘﺎﻋﺪة اﻟﺒﻴﺎﻧﺎت : وﻫﻲ ﻣﺮﺣﻠﺔ‬ ‫ﺟﺰﺋﻴﺔ ﺿﻤﻦ ﲨﻊ ﻣﻮاﺻﻔﺎت وﻣﺘﻄﻠﺒﺎت ﻧﻈﺎم اﳌﻌﻠﻮﻣﺎت ﰲ ﻣﺮﺣﻠﺔ اﻟﺘﺤﻠﻴﻞ .‬ ‫2‬
  • 3.
    ‫٢- إﻋﺪاد ﻗﺎﻋﺪةاﻟﺒﻴﺎﻧﺎت اﻷوﻟﻴﺔ ‪: Conceptual Database‬‬ ‫وﻓﻴﻬﺎ ﻳﺘﻢ ﺗﺼﻤﻴﻢ ﳕﻮذج أوﱄ ﻟﻠﺒﻴﺎﻧﺎت ﺑﻮاﺳﻄﺔ ﳐﻄﻄﺎت ﻋﻼﻗﺔ-ﻛﻴﻨﻮﻧﺔ‬ ‫)‪. (ER-D‬‬ ‫٣- ﺗﺼﻤﻴﻢ ﻗﺎﻋﺪة اﻟﺒﻴﺎﻧﺎت اﻟﻤﻨﻄﻘﻴﺔ ‪ : Logical Database‬ﲢﻮﻳﻞ‬ ‫ﻗﺎﻋﺪة اﻟﺒﻴﺎﻧﺎت اﻷوﻟﻴﺔ ، أو ﳐﻄﻂ )‪ ، (ER-D‬إﱃ ﳐﻄﻂ اﻹﺳﻜﻴﻤﺎ‬ ‫)‪ ، (Database Schema‬وذﻟﻚ ﺑﺈﺗﺒﺎع ﻗﻮاﻋﺪ اﻟﺘﺤﻮﻳﻞ ‪Mapping‬‬ ‫‪. Rules‬‬ ‫٤- ﺗﺤﺴﻴﻦ ﻗﺎﻋﺪة اﻟﺒﻴﺎﻧﺎت اﻟﻤﻨﻄﻘﻴﺔ : وذﻟﻚ ﺑﺘﻄﺒﻴﻖ ﻗﻮاﻋﺪ اﻟﺘﻄﺒﻴﻊ‬ ‫‪ Normalization‬اﻟﱵ ﺪف إﱃ ﺗﻘﻠﻴﻞ ﺗﻜﺮارﻳﺔ اﻟﺒﻴﺎﻧﺎت ، ﻣﻦ أﺟﻞ‬ ‫رﻓﻊ ﻛﻔﺎءة ﻗﺎﻋﺪة اﻟﺒﻴﺎﻧﺎت ﻣﺎ أﻣﻜﻦ .‬ ‫٥- ﺗﻨﻔﻴﺬ ﻗﺎﻋﺪة اﻟﺒﻴﺎﻧﺎت اﻟﻔﻴﺰﻳﺎﺋﻴﺔ ‪ : Physical Database‬وﰲ ﻫﺬﻩ‬ ‫اﳌﺮﺣﻠﺔ ﻳﺘﻢ ﻛﺘﺎﺑﺔ أﻛﻮاد إﻧﺸﺎء ﻗﺎﻋﺪة اﻟﺒﻴﺎﻧﺎت ﺑﻠﻐﺔ ‪ ، SQL‬وﳛﺪد ﻓﻴﻬﺎ ﺑﻨﻴﺔ‬ ‫اﳉﺪاول وﻧﻮع ﺑﻴﺎﻧﺎت اﳊﻘﻮل واﳌﻔﺎﺗﻴﺢ اﻷﺳﺎﺳﻴﺔ واﻷﺟﻨﺒﻴﺔ وﺑﺎﻗﻲ ﺷﺮوط‬ ‫ﺗﺼﻤﻴﻢ ﻗﺎﻋﺪة اﻟﺒﻴﺎﻧﺎت ، ﰒ ﺗﻨﻔﻴﺬ ذﻟﻚ ﺿﻤﻦ ﻧﻈﺎم إدارة ﻗﺎﻋﺪة اﻟﺒﻴﺎﻧﺎت‬ ‫ﻣﻨﺎﺳﺐ ‪ ، DBMS‬ﻣﺜﻞ ) , ‪Oracle , Access , Sqlserver‬‬ ‫‪. (Mysql … etc‬‬ ‫وإﻋﺘﻤﺎداً ﻋﻠﻰ دورة ﺣﻴﺎة ﻗﺎﻋﺪة اﻟﺒﻴﺎﻧﺎت اﻟﺴﺎﺑﻘﺔ ، ﳒﺪ أن ﻣﺮﺣﻠﺔ اﻟﺘﺼﻤﻴﻢ ﺗﺒﺪأ‬ ‫ﺑﺎﳌﺮﺣﻠﺔ اﻟﺜﺎﻟﺜﺔ ﻣﻦ دورة ﺣﻴﺎة ﻗﺎﻋﺪة اﻟﺒﻴﺎﻧﺎت .‬ ‫3‬
  • 4.
    ‫ﻧﺒﺬﻩ ﺗﻌﺮﻳﻔﻴﺔ ﻋﻦﻛﻪ :‬ ‫اﻟﺸﺮ‬ ‫ﺗﻌﺘﱪ ﻛﺔ اﳋﻨﺪﻗﺎوي اﻟﺘﺠﺎرﻳﺔ اﶈﺪودة إﺣﺪى ﻛﱪﻳﺎت ﻛﺎت اﻟﺴﻮداﻧﻴﺔ‬ ‫اﻟﺸﺮ‬ ‫ﺷﺮ‬ ‫اﻟﻌﺎﻣﻠﻪ ﰲ ﳎﺎل إﺳﺘﲑاد وﲡﺎرة اﻟﻮاﺑﻮرات اﻟﺰراﻋﻴﺔ وﻃﻮاﺣﲔ اﻟﻐﻼل واﳌﻮﻟﺪات‬ ‫اﻟﻜﻬﺮﺑﺎﺋﻴﺔ وﻣﻌﺎﺻﺮ اﻟﺰﻳﻮت وﻋﺪات اﻟﻮرش واﻹﺳﺒﲑات .‬ ‫و‬ ‫اﻟﺸﺮ‬ ‫ﺗﻘﻮم ﻛﻪ ﺑﺈﺳﺘﲑاد ﻫﺬﻩ اﻵﻟﻴﺎت ﻣﻦ )اﻟﺼﲔ – اﳍﻨﺪ – اﻟﻴﺎﺑﺎن( وﻫﻲ ﻛﻴﻼً‬ ‫ﺣﺼﺮﻳﺎً ﻟﻠﻌﺪﻳﺪ ﻣﻦ ﻛﺎت اﻟﺘﺠﺎرﻳﺔ ذات اﻟﺸﻬﺮة اﻟﻮاﺳﻌﻪ ﰲ اﻷﺳﻮاق اﻟﺴﻮداﻧﻴﺔ .‬ ‫اﳌﺎر‬ ‫ﺗﻨﺘﺸﺮ ﻓﺮوع ﻛﺔ ﰲ وﻻﻳﺎت اﻟﺴﻮدان اﻷﺧﺮى وذﻟﻚ ﻟﺘﺴﻬﻴﻞ وﺻﻮل‬ ‫اﻟﺸﺮ‬ ‫ﺧﺪﻣﺎت ﻛﺔ وﺳﻠﻌﻬﺎ إﱃ ﻳﺪ اﳌﺴﺘﻬﻠﻚ ﺑﺴﻬﻮﻟﺔ وﻳﺴﺮ .‬ ‫اﻟﺸﺮ‬ ‫ﻛﺰ اﻟﺮﺋﻴﺴﻲ ﻛﺔ ﰲ اﳋﺮﻃﻮم – ع اﳉﻤﻬﻮرﻳﺔ – ﺟﻨﻮب ﻣﺴﺠﺪ ﻓﺎروق،‬ ‫ﺷﺎر‬ ‫ﻟﻠﺸﺮ‬ ‫اﳌﺮ‬ ‫وﳍﺎ اﻟﻌﺪﻳﺪ ﻣﻦ اﻟﻔﺮوع ﰲ أﻣﺪرﻣﺎن ، اﻟﺪاﻣﺮ ، ﺷﻨﺪي ، رﺑﻚ ، اﻷﺑﻴﺾ ، ﻧﻴﺎﻻ ،‬ ‫اﳌﻨﺎﻗﻞ ، اﻟﻘﻀﺎرف .‬ ‫أﻧﺸﻄﺘﻬﺎ :‬ ‫١- ﺗﻌﻤﻞ ﻛﺔ ﰲ ﳎﺎل إﺳﺘﲑاد وﲡﺎرة اﻟﻮاﺑﻮرات اﻟﺰراﻋﻴﺔ وﻃﻮاﺣﲔ اﻟﻐﻼل‬ ‫اﻟﺸﺮ‬ ‫واﳌﻮﻟﺪات اﻟﻜﻬﺮﺑﺎﺋﻴﺔ وﻣﻌﺎﺻﺮ اﻟﺰﻳﻮت وﻋﺪات اﻟﻮرش واﻹﺳﺒﲑات .‬ ‫٢- ﺗﻘﻮم ﻛﺔ ﺑﺈﺳﺘﲑاد ﻃﻠﻤﺒﺎت اﳌﻴﺎﻩ اﻟﺰراﻋﻴﺔ ﻣﻦ اﻟﺼﲔ واﳍﻨﺪ .‬ ‫اﻟﺸﺮ‬ ‫٣- ﲤﺘﻠﻚ ﻛﺔ ﻣﺼﻨﻊ ﻹﻧﺘﺎج ﺣﺠﺎرة اﻟﻄﻮاﺣﲔ ﻛﺔ أﺑﻮﺟﺎ ﻣﻮﺳﻰ‬ ‫ﻣﺎر‬ ‫اﻟﺸﺮ‬ ‫اﻟﺴﻮداﻧﻴﺔ اﳌﻌﺮوﻓﻪ .‬ ‫4‬
  • 5.
    ‫٤- ﺗﻌﻤﻞ ﻛﻪﰲ ﺑﻀﺎﺋﻊ أﺧﺮى ذات إﺳﺘﺨﺪاﻣﺎت ﺣﻴﻮﻳﺔ ﰲ اﳊﻴﺎة اﻟﻴﻮﻣﻴﺔ.‬ ‫اﻟﺸﺮ‬ ‫أﻫﺪاﻓﻬﺎ :‬ ‫١- ﺗﺴﻬﻴﻞ وﺻﻮل اﻟﺴﻠﻌﺔ إﱃ ﻳﺪ اﳌﺴﺘﻬﻠﻚ ﺑﺴﻬﻮﻟﺔ وﻳﺴﺮ .‬ ‫٢- ﺗﻠﺒﻴﺔ ﺧﺪﻣﺎت زﺑﺎﺋﻨﻬﺎ ﺑﺼﻮرة ﺳﺮﻳﻌﺔ .‬ ‫٣- ﻓﺘﺢ ﻓﺮوع ﻛﺔ ﰲ وﻻﻳﺎت اﻟﺴﻮدان ﺪف ﺗﻘﺪﱘ أﻓﻀﻞ اﳋﺪﻣﺎت ﻟﻜﻞ‬ ‫ﻟﻠﺸﺮ‬ ‫ﻋﻤﻼﺋﻬﺎ أﻳﻦ ﻣﺎﻛﺎﻧﻮ .‬ ‫5‬
  • 6.
    ‫وﺻﻒ اﻟﻨﻈﺎم :‬ ‫ﻧﻈﺎماﻟﺒﻴﻊ ﻓﻲ اﻟﻤﻌﺎرض :‬ ‫١- ﻳﻘﻮم اﻟﻌﻤﻴﻞ أو اﻟﺰﺑﻮن ﺑﺘﺤﺪﻳﺪ اﻹﺿﺎﻓﻪ اﻟﱵ ﳛﺘﺎج إﻟﻴﻬﺎ ﳌﻮﻇﻒ‬ ‫اﳌﺒﻴﻌﺎت.‬ ‫٢- دﻓﻊ ﻗﻴﻤﺔ اﻹﺿﺎﻓﺔ اﻟﱵ ﰎ ﲢﺪﻳﺪﻫﺎ وإﺳﺘﻼم إﻳﺼﺎل ﻧﻘﺪي )ﻓﺎﺗﻮرة اﻟﺒﻴﻊ(.‬ ‫٣- دﻓﻊ اﳌﺒﻠﻎ ﺑﺎﳋﺰﻳﻨﻪ وإﺳﺘﻼم ﻧﺴﺨﺔ ﻣﻦ اﻹﻳﺼﺎل واﻟﺮﺟﻮع إﱃ ﻣﻮﻇﻒ‬ ‫اﳌﺒﻴﻌﺎت .‬ ‫٤- ﻳﻘﻮم ﻣﻮﻇﻒ اﳌﺒﻴﻌﺎت ﺑﺎﻟﺘﺤﻘﻖ ﻣﻦ ﺗﻮﻗﻴﻊ أﻣﲔ اﳋﺰﻳﻨﻪ .‬ ‫٥- إﺳﺘﺨﺮاج إذن ﺗﺴﻠﻴﻢ اﻟﺒﻀﺎﻋﺔ ﻣﻦ اﳌﺨﺰن )ﺻﺮﻓﻪ( .‬ ‫٦- إﺳﺘﻼم اﻟﺒﻀﺎﻋﺔ ﻣﻦ اﳌﺨﺰن .‬ ‫ﻧﻈﺎم دﺧﻮل اﻟﺒﻀﺎﻋﺔ إﻟﻰ اﻟﻤﺨﺎزن :‬ ‫١- ﻳﺴﺘﻠﻢ أﻣﲔ اﳌﺨﺰن ﺑﻮﻟﺴﺘﺔ اﻟﺸﺤﻦ ﺑﻪ ﺗﻔﺎﺻﻴﻞ اﻟﺒﻀﺎﻋﺔ .‬ ‫٢- ﺗﻮزﻳﻊ اﻟﺒﻀﺎﺋﻊ داﺧﻞ اﳌﺨﺰن ﺣﺴﺐ اﳊﺠﻢ واﻟﻨﻮﻋﻴﻪ وﻣﺮاﻋﺎة ﺗﻠﻒ‬ ‫اﻟﺒﻀﺎﻋﻪ إذا ﻛﺎﻧﺖ اﻟﺒﻀﺎﻋﺔ ﻗﺎﺑﻠﺔ ﻟﻠﺘﻠﻒ ﺑﻔﻌﻞ اﻟﻌﻮاﻣﻞ اﳌﻨﺎﺧﻴﻪ )ﺣﺮارﻩ‬ ‫اﻟﺸﻤﺲ ، أﻣﻄﺎر وﻏﲑﻫﺎ ( .‬ ‫٣- ﻳﻘﻮم أﻣﲔ اﳌﺨﺰن ﺑﺘﺪوﻳﻦ اﻹﺿﺎﻓﺔ ﺑﺪﻓﱰ ﻳﺴﻤﻰ )ﺑﺪﻓﱰ ﻛﺔ اﳌﺨﺰن( .‬ ‫ﺣﺮ‬ ‫٤- اﻟﺘﻮﻗﻴﻊ ﻋﻠﻰ اﻹﺿﺎﻓﺔ اﻟﱵ ﰎ إﺳﺘﻼﻣﻬﺎ ﰲ ﺑﻮﻟﺴﺘﺔ اﻟﺸﺤﻦ .‬ ‫6‬
  • 7.
    ‫ﺗﺤﺪﻳﺪ اﻟﻤﻮاﺻﻔﺎت واﻟﻤﺘﻄﻠﺒﺎتاﻟﺨﺎﺻﺔ ﺑﻘﺎﻋﺪة اﻟﺒﻴﺎﻧﺎت )ﺗﺤﻠﻴﻞ اﻟﻤﺘﻄﻠﺒﺎت( :‬ ‫وﻫﻰ ﻣﺮﺣﻠﺔ ﺟﺰﺋﻴﺔ ﺿﻤﻦ ﲨﻊ ﻣﻮاﺻﻔﺎت وﻣﺘﻄﻠﺒﺎت ﻧﻈﺎم اﳌﻌﻠﻮﻣﺎت‬ ‫١- ﺗﺤﻠﻴﻞ اﻷﺟﻬﺰة :‬ ‫اﻟﻄﺮﻓﻴﺎت ‪ client‬ﺗﻼﺛﺔ وﺗﻜﻮن ﺑﺎﳌﻮاﺻﻔﺎت اﻟﺘﺎﻟﻴﺔ:‬ ‫ﻧﻮع اﳉﻬﺎز 0022 ‪HP DX‬‬ ‫اﳌﻌﺎﰿ : ‪Intel Processor Core i3 , ٦ GHz‬‬ ‫اﻟﺬاﻛﺮة اﻟﺮﺋﻴﺴﻴﺔ :‪RAM ٣GB‬‬ ‫اﻟﻘﺮص اﻟﺼﻠﺐ:‪HDD 350 GB‬‬ ‫ﻣﺸﻐﻞ اﻹﻗﺮاص اﻟﺼﻠﺒﺔ:25:‪DVD:RM‬‬ ‫اﻟﺸﺎﺷﺔ :‪MONITOR17" LCD‬‬ ‫7‬
  • 8.
    ‫٢- ﺗﺤﻠﻴﻞ اﻟﺒﺮﻣﺠﻴﺎت:‬ ‫اﻟﱪﳎﻴﺎتاﳌﻘﱰﺣﺔ ﻫﻲ:-‬ ‫ ﻧﻈﺎم اﻟﺘﺸﻐﻴﻞ ﻳﻜﻮن 3002‪ windows server‬ﻋﻠﻲ ﻣﺴﺘﻮي اﳉﻬﺎز‬‫اﻟﺮﺋﻴﺴﻲ اﳌﺨﺪم ‪ server‬إﻣﺎ ﻋﻠﻲ ﻣﺴﺘﻮي اﻻﺟﻬﺰﻩ اﻟﻄﺮﻓﻴﺔ ‪ client‬ﻳﻜﻮن‬ ‫‪.windows xp‬‬ ‫ ﻧﻈﺎم إدارة ﻗﻮاﻋﺪ اﻟﺒﻴﺎﻧﺎت اﳌﺴﺘﺨﺪم ﰲ ﻣﻌﺎﳉﺔ اﻟﺒﻴﺎﻧﺎت وﲣﺰﻳﻨﻬﺎ ﻫﻮ ‪oracle‬‬‫‪.10g‬‬ ‫٣- ﺗﺤﻠﻴﻞ اﻟﺸﺒﻜﺎت:‬ ‫ ﺷﺒﻜﺔ ﳏﻠﻴﺔ ﳒﻤﻴﺔ ﺗﻮﺻﻞ ﺑﻜﺎﺑﻼت ﻣﻦ اﻟﻨﻮع ‪. twisted pair‬‬‫- ﺟﻬﺎز ‪ switch‬ﻟﺮﺑﻂ اﻷﺟﻬﺰة ﻣﻊ ﺑﻌﻀﻬﺎ اﻟﺒﻌﺾ.‬ ‫8‬
  • 9.
    ‫إﻋﺪاد ﻗﺎﻋﺪة اﻟﺒﻴﺎﻧﺎتاﻷوﻟﻴﺔ ‪Conceptual Database‬‬ ‫ﯾورد‬ ‫1‬ ‫اﻟﻣورد‬ ‫ﺑوﻟﺳﺗﺔ اﻟﺷﺣن‬ ‫)اﻷﺻﻧﺎف(‬ ‫ﯾﺳﺗﻠم‬ ‫وﯾوﻗﻊ‬ ‫‪M‬‬ ‫1‬ ‫1‬ ‫اﻟﻣوظف‬ ‫1‬ ‫1‬ ‫1‬ ‫ُ‬ ‫ﺗﺧزن‬ ‫ﯾﺳﺗﺧرج‬ ‫1‬ ‫ﯾﺗﺄﻛد‬ ‫ﻣن‬ ‫‪M‬‬ ‫‪M‬‬ ‫ﯾطﻠب‬ ‫)ﯾﺣدد‬ ‫اﻹﺿﺎﻓﮫ‬ ‫‪M‬‬ ‫اﻟﻣﺧزن‬ ‫ﯾﺳﺗﻠم‬ ‫ﺻرﻓﮫ)إذن‬ ‫ﺗﺳﻠﯾم(‬ ‫1‬ ‫‪M‬‬ ‫‪M‬‬ ‫اﻟﻌﻣﯾل‬ ‫ﯾﺳﺗﻠم‬ ‫‪M‬‬ ‫‪M‬‬ ‫‪M‬‬ ‫اﻟﻣﺳﺗﻠم‬ ‫ﯾﺳﺗﻠم‬ ‫ﯾدﻓﻊ‬ ‫اﻟﻣﺑﻠﻎ‬ ‫1‬ ‫1‬ ‫اﻟﺧزﯾﻧﮫ‬ ‫9‬ ‫ﻓﺎﺗورة اﻟﻣﺑﯾﻌﺎت‬
  • 10.
    Logical Database ‫ﺗﺼﻤﻴﻢﻗﺎﻋﺪة اﻟﺒﻴﺎﻧﺎت اﻟﻤﻨﻄﻘﻴﺔ‬ receives received_id received_name Emp Emp_id Emp_name Emp_address Emp_phone Emp_job customer customer_id customer_name customer_phone customer_address Company Company_id Company_name Company_email Company _Country Incoming Incoming_id Item_type_id Item_id Incoming_detail_unit Incoming_detail_qty Incoming_detail_total Incoming_detail_note Supplier_id Item Item_id Item_name Item_type_id Company_id Item_price Item_max Item_min Stock Stock Stock_id Stock_name Emp_id outgoing outgoing_id Item_type_id Item_id outgoing _detail_unit outgoing _detail_qty outgoing_detail_total outgoing _detail_note received_id Invoices Invoices _id Item_type_id Item_id Invoices _detail_qty Item_price Incoming_detail_total Incoming_detail_note Customer_id Supplier Supplier_id Supplier_name Supplier_phone Supplier_email Supplier_address 10
  • 11.
    ‫ )ﻣﺮاﺟﻌﺔ اﻟﻨﻤﻮذج‬Normalization‫ﺗﺤﺴﻴﻦ ﻗﺎﻋﺪة اﻟﺒﻴﺎﻧﺎت اﻟﻤﻨﻄﻘﻴﺔ‬ : (‫اﻟﻤﻨﻄﻘﻲ‬ ‫ﻳﻮﺟﺪ ﺗﻜﺮار ﰲ ﻫﺬﻩ اﻟﺒﻴﺎﻧﺎت ﻛﺬﻟﻚ ﺑﻌﺾ اﳉﺪاول ﻏﲑ ﻣﺮﺑﻮﻃﻪ ﻣﻊ ﺑﻘﻴﺔ اﳉﺪاول ﻓﻴﺘﻢ‬ ‫و‬ ‫ ﻋﻠﻰ ﻫﺬا اﳌﺨﻄﻂ ﻟﻴﻜﻮن ﻣﱰاﺑﻂ وﻣﺘﻜﺎﻣﻞ‬normalization ‫ﺗﻄﺒﻴﻖ ﻗﻮاﻋﺪ ال‬ : ‫وﻻﻳﻮﺟﺪ ﺑﻪ ﺗﻜﺮار ، واﻟﺘﻐﻴﲑ ﻳﻜﻮن ﻛﺎﻟﺘﺎﱄ‬ job job_id job_name Emp Emp_id Emp_name Emp_address Emp_phone Job_id Company Company_id Company_name Company_email Country_id Country Country_id Country_name outgoing_detail outgoing_id Item_type_id Item_id outgoing _detail_unit outgoing _detail_qty outgoing_detail_total outgoing _detail_note Outgoing Outgoing_id Outgoing_date Received_id 11
  • 12.
  • 13.
    Logical Database (‫ﺗﺼﻤﻴﻢﻗﺎﻋﺪة اﻟﺒﻴﺎﻧﺎت اﻟﻤﻨﻄﻘﻴﺔ )ﺑﻌﺪ اﻟﺘﻌﺪﻳﻞ‬ job job_id job_name Emp Emp_id Emp_name Emp_address Emp_phone Job_id Item Item_id Item_name Item_type_id Company_id Item_price Item_max Item_min Stock_id Stock Stock_id Stock_name Emp_id Supplier Supplier_id Supplier_name Supplier_phone Supplier_email Supplier_address Country Country_id Country_name customer customer_id customer_name customer_phone customer_address Company Company_id Company_name Company_email Country_id Incoming_detail Incoming_id Item_type_id Item_id Incoming_detail_unit Incoming_detail_qty Incoming_detail_total Incoming_detail_note Incoming Incoming_id Buy_no Incoming_date Supplier_id Stock_id Invoices Invoices_id Invoices_date Customer_id receives received_id received_name Outgoing Outgoing_id Outgoing_date Received_id outgoing_detail outgoing_id Item_type_id Item_id outgoing _detail_unit outgoing _detail_qty outgoing_detail_total outgoing _detail_note Invoices_detail Invoices _id Item_type_id Item_id Invoices _detail_qty Item_price Incoming_detail_total Incoming_detail_note Item_type Item_type_id Item_type_name 13
  • 14.
    ‫ﺗﻨﻔﻴﺬ ﻗﺎﻋﺪة اﻟﺒﻴﺎﻧﺎتاﻟﻔﻴﺰﻳﺎﺋﻴﺔ ‪Physical Database‬‬ ‫١- ﺟﺪول اﻟﻮﻇﻴﻔﻪ ‪job‬‬ ‫اﺳم اﻟﺣﻘل‬ ‫اﻹﺳم اﻟﺑرﻣﺟﻲ‬ ‫ﺣﺟم اﻟﺣﻘل‬ ‫ع اﻟﺑﯾﺎﻧﺎت‬ ‫ﻧو‬ ‫اﻟﺧﺻﺎﺋص‬ ‫رﻗم اﻟوظﯾﻔﺔ‬ ‫‪١٠ Job_id‬‬ ‫2‪VARCHAR‬‬ ‫‪PK‬‬ ‫إﺳم اﻟوظﯾﻔﺔ‬ ‫‪٣٠ Job_name‬‬ ‫2‪VARCHAR‬‬ ‫--‬ ‫٢- ﺟﺪول اﻟﻤﻮﻇﻒ ‪emp‬‬ ‫اﺳم اﻟﺣﻘل‬ ‫اﻹﺳم اﻟﺑرﻣﺟﻲ‬ ‫ﺣﺟم اﻟﺣﻘل‬ ‫ع اﻟﺑﯾﺎﻧﺎت‬ ‫ﻧو‬ ‫اﻟﺧﺻﺎﺋص‬ ‫رﻗم اﻟﻣوظف‬ ‫‪١٠ Emp_id‬‬ ‫2‪VARCHAR‬‬ ‫‪PK‬‬ ‫إﺳم اﻟﻣوظف‬ ‫‪٣٠ Emp_name‬‬ ‫2‪VARCHAR‬‬ ‫--‬ ‫اﻟﻌﻧوان‬ ‫‪٣٠ Emp_address‬‬ ‫2‪VARCHAR‬‬ ‫--‬ ‫اﻟﻬﺎﺗف‬ ‫‪١٤ Emp_phone‬‬ ‫2‪VARCHAR‬‬ ‫--‬ ‫‪١٠ Job_id‬‬ ‫2‪VARCHAR‬‬ ‫‪FK‬‬ ‫رﻗم اﻟوظﯾﻔﺔ‬ ‫٣- ﺟﺪول اﻟﻌﻤﻴﻞ ‪customer‬‬ ‫اﺳم اﻟﺣﻘل‬ ‫اﻹﺳم اﻟﺑرﻣﺟﻲ‬ ‫ﺣﺟم اﻟﺣﻘل‬ ‫ع اﻟﺑﯾﺎﻧﺎت‬ ‫ﻧو‬ ‫اﻟﺧﺻﺎﺋص‬ ‫رﻗم اﻟﻌﻣﯾل‬ ‫‪١٠ Customer_id‬‬ ‫2‪VARCHAR‬‬ ‫‪PK‬‬ ‫إﺳم اﻟﻌﻣﯾل‬ ‫‪٣٠ Customer_name‬‬ ‫2‪VARCHAR‬‬ ‫--‬ ‫اﻟﻬﺎﺗف‬ ‫‪١٤ Customer_phone‬‬ ‫2‪VARCHAR‬‬ ‫--‬ ‫اﻟﻌﻧوان‬ ‫‪٣٠ Customer_address‬‬ ‫2‪VARCHAR‬‬ ‫--‬ ‫٤- ﺟﺪول اﻟﺒﻠﺪ ‪country‬‬ ‫اﺳم اﻟﺣﻘل‬ ‫رﻗم اﻟﺑﻠد‬ ‫اﻹﺳم اﻟﺑرﻣﺟﻲ‬ ‫ﺣﺟم اﻟﺣﻘل‬ ‫‪١٠ Country_id‬‬ ‫ع اﻟﺑﯾﺎﻧﺎت‬ ‫ﻧو‬ ‫2‪VARCHAR‬‬ ‫41‬ ‫اﻟﺧﺻﺎﺋص‬ ‫‪PK‬‬
  • 15.
    ‫إﺳم اﻟﺑﻠد‬ ‫‪٣٠ Country_name‬‬ ‫--‬ ‫2‪VARCHAR‬‬ ‫٥-ﺟﺪول ﻛﻪ اﻟﻤﺼﻨﻌﻪ ‪company‬‬ ‫اﻟﺸﺮ‬ ‫اﺳم اﻟﺣﻘل‬ ‫اﻹﺳم اﻟﺑرﻣﺟﻲ‬ ‫ﺣﺟم اﻟﺣﻘل‬ ‫ع اﻟﺑﯾﺎﻧﺎت‬ ‫ﻧو‬ ‫اﻟﺧﺻﺎﺋص‬ ‫رﻗم اﻟﺷرﻛﻪ‬ ‫‪١٠ Company_id‬‬ ‫2‪VARCHAR‬‬ ‫‪PK‬‬ ‫إﺳم اﻟﺷرﻛﻪ‬ ‫‪٣٠ Company_name‬‬ ‫2‪VARCHAR‬‬ ‫--‬ ‫اﻟﺑرﯾد اﻹﻟﻛﺗروﻧﻲ‬ ‫‪٣٠ Company_email‬‬ ‫2‪VARCHAR‬‬ ‫--‬ ‫‪١٠ Country_id‬‬ ‫2‪VARCHAR‬‬ ‫‪FK‬‬ ‫اﻟﺑﻠد‬ ‫٦- ﺟﺪول أﻧﻮاع اﻷﺻﻨﺎف ‪item_type‬‬ ‫اﺳم اﻟﺣﻘل‬ ‫اﻹﺳم اﻟﺑرﻣﺟﻲ‬ ‫ﺣﺟم اﻟﺣﻘل‬ ‫ع اﻟﺑﯾﺎﻧﺎت‬ ‫ﻧو‬ ‫اﻟﺧﺻﺎﺋص‬ ‫رﻗم ع اﻟﺻﻧف‬ ‫ﻧو‬ ‫‪١٠ Item_type_id‬‬ ‫2‪VARCHAR‬‬ ‫‪PK‬‬ ‫إﺳم ع اﻟﺻﻧف‬ ‫ﻧو‬ ‫‪٣٠ Item_type_name‬‬ ‫2‪VARCHAR‬‬ ‫--‬ ‫٧- ﺟﺪول اﻷﺻﻨﺎف ‪item‬‬ ‫اﺳم اﻟﺣﻘل‬ ‫اﻹﺳم اﻟﺑرﻣﺟﻲ‬ ‫ﺣﺟم اﻟﺣﻘل‬ ‫ع اﻟﺑﯾﺎﻧﺎت‬ ‫ﻧو‬ ‫اﻟﺧﺻﺎﺋص‬ ‫رﻗم اﻟﺻﻧف‬ ‫‪١٠ Item_id‬‬ ‫2‪VARCHAR‬‬ ‫‪PK‬‬ ‫إﺳم اﻟﺻﻧف‬ ‫‪٣٠ Item_name‬‬ ‫2‪VARCHAR‬‬ ‫--‬ ‫رﻗم ع اﻟﺻﻧف‬ ‫ﻧو‬ ‫‪١٠ Item_type_id‬‬ ‫2‪VARCHAR‬‬ ‫‪FK‬‬ ‫رﻗم اﻟﺷرﻛﻪ اﻟﻣﺻﻧﻌﻪ‬ ‫‪١٠ Company_id‬‬ ‫2‪VARCHAR‬‬ ‫‪FK‬‬ ‫اﻟﺳﻌر‬ ‫‪١٠ Item_price‬‬ ‫2‪VARCHAR‬‬ ‫--‬ ‫اﻟﺣد اﻷﻋﻠﻰ‬ ‫‪١٠ Item_max‬‬ ‫2‪VARCHAR‬‬ ‫--‬ ‫اﻟﺣد اﻷدﻧﻰ‬ ‫‪١٠ Item_min‬‬ ‫2‪VARCHAR‬‬ ‫--‬ ‫رﻗم اﻟﻣﺧزن‬ ‫‪١٠ Stock_id‬‬ ‫2‪VARCHAR‬‬ ‫‪FK‬‬ ‫51‬
  • 16.
    ‫٨- ﺟﺪول ﻣﺴﺘﻨﺪاﻹدﺧﺎل ‪incoming‬‬ ‫اﺳم اﻟﺣﻘل‬ ‫رﻗم ﻣﺳﺗﻧد اﻹدﺧﺎل‬ ‫رﻗم اﻟﺷ اء‬ ‫ر‬ ‫ﺗﺎرﯾﺦ اﻹدﺧﺎل‬ ‫رﻗم اﻟﻣورد‬ ‫رﻗم اﻟﻣﺧزن‬ ‫ﺣﺟم اﻟﺣﻘل‬ ‫اﻹﺳم اﻟﺑرﻣﺟﻲ‬ ‫ع اﻟﺑﯾﺎﻧﺎت‬ ‫ﻧو‬ ‫اﻟﺧﺻﺎﺋص‬ ‫‪١٠ Incoming_id‬‬ ‫2‪VARCHAR‬‬ ‫‪PK‬‬ ‫‪١٠ Buy_no‬‬ ‫2‪VARCHAR‬‬ ‫--‬ ‫‪-- Incoming_date‬‬ ‫2‪VARCHAR‬‬ ‫--‬ ‫‪١٠ Supplier_id‬‬ ‫2‪VARCHAR‬‬ ‫‪FK‬‬ ‫‪١٠ Stock_id‬‬ ‫2‪VARCHAR‬‬ ‫‪FK‬‬ ‫٩- ﺟﺪول اﻟﻤﻮاد اﻟﻤﺪﺧﻠﻪ ﻓﻲ ﻣﺴﺘﻨﺪ اﻹدﺧﺎل ‪incoming_detail‬‬ ‫اﺳم اﻟﺣﻘل‬ ‫رﻗم ﻣﺳﺗﻧد اﻹدﺧﺎل‬ ‫اﻹﺳم اﻟﺑرﻣﺟﻲ‬ ‫ﺣﺟم اﻟﺣﻘل‬ ‫ع اﻟﺑﯾﺎﻧﺎت‬ ‫ﻧو‬ ‫اﻟﺧﺻﺎﺋص‬ ‫‪١٠ Incoming_id‬‬ ‫2‪VARCHAR‬‬ ‫‪FK‬‬ ‫‪١٠ Item_type_id‬‬ ‫2‪VARCHAR‬‬ ‫‪FK‬‬ ‫‪١٠ Item_id‬‬ ‫2‪VARCHAR‬‬ ‫‪FK‬‬ ‫اﻟوﺣدﻩ‬ ‫‪٣٠ Incoming_detail_unit‬‬ ‫2‪VARCHAR‬‬ ‫--‬ ‫اﻟﻛﻣﯾﻪ اﻟﻣدﺧﻠﻪ‬ ‫‪١٠ Incoming_detail_qty‬‬ ‫2‪VARCHAR‬‬ ‫--‬ ‫اﻹﺟﻣﺎﻟﻲ‬ ‫‪١٠ Incoming_detail_total‬‬ ‫2‪VARCHAR‬‬ ‫--‬ ‫ﻣﻼﺣظﺎت‬ ‫‪٥٠ Incoming_detail_note‬‬ ‫2‪VARCHAR‬‬ ‫--‬ ‫رﻗم ع اﻟﺻﻧف‬ ‫ﻧو‬ ‫رﻗم اﻟﺻﻧف‬ ‫٠١- ﺟﺪول اﻟﻤﺴﺘﻠﻤﻴﻦ ‪receives‬‬ ‫اﺳم اﻟﺣﻘل‬ ‫اﻹﺳم اﻟﺑرﻣﺟﻲ‬ ‫ﺣﺟم اﻟﺣﻘل‬ ‫ع اﻟﺑﯾﺎﻧﺎت‬ ‫ﻧو‬ ‫اﻟﺧﺻﺎﺋص‬ ‫رﻗم اﻟﻣﺳﺗﻠم‬ ‫‪١٠ Received_id‬‬ ‫2‪VARCHAR‬‬ ‫‪PK‬‬ ‫إﺳم اﻟﻣﺳﺗﻠم‬ ‫‪٣٠ Received_name‬‬ ‫2‪VARCHAR‬‬ ‫--‬ ‫61‬
  • 17.
    ‫١١- ﺟﺪوإل ﻣﺴﺘﻨﺪاﻹﺧﺮاج ‪outgoing‬‬ ‫اﺳم اﻟﺣﻘل‬ ‫رﻗم ﺳﻧد اﻹﺧ اج‬ ‫ر‬ ‫ﺗﺎرﯾﺦ اﻹﺧ اج‬ ‫ر‬ ‫رﻗم اﻟﻣﺳﺗﻠم‬ ‫ﺣﺟم اﻟﺣﻘل‬ ‫اﻹﺳم اﻟﺑرﻣﺟﻲ‬ ‫ع اﻟﺑﯾﺎﻧﺎت‬ ‫ﻧو‬ ‫اﻟﺧﺻﺎﺋص‬ ‫‪١٠ Outgoing_id‬‬ ‫2‪VARCHAR‬‬ ‫‪PK‬‬ ‫‪-- Outgoing_date‬‬ ‫2‪VARCHAR‬‬ ‫--‬ ‫‪١٠ Received_id‬‬ ‫2‪VARCHAR‬‬ ‫‪FK‬‬ ‫٢١- ﺟﺪول اﻟﺒﻴﺎﻧﺎت اﻟﻤﺪﺧﻠﻪ ﻓﻲ ﻣﺴﺘﻨﺪ اﻹﺧﺮاج ‪outgoing_detail‬‬ ‫اﺳم اﻟﺣﻘل‬ ‫اﻹﺳم اﻟﺑرﻣﺟﻲ‬ ‫ﺣﺟم اﻟﺣﻘل‬ ‫ع اﻟﺑﯾﺎﻧﺎت‬ ‫ﻧو‬ ‫اﻟﺧﺻﺎﺋص‬ ‫رﻗم ﺳﻧد اﻹﺧ اج‬ ‫ر‬ ‫‪١٠ Outgoing_id‬‬ ‫2‪VARCHAR‬‬ ‫‪FK‬‬ ‫رﻗم ع اﻟﺻﻧف‬ ‫ﻧو‬ ‫‪١٠ Item_type_id‬‬ ‫2‪VARCHAR‬‬ ‫‪FK‬‬ ‫‪١٠ Item_id‬‬ ‫2‪VARCHAR‬‬ ‫‪FK‬‬ ‫اﻟوﺣدﻩ‬ ‫‪٣٠ Outgoing__detail_unit‬‬ ‫2‪VARCHAR‬‬ ‫--‬ ‫اﻟﻛﻣﯾﻪ‬ ‫‪١٠ Outgoing__detail_qty‬‬ ‫2‪VARCHAR‬‬ ‫--‬ ‫اﻹﺟﻣﺎﻟﻲ‬ ‫‪١٠ Outgoing__detail_total‬‬ ‫2‪VARCHAR‬‬ ‫--‬ ‫ﻣﻼﺣظﺎت‬ ‫‪٥٠ Outgoing__detail_note‬‬ ‫2‪VARCHAR‬‬ ‫--‬ ‫رﻗم اﻟﺻﻧف‬ ‫٣١- ﺟﺪول اﻟﻤﺨﺰن ‪stock‬‬ ‫اﺳم اﻟﺣﻘل‬ ‫اﻹﺳم اﻟﺑرﻣﺟﻲ‬ ‫ﺣﺟم اﻟﺣﻘل‬ ‫ع اﻟﺑﯾﺎﻧﺎت‬ ‫ﻧو‬ ‫اﻟﺧﺻﺎﺋص‬ ‫رﻗم اﻟﻣﺧزن‬ ‫‪١٠ Stock_id‬‬ ‫2‪VARCHAR‬‬ ‫‪PK‬‬ ‫إﺳم اﻟﻣﺧزن‬ ‫‪٣٠ Stock_name‬‬ ‫2‪VARCHAR‬‬ ‫--‬ ‫رﻗم اﻟﻣوظف‬ ‫‪١٠ Emp_id‬‬ ‫2‪VARCHAR‬‬ ‫‪FK‬‬ ‫71‬
  • 18.
    ‫٤١- ﺟﺪول ﻓﺎﺗﻮرةاﻟﺒﻴﻊ ‪invoices‬‬ ‫اﺳم اﻟﺣﻘل‬ ‫رﻗم ﻓﺎﺗو ة اﻟﺑﯾﻊ‬ ‫ر‬ ‫ﺗﺎرﯾﺦ ﻓﺎﺗو ة اﻟﺑﯾﻊ‬ ‫ر‬ ‫رﻗم اﻟﻌﻣﯾل اﻟﺻﺎد ة ﻟﻪ‬ ‫ر‬ ‫ﺣﺟم اﻟﺣﻘل‬ ‫اﻹﺳم اﻟﺑرﻣﺟﻲ‬ ‫ع اﻟﺑﯾﺎﻧﺎت‬ ‫ﻧو‬ ‫اﻟﺧﺻﺎﺋص‬ ‫‪١٠ Invoices_id‬‬ ‫2‪VARCHAR‬‬ ‫‪PK‬‬ ‫‪-- Invoices_date‬‬ ‫2‪VARCHAR‬‬ ‫--‬ ‫‪١٠ Customer_id‬‬ ‫2‪VARCHAR‬‬ ‫‪FK‬‬ ‫٥١- ﺟﺪول اﻟﻤﻮاد اﻟﺼﺎدرة ﻓﻲ ﻓﺎﺗﻮرة اﻟﺒﻴﻊ ‪invoice_detail‬‬ ‫اﺳم اﻟﺣﻘل‬ ‫رﻗم ﻓﺎﺗو ة اﻟﺑﯾﻊ‬ ‫ر‬ ‫اﻹﺳم اﻟﺑرﻣﺟﻲ‬ ‫ﺣﺟم اﻟﺣﻘل‬ ‫ع اﻟﺑﯾﺎﻧﺎت‬ ‫ﻧو‬ ‫اﻟﺧﺻﺎﺋص‬ ‫‪١٠ Invoice_id‬‬ ‫2‪VARCHAR‬‬ ‫‪FK‬‬ ‫‪١٠ Item_type_id‬‬ ‫2‪VARCHAR‬‬ ‫‪FK‬‬ ‫‪١٠ Item_id‬‬ ‫2‪VARCHAR‬‬ ‫‪FK‬‬ ‫اﻟﻛﻣﯾﻪ‬ ‫‪١٠ Invoice_detail_qty‬‬ ‫2‪VARCHAR‬‬ ‫--‬ ‫اﻟﺳﻌر‬ ‫‪١٠ Item_price‬‬ ‫2‪VARCHAR‬‬ ‫‪FK‬‬ ‫اﻹﺟﻣﺎﻟﻲ‬ ‫‪١٠ Invoice_detail_total‬‬ ‫2‪VARCHAR‬‬ ‫--‬ ‫ﻣﻼﺣظﺎت‬ ‫‪٥٠ Invoice_detail_note‬‬ ‫2‪VARCHAR‬‬ ‫--‬ ‫رﻗم ع اﻟﺻﻧف‬ ‫ﻧو‬ ‫رﻗم اﻟﺻﻧف‬ ‫٦١- ﺟﺪول اﻟﻤﻮردﻳﻦ ‪supplier‬‬ ‫اﺳم اﻟﺣﻘل‬ ‫اﻹﺳم اﻟﺑرﻣﺟﻲ‬ ‫ﺣﺟم اﻟﺣﻘل‬ ‫ع اﻟﺑﯾﺎﻧﺎت‬ ‫ﻧو‬ ‫اﻟﺧﺻﺎﺋص‬ ‫رﻗم اﻟﻣورد‬ ‫‪١٠ Supplier_id‬‬ ‫2‪VARCHAR‬‬ ‫‪PK‬‬ ‫إﺳم اﻟﻣورد‬ ‫‪٣٠ Supplier_name‬‬ ‫2‪VARCHAR‬‬ ‫--‬ ‫رﻗم اﻟﻬﺎﺗف‬ ‫‪١٤ Supplier_phone‬‬ ‫2‪VARCHAR‬‬ ‫--‬ ‫‪٣٠ Supplier_email‬‬ ‫2‪VARCHAR‬‬ ‫--‬ ‫‪٣٠ Supplier_address‬‬ ‫2‪VARCHAR‬‬ ‫--‬ ‫اﻟﺑرﯾد اﻹﻟﻛﺗروﻧﻲ‬ ‫اﻟﻌﻧوان‬ ‫81‬
  • 19.
    ‫٧١- ﺟﺪول اﻟﺨﺰﻳﻨﻪ‪Py‬‬ ‫اﺳم اﻟﺣﻘل‬ ‫رﻗم اﻟﺧزﯾﻧﺔ‬ ‫ع اﻟدﻓﻊ‬ ‫ﻧو‬ ‫ع‬ ‫اﻟﻣﺑﻠﻎ اﻟﻣدﻓو‬ ‫ة اﻟﺑﯾﻊ‬ ‫ﻓﺎﺗور‬ ‫اﻟﻌﻣﯾل‬ ‫اﻟﻣوظف‬ ‫اﻹﺳم اﻟﺑرﻣﺟﻲ‬ ‫ﺣﺟم اﻟﺣﻘل‬ ‫ع اﻟﺑﯾﺎﻧﺎت‬ ‫ﻧو‬ ‫اﻟﺧﺻﺎﺋص‬ ‫‪١٠ Py_Id‬‬ ‫2‪VARCHAR‬‬ ‫‪PK‬‬ ‫‪١٠ Py_Type‬‬ ‫2‪VARCHAR‬‬ ‫--‬ ‫‪١٠ Paid‬‬ ‫‪NUMBER‬‬ ‫--‬ ‫‪١٠ Invoices_id‬‬ ‫2‪VARCHAR‬‬ ‫‪FK‬‬ ‫‪١٠ Customer_id‬‬ ‫2‪VARCHAR‬‬ ‫‪FK‬‬ ‫‪١٠ Emp_id‬‬ ‫2‪VARCHAR‬‬ ‫‪FK‬‬ ‫91‬
  • 20.
    SQL Code (CreateTables) : CREATE TABLE job (job_id VARCHAR2(10) NOT NULL, job_name VARCHAR2(30), ADD CONSTRAINT job_id_pk PRIMARY KEY (job_id)); CREATE TABLE emp (emp_id VARCHAR2(10) NOT NULL, emp_name VARCHAR2(30), emp_address VARCHAR2(30), emp_phone VARCHAR2(14), job_id VARCHAR2(10), ADD CONSTRAINT emp_id_pk PRIMARY KEY (emp_id), ADD CONSTRAINT emp_job_id_fk FOREIGN KEY (job_id) REFERENCES job (job_id) ON DELETE CASCADE); CREATE TABLE customer (customer_id VARCHAR2(10) NOT NULL, customer_name VARCHAR2(30), customer_phone VARCHAR2(14), customer_address VARCHAR2(30), ADD CONSTRAINT customer_id_pk PRIMARY KEY (customer_id)); CREATE TABLE country (country_id VARCHAR2(10) NOT NULL, country_name VARCHAR2(30), ADD CONSTRAINT country_id_pk PRIMARY KEY (country_id)); CREATE TABLE company (company_id VARCHAR2(10) NOT NULL, company_name VARCHAR2(30), company_email VARCHAR2(30), country_id VARCHAR2(10), ADD CONSTRAINT company_id_pk PRIMARY KEY (company_id), 20
  • 21.
    ADD CONSTRAINT company_country_id_fkFOREIGN KEY (country_id) REFERENCES country (country_id) ON DELETE CASCADE); CREATE TABLE item_type (item_type_id VARCHAR2(10) NOT NULL, item_type_name VARCHAR2(30), ADD CONSTRAINT item_type_id_pk PRIMARY KEY (item_type_id)); CREATE TABLE item (item_id VARCHAR2(10) NOT NULL, item_name VARCHAR2(30), item_type_id VARCHAR2(10), company_id VARCHAR2(10), item_price VARCHAR2(10), item_max VARCHAR2(10), item_min VARCHAR2(10), stock_id VARCHAR2(10), ADD CONSTRAINT item_id_pk PRIMARY KEY (item_id), ADD CONSTRAINT item_item_type_id_fk FOREIGN KEY (item_type_id) REFERENCES item_type (item_type_id) ON DELETE CASCADE, ADD CONSTRAINT item_company_id_fk FOREIGN KEY (company_id) REFERENCES company (company_id) ON DELETE CASCADE, ADD CONSTRAINT item_stock_id_fk FOREIGN KEY (stock_id) REFERENCES stock (stock_id) ON DELETE CASCADE); CREATE TABLE incoming (incoming_id VARCHAR2(10) NOT NULL, buy_no VARCHAR2(10), incoming_date DATE, supplier_id VARCHAR2(10), stock_id VARCHAR2(10) ADD CONSTRAINT incoming_id_pk PRIMARY KEY (incoming_id), ADD CONSTRAINT incoming_supplier_id_fk FOREIGN KEY (supplier_id) REFERENCES supplier (supplier_id) ON DELETE CASCADE, ADD CONSTRAINT incoming_stock_id_fk FOREIGN KEY (stock_id) 21
  • 22.
    REFERENCES stock (stock_id)ON DELETE CASCADE); CREATE TABLE incoming_detail (incoming_id VARCHAR2(10), item_type_id VARCHAR2(10), item_id VARCHAR2(10), incoming_detail_unit VARCHAR2(30), incoming_detail_qty VARCHAR2(10), incoming_detail_total VARCHAR2(10), incoming_detail_note VARCHAR2(50), ADD CONSTRAINT incoming_detail_incoming_id_fk FOREIGN KEY (incoming_id) REFERENCES incoming (incoming_id) ON DELETE CASCADE, ADD CONSTRAINT incomin_detail_item_type_id_fk FOREIGN KEY (item_type_id) REFERENCES item_type (item_type_id) ON DELETE CASCADE, ADD CONSTRAINT incoming_detail_item_id_fk FOREIGN KEY (item_id) REFERENCES item (item_id) ON DELETE CASCADE); CREATE TABLE receives (received_id VARCHAR2(10) NOT NULL, received_name VARCHAR2(30), ADD CONSTRAINT receives_id_pk PRIMARY KEY (received_id)); CREATE TABLE outgoing (outgoing_id VARCHAR2(10) NOT NULL, outgoing_date DATE, received_id VARCHAR2(10), ADD CONSTRAINT outgoing_id_pk PRIMARY KEY (outgoing_id), ADD CONSTRAINT outgoing_received_id_fk FOREIGN KEY (received_id) REFERENCES receives (received_id) ON DELETE CASCADE); 22
  • 23.
    CREATE TABLE outgoing_detail (outgoing_id VARCHAR2(10), item_type_id VARCHAR2(10), item_id VARCHAR2(10), outgoing__detail_unit VARCHAR2(30), outgoing__detail_qty VARCHAR2(10), outgoing__detail_total VARCHAR2(10), outgoing__detail_note VARCHAR2(50), ADDCONSTRAINT outgoing_detail_outgoing_id_fk FOREIGN KEY (outgoing_id) REFERENCES outgoing (outgoing_id) ON DELETE CASCADE, ADD CONSTRAINT outgoin_detail_item_type_id_fk FOREIGN KEY (item_type_id) REFERENCES item_type (item_type_id) ON DELETE CASCADE, ADD CONSTRAINT outgoing_detail_item_id_fk FOREIGN KEY (item_id) REFERENCES item (item_id) ON DELETE CASCADE); CREATE TABLE stock (stock_id VARCHAR2(10) NOT NULL, stock_name VARCHAR2(30), emp_id VARCHAR2(10), ADD CONSTRAINT stock_id_pk PRIMARY KEY (stock_id), ADD CONSTRAINT stock_emp_id_fk FOREIGN KEY (emp_id) REFERENCES emp (emp_id) ON DELETE CASCADE); CREATE TABLE invoices (invoices_id VARCHAR2(10) NOT NULL, invoices_date DATE, customer_id VARCHAR2(10), ADD CONSTRAINT invoices_id_pk PRIMARY KEY (invoices_id), ADD CONSTRAINT invoices_customer_id_fk FOREIGN KEY (customer_id) REFERENCES customer (customer_id) ON DELETE CASCADE); 23
  • 24.
    CREATE TABLE invoice_detail (invoice_id VARCHAR2(10), item_type_id VARCHAR2(10), item_id VARCHAR2(10), invoice_detail_qty VARCHAR2(10), item_price VARCHAR2(10), invoice_detail_total VARCHAR2(10), invoice_detail_note VARCHAR2(50), ADDCONSTRAINT invoice_detail_invoice_id_fk FOREIGN KEY (invoice_id) REFERENCES invoices (invoices_id) ON DELETE CASCADE, ADD CONSTRAINT invoice_detail_item_type_id_fk FOREIGN KEY (item_type_id) REFERENCES item_type (item_type_id) ON DELETE CASCADE, ADD CONSTRAINT invoice_detail_item_id_fk FOREIGN KEY (item_id) REFERENCES item (item_id) ON DELETE CASCADE, ADD CONSTRAINT invoice_detail_item_price_fk FOREIGN KEY (item_price) REFERENCES item (item_id) ON DELETE CASCADE); CREATE TABLE supplier (supplier_id VARCHAR2(10) NOT NULL, supplier_name VARCHAR2(30), supplier_phone VARCHAR2(14), supplier_email VARCHAR2(30), supplier_address VARCHAR2(30), ADD CONSTRAINT supplier_id_pk PRIMARY KEY (supplier_id)); 24
  • 25.
    : (‫اﻹﺳﺘﻌﻼﻣﺎت اﻟﺘﻲﺗﻠﺒﻲ اﻟﻤﺘﻄﻠﺒﺎت )اﻟﺘﻘﺎرﻳﺮ‬ ‫١. ﺗﻘﺮﻳﺮ ﺑﻔﻮاﺗﲑ اﻟﺒﻴﻊ ﺑﺘﺎرﻳﺦ ﻣﻌﲔ‬ Select * From invouces Where invouces_date='10-10-2012'; . ‫٢. ﺗﻘﺮﻳﺮ ﺑﻔﻮاﺗﲑ اﻟﺒﻴﻊ ﰲ ﻣﺪة زﻣﻨﻴﻪ ﳏﺪدﻩ‬ Select * From invouces Where invouces_date between '1-10-2012' and '1-10-2013'; . ‫٣. ﺗﻘﺮﻳﺮ ﺑﻌﺪد ﻓﻮاﺗﲑ اﳌﺒﻴﻌﺎت ﰲ ﻓﱰة ﳏﺪدﻩ‬ Select count(*) From invouces Where invouces_date between '1-10-2012' and 25
  • 26.
    '1-10-2013'; . ‫٤. ﺗﻘﺮﻳﺮﺑﻔﻮاﺗﲑ اﻟﺒﻴﻊ ﻟﻌﻤﻴﻞ ﻣﻌﲔ‬ Select customer_id, invouces_id, invouces_date From invouces,customer Where customer.customer_id = invouces.customer_id; . ‫٥. ﺗﻘﺮﻳﺮ ﺑﺎﻷﺻﻨﺎف اﻟﱵ ﺗﺴﺘﻮردﻫﺎ ﻛﻪ و ﻛﺎت اﳌﺼﻨﻌﻪ ﳍﺎ وﺑﻠﺪ اﳌﻨﺸﺄ‬ ‫اﻟﺸﺮ اﻟﺸﺮ‬ Select item_id,company_id,country_id From item,company,country Where (item.company_id = company. company_id) and (company. country_id= country. country_id); . ‫٦. ﺗﻘﺮﻳﺮ ﺑﺄﻧﻮاع اﻷﺻﻨﺎف اﻟﱵ ﺗﺴﺘﻮردﻫﺎ ﻛﻪ‬ ‫اﻟﺸﺮ‬ Select item_type_id From item_type; 26
  • 27.
    . ‫٧. ﺗﻘﺮﻳﺮﺑﺎﳊﺪ اﻷﻋﻠﻰ واﳊﺪ اﻷدﱏ ﻟﻜﻞ ﺻﻨﻒ‬ Select item_ name,item_max,item_min From item; . (‫٨. ﺗﻘﺮﻳﺮ ﺑﺎﻷﺻﻨﺎف اﻟﱵ وﺻﻠﺖ ﻟﻠﺤﺪ اﻷدﱏ )اﻷﺻﻨﺎف اﻟﱵ ﳚﺐ اﻟﺸﺮاء ﻣﻨﻬﺎ‬ Select item_ id, item_min From item; . ‫٩. ﺗﻘﺮﻳﺮ ﺑﺎﻷﺻﻨﺎف ﺣﺴﺐ ﻧﻮع ﻣﻌﲔ‬ Select item_type_id,item_id From item,item_type Where item. item_type_id = item_type. item_type_id Group by item_type_name; 27
  • 28.
    . ‫ﺗﻘﺮﻳﺮ ﺑﺎﻷﺻﻨﺎفاﻟﱵ ﰎ ﺑﻴﻌﻬﺎ ﺑﺘﺎرﻳﺦ ﻣﻌﲔ‬ .١٠ Select item_id, From item Where item_type_id ='1'; . ‫ﺗﻘﺮﻳﺮ ﺑﺎﻷﺻﻨﺎف اﳌﺘﻮﻓﺮﻩ ﺑﺎﳌﺨﺰن ﺣﺴﺐ اﳌﺨﺰن اﳌﻮﺟﻮدﻩ ﻓﻴﻪ‬ .١١ Select item_id ,stock_id From item,stock Where (item. stock_id = stock. stock_id) Group by stock_id; . ‫ﺗﻘﺮﻳﺮ ﺑﺄﺣﺪث وأﻗﺪم ﻓﺎﺗﻮرة ﺑﻴﻊ‬ .١٢ SELECT MAX(invoices_date), MIN(invoices_date) FROM invoices; . ‫ﺗﻘﺮﻳﺮ ﺑﻜﻞ اﳌﻮﻇﻔﲔ اﻟﺬﻳﻦ ﻳﻌﻤﻠﻮن ﰲ ﻛﻪ‬ ‫اﻟﺸﺮ‬ 28 .١٣
  • 29.
    ‫‪SELECT emp_id,emp_name‬‬ ‫;‪FROM emp‬‬ ‫٤١.‬ ‫ﺗﻘﺮﻳﺮﺑﺎﳌﻮردﻳﻦ اﻟﺬﻳﻦ ﺗﺘﻌﺎﻣﻞ ﻣﻌﻬﻢ ﻛﻪ .‬ ‫اﻟﺸﺮ‬ ‫‪SELECT supplier_id, supplier_name‬‬ ‫;‪FROM supplier‬‬ ‫٥١.‬ ‫ﺗﻘﺮﻳﺮ ﺑﻜﻞ اﻟﻌﻤﻼء اﻟﺬﻳﻦ ﻳﺘﻌﺎﻣﻠﻮن ﻣﻊ ﻛﺔ .‬ ‫اﻟﺸﺮ‬ ‫‪SELECT customer_id, customer_name‬‬ ‫;‪FROM customer‬‬ ‫وﻳﻤﻜﻦ أن ﺗﻀﺎف ﺗﻘﺎرﻳﺮ أﺧﺮى ﺣﺴﺐ ﺣﺠﺔ اﻟﻤﺆﺳﺴﺔ ﻟﻬﺎ .‬ ‫92‬
  • 30.
    ‫ﺷﺎﺷﺎت اﻟﻨﻈﺎم :‬ ‫ﺷﺎﺷﺎتﻧﻈﺎم اﻟﻤﺒﻴﻌﺎت ﻛﺔ اﻟﺨﻨﺪﻗﺎوي :‬ ‫ﻟﺸﺮ‬ ‫١- ﺷﺎﺷﺔ اﻟﺪﺧﻮل ﻟﻨﻈﺎم اﻟﻤﺒﻴﻌﺎت‬ ‫03‬
  • 31.
    ‫٢- اﻟﺸﺎﺷﺔ اﻟﺮﺋﻴﺴﺔﻟﻨﻈﺎم اﻟﻤﺒﻴﻌﺎت‬ ‫13‬
  • 32.
    ‫٣- ﺷﺎﺷﺔ ﻛﺎتاﻟﻤﺼﻨﻌﻪ‬ ‫اﻟﺸﺮ‬ ‫23‬
  • 33.
  • 34.
  • 35.
  • 36.
    ‫٧- ﺷﺎﺷﺔ ﻣﺴﺘﻨﺪاﻹدﺧﺎل وﺗﻔﺎﺻﻴﻠﻪ‬ ‫63‬
  • 37.
  • 38.
    ‫٩- ﺷﺎﺷﺔ أﻧﻮاعاﻷﺻﻨﺎف‬ ‫83‬
  • 39.
  • 40.
    ‫١١- ﺷﺎﺷﺔ ﻣﺴﺘﻨﺪاﻹﺧﺮاج وﺗﻔﺎﺻﻠﻴﻪ‬ ‫04‬
  • 41.
  • 42.
  • 43.
  • 44.
    ‫٥١- ﺷﺎﺷﺔ ﻓﺎﺗﻮرةاﻟﺒﻴﻊ وﺗﻔﺎﺻﻠﻴﻬﺎ‬ ‫ﺗﻢ ﺑﺤﻤﺪ اﷲ‬ ‫44‬