Здорова жінка, мати якої хворіє на цукровий діабет, має
хворого чоловіка. Яка імовірність народження у цій сім’ї
здорових дітей, якщо ген цукрового діабету рецесивний?
Задача
№2
А – норма
а – цукровий
діабет
Р: ♀ Аа – здор.
♂ аа – хвор.
F1 імовірність
здор. дітей - ?
Р: ♀ Аа(н) х ♂ аа(хв)
G: А а а
F1: Аа, аa
зд. хв.
Розщеплення: 1:1
Відповідь: 50% - імовірність народження здорових дітей
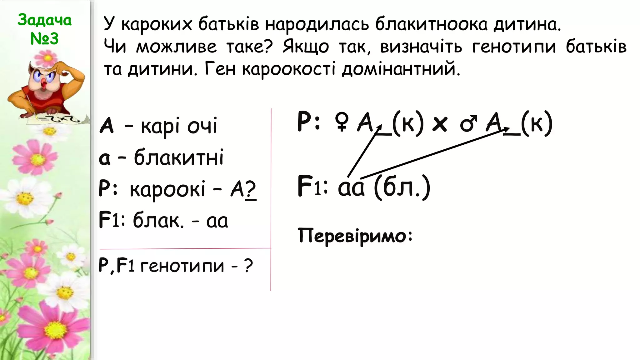
А – карі очі
а – блакитні
Р: кароокі – А?
F1: блак. - аа
Р: ♀ А_(к) х ♂ А_(к)
F1: аа (бл.)
Перевіримо:
Р,F1 генотипи - ?
Задача
№3
У кароких батьків народилась блакитноока дитина.
Чи можливе таке? Якщо так, визначіть генотипи батьків
та дитини. Ген кароокості домінантний.
А – карі очі
а – блакитні
Р: кароокі– А?
F1: блак. - аа
Р: ♀ Аа(к) х ♂ Аа(к)
G: А а А а
F1: АА, Аа, Aa, аа
к к к бл.
Відповідь: батьки – Аа, дитина - аа
Р,F1 генотипи - ?
Задача
№3
У кароких батьків народилась блакитноока дитина. Чи
можливе таке? Якщо так, визначте генотипи батьків та
дитини. Ген кароокості домінантний.
Дигібридне схрещування – схрещування
організмів, які відрізняються за 2 парами
альтернативних ознак
Ознаки насіння:
1. колір - жовте, зелене
2. форма – гладеньке, зморшкувате
P: X
жовте гладеньке насіння зелене зморшкувате
А – ген жовтого
кольору насінин
а – ген зеленого
кольору насінин
B – ген гладенької
форми насіння
b – ген зморшкуватої
форми насіння
Р: ААВВ х aabb
ж, г з, зм.
Р: ♀ ААВВ(ж,г) х ♂ ааbb(з,зм)
G: АВ аb
F1: АаВb
ж, г
За генотипом – АаВb – 100%
За фенотипом – з жовтими
гладеньким насінням - 100%
F1 - ?
ж,зм
Аb
А – ген жовтого
кольору насінин
а – ген зеленого
кольору насінин
B – ген гладеньої
форми насіння
b – ген зморшкуватої
форми насіння
Р2: АаВb (ж,г)
Р2: ♀ АаВb(ж,г) х ♂ АаВb(ж,г)
F2 - ?
За кольором - 12:4 = 3:1
За формою – 12:4 = 3:1
Але!!
Розщеплення: 9:3:3:1
9А_В_:3А_bb:3ааВ_:1ааbb
ж,г ж,зм з,г з,зм
♂
♀
АВ
АВ
ААВВ
аВ
аb
аb
аВ
Аb
ААВb
ААВb
АаВВ
АаВb
ААbb
АаВb
АаВВ
Ааbb
АаВb
ааВВ
ааВb
АаВb
Ааbb
ааВb
ааbb
ж,г
ж,г
ж,г
ж,г
ж,г
ж,г
ж,г ж,г
ж,г
ж,зм
ж,зм
з,зм
з,г
з,г
з,г
А – ген жовтого
кольору насінин
а – ген зеленого
кольору насінин
B – ген гладенької
форми насіння
b – ген зморшкуватої
форми насіння
Р2: АаВb (ж,г)
9/16 – жов., гл.
3/16 – жов., зм.
3/16 – зел., гл.
1/16 – зел., зм.
F2 - ?
Р2: ♀ АаВb(ж,г) х ♂ АаВb(ж,г)
F2: 9А_В_:3А_bb:3ааВ_:1ааbb
3й закон. Закон незалежного
успадкування ознак
– при ди- і полігибридному схрещуванні кожна
пара ознак успадковується незалежно від інших
АаВb х АаВb 9:3:3:1
9А_В_:3А_bb:3ааВ_:1ааbb
У томатів округла форма плодів домінує над сливовидною, а
червоне забарвлення – над жовтим. Гетерозиготні рослини з
округлими червоними плодами були схрещені з рослинами з
сливовидними жовтими плодами. Визначіть генотипи та фенотипи
отриманих гібридів.
А – округла
форма томатів
а – сливовидна
В – червоне
забарвлення
b – жовте
Р: АаВb x aabb
ок, ч сл, ж
Р2: ♀ АаВb(ок,ч) х ♂ ааbb(сл,ж)
G AB aB ab
Ab ab
F1 - ?
Задача
№1
F1: AaBb – 25% округлі червоні,
Aabb – 25% округлі жовті,
aaBb – 25% сливовидні червоні,
aabb – 25% сливовидні жовті
Розщеплення: 1:1:1:1
§35 (Соболь), т/з 1-3, п.р.№ 3.Б(підручник)

Дигібридне схрещування

  • 2.
    Здорова жінка, матиякої хворіє на цукровий діабет, має хворого чоловіка. Яка імовірність народження у цій сім’ї здорових дітей, якщо ген цукрового діабету рецесивний? Задача №2 А – норма а – цукровий діабет Р: ♀ Аа – здор. ♂ аа – хвор. F1 імовірність здор. дітей - ? Р: ♀ Аа(н) х ♂ аа(хв) G: А а а F1: Аа, аa зд. хв. Розщеплення: 1:1 Відповідь: 50% - імовірність народження здорових дітей
  • 3.
    А – каріочі а – блакитні Р: кароокі – А? F1: блак. - аа Р: ♀ А_(к) х ♂ А_(к) F1: аа (бл.) Перевіримо: Р,F1 генотипи - ? Задача №3 У кароких батьків народилась блакитноока дитина. Чи можливе таке? Якщо так, визначіть генотипи батьків та дитини. Ген кароокості домінантний.
  • 4.
    А – каріочі а – блакитні Р: кароокі– А? F1: блак. - аа Р: ♀ Аа(к) х ♂ Аа(к) G: А а А а F1: АА, Аа, Aa, аа к к к бл. Відповідь: батьки – Аа, дитина - аа Р,F1 генотипи - ? Задача №3 У кароких батьків народилась блакитноока дитина. Чи можливе таке? Якщо так, визначте генотипи батьків та дитини. Ген кароокості домінантний.
  • 5.
    Дигібридне схрещування –схрещування організмів, які відрізняються за 2 парами альтернативних ознак Ознаки насіння: 1. колір - жовте, зелене 2. форма – гладеньке, зморшкувате P: X жовте гладеньке насіння зелене зморшкувате
  • 6.
    А – генжовтого кольору насінин а – ген зеленого кольору насінин B – ген гладенької форми насіння b – ген зморшкуватої форми насіння Р: ААВВ х aabb ж, г з, зм. Р: ♀ ААВВ(ж,г) х ♂ ааbb(з,зм) G: АВ аb F1: АаВb ж, г За генотипом – АаВb – 100% За фенотипом – з жовтими гладеньким насінням - 100% F1 - ?
  • 7.
    ж,зм Аb А – генжовтого кольору насінин а – ген зеленого кольору насінин B – ген гладеньої форми насіння b – ген зморшкуватої форми насіння Р2: АаВb (ж,г) Р2: ♀ АаВb(ж,г) х ♂ АаВb(ж,г) F2 - ? За кольором - 12:4 = 3:1 За формою – 12:4 = 3:1 Але!! Розщеплення: 9:3:3:1 9А_В_:3А_bb:3ааВ_:1ааbb ж,г ж,зм з,г з,зм ♂ ♀ АВ АВ ААВВ аВ аb аb аВ Аb ААВb ААВb АаВВ АаВb ААbb АаВb АаВВ Ааbb АаВb ааВВ ааВb АаВb Ааbb ааВb ааbb ж,г ж,г ж,г ж,г ж,г ж,г ж,г ж,г ж,г ж,зм ж,зм з,зм з,г з,г з,г
  • 8.
    А – генжовтого кольору насінин а – ген зеленого кольору насінин B – ген гладенької форми насіння b – ген зморшкуватої форми насіння Р2: АаВb (ж,г) 9/16 – жов., гл. 3/16 – жов., зм. 3/16 – зел., гл. 1/16 – зел., зм. F2 - ? Р2: ♀ АаВb(ж,г) х ♂ АаВb(ж,г) F2: 9А_В_:3А_bb:3ааВ_:1ааbb
  • 9.
    3й закон. Законнезалежного успадкування ознак – при ди- і полігибридному схрещуванні кожна пара ознак успадковується незалежно від інших АаВb х АаВb 9:3:3:1 9А_В_:3А_bb:3ааВ_:1ааbb
  • 10.
    У томатів округлаформа плодів домінує над сливовидною, а червоне забарвлення – над жовтим. Гетерозиготні рослини з округлими червоними плодами були схрещені з рослинами з сливовидними жовтими плодами. Визначіть генотипи та фенотипи отриманих гібридів. А – округла форма томатів а – сливовидна В – червоне забарвлення b – жовте Р: АаВb x aabb ок, ч сл, ж Р2: ♀ АаВb(ок,ч) х ♂ ааbb(сл,ж) G AB aB ab Ab ab F1 - ? Задача №1 F1: AaBb – 25% округлі червоні, Aabb – 25% округлі жовті, aaBb – 25% сливовидні червоні, aabb – 25% сливовидні жовті Розщеплення: 1:1:1:1
  • 11.
    §35 (Соболь), т/з1-3, п.р.№ 3.Б(підручник)