‫ﻢ‬‫ﻴ‬‫ﺣ‬‫ﻟ‬‫ا‬‫ﻦ‬‫ﻤ‬‫ﺣ‬‫ﺮ‬‫ﻟ‬‫ا‬‫ﷲ‬‫ا‬‫ﻢ‬‫ﺴ‬‫ﺑ‬
‫ﻢ‬‫ﻴ‬‫ﻤ‬‫ﺼ‬‫ﺘ‬‫ﻟ‬‫و‬‫ﻩ‬‫ر‬‫ﺎ‬‫ﻤ‬‫ﻟ‬‫ت‬‫ﺎ‬‫ﻳ‬‫ﺮ‬‫ﻈ‬‫ﻧ‬
‫ى‬‫ر‬‫ﺎ‬‫ﻤ‬‫ﻌ‬‫ﻟ‬‫ا‬‫ﻢ‬‫ﻴ‬‫ﻤ‬‫ﺼ‬‫ﻟ‬‫ا‬‫ت‬‫ا‬‫ﻮ‬‫ﻄ‬‫ﺧ‬
‫ﻪ‬‫ﻴ‬‫ﻌ‬‫ﻴ‬‫ﺒ‬‫ﻃ‬
‫ﻪ‬‫ﺌ‬‫ﻴ‬‫ﺒ‬‫ﻟ‬‫ا‬
‫ﻩ‬‫ﺪ‬‫ﻴ‬‫ﺸ‬‫ﻣ‬٩٠%‫ﺎ‬‫ﻬ‬‫ﻓ‬‫ﻰ‬‫ﻀ‬‫ﻘ‬‫ﺖ‬‫ﻗ‬‫ﻮ‬‫ا‬‫ﻦ‬‫ﻣ‬.
‫ت‬‫ﺎ‬‫ﻏ‬‫ا‬‫ﻔ‬‫ﻟ‬‫ا‬‫ﻰ‬‫ﻠ‬‫ﺮ‬‫ﺆ‬‫ﺗ‬‫ﻞ‬‫ﻣ‬‫ا‬‫ﻮ‬‫ﻟ‬‫ا‬‫ﻦ‬‫ﻪ‬‫ﻋ‬‫ﻤ‬‫ﺠ‬‫ﻣ‬‫ك‬‫ﺎ‬‫ﻨ‬‫ﻫ‬‫ﻞ‬‫ﺜ‬‫ﻣ‬:
١-‫ﻪ‬‫ﺣ‬‫ﺎ‬‫ﺴ‬‫ﻤ‬‫ﻟ‬‫ا‬
٢-‫ﻞ‬‫ﻜ‬‫ﺸ‬‫ﻟ‬‫ا‬
٣-‫ن‬‫ﺎ‬‫ﻜ‬‫ﻤ‬‫ﻟ‬‫ا‬
Systematic design process
:Smart Buildings Must Consist Of
Electro Mechanical Systems
Environmental Systems
Security Systems
Cyclical design process
Analysis synthesis
Intelligence phase elaboration
Articulation ideation
Transformation alternative generation
Redefinition A S variety generation
Research divergence
Existing state future state
Goals and concepts
Objectives ideas
Performances parties
Requirements design ideas
Performance criteria E proposals
Design criteria images
Constraints archetypes
Values Evaluation
Choice
Judgments
Selection
Convergence
Variety reduction
Consolidation
Evaluation Depends On
Choices
Judging
Selection
Priorities
schematic
Design
Design
Development
Program
POE of current construction
documents
Construction
Administration
Operate Partially
POE:Post Occupancy Evaluation
.Cyclical Design Approach
chematic design decisionS
‫ت‬‫ﺎ‬‫ﻋ‬‫ﻮ‬‫ﺿ‬‫ﻮ‬‫ﻣ‬‫ﺋ‬‫ﺎ‬‫ـ‬‫ﻘ‬‫ﻟ‬‫ا‬‫ﻩ‬‫ﺬ‬‫ﻬ‬‫ﻟ‬‫ﻦ‬‫ﻫ‬‫ا‬‫ﺮ‬‫ﻟ‬‫ﺿ‬‫ﻮ‬‫ﻟ‬‫ا‬‫ﻦ‬‫ﻣ‬‫ﻰ‬‫ﺗ‬‫ﺄ‬‫ﺗ‬‫ﺋ‬‫ﺎ‬‫ـ‬‫ﻘ‬‫ﺤ‬‫ﻟ‬‫ا‬Issues‫ن‬‫ﻜ‬‫ﺗ‬‫أ‬‫ﺠ‬‫ﻳ‬‫و‬
‫ﺔ‬‫ﻤ‬‫ﻴ‬‫ﻗ‬‫ت‬‫ﺎ‬‫ﻋ‬‫ﻮ‬‫ﺿ‬‫ﻮ‬‫ﻤ‬‫ﻟ‬‫ا‬‫ﻩ‬‫ﺬ‬‫ﻬ‬‫ﻟ‬Values‫ف‬‫ﺪ‬‫ﻫ‬‫أ‬‫ﻬ‬‫ﻟ‬‫ن‬‫ﻜ‬‫ﺗ‬‫ﺘ‬‫ﻟ‬‫ا‬‫و‬‫ﻓ‬ Goals‫ﺎ‬‫ﻟ‬‫ن‬‫ﻮ‬‫ﺗ‬‫ﻰ‬‫ﺘ‬‫ا‬‫و‬
‫ء‬‫ا‬‫د‬‫أ‬‫ت‬‫ﺎ‬‫ﻠ‬‫ﻄ‬‫ﻨ‬‫ﻣ‬Performance Requirements
*‫ﻖ‬‫ﺋ‬‫ﺎ‬‫ـ‬‫ﻘ‬‫ﺤ‬‫ﻟ‬‫ا‬‫ﻳ‬‫ﺮ‬‫ﻃ‬‫ﻋ‬‫ﺎ‬‫ﻴ‬‫ﻟ‬‫ا‬‫ل‬‫ﻮ‬‫ﻮ‬‫ﻟ‬‫ا‬‫ﻢ‬‫ﻳ‬‫ﺘ‬‫ﻟ‬‫ا‬‫ﺎ‬‫ﻋ‬‫ﻮ‬‫ﺿ‬‫ﻮ‬‫ﻤ‬‫ﻟ‬‫ا‬issues‫ﻞ‬‫ﻬ‬‫ﻟ‬‫ت‬‫ﻮ‬‫ﻳ‬‫ن‬‫أ‬‫ﺐ‬‫ﺠ‬‫ﻳ‬
‫أ‬‫ﺎ‬‫ﻬ‬‫ﻴ‬‫ﻓ‬‫ﻢ‬‫ﺤ‬‫ﺘ‬‫ﺗ‬‫ت‬‫ﻳ‬‫ﻮ‬‫ﻟ‬‫و‬Values
*‫ﻖ‬‫ﺋ‬‫ﺎ‬‫ـ‬‫ﻘ‬‫ﺤ‬‫ﻟ‬‫ا‬‫ﻳ‬‫ﺮ‬‫ﻃ‬‫ﻋ‬‫ﺎ‬‫ﻴ‬‫ﻟ‬‫ا‬‫ل‬‫ﻮ‬‫ﻮ‬‫ﻟ‬‫ا‬‫ﻢ‬‫ﻳ‬‫ﺘ‬‫ﻟ‬‫ا‬‫ﺎ‬‫ﻋ‬‫ﻮ‬‫ﺿ‬‫ﻮ‬‫ﻤ‬‫ﻟ‬‫ا‬issues‫ن‬‫ا‬‫ﺠ‬‫ﻳ‬
‫ل‬‫ا‬‫ﺎ‬‫ﻬ‬‫ﻴ‬‫ﻓ‬‫ﻢ‬‫ﻜ‬‫ﺤ‬‫ﺘ‬‫ﺗ‬‫ت‬‫ﺎ‬‫ﻳ‬‫ﻮ‬‫ﻟ‬‫و‬‫ا‬‫ﺎ‬‫ﻬ‬‫ﻟ‬‫ن‬‫ﻮ‬‫ﻜ‬‫ﻳ‬values.
Internal and external forces
In the design process
‫ﻪ‬‫ﺟ‬‫ر‬‫ﺎ‬‫ﺨ‬‫ا‬‫ت‬‫ا‬‫ﺮ‬‫ﺛ‬‫ﻤ‬‫ﻟ‬‫ﻰ‬‫ﻓ‬‫ﻢ‬‫ﻜ‬‫ﺤ‬‫ﺘ‬‫ا‬‫ﻦ‬‫ﻜ‬‫ﻤ‬‫ﻳ‬‫ﻻ‬.
‫ﻟ‬‫ا‬‫ﻦ‬‫ﻤ‬‫ﻳ‬‫ﺮ‬‫ﺧ‬‫ا‬‫ﻟ‬‫ا‬‫ﻢ‬‫ﻬ‬‫ﻓ‬‫ﻦ‬‫ﻣ‬‫ﻒ‬‫ﺘ‬‫ﺨ‬‫ﺗ‬‫و‬‫ﻪ‬‫ﻴ‬‫ﺧ‬‫ﺪ‬‫ﻟ‬‫ا‬‫ت‬‫ﺮ‬‫ﺛ‬‫ﻤ‬‫ﻟ‬‫ا‬‫ﻰ‬‫ﻓ‬‫ﻜ‬‫ﺤ‬‫ﺘ‬.
Goals, performance requirements,
And concepts for each
Design issue
structure of issues
-Mission statement:
For a junior high school
To create an educational
Facility that support 7th
8th
9th
Graders in
making an easy transition
from childhood to young
adulthood
-Types of goals
Process and resource goals
Personal Goals
Project Specific goals
-Methods of articulating goals
Interviews
Scenarios
Observation
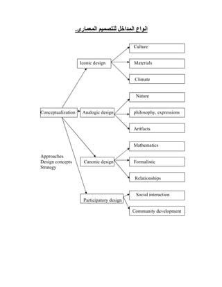
‫اﻟﻤﻌﻤﺎرى‬ ‫ﻟﻠﺘﺼﻤﯿﻢ‬ ‫اﻟﻤﺪاﺧﻞ‬ ‫اﻧﻮاع‬.
Culture
Iconic design Materials
Climate
Nature
Conceptualization Analogic design philosophy, expressions
Artifacts
Mathematics
Approaches
Design concepts Canonic design Formalistic
Strategy
Relationships
Social interaction
Participatory design
Community development
‫ﻩ‬‫ﺪ‬‫ﻋ‬‫ل‬‫ﺧ‬‫ﻦ‬‫ﻣ‬‫ن‬‫ﻮ‬‫ﻳ‬‫ى‬‫ر‬‫ﺎ‬‫ﻤ‬‫ﻌ‬‫ﻟ‬‫ا‬‫ﻢ‬‫ﻴ‬‫ﻤ‬‫ﺼ‬‫ﺘ‬‫ﻟ‬‫ﻞ‬‫ﺧ‬‫ﺪ‬‫ﻤ‬‫ا‬‫ع‬‫ﻮ‬‫ﻧ‬‫ا‬‫ﺐ‬‫ﻴ‬‫ﻟ‬‫ﺎ‬‫ﺳ‬‫ا‬:
Iconic Design:-1
‫خ‬‫ﺎ‬‫ﻨ‬‫ﻤ‬‫ﻟ‬‫ا‬‫و‬‫ء‬‫ﻨ‬‫ﺒ‬‫ﻟ‬‫ا‬‫د‬‫ا‬‫ﻮ‬‫ﻣ‬‫و‬‫ﺔ‬‫ﺎ‬‫ـ‬‫ﻘ‬‫ﺜ‬‫ﻟ‬‫ا‬
Analogy Design:-2
‫ﺔ‬‫ﻳ‬‫ﺮ‬‫ﻴ‬‫ﺒ‬‫ﻌ‬‫ﺘ‬‫ﻟ‬‫و‬‫ﺔ‬‫ﻔ‬‫ﺴ‬‫ﻠ‬‫ـ‬‫ﻔ‬‫ا‬‫ﻓ‬‫و‬‫أ‬‫م‬‫و‬‫ﺷ‬‫ﺎ‬‫ﻤ‬‫ﻟ‬‫ا‬‫ت‬‫ﺒ‬‫ﻧ‬‫ﺜ‬‫ﻣ‬‫ﺔ‬‫ﻴ‬‫ﺒ‬‫ﻄ‬‫ﻟ‬‫ا‬‫ﻦ‬‫ﻣ‬‫ﺮ‬‫ﺼ‬‫ﻋ‬‫ﻓ‬‫ﻪ‬‫ﺑ‬‫ﺎ‬‫ﺸ‬‫ﺘ‬‫ﻟ‬‫و‬‫ﻩ‬‫ﺎ‬‫ﻛ‬‫ﺎ‬‫ﺤ‬‫ﻤ‬‫ﻟ‬‫ا‬
‫ﺳ‬‫ﺮ‬‫ﺑ‬‫و‬‫أ‬‫ﻞ‬‫ﺜ‬‫ﻣ‬‫ﻊ‬‫ﻨ‬‫ﺼ‬‫ﻣ‬‫ء‬‫ﻰ‬‫ﺸ‬‫ﻟ‬‫ة‬‫ﺎ‬‫ﻛ‬‫ﺤ‬‫ﻤ‬‫ﻟ‬‫ا‬‫أ‬‫ﻒ‬‫ﺤ‬‫ﺘ‬‫ﻞ‬‫ﻣ‬‫و‬‫ﺐ‬‫ﻛ‬‫ﺮ‬‫ﻤ‬‫ا‬‫ع‬‫ا‬‫ﺮ‬‫ﻟ‬‫ﻪ‬‫ﻣ‬‫ا‬‫ﺪ‬‫ﺘ‬‫أ‬‫ﻰ‬‫ﻰ‬‫ﻧ‬‫ﺪ‬
‫د‬‫و‬‫و‬‫ا‬‫د‬‫ﺔ‬‫ﺠ‬‫ﻧ‬‫ﻪ‬‫ﻣ‬‫ا‬‫ﺪ‬‫ﺨ‬‫ﺳ‬‫ا‬‫و‬‫ﻦ‬‫ﻴ‬‫ﻟ‬‫ﺮ‬‫ﺑ‬.
Canonic Design:-3
‫ﺲ‬‫ﻴ‬‫ﻟ‬‫ﺔ‬‫ﻴ‬‫ﻏ‬‫ا‬‫ﺮ‬‫ﻓ‬‫و‬‫ﺒ‬‫ﺳ‬‫ﺪ‬‫ﻨ‬‫ﻫ‬‫ت‬‫ﻴ‬‫ﻠ‬‫ﻤ‬‫ﻋ‬‫ﻠ‬‫ﻋ‬‫ﻤ‬‫ﺘ‬‫ﻌ‬‫ﺗ‬‫ﻬ‬‫ﻓ‬‫ﻬ‬‫ﻴ‬‫ﻠ‬‫ﻋ‬‫ن‬‫ﺪ‬‫ﻤ‬‫ﺘ‬‫ﻌ‬‫ﻳ‬‫ﻴ‬‫ر‬‫ﺎ‬‫ﻤ‬‫ﻌ‬‫ﻤ‬‫ﻟ‬‫ﻠ‬‫ﻏ‬‫أ‬
‫ة‬‫ر‬‫ﺎ‬‫ﻤ‬‫ﻌ‬‫ﻟ‬‫ا‬‫ﻓ‬‫ﺚ‬‫ﻳ‬‫ﺤ‬‫ﻟ‬‫ا‬‫ﻩ‬‫ﺎ‬‫ﺗ‬‫ﻷ‬‫ا‬‫ع‬‫ﻮ‬‫ﻟ‬‫ا‬‫ﺬ‬‫ﻫ‬‫ﺒ‬‫ﺘ‬‫ﻌ‬‫و‬‫ﺔ‬‫ﻔ‬‫ﻠ‬‫ـ‬‫ﻓ‬‫ع‬‫ﺮ‬‫ﻤ‬‫ﻠ‬‫ﻟ‬‫ن‬‫ﻮ‬‫ﻳ‬‫ر‬‫و‬‫ﺮ‬‫ﻀ‬‫ﻟ‬‫ﺎ‬‫ﺑ‬Modern
Movement.
cipatory Design:Parti-4
‫س‬‫ﺎ‬‫ﻨ‬‫ﻟ‬‫ا‬‫ﻊ‬‫ﺔ‬‫ﻛ‬‫ر‬‫ﺎ‬‫ﺸ‬‫ﻤ‬‫ﻟ‬‫ﺎ‬‫ﻢ‬‫ﻤ‬‫ﺼ‬‫ﺘ‬‫ﻟ‬‫ا‬،‫ﺐ‬‫ﺳ‬‫ﺎ‬‫ﻨ‬‫ﻣ‬‫ع‬‫ﻨ‬‫ﻟ‬‫ا‬‫ا‬‫ﺬ‬‫ﻫ‬‫ن‬‫ﻮ‬‫ﻳ‬‫ﺎ‬‫ﻣ‬‫ة‬‫ﺎ‬‫ﻋ‬‫و‬‫ﻰ‬‫ﻨ‬‫ﻤ‬‫ﻟ‬‫ا‬‫ا‬‫ﺬ‬‫ﻫ‬‫ﻰ‬‫ﺪ‬‫ﺨ‬‫ﺘ‬‫ﺴ‬‫ﻣ‬
‫ﻰ‬‫ﻠ‬‫ﺪ‬‫ﻤ‬‫ﺘ‬‫ﻌ‬‫ع‬‫ﻮ‬‫ﻨ‬‫ﻟ‬‫ا‬‫ﺬ‬‫ﻫ‬‫و‬‫ﻰ‬‫ﺋ‬‫ﻮ‬‫ﺸ‬‫ﻟ‬‫ا‬‫ن‬‫ﺎ‬‫ﻜ‬‫ﺳ‬‫ا‬‫ﻓ‬‫ﻦ‬‫ﻴ‬‫ﺴ‬‫ﺤ‬‫ﻟ‬‫ا‬‫و‬‫أ‬‫ﺔ‬‫ﻤ‬‫ﺪ‬‫ﻟ‬‫ا‬‫ﻃ‬‫ﺎ‬‫ﻨ‬‫ﻤ‬‫ﻟ‬‫ء‬‫ﺎ‬‫ﻴ‬‫ﺣ‬‫ﻰ‬‫ﻓ‬
‫ﻊ‬‫ﻤ‬‫ﺘ‬‫ﺠ‬‫ﻤ‬‫ﻟ‬‫ﻊ‬‫ﻣ‬‫ى‬‫ر‬‫ﺎ‬‫ﻌ‬‫ﻤ‬‫ﻟ‬‫ا‬‫س‬‫ﺪ‬‫ﻨ‬‫ﻤ‬‫ﻟ‬‫ﻢ‬‫ﻫ‬‫ﺎ‬‫ـ‬‫ﻔ‬‫ﺗ‬.
‫ع‬‫ا‬‫ﻮ‬‫ﻧ‬‫ﻻ‬‫ﻩ‬‫ﺬ‬‫ﻰ‬‫ﻠ‬‫ﻪ‬‫ﻠ‬‫ﺜ‬‫ﻣ‬‫ا‬:
•‫ﻪ‬‫ﻳ‬‫ر‬‫ﺪ‬‫ﻨ‬‫ﺳ‬‫ﻻ‬‫ا‬‫ﻪ‬‫ﺒ‬‫ﺘ‬‫ﻜ‬‫ﻣ‬:‫ـ‬‫ﺳ‬‫ﻢ‬‫ﺗ‬‫م‬‫ا‬‫ﺪ‬‫ﺨ‬‫ﺘ‬analogic design‫ﻚ‬‫ـ‬‫ﻟ‬‫و‬‫ﺎ‬‫ﻤ‬‫ﻴ‬‫ﻤ‬‫ـ‬‫ﺼ‬‫ﺗ‬‫ﻞ‬‫ﻤ‬‫ﻰ‬‫ـ‬‫ﻓ‬
‫ﻪ‬‫ـ‬‫ﻴ‬‫ﻧ‬‫ﺎ‬‫ﺜ‬‫ﻟ‬‫ا‬‫و‬‫ﺲ‬‫ﻤ‬‫ـ‬‫ﺸ‬‫ا‬‫ص‬‫ـ‬‫ﻗ‬‫ﻰ‬‫ـ‬‫ﻓ‬‫ﻚ‬‫ـ‬‫ذ‬‫ﻞ‬‫ﺜ‬‫ﻤ‬‫ﻣ‬‫ﻪ‬‫ـ‬‫ﻌ‬‫ﻴ‬‫ﻄ‬‫ﻟ‬‫ا‬‫ﻦ‬‫ﻣ‬‫ﻩ‬‫ﺎ‬‫ﻛ‬‫ﺎ‬‫ﺤ‬‫ﻟ‬‫ا‬‫ﻰ‬‫ﻫ‬‫ﻰ‬‫ـ‬‫ﻟ‬‫و‬‫ا‬‫ﻦ‬‫ﻴ‬‫ﺘ‬‫ﻘ‬‫ﻳ‬‫ﺮ‬‫ﻄ‬‫ﺑ‬
‫س‬‫ﺮ‬‫ـ‬‫ﻗ‬‫ﻞ‬‫ﻜ‬‫ـ‬‫ـ‬‫ﺷ‬‫ﻪ‬‫ـ‬‫ﺒ‬‫ﺘ‬‫ﻜ‬‫ﻤ‬‫ﻟ‬‫ا‬‫ﺬ‬‫ـ‬‫ﺨ‬‫ﺗ‬‫ا‬‫ـ‬‫ـ‬‫ﻟ‬‫ﻪ‬‫ـ‬‫ﻓ‬‫ﻌ‬‫ﻤ‬‫ﻟ‬‫ا‬‫ﻰ‬‫ـ‬‫ﻨ‬‫ﺒ‬‫ﺗ‬‫ﺲ‬‫ﻤ‬‫ـ‬‫ﺸ‬‫ﻟ‬‫ا‬‫ن‬‫ﻰ‬‫ـ‬‫ﻫ‬‫و‬‫ﻴ‬‫ﻔ‬‫ـ‬‫ـ‬‫ﺴ‬‫ﻠ‬‫ـ‬‫ﻓ‬‫ﻪ‬‫ـ‬‫ـ‬‫ﻴ‬‫ﺣ‬‫ﻧ‬‫ﻦ‬‫ـ‬‫ﻣ‬
‫ﺲ‬‫ﻤ‬‫ﺸ‬‫ﻟ‬‫ا‬.
•‫ﻰ‬‫ﻧ‬‫ﺪ‬‫ﻴ‬‫ﺳ‬‫ا‬‫ﺮ‬‫ﺑ‬‫و‬‫ا‬(jorn utzon):‫م‬‫ا‬‫ﺨ‬‫ﺘ‬‫ﺳ‬‫ا‬‫ﻢ‬‫ﺗ‬analogic design‫ﻞ‬‫ﻤ‬‫ﻰ‬‫ﻓ‬
‫ﻪ‬‫ﻨ‬‫ﻴ‬‫ﻔ‬‫ﺴ‬‫ﻟ‬‫ا‬‫ع‬‫ا‬‫ﺮ‬‫ﺸ‬‫ﻩ‬‫ﻛ‬‫ﺎ‬‫ﺤ‬‫ﻣ‬‫ﻞ‬‫ﻤ‬‫ﻋ‬‫ﻖ‬‫ﻳ‬‫ﺮ‬‫ﻃ‬‫ﻦ‬‫ﻚ‬‫ﻟ‬‫ذ‬‫و‬‫ﺎ‬‫ﻬ‬‫ﻤ‬‫ﻴ‬‫ﻤ‬‫ﺼ‬‫ﺗ‬.
•‫ﻰ‬‫ﻨ‬‫ﺒ‬‫ﻣ‬)( norman fostermead-penhall‫ﻚ‬‫ﻴ‬‫ﻜ‬‫ﻤ‬‫ﻟ‬‫ا‬‫ﻰ‬‫ﻓ‬‫ﻞ‬‫ﻤ‬‫ﻢ‬‫ﺗ‬iconic
design‫د‬‫ا‬‫ﻮ‬‫ا‬‫ﺪ‬‫ﺨ‬‫ﺳ‬‫ا‬‫ﻖ‬‫ﻳ‬‫ﺮ‬‫ﻃ‬‫ﻦ‬‫ﻋ‬‫ﻚ‬‫ﻟ‬‫ذ‬‫ﻪ‬‫ﻴ‬‫ﻓ‬(materials)‫ﻪ‬‫ﻄ‬‫ﺤ‬‫ﻤ‬‫ﻟ‬‫ا‬‫ﻪ‬‫ﻴ‬‫ﺒ‬‫ﻟ‬‫ا‬‫ﻦ‬‫ﻣ‬
‫ﺒ‬‫ﻟ‬‫ﺎ‬‫ﺑ‬‫م‬‫ا‬‫ﺘ‬‫ﺣ‬‫ﻛ‬‫ﻚ‬‫ﻟ‬‫ذ‬‫و‬‫ر‬‫ﺎ‬‫ﺠ‬‫ﻻ‬‫ا‬‫و‬‫ب‬‫ﺸ‬‫ﻻ‬‫ا‬‫ﻞ‬‫ﺜ‬‫ﻣ‬‫ء‬‫ﺎ‬‫ﻨ‬‫ﺒ‬‫ا‬‫ﻰ‬‫ﻓ‬‫ﻰ‬‫ﻨ‬‫ﻤ‬‫ﻟ‬‫ﺎ‬‫ﺑ‬‫ﻪ‬‫ﺌ‬‫ﻴ‬.
•‫ض‬‫ﺮ‬‫ﻌ‬‫ﻣ‬)Chiat(frank gery‫م‬‫ﺪ‬‫ﺨ‬‫ﺘ‬‫ـ‬‫ﺳ‬‫ا‬analogic design‫و‬‫ﻢ‬‫ﻤ‬‫ـ‬‫ﺼ‬‫ﺘ‬‫ا‬‫ﻞ‬‫ـ‬‫ﻤ‬‫ﻋ‬‫ﻰ‬‫ﻓ‬
‫ا‬‫ﺮ‬‫ـ‬‫ـ‬‫ﻈ‬‫ﻪ‬‫ﻔ‬‫ﻴ‬‫ﻌ‬‫ـ‬‫ـ‬‫ﺿ‬‫ﺎ‬‫ـ‬‫ـ‬‫ﻛ‬‫ﺎ‬‫ﺤ‬‫ﺎ‬‫ـ‬‫ـ‬‫ﻬ‬‫ﻧ‬‫ـ‬‫ـ‬‫ﻣ‬‫ﻏ‬‫ﺮ‬‫ﻟ‬‫ﺎ‬‫ـ‬‫ـ‬‫ﺑ‬‫و‬‫ر‬‫ـ‬‫ـ‬‫ﻈ‬‫ﻨ‬‫ﻤ‬‫ﻟ‬‫ا‬‫ـ‬‫ـ‬‫ﻫ‬‫ﻊ‬‫ﻨ‬‫ـ‬‫ـ‬‫ﺼ‬‫ﺮ‬‫ـ‬‫ـ‬‫ﺼ‬‫ﻨ‬‫ﻋ‬‫ﺎ‬‫ـ‬‫ـ‬‫ﻛ‬‫ﺎ‬‫ﺤ‬‫ﻤ‬‫ﻚ‬‫ـ‬‫ـ‬‫ﻟ‬‫ذ‬
‫ا‬‫ﺪ‬‫ﻴ‬‫ﺟ‬‫ﻞ‬‫ا‬‫ﺪ‬‫ﻟ‬‫ا‬‫ﻣ‬‫ﻪ‬‫ﻠ‬‫ﺣ‬‫ﺎ‬‫ﻄ‬‫ﺳ‬‫ا‬‫ﻧ‬‫ا‬‫ﻻ‬‫ا‬‫ﺮ‬‫ﺷ‬‫ﺎ‬‫ﻣ‬‫ﻜ‬‫ﺸ‬‫ﻟ‬‫ا‬‫ﻪ‬‫ـ‬‫ﻘ‬‫ﻨ‬‫ﻟ‬.
•‫ض‬‫ﺮ‬‫ﻌ‬‫ﻣ‬Fukui Prefectural Dinosaur Museum (kiso)‫م‬‫ﺪ‬‫ﺨ‬‫ﺘ‬‫ﺳ‬‫ا‬
canonic design‫ﻪ‬‫ﻄ‬‫ا‬‫ﺮ‬‫ﺘ‬‫ﻣ‬‫ت‬‫ﺎ‬‫ﻳ‬‫ﻮ‬‫ﻜ‬‫ﺗ‬‫و‬‫ل‬‫ﺎ‬‫ﺷ‬‫ا‬‫ﻪ‬‫ﻋ‬‫ﻮ‬‫ﺠ‬‫ﻣ‬‫ﻞ‬‫ﻤ‬‫ﺑ‬‫ﻚ‬‫ﻟ‬‫ذ‬‫و‬‫ﻢ‬‫ﻴ‬‫ﺼ‬‫ﺘ‬‫ﻟ‬‫ا‬‫ﻰ‬‫ﻓ‬
.
•‫ى‬‫د‬‫ﻮ‬‫ﻬ‬‫ﻴ‬‫ﻟ‬‫ﻒ‬‫ﺤ‬‫ﺘ‬‫ﻤ‬‫ﻟ‬‫ا‬(Daniel libeskind):‫م‬‫ا‬‫ﺪ‬‫ﺘ‬‫ـ‬‫ﺳ‬‫ا‬‫ﻢ‬‫ـ‬‫ﺗ‬iconic design‫ﻰ‬‫ـ‬‫ﻓ‬
‫ﺪ‬‫ـ‬‫ـ‬‫ـ‬‫ﻌ‬‫ﺑ‬‫ﻢ‬‫ﻴ‬‫ﻤ‬‫ـ‬‫ـ‬‫ـ‬‫ﺼ‬‫ﺘ‬‫ﻟ‬‫ا‬‫ﻞ‬‫ـ‬‫ـ‬‫ـ‬‫ﻤ‬‫ﻰ‬‫ـ‬‫ـ‬‫ـ‬‫ﻓ‬‫ﻴ‬‫ـ‬‫ـ‬‫ـ‬‫ﺳ‬‫ا‬‫ﺪ‬‫ﺴ‬‫ﻟ‬‫ا‬‫ﻪ‬‫ـ‬‫ـ‬‫ـ‬‫ﻤ‬‫ﺠ‬‫ﻟ‬‫ا‬‫ﺰ‬‫ـ‬‫ـ‬‫ـ‬‫ﻣ‬‫ر‬‫م‬‫ا‬‫ﺪ‬‫ﺨ‬‫ﺘ‬‫ـ‬‫ـ‬‫ـ‬‫ﺳ‬‫ا‬‫ـ‬‫ـ‬‫ـ‬‫ﻳ‬‫ﺮ‬‫ﻦ‬‫ـ‬‫ـ‬‫ـ‬‫ﻋ‬‫ﻢ‬‫ﻴ‬‫ﻤ‬‫ـ‬‫ـ‬‫ـ‬‫ﺼ‬‫ﺘ‬‫ﻟ‬‫ا‬‫ﻞ‬‫ـ‬‫ـ‬‫ـ‬‫ﻤ‬‫ﻋ‬
‫ا‬‫ﺮ‬‫ﻴ‬‫ﺴ‬‫ﻜ‬‫ﺗ‬‫ﻰ‬‫ﻓ‬‫ﻩ‬‫ﺎ‬‫ﻧ‬‫ﺎ‬‫ﻌ‬‫ﻤ‬‫ﻟ‬‫ا‬‫ﻦ‬‫ﻋ‬‫ﺮ‬‫ﻴ‬‫ﺒ‬‫ﻌ‬‫ﺘ‬‫ا‬‫ﺰ‬‫ﻣ‬‫ﺮ‬‫ﻟ‬.
•‫ﻪ‬‫ﺴ‬‫ﻴ‬‫ﻨ‬‫ﻛ‬ronchamp (le Corbusier):‫س‬‫ﺳ‬‫ا‬‫ﻰ‬‫ﻋ‬‫ﻢ‬‫ﻤ‬‫ﺼ‬‫ﺘ‬‫ﻟ‬‫ا‬‫ﻞ‬‫ﻋ‬‫ﺎ‬‫ﻴ‬‫ﻓ‬‫و‬
‫ﻰ‬‫ﺴ‬‫ﻧ‬‫ﺮ‬‫ﻔ‬‫ﻟ‬‫ى‬‫ﺪ‬‫ﻨ‬‫ﻟ‬‫ا‬‫ﻪ‬‫ﻌ‬‫ﺒ‬‫ﻩ‬‫ﺎ‬‫ﻛ‬‫ﺎ‬‫ﺤ‬‫ﻣ‬(analogic design)‫ﻪ‬‫ﻳ‬‫ﺮ‬‫ﺤ‬‫ﻟ‬‫ﺰ‬‫ﻣ‬‫ﺮ‬‫ﻛ‬.
•‫ﻒ‬‫ﺤ‬‫ﺘ‬‫ﻣ‬milwakee art museum(calatrava):‫م‬‫ﺪ‬‫ﺨ‬‫ﺳ‬‫ا‬‫ﺚ‬‫ﻴ‬‫ﺣ‬analogic
design‫ﺮ‬‫ﺣ‬‫ﺬ‬‫ﺧ‬‫ا‬‫ﻖ‬‫ﻳ‬‫ﺮ‬‫ﻃ‬‫ﻦ‬‫ﻋ‬‫ﻢ‬‫ﻴ‬‫ﺼ‬‫ﺘ‬‫ﻟ‬‫ا‬‫ﻞ‬‫ﻤ‬‫ﻋ‬‫ﻰ‬‫ﻓ‬‫ت‬‫ﺎ‬‫ﺘ‬‫ﻓ‬‫ﻞ‬‫ﻤ‬‫و‬‫ﺮ‬‫ﺋ‬‫ﺎ‬‫ﻟ‬‫ﻪ‬‫ﺤ‬‫ﺟ‬‫ا‬‫ﻪ‬‫ﻛ‬
‫ﺎ‬‫ﻬ‬‫ﻟ‬‫ﻪ‬‫ﺛ‬‫ﺎ‬‫ﻤ‬‫ﻣ‬‫ض‬‫ﻌ‬‫ﻤ‬‫ﻟ‬‫ا‬‫ﻪ‬‫ﺎ‬‫ﺿ‬‫ا‬.
Participatory design
Manipulation:
‫ﻢ‬‫ﻬ‬‫ﺤ‬‫ﻟ‬‫ﺎ‬‫ﻟ‬‫و‬‫ﺮ‬‫ﺸ‬‫ﻤ‬‫ا‬‫ا‬‫ﺬ‬‫ﻫ‬‫ن‬‫أ‬‫س‬‫ﺎ‬‫ﻨ‬‫ا‬‫ﻊ‬‫ﻨ‬‫ﻗ‬‫أ‬‫أ‬‫ل‬‫و‬‫ﺎ‬‫ﺣ‬‫أ‬‫ﻩ‬‫ﻮ‬‫ﻄ‬‫ﺧ‬١
Therapy:
‫ﺔ‬‫ﻴ‬‫ﺴ‬‫ﻔ‬‫ﻧ‬‫ﺠ‬‫ﻟ‬‫ﺎ‬‫ﻌ‬‫ﻣ‬
:Informing
‫ﻢ‬‫ﻬ‬‫ﺗ‬‫ﺟ‬‫ﺎ‬‫ﻴ‬‫ﺘ‬‫ﺣ‬‫أ‬‫ﺔ‬‫ﻓ‬‫ﻌ‬‫ﻣ‬‫و‬‫س‬‫ﺎ‬‫ﻨ‬‫ا‬‫ﻦ‬‫ﻣ‬‫ت‬‫ﺎ‬‫ﻮ‬‫ﻠ‬‫ﻌ‬‫ﻤ‬‫ﻟ‬‫ا‬‫ﺬ‬‫ﺧ‬‫أ‬.‫ﻩ‬‫ﻮ‬‫ﻄ‬‫ﺧ‬٢
Consolation:
‫ﻢ‬‫ﻬ‬‫ﻳ‬‫أ‬‫ر‬‫ﺬ‬‫أ‬‫و‬‫س‬‫ﻨ‬‫ا‬‫ة‬‫ﺎ‬‫ﺸ‬‫ﺘ‬‫ﺳ‬‫أ‬
Placement:
‫ﺮ‬‫ﺧ‬‫ن‬‫ﺎ‬‫ﻜ‬‫ﻣ‬‫ﻦ‬‫ﻣ‬‫ﻞ‬‫ـ‬‫ﻘ‬‫ﻨ‬‫ﺗ‬‫س‬‫ﺎ‬‫ﻨ‬‫ﻟ‬‫ن‬‫أ‬
Partnership:
‫ﻲ‬‫ﻤ‬‫ﺼ‬‫ﺘ‬‫ﻟ‬‫ا‬‫ا‬‫ر‬‫ا‬‫ﺮ‬‫ﻗ‬‫ﻢ‬‫ﻤ‬‫ﺼ‬‫ﺘ‬‫ﻟ‬‫ا‬‫ﻰ‬‫ﻟ‬‫ﺎ‬‫ﻫ‬‫ﻷ‬‫ا‬‫ر‬‫ﺎ‬‫ﺸ‬‫ﻳ‬‫ن‬‫أ‬‫ﻩ‬‫ﻮ‬‫ﻄ‬‫ﺧ‬٣
Delegated Power:
‫ﻊ‬‫ﻳ‬‫ر‬‫ﺎ‬‫ﻤ‬‫ﻠ‬‫ﻟ‬‫ﺎ‬‫ﻤ‬‫ﻴ‬‫ﻤ‬‫ﺼ‬‫ﺘ‬‫ا‬‫ﻠ‬‫ﻋ‬‫ﺔ‬‫ﻘ‬‫ا‬‫ﻮ‬‫ﻤ‬‫ا‬‫م‬‫ﺪ‬‫و‬‫أ‬‫ﺔ‬‫ﻘ‬‫ا‬‫ﻮ‬‫ﺔ‬‫ﻄ‬‫ﺳ‬‫ﻢ‬‫ﻬ‬‫ﻟ‬‫ﺐ‬‫ﻌ‬‫ﻟ‬‫ا‬‫ﻣ‬‫ﻦ‬‫ﻴ‬‫ﻠ‬‫ﺜ‬‫ﻤ‬‫ﻣ‬‫ﺎ‬‫ﻨ‬‫ﻫ‬‫ن‬‫ﻮ‬‫ﻛ‬‫أ‬
Citizen Control:
‫ﺔ‬‫ﻴ‬‫ﻴ‬‫ﻤ‬‫ﺼ‬‫ﺘ‬‫ﻟ‬‫ﺔ‬‫ﻴ‬‫ﻠ‬‫ﻤ‬‫ﻟ‬‫ا‬‫ﻰ‬‫ﻓ‬‫س‬‫ﺎ‬‫ﻨ‬‫ﻟ‬‫ﻢ‬‫ﻜ‬‫ﺤ‬‫ﺘ‬‫ﻳ‬‫ن‬‫أ‬.
‫ﻪ‬‫ﻴ‬‫ﻤ‬‫ﻤ‬‫ﺼ‬‫ﺘ‬‫ﻟ‬‫ا‬‫ﻪ‬‫ﻴ‬‫ﻠ‬‫ﻤ‬‫ﻌ‬‫ﻟ‬‫ا‬‫ﻰ‬‫ﻓ‬‫س‬‫ﺎ‬‫ﻟ‬‫ا‬‫ﻪ‬‫ﻛ‬‫ر‬‫ﺎ‬‫ﺸ‬‫ﻤ‬‫ﻟ‬‫ع‬‫ا‬‫ﻮ‬‫ﻧ‬‫ا‬‫ث‬‫ﻼ‬‫ﺛ‬.
‫س‬‫ﺪ‬‫ﻨ‬‫ﻬ‬‫ﻤ‬‫ﻟ‬‫ا‬
‫ﻰ‬‫ﻟ‬‫ﺎ‬‫ﻫ‬‫ﻻ‬‫ا‬
١-‫س‬‫ﺎ‬‫ﻨ‬‫ﻠ‬‫ﻟ‬‫ت‬‫ﻣ‬‫ﻮ‬‫ﻠ‬‫ﻌ‬‫ﻰ‬‫ﻄ‬‫ﻌ‬‫ﻳ‬‫س‬‫ﻨ‬‫ﻬ‬‫ﻤ‬‫ﻟ‬‫ا‬.
٢-‫و‬‫ت‬‫ﺎ‬‫ﻣ‬‫ﻠ‬‫ﻌ‬‫ﻣ‬‫ﺪ‬‫ﻨ‬‫ﻬ‬‫ﻤ‬‫ﻟ‬‫ا‬‫ﻄ‬‫ﻌ‬‫ﺗ‬‫س‬‫ﺎ‬‫ﻨ‬‫ا‬
‫ﻢ‬‫ﻬ‬‫ﺗ‬‫ﺎ‬‫ﺟ‬‫ﻴ‬‫ﺘ‬‫ﺣ‬‫ﻻ‬‫ﺢ‬‫ﺋ‬‫ﺎ‬‫ﺼ‬‫ﻧ‬.
٣-‫ﻰ‬‫ﻟ‬‫ﺎ‬‫ﻫ‬‫ا‬‫و‬‫ﺪ‬‫ﻨ‬‫ﻬ‬‫ﻟ‬‫ا‬‫ﻦ‬‫ﻴ‬‫ﺑ‬‫ﺣ‬‫ﺗ‬‫ﺪ‬‫ﺟ‬‫ﻮ‬‫ﻳ‬.

كشكول النظريات دكتور ياسر