文章的表达方式
                叙述、描写、议论、抒情、说明

叙述的含义

•   把人物的的活动、经历,事情的发生、发展或事物的变化过程用语言交代、反映


叙述的作用
• 交代事件的发展和演变过程
• 连贯故事线索、推进情节发展
• 为议论文提供事实论据
• 在说明文里对说明对象进行解释和述说
• 为条查报告、总结介绍情况,交代工作进程等等


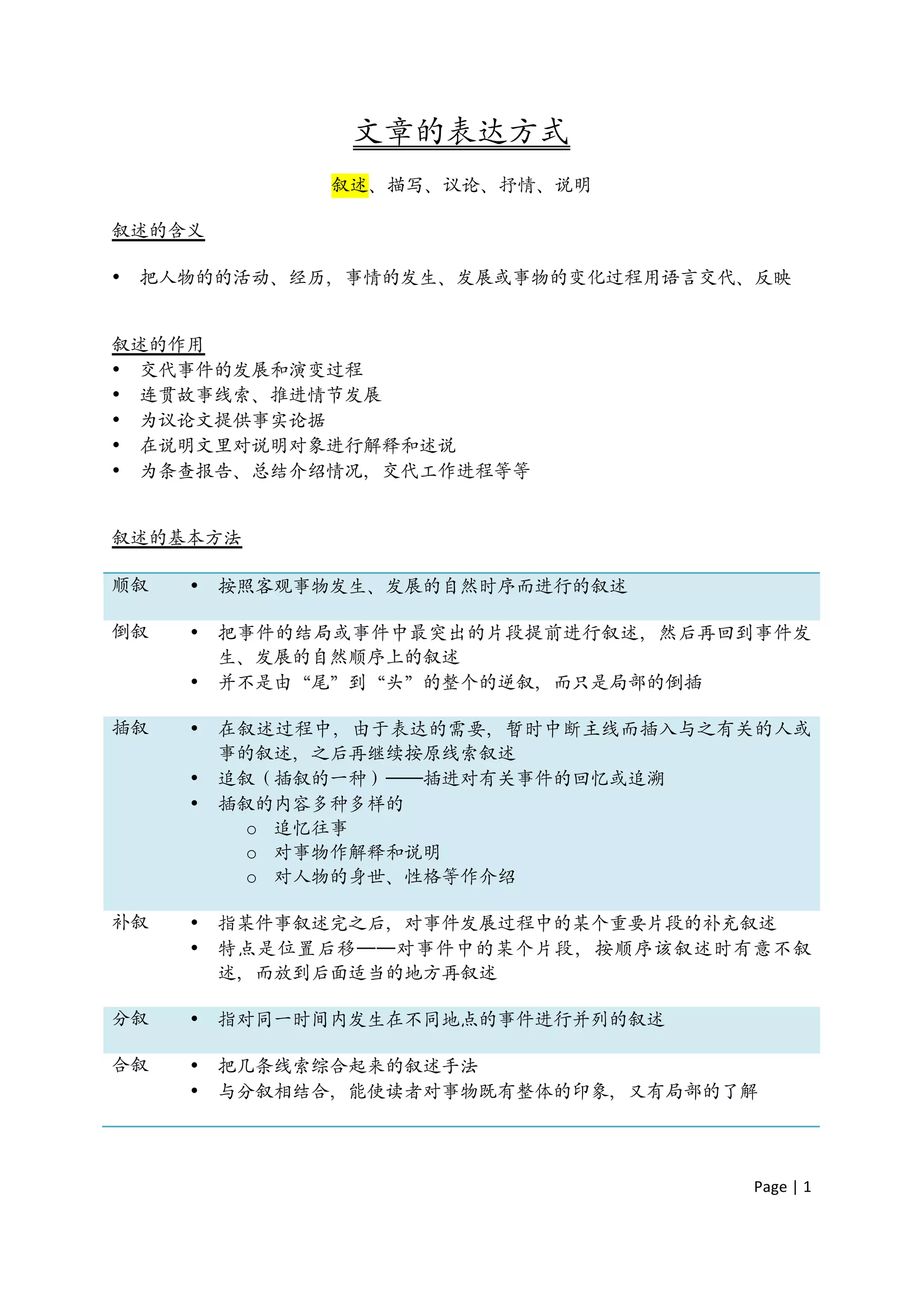
叙述的基本方法

顺叙    •   按照客观事物发生、发展的自然时序而进行的叙述

倒叙    •   把事件的结局或事件中最突出的片段提前进行叙述,然后再回到事件发
          生、发展的自然顺序上的叙述
      •   并不是由“尾”到“头”的整个的逆叙,而只是局部的倒插

插叙    •   在叙述过程中,由于表达的需要,暂时中断主线而插入与之有关的人或
          事的叙述,之后再继续按原线索叙述
      •   追叙(插叙的一种)——插进对有关事件的回忆或追溯
      •   插叙的内容多种多样的
            o 追忆往事
            o 对事物作解释和说明
            o 对人物的身世、性格等作介绍

补叙    •   指某件事叙述完之后,对事件发展过程中的某个重要片段的补充叙述
      •   特点是位置后移——对事件中的某个片段,按顺序该叙述时有意不叙
          述,而放到后面适当的地方再叙述

分叙    •   指对同一时间内发生在不同地点的事件进行并列的叙述

合叙    •   把几条线索综合起来的叙述手法
      •   与分叙相结合,能使读者对事物既有整体的印象,又有局部的了解




                                      Page	
  |	
  1	
  	
  
文章的表达方式
                叙述、描写、议论、抒情、说明

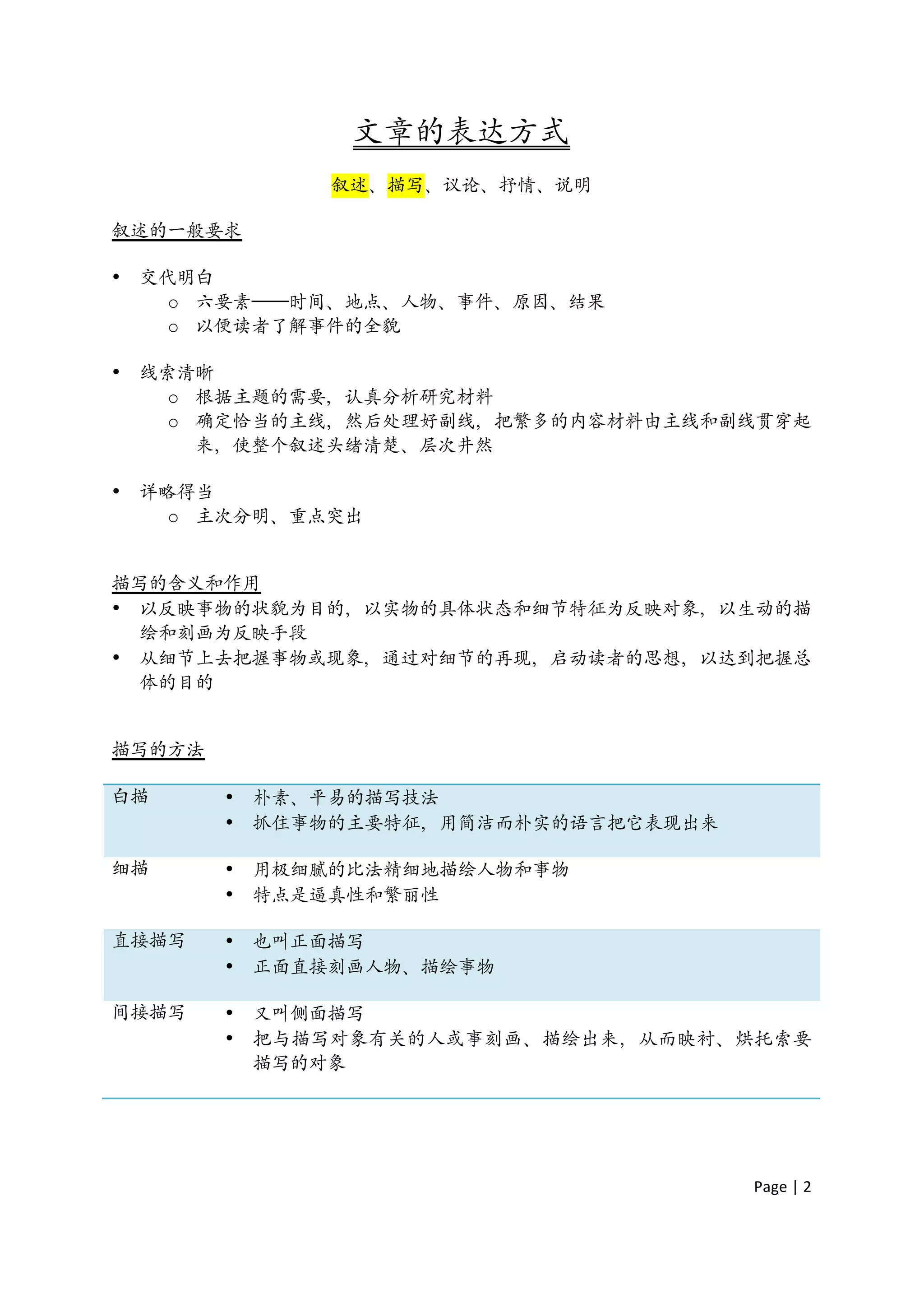
叙述的一般要求

•   交代明白
      o 六要素——时间、地点、人物、事件、原因、结果
      o 以便读者了解事件的全貌

•   线索清晰
      o 根据主题的需要,认真分析研究材料
      o 确定恰当的主线,然后处理好副线,把繁多的内容材料由主线和副线贯穿起
        来,使整个叙述头绪清楚、层次井然

•   详略得当
      o 主次分明、重点突出


描写的含义和作用
• 以反映事物的状貌为目的,以实物的具体状态和细节特征为反映对象,以生动的描
  绘和刻画为反映手段
• 从细节上去把握事物或现象,通过对细节的再现,启动读者的思想,以达到把握总
  体的目的


描写的方法

白描      •   朴素、平易的描写技法
        •   抓住事物的主要特征,用简洁而朴实的语言把它表现出来

细描      •   用极细腻的比法精细地描绘人物和事物
        •   特点是逼真性和繁丽性

直接描写    •   也叫正面描写
        •   正面直接刻画人物、描绘事物

间接描写    •   又叫侧面描写
        •   把与描写对象有关的人或事刻画、描绘出来,从而映衬、烘托索要
            描写的对象




                                        Page	
  |	
  2	
  	
  
文章的表达方式
               叙述、描写、议论、抒情、说明

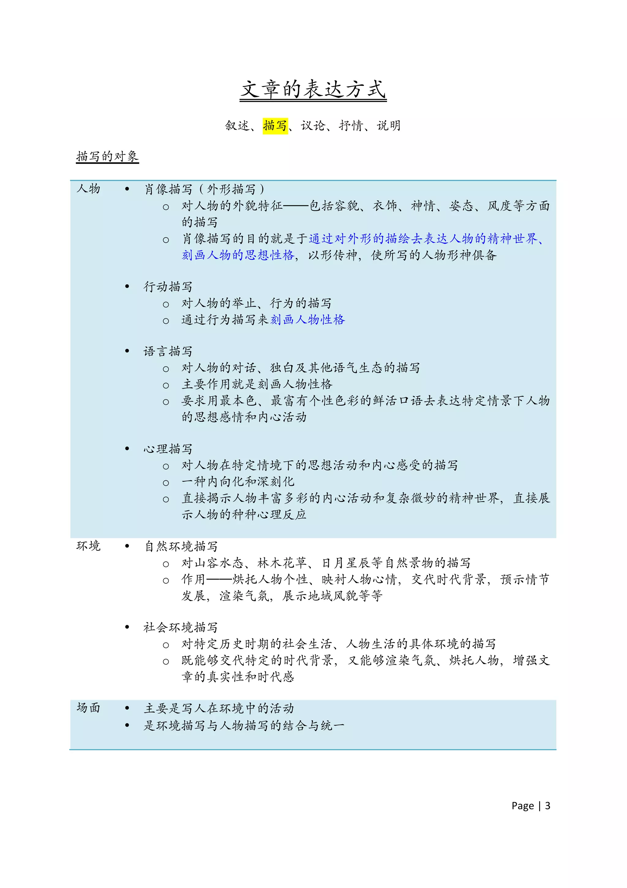
描写的对象

人物   •   肖像描写(外形描写)
           o 对人物的外貌特征——包括容貌、衣饰、神情、姿态、风度等方面
             的描写
           o 肖像描写的目的就是于通过对外形的描绘去表达人物的精神世界、
             刻画人物的思想性格,以形传神,使所写的人物形神俱备

     •   行动描写
           o 对人物的举止、行为的描写
           o 通过行为描写来刻画人物性格

     •   语言描写
           o 对人物的对话、独白及其他语气生态的描写
           o 主要作用就是刻画人物性格
           o 要求用最本色、最富有个性色彩的鲜活口语去表达特定情景下人物
             的思想感情和内心活动

     •   心理描写
           o 对人物在特定情境下的思想活动和内心感受的描写
           o 一种内向化和深刻化
           o 直接揭示人物丰富多彩的内心活动和复杂微妙的精神世界,直接展
             示人物的种种心理反应

环境   •   自然环境描写
           o 对山容水态、林木花草、日月星辰等自然景物的描写
           o 作用——烘托人物个性、映衬人物心情,交代时代背景,预示情节
             发展,渲染气氛,展示地域风貌等等

     •   社会环境描写
           o 对特定历史时期的社会生活、人物生活的具体环境的描写
           o 既能够交代特定的时代背景,又能够渲染气氛、烘托人物,增强文
             章的真实性和时代感

场面   •   主要是写人在环境中的活动
     •   是环境描写与人物描写的结合与统一




                                      Page	
  |	
  3	
  	
  
文章的表达方式
               叙述、描写、议论、抒情、说明

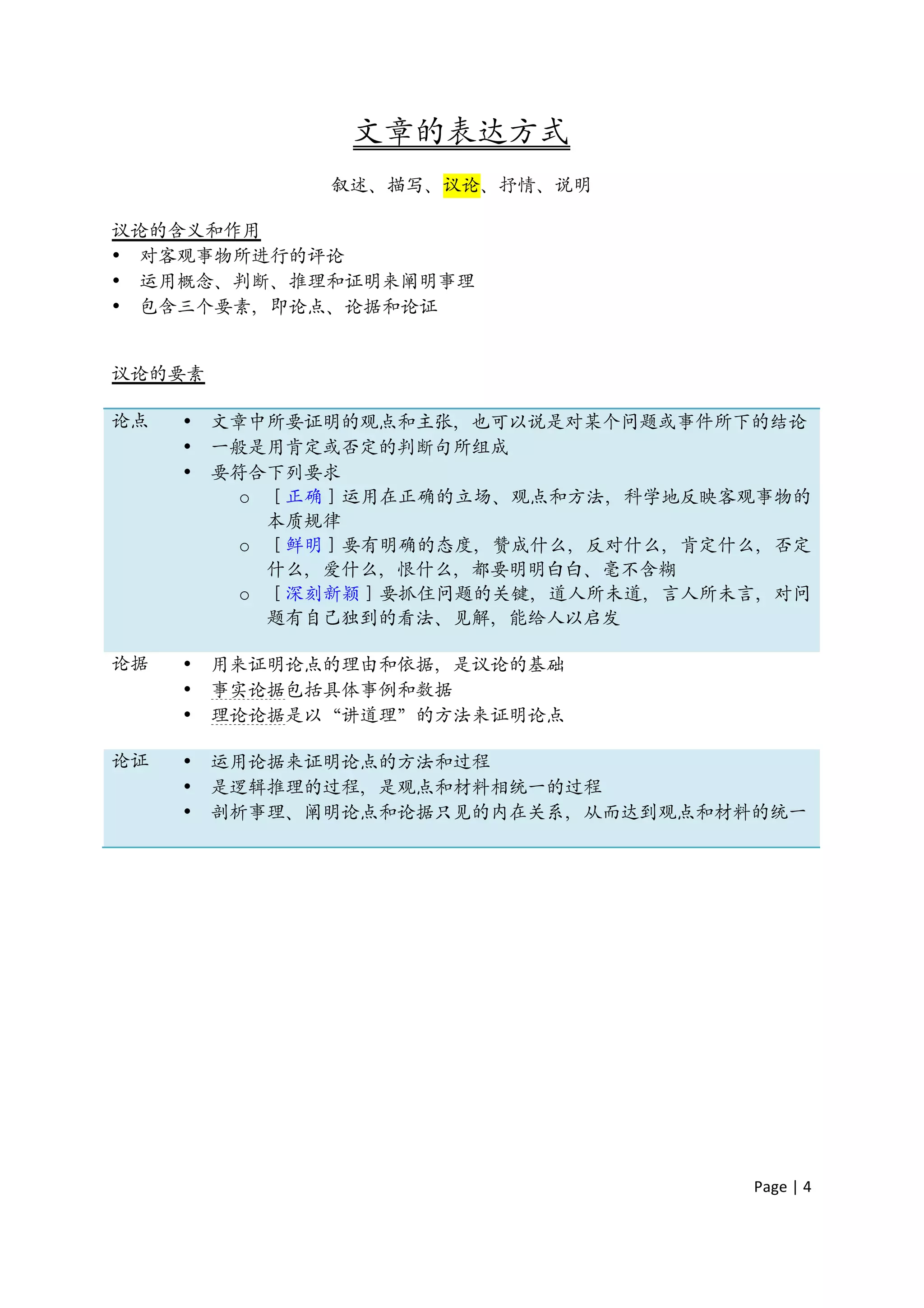
议论的含义和作用
• 对客观事物所进行的评论
• 运用概念、判断、推理和证明来阐明事理
• 包含三个要素,即论点、论据和论证


议论的要素

论点   •   文章中所要证明的观点和主张,也可以说是对某个问题或事件所下的结论
     •   一般是用肯定或否定的判断句所组成
     •   要符合下列要求
           o [正确]运用在正确的立场、观点和方法,科学地反映客观事物的
             本质规律
           o [鲜明]要有明确的态度,赞成什么,反对什么,肯定什么,否定
             什么,爱什么,恨什么,都要明明白白、毫不含糊
           o [深刻新颖]要抓住问题的关键,道人所未道,言人所未言,对问
             题有自己独到的看法、见解,能给人以启发

论据   •   用来证明论点的理由和依据,是议论的基础
     •   事实论据包括具体事例和数据
     •   理论论据是以“讲道理”的方法来证明论点

论证   •   运用论据来证明论点的方法和过程
     •   是逻辑推理的过程,是观点和材料相统一的过程
     •   剖析事理、阐明论点和论据只见的内在关系,从而达到观点和材料的统一




                                      Page	
  |	
  4	
  	
  
文章的表达方式
                叙述、描写、议论、抒情、说明

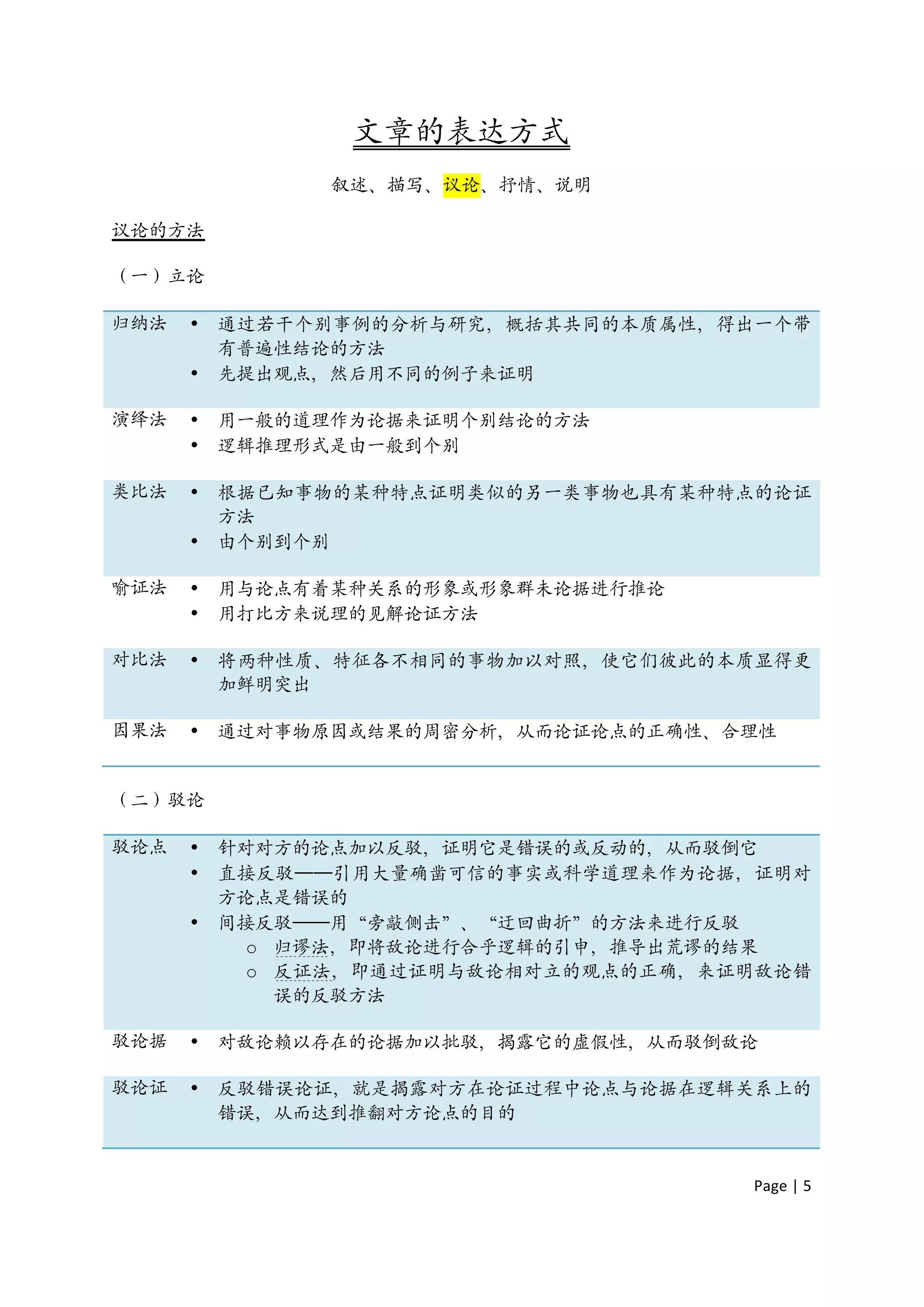
议论的方法

(一)立论

归纳法   •   通过若干个别事例的分析与研究,概括其共同的本质属性,得出一个带
          有普遍性结论的方法
      •   先提出观点,然后用不同的例子来证明

演绎法   •   用一般的道理作为论据来证明个别结论的方法
      •   逻辑推理形式是由一般到个别

类比法   •   根据已知事物的某种特点证明类似的另一类事物也具有某种特点的论证
          方法
      •   由个别到个别

喻证法   •   用与论点有着某种关系的形象或形象群未论据进行推论
      •   用打比方来说理的见解论证方法

对比法   •   将两种性质、特征各不相同的事物加以对照,使它们彼此的本质显得更
          加鲜明突出

因果法   •   通过对事物原因或结果的周密分析,从而论证论点的正确性、合理性


(二)驳论

驳论点   •   针对对方的论点加以反驳,证明它是错误的或反动的,从而驳倒它
      •   直接反驳——引用大量确凿可信的事实或科学道理来作为论据,证明对
          方论点是错误的
      •   间接反驳——用“旁敲侧击”、“迂回曲折”的方法来进行反驳
            o 归谬法,即将敌论进行合乎逻辑的引申,推导出荒谬的结果
            o 反证法,即通过证明与敌论相对立的观点的正确,来证明敌论错
              误的反驳方法

驳论据   •   对敌论赖以存在的论据加以批驳,揭露它的虚假性,从而驳倒敌论

驳论证   •   反驳错误论证,就是揭露对方在论证过程中论点与论据在逻辑关系上的
          错误,从而达到推翻对方论点的目的


                                      Page	
  |	
  5	
  	
  
文章的表达方式
                叙述、描写、议论、抒情、说明

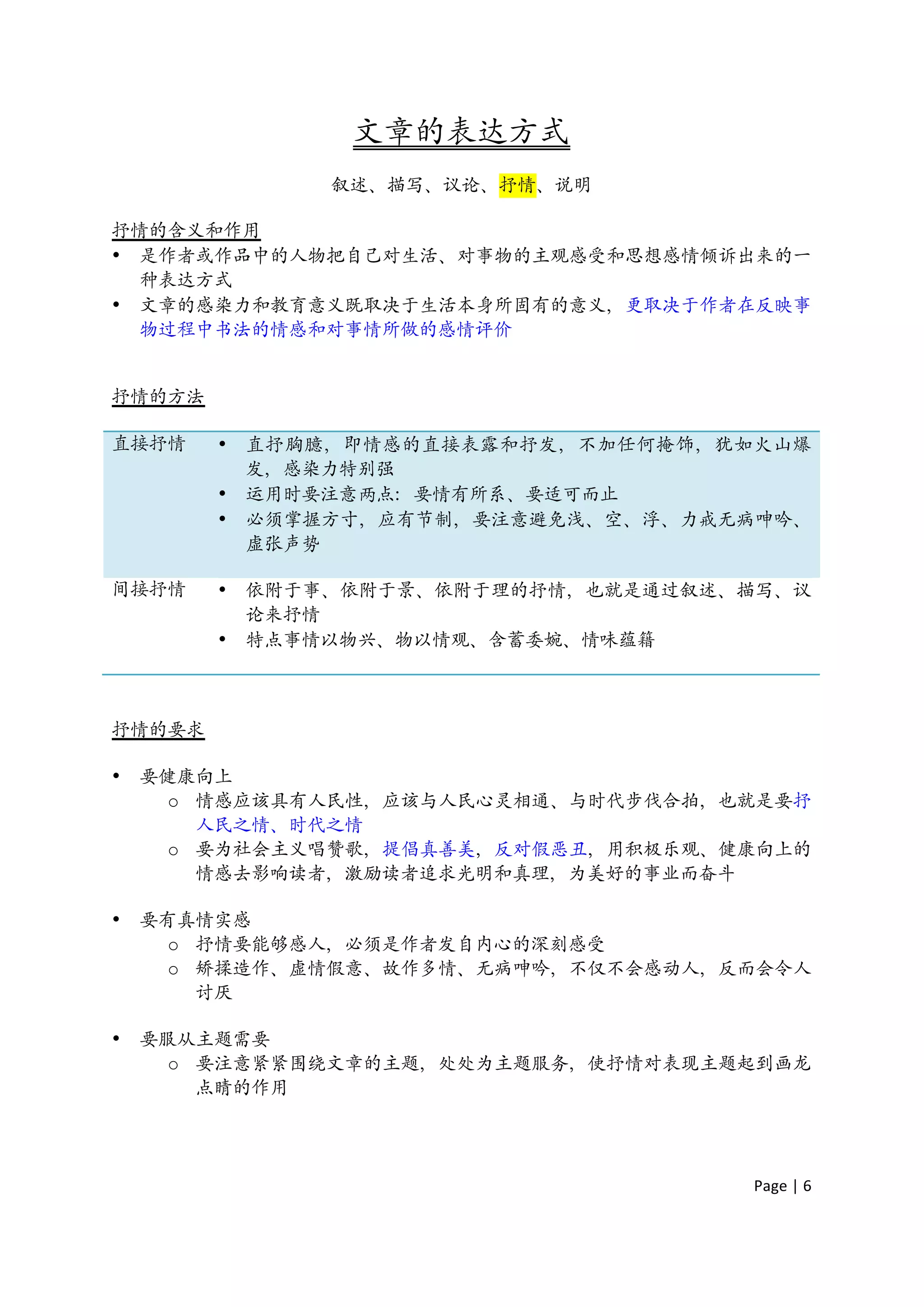
抒情的含义和作用
• 是作者或作品中的人物把自己对生活、对事物的主观感受和思想感情倾诉出来的一
  种表达方式
• 文章的感染力和教育意义既取决于生活本身所固有的意义,更取决于作者在反映事
  物过程中书法的情感和对事情所做的感情评价


抒情的方法

直接抒情    •   直抒胸臆,即情感的直接表露和抒发,不加任何掩饰,犹如火山爆
            发,感染力特别强
        •   运用时要注意两点:要情有所系、要适可而止
        •   必须掌握方寸,应有节制,要注意避免浅、空、浮、力戒无病呻吟、
            虚张声势

间接抒情    •   依附于事、依附于景、依附于理的抒情,也就是通过叙述、描写、议
            论来抒情
        •   特点事情以物兴、物以情观、含蓄委婉、情味蕴籍



抒情的要求

•   要健康向上
      o 情感应该具有人民性,应该与人民心灵相通、与时代步伐合拍,也就是要抒
        人民之情、时代之情
      o 要为社会主义唱赞歌,提倡真善美,反对假恶丑,用积极乐观、健康向上的
        情感去影响读者,激励读者追求光明和真理,为美好的事业而奋斗

•   要有真情实感
      o 抒情要能够感人,必须是作者发自内心的深刻感受
      o 矫揉造作、虚情假意、故作多情、无病呻吟,不仅不会感动人,反而会令人
        讨厌

•   要服从主题需要
      o 要注意紧紧围绕文章的主题,处处为主题服务,使抒情对表现主题起到画龙
        点睛的作用




                                      Page	
  |	
  6	
  	
  
文章的表达方式
                叙述、描写、议论、抒情、说明

说明的含义和作用

•   用言简意明的蚊子对事物的形态、构造、成因、性质、特征、功能、用途等解说清
    楚的一种表达方式


说明的特点

•   知识性和科学性
      o 说明具有传播知识的功能,因此要求它必须具有严密的科学性

•   实用性和通俗性
      o [实用性]所说明的事物,要与人们的工作、学习、生产、生活有比较直接
        的关系
      o [通俗性]因为它所介绍的知识使面向光大群众的,要使说明切实起作用,
        就必须把话说得浅显、易懂、朴实、简洁,易于人们理解和接受

•   解说性和条理性
      o [解说性]对事物的性质、特征、功能、原理、规划等作剖析、解释、介绍,
        让人明白,让人有所“知”
      o [条理性]按照客观事物本身的条理性进行说明


说明的方法

定义说明     •   用简明扼要的语言对说明对象的本质特征进行概括性解说
         •   通常把某一个概念放在另一个更广泛的概念(属概念)理,同时还
             要揭示它与统一概念下的其他种概念之间的差别,即“种差”
                      被定义对象=种差+属
         •   要找准“种差”、属概念不能过大过小

诠释说明     •   对事物的状况、性质、成因等作简明的注释和解说
         •   要力求准确无误,明白易懂




                                      Page	
  |	
  7	
  	
  
文章的表达方式
               叙述、描写、议论、抒情、说明

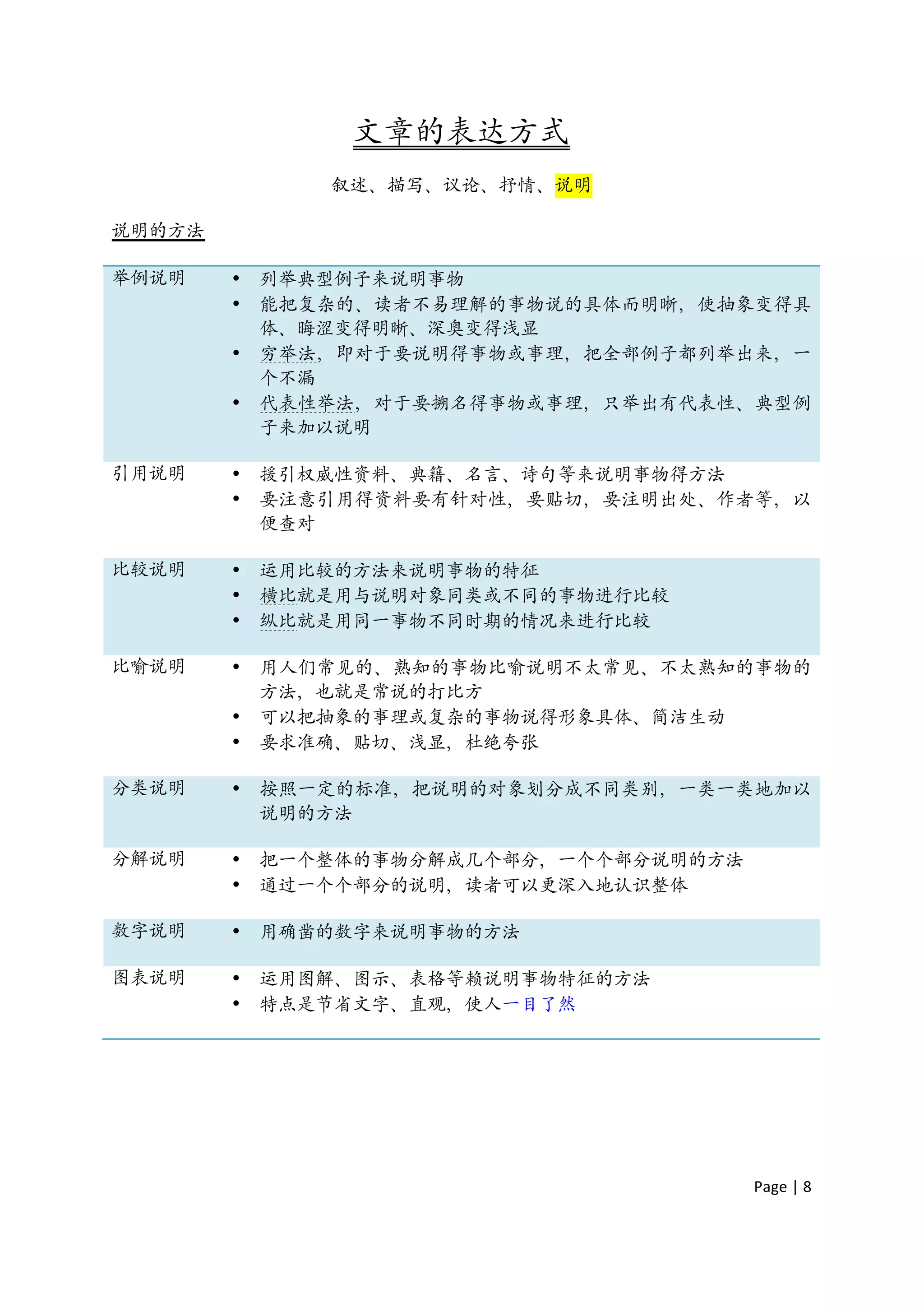
说明的方法

举例说明    •   列举典型例子来说明事物
        •   能把复杂的、读者不易理解的事物说的具体而明晰,使抽象变得具
            体、晦涩变得明晰、深奥变得浅显
        •   穷举法,即对于要说明得事物或事理,把全部例子都列举出来,一
            个不漏
        •   代表性举法,对于要搠名得事物或事理,只举出有代表性、典型例
            子来加以说明

引用说明    •   援引权威性资料、典籍、名言、诗句等来说明事物得方法
        •   要注意引用得资料要有针对性,要贴切,要注明出处、作者等,以
            便查对

比较说明    •   运用比较的方法来说明事物的特征
        •   横比就是用与说明对象同类或不同的事物进行比较
        •   纵比就是用同一事物不同时期的情况来进行比较

比喻说明    •   用人们常见的、熟知的事物比喻说明不太常见、不太熟知的事物的
            方法,也就是常说的打比方
        •   可以把抽象的事理或复杂的事物说得形象具体、简洁生动
        •   要求准确、贴切、浅显,杜绝夸张

分类说明    •   按照一定的标准,把说明的对象划分成不同类别,一类一类地加以
            说明的方法

分解说明    •   把一个整体的事物分解成几个部分,一个个部分说明的方法
        •   通过一个个部分的说明,读者可以更深入地认识整体

数字说明    •   用确凿的数字来说明事物的方法

图表说明    •   运用图解、图示、表格等赖说明事物特征的方法
        •   特点是节省文字、直观,使人一目了然




                                         Page	
  |	
  8	
  	
  

CTI103 笔记:文章的表达方式

  • 1.
    文章的表达方式 叙述、描写、议论、抒情、说明 叙述的含义 • 把人物的的活动、经历,事情的发生、发展或事物的变化过程用语言交代、反映 叙述的作用 • 交代事件的发展和演变过程 • 连贯故事线索、推进情节发展 • 为议论文提供事实论据 • 在说明文里对说明对象进行解释和述说 • 为条查报告、总结介绍情况,交代工作进程等等 叙述的基本方法 顺叙 • 按照客观事物发生、发展的自然时序而进行的叙述 倒叙 • 把事件的结局或事件中最突出的片段提前进行叙述,然后再回到事件发 生、发展的自然顺序上的叙述 • 并不是由“尾”到“头”的整个的逆叙,而只是局部的倒插 插叙 • 在叙述过程中,由于表达的需要,暂时中断主线而插入与之有关的人或 事的叙述,之后再继续按原线索叙述 • 追叙(插叙的一种)——插进对有关事件的回忆或追溯 • 插叙的内容多种多样的 o 追忆往事 o 对事物作解释和说明 o 对人物的身世、性格等作介绍 补叙 • 指某件事叙述完之后,对事件发展过程中的某个重要片段的补充叙述 • 特点是位置后移——对事件中的某个片段,按顺序该叙述时有意不叙 述,而放到后面适当的地方再叙述 分叙 • 指对同一时间内发生在不同地点的事件进行并列的叙述 合叙 • 把几条线索综合起来的叙述手法 • 与分叙相结合,能使读者对事物既有整体的印象,又有局部的了解 Page  |  1    
  • 2.
    文章的表达方式 叙述、描写、议论、抒情、说明 叙述的一般要求 • 交代明白 o 六要素——时间、地点、人物、事件、原因、结果 o 以便读者了解事件的全貌 • 线索清晰 o 根据主题的需要,认真分析研究材料 o 确定恰当的主线,然后处理好副线,把繁多的内容材料由主线和副线贯穿起 来,使整个叙述头绪清楚、层次井然 • 详略得当 o 主次分明、重点突出 描写的含义和作用 • 以反映事物的状貌为目的,以实物的具体状态和细节特征为反映对象,以生动的描 绘和刻画为反映手段 • 从细节上去把握事物或现象,通过对细节的再现,启动读者的思想,以达到把握总 体的目的 描写的方法 白描 • 朴素、平易的描写技法 • 抓住事物的主要特征,用简洁而朴实的语言把它表现出来 细描 • 用极细腻的比法精细地描绘人物和事物 • 特点是逼真性和繁丽性 直接描写 • 也叫正面描写 • 正面直接刻画人物、描绘事物 间接描写 • 又叫侧面描写 • 把与描写对象有关的人或事刻画、描绘出来,从而映衬、烘托索要 描写的对象 Page  |  2    
  • 3.
    文章的表达方式 叙述、描写、议论、抒情、说明 描写的对象 人物 • 肖像描写(外形描写) o 对人物的外貌特征——包括容貌、衣饰、神情、姿态、风度等方面 的描写 o 肖像描写的目的就是于通过对外形的描绘去表达人物的精神世界、 刻画人物的思想性格,以形传神,使所写的人物形神俱备 • 行动描写 o 对人物的举止、行为的描写 o 通过行为描写来刻画人物性格 • 语言描写 o 对人物的对话、独白及其他语气生态的描写 o 主要作用就是刻画人物性格 o 要求用最本色、最富有个性色彩的鲜活口语去表达特定情景下人物 的思想感情和内心活动 • 心理描写 o 对人物在特定情境下的思想活动和内心感受的描写 o 一种内向化和深刻化 o 直接揭示人物丰富多彩的内心活动和复杂微妙的精神世界,直接展 示人物的种种心理反应 环境 • 自然环境描写 o 对山容水态、林木花草、日月星辰等自然景物的描写 o 作用——烘托人物个性、映衬人物心情,交代时代背景,预示情节 发展,渲染气氛,展示地域风貌等等 • 社会环境描写 o 对特定历史时期的社会生活、人物生活的具体环境的描写 o 既能够交代特定的时代背景,又能够渲染气氛、烘托人物,增强文 章的真实性和时代感 场面 • 主要是写人在环境中的活动 • 是环境描写与人物描写的结合与统一 Page  |  3    
  • 4.
    文章的表达方式 叙述、描写、议论、抒情、说明 议论的含义和作用 • 对客观事物所进行的评论 • 运用概念、判断、推理和证明来阐明事理 • 包含三个要素,即论点、论据和论证 议论的要素 论点 • 文章中所要证明的观点和主张,也可以说是对某个问题或事件所下的结论 • 一般是用肯定或否定的判断句所组成 • 要符合下列要求 o [正确]运用在正确的立场、观点和方法,科学地反映客观事物的 本质规律 o [鲜明]要有明确的态度,赞成什么,反对什么,肯定什么,否定 什么,爱什么,恨什么,都要明明白白、毫不含糊 o [深刻新颖]要抓住问题的关键,道人所未道,言人所未言,对问 题有自己独到的看法、见解,能给人以启发 论据 • 用来证明论点的理由和依据,是议论的基础 • 事实论据包括具体事例和数据 • 理论论据是以“讲道理”的方法来证明论点 论证 • 运用论据来证明论点的方法和过程 • 是逻辑推理的过程,是观点和材料相统一的过程 • 剖析事理、阐明论点和论据只见的内在关系,从而达到观点和材料的统一 Page  |  4    
  • 5.
    文章的表达方式 叙述、描写、议论、抒情、说明 议论的方法 (一)立论 归纳法 • 通过若干个别事例的分析与研究,概括其共同的本质属性,得出一个带 有普遍性结论的方法 • 先提出观点,然后用不同的例子来证明 演绎法 • 用一般的道理作为论据来证明个别结论的方法 • 逻辑推理形式是由一般到个别 类比法 • 根据已知事物的某种特点证明类似的另一类事物也具有某种特点的论证 方法 • 由个别到个别 喻证法 • 用与论点有着某种关系的形象或形象群未论据进行推论 • 用打比方来说理的见解论证方法 对比法 • 将两种性质、特征各不相同的事物加以对照,使它们彼此的本质显得更 加鲜明突出 因果法 • 通过对事物原因或结果的周密分析,从而论证论点的正确性、合理性 (二)驳论 驳论点 • 针对对方的论点加以反驳,证明它是错误的或反动的,从而驳倒它 • 直接反驳——引用大量确凿可信的事实或科学道理来作为论据,证明对 方论点是错误的 • 间接反驳——用“旁敲侧击”、“迂回曲折”的方法来进行反驳 o 归谬法,即将敌论进行合乎逻辑的引申,推导出荒谬的结果 o 反证法,即通过证明与敌论相对立的观点的正确,来证明敌论错 误的反驳方法 驳论据 • 对敌论赖以存在的论据加以批驳,揭露它的虚假性,从而驳倒敌论 驳论证 • 反驳错误论证,就是揭露对方在论证过程中论点与论据在逻辑关系上的 错误,从而达到推翻对方论点的目的 Page  |  5    
  • 6.
    文章的表达方式 叙述、描写、议论、抒情、说明 抒情的含义和作用 • 是作者或作品中的人物把自己对生活、对事物的主观感受和思想感情倾诉出来的一 种表达方式 • 文章的感染力和教育意义既取决于生活本身所固有的意义,更取决于作者在反映事 物过程中书法的情感和对事情所做的感情评价 抒情的方法 直接抒情 • 直抒胸臆,即情感的直接表露和抒发,不加任何掩饰,犹如火山爆 发,感染力特别强 • 运用时要注意两点:要情有所系、要适可而止 • 必须掌握方寸,应有节制,要注意避免浅、空、浮、力戒无病呻吟、 虚张声势 间接抒情 • 依附于事、依附于景、依附于理的抒情,也就是通过叙述、描写、议 论来抒情 • 特点事情以物兴、物以情观、含蓄委婉、情味蕴籍 抒情的要求 • 要健康向上 o 情感应该具有人民性,应该与人民心灵相通、与时代步伐合拍,也就是要抒 人民之情、时代之情 o 要为社会主义唱赞歌,提倡真善美,反对假恶丑,用积极乐观、健康向上的 情感去影响读者,激励读者追求光明和真理,为美好的事业而奋斗 • 要有真情实感 o 抒情要能够感人,必须是作者发自内心的深刻感受 o 矫揉造作、虚情假意、故作多情、无病呻吟,不仅不会感动人,反而会令人 讨厌 • 要服从主题需要 o 要注意紧紧围绕文章的主题,处处为主题服务,使抒情对表现主题起到画龙 点睛的作用 Page  |  6    
  • 7.
    文章的表达方式 叙述、描写、议论、抒情、说明 说明的含义和作用 • 用言简意明的蚊子对事物的形态、构造、成因、性质、特征、功能、用途等解说清 楚的一种表达方式 说明的特点 • 知识性和科学性 o 说明具有传播知识的功能,因此要求它必须具有严密的科学性 • 实用性和通俗性 o [实用性]所说明的事物,要与人们的工作、学习、生产、生活有比较直接 的关系 o [通俗性]因为它所介绍的知识使面向光大群众的,要使说明切实起作用, 就必须把话说得浅显、易懂、朴实、简洁,易于人们理解和接受 • 解说性和条理性 o [解说性]对事物的性质、特征、功能、原理、规划等作剖析、解释、介绍, 让人明白,让人有所“知” o [条理性]按照客观事物本身的条理性进行说明 说明的方法 定义说明 • 用简明扼要的语言对说明对象的本质特征进行概括性解说 • 通常把某一个概念放在另一个更广泛的概念(属概念)理,同时还 要揭示它与统一概念下的其他种概念之间的差别,即“种差” 被定义对象=种差+属 • 要找准“种差”、属概念不能过大过小 诠释说明 • 对事物的状况、性质、成因等作简明的注释和解说 • 要力求准确无误,明白易懂 Page  |  7    
  • 8.
    文章的表达方式 叙述、描写、议论、抒情、说明 说明的方法 举例说明 • 列举典型例子来说明事物 • 能把复杂的、读者不易理解的事物说的具体而明晰,使抽象变得具 体、晦涩变得明晰、深奥变得浅显 • 穷举法,即对于要说明得事物或事理,把全部例子都列举出来,一 个不漏 • 代表性举法,对于要搠名得事物或事理,只举出有代表性、典型例 子来加以说明 引用说明 • 援引权威性资料、典籍、名言、诗句等来说明事物得方法 • 要注意引用得资料要有针对性,要贴切,要注明出处、作者等,以 便查对 比较说明 • 运用比较的方法来说明事物的特征 • 横比就是用与说明对象同类或不同的事物进行比较 • 纵比就是用同一事物不同时期的情况来进行比较 比喻说明 • 用人们常见的、熟知的事物比喻说明不太常见、不太熟知的事物的 方法,也就是常说的打比方 • 可以把抽象的事理或复杂的事物说得形象具体、简洁生动 • 要求准确、贴切、浅显,杜绝夸张 分类说明 • 按照一定的标准,把说明的对象划分成不同类别,一类一类地加以 说明的方法 分解说明 • 把一个整体的事物分解成几个部分,一个个部分说明的方法 • 通过一个个部分的说明,读者可以更深入地认识整体 数字说明 • 用确凿的数字来说明事物的方法 图表说明 • 运用图解、图示、表格等赖说明事物特征的方法 • 特点是节省文字、直观,使人一目了然 Page  |  8