UNIIQ UE HO ME S
                                                                                            UN QUEHOMES
                                                                                            C C II M --A P P L E
                                                                                            CC M APPLE
                                    土地增值稅「一生一屋」

                                                   U n i q u e H o m e s 住友不動產管理顧問股份有限公司
                                                                                           曾 桂 枝 彙整
           一生一屋                                    台北市仲介公會理事 暨 自創品牌委員會 主任委員

    「土地稅法」第 34 條修正案,總統 98 年 12 月 30 日公布自 99 年 1 月 1 日起施行,是換屋族減輕土地增值稅負擔
    的一大福音。適用要件為各項購屋或換屋租稅獎勵中最為嚴格的,必須全數符合下列六項要件才可適用:
      一、個人「一生一次」的低稅率優惠已經使用過。
      二、因換屋出售原先持有的自用住宅用地面積在都市地區不超過 1.5 公畝(約 45.4 坪)、非都市土地面積不
        超過 3.5 公畝(約 105.9 坪)部分。
      三、出售時土地所有權人與其配偶、未成年子女無該自用住宅以外的房屋(即僅限持有一屋)。
      四、出售前已持有該自用住宅土地達六年以上。
      五、土地所有權人或其配偶、未成年子女在土地出售前,在該地設有戶籍且持有該自用住宅連續滿六年。
      六、出售前五年內,無出租或供營業使用等情形。

           重 購自用住宅用地申請退還土地增值稅無一生一次限制
    土地所有權人於出售自用住宅用地後,自完成移轉登記之日起,2 年內重購自用住宅用地,其新購土地地價超過
    原出售土地地價扣除已繳納之土地增值稅後尚有餘額者,可向原出售土地之稅捐稽徵機關申請就其已納土地增值
    稅額內,退還其不足支付新購土地地價之數額。
      例如,出售自用住宅用地地價 120 萬元,繳納土地增值稅 30 萬元,稅後得款 90 萬元,嗣後 2 年內另行購買
    自用住宅用地 150 萬元,不足支付新購土地地價 60 萬元(90 萬-150 萬=-60 萬),則原先已繳納土地增值稅 30 萬
    元可全部退還。又如新購自用住宅用地 100 萬元,不足支付新購土地地價 10 萬元(90 萬-100 萬=-10 萬),則原
    繳納土地增值稅 30 萬元只能退還 10 萬元。
      重購之土地屆滿 5 年再行移轉,並於 2 年內重購另一自用住宅用地,只要符合上述規定即可再提出申請退還
    土地增值稅,並無申請次數之限制,與一般大眾熟知的「出售土地一生一次優惠稅率課徵土地增值稅」規定有所
    不同,但要特別注意,重購地未滿 5 年再移轉可要追繳原退稅款的。


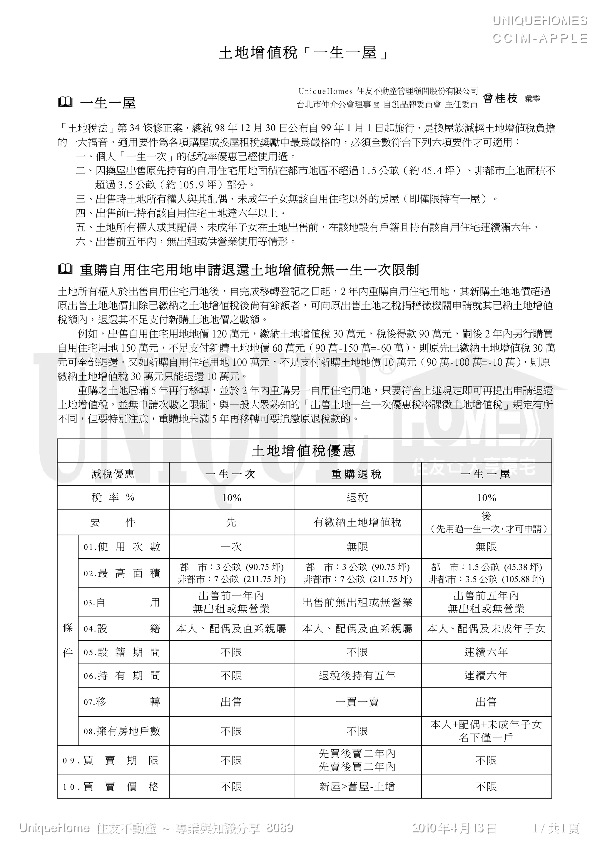
                                          土地增值稅優惠
            減稅 優 惠               一生一次                    重購退稅                       一生一屋

             稅 率 %                  10%                     退稅                         10%
                                                                                           後
            要        件               先                有繳 納 土地 增 值稅
                                                                             (先用過一生一次,才可申請)
           01.使     用 次 數           一次                      無限                         無限

                             都 市:3 公畝 (90.75 坪)     都 市:3 公畝 (90.75 坪)       都 市:1.5 公畝 (45.38 坪)
           02.最     高 面 積
                             非都市:7 公畝 (211.75 坪)    非都市:7 公畝 (211.75 坪)      非都市:3.5 公畝 (105.88 坪)
                                出售 前 一年 內                                         出售 前 五年 內
           03 .自         用                         出售 前 無出 租 或無 營 業
                               無出 租 或無 營 業                                       無出 租 或無 營 業
     條     0 4 .設        籍   本人 、 配偶 及 直系 親 屬      本人 、 配偶 及 直系 親 屬          本人、配偶 及 未成 年 子女

     件     05.設     籍 期 間           不限                      不限                       連續 六 年

           06.持     有 期 間           不限                 退稅 後 持有 五 年                   連續 六 年

           07 .移         轉          出售                    一買 一 賣                       出售

                                                                              本人 +配 偶+未成 年 子女
           08 .擁有房地戶數               不限                      不限
                                                                                  名下 僅 一戶
                                                       先買 後 賣二 年 內
     0 9   .買   賣    期   限          不限                                                 不限
                                                       先賣 後 買二 年 內
     1 0   .買   賣    價   格          不限                 新屋 >舊 屋 -土 增                    不限



UniiqueHome 住友不動產 ~ 專業與知識分享 8089
Un queHome 住友不動產 ~ 專業與知識分享 8089                                           2010 年 4 月 13 日
                                                                          2010 年 4 月 13 日           1 // 共 1 頁
                                                                                                    1 共1 頁

土地增值稅『一生一屋』

  • 1.
    UNIIQ UE HOME S UN QUEHOMES C C II M --A P P L E CC M APPLE 土地增值稅「一生一屋」 U n i q u e H o m e s 住友不動產管理顧問股份有限公司 曾 桂 枝 彙整 一生一屋 台北市仲介公會理事 暨 自創品牌委員會 主任委員 「土地稅法」第 34 條修正案,總統 98 年 12 月 30 日公布自 99 年 1 月 1 日起施行,是換屋族減輕土地增值稅負擔 的一大福音。適用要件為各項購屋或換屋租稅獎勵中最為嚴格的,必須全數符合下列六項要件才可適用: 一、個人「一生一次」的低稅率優惠已經使用過。 二、因換屋出售原先持有的自用住宅用地面積在都市地區不超過 1.5 公畝(約 45.4 坪)、非都市土地面積不 超過 3.5 公畝(約 105.9 坪)部分。 三、出售時土地所有權人與其配偶、未成年子女無該自用住宅以外的房屋(即僅限持有一屋)。 四、出售前已持有該自用住宅土地達六年以上。 五、土地所有權人或其配偶、未成年子女在土地出售前,在該地設有戶籍且持有該自用住宅連續滿六年。 六、出售前五年內,無出租或供營業使用等情形。 重 購自用住宅用地申請退還土地增值稅無一生一次限制 土地所有權人於出售自用住宅用地後,自完成移轉登記之日起,2 年內重購自用住宅用地,其新購土地地價超過 原出售土地地價扣除已繳納之土地增值稅後尚有餘額者,可向原出售土地之稅捐稽徵機關申請就其已納土地增值 稅額內,退還其不足支付新購土地地價之數額。 例如,出售自用住宅用地地價 120 萬元,繳納土地增值稅 30 萬元,稅後得款 90 萬元,嗣後 2 年內另行購買 自用住宅用地 150 萬元,不足支付新購土地地價 60 萬元(90 萬-150 萬=-60 萬),則原先已繳納土地增值稅 30 萬 元可全部退還。又如新購自用住宅用地 100 萬元,不足支付新購土地地價 10 萬元(90 萬-100 萬=-10 萬),則原 繳納土地增值稅 30 萬元只能退還 10 萬元。 重購之土地屆滿 5 年再行移轉,並於 2 年內重購另一自用住宅用地,只要符合上述規定即可再提出申請退還 土地增值稅,並無申請次數之限制,與一般大眾熟知的「出售土地一生一次優惠稅率課徵土地增值稅」規定有所 不同,但要特別注意,重購地未滿 5 年再移轉可要追繳原退稅款的。 土地增值稅優惠 減稅 優 惠 一生一次 重購退稅 一生一屋 稅 率 % 10% 退稅 10% 後 要 件 先 有繳 納 土地 增 值稅 (先用過一生一次,才可申請) 01.使 用 次 數 一次 無限 無限 都 市:3 公畝 (90.75 坪) 都 市:3 公畝 (90.75 坪) 都 市:1.5 公畝 (45.38 坪) 02.最 高 面 積 非都市:7 公畝 (211.75 坪) 非都市:7 公畝 (211.75 坪) 非都市:3.5 公畝 (105.88 坪) 出售 前 一年 內 出售 前 五年 內 03 .自 用 出售 前 無出 租 或無 營 業 無出 租 或無 營 業 無出 租 或無 營 業 條 0 4 .設 籍 本人 、 配偶 及 直系 親 屬 本人 、 配偶 及 直系 親 屬 本人、配偶 及 未成 年 子女 件 05.設 籍 期 間 不限 不限 連續 六 年 06.持 有 期 間 不限 退稅 後 持有 五 年 連續 六 年 07 .移 轉 出售 一買 一 賣 出售 本人 +配 偶+未成 年 子女 08 .擁有房地戶數 不限 不限 名下 僅 一戶 先買 後 賣二 年 內 0 9 .買 賣 期 限 不限 不限 先賣 後 買二 年 內 1 0 .買 賣 價 格 不限 新屋 >舊 屋 -土 增 不限 UniiqueHome 住友不動產 ~ 專業與知識分享 8089 Un queHome 住友不動產 ~ 專業與知識分享 8089 2010 年 4 月 13 日 2010 年 4 月 13 日 1 // 共 1 頁 1 共1 頁