1
居住正義居住正義
與房 制改革產稅
彭揚凱
都市改革組織秘書長
社會住宅推動聯盟召集人
巢運發起人 / 發言人 2015.2.8
怎樣理解居住與住宅政策?
台灣住宅政策的問題
住宅問題與國家
• 住宅問題是近代才出現。資本主義社會的產業
結構,將人與土地之間的緊密關係鬆 (都市綁
化),集體性的「住宅」問題歷史性出現。
• 住宅問題連結到國家。資產階級基於安全、政
治穩定與資本積累,進而通過立法模式,將住
宅問題轉嫁到民族國家身上。當代「住宅是基
本人權」論述,也正是體現此一歷史脈絡,即
國家必須對於住宅問題負責(介入干預)。
• 國家介入的強度、作法,則關乎其所處特定歷
史過程中國家與社會的形構。
價 選擇與國家角色值
資
本
財
消
費
財
住宅是商品居住是基本人權
社會導向
國家介入
市場導向
看不見的手
1) 根本意識型態:
住宅為商品,市場萬能論,政府最重要的角色是維
持不動 資本市場活絡產 (市場開發、鼓勵購屋、
貨幣 鬆)。寬
2) 政策迷思與利益結構
• 政府少有作為,唯一有的就是「鼓勵」人民於「
市場」買屋。長期下來,形成一植基土地房產利
益的綿密政商網絡。台灣的住宅政策幾乎與「房
業者利多政策」劃上等號產 。
• 也由於缺乏國家積極介入歷史脈絡,住宅問題去
公共化,變成關乎努力工作、認真儲蓄、置產投
資之個人化議題。
台灣的住宅政策
政府做了什麼?
約 20 萬
戶
約 20 萬
戶
租金補貼 公共出租住宅獎勵興建&
貸款利息補貼
政府直接興建
之出售住宅
約 70 萬戶
約 70 萬戶
每年約
2.4 萬戶
累計不超過
7,000 戶
國宅供給 2.5% 、補貼購屋 0.25%( 每年)、社會住宅 0.08%
歷年所有購屋補貼與租屋補貼戶數的比率約為 30 : 1
國際比較:房 極右翼國家產
60 65 70 75 80 855550454035
15
20
25
30
5
0
35
Austria
Sweden
korea
UK
Finland
France
Belgium
Norway
Netherlands
Germany
Switzerland
Denmark
Spain
Italy
Japan
Ireland
US
Portugal
Greece
10
自有率
<Group 1Group 1>
<Group 2>
<Group 3>
Hong Kong
台灣
以 OECD 國家
平均 11.5% 為
目標
korea
社會住宅
極右翼房 政策的惡果產
高房價、高空屋、 房 地囤 囤
圖片來源:大紀元
房價一路飆漲
資料來源:信義房價指數。基期為 2001 年第一季。 資料來源:內政部不動產資訊平台。
3
倍
2014 年 Q1: 北市 15.01 (世界第一) 新北市 12.67 (世界第
三)
地 房現象嚴重囤 囤
102 年持有 3 棟以上者有 66 萬人
• (103/5 已增至 71 萬戶,將近 10% )
10
資料來源:黃耀輝
棟數 個人所有權人數
房屋持人有百分
比
占總家戶數比
例
持有房屋數
房屋持有數比
例
1 5,366,217 72.46% 64.09% 5,366,217 48.33%
2 1,377,700 18.60% 16.45% 2,755,400 24.82%
3 394,179 5.32% 4.71% 1,182,537 10.65%
4 135,695 1.83% 1.62% 542,780 4.89%
5 57,252 0.77% 0.68% 286,260 2.58%
6 28,625 0.39% 0.34% 171,750 1.55%
7 15,396 0.21% 0.18% 107,772 0.97%
8 9,093 0.12% 0.11% 72,744 0.66%
9 5,871 0.08% 0.07% 52,839 0.48%
10 以上 16,140 0.22% 0.19% 564,900 5.09%
合計 7,406,168 100% 88%11,103,199 100%
3 以上合計戶 662,251 8.94% 7.91% 2,981,582 26.85%
4 以上合計戶 268,072 3.62% 3.20% 1,799,045 16.20%
102 年房 所有權人持有棟數統計產 資料來源:花敬
群
空屋越來越多
全台空屋: 1,565,359 宅
26.2%
13.8%
22.1%
21.0%
- 1990 年為 13.3 %; 2000 年為 17.6 %; 2010 年為 19.4 %。
- 空屋率之增長趨勢與長期房價增長趨勢同步!
- 住宅中家戶共住率也在上昇: 2000 年為 17.4 %; 2010 年為 20.5 %
- 房價、空屋率、共住率同步上昇說明整體居住情勢惡化
一堆空屋也不租?
WHY ?
房 制是關鍵產稅
好的「照價課 漲價歸公」 ?說 稅 呢
憲法第 142 條
「國民經濟應以民生主義為基本原則,實施平均地權,
節制資本,以謀國計民生之均足。」
憲法第 143 條
• 「中華民國領土內的土地屬於國民全體,人民依法取
得之土地所有權,應受法律之保障與限制。私有土地
應照價納 ,政府並得照價收買稅 。」
• 「土地價 非因施以勞力資本而 加者,應由國家值 增 徵
收土地 ,歸人民共享之增值稅 。」
房屋稅
依房屋評定現值房屋評定現值按實際使用情形課徵
1. 住家用 率稅 1.2%
2. 非住家非營業用 率稅 1.5% 或 2%
3. 非住家營業用 率稅 3%
按公告地價公告地價總額超過累進起點地價部分分級課徵
1. 一般用地: 10‰ ~55‰
2. 自用住宅: 2‰
3. 事業用地: 10‰
4. 公共設施保留地: 6 ‰
不動 持有產
實際上這樣做
地價稅
房地分離課稅、稅基多重標準,全球罕見!房地分離課稅、稅基多重標準,全球罕見!
房屋交易所得
土地增值稅
1. 營利事業銷售房屋,以銷售金額
 減除相關成本、費用或損失後餘
 額為所得額,課徵營利事業所得稅
2. 個人出售房屋,以交易時之成交價
 額減除原始取得成本及相關費用後
 餘額為所得額,課徵個人綜合所得稅
依當期移轉之土地公告現值土地公告現值
經核算後按漲價倍數課徵
1. 一般用地:依漲價倍數按
20% 、 30% 、 40% 課徵
2. 自用住宅:依土地漲價總數
 額按 10% 課徵
不動 移轉產
• 買賣房產獲利要繳的稅,比所得稅最低稅率 5%
還低。
台北市大安區帝 × 豪宅, 99.12 以 2.82 億賣出,獲利 1.73
億,僅繳稅 158 萬,有效稅率 0.9% 。 (如以薪資所得納稅
是不動產交易所得納稅額 43.8 倍)
• 持有房產買年要繳的稅,只有美國 1/10 不到。
大安區復興南路一段某住宅,市價約 4000 萬,房屋、地價
稅合計 17144 元,比一輛國產 2000CC 小汽車繳的牌照稅與
燃料稅還少。。
• 世界各國的房 制都比台灣還要漲價歸公產稅
實際是房 炒作樂園產 / 賭場
葉世文( 2012) :
未來 10 年台灣房地產依然是最好的投資選項
貸款成數 99 %買豪宅
鯊魚返 「愛台灣」鄉
CHANGE !
不動 制改革產稅不動 制改革產稅
談了二十年的議題
• 1992 年,財政部長王建煊欲推動「土地增 稅按實值
際交易金額課稅」政策,引發「外省部長搶本省人土
地」爭議,在「財團報老 」跟「最高當局」(王建闆
煊新書《公平正義何處尋》用詞)壓力下,黯然下台
。
• 2012 年,財政部長劉憶如成立「財政健全小組」,
宣稱要推動稅賦改革,但光證所稅就鞠躬下台,不動
產稅改 都還沒 。碰 碰
房 制弊端產稅房 制弊端產稅
為何無法改革?為何無法改革?
起點:起點:從實價登 到實價課錄 稅從實價登 到實價課錄 稅
 背景: 2011 年 12 月,通過實價登錄三法(平均地權條
例、地政士法 、不動產經紀業管理條例),但皆訂定「
已登 之不動 交易價格資訊,在相關配套措施完全建立錄 產已登 之不動 交易價格資訊,在相關配套措施完全建立錄 產
並完成立法後,始得為課 依據稅並完成立法後,始得為課 依據稅 」,實為此地無銀三百兩地無銀三百兩
。
 多久才能取得實價? 2012 年 9 月 1 日上路,預估 3-5
年內便能取得一定數量交易資訊,透過電腦大量估價技術
便可推估(包含房地價格分離),而不是每一筆不動產都
要交易才能取得實價。但揭露則是採區段化、去識別化。
 實價取得之後?取得實價那公告地價與公告現 如何處值
理?實價課稅指的是增 稅還是地價稅值 / 房屋稅?既有稅
制要如何因應調整(合併或維持房地分離)?
• 就無自宅(約 20%) ,可能三分之一為社經極端弱勢,早
已放棄擁屋期望,政治上也屬冷漠;但其它三分之二則從
有望擁宅變為絕望者,最為憤怒。
• 就自有一宅 ( 約 60%) ,紙面上財富增加但難利用,因為
仍然要住在其中。若想換屋改善居住條件,則因漲價後更
為不易。此外,他們本想投資於房地產者可能不得不縮手
,而眼看此波漲價利益從手中飛去而集中於富者,而心忿
不己。
• 就擁有二宅或更多(約 20%) ,顯然因財富增 為受益者值
。
從利益結構看從利益結構看,,高房價是少數多宅受益者 架了多數其綁
它人的「居住正義」
請思考:高房價 得利了 ?你 嗎
政客們怎樣思考高房價民怨
(1)   無屋一般 / 青年家戶 (20%)
• 民怨來由:購屋夢碎
• 緩和機制:打假球(合宜住宅、奢侈稅、社會主宅、稅
改 .. 等)、拼經濟(購屋利息補貼、當前失業 / 薪資問題
更具急迫性)
(2)   有一屋家 (戶 60% )
• 民怨來由:換房 / 第二房更加困難
• 緩和機制:強調財富增 的虛幻感、地產遊戲的機會值
(3)   有多屋家戶 (20%) :高房價真正受益者,反對改革
• 但既有權力結構掌握者都在這(財團、建商、高官、立委
民代、有錢人…… )
悖謬論—適得其反
危害論—顧此失彼
無效論—徒勞無功
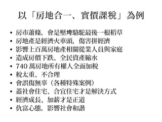
建商們對 改的「反動修辭」稅
以「房地合一、實價課 」為例稅
• 房市蕭條,會是壓 駱駝最後一根稻草垮
• 房地產是經濟火車頭,傷害拼經濟
• 影響上百萬房地產相關從業人員與家庭
• 造成房價下跌、全民資產縮水
• 740 萬房地所有權人全面加稅
• 稅太重、不合理
• 會誤傷無辜(各種特殊案例)
• 蓋社會住宅、合宜住宅才是解決方式
• 經濟成長、加薪才是正道
• 仇富心態,影響社會和諧
改的弔詭稅
落入「技術推翻原則」 渦漩落入「技術推翻原則」 渦漩 :居住正義
是對的、稅賦公平是好的,但是時機
不宜、影響經濟、金融危機、資產縮
水、全民加稅……,所以
 不應做
 慢慢來、不要現在
 要做,但先求有再求好(有做等於沒做)
 要考量政治,不然立法院通不過
「房地合一、實價課 」懶人包稅
政府講不清、建商不願講的真相
• 目前的房產交易稅合理 ?(案例、國際比較、嗎
與薪資所得比較 ..)
• 不公房產稅為有什麼問題?(稅賦不公、投機炒
作、經濟影響… .)
• 反對稅改的理由成立 ?(全民加稅、受害…嗎 .)
• 政府目前的方案有什麼問題?(態度轉變、向建
商妥協、不合理… .)
• 我們的主張(合理、保障自住、抑制投機)
31
歡迎加入我們的行列
都市改革組織( OURs ) www.ours.org.tw
社會住宅推動聯盟 socialhousingtw.blogspot.com
運巢 www.facebook.com/housingmovement2.0?ref=hl

台灣關鍵數據網15th - 土地議題工作坊