About Me 
• Lucene/Solr committer. Work for Lucidworks; focus on hardening 
SolrCloud, devops, big data architecture / deployments 
• Operated smallish cluster in AWS for Dachis Group (1.5 years ago, 18 
shards ~900M docs) 
• Solr Scale Toolkit: Fabric/boto framework for deploying and managing 
clusters in EC2 
• Co-author of Solr In Action with Trey Grainger
Agenda 
1. Quick review of the SolrCloud architecture 
2. Indexing & Query performance tests 
3. Solr Scale Toolkit (quick overview) 
4. Q & A
Solr in the wild … 
https://twitter.com/bretthoerner/status/476830302430437376
SolrCloud distilled 
Subset of optional features in Solr to enable and 
simplify horizontal scaling a search index using 
sharding and replication. 
Goals 
performance, scalability, high-availability, 
simplicity, elasticity, and 
community-driven!
Collection == distributed index 
A collection is a distributed index defined by: 
• named configuration stored in ZooKeeper 
• number of shards: documents are distributed across N partitions of the index 
• document routing strategy: how documents get assigned to shards 
• replication factor: how many copies of each document in the collection 
Collections API: 
curl "http://localhost:8983/solr/admin/collections? 
action=CREATE&name=logstash4solr&replicationFactor=2& 
numShards=2&collection.configName=logs"
SolrCloud High-level Architecture
ZooKeeper 
• Is a very good thing ... clusters are a zoo! 
• Centralized configuration management 
• Cluster state management 
• Leader election (shard leader and overseer) 
• Overseer distributed work queue 
• Live Nodes 
• Ephemeral znodes used to signal a server is gone 
• Needs at least 3 nodes for quorum in production
ZooKeeper: State Management 
• Keep track of live nodes /live_nodes znode 
• ephemeral nodes 
• ZooKeeper client timeout 
• Collection metadata and replica state in /clusterstate.json 
• Every Solr node has watchers for /live_nodes and /clusterstate.json 
• Leader election 
• ZooKeeper sequence number on ephemeral znodes
Scalability Highlights 
• No split-brain problems (b/c of ZooKeeper) 
• All nodes in cluster perform indexing and execute queries; no master node 
• Distributed indexing: No SPoF, high throughput via direct updates to 
leaders, automated failover to new leader 
• Distributed queries: Add replicas to scale-out qps; parallelize complex query 
computations; fault-tolerance 
• Indexing / queries continue so long as there is 1 healthy replica per shard
Cluster sizing 
How many servers do I need to index X docs? 
... shards ... ? 
... replicas ... ? 
I need N queries per second over M docs, how many 
servers do I need? 
It depends!
Testing Methodology 
• Transparent repeatable results 
• Ideally hoping for something owned by the community 
• Synthetic docs ~ 1K each on disk, mix of field types 
• Data set created using code borrowed from PigMix 
• English text fields generated using a Zipfian distribution 
• Java 1.7u67, Amazon Linux, r3.2xlarge nodes 
• enhanced networking enabled, placement group, same AZ 
• Stock Solr (cloud) 4.10 
• Using custom GC tuning parameters and auto-commit settings 
• Use Elastic MapReduce to generate indexing load 
• As many nodes as I need to drive Solr!
Indexing Performance 
Cluster Size # of Shards # of Replicas Reducers Time (secs) Docs / sec 
10 10 1 48 1762 73,780 
10 10 2 34 3727 34,881 
10 20 1 48 1282 101,404 
10 20 2 34 3207 40,536 
10 30 1 72 1070 121,495 
10 30 2 60 3159 41,152 
15 15 1 60 1106 117,541 
15 15 2 42 2465 52,738 
15 30 1 60 827 157,195 
15 30 2 42 2129 61,062
Visualize Server Performance
Direct Updates to Leaders
Replication
Indexing Performance Lessons 
• Solr has no built-in throttling support – will accept work until it falls over; need to build this into 
your indexing application logic 
• Oversharding helps parallelize indexing work and gives you an easy way to add more 
hardware to your cluster 
• GC tuning is critical (more below) 
• Auto-hard commit to keep transaction logs manageable 
• Auto soft-commit to see docs as they are indexed 
• Replication is expensive! (more work needed here)
GC Tuning 
• Stop-the-world GC pauses can lead to ZooKeeper session expiration (which is bad) 
• More JVMs with smaller heap sizes are better! (12-16GB max per JVM ~ less if you can) 
• MMapDirectory relies on sufficient memory available to the OS cache (off-heap) 
• GC activity during Solr indexing is stable and generally doesn’t cause any stop-the-world 
collections … queries are a different story 
• Enable verbose GC logging (even in prod) so you can troubleshoot issues: 
-verbose:gc –Xloggc:gc.log -XX:+PrintHeapAtGC -XX:+PrintGCDetails  
-XX:+PrintGCDateStamps -XX:+PrintGCTimeStamps  
-XX:+PrintTenuringDistribution -XX:+PrintGCApplicationStoppedTime  
-XX:+PrintGCApplicationConcurrentTime
GC Flags I use with Solr 
-Xss256k  
-XX:+UseConcMarkSweepGC -XX:+UseParNewGC  
-XX:MaxTenuringThreshold=8 -XX:NewRatio=3  
-XX:CMSInitiatingOccupancyFraction=40  
-XX:ConcGCThreads=4 -XX:ParallelGCThreads=4  
-XX:SurvivorRatio=4 -XX:TargetSurvivorRatio=90  
-XX:+CMSScavengeBeforeRemark -XX:PretenureSizeThreshold=12m  
-XX:CMSFullGCsBeforeCompaction=1  
-XX:+UseCMSInitiatingOccupancyOnly  
-XX:CMSTriggerPermRatio=80  
-XX:CMSMaxAbortablePrecleanTime=6000  
-XX:+CMSParallelRemarkEnabled  
-XX:+ParallelRefProcEnabled  
-XX:+UseLargePages -XX:+AggressiveOpts
Sizing GC Spaces 
http://kumarsoablog.blogspot.com/2013/02/jvm-parameter-survivorratio_7.html
Query Performance 
• Still a work in progress! 
• Sustained QPS & Execution time of 99th Percentile (coda hale metrics is good for this) 
• Stable: ~5,000 QPS / 99th at 300ms while indexing ~10,000 docs / sec 
• Using the TermsComponent to build queries based on the terms in each field. 
• Harder to accurately simulate user queries over synthetic data 
• Need mix of faceting, paging, sorting, grouping, boolean clauses, range queries, boosting, filters (some 
cached, some not), etc ... 
• Does the randomness in your test queries model (expected) user behavior? 
• Start with one server (1 shard) to determine baseline query performance. 
• Look for inefficiencies in your schema and other config settings
Query Performance, cont. 
• Higher risk of full GC pauses (facets, filters, sorting) 
• Use optimized data structures (DocValues) for facet / sort fields, Trie-based numeric fields for 
range queries, facet.method=enum for low cardinality fields 
• Check sizing of caches, esp. filterCache in solrconfig.xml 
• Add more replicas; load-balance; Solr can set HTTP headers to work with caching proxies like 
Squid 
• -Dhttp.maxConnections=## (default = 5, increase to accommodate more threads sending 
queries) 
• Avoid increasing ZooKeeper client timeout ~ 15000 (15 seconds) is about right 
• Don’t just keep throwing more memory at Java! –Xmx128G
Call me maybe - Jepsen 
https://github.com/aphyr/jepsen 
• Solr tests being developed by Lucene/Solr committer Shalin 
Mangar (@shalinmanger) 
• Prototype in place: 
• No ack’d writes were lost! 
• No un-ack’d writes succeeded 
See: https://github.com/LucidWorks/jepsen/tree/solr-jepsen
Solr Scale Toolkit 
• Open source: https://github.com/LucidWorks/solr-scale-tk 
• Fabric (Python) toolset for deploying and managing SolrCloud clusters in the cloud 
• Code to support benchmark tests (Pig script for data generation / indexing, JMeter samplers) 
• EC2 for now, more cloud providers coming soon via Apache libcloud 
• Contributors welcome! 
• More info: http://searchhub.org/2014/06/03/introducing-the-solr-scale-toolkit/
Provisioning cluster nodes 
fab new_ec2_instances:test1,n=3,instance_type=m3.xlarge 
• Custom built AMI (one for PV instances and one for HVM instances) – 
Amazon Linux 
• Block device mapping 
• dedicated disk per Solr node 
• Launch and then poll status until they are live 
• verify SSH connectivity 
• Tag each instance with a cluster ID and username
Deploy ZooKeeper ensemble 
fab new_zk_ensemble:zk1,n=3 
• Two options: 
• provision 1 to N nodes when you launch Solr cluster 
• use existing named ensemble 
• Fabric command simply creates the myid files and zoo.cfg file for the 
ensemble 
• and some cron scripts for managing snapshots 
• Basic health checking of ZooKeeper status: 
echo srvr | nc localhost 2181
Deploy SolrCloud cluster 
fab new_solrcloud:test1,zk=zk1,nodesPerHost=2 
• Uses bin/solr in Solr 4.10 to control Solr nodes 
• Set system props: jetty.port, host, zkHost, JVM opts 
• One or more Solr nodes per machine 
• JVM mem opts dependent on instance type and # of Solr nodes 
per instance 
• Optionally configure log4j.properties to append messages to 
Rabbitmq for SiLK integration
Automate day-to-day cluster management tasks 
• Deploy a configuration directory to ZooKeeper 
• Create a new collection 
• Attach a local JConsole/VisualVM to a remote JVM 
• Rolling restart (with Overseer awareness) 
• Build Solr locally and patch remote 
• Use a relay server to scp the JARs to Amazon network once and then scp them to other nodes 
from within the network 
• Put/get files 
• Grep over all log files (across the cluster)
Wrap-up and Q & A 
• LucidWorks: http://www.lucidworks.com -- We’re hiring! 
• Solr Scale Toolkit: https://github.com/LucidWorks/solr-scale-tk 
• SiLK: http://www.lucidworks.com/lucidworks-silk/ 
• Solr In Action: http://www.manning.com/grainger/ 
• Connect: @thelabdude / tim.potter@lucidworks.com
Benchmarking Solr Performance at Scale

Benchmarking Solr Performance at Scale

  • 2.
    About Me •Lucene/Solr committer. Work for Lucidworks; focus on hardening SolrCloud, devops, big data architecture / deployments • Operated smallish cluster in AWS for Dachis Group (1.5 years ago, 18 shards ~900M docs) • Solr Scale Toolkit: Fabric/boto framework for deploying and managing clusters in EC2 • Co-author of Solr In Action with Trey Grainger
  • 3.
    Agenda 1. Quickreview of the SolrCloud architecture 2. Indexing & Query performance tests 3. Solr Scale Toolkit (quick overview) 4. Q & A
  • 4.
    Solr in thewild … https://twitter.com/bretthoerner/status/476830302430437376
  • 5.
    SolrCloud distilled Subsetof optional features in Solr to enable and simplify horizontal scaling a search index using sharding and replication. Goals performance, scalability, high-availability, simplicity, elasticity, and community-driven!
  • 6.
    Collection == distributedindex A collection is a distributed index defined by: • named configuration stored in ZooKeeper • number of shards: documents are distributed across N partitions of the index • document routing strategy: how documents get assigned to shards • replication factor: how many copies of each document in the collection Collections API: curl "http://localhost:8983/solr/admin/collections? action=CREATE&name=logstash4solr&replicationFactor=2& numShards=2&collection.configName=logs"
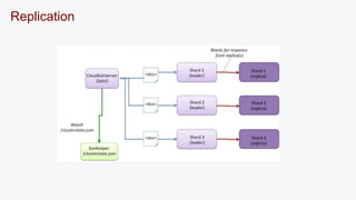
  • 7.
  • 8.
    ZooKeeper • Isa very good thing ... clusters are a zoo! • Centralized configuration management • Cluster state management • Leader election (shard leader and overseer) • Overseer distributed work queue • Live Nodes • Ephemeral znodes used to signal a server is gone • Needs at least 3 nodes for quorum in production
  • 9.
    ZooKeeper: State Management • Keep track of live nodes /live_nodes znode • ephemeral nodes • ZooKeeper client timeout • Collection metadata and replica state in /clusterstate.json • Every Solr node has watchers for /live_nodes and /clusterstate.json • Leader election • ZooKeeper sequence number on ephemeral znodes
  • 10.
    Scalability Highlights •No split-brain problems (b/c of ZooKeeper) • All nodes in cluster perform indexing and execute queries; no master node • Distributed indexing: No SPoF, high throughput via direct updates to leaders, automated failover to new leader • Distributed queries: Add replicas to scale-out qps; parallelize complex query computations; fault-tolerance • Indexing / queries continue so long as there is 1 healthy replica per shard
  • 11.
    Cluster sizing Howmany servers do I need to index X docs? ... shards ... ? ... replicas ... ? I need N queries per second over M docs, how many servers do I need? It depends!
  • 12.
    Testing Methodology •Transparent repeatable results • Ideally hoping for something owned by the community • Synthetic docs ~ 1K each on disk, mix of field types • Data set created using code borrowed from PigMix • English text fields generated using a Zipfian distribution • Java 1.7u67, Amazon Linux, r3.2xlarge nodes • enhanced networking enabled, placement group, same AZ • Stock Solr (cloud) 4.10 • Using custom GC tuning parameters and auto-commit settings • Use Elastic MapReduce to generate indexing load • As many nodes as I need to drive Solr!
  • 13.
    Indexing Performance ClusterSize # of Shards # of Replicas Reducers Time (secs) Docs / sec 10 10 1 48 1762 73,780 10 10 2 34 3727 34,881 10 20 1 48 1282 101,404 10 20 2 34 3207 40,536 10 30 1 72 1070 121,495 10 30 2 60 3159 41,152 15 15 1 60 1106 117,541 15 15 2 42 2465 52,738 15 30 1 60 827 157,195 15 30 2 42 2129 61,062
  • 14.
  • 15.
  • 16.
  • 17.
    Indexing Performance Lessons • Solr has no built-in throttling support – will accept work until it falls over; need to build this into your indexing application logic • Oversharding helps parallelize indexing work and gives you an easy way to add more hardware to your cluster • GC tuning is critical (more below) • Auto-hard commit to keep transaction logs manageable • Auto soft-commit to see docs as they are indexed • Replication is expensive! (more work needed here)
  • 18.
    GC Tuning •Stop-the-world GC pauses can lead to ZooKeeper session expiration (which is bad) • More JVMs with smaller heap sizes are better! (12-16GB max per JVM ~ less if you can) • MMapDirectory relies on sufficient memory available to the OS cache (off-heap) • GC activity during Solr indexing is stable and generally doesn’t cause any stop-the-world collections … queries are a different story • Enable verbose GC logging (even in prod) so you can troubleshoot issues: -verbose:gc –Xloggc:gc.log -XX:+PrintHeapAtGC -XX:+PrintGCDetails -XX:+PrintGCDateStamps -XX:+PrintGCTimeStamps -XX:+PrintTenuringDistribution -XX:+PrintGCApplicationStoppedTime -XX:+PrintGCApplicationConcurrentTime
  • 19.
    GC Flags Iuse with Solr -Xss256k -XX:+UseConcMarkSweepGC -XX:+UseParNewGC -XX:MaxTenuringThreshold=8 -XX:NewRatio=3 -XX:CMSInitiatingOccupancyFraction=40 -XX:ConcGCThreads=4 -XX:ParallelGCThreads=4 -XX:SurvivorRatio=4 -XX:TargetSurvivorRatio=90 -XX:+CMSScavengeBeforeRemark -XX:PretenureSizeThreshold=12m -XX:CMSFullGCsBeforeCompaction=1 -XX:+UseCMSInitiatingOccupancyOnly -XX:CMSTriggerPermRatio=80 -XX:CMSMaxAbortablePrecleanTime=6000 -XX:+CMSParallelRemarkEnabled -XX:+ParallelRefProcEnabled -XX:+UseLargePages -XX:+AggressiveOpts
  • 20.
    Sizing GC Spaces http://kumarsoablog.blogspot.com/2013/02/jvm-parameter-survivorratio_7.html
  • 21.
    Query Performance •Still a work in progress! • Sustained QPS & Execution time of 99th Percentile (coda hale metrics is good for this) • Stable: ~5,000 QPS / 99th at 300ms while indexing ~10,000 docs / sec • Using the TermsComponent to build queries based on the terms in each field. • Harder to accurately simulate user queries over synthetic data • Need mix of faceting, paging, sorting, grouping, boolean clauses, range queries, boosting, filters (some cached, some not), etc ... • Does the randomness in your test queries model (expected) user behavior? • Start with one server (1 shard) to determine baseline query performance. • Look for inefficiencies in your schema and other config settings
  • 22.
    Query Performance, cont. • Higher risk of full GC pauses (facets, filters, sorting) • Use optimized data structures (DocValues) for facet / sort fields, Trie-based numeric fields for range queries, facet.method=enum for low cardinality fields • Check sizing of caches, esp. filterCache in solrconfig.xml • Add more replicas; load-balance; Solr can set HTTP headers to work with caching proxies like Squid • -Dhttp.maxConnections=## (default = 5, increase to accommodate more threads sending queries) • Avoid increasing ZooKeeper client timeout ~ 15000 (15 seconds) is about right • Don’t just keep throwing more memory at Java! –Xmx128G
  • 23.
    Call me maybe- Jepsen https://github.com/aphyr/jepsen • Solr tests being developed by Lucene/Solr committer Shalin Mangar (@shalinmanger) • Prototype in place: • No ack’d writes were lost! • No un-ack’d writes succeeded See: https://github.com/LucidWorks/jepsen/tree/solr-jepsen
  • 24.
    Solr Scale Toolkit • Open source: https://github.com/LucidWorks/solr-scale-tk • Fabric (Python) toolset for deploying and managing SolrCloud clusters in the cloud • Code to support benchmark tests (Pig script for data generation / indexing, JMeter samplers) • EC2 for now, more cloud providers coming soon via Apache libcloud • Contributors welcome! • More info: http://searchhub.org/2014/06/03/introducing-the-solr-scale-toolkit/
  • 25.
    Provisioning cluster nodes fab new_ec2_instances:test1,n=3,instance_type=m3.xlarge • Custom built AMI (one for PV instances and one for HVM instances) – Amazon Linux • Block device mapping • dedicated disk per Solr node • Launch and then poll status until they are live • verify SSH connectivity • Tag each instance with a cluster ID and username
  • 26.
    Deploy ZooKeeper ensemble fab new_zk_ensemble:zk1,n=3 • Two options: • provision 1 to N nodes when you launch Solr cluster • use existing named ensemble • Fabric command simply creates the myid files and zoo.cfg file for the ensemble • and some cron scripts for managing snapshots • Basic health checking of ZooKeeper status: echo srvr | nc localhost 2181
  • 27.
    Deploy SolrCloud cluster fab new_solrcloud:test1,zk=zk1,nodesPerHost=2 • Uses bin/solr in Solr 4.10 to control Solr nodes • Set system props: jetty.port, host, zkHost, JVM opts • One or more Solr nodes per machine • JVM mem opts dependent on instance type and # of Solr nodes per instance • Optionally configure log4j.properties to append messages to Rabbitmq for SiLK integration
  • 28.
    Automate day-to-day clustermanagement tasks • Deploy a configuration directory to ZooKeeper • Create a new collection • Attach a local JConsole/VisualVM to a remote JVM • Rolling restart (with Overseer awareness) • Build Solr locally and patch remote • Use a relay server to scp the JARs to Amazon network once and then scp them to other nodes from within the network • Put/get files • Grep over all log files (across the cluster)
  • 29.
    Wrap-up and Q& A • LucidWorks: http://www.lucidworks.com -- We’re hiring! • Solr Scale Toolkit: https://github.com/LucidWorks/solr-scale-tk • SiLK: http://www.lucidworks.com/lucidworks-silk/ • Solr In Action: http://www.manning.com/grainger/ • Connect: @thelabdude / tim.potter@lucidworks.com

Editor's Notes

  • #5 Brett is at Spredfast (ATX), 12-hr sharding scheme (180 shards)
  • #8 ZooKeeper: Distributed coordination service that provides centralized configuration, cluster state management, and leader election Node: JVM process bound to a specific port on a machine; hosts the Solr web application Collection: Search index distributed across multiple nodes; each collection has a name, shard count, and replication factor Replication Factor: Number of copies of a document in a collection Shard: Logical slice of a collection; each shard has a name, hash range, leader, and replication factor. Documents are assigned to one and only one shard per collection using a hash-based document routing strategy. Replica: Solr index that hosts a copy of a shard in a collection; behind the scenes, each replica is implemented as a Solr core Leader: Replica in a shard that assumes special duties needed to support distributed indexing in Solr; each shard has one and only one leader at any time and leaders are elected using ZooKeeper
  • #20 You’re not going to tune your way out of every query problem!