.
Software Requirements
Specification
for
<. **Smart Water Purification
System** >
Version 1.0 approved
Prepared by <RISHABH RAJ>
<CSE Department of Lovely Professional University>
NOTE: This template is shareware downloaded from www.processimpact.com. All shareware
payments are donated to the Norm Kerth Benefit Fund to help a consultant who is disabled
with a brain injury. Please visit http://www.processimpact.com/norm_kerth.html to make a
shareware payment ($10 suggested). Thank you!
Software Requirements Specification for <Project> Page ii
Table of Contents
Table of Contents.......................................................................................................................... ii
Revision History............................................................................................................................ ii
1. Introduction..............................................................................................................................1
1.1 Purpose............................................................................................................................................. 1
1.2 Document Conventions.................................................................................................................... 1
1.3 Intended Audience and Reading Suggestions.................................................................................. 1
1.4 Project Scope ................................................................................................................................... 2
1.5 References........................................................................................................................................ 2
2. Overall Description..................................................................................................................2
2.1 Product Perspective.......................................................................................................................... 2
2.2 Product Features .............................................................................................................................. 2
2.3 User Classes and Characteristics ..................................................................................................... 3
2.4 Operating Environment.................................................................................................................... 3
2.5 Design and Implementation Constraints.......................................................................................... 3
2.6 User Documentation ........................................................................................................................ 4
2.7 Assumptions and Dependencies ...................................................................................................... 5
3. System Features .......................................................................................................................5
3.1 System Feature 1.............................................................................................................................. 6
3.2 System Feature 2 (and so on)........................................................................................................... 7
4. External Interface Requirements .........................................................................................10
4.1 User Interfaces ............................................................................................................................... 10
4.2 Hardware Interfaces....................................................................................................................... 10
4.3 Software Interfaces ........................................................................................................................ 10
4.4 Communications Interfaces ........................................................................................................... 10
5. Other Nonfunctional Requirements.....................................................................................11
5.1 Performance Requirements............................................................................................................ 11
5.2 Safety Requirements...................................................................................................................... 11
5.3 Security Requirements................................................................................................................... 11
5.4 Software Quality Attributes ........................................................................................................... 11
6. Other Requirements ..............................................................................................................13
Appendix A: Glossary..................................................................................................................13
Appendix B: Analysis Models.....................................................................................................13
Appendix C: Issues List...............................................................................................................13
Revision History
Name Date Reason For Changes Version
Page 1
1. Introduction
1.1 Purpose
A Smart Water Purification System serves the purpose of providing clean, safe, and potable
water for consumption and various other uses. It incorporates advanced technologies and
features to ensure efficient purification processes, real-time monitoring, and data analysis for
optimal performance.
1.2 Document Conventions
Title Formatting: Bold for major sections. Font with formal range of <12-14> in Microsoft Word
Document.
Numbering: Sections and subsections are numbered.
Font Style: Standard text is in Times New Roman or Arial, important terms may be bold or
italicized.
References: Listed at the end.
1.3 Intended Audience and Reading Suggestions
Intended Audience: Volunteers, Nonprofit Organizations, Community Groups, Educational
Institutions, Government Agencies and individuals interested in Volunteer Matching mobile app
platform.
Prioritized Sections are below
Developers: Section 3 and 4 are more emphasized over section 5.
Project Managers: look over timing constraints on analyzing this complete SRS
Marketing Staff: Section 5.5
Users: should have to study carefully section 2.6(User Documentation)
Testers: would only study section 2.4(Operating Environment)
Page 2
1.4 Project Scope
Design, develop, and implement an advanced water treatment solution incorporating IoT and AI
technologies to ensure efficient purification, real-time monitoring, and remote management of water
resources. Deliverables include a fully functional system, technical documentation, and user
manuals, while adhering to budget, time, regulatory, and resource constraints.
Relevant benefits include:
1. Engagement.
2. Learning outcomes
3. Customization
4. Feedback and Assessment
5. Accessibility
1.5 References
https://en.wikipedia.org/wiki/Water_purification
2. Overall Description
2.1 Product Perspective
The Smart Water Purification System represents a cutting-edge solution for ensuring clean, safe,
and efficient water treatment, offering advanced features such as real-time monitoring, automated
control, and data analytics. With IoT sensors and AI algorithms, the system optimizes purification
processes, enhances energy efficiency, and proactively addresses water quality deviations. Its
user-friendly interface, remote accessibility, and prompt alerts ensure ease of operation and peace
of mind for users. By providing high-quality drinking water while minimizing environmental impact
and operational costs, the system delivers substantial value and addresses growing concerns
about water quality and sustainability. Positioned within a rapidly expanding market for smart water
solutions, it aims to differentiate itself through innovation, reliability, and performance, with potential
for future expansion into new applications and markets.
2.2 Product Features
1. Interactive Matching: Engages volunteers and organizations with a user-friendly interface to
search and match based on skills, interests, and availability.
2. Skill Matching: Utilizes a matching algorithm to connect volunteers with opportunities that align
with their skills and interests.
3. Progress Tracking: Allows volunteers and organizations to track the progress of water
purification, from application to completion.
Page 3
4. Collaborative Tools: Facilitates communication and collaboration between volunteers and
organizations through messaging, forums, and project management tools.
5. Volunteer Recognition: Recognizes and rewards volunteers for their contributions through
certificates, badges, or other forms of acknowledgment.
6. Opportunity Management: Enables organizations to manage volunteer opportunities, including
posting, editing, and closing opportunities as needed
7. Feedback and Reviews: Allows volunteers and organizations to provide feedback and reviews
on their experiences, helping improve future matches
8. Reporting and Analytics: Provides insights and analytics on volunteer engagement and impact,
aiding organizations in their water purification strategies.
2.3 User Classes and Characteristics
1. Volunteers: Primary users of the platform, with varying levels of tech skills and backgrounds.
They are looking for volunteer opportunities that match their interests, skills, and availability.
2. Organizations: Secondary users representing nonprofit organizations, community groups,
schools, and other entities seeking volunteers. They have varying levels of tech skills and are
looking to recruit volunteers for specific roles or projects.
3. Administrators: Tertiary users responsible for managing the platform, including setting up and
maintaining user accounts, managing volunteer opportunities, and ensuring platform security. They
have advanced tech skills and a deep understanding of the platform's functionality.
4. Employers (Optional): Additional user class representing companies or businesses looking to
engage their employees in volunteer activities. They have basic tech skills and are interested in
connecting their employees with volunteer opportunities.
5. Support Staff: Provides user support, resolves issues, and ensures user satisfaction. They have
intermediate to advanced tech skills and are responsible for assisting volunteers, organizations, and
administrators with platform-related queries.
The platform primarily serves volunteers and organizations, with administrators ensuring the
smooth functioning of the platform. Employers, if included, can connect their employees with
volunteer opportunities, and support staff maintain user satisfaction by providing assistance and
support as needed.
2.4 Operating Environment
Hardware Platform:
• Desktop computers (Windows, macOS, Linux)
• Laptops and Chromebooks
• Tablets (iOS, Android)
• Smartphones (iOS, Android)
Page 4
Operating Systems and Versions:
• Windows 10 and later
• macOS 10.14 (Mojave) and later
• iOS 12 and later
• Android 9 (Pie) and later
Other Software Components or Applications:
• Google Chrome (latest version)
• Mozilla Firefox (latest version)
• Apple Safari (latest version)
• Microsoft Edge (latest version)
2.5 Design and Implementation Constraints
Corporate/Regulatory Policies:
Must comply with relevant regulations and standards for volunteer management and data protection,
such as GDPR, ensuring the privacy and security of Water Purification system data.
Hardware Limitations:
Designed to be lightweight and scalable to support a variety of devices, including smartphones,
tablets, and computers, with varying processing power and memory capabilities.
Interfaces to Other Applications:
Requires API compatibility with commonly used water purification systems, social media
platforms, and communication tools to facilitate seamless integration and data exchange.
Technologies, Tools, and Databases: Utilizes specific, pre-approved technologies and databases for
development and data storage, ensuring compatibility, security, and scalability. This may include
programming languages like Python or JavaScript, frameworks like Django or React, and databases
like PostgreSQL or MongoDB.
Scalability:
Designed to be scalable to accommodate a growing number of users and volunteer opportunities,
ensuring performance and usability are maintained as the platform expands.
2.6 User Documentation
1. User Manual: The Smart Water Purification System user manual provides clear instructions for
installation, operation, and maintenance. It includes guidelines for setting up the system, monitoring
water quality, and troubleshooting common issues. The manual ensures users can effectively utilize
the system's features for clean, safe, and efficient water treatment in various settings.
2. On-line Help: The Smart Water Purification System online help provides instant assistance and
guidance for users navigating system features, troubleshooting issues, and accessing resources.
Through a user-friendly interface, it offers interactive tutorials, FAQs, and community support to
ensure seamless operation and optimization of water treatment processes for clean, safe, and
efficient water purification.
Page 5
3. Tutorials: The Smart Water Purification System tutorial offers step-by-step guidance on system
setup, operation, and maintenance. Through clear instructions and visual aids, users learn to utilize
advanced features for efficient water purification, ensuring clean and safe drinking water in any
environment.
4. Knowledge Base: The Smart Water Purification System knowledge base compiles
comprehensive information, including technical specifications, troubleshooting guides, FAQs, and
best practices. It serves as a central repository for users to access resources and resolve queries
related to system setup, operation, and maintenance.
By providing comprehensive user documentation, the smart water purification can ensure that
organizations, administrators, and support staff can effectively use the platform to match water
purification, contributing to a positive user experience.
2.7 Assumptions and Dependencies
Assumptions:
 Third-Party Components: The Smart Water Purification System incorporates third-party
sensors, filtration units, and control systems to enhance its functionality. These components,
sourced from trusted manufacturers, ensure efficient water purification and quality
monitoring.
 Development Environment: The Smart Water Purification System is developed using a
combination of software and hardware tools, including programming languages like Python
or C++, integrated development environments (IDEs), simulation software, and prototyping
equipment for testing and validation.
 Technological Advancements: Smart Water technology advances through integration of
IoT sensors, AI algorithms, and data analytics, enabling real-time monitoring, predictive
maintenance, and optimization of water treatment processes for enhanced efficiency,
reliability, and sustainability.
Dependencies:
 Software Libraries: The platform may depend on open-source libraries or frameworks,
which could affect the development if these libraries are deprecated or no longer maintained.
 External Services: Dependencies on external services like cloud storage or content delivery
networks, which could impact the platform if these services experience downtime or
changes in their service agreements.
Page 6
3. System Features
The Smart Water system features real-time monitoring, automated control, and data analytics
capabilities, enabled by IoT sensors and AI algorithms. It ensures efficient purification processes,
proactive maintenance, and optimization, delivering clean, safe water while minimizing
environmental impact and operational costs.
3.1 System Feature 1
3.1.1 Description and Priority
Feature: Parental Controls and Monitoring
Description: This feature involves providing tools and functionalities for parents
or guardians to monitor and manage their children's gameplay activities.
Priority: High
Priority Components:
 Benefit: 9
 Penalty: 7
 Cost: 6
 Risk: 8
Justification:
 Benefit: The ability for parents to monitor and manage their
children's gameplay activities is crucial for ensuring safe and
responsible.
 Penalty: Lack of adequate parental controls could lead to concerns
regarding excessive screen time.
Page 7
 Cost: Implementing parental control features may require additional
development effort and resources to design and integrate the
necessary functionalities into the games.
 Risk: There is a moderate risk associated with this feature, primarily
related to ensuring the effectiveness and reliability of the parental
control mechanisms.
3.1.2 Stimulus/Response Sequences
1. User Accesses Parental Dashboard
2. User Sets Content Filters
3. User Sets Time Limits
4. User Monitors Gameplay Activity
5. User Adjusts Settings
6. User Exits Parental Dashboard
3.1.3 Functional Requirements
REQ-1: Authentication and Access Control
REQ-3: Time Management
3.2 System Feature 2 (and so on)
Page 8
Level-0
Page 9
Level-1
Page 10
4. External Interface Requirements
4.1 User Interfaces
<Describe the logical characteristics of each interface between the software product and the users.
This may include sample screen images, any GUI standards or product family style guides that are
to be followed, screen layout constraints, standard buttons and functions (e.g., help) that will
appear on every screen, keyboard shortcuts, error message display standards, and so on. Define
the software components for which a user interface is needed. Details of the user interface design
should be documented in a separate user interface specification.>
4.2 Hardware Interfaces
<Describe the logical and physical characteristics of each interface between the software product
and the hardware components of the system. This may include the supported device types, the
nature of the data and control interactions between the software and the hardware, and
communication protocols to be used.>
4.3 Software Interfaces
<Describe the connections between this product and other specific software components (name
and version), including databases, operating systems, tools, libraries, and integrated commercial
components. Identify the data items or messages coming into the system and going out and
describe the purpose of each. Describe the services needed and the nature of communications.
Refer to documents that describe detailed application programming interface protocols. Identify
data that will be shared across software components. If the data sharing mechanism must be
implemented in a specific way (for example, use of a global data area in a multitasking operating
system), specify this as an implementation constraint.>
4.4 Communications Interfaces
<Describe the requirements associated with any communications functions required by this
product, including e-mail, web browser, network server communications protocols, electronic
forms, and so on. Define any pertinent message formatting. Identify any communication standards
that will be used, such as FTP or HTTP. Specify any communication security or encryption issues,
data transfer rates, and synchronization mechanisms.>
Page 11
5. Other Nonfunctional Requirements
5.1 Performance Requirements
<If there are performance requirements for the product under various circumstances, state them
here and explain their rationale, to help the developers understand the intent and make suitable
design choices. Specify the timing relationships for real time systems. Make such requirements as
specific as possible. You may need to state performance requirements for individual functional
requirements or features.>
5.2 Safety Requirements
<Specify those requirements that are concerned with possible loss, damage, or harm that could
result from the use of the product. Define any safeguards or actions that must be taken, as well as
actions that must be prevented. Refer to any external policies or regulations that state safety
issues that affect the product’s design or use. Define any safety certifications that must be
satisfied.>
5.3 Security Requirements
<Specify any requirements regarding security or privacy issues surrounding use of the product or
protection of the data used or created by the product. Define any user identity authentication
requirements. Refer to any external policies or regulations containing security issues that affect the
product. Define any security or privacy certifications that must be satisfied.>
5.4 Software Quality Attributes
<Specify any additional quality characteristics for the product that will be important to either the
customers or the developers. Some to consider are: adaptability, availability, correctness, flexibility,
interoperability, maintainability, portability, reliability, reusability, robustness, testability, and
usability. Write these to be specific, quantitative, and verifiable when possible. At the least, clarify
the relative preferences for various attributes, such as ease of use over ease of learning.>
Page 12
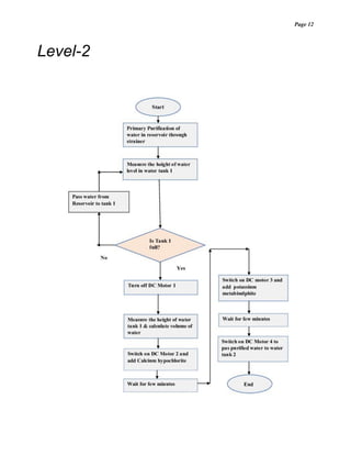
Level-2
Page 13
6. Other Requirements
<Define any other requirements not covered elsewhere in the SRS. This might include database
requirements, internationalization requirements, legal requirements, reuse objectives for the
project, and so on. Add any new sections that are pertinent to the project.>
Appendix A: Glossary
<Define all the terms necessary to properly interpret the SRS, including acronyms and
abbreviations. You may wish to build a separate glossary that spans multiple projects or the entire
organization, and just include terms specific to a single project in each SRS.>
Appendix B: Analysis Models
<Optionally, include any pertinent analysis models, such as data flow diagrams, class diagrams,
state-transition diagrams, or entity-relationship diagrams.>
Appendix C: Issues List
< This is a dynamic list of the open requirements issues that remain to be resolved, including
TBDs, pending decisions, information that is needed, conflicts awaiting resolution, and the like.>

Software requirement specifications document.pdf

  • 1.
    . Software Requirements Specification for <. **SmartWater Purification System** > Version 1.0 approved Prepared by <RISHABH RAJ> <CSE Department of Lovely Professional University> NOTE: This template is shareware downloaded from www.processimpact.com. All shareware payments are donated to the Norm Kerth Benefit Fund to help a consultant who is disabled with a brain injury. Please visit http://www.processimpact.com/norm_kerth.html to make a shareware payment ($10 suggested). Thank you!
  • 2.
    Software Requirements Specificationfor <Project> Page ii Table of Contents Table of Contents.......................................................................................................................... ii Revision History............................................................................................................................ ii 1. Introduction..............................................................................................................................1 1.1 Purpose............................................................................................................................................. 1 1.2 Document Conventions.................................................................................................................... 1 1.3 Intended Audience and Reading Suggestions.................................................................................. 1 1.4 Project Scope ................................................................................................................................... 2 1.5 References........................................................................................................................................ 2 2. Overall Description..................................................................................................................2 2.1 Product Perspective.......................................................................................................................... 2 2.2 Product Features .............................................................................................................................. 2 2.3 User Classes and Characteristics ..................................................................................................... 3 2.4 Operating Environment.................................................................................................................... 3 2.5 Design and Implementation Constraints.......................................................................................... 3 2.6 User Documentation ........................................................................................................................ 4 2.7 Assumptions and Dependencies ...................................................................................................... 5 3. System Features .......................................................................................................................5 3.1 System Feature 1.............................................................................................................................. 6 3.2 System Feature 2 (and so on)........................................................................................................... 7 4. External Interface Requirements .........................................................................................10 4.1 User Interfaces ............................................................................................................................... 10 4.2 Hardware Interfaces....................................................................................................................... 10 4.3 Software Interfaces ........................................................................................................................ 10 4.4 Communications Interfaces ........................................................................................................... 10 5. Other Nonfunctional Requirements.....................................................................................11 5.1 Performance Requirements............................................................................................................ 11 5.2 Safety Requirements...................................................................................................................... 11 5.3 Security Requirements................................................................................................................... 11 5.4 Software Quality Attributes ........................................................................................................... 11 6. Other Requirements ..............................................................................................................13 Appendix A: Glossary..................................................................................................................13 Appendix B: Analysis Models.....................................................................................................13 Appendix C: Issues List...............................................................................................................13 Revision History Name Date Reason For Changes Version
  • 3.
    Page 1 1. Introduction 1.1Purpose A Smart Water Purification System serves the purpose of providing clean, safe, and potable water for consumption and various other uses. It incorporates advanced technologies and features to ensure efficient purification processes, real-time monitoring, and data analysis for optimal performance. 1.2 Document Conventions Title Formatting: Bold for major sections. Font with formal range of <12-14> in Microsoft Word Document. Numbering: Sections and subsections are numbered. Font Style: Standard text is in Times New Roman or Arial, important terms may be bold or italicized. References: Listed at the end. 1.3 Intended Audience and Reading Suggestions Intended Audience: Volunteers, Nonprofit Organizations, Community Groups, Educational Institutions, Government Agencies and individuals interested in Volunteer Matching mobile app platform. Prioritized Sections are below Developers: Section 3 and 4 are more emphasized over section 5. Project Managers: look over timing constraints on analyzing this complete SRS Marketing Staff: Section 5.5 Users: should have to study carefully section 2.6(User Documentation) Testers: would only study section 2.4(Operating Environment)
  • 4.
    Page 2 1.4 ProjectScope Design, develop, and implement an advanced water treatment solution incorporating IoT and AI technologies to ensure efficient purification, real-time monitoring, and remote management of water resources. Deliverables include a fully functional system, technical documentation, and user manuals, while adhering to budget, time, regulatory, and resource constraints. Relevant benefits include: 1. Engagement. 2. Learning outcomes 3. Customization 4. Feedback and Assessment 5. Accessibility 1.5 References https://en.wikipedia.org/wiki/Water_purification 2. Overall Description 2.1 Product Perspective The Smart Water Purification System represents a cutting-edge solution for ensuring clean, safe, and efficient water treatment, offering advanced features such as real-time monitoring, automated control, and data analytics. With IoT sensors and AI algorithms, the system optimizes purification processes, enhances energy efficiency, and proactively addresses water quality deviations. Its user-friendly interface, remote accessibility, and prompt alerts ensure ease of operation and peace of mind for users. By providing high-quality drinking water while minimizing environmental impact and operational costs, the system delivers substantial value and addresses growing concerns about water quality and sustainability. Positioned within a rapidly expanding market for smart water solutions, it aims to differentiate itself through innovation, reliability, and performance, with potential for future expansion into new applications and markets. 2.2 Product Features 1. Interactive Matching: Engages volunteers and organizations with a user-friendly interface to search and match based on skills, interests, and availability. 2. Skill Matching: Utilizes a matching algorithm to connect volunteers with opportunities that align with their skills and interests. 3. Progress Tracking: Allows volunteers and organizations to track the progress of water purification, from application to completion.
  • 5.
    Page 3 4. CollaborativeTools: Facilitates communication and collaboration between volunteers and organizations through messaging, forums, and project management tools. 5. Volunteer Recognition: Recognizes and rewards volunteers for their contributions through certificates, badges, or other forms of acknowledgment. 6. Opportunity Management: Enables organizations to manage volunteer opportunities, including posting, editing, and closing opportunities as needed 7. Feedback and Reviews: Allows volunteers and organizations to provide feedback and reviews on their experiences, helping improve future matches 8. Reporting and Analytics: Provides insights and analytics on volunteer engagement and impact, aiding organizations in their water purification strategies. 2.3 User Classes and Characteristics 1. Volunteers: Primary users of the platform, with varying levels of tech skills and backgrounds. They are looking for volunteer opportunities that match their interests, skills, and availability. 2. Organizations: Secondary users representing nonprofit organizations, community groups, schools, and other entities seeking volunteers. They have varying levels of tech skills and are looking to recruit volunteers for specific roles or projects. 3. Administrators: Tertiary users responsible for managing the platform, including setting up and maintaining user accounts, managing volunteer opportunities, and ensuring platform security. They have advanced tech skills and a deep understanding of the platform's functionality. 4. Employers (Optional): Additional user class representing companies or businesses looking to engage their employees in volunteer activities. They have basic tech skills and are interested in connecting their employees with volunteer opportunities. 5. Support Staff: Provides user support, resolves issues, and ensures user satisfaction. They have intermediate to advanced tech skills and are responsible for assisting volunteers, organizations, and administrators with platform-related queries. The platform primarily serves volunteers and organizations, with administrators ensuring the smooth functioning of the platform. Employers, if included, can connect their employees with volunteer opportunities, and support staff maintain user satisfaction by providing assistance and support as needed. 2.4 Operating Environment Hardware Platform: • Desktop computers (Windows, macOS, Linux) • Laptops and Chromebooks • Tablets (iOS, Android) • Smartphones (iOS, Android)
  • 6.
    Page 4 Operating Systemsand Versions: • Windows 10 and later • macOS 10.14 (Mojave) and later • iOS 12 and later • Android 9 (Pie) and later Other Software Components or Applications: • Google Chrome (latest version) • Mozilla Firefox (latest version) • Apple Safari (latest version) • Microsoft Edge (latest version) 2.5 Design and Implementation Constraints Corporate/Regulatory Policies: Must comply with relevant regulations and standards for volunteer management and data protection, such as GDPR, ensuring the privacy and security of Water Purification system data. Hardware Limitations: Designed to be lightweight and scalable to support a variety of devices, including smartphones, tablets, and computers, with varying processing power and memory capabilities. Interfaces to Other Applications: Requires API compatibility with commonly used water purification systems, social media platforms, and communication tools to facilitate seamless integration and data exchange. Technologies, Tools, and Databases: Utilizes specific, pre-approved technologies and databases for development and data storage, ensuring compatibility, security, and scalability. This may include programming languages like Python or JavaScript, frameworks like Django or React, and databases like PostgreSQL or MongoDB. Scalability: Designed to be scalable to accommodate a growing number of users and volunteer opportunities, ensuring performance and usability are maintained as the platform expands. 2.6 User Documentation 1. User Manual: The Smart Water Purification System user manual provides clear instructions for installation, operation, and maintenance. It includes guidelines for setting up the system, monitoring water quality, and troubleshooting common issues. The manual ensures users can effectively utilize the system's features for clean, safe, and efficient water treatment in various settings. 2. On-line Help: The Smart Water Purification System online help provides instant assistance and guidance for users navigating system features, troubleshooting issues, and accessing resources. Through a user-friendly interface, it offers interactive tutorials, FAQs, and community support to ensure seamless operation and optimization of water treatment processes for clean, safe, and efficient water purification.
  • 7.
    Page 5 3. Tutorials:The Smart Water Purification System tutorial offers step-by-step guidance on system setup, operation, and maintenance. Through clear instructions and visual aids, users learn to utilize advanced features for efficient water purification, ensuring clean and safe drinking water in any environment. 4. Knowledge Base: The Smart Water Purification System knowledge base compiles comprehensive information, including technical specifications, troubleshooting guides, FAQs, and best practices. It serves as a central repository for users to access resources and resolve queries related to system setup, operation, and maintenance. By providing comprehensive user documentation, the smart water purification can ensure that organizations, administrators, and support staff can effectively use the platform to match water purification, contributing to a positive user experience. 2.7 Assumptions and Dependencies Assumptions:  Third-Party Components: The Smart Water Purification System incorporates third-party sensors, filtration units, and control systems to enhance its functionality. These components, sourced from trusted manufacturers, ensure efficient water purification and quality monitoring.  Development Environment: The Smart Water Purification System is developed using a combination of software and hardware tools, including programming languages like Python or C++, integrated development environments (IDEs), simulation software, and prototyping equipment for testing and validation.  Technological Advancements: Smart Water technology advances through integration of IoT sensors, AI algorithms, and data analytics, enabling real-time monitoring, predictive maintenance, and optimization of water treatment processes for enhanced efficiency, reliability, and sustainability. Dependencies:  Software Libraries: The platform may depend on open-source libraries or frameworks, which could affect the development if these libraries are deprecated or no longer maintained.  External Services: Dependencies on external services like cloud storage or content delivery networks, which could impact the platform if these services experience downtime or changes in their service agreements.
  • 8.
    Page 6 3. SystemFeatures The Smart Water system features real-time monitoring, automated control, and data analytics capabilities, enabled by IoT sensors and AI algorithms. It ensures efficient purification processes, proactive maintenance, and optimization, delivering clean, safe water while minimizing environmental impact and operational costs. 3.1 System Feature 1 3.1.1 Description and Priority Feature: Parental Controls and Monitoring Description: This feature involves providing tools and functionalities for parents or guardians to monitor and manage their children's gameplay activities. Priority: High Priority Components:  Benefit: 9  Penalty: 7  Cost: 6  Risk: 8 Justification:  Benefit: The ability for parents to monitor and manage their children's gameplay activities is crucial for ensuring safe and responsible.  Penalty: Lack of adequate parental controls could lead to concerns regarding excessive screen time.
  • 9.
    Page 7  Cost:Implementing parental control features may require additional development effort and resources to design and integrate the necessary functionalities into the games.  Risk: There is a moderate risk associated with this feature, primarily related to ensuring the effectiveness and reliability of the parental control mechanisms. 3.1.2 Stimulus/Response Sequences 1. User Accesses Parental Dashboard 2. User Sets Content Filters 3. User Sets Time Limits 4. User Monitors Gameplay Activity 5. User Adjusts Settings 6. User Exits Parental Dashboard 3.1.3 Functional Requirements REQ-1: Authentication and Access Control REQ-3: Time Management 3.2 System Feature 2 (and so on)
  • 10.
  • 11.
  • 12.
    Page 10 4. ExternalInterface Requirements 4.1 User Interfaces <Describe the logical characteristics of each interface between the software product and the users. This may include sample screen images, any GUI standards or product family style guides that are to be followed, screen layout constraints, standard buttons and functions (e.g., help) that will appear on every screen, keyboard shortcuts, error message display standards, and so on. Define the software components for which a user interface is needed. Details of the user interface design should be documented in a separate user interface specification.> 4.2 Hardware Interfaces <Describe the logical and physical characteristics of each interface between the software product and the hardware components of the system. This may include the supported device types, the nature of the data and control interactions between the software and the hardware, and communication protocols to be used.> 4.3 Software Interfaces <Describe the connections between this product and other specific software components (name and version), including databases, operating systems, tools, libraries, and integrated commercial components. Identify the data items or messages coming into the system and going out and describe the purpose of each. Describe the services needed and the nature of communications. Refer to documents that describe detailed application programming interface protocols. Identify data that will be shared across software components. If the data sharing mechanism must be implemented in a specific way (for example, use of a global data area in a multitasking operating system), specify this as an implementation constraint.> 4.4 Communications Interfaces <Describe the requirements associated with any communications functions required by this product, including e-mail, web browser, network server communications protocols, electronic forms, and so on. Define any pertinent message formatting. Identify any communication standards that will be used, such as FTP or HTTP. Specify any communication security or encryption issues, data transfer rates, and synchronization mechanisms.>
  • 13.
    Page 11 5. OtherNonfunctional Requirements 5.1 Performance Requirements <If there are performance requirements for the product under various circumstances, state them here and explain their rationale, to help the developers understand the intent and make suitable design choices. Specify the timing relationships for real time systems. Make such requirements as specific as possible. You may need to state performance requirements for individual functional requirements or features.> 5.2 Safety Requirements <Specify those requirements that are concerned with possible loss, damage, or harm that could result from the use of the product. Define any safeguards or actions that must be taken, as well as actions that must be prevented. Refer to any external policies or regulations that state safety issues that affect the product’s design or use. Define any safety certifications that must be satisfied.> 5.3 Security Requirements <Specify any requirements regarding security or privacy issues surrounding use of the product or protection of the data used or created by the product. Define any user identity authentication requirements. Refer to any external policies or regulations containing security issues that affect the product. Define any security or privacy certifications that must be satisfied.> 5.4 Software Quality Attributes <Specify any additional quality characteristics for the product that will be important to either the customers or the developers. Some to consider are: adaptability, availability, correctness, flexibility, interoperability, maintainability, portability, reliability, reusability, robustness, testability, and usability. Write these to be specific, quantitative, and verifiable when possible. At the least, clarify the relative preferences for various attributes, such as ease of use over ease of learning.>
  • 14.
  • 15.
    Page 13 6. OtherRequirements <Define any other requirements not covered elsewhere in the SRS. This might include database requirements, internationalization requirements, legal requirements, reuse objectives for the project, and so on. Add any new sections that are pertinent to the project.> Appendix A: Glossary <Define all the terms necessary to properly interpret the SRS, including acronyms and abbreviations. You may wish to build a separate glossary that spans multiple projects or the entire organization, and just include terms specific to a single project in each SRS.> Appendix B: Analysis Models <Optionally, include any pertinent analysis models, such as data flow diagrams, class diagrams, state-transition diagrams, or entity-relationship diagrams.> Appendix C: Issues List < This is a dynamic list of the open requirements issues that remain to be resolved, including TBDs, pending decisions, information that is needed, conflicts awaiting resolution, and the like.>