JOURNAL CLUB
SENTINA TRIAL
Dr. D. Pradeep MCh Postgraduate
TN Govt Multi Super Speciality Hospital
Chennai
28 Dec 2018
Background
■ Optimum timing of SLNB for breast cancer patients treated
with NACT is uncertain
■ SENTINA (SENTinel NeoAdjuvant) – evaluate a specific
algorithm for timing of SLNB in patients undergoing NACT
12/28/2018
Need for Study
■ Nodal stage after Neoadjuvant chemotherapy reflects
prognosis more accurately than does initial axillary status
■ Previous cohort studies done in SLNB after NACT are
retrospective
■ Metaanalyses show detection rates of 63-100% and false
negative rates of 0-39%
■ To provide reliable data for feasibility and accuracy of SLNB
in different settings before and after NACT.
12/28/2018
Evidence So Far
■ Khan et al – detection rate for second SLNB after NACT was
97% and false negative rate 4.5%
■ Prospective multicenter study – detection rate of SLNB
after NACT was 94.6% and 81.5% for cN0 and cN+ status.
12/28/2018
Objectives
■ Primary outcome
– Accuracy of SLB after NACT for patients who converted
from cN+ to cN0
■ Secondary outcome
– Comparison of detection rate of SLNB before and after
NACT
– False negative rate and detection rate of second SLNB
after removal of SLN
12/28/2018
Definition
■ False negative rate = No of patients with negative SLN and
one or more positive non sentinel LNs / No of patients with
at least one involved LN among people at least one SLN
detected
■ Successful SLN detection – Surgical removal of one or more
lymph nodes visualized by lymphatic mapping
12/28/2018
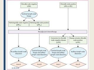
Trial Methodology
■ 4 arm, Prospective Multicentre cohort study
■ 103 centres in Germany and Austria
■ Patients with breast cancer who are scheduled for 6 cycles
of Anthracycline based regimen
■ Arms decided according to clinical axillary nodal status
(both by palpation and ultrasound)
12/28/2018
12/28/2018
SLNB procedure
■ Use of radiocolloid and preoperative lymphoscintigraphy
necessary for all patients
■ Additional blue dye was optional
■ Site of injection individual choice
■ Dose and volume within limits
■ Slicing of nodes at 2.0 to 3.0mm intervals – paraffin
embedded & step sectioning of slices at intervals <500um
■ IHC not required
12/28/2018
Nodal status assessment
■ Palpation and ultrasound shows no suspicious nodes – cN0
■ Palpable nodes – but ultrasound Normal sized nodes with
regular morphology of hilum and cortex – cN0
■ Suspicious nodes – Ultrasound (cortex asymmetry or loss
of hilum relation hilum:cortex ratio >2:1 or total loss)
■ USG guided FNA or CNB recommended (not mandatory)
■ If reported negative, taken as cN0 and SLNB done
12/28/2018
Statistical Workup
■ FNR of 7% in arms B and C based on validation trial
■ Calculated sample size of at least 196 in every arm
■ Expect 13% of entire study population will have positive
axillary status in arm B and 14% in arm C resulting in total
number of 1508 patients
■ To compare rates across groups – Pearson chi square test
■ Fisher exact test for FNR and detection rate
■ Wilcoxon and Kruskal-wallis test – compare the number of
detected SLNs between 2 groups
■ Multivariate regression to find factors that affected
detection rate and FNR
12/28/2018
Of 2234, 1737
entered in trial
2009 to 2012
103 centres
Median 8 per insititute
cN0
1022 pts
59%
cN+
715 pts
41%
SLNB done
pN0
662 pts
65%
pN+
360 pts
35%
NACT
cN0
592 pts
83%
cN+
123 pts
17%
12/28/2018
12/28/2018
12/28/2018
12/28/2018
12/28/2018
12/28/2018
12/28/2018
12/28/2018
Arm B Arm C
Successful SLNB 219 patients 474 patients
ypN0 155 (70.8%) 248 (52.3%)
ypN+ 64 (29.2%) 226 (47.7%)
False Negative rate 51.6% 14.2%
Median no of resected
non sentinel LNs
11 13
LN involvement
restricted to SLN
45 (70.3%) 131 (58%)
12/28/2018
12/28/2018
Strengths
■ Strict standardization of SLNB procedure
■ Predefined chemotherapy regimens
12/28/2018
Limitations
■ FNR of arm A cannot be obtained as they were excluded
from Axillary dissection
■ Restricted lymph node assessment to palpation and
ultrasound
■ SLNB after neoadjuvant chemotherapy technically more
challenging
12/28/2018
Our Study Comparison
Second SLNB detection rate 66% 97% Khan et al
Second SLNB False negative
rate
51.6% 4.5% Khan et al
cN+ to cN0 post NACT
SLNB detection rate
80.2% 81.5% Classe et al
cN+ to cN0 post NACT
False negative rate
14.2% 15% Classe et al
FNR based on no of LNs One node – 24.3%
Two nodes – 18.5%
One node – 17.7%
Two nodes – 10%
(NSABP B32)
Addition of blue dye to
radiocolloid in arm C
Detection rates
77.4% to 87.6%
improvement
78.1% to 87.6%
Mamounas et al
Addition of blue dye to
radiocolloid in arm C
False negative rate
8.6% for combined
vs 16% for
radiocolloid
10.8% for combined vs
20% for radiocolloid
(ACOSOG Z1071)
12/28/2018
Concerns
■ Neoadjuvant chemotherapy
– Impairs lymphatic drainage
– Tumor regression in axilla could follow a non uniform
pattern
■ Second SLNB
– Additional node involvement cannot be detected once
primary drainage has been destroyed
12/28/2018
Conclusion
■ SLNB less reliable (inferior detection rates and accuracy) if
undertaken after neoadjuvant chemotherapy who are cN+
to cN0
■ Use of combined tracer might improve FNR
■ Accuracy of SLNB is closely related to number of sentinel
nodes removed
■ Still Unclear – lower FNR with combined tracer due to
mapping technique or additional nodal harvest
■ No difference in detection rate and FNR for patients
confirmed by FNA or CNB compared with exclusive clinical
assessment in arm C
12/28/2018
Ideas
■ Need for addressing the clinical effect of increased FNR
after NACT
12/28/2018
Similar Trials
■ ACOSOG Z1071 Trial published in 2013
– 756 pts from 136 institutions
– Primary aim – FNR after NACT for SLNB
– cN+ to cN0 after NACT
– SLN identification rate 92.9%
– False negative rate 12.6%
– But <10% when 2 or more SLNs removed
12/28/2018
Similar Trials
■ SN FNAC (Sentinel Node biopsy aFter
Neoadjuvant Chemotherapy in biopsy proven
cN+)
■ To find out accuracy of SLNB after NACT setting
■ Identification rate 87.6%
■ False negative rate 13.3%
■ IHC mandatory in this trial, so with IHC positivity, FNR is
reduced to 8.4%
12/28/2018
Ongoing Trials
■ Second biopsy of Axillary Sentinel node
in Local recurrence of breast cancer after
mastectomy and first negative sentinel
node
■ 2012 to ongoing
12/28/2018
Ongoing Trials
■ Towards plannable breast surgery: Diagnostic
accuracy of microbubble enhanced Iodine-125
seed localization of the sentinel lymph node.
(NTR 3690)
■ 2012 to ongoing
12/28/2018
Ongoing Trials
■ MAGSTAR Trial
■ 2015 to ongoing
■ Magnetic vs Standard technique of axillary
mapping
■ Magnetic tracer and Magnetometer (Sentimag)
12/28/2018
Thank You
12/28/2018

SENTINA Trial

  • 1.
    JOURNAL CLUB SENTINA TRIAL Dr.D. Pradeep MCh Postgraduate TN Govt Multi Super Speciality Hospital Chennai 28 Dec 2018
  • 2.
    Background ■ Optimum timingof SLNB for breast cancer patients treated with NACT is uncertain ■ SENTINA (SENTinel NeoAdjuvant) – evaluate a specific algorithm for timing of SLNB in patients undergoing NACT 12/28/2018
  • 3.
    Need for Study ■Nodal stage after Neoadjuvant chemotherapy reflects prognosis more accurately than does initial axillary status ■ Previous cohort studies done in SLNB after NACT are retrospective ■ Metaanalyses show detection rates of 63-100% and false negative rates of 0-39% ■ To provide reliable data for feasibility and accuracy of SLNB in different settings before and after NACT. 12/28/2018
  • 4.
    Evidence So Far ■Khan et al – detection rate for second SLNB after NACT was 97% and false negative rate 4.5% ■ Prospective multicenter study – detection rate of SLNB after NACT was 94.6% and 81.5% for cN0 and cN+ status. 12/28/2018
  • 5.
    Objectives ■ Primary outcome –Accuracy of SLB after NACT for patients who converted from cN+ to cN0 ■ Secondary outcome – Comparison of detection rate of SLNB before and after NACT – False negative rate and detection rate of second SLNB after removal of SLN 12/28/2018
  • 6.
    Definition ■ False negativerate = No of patients with negative SLN and one or more positive non sentinel LNs / No of patients with at least one involved LN among people at least one SLN detected ■ Successful SLN detection – Surgical removal of one or more lymph nodes visualized by lymphatic mapping 12/28/2018
  • 7.
    Trial Methodology ■ 4arm, Prospective Multicentre cohort study ■ 103 centres in Germany and Austria ■ Patients with breast cancer who are scheduled for 6 cycles of Anthracycline based regimen ■ Arms decided according to clinical axillary nodal status (both by palpation and ultrasound) 12/28/2018
  • 8.
  • 9.
    SLNB procedure ■ Useof radiocolloid and preoperative lymphoscintigraphy necessary for all patients ■ Additional blue dye was optional ■ Site of injection individual choice ■ Dose and volume within limits ■ Slicing of nodes at 2.0 to 3.0mm intervals – paraffin embedded & step sectioning of slices at intervals <500um ■ IHC not required 12/28/2018
  • 10.
    Nodal status assessment ■Palpation and ultrasound shows no suspicious nodes – cN0 ■ Palpable nodes – but ultrasound Normal sized nodes with regular morphology of hilum and cortex – cN0 ■ Suspicious nodes – Ultrasound (cortex asymmetry or loss of hilum relation hilum:cortex ratio >2:1 or total loss) ■ USG guided FNA or CNB recommended (not mandatory) ■ If reported negative, taken as cN0 and SLNB done 12/28/2018
  • 11.
    Statistical Workup ■ FNRof 7% in arms B and C based on validation trial ■ Calculated sample size of at least 196 in every arm ■ Expect 13% of entire study population will have positive axillary status in arm B and 14% in arm C resulting in total number of 1508 patients ■ To compare rates across groups – Pearson chi square test ■ Fisher exact test for FNR and detection rate ■ Wilcoxon and Kruskal-wallis test – compare the number of detected SLNs between 2 groups ■ Multivariate regression to find factors that affected detection rate and FNR 12/28/2018
  • 12.
    Of 2234, 1737 enteredin trial 2009 to 2012 103 centres Median 8 per insititute cN0 1022 pts 59% cN+ 715 pts 41% SLNB done pN0 662 pts 65% pN+ 360 pts 35% NACT cN0 592 pts 83% cN+ 123 pts 17% 12/28/2018
  • 13.
  • 14.
  • 15.
  • 16.
  • 17.
  • 18.
  • 19.
  • 20.
    Arm B ArmC Successful SLNB 219 patients 474 patients ypN0 155 (70.8%) 248 (52.3%) ypN+ 64 (29.2%) 226 (47.7%) False Negative rate 51.6% 14.2% Median no of resected non sentinel LNs 11 13 LN involvement restricted to SLN 45 (70.3%) 131 (58%) 12/28/2018
  • 21.
  • 22.
    Strengths ■ Strict standardizationof SLNB procedure ■ Predefined chemotherapy regimens 12/28/2018
  • 23.
    Limitations ■ FNR ofarm A cannot be obtained as they were excluded from Axillary dissection ■ Restricted lymph node assessment to palpation and ultrasound ■ SLNB after neoadjuvant chemotherapy technically more challenging 12/28/2018
  • 24.
    Our Study Comparison SecondSLNB detection rate 66% 97% Khan et al Second SLNB False negative rate 51.6% 4.5% Khan et al cN+ to cN0 post NACT SLNB detection rate 80.2% 81.5% Classe et al cN+ to cN0 post NACT False negative rate 14.2% 15% Classe et al FNR based on no of LNs One node – 24.3% Two nodes – 18.5% One node – 17.7% Two nodes – 10% (NSABP B32) Addition of blue dye to radiocolloid in arm C Detection rates 77.4% to 87.6% improvement 78.1% to 87.6% Mamounas et al Addition of blue dye to radiocolloid in arm C False negative rate 8.6% for combined vs 16% for radiocolloid 10.8% for combined vs 20% for radiocolloid (ACOSOG Z1071) 12/28/2018
  • 25.
    Concerns ■ Neoadjuvant chemotherapy –Impairs lymphatic drainage – Tumor regression in axilla could follow a non uniform pattern ■ Second SLNB – Additional node involvement cannot be detected once primary drainage has been destroyed 12/28/2018
  • 26.
    Conclusion ■ SLNB lessreliable (inferior detection rates and accuracy) if undertaken after neoadjuvant chemotherapy who are cN+ to cN0 ■ Use of combined tracer might improve FNR ■ Accuracy of SLNB is closely related to number of sentinel nodes removed ■ Still Unclear – lower FNR with combined tracer due to mapping technique or additional nodal harvest ■ No difference in detection rate and FNR for patients confirmed by FNA or CNB compared with exclusive clinical assessment in arm C 12/28/2018
  • 27.
    Ideas ■ Need foraddressing the clinical effect of increased FNR after NACT 12/28/2018
  • 28.
    Similar Trials ■ ACOSOGZ1071 Trial published in 2013 – 756 pts from 136 institutions – Primary aim – FNR after NACT for SLNB – cN+ to cN0 after NACT – SLN identification rate 92.9% – False negative rate 12.6% – But <10% when 2 or more SLNs removed 12/28/2018
  • 29.
    Similar Trials ■ SNFNAC (Sentinel Node biopsy aFter Neoadjuvant Chemotherapy in biopsy proven cN+) ■ To find out accuracy of SLNB after NACT setting ■ Identification rate 87.6% ■ False negative rate 13.3% ■ IHC mandatory in this trial, so with IHC positivity, FNR is reduced to 8.4% 12/28/2018
  • 30.
    Ongoing Trials ■ Secondbiopsy of Axillary Sentinel node in Local recurrence of breast cancer after mastectomy and first negative sentinel node ■ 2012 to ongoing 12/28/2018
  • 31.
    Ongoing Trials ■ Towardsplannable breast surgery: Diagnostic accuracy of microbubble enhanced Iodine-125 seed localization of the sentinel lymph node. (NTR 3690) ■ 2012 to ongoing 12/28/2018
  • 32.
    Ongoing Trials ■ MAGSTARTrial ■ 2015 to ongoing ■ Magnetic vs Standard technique of axillary mapping ■ Magnetic tracer and Magnetometer (Sentimag) 12/28/2018
  • 33.