IADIS International Conference WWW/INTERNET 2009Rome, Italy20/11/2009Semantic Web ServicesA RESTful ApproachOtávio Freitas Ferreira FilhoMaria Alice Grigas Varella FerreiraUniversity of São PauloPolytechnic School
TopicsObjectiveWeb 2.0Web ServicesRESTful Web ServicesSemantic Web ServicesRESTful Semantic Web ServicesThe RESTfulGrounding OntologyConclusions2
ObjectiveTo promote the inclusion of RESTful Web services powering the Web 2.0 into the semantic world, potentially speeding up the adoption of the Semantic Web as a whole3
Web 2.0Collaborative, social applicationsContent consumption and, mainly, productionNetwork effectsWeb services for data extraction and reuse4
Web ServicesWeb-based componentsInteroperable communication over networksClassification:RPCRESTful5
RESTful Web ServicesREST: architectural style for distributed systemsRESTful: REST + HTTPSyntactic description: WADL6
RESTful Web Services / ConceptsResourceRepresentationUniform IdentifierUnified InterfaceExecution Scope7
RESTful Web Services / PrinciplesAddressabilityStatelessnessConnectedness8
Semantic Web ServicesSemantic layer for automated service discovery, composition, monitoring, and executionOffer both syntactic and semantic descriptions9
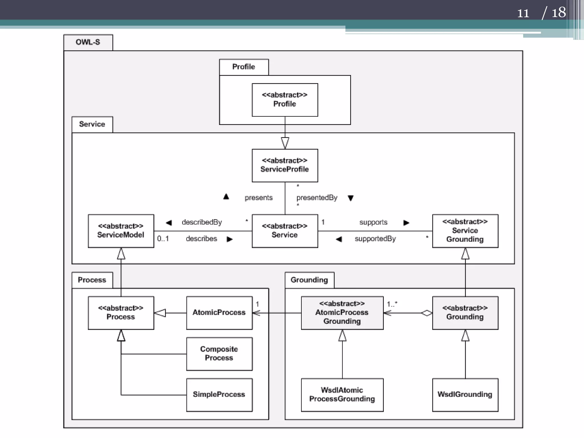
Semantic Web ServicesOWL-S: Upper ontology for services10
11
RESTful Semantic Web ServicesFollow the addressability principleFollow the statelessness principleFollow the connectedness principleSupport the unified interface (HTTP)Offer syntactic description (WADL)Offer semantic description (OWL-S)12
13
The RESTfulGrounding Ontology14
The RESTfulGrounding Ontology01 <owl:Class rdf:ID="WadlGrounding">02     <rdfs:subClassOf rdf:resource="&grounding;#Grounding"/>03     <rdfs:subClassOf> 04         <owl:Restriction> 05             <owl:onProperty 06                 rdf:resource="&grounding;#hasAtomicProcessGrounding"/>07             <owl:allValuesFrom 08                 rdf:resource="#WadlAtomicProcessGrounding"/> 09         </owl:Restriction> 10     </rdfs:subClassOf> 11 </owl:Class> 15
The RESTfulGrounding Ontology01 <owl:Class rdf:ID="WadlAtomicProcessGrounding">02     <rdfs:subClassOf rdf:resource="&grounding;#AtomicProcessGrounding"/>03     <rdfs:subClassOf> 04         <owl:Restriction> 05             <owl:onProperty rdf:resource="#wadlResourceMethod"/> 06             <owl:cardinality rdf:datatype="&xsd;#nonNegativeInteger">107             </owl:cardinality> 08         </owl:Restriction> 09     </rdfs:subClassOf> 10 </owl:Class>16
ConclusionsProposed mapping is possible: OWL-S/WADLCoexistence of mappings also possible17
ThankYou!18Graziehttp://FullSemanticWeb.com/

Semantic Web Services: A RESTful Approach

  • 1.
    IADIS International ConferenceWWW/INTERNET 2009Rome, Italy20/11/2009Semantic Web ServicesA RESTful ApproachOtávio Freitas Ferreira FilhoMaria Alice Grigas Varella FerreiraUniversity of São PauloPolytechnic School
  • 2.
    TopicsObjectiveWeb 2.0Web ServicesRESTfulWeb ServicesSemantic Web ServicesRESTful Semantic Web ServicesThe RESTfulGrounding OntologyConclusions2
  • 3.
    ObjectiveTo promote theinclusion of RESTful Web services powering the Web 2.0 into the semantic world, potentially speeding up the adoption of the Semantic Web as a whole3
  • 4.
    Web 2.0Collaborative, socialapplicationsContent consumption and, mainly, productionNetwork effectsWeb services for data extraction and reuse4
  • 5.
    Web ServicesWeb-based componentsInteroperablecommunication over networksClassification:RPCRESTful5
  • 6.
    RESTful Web ServicesREST:architectural style for distributed systemsRESTful: REST + HTTPSyntactic description: WADL6
  • 7.
    RESTful Web Services/ ConceptsResourceRepresentationUniform IdentifierUnified InterfaceExecution Scope7
  • 8.
    RESTful Web Services/ PrinciplesAddressabilityStatelessnessConnectedness8
  • 9.
    Semantic Web ServicesSemanticlayer for automated service discovery, composition, monitoring, and executionOffer both syntactic and semantic descriptions9
  • 10.
    Semantic Web ServicesOWL-S:Upper ontology for services10
  • 11.
  • 12.
    RESTful Semantic WebServicesFollow the addressability principleFollow the statelessness principleFollow the connectedness principleSupport the unified interface (HTTP)Offer syntactic description (WADL)Offer semantic description (OWL-S)12
  • 13.
  • 14.
  • 15.
    The RESTfulGrounding Ontology01<owl:Class rdf:ID="WadlGrounding">02 <rdfs:subClassOf rdf:resource="&grounding;#Grounding"/>03 <rdfs:subClassOf> 04 <owl:Restriction> 05 <owl:onProperty 06 rdf:resource="&grounding;#hasAtomicProcessGrounding"/>07 <owl:allValuesFrom 08 rdf:resource="#WadlAtomicProcessGrounding"/> 09 </owl:Restriction> 10 </rdfs:subClassOf> 11 </owl:Class> 15
  • 16.
    The RESTfulGrounding Ontology01<owl:Class rdf:ID="WadlAtomicProcessGrounding">02 <rdfs:subClassOf rdf:resource="&grounding;#AtomicProcessGrounding"/>03 <rdfs:subClassOf> 04 <owl:Restriction> 05 <owl:onProperty rdf:resource="#wadlResourceMethod"/> 06 <owl:cardinality rdf:datatype="&xsd;#nonNegativeInteger">107 </owl:cardinality> 08 </owl:Restriction> 09 </rdfs:subClassOf> 10 </owl:Class>16
  • 17.
    ConclusionsProposed mapping ispossible: OWL-S/WADLCoexistence of mappings also possible17
  • 18.