1
DECLERATION
I Himanshi Singh, student of BBA 6th semester from Rajarshi School of
Management and Technology, Varanasi hereby declare that the project report on
“Recruitment and Selection Process in Reliance Communication. LTD, Varanasi”
is an original and authenticated work done by me.
I further declare that it has not been submitted elsewhere by any other person in
any of the institutes for the award of any degree or diploma.
Himanshi Singh
BBA VI Semester
Roll No. : 118134045
2
ACKNOWLEDGEMENT
It is a great pleasure for me to be assigned this topic. First of all, I would like to
thank god who showered his blessings upon me in each and every step. I am
immensely grateful to Mr. Bijendra Yadav, for providing me opportunity to prove
our skill and shoulder the responsibilities. I am highly grateful to him. For him
consistent guidance and inspiration I would also like to extend my wholehearted
gratitude towards my Research Report coordinator Dr. P.N. Singh.
I especially wish to thank all my respondents and my friends for their valuable
support unless completing this report would not have been possible.
Himanshi Singh
BBA VI Semester
Roll No. : 118134045
3
PREFACE
I am very glad to complete this short term project report within
prescribed time which I feel as a responsibility and duty because this
project is a part of my management course. This short term project
report is result of a study conducted Extensive study on “Recruitment
and Selection Process in Reliance Communication. LTD, Varanasi” is
attempt to know what the really study is.
The experience that I have gathered while preparing this report provide
me within orientation which, I believe, will help me to shoulder an assignment
successfully innear future this period, I have collected all pertinent information
“Recruitment and Selection Process in Reliance Communication. LTD, Varanasi”.
throughquestionnaire as well as though internet, news paper andrest of report
was compiled after going through a comprehensive study and given a deep
though on the problem on the basis of field survey program. I have tried my
best to arrange my work in a systematic manner. Despite the inherent short
coming of the study a genuine attempt was made on part to see that the study
was carry out in right prospective.
4
CONTENT
Chapter 1
 “INTRODUCTION”
1. History
2. Founder profile(ABOUT SH. DHIRUBHAI AMABNI)
3. Company profile(ABOUT RELIANCE COMMUNICATION.LTD)
4. Reliance ADA group
 Chairman profile of RCOM
 Management (board of directors of RCOM)
5. Mission and Vision
6. Competitors
7. SWOT Analysis
8. Different Products of RCOM
9. MILESTONE
Chapter2
 “THEORETICAL FRAMEWOK”
1. Organizational setup
2. Recruitment and Selection (Overview)
3. Recruitment and Selection process of RCOM
Chapter3
 RESEARCH METHODOLOGY”
 Research objective
 Research Design
 Data Collection(Primary data through Questionnaire, contact method, personal
interaction)
Chapter 4
 ANALYSIS AND INTERPRETATION
Chapter 5
 Findings
 Conclusion
 Limitation
 Suggestion & Recommendation
 BIBLIOGRAPHY
 ANNEXURE(QUESTIONNAIRE)
5
Chapter1
INTRODUCTION
A DREAM COME TRUE
The Late Dhirubhai Ambani dreamt of a digital India — an India where the common man would
have access to affordable means of information and communication. Dhirubhai, who single-
handedly built India’s largest private sector company virtually from scratch, had stated as early
as 1999: “Make the tools of information and communication available to people at an affordable
cost. They will overcome the handicaps of illiteracy and lack of mobility.”
It was with this belief in mind that Reliance Communications(formerly Reliance Info com)
started laying 60,000 route kilometers of a pan-India fiber optic backbone. This backbone was
commissioned on 28 December 2002, the auspicious occasion of Dhirubhai’s 70th birthday,
though sadly after his unexpected demise on 6 July 2002.
Reliance Communications has a reliable, high-capacity, integrated (both
wirelessandwireline) and convergent (voice, data and video) digital
network. It is capable of delivering a range of services spanning the entire infocomm (informatio
n andcommunication) value chain, including infrastructure and services — for enterprises as well
as individuals, applications, and consulting.
Today, Reliance Communications is revolutionizing the way India communicates and networks,
truly bringing about a new way of life Reliance ADA Group’s flagship company, Reliance
communications, is India’s largest private sector information and communications company,
with over 40 million subscribers.It has established a pan-India, high-capacity, integrated
(wireless) convergent (voice data and video) digital network.
6
INDIA’S LEADING INTEGRATED TELECOM COMPANY
Reliance Communications is the flagship company of the Anil Dhirubhai Ambani
Group (ADAG) of companies. Listed on the National Stock Exchange and the Bombay
Stock Exchange, it is India’s leading integrated telecommunication company with over 80million
customers. Our business encompasses a complete range of telecom services covering mobile and
fixed line telephony. It includes broadband, national and international long distance services and
data services along with an exhaustive range of value-added services and applications. Our
constant is to achieve customer delight by enhancing the productivity of the enterprises and
individuals we serve.Reliance Mobile (formerly Reliance India Mobile), launched on 28
December 2002,
With the joyous occasion of the late Dhirubhai Ambani’s 70th birthday was
among the initial initiatives of Reliance Communications. It marked the
auspicious beginning of Dhirubhai’s dream of ushering in a digital revolution in India. Today,
we can proudly claim that we were instrumental in harnessing the true power of information and
communication, by bestowing it in the hands of the common man at affordable
rates.We endeavour to further extend our efforts beyond the traditional value chain bydeveloping
and deploying complete telecom solutions for the entire spectrum of society.
Other major group companies — Reliance Capital and Reliance Infrastructure — are widely
acknowledged as the market leaders in their respective areas of operation.
7
HISTORY OF RELIANCE COMMUNICATION
Late Dhirubhai Ambani had a vision of making tools of communication available to commoners
thereby allowing them to overcome barriers of mobility. Likewise, Reliance Communications is
capable of delivering services covering entire gamut of informationand communication
value chain. Their products and services include infrastructuresetting, applications
and consultancy.
Brief history
Reliance Communications was set up as Reliance In focomm in 1999 and from 2000onwards
laying of optical fibers started in Maharashtra, Gujarat and AndhraPradesh Reliance
Infocomm was inaugurated in 2002 and first of interconnect (POI) wasestablished in New Delhi
in same year. Also in that year, Reliance Communications commissioned their 1st optic fiber
backbone. In 2005, this company launched global roaming facility and CDMA services. Reliance
Communications was formed in 2006 and listed in Bombay and National stock exchanges.
Reliance Communications Limited founded by the late Shri. Dhirubhai H Ambani (1932-2002)
is the flagship company of the Reliance Anil Dhirubhai Ambani Group. It is India's foremost
truly integrated telecommunications service provider. With a customer base of over 36 million
including close to one million individual overseas retail customers, Reliance Communications
ranks among the top ten Asian Telecom companies. Its corporate clientele includes 600 Indian,
250 multinational corporations and over 200global carriers and owns and operates the world's
largest next generation, IP enabled connectivity infrastructure, comprising over
150,000 kilometers of fiber optic cable systems in India, USA, Europe, Middle East and the Asia
Pacific region. For more information, visit:
Regarded as one of the foremost corporate leaders of contemporary India, Shri Anil D.Ambani,
48, is the chairman of all listed companies of the Reliance ADA Group, namely,
Reliance Communications, Reliance Capital, Reliance Energy and Reliance NaturalResources.
He is also the president of the Dhirubhai Ambani Institute of Information and Communications
Technology, Gandhinagar An MBA from the Wharton School of the University of Pennsylvania,
Shri Ambani is credited with pioneering several financial innovations in the Indian capital
markets. He spearheaded the country’s first forays into overseas capital markets with
international public offerings of global depositary receipts, convertibles and bonds. Under his
chairmanship, the constituent companies of the Reliance ADA group have raised nearly US$ 3
billion from global financial markets in a period of less than 15months.Shri Ambani has been
associated with a number of prestigious academic institutions in India and abroad.
8
FOUNDER’S PROFILE
ABOUT SH. DHIRUBHAI AMABNI
Few men in history have made as dramatic a contribution to their country’s economic fortunes
as did the founder of Reliance, Sh. Dhirubhai H Ambani. Fewer still have left behind a legacy
that is more enduring and timeless. As with all great pioneers, there is more than one unique
way of describing the true genius of Dhirubhai: the corporate visionary, the unmatched
strategist, the proud patriot, the leader of men, the architect of India’s capital markets, the
champion of shareholder interest. But the role Dhirubhai cherished most was perhaps that of
India’s greatest wealth creator. In one lifetime, he built, starting from the proverbial scratch,
India’s largest private sector enterprise. When Dhirubhai embarked on his first business
venture, he had a seed capital of barely US$ 300 (around Rs 14,000). Over the next three and
a half decades, he converted this fledgling enterprise into a Rs 60,000 crore colossus—an
achievement which earned Reliance a place on the global Fortune 500 list, the first ever
Indian private company to do so
Dhirubhai is widely regarded as the father of India’s capital markets. In 1977, when Reliance
Textile Industries Limited first went public, the Indian stock market was a place patronised by a
small club of elite investors which dabbled in a handful of stocks.Undaunted, Dhirubhai
managed to convince a large number of first-time retail investors to participate in the unfolding
Reliance story and put their hard-earned money in the Reliance Textile IPO, promising them, in
exchange for their trust, substantial return on their investments. It was to be the start of one of
great stories of mutual respect and reciprocal gain in the Indian markets.
9
Dhirubhai preached — and personally practised — one mantra throughout his life: Dream with
conviction.
He built the Reliance empire from scratch and, in a short span of 25 years, it catapulted to
become one of the top Fortune 500 corporations of the world — an achievement unparalleled in
history.
He was deeply rooted in traditional Indian values, and at the same time, Dhirubhai possessed a
very modern outlook - truly that of a 21st century person. His corporate philosophy was short,
simple and incredibly effective: “Think big. Think different. Think fast. Think ahead. Aim for
the best.” This was clearly reflected in his passion for mega-sized projects, as well as his
fascination for cutting-edge technology and desire to always achieve the highest possible
productivity. At Reliance, Dhirubhai was a pillar of inspiration for one and all. By practicing
what he preached, he inspired and encouraged everyone to surpass the best in the world.
Dhirubhai fully realized that true empowerment of the people is possible only through education.
Being an effective communicator, he continued to inspire, guide, educate and motivate everyone
through his communications. He was a firm believer in the power of information and
communication, and how it can be utilized and turned to the advantage of one and all, by making
time and distance irrelevant.
He would always say that if a telephone call could be made cheaper than a postcard, it would
transform every home, empower every Indian, remove every obstacle to opportunity and growth,
and tear apart every barrier that divides Indian society. He was convinced that in focom could
energise enterprises, drive governance, and render learning an interesting experience, apart from
making life exciting.
Keeping his conviction as our credo, Reliance Communications is committed to transform
Dhirubhai’s dream into a reality.
10
COMPANY PROFILE
The Reliance-Anil Dhirubhai Ambani group is among Indian’s top three private sector business
houses on all major financial parameters, with a market capitalization of Rs.100,000 crore (US$
22 billion), net assets in excess of Rs.31,500 crore (US$ 7 billion), and net worth to tune of
Rs.27,500 crore (US$ 6 billion).
Across different companies, the group has a customer base of over 50 million, the largest in
India, and shareholder base of over 8 million, among the largest in the world.
Through its product and services, the Reliance-ADA Group touches the life of 1 in 10 Indians
every single day. It has business presence that extends to over 4,500 towns and 300,000 villages
in India, and 5 continents across the world.
The interest of the group range from communications (Reliance Communications) and financial
services (Reliance Capital Limited), to generation, transmission and distribution of power
(Reliance Energy), infrastructure and entertainment.
The major companies of ADA groups are:-
 Reliance Capital
 Reliance Communications Limited
 Reliance Energy limited
 Reliance Health
 Reliance Media and Entertainment
Reliance Capital and Reliance Energy-are widely acknowledge as the market leaders in their
respective areas of operation
Reliance capital
Reliance Capital is one of India's leading, most valuable and fastest growing financial services
companies in the private sector. Reliance Capital has interests in asset management and mutual
fund; life and general insurance; consumer finance and industrial finance; stock broking;
depository services; private equity and proprietary investments; exchanges, asset reconstruction;
distribution of financial products and other activities in financial services.
11
Reliance mutual funds
Reliance Mutual Fund is India's largest Mutual Fund with over seven million investors. Reliance
Life Insurance is one of India's fastest growing life insurance companies and among the top four
private sector insurers. Reliance General Insurance is one of India's fastest growing general
insurance companies and among the top three private sector insurers. Reliance Money is one of
India’s leading retail brokerage houses and distributors of financial products and services.
Reliance Telecommunication Limited (RTL)
In July 2007, the company announced it is buying US-based managed ethernet and application
delivery services company Yapese Enterprise Services for a cash amount of Rs. 1200 crore
rupees (equivalent of USD 300 million). The deal was announced of the overseas acquisition, the
Reliance group has amalgamated the United States-based Flag Telecom for $210 million
[Roughly Rs 950 crore (Rs 9.50 billion)].RTL operates in Madhya Pradesh, West Bengal,
Himachal Pradesh, Orissa, Bihar, Assam, Kolkata and Northeast offering GSM services.
Reliance Globalcom
RGL owns the worlds largest private undersea cable system spanning 65,000 kms seamlessly
integrated with Reliance Communications over 110,000 kms of domestic optic fiber provides a
robust Global Service Delivery Platform connecting 40 key business markets in India, the
Middle East, Asia, Europe, and the U.S.
Reliance Communications Infrastructure Limited (RCIL)
RCIL provide Internet Data Centre (IDC) services located in Mumbai and Bangalore. RCIL
currently has IDC capacity of 304,000 sq ft with the market share close to 60%.
Reliance Big TV Limited
Reliance Big TV launched in August 2008 and thereafter acquired 1 million subscribers within
90 days of launch, the fastest ramp-up ever achieved by any DTH operator in the world. Reliance
Big TV offers its 1.7 million customers DVD quality pictures across a bouquet of over 200
channels using the latest, state-of-the-art MPEG 4 technology.
12
Reliance Infratel Limited (RITL)
RITL’s business is to build, own and operate telecommunication towers, optic fiber cable assets
and related assets at designated sites and to provide these passive telecommunication
infrastructure assets on a shared basis to wireless service providers and other communications
service providers under long-term contracts
Offices
Reliance Communications Limited has its offices in Ahmedabad, Bangalore, Bhopal,
Chandigarh, Chennai, Hyderabad, Jaipur, Kochi, Kolkata, Lucknow, Varanasi, Mumbai,
NewDelhi, Patna & Pune. RELIANCE COMMUNICATIONS, LTD. (RCOM) its Headquarters:
Mumbai, India.
Website: www.relianceada.com & www.rcom.co.in
Stock Exchange: RCOM (Bombay Stock Exchange & National Stock Exchange of India)
Business Units: Wireless, Global, and Broadband
Products & Services
Products & Services promoted by the Group are Prepaid Mobile, Postpaid Mobile, Handsets,
Blackberry, R World, Internet, Home-Phone, Global Calling, Data Card, and DTH.
13
RELIANCE – ADA GROUP
14
Chairman's Profile
Anil Dhirubhai Ambani
Regarded as one of the foremost corporate leaders of contemporary India, Anil Dhirubhai
Ambani is the Chairman of all listed Group companies, namely: Reliance Communications,
Reliance Capital, Reliance Energy and Reliance Natural Resources Limited.Till recently, he also
held the post of Vice Chairman and Managing Director in Reliance Industries Limited (RIL),
India's largest private sector enterprise.
Anil D Ambani joined Reliance in 1983 as Co-Chief Executive Officer, and was centrally
involved in every aspect of the company's management over the next 22 years.He is credited
with having pioneered a number of path-breaking financial innovations in the Indian capital
markets. He spearheaded the country's first forays into the overseas capital markets with
international public offerings of global depositary receipts, convertibles and bonds. Starting in
1991, he directed Reliance Industries in its efforts to rise over US$ 2 billion. He also steered the
100-year Yankee bond issue for the company in January 1997
He is a member of:-
 Wharton Board of Overseers, The Wharton School, USA
 Central Advisory Committee, Central Electricity Regulatory Commission
 Board of Governors, Indian Institute of Management, Ahmedabad (GUJ)
 Board of Governors Indian Institute of Technology, Kanpur (UP)
15
In June 2004, he was elected for a six-year term as an independent member of the Rajya Sabha,
Upper House of India's Parliament a position he chose to resign voluntarily on March 25, 2006.
Awards and Achievements:-
 Conferred the 'CEO of the Year 2004' in the Platts Global Energy Awards.
 Rated as one of 'India's Most Admired CEOs' for the sixth consecutive year in the
Business Barons - TNS Mode opinion poll, 2004
 Conferred 'The Entrepreneur of the Decade Award' by the Bombay Management
Association, October 2002
 Awarded the First Wharton Indian Alumni Award by the Wharton India
Economic Forum (WIEF) in recognition of his contribution to the establishment of
Reliance as a global leader in many of its business areas, December 2001
 Selected by Asiaweek magazine for its list of 'Leaders of the Millennium in
Business and Finance' and was introduced as the only 'new hero' in Business and
Finance from India, June 1999
Selected by Asia week magazine for its list of 'Leaders of the Millennium in Business and
Finance' and was introduced as the only 'new hero' in Business and Finance from India, June
1999
MANAGEMENT (BOARD OF DIRECTORS):-
Shri Anil D. Ambani - Chairman
Promoter, non-executive and non-independent Director
Prof. J Ramachandran
Independent Director
Shri S.P. Talwar
Independent Director
Shri Deepak Shourie
Independent Director
Shri A.K.Purwar
Independent Director
16
MISSION
To attain global best practices and become a world-class utility.
 To provide uninterrupted, affordable, quality, reliability and clean power to million
customers.
 To achieve excellence in service, quality, reliability, safety and customer care.
 To earn the trust and confidence of all customers and stakeholders and by exceeding their
exceptions, make the company a respected household name.
 To work with vigor, dedication and innovation, towards achieving the ultimate goal of total
customer satisfaction.
 To consistently achieve high growth with the high levels of productivity.
 To be a technology driven, efficient and financially sound organization.
 To be a responsible corporate citizen, nurturing human values and concern for society, the
environment and above all, nation building.
 To promote a work culture that foster individual growth, team spirit and creativity to
overcome challenges and attain goals.
17
VISION
 Reliance Communications envisions a digital revolution that will bring about a New Way
of Life. A digital Way of Life, for a New India.
 With mobile devices, net ways and broadband systems linked to powerful digital networks,
Reliance Communications will usher fundamental changes in the social and economic
landscape of India.
 Reliance Communications will help men and women connect and communicate with each
other. It will enable citizens to reach out to their work place, home and interests, while on the
move. It will enable people to work, shop, educate and entertain themselves round the clock,
both in the virtual world and in the physical world. It will make available television
programmes, movies and news capsules on demand. It will unfurl new simulated virtual
worlds with exhilarating experiences behind the screens of computers and televisions.
 Users of Reliance Communications full range of services would no longer need audiotapes
and CDs to listen to music. Videotapes and DVDs would not be necessary to see movies.
Books and CD ROMs would not be needed to get educated. Newspapers and magazines
would not be required to keep abreast of events. Vehicles and wallets will become
unnecessary for shopping.
 Reliance Communications will disseminate information at a low cost. "Make a telephone call
cheaper than a post card". These prophetic words of Dhirubhai Ambani will be a metaphor of
profound significance for Reliance Communications. Reliance Communications will
regularly unfold new applications. Continually adapt new digital technologies. Create new
customer experiences. Constantly strive to be ahead of the world.
18
 Reliance Communications will transform thousands of villages and hundreds of towns and
cities across the country.
 Above all, Reliance Communications will pave the way to make India a global leader in the
knowledge age.
Top Competitors of rcom
Ccc
Tata Communications Limited
Mahanagar Telephone Nigam Limited
Bharti Airtel Limited
SWOT ANALYSIS
Strengths: attributes of the organization those are helpful to achieving to the objective.
Weakness: attributes of the organization those are harmful to the achieving the objective.
Opportunities: external conditions those are helpful to achieving the objective.
Threats: external conditions those are harmful to achieving the objective.
SWOT Analysis can be used for all short of decision-making and the SWOT templates enables
proactive thinking rather than relying on habitual or instinctive reactions.
PROBLEM BEING FACED
19
 Competitors
 Not regular visit of DSE’s and DSA’s and Runner
 No visit of ASM to feasibility study
 Not proper communication of customers complaint to the company
WHAT DOES COMPANY EXPECTMTO DO BY SOLVING THE PROBLEM
 Customer Satisfaction
 Customer Retention
 Increase in sale
 Service Excellence
 Increase in Revenue by Broadband Department
RELIANCE COMMUNICATIONS LTD
Strength
 Low Price
 Network
 Connectivity
 Flexible Plans
 Cheap VAS Services
 Reputed Brand Name
Weakness
 Branding Image
 Marketing Problem
 Limited reach of wire lines
 Slowest Activation Process
 Limited Budget for sales Promotion
20
PRODUCTSANDSERVICES
RelianceBasePhone
RelianceMobile
RelianceDataCard
RelianceVoucher,E-Recharge
ReliancePCO
RelianceBroadBan
Opportunity
 Preference of Flexible wired plans
 IPTV introduction
 Rural Telephony
 New Market, Vertical, Horizontal
 Competitors Vulnerabilities
Threat
 Political destabilization.
 New Entrants
 IT Development
 Market Demand
 Seasonality, Weather Effects
 New product development by
competitors
21
Chapter2
THEORETECAL FRAMEWORK
RGANIZATIONAL SET UP
Reliance Communication Limited
22
Challenges
 Company is India's foremost & truly integrated telecommunications service provider.
 Company continues to grow rapidly; adding new products and services to meet market
demands.
 High volume contact centers.
 Continued rapid subscriber increase expected to reach 100m across all lines of business.
23
 Huge 2.5TB database & multiple associated business systems
References
A"Reliance Communications has more than 50 million customers".
"Top 5 Telecom companies in the world ".
A. "The world's largest next generation IP enabled connectivity infrastructure".
B. "TRTL operates in Madhya Pradesh, West Bengal, Himachal Pradesh, Orissa, Bihar,
Assam, Kolkata, and Northeast offering GSM services".
C. "Reliance Communications' FLAG Telecom Announces FLAG NGN".
D. "Big TV launched in August 2008".
E. "BIG TV crosses 1 Million Subscriber Mark within the 90 Days of Launch".
F. "Anil D. Ambani, Chairman awarded Person of the Year".
THEORETICAL FRAMEWORK
Recruitment has been regarded as the most important function of personnel administration
because unless the right type of people are hired the organization cannot achieve its objective.
24
This is the second step in the process of procurement of the employee the first being the
manpower planning.
RECRUITMENT AND SELECTION
Recruitment and Selection are two of the most important functions of personnel
management. Recruitment precedes selection and helps in selecting a right candidate
Recruitment is a process to discover the sources of manpower to meet the requirement of the
staffing schedule and to employ effective measures for attracting that manpower in adequate
numbers to facilitate effective selection of efficient personnel.
Staffing is one basic function of management. All managers have responsibility of staffing
function by selecting the chief executive and even the foremen and supervisors have a staffing
responsibility when they select the rank and file workers.Every organisation needs to look after
recruitment and selection in the initial period and thereafter as and when additional manpower
is required due to expansion and development of business activities.
‘Right person for the right job’ is the basic principle in recruitment and selection. Ever
organisation should give attention to the selection of its manpower, especially its managers.
The operative manpower is equally important and essential for the orderly working of an
enterprise. Every business organisation/unit needs manpower for carrying different business
activities smoothly and efficiently and for this recruitment and selection of suitable candidates
is essential. Human resource management in an organisation will not be possible if unsuitable
persons are selected and employment in a business unit.
According to EDWIN FLIPPO, “Recruitment is the process of searching for prospective
employees and stimulating them to apply for jobs in the organization”
Need for Recruitment:
The need for Recruitment may be due to the following reasons/situation:
a) Vacancies due to promotions, transfer, retirement, termination, permanent disability,
death and labor turnover.
b) Creation of new vacancies is possible due to job specification.
Purpose and importance of Recruitment:
a) Determine the present and future requirement of the organisation on conduction with its
personnel-planning and job analysis activities.
25
b) Increase the pool of job candidates at minimum cost.
c) Help increase the success rate of the selection process by reducing the number of visible
under qualified or overqualified job applicants.
d) Help reduce the probability that job applicants, once recruited and selected, will leave the
organisation only after a short period of time.
e) Meet the organization’s legal and social obligations regarding the composition of its work
force.
f) Begin identifying and preparing potential job applicants who will be appropriate candidates.
g) Increase organizational and individual effectiveness in the short term and long term.
h) Evaluate the effectiveness of various recruiting techniques and source for all types of job
applicants.
Unscientific Recruitment and Selection:
Previously, the selection of candidates was influenced by superstitions, beliefs, personal
prejudices of managers looking after the recruitment and selection of the staff.
The net result of such unscientific recruitment and selection are:
a) Low productivity of labor
b) High turnover
c) Excessive wastage of raw materials
d) More accidents and corresponding loss to the organisation
e) Inefficient working of the whole organisation and finally
f) Ineffective executive of training and management development programs
Scientific Recruitment and Selection:
The importance of selection recruitment and selection of staff is now accepted in the
business world. Selection is important as it has its impact on work performance and employee
cost. As result scientific methods of recruitment and selection are extensively for the selection
of managers and the supervisory staff. The assistance of experts such as industrial psychologist
and management consultants are also taken for the purpose of scientific selection. As a result,
the objective of “right man for the right job” is achieved in many organizations. Moreover,
“right job” is the basic principle in manpower procurement.
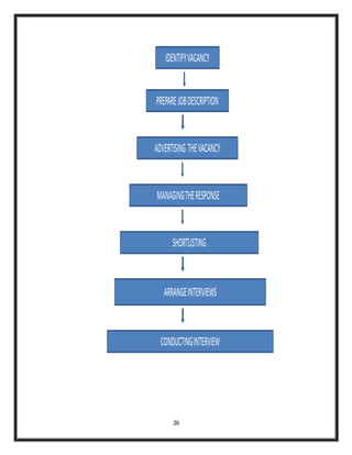
Recruitment Process
26
27
Sources of Recruitment
INTERNAL SOURCES EXTERNAL SOURCES
The sources of recruitment can be broadly categorized into internal and external sources-
Internal Recruitment
Internal Recruitment seeks applicants for positions from within the company. The various
internal sources include:
 Promotions and Transfers:-
Promotion is an effective means using job posting and personnel records. Job
posting requires notifying vacant positions by posting notices, circulating publications or
announcing at staff meetings and inviting employees to apply. Personnel records help
discover employees who are doing jobs below their educational qualifications or skill
levels. Promotions has many advantages like it is good public relations, builds morale,
encourages competent individuals who are ambitious, improves the probability of good
selection since information on the individual’s performance is readily available, is
cheaper than going outside to recruit, those chosen internally are familiar with the
organization thus reducing the orientation time and energy and also acts as a training
device for developing middle-level and top-level managers. However, promotions
restrict the field of selection preventing fresh blood & ideas from entering the
organization. It also leads inbreeding in the organization. Transfers are also important in
providing employees with a broad-based view of the organization, necessary for future
promotions.
 Employee referrals:-
Employees can develop good prospects for their families and friends by
acquainting them with the advantages of a job with the company, furnishing them with
introduction and encouraging them to apply. This is a very effective means as many
qualified people can be reached at a very low cost to the company. The other
advantages are that the employees would bring only those referrals that they feel would
be able to fit in the organization based on their own experience. The organization can be
assured of the reliability and the character of the referrals. In this way, the organization
can also fulfill social obligations and create goodwill.
28
 Former Employees:-
These include retired employees who are willing to work on a part-time basis,
individuals who left work and are willing to come back for higher compensations. Even
retrenched employees are taken up once again. The advantage here is that the people
are already known to the organization and there is no need to find out their past
performance and character. Also, there is no need of an orientation programme for
them, since they are familiar with the organization.
 Dependents of deceased employees:-
Usually, banks follow this policy. If an employee dies, his/her spouse or son or
daughter is recruited in their place. This is usually an effective way to fulfill social
obligation and create goodwill.
 Retirements:-
At times, management may not find suitable candidates in place of the one who
had retired, after meritorious service. Under the circumstances, management may
decide to call retire managers with new extension.
 Internal notification (Advertisement):-
Sometimes, management issues an internal notification for the benefit to
existing employees. Most employees know from their own experience about the
requirement of the job and what short of person the company is looking for. Often
employees have friends or acquaintances who meet these requirements. Suitable
persons are appointed at the vacant post.
29
External Recruitment
External recruitment seeks applicants for positions from sources outside the company. They
have outnumbered the internal methods. The various external sources include:
 Professional or Trade Associations:-
Many associations provide placement service to its members. It consists of
compiling job seeker’s lists and providing access to members during regional or national
conventions. Also, the publications of these associations carry classified advertisements
from employers interested in recruiting their members. These are particularly useful for
attracting highly educated, experienced or skilled personnel. Also, the recruiters can
zero on in specific job seekers, especially for hard-to-fill technical posts.
 Advertisements:-
It is a popular method of seeking recruits, as many recruiters prefer
advertisements because of their wide reach. Want ads describe the job benefits, identify
the employer and tell those interested how to apply. Newspaper is the most common
medium but for highly specialized recruits, advertisements may be placed in
professional or business journals.
Advertisements must contain proper information like the job content, working
conditions, location of job, compensation including fringe benefits, job specifications,
growth aspects, etc. Advertisement has to sell the idea that the company and job are
perfect for the candidate. Recruitment advertisements can also serve as corporate
advertisements to build company image. It also cost effective.
 Employment Exchanges:-
Employment Exchanges have been set up all over the country in deference to the
provision of the Employment Exchanges (Compulsory Notification of Vacancies) Act,
1959. The Act applies to all industrial establishments having 25 workers or more each.
The Act requires all the industrial establishments to notify the vacancies before they are
filled. The major functions of the exchanges are to increase the pool of possible
applicants and to do the preliminary screening. Thus, employment exchanges act as a
link between the employers and prospective employees. These offices are particularly
useful to in recruiting blue-collaar, white collar and technical workers.
 Campus recruitments:-
Colleges, universities, research laboratories, sports fields and institutes are
fertile ground for recruiters, particularly the institutes. Campus Recruitment is going
global with companies like Reliance, HLL, Citibank, HCL-HP, ANZ Grindlays, L&T &
Motorola looking for global markets. Some companies recruit a given number of
30
candidates from these institutes every year. Campus recruitment is so much sought
after that each college; university department or institute will have a placement officer
to handle recruitment functions. However, it is often an expensive process, even if
recruiting process produces job offers and acceptances eventually. A majority leave the
organization within the first five years of their employment. Yet, it is major source of
recruitment for prestigious companies.
 Walk-ins
The most common and least expensive approach for candidates is direct
applications, in which job seekers submit unsolicited application letters or resumes.
Direct applications can also provide a pool of potential employees to meet future needs.
From employee’s viewpoint, walk-ins are preferable as they are free from the hassles
associated with other methods of recruitment. While direct applications are particularly
effective in filling entry-level and unskilled vacancies, some organizations compile pools
of potential employees from direct applications for skilled positions. Write-ins are asked
to complete application forms for further processing. Talk-ins involves the job aspirants
meeting the recruiter (on an appropriated date) for detailed talks. No application is
required to be submitted to the recruiter.
 Contractors:-
They are used to recruit casual workers. The names of the workers are not
entered in the company records and, to this extent; difficulties experienced in
maintaining permanent workers are avoided.
 Consultants:-
They are in the profession for recruiting and selecting managerial and executive
personnel. They are useful as they have nationwide contacts and lend professionalism
to the hiring process. They also keep prospective employer and employee anonymous.
However, the cost can be deterrent factor.
 Radio, Television and Internet:-
Radio and television are used to reach certain types of job applicants such as skilled worker.
Radio and television are used but sparingly, and that too, by government departments only.
Companies in the private sector are hesitant to use the media because of high costs and
also because they fear that such advertising will make the companies look desperate and
damage their conservative image. However, there is nothing inherently desperate about
using radio and television. It depends upon what is said and how it is delivered. Internet is
becoming a popular option for recruitment today. There are specialized sites like
naukri.com. Also, websites of companies have a separate section wherein; aspirants can
submit their resumes and applications. This provides a wider reach.
31
 Competitors:-
This method is popularly known as “poaching” or “raiding” which involves
identifying the right people in rival companies, offering them better terms and luring
them away. For instance, several executives of HMT left to join Titan Watch Company.
There are legal and ethical. From the legal point of view, an employee is expected to join
a new organization only after ‘no objection certificate’ from his/her present employer.
Violating this requirement shall bind the employer as a punishment. However, there are
many ethical issues attached to it.
 Head hunters:-
They are useful in specialized and skilled candidate working in a particular
company. An agent is sent to represent the recruiting company and offer is made to the
candidate. This is a useful source when both the companies involved are in the same
field, and the employee is reluctant to take the offer since he fears, that his company is
testing his loyalty.
Evaluation of External Recruitment:-
External sources of recruitment have both merits and demerits.
The merits are:-
 The organization will have the benefit of new skills, new talents and new experiences, if
people are hired from external sources.
 The management will be able to fulfill reservation requirements in favor of the
disadvantaged sections of the society.
 Scope for resentment, heartburn and jealousy can be avoided by recruiting from
outside.
The demerits are:-
 Better motivation and increased morale associated with promoting own employees re
lost to the organization.
 External recruitment is costly.
 If recruitment and selection processes are not properly carried out, chances of right
candidates being rejected and wrong applicants being selected occur.
High training time is associated with external recruitment
32
SELECTION PROCESS
Selection is basically picking on applicant from (a pool of applicants) who has the appropriate
qualification and competency to do the job.To select means to choose. Selection is the process
of picking individuals who have relevant qualifications to fill jobs in an organization. The needs
of the job are matched with the profile of candidates. Effective selection, therefore, demands
constant monitoring of the ‘fit’ between the person and the job.
FLOW CHART OF SELECTION PROCESS
33
Environment factor affecting selection:-
Selection is influenced by several factors. More prominent among them are supply and
demand of specific skills in the labor market, unemployment rate, labor-market conditions,
legal and political considerations, company’s image, company’s policy, human resources
planning and cost of hiring. The last three constitute the internal environment and remaining
form the external environment of selection process.
The sequential interview takes the one-to-one a step and involves a series of
interview, usually utilizing the strength and knowledgebase of each interviewer, so that
each interviewer can ask questions in relation to his or her subject area of each
candidate, as the candidate moves from room to room.
a) Structures Interview:-
In a structured interview, the interviewer uses preset standardized questions,
which are put all the interviewees. This interview is also called as ‘Guided’ or ‘Patterned’
interview. It is useful for valid results, especially when dealing with the large number of
applicants.
b) Unstructured Interview:-
It is also known as ‘Un-patterned’ interview, the interview is largely unplanned
and the interviewee does most of the talking. Unguided interview is advantageous in as
much as it leads to a friendly conversation between the interviewer and the interviewee
and in the process, the later reveals more of his or her desire and problems. But the Un-
patterned interview lacks uniformity and worse, this approach may overlook key areas
of the applicant’s skills or background. It is useful when the interviewer tries to probe
personal details of the candidate it analyse why they are not
c) Mixed Interview:-
In practice, the interviewer while interviewing the job seekers uses a blend of
structured and unstructured questions. This approach is called the Mixed Interview. The
structured questions provide a base of interview more conventional and permit greater
insights into the unique differences between applicants.
d) Impromptu Interview:-
This interview commonly occurs when employers are approached directly and
tends to be very informal and unstructured. Applicants should be prepared at all times
for on-the-spot interviews, especially in situations such as a job fair or a cold call. It is an
ideal time for employers to ask the candidate some basic questions to determine
whether he/she may be interested in formally interviewing the candidate.
34
e) Dinner Interview:-
These interviews may be structured, informal, or socially situated, such as in a
restaurant. Decide what to eat quickly, some interviewers will ask you to order first (do
not appear indecisive). Avoid potentially messy foods, such as spaghetti. Be prepared for
the conversation to abruptly change from friendly chat to direct interview questions,
however, do not underestimate the value of casual discussion, some employers place a
great value on it. Be prepared to switch gears rapidly, from fun talk to business talk.
f) Telephone Interview:-
Have a copy of your resume and any pints you want to remember to say nearby.
If you are on your home telephone, make sure that all roommates or family members
are aware of the interview (no loud stereos, barking dogs etc.). Speak a bit slower than
usual. It is crucial that you convey your enthusiasm verbally, since the interviewer is
likely just taking some notes.
g) Second Interviews:-
Job seekers are invited back after they have passed the first initial interview,
together or separately. Applicants can expect more in-depth questions, and the
employer will be expecting a greater level of preparation on the part of the candidates.
Applicants should continue to research the employer following the first interview, and
be prepared to use any information gained through the previous interview to their
advantage.
REFERENCE CHECK:-
Many employers request names, addresses, and telephone numbers of references for
the purpose of verifying information and perhaps, gaining additional background information
on an applicant. Although listed on the application form, references are not usually checked
until an applicant has successfully reached the fourth stage of a sequential selection process.
When the labor market is very tight, organizations sometimes hire applicants before checking
references.
Previous employers, known as public figures, university professors, neighbors or
friends can act as references. Previous employers are preferable because they are already
aware of the applicant’s performance. But, the problem with this reference is the tendency
on the part of the previous employers to over- rate the applicant’s performance just to get
rid of the person.
Organizations normally seek letters of reference or telephone references. The latter is
advantageous because of its accuracy and low cost. The telephone reference also has the
advantage of soliciting immediate, relatively candid comments and attitude can
sometimes be inferred from hesitations and inflections in speech.
35
It may be stated that the information gathered through references hardly influence
selection decisions. The reasons are obvious:
 The candidate approaches only those persons who would speak well about him or her.
 People may write favorably about the candidate in order to get rid of him or her.
 People may not like to divulge the truth about a candidate, lest it might damage or ruin
his/her career.
SELECTION DECISION:-
After obtaining information through the preceding steps. Selection decision-the most
critical of all the steps-must be made. The other stages in the selection process have been used
to narrow the number of candidates. The final decision has to be made the pool of individuals
who pas the tests, interviews and reference checks. The view of the line manager will be
generally considered in the final selection because it is he/she who is responsible for the
performance of the employee. The HR manager plays a crucial role in the final selection.
PHYSICAL EXAMINATION:-
After the selection decision and before the job offer is made, the candidate is required
to undergo a physical fitness test. A job offer is, often, contingent upon the candidate being
declared fitness test are recorded in a statement and are preserved in the personnel records.
There are several objectives behind a physical test. Obviously, one reason for a physical test is
to detect if the individual carries any infectious disease. Secondly, the test assists in
determining whether an applicant is physically fit to perform the work. Thirdly, the physical
examination information can be used to determine if there are certain physical capabilities,
which differentiate successful and less successful employees. Fourth, medical check-up protects
applicants with health defects from undertaking work that could be detrimental to them or
might otherwise endanger the employer’s property. Finally, such an examination will protect
the employee Decency demands that the rejected applicants be informed about their non-
selection. Their applicants may be preserved for future use, if any. It needs no emphasis that
the applications of selected candidates must also be preserved for the future references.
CONTRACT OF EMPLOYMENT:-
After the job offer has been made and candidates accept the offer, certain documents
need to be executed by the employer and the candidate. One such document is the attestation
from. This form contains vital details about the candidate, which are authenticated and
attested by him/her. Attestation form will be a valid record for the future reference.
36
There is also a need for preparing a contract of employment. The basic information that
should be included in a written contract of employment will vary according to the level of the
job, but the following checklist set out the typical headings:
 Job title
 Duties, including a parse such as “The Employee will perform such duties and will be
responsible to such a person, as the company may from time to time direct”.
 Date when continuous employment starts and the basis for calculating service.
 Rate of pay, allowance, overtime and shift rates, method of payments.
 Hours of work including lunch break and overtime and shift arrangements.
 Holiday arrangements:
a) Paid holidays per year.
b) Calculation of holiday pay.
c) Qualifying period.
d) Accrual of holidays and holiday pay.
e) Details of holiday year.
f) Dates when holiday that can be take at any one time.
g) Maximum holiday that can be take at any one time.
h) Carry over of holiday entitlement.
i) Public holidays.
 Length of notice due to and from employee.
 Grievances procedure (or any reference to it).
 Work rules (or any reference to them).
 Arrangements for terminating employment.
 Arrangements for union membership (if applicable).
 Special terms relating to rights to patents and designs, confidential information and
restraints on trade after termination of employment.
 Employer’s right to vary terms of the contract subject to proper notification being given.
37
Alternatively called employment agreements or simply bonds, contracts of employment
serve much useful purpose. Such contracts seek to restrain job- hoppers, to protect
knowledge and information that might be vital to a company’s healthy valued employees.
Great care is taken to draft the contract forms. Often, services of law firms (prominent
firms in this category include Mulla, Craige, Blunt and Caroe, Crawford Bailey, Amarchand
Mangaldas Hiralal, etc.) are engag4d to get the forms drafted and finalized.
Most employers insist on agreements being signed by newly hired employees. But high
turnover sectors such as software, advertising and media are more prone to use contracts.
The drawback with the contracts is that it is almost to enforce them. A determined
employee is bound to leave the organisation, contract or no contract. The employee is
prepared to pay the penalty for breaching the agreement or the new employer will provide
compensations. It is the several companies have scrapped the contracts altogether.
CONCLUDING THE SELECTION PROCESS:-
Contrary to popular perception, the selection process will not end with executing the
employment contract. There is another step-amore sensitive one reassuring those candidates
who have not selected, not because of any serious deficiencies in their personality, but because
their profile did not match the requirement of the organisation. They must be told that those
who were selected were done purely on relative merit.
EVALUATION OR SELECTION PROGRAMME:-
The board test of the effectiveness of the selection process is the quality of the
personnel hired. An organisation must have competent and committed personnel. The
selection process, if properly done, will ensure availability of such employees. How to evaluate
the effectiveness of a selection programme? A periodic audit is the answer. People who work
independent of HR department must conduct audit. The table below contains an outline
that highlights the areas questions to be covered in a systematic evaluation.
FOUR APPROACHES TO SELECTION:-
1. Ethnocentric Selection:-
In this approach, staffing decision are made at the organization’s headquarters.
Subsidiaries have limited autonomy, and the employees from the headquarters at home
and abroad fill key jobs. Nationals from the parent country dominate the organisations
at home and aboard.
2. Polycentric Selection:-
In polycentric selection, each subsidiary is treated as distinct national entity with
local control key financial targets and investment decisions. Local citizens manage
subsidiaries, but the key jobs remain with staff from the parent country. This is the
approach, which is largely practiced in our country.
38
3. Regiocentric Selection:-
Here, control within the group and the movements of staff are managed on a
regional basis, reflecting the particular disposition of business and operations within the
group. Regional managers have greater discretion in decision. Movement of staff is
largely restricted to specific geographical regions and promotions to the jobs continue
to be dominated by managers from the parents company.
4. Geocentric Staffing:-
In this case, business strategy is integrated thoroughly on global basis. Staff
development and promotion are based on ability, not nationality. The broad and other
parts of the top management structure are thoroughly international in composition.
Needless to say, such organizations are uncommon.
PROBLEMS IN EFFECTIVE SELECTION:-
The main objective of selection is to hire people having competence and
commitment. This objective s often defeated because of certain barriers. The
impediments, which check effectiveness of selection, are perception, fairness,
validity, reliability and pressure.
Perception:-Our inability to understand others accurately is probably the most fundamental
barrier to selecting the right candidate. Selection demands an individual or a group of people to
assess and compare the respective competencies of others, with the aim of choosing the right
person for the job. But our views are highly personalized. We all perceive the world differently.
Our limited perceptual ability is obviously a stumbling block to the objective and rational
selection of the people.
Fairness:-Fairness in selection requires that no individual should be discriminated against on
the basis of religion, region, race or gender. But the low numbers of women and other
less privileged sections of the society in middle and senior management positions and open
discrimination on the basis of age in job advertisements and in the selection process would
suggest that all the efforts to minimize inequity have not been effective.
Validity:-Validity, as explained earlier, is a test that helps predict job performance of an
incumbent. A test that has been validated can differentiate between the employees who
perform well and those who will not. However, a validated test does not predict job success
accurately. It can only increase possibility of success.
Reliability:-A reliable method is one, which will produce consistent result when repeated in
similar situations. Like validated test, a reliable test may fail to predict job performance with
precision. Pressure:-Pressure is brought on the selectors by politicians, bureaucrats, relatives,
friends and peers to select particular candidates. Candidates selected because of compulsions
are obviously not the right ones. Appointments to public sector undertakings generally take
place under such pressures
39
Recruitment & Selection Process
At
Reliance Communications Limited (RCOM)
Work at Reliance (RCOM):-
A feeling of energy and validity, of freshness, of a place where people work in campus like
facility and culture, are unafraid to voice new ideas, of a place where there is minimal
hierarchy.
Robust people management practices enable RCOM to create this environment for its
employees. This is what distinguishes RCOM among other technology companies, enabling
RCOM’s to excel and innovate in what they do for their clients and in what they do for
their clients and in what they stands for as a company.
Continuous Learning:-
The spirit of learn ability among RCOM people and an organizational commitment to
continuous personal and professional development keeps RCOM at the forefront in a fast-
changing industry. Their framework for continuous learning at RCOM is built around a number
of focused programs for their employees. These range from major initiatives such as the
RCOM Leadership Institute to various ongoing management development and personal
improvement programs. They complement a host of technology advancement and ongoing
training options.
Dedicated organizations or groups within RCOM lead these initiatives. RCOM
investment in people and infrastructure to build a holistic learning framework demonstrates
their commitment to continuous learning and building intellectual capital for their employees.
This learning framework is continuously enhanced with new programs and the latest learning
techniques-and close-knit coordination across these initiatives ensures that it meets the
different learning needs of their employees in specific areas of technology, management,
leadership, cultural and communication skills, and other soft skills.
Apart from formal programs-a typical example of an informal employee-driven program
is the RCOM Toastmasters Club, formed in 2000. The mission of this club is to provide a
mutually supportive and positive learning environment to develop communication and
leadership skills to foster self-confidence growth. The club has been recognized by
40
Toastmasters International and joint the roster of other recognized corporate clubs around the
world.
Fun and culture:-
Life at RCOM is full of events-where employees can pursue their interests in areas as
varied as arts, culture, or sports. The objective is to ensure that employees are not confined to
their desks. Employees express their various skills and interests through forums that include an
“Art Gallery” on campus dedicated to displaying the works of RCOM, daily quiz competitions,
and regular music meetings that keep the place abuzz with creativity.
Inculcom is the base organization that hosts cultural programs for RCOM. Each event
emphasizes a specific area like music, dance, or quiz. These programs are generally not
competitive, but a competitive element is sometimes added to enhance enthusiasm and to
bring out the best in our people. Under Inculcon, there are sub groups like the IQ Circle
(Quizzes), Shruthi (the classical music club), Dramatix (the drama club). And Vakchaturya
(forum for self development).
In sync:-
The key to employee involvement in organizations is the sharing of information about
business performance, plans, goals, and strategies. What happens by a shout across the
corridor in a smaller organization, calls for a more systematic process in a large organization like
RCOM.
In sync is RCOM’s internal communication program focused on keeping the RCOM
abreast of latest corporate and business developments, and equipping him or her to be a
“brand ambassador” for the company. This program combines a communication portal with
workshops, monthly newsletters, articles, daily cartoons and brainteasers to synchronize each
RCOM with the organization.
“RCOM believes in an organization with less hierarchy and faster decision-making. In
order to make that happen, every RCOM needs to know how the organization works, how
decision are made, and what drives RCOM. So it is important for RCOM to communicate this
to everyone”.
Careers:-
RCOM has a vision of where they want to go, and it’s really exciting with an annual
compounded growth rate of around 60% in the last 5years, and branches across the world,
RCOMis forging ahead in the global market. To achieve their vision, they are always looking out
for talented, learnable individuals who are ambitious, who love challenges and who
have a passion to excel.
41
Towards this objective, RCOM participates in campus hiring programs and also conducts
a number of off-campus initiatives throughout the year at various locations. Apart from college
hiring, they also hire experienced professionals from the industry at various mid-level and
senior positions.
SOURCES ON MANPOER SUPPLY:-
INTERNAL:-
RCOM upgrades from within only for managerial positions, but only to some extent.
Because upgrading from within is considered better as the employee is already familiar with the
organization, reduces training cost, help in building morale and promotes loyalty.
If no one capable for managerial position is found in its internal source, it looks out for
external sources. It selects only the best employee for the organization.
Types:-
 Former Employees:-
They as the retired employees who are willing to work on a part-time basis,
individuals who left work and are willing to come back for higher compensations.
Even retrenched employees are taken up once again.
 Retirements:-
If it’s not able to find suitable candidates in place of the one who had retired, after
meritorious service. Under the circumstances, management decides to call retired
managers with new extension.
 Internal notification (advertisement):-
Most employee know from their own experience about the requirement of the job
and what sort of person the company is looking for. Often employees have friends
or acquaintances who meet these requirements. Suitable persons are appointed at
the vacant posts.
EXTERNAL:-
For the post of technicians, engineers, floor managers etc, it looks out for external
sources which include.
 Agencies: TAPL
 Institutions: Like B School, colleges, Management Institutes, etc.
42
 Websites:
 www.timesjob.com
 www.monester.com
RECRUITMENT AND SELECTION - OVERVIEW
Till recently the rules of recruitment were very retrogressive. Companies simply hired graduates
or MBAs-seeking out the top rankers-started them off as trainees, paternally oversaw their
vertical progress and repeated the process every year. On the rare occasions that they had to
recruit at higher levels, they advertised-the discreetness of the address matching the stature of the
company as a coveted employer-or used services of a head hunter and chose on the basis of track
record. Job hoppers were never favored and companies hired everyone for lifetime.
Now a recruitment revolution is beginning. And the people whom company will soon complete
for most fiercely will be those who have earned their spurs in different functions, companies,
industries-not one company, one function specialist. Having succeeded in hiring them, CEOs
must not expect all of them to stay. Some will leave the company when the company changes its
operational focus-as it must to stay ahead of change and needs different kind of people. Other
will opt for entrepreneurial careers in favor of employment. Yet others will go back to school to
restrictions educated themselves and proceed to the next phase of their portfolio careers.
Abandoning their old policies of hiring only at the bottom, therefore companies will have to
induct new talent at every level, including those where internal promotions were once developed
rigueur. Even the search for CEOs will intensify as new qualities-not available in house-in their
CEOs. In fact the search for the right people at every level will pick up pace.
And while companies will have to develop innovative techniques to beat the competition at
recruitment hotspots like campuses, they must also look outside their conventional hunting
grounds. For that is where people with unorthodox winning ideas will come from CEOs looking
for breakthrough marketers will have to recruit them from other industries since everyone
already in the sector will only offer tired ideas. Hunting for knowledge worker, company have to
raid research laboratories, non-governmental organizations, college staff-rooms and even sports
fields. In addition, the quest for managers with the ability to lead mega projects will have to be
global and not limited to the country.
At the organizational level, companies must tailor their work force recruitment plan to corporate
objectives, drawing up the profiles of suitable fires accordingly. Company focusing on new
business development will have to seek entrepreneurial abilities; companies planning to
withdraw from diversifications must look for pragmatists; companies chasing growth through
alliances should hire people comfortable in different cultural backgrounds. Above all companies
must hire for the future, anticipating jobs that may not be in existence yet.
43
44
Chapter3
RESEARCH METHODOLOGY
Research methodology is systematically doing the job. It may be understood as a science of
studying how research is done scientifically. The most desirable approach with regards to the
selection of the research methodology depends on the nature of particular work, time and
resources available along with the desire level of accuracy.
OBJECTIVE OF RESEARCH:
The research work is carried out with the basis objective of determining how the performance is
managed among the employees in RELIANCE COMMUNICATION.LTD and awareness of the
employees regarding Recruitment in the system.
During the research period, the data regarding the same was collected and analyzed in
order to find out whether the Recruitment and selection Process were their cost with respect to
increasing the RELIANCE COMMUNICATION’S performance.
The focus was also on determining the ways in which Recruitment process can be
improved, so that the influence they exert of the output of the company as well as efficiency and
effectiveness of employee’s can be maximized.
 To retain the customer and increase the potential within the limited territory.
 To analyze the current perception of RCOM with respect to other companies.
SUB OBJECTIVE
 To know the demand of RCOM Broadband in as the demand of RCOM Broadband
declining in the market.
 To help in development and need of new product.
 To identify the company position among competitors.
 To determine those factors which persuade Customers to buy RCOM Broadband
products?
 To find out which type of schemes customer prefer and why?
45
SAMPLING METHOD –
The present study of Recruitment and Selection Process in RELIANCE COMMUNICATION.
LTD VNS is based on survey method. In every method there is one type of survey that is called
Sampling Method. In this sample survey method, I have taken only a small part of the whole and
data collected from head of department and staffs. Within the time limit, I had tried my best to
select the sample from representative and staff members.
Sampling plan- sample size-100 Employees
Sample Area- RCOM Varanasi
METHOD OF DATA COLLECTION:-
It concerned with gathering all the relevant data and information that helps the researcher to
achieve the already formulated research objectives.
Data sources:
 Primary data through Questionnaire
 Contact Method
 Personal Interaction
RESEARCH APPROACH -
 Survey and Questionnaire.
DATA PRESENTATION AND ANALYSIS –
 Bar Graphs
 Pie chart
46
Chapter4
DATA INTERPRETATION AND ANALYSIS
1. Since how long are you working with Reliance?
 less than 1 yr
 1-2 yr
 2-3 yr
 More than 4 yr
Note-Above data shows that most probably employees are 2-3 year
working with Reliance
5%
20%
30%
45% less then 1 yr
1-2 yr
2-3 yr
More than 4 yr
47
2) How did you come to know about the vacancy at Reliance?
 Newspaper Advertisement
 Internet
 Recruitment agencies
 Friends
 Consultancy
Note- Above data shows that most probably employees are come to
know about the vacancy at Reliance by Newspaper Advertisement
Series1
0
20
40
60
Newspaper
Advertiseme
nt
Internet
Recruitment
agencies
Friends Consultancy
Series1 55 5 5 20 15
48
3) Which was your source of recruitment?
 Placement agency
 Consultants
 Direct call
 Any other
Note - Above data shows that source of recruitment is Placement
agency
0
5
10
15
20
25
30
35
Placement
agency
Consultants Direct call Any other
Series1 35 20 15 30
49
4) Factor which attracted you to apply for the post?
 Image of the company
 Salary
 Infrastructure
 Job security
Note- Above data shows that Factor which attracted to apply for the
post is Image of the company
40%
20%
15%
25%
Image of the company
Salary
Infrastructure
Job security
50
5) What method did you adopt to apply for the post?
A. Application Form
B. Plain paper application
C. On phone
D. Walk-in
E. E-mail
Note- Above data shows that method adopted to apply for the post is
Application Form
43%
9%5%
29%
14%
Application Form
Plain paper application
On phone
Walk-in
E-mail
51
6) What is the system of recruitment?
 Direct recruitment.
 Recruitment through intermediaries.
Note- Above data shows that the system of recruitment is Direct
recruitment.
70%
30%
Direct recruitment.
Recruitment through
intermediaries
52
7) Are you satisfied with your Recruitment Method?
 Yes
 No
Note- Above data shows that satisfied with Recruitment Method- yes
69%
31%
Yes
No
53
8) What selection methods were adopted at the time of selection?
 Written test
 practical test
 group discussion
 interview
Note- Above data shows that selection methods were adopted at the
time of selection is Written test
0
10
20
30
40
50
60
Written test practical test group
discussion
interview
54
9) What method of communication was adopted to call you for test/interview?
 Phone
 Letter
 e-mail
Note- Above data shows that method of communication was adopted
to call for test/interview is Phone
5%
70%
25%
Phone
Letter
e-mail
55
10) Salary structure-
A. less than Rs.5000
B. Rs.5000- 10000
C. Rs.10000-15000
D. more than Rs.15000
Note- Above data shows that Salary structure is Rs.10000-15000
20%
25%
40%
15%
less than Rs.5000
Rs.5000- 10000
Rs.10000-15000
more than Rs.15000
56
Chapter5
 Findings
 Conclusion
 Limitation
 Suggestion & Recommendation
FINDINGS
 Reliance follows a proper recruitment process and the recruitment method followed is
effective.
 The references provided by the candidates are duly verified.
 The method used for selection is written test followed by the interview.
 The employeesare highlysatisfied by the overall selection rule prescribed in Reliance, the type of
test administered and the evaluation of test result.
 The employees are not very much satisfied by the policy of reservation of vacancies for various
sections and would like to implement some changes in it.
 Almost,everyemployee wouldlike tocontinue his/herjob and also would like to recommend their
friends and relatives to take up a job in this organization.
 The company posts jobs on some job website and internet services.
 The databanks are not properly maintained. It is more file based than computer based.
 The written test forms a considerable part in the selection procedure.
 The company usually follows structure interview method.
57
CONCLUSION
Finally I summarize my topic Recruitment and Selections are:-
The human element of organization is the most crucial asset of an organization. Taking a closer
perspective-it is the very quality of this asset that sets an organization apart from the others,
the very element that brings the organization’s vision into fruition. Thus, one can grasp the
strategic implications that the manpower of an organization has in shaping the fortunes of an
organization. This is where the complementary roles of Recruitment and Selection come in. The
role of these aspects in the contemporary organization is a subject on which the experts have
pondered, deliberated and studied, considering the vital role that they obviously play.
Recruitment and Selection are two of the most important functions of personnel management.
Recruitment precedes selection and helps in selecting a right candidate.
Recruitment is a process to discover the sources of manpower to meet the requirement of the
staffing schedule and to employ effective measure for attracting that manpower in adequate
numbers to facilitate effective selection of efficient personnel. Staffing is one basic function of
management. All managers have the responsibility of staffing by selecting the chief executive
and even the foreman and supervisors have a staffing responsibility when they select the rank
and file workers, the personnel manager and his personnel departments are mainly concerned
with the staffing function. Every organization needs to look after recruitment and selection in
the initial period and thereafter as and when additional manpower is required due to expansion
and development of business activities.
The essence of recruitment can be summed up as ‘the philosophy of attracting as many
applicants as possible for given jobs’. The face value of this definition is what guided
recruitment activities in the past. These days, however, the emphasis is on aligning the
organization’s objectives with that of the individual’s. By making this a priority, an organization
safeguards its interests and standing. After all, a satisfied workforce is a stable workforce which
also ensures that an organization has credible and reliable performance. Ina bid to underscore
these subtle points, the project examines the various processes and nuances one of the most
critical activities of an organization
The end result of the recruitment process is essentially a pool of applicants. Next to
recruitment, the logical step in the HR process is the selection of qualified and competent
people. As such, this process concentrates on differentiating between applicants in order to
identify-and hire-those individuals whose abilities are consistent with the organization’s
requirements.The I was exposed to diverse tasks that helped me gain a better understanding of
the issue related to recruitment. I have been able to closely observe the functioning of the HR
department. Various tasks like short listing of profiles, file management, database
58
management, etc. have given me a practical exposure and an understanding of the HR
department in an organization.
LIMITATION
 I have been provided limited counseling and consulting.
 Timely information about external programs was difficult to obtained.
 The limitation of the project is that it is carried on very small sample size, the
sample size 100 and it covers only the employees related to direct sale.
 Because of the company rule is not to give the full information of the policies
carried out in any system.
 Some employees didn’t give the correct answer of some questions.
 Some respondent didn’t show interest during my survey.
59
SUGGESTION AND RECOMMENDATIONS
Various suggestions should be adopted to improve the policy of
Recruitment and Selection in RCOM are as follows:-
 The Data Banks should be computerized.
 The recruitment policy of the organization should be such that it should focus on recruiting
the best potential people using unbiased policy.
 The selection process should be transparent and merit based.
 A competent authority should be defined to approve each selection.
 Special care should be taken that the employee needs and the organizational needs are
properly integrated.
 The dead CVs should be destroyed.
 E-Recruitment should be incorporated into the overall recruitment strategy of the
organization.
 A well defined and structured applicant tracking system should be practiced.
 Along with the back-office support comprehensive website to receive and process job
applications (through direct or online advertising) should be developed.
 Each level of employee should be formally inducted and introduced to the Departmental
Head. If not all levels, at least Asst. Manager and above category of employees.
 A detailed job description and job specification in the job posting should be done to attract
candidates with the right skill sets and qualification at the first stage.
 Salary comparison should be done adequately to retain the old employees.
 Proper salary structure to be structured to attract people and make it tax effective.
 External source of recruitment should be given equal importance with internal source. This
will help new brain to be inducted in the company with skill, talent, efficiency etc.
 Proper inquiry should be done regarding previous employment of a candidate before
recruitment to avoid industrial disputes.
60
BIBLIOGRAPHY
Books:
 Organizational Behavior- L. M. Prasad
 Human Resource Management-Robinson
 Human Resource Management-Gary Dessler
 Human Resource Development by Decenzo.
 Research Methodology by C.R. Kothari .
 Personnel Management or Human Resource Management by
Dr. C.B.Memoria (Himalaya Publication House 12th edition)
 Designing and Managing Human Resource System by
U.Pareek and T. Rao
Websites:
 www.google.com
61
 www.rcom.co.in
 www.wikipedia.org.
QUESTIONNAIRE
NAME
AGE-
QUALIFICATION-
DESIGNATION –
EMAIL-ID-
1. Since how long are you working with Reliance?
 less than 1 yr
 1-2 yr
 2-3 yr
 More than 3 yr
2. How did you come to know about the vacancy at Reliance?
 Newspaper Advertisement
 Internet
 Recruitment agencies
 Friends
 Consultancy
3. Which was your source of recruitment?
 Placement agency
 Consultants
 Direct call
 Any other
4. Factor which attracted you to apply for the post.
62
 Image of the company
 Salary
 Infrastructure
 Job security
5. What method did you adopt to apply for the post?
 Application Form
 Plain paper application
 On phone
 Walk-in
6. What is the system of recruitment?
 Direct recruitment.
 Recruitment through intermediaries.
7. Are you satisfied with your Recruitment Method?
 Yes
 No
8. What method of communication was adopted to call you for test/interview?
 Phone
 Letter
 e-mail
9. What selection methods were adopted at the time of selection?
 Written test
 practical test
 group discussion
 interview
10. Salary structure-
A. less than Rs.5000
B. Rs.5000- 10000
C. Rs.10000-15000
D. more than Rs.15000
63

Reliance project

  • 1.
    1 DECLERATION I Himanshi Singh,student of BBA 6th semester from Rajarshi School of Management and Technology, Varanasi hereby declare that the project report on “Recruitment and Selection Process in Reliance Communication. LTD, Varanasi” is an original and authenticated work done by me. I further declare that it has not been submitted elsewhere by any other person in any of the institutes for the award of any degree or diploma. Himanshi Singh BBA VI Semester Roll No. : 118134045
  • 2.
    2 ACKNOWLEDGEMENT It is agreat pleasure for me to be assigned this topic. First of all, I would like to thank god who showered his blessings upon me in each and every step. I am immensely grateful to Mr. Bijendra Yadav, for providing me opportunity to prove our skill and shoulder the responsibilities. I am highly grateful to him. For him consistent guidance and inspiration I would also like to extend my wholehearted gratitude towards my Research Report coordinator Dr. P.N. Singh. I especially wish to thank all my respondents and my friends for their valuable support unless completing this report would not have been possible. Himanshi Singh BBA VI Semester Roll No. : 118134045
  • 3.
    3 PREFACE I am veryglad to complete this short term project report within prescribed time which I feel as a responsibility and duty because this project is a part of my management course. This short term project report is result of a study conducted Extensive study on “Recruitment and Selection Process in Reliance Communication. LTD, Varanasi” is attempt to know what the really study is. The experience that I have gathered while preparing this report provide me within orientation which, I believe, will help me to shoulder an assignment successfully innear future this period, I have collected all pertinent information “Recruitment and Selection Process in Reliance Communication. LTD, Varanasi”. throughquestionnaire as well as though internet, news paper andrest of report was compiled after going through a comprehensive study and given a deep though on the problem on the basis of field survey program. I have tried my best to arrange my work in a systematic manner. Despite the inherent short coming of the study a genuine attempt was made on part to see that the study was carry out in right prospective.
  • 4.
    4 CONTENT Chapter 1  “INTRODUCTION” 1.History 2. Founder profile(ABOUT SH. DHIRUBHAI AMABNI) 3. Company profile(ABOUT RELIANCE COMMUNICATION.LTD) 4. Reliance ADA group  Chairman profile of RCOM  Management (board of directors of RCOM) 5. Mission and Vision 6. Competitors 7. SWOT Analysis 8. Different Products of RCOM 9. MILESTONE Chapter2  “THEORETICAL FRAMEWOK” 1. Organizational setup 2. Recruitment and Selection (Overview) 3. Recruitment and Selection process of RCOM Chapter3  RESEARCH METHODOLOGY”  Research objective  Research Design  Data Collection(Primary data through Questionnaire, contact method, personal interaction) Chapter 4  ANALYSIS AND INTERPRETATION Chapter 5  Findings  Conclusion  Limitation  Suggestion & Recommendation  BIBLIOGRAPHY  ANNEXURE(QUESTIONNAIRE)
  • 5.
    5 Chapter1 INTRODUCTION A DREAM COMETRUE The Late Dhirubhai Ambani dreamt of a digital India — an India where the common man would have access to affordable means of information and communication. Dhirubhai, who single- handedly built India’s largest private sector company virtually from scratch, had stated as early as 1999: “Make the tools of information and communication available to people at an affordable cost. They will overcome the handicaps of illiteracy and lack of mobility.” It was with this belief in mind that Reliance Communications(formerly Reliance Info com) started laying 60,000 route kilometers of a pan-India fiber optic backbone. This backbone was commissioned on 28 December 2002, the auspicious occasion of Dhirubhai’s 70th birthday, though sadly after his unexpected demise on 6 July 2002. Reliance Communications has a reliable, high-capacity, integrated (both wirelessandwireline) and convergent (voice, data and video) digital network. It is capable of delivering a range of services spanning the entire infocomm (informatio n andcommunication) value chain, including infrastructure and services — for enterprises as well as individuals, applications, and consulting. Today, Reliance Communications is revolutionizing the way India communicates and networks, truly bringing about a new way of life Reliance ADA Group’s flagship company, Reliance communications, is India’s largest private sector information and communications company, with over 40 million subscribers.It has established a pan-India, high-capacity, integrated (wireless) convergent (voice data and video) digital network.
  • 6.
    6 INDIA’S LEADING INTEGRATEDTELECOM COMPANY Reliance Communications is the flagship company of the Anil Dhirubhai Ambani Group (ADAG) of companies. Listed on the National Stock Exchange and the Bombay Stock Exchange, it is India’s leading integrated telecommunication company with over 80million customers. Our business encompasses a complete range of telecom services covering mobile and fixed line telephony. It includes broadband, national and international long distance services and data services along with an exhaustive range of value-added services and applications. Our constant is to achieve customer delight by enhancing the productivity of the enterprises and individuals we serve.Reliance Mobile (formerly Reliance India Mobile), launched on 28 December 2002, With the joyous occasion of the late Dhirubhai Ambani’s 70th birthday was among the initial initiatives of Reliance Communications. It marked the auspicious beginning of Dhirubhai’s dream of ushering in a digital revolution in India. Today, we can proudly claim that we were instrumental in harnessing the true power of information and communication, by bestowing it in the hands of the common man at affordable rates.We endeavour to further extend our efforts beyond the traditional value chain bydeveloping and deploying complete telecom solutions for the entire spectrum of society. Other major group companies — Reliance Capital and Reliance Infrastructure — are widely acknowledged as the market leaders in their respective areas of operation.
  • 7.
    7 HISTORY OF RELIANCECOMMUNICATION Late Dhirubhai Ambani had a vision of making tools of communication available to commoners thereby allowing them to overcome barriers of mobility. Likewise, Reliance Communications is capable of delivering services covering entire gamut of informationand communication value chain. Their products and services include infrastructuresetting, applications and consultancy. Brief history Reliance Communications was set up as Reliance In focomm in 1999 and from 2000onwards laying of optical fibers started in Maharashtra, Gujarat and AndhraPradesh Reliance Infocomm was inaugurated in 2002 and first of interconnect (POI) wasestablished in New Delhi in same year. Also in that year, Reliance Communications commissioned their 1st optic fiber backbone. In 2005, this company launched global roaming facility and CDMA services. Reliance Communications was formed in 2006 and listed in Bombay and National stock exchanges. Reliance Communications Limited founded by the late Shri. Dhirubhai H Ambani (1932-2002) is the flagship company of the Reliance Anil Dhirubhai Ambani Group. It is India's foremost truly integrated telecommunications service provider. With a customer base of over 36 million including close to one million individual overseas retail customers, Reliance Communications ranks among the top ten Asian Telecom companies. Its corporate clientele includes 600 Indian, 250 multinational corporations and over 200global carriers and owns and operates the world's largest next generation, IP enabled connectivity infrastructure, comprising over 150,000 kilometers of fiber optic cable systems in India, USA, Europe, Middle East and the Asia Pacific region. For more information, visit: Regarded as one of the foremost corporate leaders of contemporary India, Shri Anil D.Ambani, 48, is the chairman of all listed companies of the Reliance ADA Group, namely, Reliance Communications, Reliance Capital, Reliance Energy and Reliance NaturalResources. He is also the president of the Dhirubhai Ambani Institute of Information and Communications Technology, Gandhinagar An MBA from the Wharton School of the University of Pennsylvania, Shri Ambani is credited with pioneering several financial innovations in the Indian capital markets. He spearheaded the country’s first forays into overseas capital markets with international public offerings of global depositary receipts, convertibles and bonds. Under his chairmanship, the constituent companies of the Reliance ADA group have raised nearly US$ 3 billion from global financial markets in a period of less than 15months.Shri Ambani has been associated with a number of prestigious academic institutions in India and abroad.
  • 8.
    8 FOUNDER’S PROFILE ABOUT SH.DHIRUBHAI AMABNI Few men in history have made as dramatic a contribution to their country’s economic fortunes as did the founder of Reliance, Sh. Dhirubhai H Ambani. Fewer still have left behind a legacy that is more enduring and timeless. As with all great pioneers, there is more than one unique way of describing the true genius of Dhirubhai: the corporate visionary, the unmatched strategist, the proud patriot, the leader of men, the architect of India’s capital markets, the champion of shareholder interest. But the role Dhirubhai cherished most was perhaps that of India’s greatest wealth creator. In one lifetime, he built, starting from the proverbial scratch, India’s largest private sector enterprise. When Dhirubhai embarked on his first business venture, he had a seed capital of barely US$ 300 (around Rs 14,000). Over the next three and a half decades, he converted this fledgling enterprise into a Rs 60,000 crore colossus—an achievement which earned Reliance a place on the global Fortune 500 list, the first ever Indian private company to do so Dhirubhai is widely regarded as the father of India’s capital markets. In 1977, when Reliance Textile Industries Limited first went public, the Indian stock market was a place patronised by a small club of elite investors which dabbled in a handful of stocks.Undaunted, Dhirubhai managed to convince a large number of first-time retail investors to participate in the unfolding Reliance story and put their hard-earned money in the Reliance Textile IPO, promising them, in exchange for their trust, substantial return on their investments. It was to be the start of one of great stories of mutual respect and reciprocal gain in the Indian markets.
  • 9.
    9 Dhirubhai preached —and personally practised — one mantra throughout his life: Dream with conviction. He built the Reliance empire from scratch and, in a short span of 25 years, it catapulted to become one of the top Fortune 500 corporations of the world — an achievement unparalleled in history. He was deeply rooted in traditional Indian values, and at the same time, Dhirubhai possessed a very modern outlook - truly that of a 21st century person. His corporate philosophy was short, simple and incredibly effective: “Think big. Think different. Think fast. Think ahead. Aim for the best.” This was clearly reflected in his passion for mega-sized projects, as well as his fascination for cutting-edge technology and desire to always achieve the highest possible productivity. At Reliance, Dhirubhai was a pillar of inspiration for one and all. By practicing what he preached, he inspired and encouraged everyone to surpass the best in the world. Dhirubhai fully realized that true empowerment of the people is possible only through education. Being an effective communicator, he continued to inspire, guide, educate and motivate everyone through his communications. He was a firm believer in the power of information and communication, and how it can be utilized and turned to the advantage of one and all, by making time and distance irrelevant. He would always say that if a telephone call could be made cheaper than a postcard, it would transform every home, empower every Indian, remove every obstacle to opportunity and growth, and tear apart every barrier that divides Indian society. He was convinced that in focom could energise enterprises, drive governance, and render learning an interesting experience, apart from making life exciting. Keeping his conviction as our credo, Reliance Communications is committed to transform Dhirubhai’s dream into a reality.
  • 10.
    10 COMPANY PROFILE The Reliance-AnilDhirubhai Ambani group is among Indian’s top three private sector business houses on all major financial parameters, with a market capitalization of Rs.100,000 crore (US$ 22 billion), net assets in excess of Rs.31,500 crore (US$ 7 billion), and net worth to tune of Rs.27,500 crore (US$ 6 billion). Across different companies, the group has a customer base of over 50 million, the largest in India, and shareholder base of over 8 million, among the largest in the world. Through its product and services, the Reliance-ADA Group touches the life of 1 in 10 Indians every single day. It has business presence that extends to over 4,500 towns and 300,000 villages in India, and 5 continents across the world. The interest of the group range from communications (Reliance Communications) and financial services (Reliance Capital Limited), to generation, transmission and distribution of power (Reliance Energy), infrastructure and entertainment. The major companies of ADA groups are:-  Reliance Capital  Reliance Communications Limited  Reliance Energy limited  Reliance Health  Reliance Media and Entertainment Reliance Capital and Reliance Energy-are widely acknowledge as the market leaders in their respective areas of operation Reliance capital Reliance Capital is one of India's leading, most valuable and fastest growing financial services companies in the private sector. Reliance Capital has interests in asset management and mutual fund; life and general insurance; consumer finance and industrial finance; stock broking; depository services; private equity and proprietary investments; exchanges, asset reconstruction; distribution of financial products and other activities in financial services.
  • 11.
    11 Reliance mutual funds RelianceMutual Fund is India's largest Mutual Fund with over seven million investors. Reliance Life Insurance is one of India's fastest growing life insurance companies and among the top four private sector insurers. Reliance General Insurance is one of India's fastest growing general insurance companies and among the top three private sector insurers. Reliance Money is one of India’s leading retail brokerage houses and distributors of financial products and services. Reliance Telecommunication Limited (RTL) In July 2007, the company announced it is buying US-based managed ethernet and application delivery services company Yapese Enterprise Services for a cash amount of Rs. 1200 crore rupees (equivalent of USD 300 million). The deal was announced of the overseas acquisition, the Reliance group has amalgamated the United States-based Flag Telecom for $210 million [Roughly Rs 950 crore (Rs 9.50 billion)].RTL operates in Madhya Pradesh, West Bengal, Himachal Pradesh, Orissa, Bihar, Assam, Kolkata and Northeast offering GSM services. Reliance Globalcom RGL owns the worlds largest private undersea cable system spanning 65,000 kms seamlessly integrated with Reliance Communications over 110,000 kms of domestic optic fiber provides a robust Global Service Delivery Platform connecting 40 key business markets in India, the Middle East, Asia, Europe, and the U.S. Reliance Communications Infrastructure Limited (RCIL) RCIL provide Internet Data Centre (IDC) services located in Mumbai and Bangalore. RCIL currently has IDC capacity of 304,000 sq ft with the market share close to 60%. Reliance Big TV Limited Reliance Big TV launched in August 2008 and thereafter acquired 1 million subscribers within 90 days of launch, the fastest ramp-up ever achieved by any DTH operator in the world. Reliance Big TV offers its 1.7 million customers DVD quality pictures across a bouquet of over 200 channels using the latest, state-of-the-art MPEG 4 technology.
  • 12.
    12 Reliance Infratel Limited(RITL) RITL’s business is to build, own and operate telecommunication towers, optic fiber cable assets and related assets at designated sites and to provide these passive telecommunication infrastructure assets on a shared basis to wireless service providers and other communications service providers under long-term contracts Offices Reliance Communications Limited has its offices in Ahmedabad, Bangalore, Bhopal, Chandigarh, Chennai, Hyderabad, Jaipur, Kochi, Kolkata, Lucknow, Varanasi, Mumbai, NewDelhi, Patna & Pune. RELIANCE COMMUNICATIONS, LTD. (RCOM) its Headquarters: Mumbai, India. Website: www.relianceada.com & www.rcom.co.in Stock Exchange: RCOM (Bombay Stock Exchange & National Stock Exchange of India) Business Units: Wireless, Global, and Broadband Products & Services Products & Services promoted by the Group are Prepaid Mobile, Postpaid Mobile, Handsets, Blackberry, R World, Internet, Home-Phone, Global Calling, Data Card, and DTH.
  • 13.
  • 14.
    14 Chairman's Profile Anil DhirubhaiAmbani Regarded as one of the foremost corporate leaders of contemporary India, Anil Dhirubhai Ambani is the Chairman of all listed Group companies, namely: Reliance Communications, Reliance Capital, Reliance Energy and Reliance Natural Resources Limited.Till recently, he also held the post of Vice Chairman and Managing Director in Reliance Industries Limited (RIL), India's largest private sector enterprise. Anil D Ambani joined Reliance in 1983 as Co-Chief Executive Officer, and was centrally involved in every aspect of the company's management over the next 22 years.He is credited with having pioneered a number of path-breaking financial innovations in the Indian capital markets. He spearheaded the country's first forays into the overseas capital markets with international public offerings of global depositary receipts, convertibles and bonds. Starting in 1991, he directed Reliance Industries in its efforts to rise over US$ 2 billion. He also steered the 100-year Yankee bond issue for the company in January 1997 He is a member of:-  Wharton Board of Overseers, The Wharton School, USA  Central Advisory Committee, Central Electricity Regulatory Commission  Board of Governors, Indian Institute of Management, Ahmedabad (GUJ)  Board of Governors Indian Institute of Technology, Kanpur (UP)
  • 15.
    15 In June 2004,he was elected for a six-year term as an independent member of the Rajya Sabha, Upper House of India's Parliament a position he chose to resign voluntarily on March 25, 2006. Awards and Achievements:-  Conferred the 'CEO of the Year 2004' in the Platts Global Energy Awards.  Rated as one of 'India's Most Admired CEOs' for the sixth consecutive year in the Business Barons - TNS Mode opinion poll, 2004  Conferred 'The Entrepreneur of the Decade Award' by the Bombay Management Association, October 2002  Awarded the First Wharton Indian Alumni Award by the Wharton India Economic Forum (WIEF) in recognition of his contribution to the establishment of Reliance as a global leader in many of its business areas, December 2001  Selected by Asiaweek magazine for its list of 'Leaders of the Millennium in Business and Finance' and was introduced as the only 'new hero' in Business and Finance from India, June 1999 Selected by Asia week magazine for its list of 'Leaders of the Millennium in Business and Finance' and was introduced as the only 'new hero' in Business and Finance from India, June 1999 MANAGEMENT (BOARD OF DIRECTORS):- Shri Anil D. Ambani - Chairman Promoter, non-executive and non-independent Director Prof. J Ramachandran Independent Director Shri S.P. Talwar Independent Director Shri Deepak Shourie Independent Director Shri A.K.Purwar Independent Director
  • 16.
    16 MISSION To attain globalbest practices and become a world-class utility.  To provide uninterrupted, affordable, quality, reliability and clean power to million customers.  To achieve excellence in service, quality, reliability, safety and customer care.  To earn the trust and confidence of all customers and stakeholders and by exceeding their exceptions, make the company a respected household name.  To work with vigor, dedication and innovation, towards achieving the ultimate goal of total customer satisfaction.  To consistently achieve high growth with the high levels of productivity.  To be a technology driven, efficient and financially sound organization.  To be a responsible corporate citizen, nurturing human values and concern for society, the environment and above all, nation building.  To promote a work culture that foster individual growth, team spirit and creativity to overcome challenges and attain goals.
  • 17.
    17 VISION  Reliance Communicationsenvisions a digital revolution that will bring about a New Way of Life. A digital Way of Life, for a New India.  With mobile devices, net ways and broadband systems linked to powerful digital networks, Reliance Communications will usher fundamental changes in the social and economic landscape of India.  Reliance Communications will help men and women connect and communicate with each other. It will enable citizens to reach out to their work place, home and interests, while on the move. It will enable people to work, shop, educate and entertain themselves round the clock, both in the virtual world and in the physical world. It will make available television programmes, movies and news capsules on demand. It will unfurl new simulated virtual worlds with exhilarating experiences behind the screens of computers and televisions.  Users of Reliance Communications full range of services would no longer need audiotapes and CDs to listen to music. Videotapes and DVDs would not be necessary to see movies. Books and CD ROMs would not be needed to get educated. Newspapers and magazines would not be required to keep abreast of events. Vehicles and wallets will become unnecessary for shopping.  Reliance Communications will disseminate information at a low cost. "Make a telephone call cheaper than a post card". These prophetic words of Dhirubhai Ambani will be a metaphor of profound significance for Reliance Communications. Reliance Communications will regularly unfold new applications. Continually adapt new digital technologies. Create new customer experiences. Constantly strive to be ahead of the world.
  • 18.
    18  Reliance Communicationswill transform thousands of villages and hundreds of towns and cities across the country.  Above all, Reliance Communications will pave the way to make India a global leader in the knowledge age. Top Competitors of rcom Ccc Tata Communications Limited Mahanagar Telephone Nigam Limited Bharti Airtel Limited SWOT ANALYSIS Strengths: attributes of the organization those are helpful to achieving to the objective. Weakness: attributes of the organization those are harmful to the achieving the objective. Opportunities: external conditions those are helpful to achieving the objective. Threats: external conditions those are harmful to achieving the objective. SWOT Analysis can be used for all short of decision-making and the SWOT templates enables proactive thinking rather than relying on habitual or instinctive reactions. PROBLEM BEING FACED
  • 19.
    19  Competitors  Notregular visit of DSE’s and DSA’s and Runner  No visit of ASM to feasibility study  Not proper communication of customers complaint to the company WHAT DOES COMPANY EXPECTMTO DO BY SOLVING THE PROBLEM  Customer Satisfaction  Customer Retention  Increase in sale  Service Excellence  Increase in Revenue by Broadband Department RELIANCE COMMUNICATIONS LTD Strength  Low Price  Network  Connectivity  Flexible Plans  Cheap VAS Services  Reputed Brand Name Weakness  Branding Image  Marketing Problem  Limited reach of wire lines  Slowest Activation Process  Limited Budget for sales Promotion
  • 20.
    20 PRODUCTSANDSERVICES RelianceBasePhone RelianceMobile RelianceDataCard RelianceVoucher,E-Recharge ReliancePCO RelianceBroadBan Opportunity  Preference ofFlexible wired plans  IPTV introduction  Rural Telephony  New Market, Vertical, Horizontal  Competitors Vulnerabilities Threat  Political destabilization.  New Entrants  IT Development  Market Demand  Seasonality, Weather Effects  New product development by competitors
  • 21.
    21 Chapter2 THEORETECAL FRAMEWORK RGANIZATIONAL SETUP Reliance Communication Limited
  • 22.
    22 Challenges  Company isIndia's foremost & truly integrated telecommunications service provider.  Company continues to grow rapidly; adding new products and services to meet market demands.  High volume contact centers.  Continued rapid subscriber increase expected to reach 100m across all lines of business.
  • 23.
    23  Huge 2.5TBdatabase & multiple associated business systems References A"Reliance Communications has more than 50 million customers". "Top 5 Telecom companies in the world ". A. "The world's largest next generation IP enabled connectivity infrastructure". B. "TRTL operates in Madhya Pradesh, West Bengal, Himachal Pradesh, Orissa, Bihar, Assam, Kolkata, and Northeast offering GSM services". C. "Reliance Communications' FLAG Telecom Announces FLAG NGN". D. "Big TV launched in August 2008". E. "BIG TV crosses 1 Million Subscriber Mark within the 90 Days of Launch". F. "Anil D. Ambani, Chairman awarded Person of the Year". THEORETICAL FRAMEWORK Recruitment has been regarded as the most important function of personnel administration because unless the right type of people are hired the organization cannot achieve its objective.
  • 24.
    24 This is thesecond step in the process of procurement of the employee the first being the manpower planning. RECRUITMENT AND SELECTION Recruitment and Selection are two of the most important functions of personnel management. Recruitment precedes selection and helps in selecting a right candidate Recruitment is a process to discover the sources of manpower to meet the requirement of the staffing schedule and to employ effective measures for attracting that manpower in adequate numbers to facilitate effective selection of efficient personnel. Staffing is one basic function of management. All managers have responsibility of staffing function by selecting the chief executive and even the foremen and supervisors have a staffing responsibility when they select the rank and file workers.Every organisation needs to look after recruitment and selection in the initial period and thereafter as and when additional manpower is required due to expansion and development of business activities. ‘Right person for the right job’ is the basic principle in recruitment and selection. Ever organisation should give attention to the selection of its manpower, especially its managers. The operative manpower is equally important and essential for the orderly working of an enterprise. Every business organisation/unit needs manpower for carrying different business activities smoothly and efficiently and for this recruitment and selection of suitable candidates is essential. Human resource management in an organisation will not be possible if unsuitable persons are selected and employment in a business unit. According to EDWIN FLIPPO, “Recruitment is the process of searching for prospective employees and stimulating them to apply for jobs in the organization” Need for Recruitment: The need for Recruitment may be due to the following reasons/situation: a) Vacancies due to promotions, transfer, retirement, termination, permanent disability, death and labor turnover. b) Creation of new vacancies is possible due to job specification. Purpose and importance of Recruitment: a) Determine the present and future requirement of the organisation on conduction with its personnel-planning and job analysis activities.
  • 25.
    25 b) Increase thepool of job candidates at minimum cost. c) Help increase the success rate of the selection process by reducing the number of visible under qualified or overqualified job applicants. d) Help reduce the probability that job applicants, once recruited and selected, will leave the organisation only after a short period of time. e) Meet the organization’s legal and social obligations regarding the composition of its work force. f) Begin identifying and preparing potential job applicants who will be appropriate candidates. g) Increase organizational and individual effectiveness in the short term and long term. h) Evaluate the effectiveness of various recruiting techniques and source for all types of job applicants. Unscientific Recruitment and Selection: Previously, the selection of candidates was influenced by superstitions, beliefs, personal prejudices of managers looking after the recruitment and selection of the staff. The net result of such unscientific recruitment and selection are: a) Low productivity of labor b) High turnover c) Excessive wastage of raw materials d) More accidents and corresponding loss to the organisation e) Inefficient working of the whole organisation and finally f) Ineffective executive of training and management development programs Scientific Recruitment and Selection: The importance of selection recruitment and selection of staff is now accepted in the business world. Selection is important as it has its impact on work performance and employee cost. As result scientific methods of recruitment and selection are extensively for the selection of managers and the supervisory staff. The assistance of experts such as industrial psychologist and management consultants are also taken for the purpose of scientific selection. As a result, the objective of “right man for the right job” is achieved in many organizations. Moreover, “right job” is the basic principle in manpower procurement. Recruitment Process
  • 26.
  • 27.
    27 Sources of Recruitment INTERNALSOURCES EXTERNAL SOURCES The sources of recruitment can be broadly categorized into internal and external sources- Internal Recruitment Internal Recruitment seeks applicants for positions from within the company. The various internal sources include:  Promotions and Transfers:- Promotion is an effective means using job posting and personnel records. Job posting requires notifying vacant positions by posting notices, circulating publications or announcing at staff meetings and inviting employees to apply. Personnel records help discover employees who are doing jobs below their educational qualifications or skill levels. Promotions has many advantages like it is good public relations, builds morale, encourages competent individuals who are ambitious, improves the probability of good selection since information on the individual’s performance is readily available, is cheaper than going outside to recruit, those chosen internally are familiar with the organization thus reducing the orientation time and energy and also acts as a training device for developing middle-level and top-level managers. However, promotions restrict the field of selection preventing fresh blood & ideas from entering the organization. It also leads inbreeding in the organization. Transfers are also important in providing employees with a broad-based view of the organization, necessary for future promotions.  Employee referrals:- Employees can develop good prospects for their families and friends by acquainting them with the advantages of a job with the company, furnishing them with introduction and encouraging them to apply. This is a very effective means as many qualified people can be reached at a very low cost to the company. The other advantages are that the employees would bring only those referrals that they feel would be able to fit in the organization based on their own experience. The organization can be assured of the reliability and the character of the referrals. In this way, the organization can also fulfill social obligations and create goodwill.
  • 28.
    28  Former Employees:- Theseinclude retired employees who are willing to work on a part-time basis, individuals who left work and are willing to come back for higher compensations. Even retrenched employees are taken up once again. The advantage here is that the people are already known to the organization and there is no need to find out their past performance and character. Also, there is no need of an orientation programme for them, since they are familiar with the organization.  Dependents of deceased employees:- Usually, banks follow this policy. If an employee dies, his/her spouse or son or daughter is recruited in their place. This is usually an effective way to fulfill social obligation and create goodwill.  Retirements:- At times, management may not find suitable candidates in place of the one who had retired, after meritorious service. Under the circumstances, management may decide to call retire managers with new extension.  Internal notification (Advertisement):- Sometimes, management issues an internal notification for the benefit to existing employees. Most employees know from their own experience about the requirement of the job and what short of person the company is looking for. Often employees have friends or acquaintances who meet these requirements. Suitable persons are appointed at the vacant post.
  • 29.
    29 External Recruitment External recruitmentseeks applicants for positions from sources outside the company. They have outnumbered the internal methods. The various external sources include:  Professional or Trade Associations:- Many associations provide placement service to its members. It consists of compiling job seeker’s lists and providing access to members during regional or national conventions. Also, the publications of these associations carry classified advertisements from employers interested in recruiting their members. These are particularly useful for attracting highly educated, experienced or skilled personnel. Also, the recruiters can zero on in specific job seekers, especially for hard-to-fill technical posts.  Advertisements:- It is a popular method of seeking recruits, as many recruiters prefer advertisements because of their wide reach. Want ads describe the job benefits, identify the employer and tell those interested how to apply. Newspaper is the most common medium but for highly specialized recruits, advertisements may be placed in professional or business journals. Advertisements must contain proper information like the job content, working conditions, location of job, compensation including fringe benefits, job specifications, growth aspects, etc. Advertisement has to sell the idea that the company and job are perfect for the candidate. Recruitment advertisements can also serve as corporate advertisements to build company image. It also cost effective.  Employment Exchanges:- Employment Exchanges have been set up all over the country in deference to the provision of the Employment Exchanges (Compulsory Notification of Vacancies) Act, 1959. The Act applies to all industrial establishments having 25 workers or more each. The Act requires all the industrial establishments to notify the vacancies before they are filled. The major functions of the exchanges are to increase the pool of possible applicants and to do the preliminary screening. Thus, employment exchanges act as a link between the employers and prospective employees. These offices are particularly useful to in recruiting blue-collaar, white collar and technical workers.  Campus recruitments:- Colleges, universities, research laboratories, sports fields and institutes are fertile ground for recruiters, particularly the institutes. Campus Recruitment is going global with companies like Reliance, HLL, Citibank, HCL-HP, ANZ Grindlays, L&T & Motorola looking for global markets. Some companies recruit a given number of
  • 30.
    30 candidates from theseinstitutes every year. Campus recruitment is so much sought after that each college; university department or institute will have a placement officer to handle recruitment functions. However, it is often an expensive process, even if recruiting process produces job offers and acceptances eventually. A majority leave the organization within the first five years of their employment. Yet, it is major source of recruitment for prestigious companies.  Walk-ins The most common and least expensive approach for candidates is direct applications, in which job seekers submit unsolicited application letters or resumes. Direct applications can also provide a pool of potential employees to meet future needs. From employee’s viewpoint, walk-ins are preferable as they are free from the hassles associated with other methods of recruitment. While direct applications are particularly effective in filling entry-level and unskilled vacancies, some organizations compile pools of potential employees from direct applications for skilled positions. Write-ins are asked to complete application forms for further processing. Talk-ins involves the job aspirants meeting the recruiter (on an appropriated date) for detailed talks. No application is required to be submitted to the recruiter.  Contractors:- They are used to recruit casual workers. The names of the workers are not entered in the company records and, to this extent; difficulties experienced in maintaining permanent workers are avoided.  Consultants:- They are in the profession for recruiting and selecting managerial and executive personnel. They are useful as they have nationwide contacts and lend professionalism to the hiring process. They also keep prospective employer and employee anonymous. However, the cost can be deterrent factor.  Radio, Television and Internet:- Radio and television are used to reach certain types of job applicants such as skilled worker. Radio and television are used but sparingly, and that too, by government departments only. Companies in the private sector are hesitant to use the media because of high costs and also because they fear that such advertising will make the companies look desperate and damage their conservative image. However, there is nothing inherently desperate about using radio and television. It depends upon what is said and how it is delivered. Internet is becoming a popular option for recruitment today. There are specialized sites like naukri.com. Also, websites of companies have a separate section wherein; aspirants can submit their resumes and applications. This provides a wider reach.
  • 31.
    31  Competitors:- This methodis popularly known as “poaching” or “raiding” which involves identifying the right people in rival companies, offering them better terms and luring them away. For instance, several executives of HMT left to join Titan Watch Company. There are legal and ethical. From the legal point of view, an employee is expected to join a new organization only after ‘no objection certificate’ from his/her present employer. Violating this requirement shall bind the employer as a punishment. However, there are many ethical issues attached to it.  Head hunters:- They are useful in specialized and skilled candidate working in a particular company. An agent is sent to represent the recruiting company and offer is made to the candidate. This is a useful source when both the companies involved are in the same field, and the employee is reluctant to take the offer since he fears, that his company is testing his loyalty. Evaluation of External Recruitment:- External sources of recruitment have both merits and demerits. The merits are:-  The organization will have the benefit of new skills, new talents and new experiences, if people are hired from external sources.  The management will be able to fulfill reservation requirements in favor of the disadvantaged sections of the society.  Scope for resentment, heartburn and jealousy can be avoided by recruiting from outside. The demerits are:-  Better motivation and increased morale associated with promoting own employees re lost to the organization.  External recruitment is costly.  If recruitment and selection processes are not properly carried out, chances of right candidates being rejected and wrong applicants being selected occur. High training time is associated with external recruitment
  • 32.
    32 SELECTION PROCESS Selection isbasically picking on applicant from (a pool of applicants) who has the appropriate qualification and competency to do the job.To select means to choose. Selection is the process of picking individuals who have relevant qualifications to fill jobs in an organization. The needs of the job are matched with the profile of candidates. Effective selection, therefore, demands constant monitoring of the ‘fit’ between the person and the job. FLOW CHART OF SELECTION PROCESS
  • 33.
    33 Environment factor affectingselection:- Selection is influenced by several factors. More prominent among them are supply and demand of specific skills in the labor market, unemployment rate, labor-market conditions, legal and political considerations, company’s image, company’s policy, human resources planning and cost of hiring. The last three constitute the internal environment and remaining form the external environment of selection process. The sequential interview takes the one-to-one a step and involves a series of interview, usually utilizing the strength and knowledgebase of each interviewer, so that each interviewer can ask questions in relation to his or her subject area of each candidate, as the candidate moves from room to room. a) Structures Interview:- In a structured interview, the interviewer uses preset standardized questions, which are put all the interviewees. This interview is also called as ‘Guided’ or ‘Patterned’ interview. It is useful for valid results, especially when dealing with the large number of applicants. b) Unstructured Interview:- It is also known as ‘Un-patterned’ interview, the interview is largely unplanned and the interviewee does most of the talking. Unguided interview is advantageous in as much as it leads to a friendly conversation between the interviewer and the interviewee and in the process, the later reveals more of his or her desire and problems. But the Un- patterned interview lacks uniformity and worse, this approach may overlook key areas of the applicant’s skills or background. It is useful when the interviewer tries to probe personal details of the candidate it analyse why they are not c) Mixed Interview:- In practice, the interviewer while interviewing the job seekers uses a blend of structured and unstructured questions. This approach is called the Mixed Interview. The structured questions provide a base of interview more conventional and permit greater insights into the unique differences between applicants. d) Impromptu Interview:- This interview commonly occurs when employers are approached directly and tends to be very informal and unstructured. Applicants should be prepared at all times for on-the-spot interviews, especially in situations such as a job fair or a cold call. It is an ideal time for employers to ask the candidate some basic questions to determine whether he/she may be interested in formally interviewing the candidate.
  • 34.
    34 e) Dinner Interview:- Theseinterviews may be structured, informal, or socially situated, such as in a restaurant. Decide what to eat quickly, some interviewers will ask you to order first (do not appear indecisive). Avoid potentially messy foods, such as spaghetti. Be prepared for the conversation to abruptly change from friendly chat to direct interview questions, however, do not underestimate the value of casual discussion, some employers place a great value on it. Be prepared to switch gears rapidly, from fun talk to business talk. f) Telephone Interview:- Have a copy of your resume and any pints you want to remember to say nearby. If you are on your home telephone, make sure that all roommates or family members are aware of the interview (no loud stereos, barking dogs etc.). Speak a bit slower than usual. It is crucial that you convey your enthusiasm verbally, since the interviewer is likely just taking some notes. g) Second Interviews:- Job seekers are invited back after they have passed the first initial interview, together or separately. Applicants can expect more in-depth questions, and the employer will be expecting a greater level of preparation on the part of the candidates. Applicants should continue to research the employer following the first interview, and be prepared to use any information gained through the previous interview to their advantage. REFERENCE CHECK:- Many employers request names, addresses, and telephone numbers of references for the purpose of verifying information and perhaps, gaining additional background information on an applicant. Although listed on the application form, references are not usually checked until an applicant has successfully reached the fourth stage of a sequential selection process. When the labor market is very tight, organizations sometimes hire applicants before checking references. Previous employers, known as public figures, university professors, neighbors or friends can act as references. Previous employers are preferable because they are already aware of the applicant’s performance. But, the problem with this reference is the tendency on the part of the previous employers to over- rate the applicant’s performance just to get rid of the person. Organizations normally seek letters of reference or telephone references. The latter is advantageous because of its accuracy and low cost. The telephone reference also has the advantage of soliciting immediate, relatively candid comments and attitude can sometimes be inferred from hesitations and inflections in speech.
  • 35.
    35 It may bestated that the information gathered through references hardly influence selection decisions. The reasons are obvious:  The candidate approaches only those persons who would speak well about him or her.  People may write favorably about the candidate in order to get rid of him or her.  People may not like to divulge the truth about a candidate, lest it might damage or ruin his/her career. SELECTION DECISION:- After obtaining information through the preceding steps. Selection decision-the most critical of all the steps-must be made. The other stages in the selection process have been used to narrow the number of candidates. The final decision has to be made the pool of individuals who pas the tests, interviews and reference checks. The view of the line manager will be generally considered in the final selection because it is he/she who is responsible for the performance of the employee. The HR manager plays a crucial role in the final selection. PHYSICAL EXAMINATION:- After the selection decision and before the job offer is made, the candidate is required to undergo a physical fitness test. A job offer is, often, contingent upon the candidate being declared fitness test are recorded in a statement and are preserved in the personnel records. There are several objectives behind a physical test. Obviously, one reason for a physical test is to detect if the individual carries any infectious disease. Secondly, the test assists in determining whether an applicant is physically fit to perform the work. Thirdly, the physical examination information can be used to determine if there are certain physical capabilities, which differentiate successful and less successful employees. Fourth, medical check-up protects applicants with health defects from undertaking work that could be detrimental to them or might otherwise endanger the employer’s property. Finally, such an examination will protect the employee Decency demands that the rejected applicants be informed about their non- selection. Their applicants may be preserved for future use, if any. It needs no emphasis that the applications of selected candidates must also be preserved for the future references. CONTRACT OF EMPLOYMENT:- After the job offer has been made and candidates accept the offer, certain documents need to be executed by the employer and the candidate. One such document is the attestation from. This form contains vital details about the candidate, which are authenticated and attested by him/her. Attestation form will be a valid record for the future reference.
  • 36.
    36 There is alsoa need for preparing a contract of employment. The basic information that should be included in a written contract of employment will vary according to the level of the job, but the following checklist set out the typical headings:  Job title  Duties, including a parse such as “The Employee will perform such duties and will be responsible to such a person, as the company may from time to time direct”.  Date when continuous employment starts and the basis for calculating service.  Rate of pay, allowance, overtime and shift rates, method of payments.  Hours of work including lunch break and overtime and shift arrangements.  Holiday arrangements: a) Paid holidays per year. b) Calculation of holiday pay. c) Qualifying period. d) Accrual of holidays and holiday pay. e) Details of holiday year. f) Dates when holiday that can be take at any one time. g) Maximum holiday that can be take at any one time. h) Carry over of holiday entitlement. i) Public holidays.  Length of notice due to and from employee.  Grievances procedure (or any reference to it).  Work rules (or any reference to them).  Arrangements for terminating employment.  Arrangements for union membership (if applicable).  Special terms relating to rights to patents and designs, confidential information and restraints on trade after termination of employment.  Employer’s right to vary terms of the contract subject to proper notification being given.
  • 37.
    37 Alternatively called employmentagreements or simply bonds, contracts of employment serve much useful purpose. Such contracts seek to restrain job- hoppers, to protect knowledge and information that might be vital to a company’s healthy valued employees. Great care is taken to draft the contract forms. Often, services of law firms (prominent firms in this category include Mulla, Craige, Blunt and Caroe, Crawford Bailey, Amarchand Mangaldas Hiralal, etc.) are engag4d to get the forms drafted and finalized. Most employers insist on agreements being signed by newly hired employees. But high turnover sectors such as software, advertising and media are more prone to use contracts. The drawback with the contracts is that it is almost to enforce them. A determined employee is bound to leave the organisation, contract or no contract. The employee is prepared to pay the penalty for breaching the agreement or the new employer will provide compensations. It is the several companies have scrapped the contracts altogether. CONCLUDING THE SELECTION PROCESS:- Contrary to popular perception, the selection process will not end with executing the employment contract. There is another step-amore sensitive one reassuring those candidates who have not selected, not because of any serious deficiencies in their personality, but because their profile did not match the requirement of the organisation. They must be told that those who were selected were done purely on relative merit. EVALUATION OR SELECTION PROGRAMME:- The board test of the effectiveness of the selection process is the quality of the personnel hired. An organisation must have competent and committed personnel. The selection process, if properly done, will ensure availability of such employees. How to evaluate the effectiveness of a selection programme? A periodic audit is the answer. People who work independent of HR department must conduct audit. The table below contains an outline that highlights the areas questions to be covered in a systematic evaluation. FOUR APPROACHES TO SELECTION:- 1. Ethnocentric Selection:- In this approach, staffing decision are made at the organization’s headquarters. Subsidiaries have limited autonomy, and the employees from the headquarters at home and abroad fill key jobs. Nationals from the parent country dominate the organisations at home and aboard. 2. Polycentric Selection:- In polycentric selection, each subsidiary is treated as distinct national entity with local control key financial targets and investment decisions. Local citizens manage subsidiaries, but the key jobs remain with staff from the parent country. This is the approach, which is largely practiced in our country.
  • 38.
    38 3. Regiocentric Selection:- Here,control within the group and the movements of staff are managed on a regional basis, reflecting the particular disposition of business and operations within the group. Regional managers have greater discretion in decision. Movement of staff is largely restricted to specific geographical regions and promotions to the jobs continue to be dominated by managers from the parents company. 4. Geocentric Staffing:- In this case, business strategy is integrated thoroughly on global basis. Staff development and promotion are based on ability, not nationality. The broad and other parts of the top management structure are thoroughly international in composition. Needless to say, such organizations are uncommon. PROBLEMS IN EFFECTIVE SELECTION:- The main objective of selection is to hire people having competence and commitment. This objective s often defeated because of certain barriers. The impediments, which check effectiveness of selection, are perception, fairness, validity, reliability and pressure. Perception:-Our inability to understand others accurately is probably the most fundamental barrier to selecting the right candidate. Selection demands an individual or a group of people to assess and compare the respective competencies of others, with the aim of choosing the right person for the job. But our views are highly personalized. We all perceive the world differently. Our limited perceptual ability is obviously a stumbling block to the objective and rational selection of the people. Fairness:-Fairness in selection requires that no individual should be discriminated against on the basis of religion, region, race or gender. But the low numbers of women and other less privileged sections of the society in middle and senior management positions and open discrimination on the basis of age in job advertisements and in the selection process would suggest that all the efforts to minimize inequity have not been effective. Validity:-Validity, as explained earlier, is a test that helps predict job performance of an incumbent. A test that has been validated can differentiate between the employees who perform well and those who will not. However, a validated test does not predict job success accurately. It can only increase possibility of success. Reliability:-A reliable method is one, which will produce consistent result when repeated in similar situations. Like validated test, a reliable test may fail to predict job performance with precision. Pressure:-Pressure is brought on the selectors by politicians, bureaucrats, relatives, friends and peers to select particular candidates. Candidates selected because of compulsions are obviously not the right ones. Appointments to public sector undertakings generally take place under such pressures
  • 39.
    39 Recruitment & SelectionProcess At Reliance Communications Limited (RCOM) Work at Reliance (RCOM):- A feeling of energy and validity, of freshness, of a place where people work in campus like facility and culture, are unafraid to voice new ideas, of a place where there is minimal hierarchy. Robust people management practices enable RCOM to create this environment for its employees. This is what distinguishes RCOM among other technology companies, enabling RCOM’s to excel and innovate in what they do for their clients and in what they do for their clients and in what they stands for as a company. Continuous Learning:- The spirit of learn ability among RCOM people and an organizational commitment to continuous personal and professional development keeps RCOM at the forefront in a fast- changing industry. Their framework for continuous learning at RCOM is built around a number of focused programs for their employees. These range from major initiatives such as the RCOM Leadership Institute to various ongoing management development and personal improvement programs. They complement a host of technology advancement and ongoing training options. Dedicated organizations or groups within RCOM lead these initiatives. RCOM investment in people and infrastructure to build a holistic learning framework demonstrates their commitment to continuous learning and building intellectual capital for their employees. This learning framework is continuously enhanced with new programs and the latest learning techniques-and close-knit coordination across these initiatives ensures that it meets the different learning needs of their employees in specific areas of technology, management, leadership, cultural and communication skills, and other soft skills. Apart from formal programs-a typical example of an informal employee-driven program is the RCOM Toastmasters Club, formed in 2000. The mission of this club is to provide a mutually supportive and positive learning environment to develop communication and leadership skills to foster self-confidence growth. The club has been recognized by
  • 40.
    40 Toastmasters International andjoint the roster of other recognized corporate clubs around the world. Fun and culture:- Life at RCOM is full of events-where employees can pursue their interests in areas as varied as arts, culture, or sports. The objective is to ensure that employees are not confined to their desks. Employees express their various skills and interests through forums that include an “Art Gallery” on campus dedicated to displaying the works of RCOM, daily quiz competitions, and regular music meetings that keep the place abuzz with creativity. Inculcom is the base organization that hosts cultural programs for RCOM. Each event emphasizes a specific area like music, dance, or quiz. These programs are generally not competitive, but a competitive element is sometimes added to enhance enthusiasm and to bring out the best in our people. Under Inculcon, there are sub groups like the IQ Circle (Quizzes), Shruthi (the classical music club), Dramatix (the drama club). And Vakchaturya (forum for self development). In sync:- The key to employee involvement in organizations is the sharing of information about business performance, plans, goals, and strategies. What happens by a shout across the corridor in a smaller organization, calls for a more systematic process in a large organization like RCOM. In sync is RCOM’s internal communication program focused on keeping the RCOM abreast of latest corporate and business developments, and equipping him or her to be a “brand ambassador” for the company. This program combines a communication portal with workshops, monthly newsletters, articles, daily cartoons and brainteasers to synchronize each RCOM with the organization. “RCOM believes in an organization with less hierarchy and faster decision-making. In order to make that happen, every RCOM needs to know how the organization works, how decision are made, and what drives RCOM. So it is important for RCOM to communicate this to everyone”. Careers:- RCOM has a vision of where they want to go, and it’s really exciting with an annual compounded growth rate of around 60% in the last 5years, and branches across the world, RCOMis forging ahead in the global market. To achieve their vision, they are always looking out for talented, learnable individuals who are ambitious, who love challenges and who have a passion to excel.
  • 41.
    41 Towards this objective,RCOM participates in campus hiring programs and also conducts a number of off-campus initiatives throughout the year at various locations. Apart from college hiring, they also hire experienced professionals from the industry at various mid-level and senior positions. SOURCES ON MANPOER SUPPLY:- INTERNAL:- RCOM upgrades from within only for managerial positions, but only to some extent. Because upgrading from within is considered better as the employee is already familiar with the organization, reduces training cost, help in building morale and promotes loyalty. If no one capable for managerial position is found in its internal source, it looks out for external sources. It selects only the best employee for the organization. Types:-  Former Employees:- They as the retired employees who are willing to work on a part-time basis, individuals who left work and are willing to come back for higher compensations. Even retrenched employees are taken up once again.  Retirements:- If it’s not able to find suitable candidates in place of the one who had retired, after meritorious service. Under the circumstances, management decides to call retired managers with new extension.  Internal notification (advertisement):- Most employee know from their own experience about the requirement of the job and what sort of person the company is looking for. Often employees have friends or acquaintances who meet these requirements. Suitable persons are appointed at the vacant posts. EXTERNAL:- For the post of technicians, engineers, floor managers etc, it looks out for external sources which include.  Agencies: TAPL  Institutions: Like B School, colleges, Management Institutes, etc.
  • 42.
    42  Websites:  www.timesjob.com www.monester.com RECRUITMENT AND SELECTION - OVERVIEW Till recently the rules of recruitment were very retrogressive. Companies simply hired graduates or MBAs-seeking out the top rankers-started them off as trainees, paternally oversaw their vertical progress and repeated the process every year. On the rare occasions that they had to recruit at higher levels, they advertised-the discreetness of the address matching the stature of the company as a coveted employer-or used services of a head hunter and chose on the basis of track record. Job hoppers were never favored and companies hired everyone for lifetime. Now a recruitment revolution is beginning. And the people whom company will soon complete for most fiercely will be those who have earned their spurs in different functions, companies, industries-not one company, one function specialist. Having succeeded in hiring them, CEOs must not expect all of them to stay. Some will leave the company when the company changes its operational focus-as it must to stay ahead of change and needs different kind of people. Other will opt for entrepreneurial careers in favor of employment. Yet others will go back to school to restrictions educated themselves and proceed to the next phase of their portfolio careers. Abandoning their old policies of hiring only at the bottom, therefore companies will have to induct new talent at every level, including those where internal promotions were once developed rigueur. Even the search for CEOs will intensify as new qualities-not available in house-in their CEOs. In fact the search for the right people at every level will pick up pace. And while companies will have to develop innovative techniques to beat the competition at recruitment hotspots like campuses, they must also look outside their conventional hunting grounds. For that is where people with unorthodox winning ideas will come from CEOs looking for breakthrough marketers will have to recruit them from other industries since everyone already in the sector will only offer tired ideas. Hunting for knowledge worker, company have to raid research laboratories, non-governmental organizations, college staff-rooms and even sports fields. In addition, the quest for managers with the ability to lead mega projects will have to be global and not limited to the country. At the organizational level, companies must tailor their work force recruitment plan to corporate objectives, drawing up the profiles of suitable fires accordingly. Company focusing on new business development will have to seek entrepreneurial abilities; companies planning to withdraw from diversifications must look for pragmatists; companies chasing growth through alliances should hire people comfortable in different cultural backgrounds. Above all companies must hire for the future, anticipating jobs that may not be in existence yet.
  • 43.
  • 44.
    44 Chapter3 RESEARCH METHODOLOGY Research methodologyis systematically doing the job. It may be understood as a science of studying how research is done scientifically. The most desirable approach with regards to the selection of the research methodology depends on the nature of particular work, time and resources available along with the desire level of accuracy. OBJECTIVE OF RESEARCH: The research work is carried out with the basis objective of determining how the performance is managed among the employees in RELIANCE COMMUNICATION.LTD and awareness of the employees regarding Recruitment in the system. During the research period, the data regarding the same was collected and analyzed in order to find out whether the Recruitment and selection Process were their cost with respect to increasing the RELIANCE COMMUNICATION’S performance. The focus was also on determining the ways in which Recruitment process can be improved, so that the influence they exert of the output of the company as well as efficiency and effectiveness of employee’s can be maximized.  To retain the customer and increase the potential within the limited territory.  To analyze the current perception of RCOM with respect to other companies. SUB OBJECTIVE  To know the demand of RCOM Broadband in as the demand of RCOM Broadband declining in the market.  To help in development and need of new product.  To identify the company position among competitors.  To determine those factors which persuade Customers to buy RCOM Broadband products?  To find out which type of schemes customer prefer and why?
  • 45.
    45 SAMPLING METHOD – Thepresent study of Recruitment and Selection Process in RELIANCE COMMUNICATION. LTD VNS is based on survey method. In every method there is one type of survey that is called Sampling Method. In this sample survey method, I have taken only a small part of the whole and data collected from head of department and staffs. Within the time limit, I had tried my best to select the sample from representative and staff members. Sampling plan- sample size-100 Employees Sample Area- RCOM Varanasi METHOD OF DATA COLLECTION:- It concerned with gathering all the relevant data and information that helps the researcher to achieve the already formulated research objectives. Data sources:  Primary data through Questionnaire  Contact Method  Personal Interaction RESEARCH APPROACH -  Survey and Questionnaire. DATA PRESENTATION AND ANALYSIS –  Bar Graphs  Pie chart
  • 46.
    46 Chapter4 DATA INTERPRETATION ANDANALYSIS 1. Since how long are you working with Reliance?  less than 1 yr  1-2 yr  2-3 yr  More than 4 yr Note-Above data shows that most probably employees are 2-3 year working with Reliance 5% 20% 30% 45% less then 1 yr 1-2 yr 2-3 yr More than 4 yr
  • 47.
    47 2) How didyou come to know about the vacancy at Reliance?  Newspaper Advertisement  Internet  Recruitment agencies  Friends  Consultancy Note- Above data shows that most probably employees are come to know about the vacancy at Reliance by Newspaper Advertisement Series1 0 20 40 60 Newspaper Advertiseme nt Internet Recruitment agencies Friends Consultancy Series1 55 5 5 20 15
  • 48.
    48 3) Which wasyour source of recruitment?  Placement agency  Consultants  Direct call  Any other Note - Above data shows that source of recruitment is Placement agency 0 5 10 15 20 25 30 35 Placement agency Consultants Direct call Any other Series1 35 20 15 30
  • 49.
    49 4) Factor whichattracted you to apply for the post?  Image of the company  Salary  Infrastructure  Job security Note- Above data shows that Factor which attracted to apply for the post is Image of the company 40% 20% 15% 25% Image of the company Salary Infrastructure Job security
  • 50.
    50 5) What methoddid you adopt to apply for the post? A. Application Form B. Plain paper application C. On phone D. Walk-in E. E-mail Note- Above data shows that method adopted to apply for the post is Application Form 43% 9%5% 29% 14% Application Form Plain paper application On phone Walk-in E-mail
  • 51.
    51 6) What isthe system of recruitment?  Direct recruitment.  Recruitment through intermediaries. Note- Above data shows that the system of recruitment is Direct recruitment. 70% 30% Direct recruitment. Recruitment through intermediaries
  • 52.
    52 7) Are yousatisfied with your Recruitment Method?  Yes  No Note- Above data shows that satisfied with Recruitment Method- yes 69% 31% Yes No
  • 53.
    53 8) What selectionmethods were adopted at the time of selection?  Written test  practical test  group discussion  interview Note- Above data shows that selection methods were adopted at the time of selection is Written test 0 10 20 30 40 50 60 Written test practical test group discussion interview
  • 54.
    54 9) What methodof communication was adopted to call you for test/interview?  Phone  Letter  e-mail Note- Above data shows that method of communication was adopted to call for test/interview is Phone 5% 70% 25% Phone Letter e-mail
  • 55.
    55 10) Salary structure- A.less than Rs.5000 B. Rs.5000- 10000 C. Rs.10000-15000 D. more than Rs.15000 Note- Above data shows that Salary structure is Rs.10000-15000 20% 25% 40% 15% less than Rs.5000 Rs.5000- 10000 Rs.10000-15000 more than Rs.15000
  • 56.
    56 Chapter5  Findings  Conclusion Limitation  Suggestion & Recommendation FINDINGS  Reliance follows a proper recruitment process and the recruitment method followed is effective.  The references provided by the candidates are duly verified.  The method used for selection is written test followed by the interview.  The employeesare highlysatisfied by the overall selection rule prescribed in Reliance, the type of test administered and the evaluation of test result.  The employees are not very much satisfied by the policy of reservation of vacancies for various sections and would like to implement some changes in it.  Almost,everyemployee wouldlike tocontinue his/herjob and also would like to recommend their friends and relatives to take up a job in this organization.  The company posts jobs on some job website and internet services.  The databanks are not properly maintained. It is more file based than computer based.  The written test forms a considerable part in the selection procedure.  The company usually follows structure interview method.
  • 57.
    57 CONCLUSION Finally I summarizemy topic Recruitment and Selections are:- The human element of organization is the most crucial asset of an organization. Taking a closer perspective-it is the very quality of this asset that sets an organization apart from the others, the very element that brings the organization’s vision into fruition. Thus, one can grasp the strategic implications that the manpower of an organization has in shaping the fortunes of an organization. This is where the complementary roles of Recruitment and Selection come in. The role of these aspects in the contemporary organization is a subject on which the experts have pondered, deliberated and studied, considering the vital role that they obviously play. Recruitment and Selection are two of the most important functions of personnel management. Recruitment precedes selection and helps in selecting a right candidate. Recruitment is a process to discover the sources of manpower to meet the requirement of the staffing schedule and to employ effective measure for attracting that manpower in adequate numbers to facilitate effective selection of efficient personnel. Staffing is one basic function of management. All managers have the responsibility of staffing by selecting the chief executive and even the foreman and supervisors have a staffing responsibility when they select the rank and file workers, the personnel manager and his personnel departments are mainly concerned with the staffing function. Every organization needs to look after recruitment and selection in the initial period and thereafter as and when additional manpower is required due to expansion and development of business activities. The essence of recruitment can be summed up as ‘the philosophy of attracting as many applicants as possible for given jobs’. The face value of this definition is what guided recruitment activities in the past. These days, however, the emphasis is on aligning the organization’s objectives with that of the individual’s. By making this a priority, an organization safeguards its interests and standing. After all, a satisfied workforce is a stable workforce which also ensures that an organization has credible and reliable performance. Ina bid to underscore these subtle points, the project examines the various processes and nuances one of the most critical activities of an organization The end result of the recruitment process is essentially a pool of applicants. Next to recruitment, the logical step in the HR process is the selection of qualified and competent people. As such, this process concentrates on differentiating between applicants in order to identify-and hire-those individuals whose abilities are consistent with the organization’s requirements.The I was exposed to diverse tasks that helped me gain a better understanding of the issue related to recruitment. I have been able to closely observe the functioning of the HR department. Various tasks like short listing of profiles, file management, database
  • 58.
    58 management, etc. havegiven me a practical exposure and an understanding of the HR department in an organization. LIMITATION  I have been provided limited counseling and consulting.  Timely information about external programs was difficult to obtained.  The limitation of the project is that it is carried on very small sample size, the sample size 100 and it covers only the employees related to direct sale.  Because of the company rule is not to give the full information of the policies carried out in any system.  Some employees didn’t give the correct answer of some questions.  Some respondent didn’t show interest during my survey.
  • 59.
    59 SUGGESTION AND RECOMMENDATIONS Varioussuggestions should be adopted to improve the policy of Recruitment and Selection in RCOM are as follows:-  The Data Banks should be computerized.  The recruitment policy of the organization should be such that it should focus on recruiting the best potential people using unbiased policy.  The selection process should be transparent and merit based.  A competent authority should be defined to approve each selection.  Special care should be taken that the employee needs and the organizational needs are properly integrated.  The dead CVs should be destroyed.  E-Recruitment should be incorporated into the overall recruitment strategy of the organization.  A well defined and structured applicant tracking system should be practiced.  Along with the back-office support comprehensive website to receive and process job applications (through direct or online advertising) should be developed.  Each level of employee should be formally inducted and introduced to the Departmental Head. If not all levels, at least Asst. Manager and above category of employees.  A detailed job description and job specification in the job posting should be done to attract candidates with the right skill sets and qualification at the first stage.  Salary comparison should be done adequately to retain the old employees.  Proper salary structure to be structured to attract people and make it tax effective.  External source of recruitment should be given equal importance with internal source. This will help new brain to be inducted in the company with skill, talent, efficiency etc.  Proper inquiry should be done regarding previous employment of a candidate before recruitment to avoid industrial disputes.
  • 60.
    60 BIBLIOGRAPHY Books:  Organizational Behavior-L. M. Prasad  Human Resource Management-Robinson  Human Resource Management-Gary Dessler  Human Resource Development by Decenzo.  Research Methodology by C.R. Kothari .  Personnel Management or Human Resource Management by Dr. C.B.Memoria (Himalaya Publication House 12th edition)  Designing and Managing Human Resource System by U.Pareek and T. Rao Websites:  www.google.com
  • 61.
    61  www.rcom.co.in  www.wikipedia.org. QUESTIONNAIRE NAME AGE- QUALIFICATION- DESIGNATION– EMAIL-ID- 1. Since how long are you working with Reliance?  less than 1 yr  1-2 yr  2-3 yr  More than 3 yr 2. How did you come to know about the vacancy at Reliance?  Newspaper Advertisement  Internet  Recruitment agencies  Friends  Consultancy 3. Which was your source of recruitment?  Placement agency  Consultants  Direct call  Any other 4. Factor which attracted you to apply for the post.
  • 62.
    62  Image ofthe company  Salary  Infrastructure  Job security 5. What method did you adopt to apply for the post?  Application Form  Plain paper application  On phone  Walk-in 6. What is the system of recruitment?  Direct recruitment.  Recruitment through intermediaries. 7. Are you satisfied with your Recruitment Method?  Yes  No 8. What method of communication was adopted to call you for test/interview?  Phone  Letter  e-mail 9. What selection methods were adopted at the time of selection?  Written test  practical test  group discussion  interview 10. Salary structure- A. less than Rs.5000 B. Rs.5000- 10000 C. Rs.10000-15000 D. more than Rs.15000
  • 63.