Reliance Petroleum Limited
          Type                           Public (BSE: 532743)
          Industry                       Petroleum and Gas
          Founded                        2008
          Headquarters                   Ahmedabad, India
          Key people                     Mukesh Ambani
          Products                       Petroleum
          Revenue                        3,678.00 crore
                                         (US$665.72 million)
          Parent                         Reliance Industries

Reliance Petroleum Limited (BSE: 532743) was set up by Reliance Industries Limited (RIL),
one of India's largest private sector companies based in Ahmedabad. Currently, RPL is
subsidiary of RIL, and has interests in the downstream oil business. RPL also benefits from a
strategic alliance with Chevron India Holdings Pvt. Limited, Singapore, a wholly owned
subsidiary of Chevron Corporation USA (Chevron), which currently holds a 5% equity stake in
the Company.

COMPANY HISTORY

Reliance Petroleum Limited (RPL), a Mukesh Ambani led Reliance Group company was set up
to harness an emerging value creation opportunity in the global refining sector by Reliance
Industries, one of the India's largest private sector company with a significant presence across the
entire energy chain and a global leadership across key product segments. Currently, RPL is
subsidiary of RIL.

RPL was formed to set up a Greenfield petroleum refinery and polypropylene plant in the
Special Economic Zone (SEZ) at Jamnagar in Gujarat. This global sized, highly complex
refinery is being located adjacent to RIL's existing refinery and petrochemicals complex, which
is amongst the largest and most efficient in the world, thus offering significant synergies.
The commissioning of the RPL refinery catapults Reliance into the league of the largest refiners
globally, both in terms of complex refining capacity and earnings potential. With the completion
of the RPL refinery, Jamnagar has emerged as the „Refining Hub of the World‟ with the largest
refining complex with an aggregate refining capacity of 1.24 million barrels of oil per day in any
single location in the world.

The state-of-the-art, globally competitive RPL refinery has been completed in 36 months from
concept to commissioning, which is a new benchmark for building a grass-root refinery of this
scale and complexity. This refinery has been built with a significant capital cost competitive
advantage. This record has been achieved in spite of the significant shortfall in engineering and
construction resources that has impacted most other refinery projects globally. RPL achieved the
milestone by leveraging the project management skills of the Reliance group together with
world-class implementation partners like Bechtel, UOP and Foster Wheeler amongst others.

The Reliance Group, founded by Dhirubhai H. Ambani (1932-2002), is India's largest private
sector enterprise, with businesses in the energy and materials value chain. Group's annual
revenues are in excess of $ 34 billion. The flagship company, Reliance Industries Limited, is a
Fortune Global 500 company and is the largest private sector company in India.

The Group's activities span exploration and production of oil and gas, petroleum refining and
marketing, petrochemicals (polyester, fibre intermediates, plastics and chemicals), textiles and
retail.

Reliance enjoys global leadership in its businesses, being the largest polyester yarn and fibre
producer in the world and among the top five to ten producers in the world in major
petrochemical products.

The Group exports products in excess of US$ 20 billion to 108 countries in the world. Major
Group Companies are Reliance Industries Limited (including main subsidiaries Reliance
Petroleum Limited and Reliance Retail Limited) and Reliance Industrial Infrastructure Limited.

On March 2, 2009 the Boards of Directors of Reliance Industries Limited (RIL) and Reliance
Petroleum Limited (RPL) unanimously approved RPL‟s merger with RIL, subject to necessary
approvals. The exchange ratio recommended by both boards is 1 (one) share of RIL for every 16
(sixteen) shares of RPL. RIL will issue 6.92 crore new shares, thereby increasing its equity
capital to Rs 1,643 crore.

On April 13, 2009, the shareholders and the creditors of Reliance Petroleum Limited (RPL)
approved the Scheme of Amalgamation of RPL with Reliance Industries Limited (RIL).

Points given in the favour of merger

The merger will unlock significant operational and financial synergies that exist between RIL
and RPL. It creates a platform for value-enhancing growth and reinforces RIL‟s position as an
integrated global energy company.

The merger will enhance value for shareholders of both companies. The merger is EPS accretive
for RIL. Through this merger, RIL consolidates a world-class, complex refinery with minimal
residual project risk, while complementing RIL‟s product range. There will be further gains from
reduced operating costs arising from synergies of a combined operation.

SWOT ANALYSIS

“SWOT is an acronym for the internal Strengths and Weaknesses of a firm and the
environmental Opportunities and Threats facing that firm. SWOT analysis is a widely used
technique through which managers create a quick overview of a company‟s strategic situation.
The technique is based on the assumption that an effective strategy derives from a sound “fit”
between a firm‟s internal resources (strengths and weaknesses) and its external situation
(opportunities and threats). A good fit maximizes a firm‟s strengths and opportunities and
minimizes its weaknesses and threats. Accurately applied, this simple assumption has powerful
implications for the design of a successful strategy.”
Strengths, Weaknesses, Opportunities and Threats (SWOT)


     Location of                            TYPE OF FACTOR
         Factor
                                     Favorable                            Unfavorable

       Internal          Strengths                              Weaknesses
                             Leading market position              Increasing long term debt
                             Operational efficiency in            Problem with the FCCU
                             refining
                             Strong financial performance

       External          Opportunities                          Threats
                             Joint venture with NOVA              Intense domestic competition
                             Chemicals                            Rising petrochemical supply in
                             Acquisition     of     polyester     the Middle East
                             assets of Hualon Corporation         Fluctuating crude oil prices
                             Increasing     demand        for     Economic slowdown in India
                             transportation fuels
                             Growing       demand         for
                             petroleum products
Porter's 5 Forces Analysis




Threat of New Entrants. There is thousands of oil and oil services companies
throughout the world, but the barriers to enter this industry are enough to scare away all
but the serious companies. Barriers can vary depending on the area of the market in
which the company is situated. For example, some types of pumping trucks needed at
well sites cost more than $1 million each. Other areas of the oil business require highly
specialized workers to operate the equipment and to make key drilling decisions.
Companies in industries such as these have higher barriers to entry than ones that are
simply offering drilling services or support services. Having ample cash is another barrier
- a company had better have deep pockets to take on the existing oil companies.

Power of Suppliers. While there are plenty of oil companies in the world, much of the oil
and gas business is dominated by a small handful of powerful companies. The large
amounts of capital investment tend to weed out a lot of the suppliers of rigs, pipeline,
refining, etc. There isn't a lot of cut-throat competition between them, but they do have
significant power over smaller drilling and support companies. [Ibid]

Power of Buyers. The balance of power is shifting toward buyers. Oil is a commodity
and one company's oil or oil drilling services are not that much different from another's.
This leads buyers to seek lower prices and better contract terms. [Ibid]

Availability of Substitutes. Substitutes for the oil industry in general include alternative
fuels such as coal, gas, solar power, wind power, hydroelectricity and even nuclear
energy. Remember, oil is used for more than just running our vehicles, it is also used in
plastics and other materials. When analyzing an energy company it is extremely
   important to take a close look at the specific area in which the company is operating.
   Also, companies offering more obscure or specialized services such as seismic drilling or
   directional drilling tools are much more likely to withstand the threat of substitutes.

   Competitive Rivalry. Slow industry growth rates and high exit barriers are a particularly
   troublesome situation facing some firms. Until quite recently, oil refineries were a
   particularly good example. For a period of almost 20 years, no new refineries were built
   in the U.S. Refinery capacity exceeded the product demands as a result of conservation
   efforts following the oil shocks of the 1970s. At the same time, exit barriers in the
   refinery business are quite high. Besides the scrap value of the equipment, a refinery that
   does not operate has no value-adding capability. Almost every refinery can do one thing -
   produce the refined products they have been designed for.



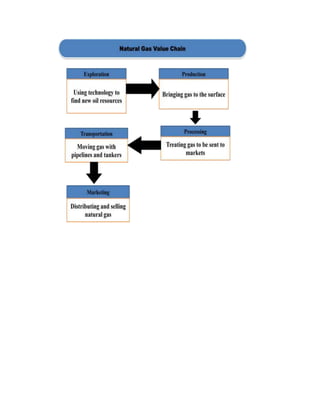
Value Chain Analysis

          Oil and Gas Value Chains
Reliance petroleum limited
Reliance petroleum limited

Reliance petroleum limited

  • 1.
    Reliance Petroleum Limited Type Public (BSE: 532743) Industry Petroleum and Gas Founded 2008 Headquarters Ahmedabad, India Key people Mukesh Ambani Products Petroleum Revenue 3,678.00 crore (US$665.72 million) Parent Reliance Industries Reliance Petroleum Limited (BSE: 532743) was set up by Reliance Industries Limited (RIL), one of India's largest private sector companies based in Ahmedabad. Currently, RPL is subsidiary of RIL, and has interests in the downstream oil business. RPL also benefits from a strategic alliance with Chevron India Holdings Pvt. Limited, Singapore, a wholly owned subsidiary of Chevron Corporation USA (Chevron), which currently holds a 5% equity stake in the Company. COMPANY HISTORY Reliance Petroleum Limited (RPL), a Mukesh Ambani led Reliance Group company was set up to harness an emerging value creation opportunity in the global refining sector by Reliance Industries, one of the India's largest private sector company with a significant presence across the entire energy chain and a global leadership across key product segments. Currently, RPL is subsidiary of RIL. RPL was formed to set up a Greenfield petroleum refinery and polypropylene plant in the Special Economic Zone (SEZ) at Jamnagar in Gujarat. This global sized, highly complex refinery is being located adjacent to RIL's existing refinery and petrochemicals complex, which is amongst the largest and most efficient in the world, thus offering significant synergies.
  • 2.
    The commissioning ofthe RPL refinery catapults Reliance into the league of the largest refiners globally, both in terms of complex refining capacity and earnings potential. With the completion of the RPL refinery, Jamnagar has emerged as the „Refining Hub of the World‟ with the largest refining complex with an aggregate refining capacity of 1.24 million barrels of oil per day in any single location in the world. The state-of-the-art, globally competitive RPL refinery has been completed in 36 months from concept to commissioning, which is a new benchmark for building a grass-root refinery of this scale and complexity. This refinery has been built with a significant capital cost competitive advantage. This record has been achieved in spite of the significant shortfall in engineering and construction resources that has impacted most other refinery projects globally. RPL achieved the milestone by leveraging the project management skills of the Reliance group together with world-class implementation partners like Bechtel, UOP and Foster Wheeler amongst others. The Reliance Group, founded by Dhirubhai H. Ambani (1932-2002), is India's largest private sector enterprise, with businesses in the energy and materials value chain. Group's annual revenues are in excess of $ 34 billion. The flagship company, Reliance Industries Limited, is a Fortune Global 500 company and is the largest private sector company in India. The Group's activities span exploration and production of oil and gas, petroleum refining and marketing, petrochemicals (polyester, fibre intermediates, plastics and chemicals), textiles and retail. Reliance enjoys global leadership in its businesses, being the largest polyester yarn and fibre producer in the world and among the top five to ten producers in the world in major petrochemical products. The Group exports products in excess of US$ 20 billion to 108 countries in the world. Major Group Companies are Reliance Industries Limited (including main subsidiaries Reliance Petroleum Limited and Reliance Retail Limited) and Reliance Industrial Infrastructure Limited. On March 2, 2009 the Boards of Directors of Reliance Industries Limited (RIL) and Reliance Petroleum Limited (RPL) unanimously approved RPL‟s merger with RIL, subject to necessary approvals. The exchange ratio recommended by both boards is 1 (one) share of RIL for every 16
  • 3.
    (sixteen) shares ofRPL. RIL will issue 6.92 crore new shares, thereby increasing its equity capital to Rs 1,643 crore. On April 13, 2009, the shareholders and the creditors of Reliance Petroleum Limited (RPL) approved the Scheme of Amalgamation of RPL with Reliance Industries Limited (RIL). Points given in the favour of merger The merger will unlock significant operational and financial synergies that exist between RIL and RPL. It creates a platform for value-enhancing growth and reinforces RIL‟s position as an integrated global energy company. The merger will enhance value for shareholders of both companies. The merger is EPS accretive for RIL. Through this merger, RIL consolidates a world-class, complex refinery with minimal residual project risk, while complementing RIL‟s product range. There will be further gains from reduced operating costs arising from synergies of a combined operation. SWOT ANALYSIS “SWOT is an acronym for the internal Strengths and Weaknesses of a firm and the environmental Opportunities and Threats facing that firm. SWOT analysis is a widely used technique through which managers create a quick overview of a company‟s strategic situation. The technique is based on the assumption that an effective strategy derives from a sound “fit” between a firm‟s internal resources (strengths and weaknesses) and its external situation (opportunities and threats). A good fit maximizes a firm‟s strengths and opportunities and minimizes its weaknesses and threats. Accurately applied, this simple assumption has powerful implications for the design of a successful strategy.”
  • 4.
    Strengths, Weaknesses, Opportunitiesand Threats (SWOT) Location of TYPE OF FACTOR Factor Favorable Unfavorable Internal Strengths Weaknesses Leading market position Increasing long term debt Operational efficiency in Problem with the FCCU refining Strong financial performance External Opportunities Threats Joint venture with NOVA Intense domestic competition Chemicals Rising petrochemical supply in Acquisition of polyester the Middle East assets of Hualon Corporation Fluctuating crude oil prices Increasing demand for Economic slowdown in India transportation fuels Growing demand for petroleum products
  • 5.
    Porter's 5 ForcesAnalysis Threat of New Entrants. There is thousands of oil and oil services companies throughout the world, but the barriers to enter this industry are enough to scare away all but the serious companies. Barriers can vary depending on the area of the market in which the company is situated. For example, some types of pumping trucks needed at well sites cost more than $1 million each. Other areas of the oil business require highly specialized workers to operate the equipment and to make key drilling decisions. Companies in industries such as these have higher barriers to entry than ones that are simply offering drilling services or support services. Having ample cash is another barrier - a company had better have deep pockets to take on the existing oil companies. Power of Suppliers. While there are plenty of oil companies in the world, much of the oil and gas business is dominated by a small handful of powerful companies. The large amounts of capital investment tend to weed out a lot of the suppliers of rigs, pipeline, refining, etc. There isn't a lot of cut-throat competition between them, but they do have significant power over smaller drilling and support companies. [Ibid] Power of Buyers. The balance of power is shifting toward buyers. Oil is a commodity and one company's oil or oil drilling services are not that much different from another's. This leads buyers to seek lower prices and better contract terms. [Ibid] Availability of Substitutes. Substitutes for the oil industry in general include alternative fuels such as coal, gas, solar power, wind power, hydroelectricity and even nuclear energy. Remember, oil is used for more than just running our vehicles, it is also used in
  • 6.
    plastics and othermaterials. When analyzing an energy company it is extremely important to take a close look at the specific area in which the company is operating. Also, companies offering more obscure or specialized services such as seismic drilling or directional drilling tools are much more likely to withstand the threat of substitutes. Competitive Rivalry. Slow industry growth rates and high exit barriers are a particularly troublesome situation facing some firms. Until quite recently, oil refineries were a particularly good example. For a period of almost 20 years, no new refineries were built in the U.S. Refinery capacity exceeded the product demands as a result of conservation efforts following the oil shocks of the 1970s. At the same time, exit barriers in the refinery business are quite high. Besides the scrap value of the equipment, a refinery that does not operate has no value-adding capability. Almost every refinery can do one thing - produce the refined products they have been designed for. Value Chain Analysis Oil and Gas Value Chains