Red Hat JBoss BRMS and BPMS 
Workbench and Rich Client Technology 
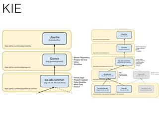
UF UberFire
General Workbench
Drools Videos
Authoring Perspective
Org Units, Repositories and Projects
Organizational Unit Management
GIT Repository Management
Repository Creation Wizard
Repository Creation Wizard
Project Creation Wizard
Project View
Project View - Folder Navigation
Project View - Tree vs Flat Folder Navigation
Repository View - Folder Navigation
Repository View - Tree vs Flat Folder Navigation
Opened File with Editor
List Stacks
Drag and Drop Layout Support
Drag and Drop Layout Support Side
Drag and Drop to Side by
Problems Reporting
File Meta Data
File Meta Data
Maven Project Editor
Maven Project Editor
Maven Dependencies
Maven Dependencies
Maven Dependencies
Maven Repository Management
Design Time Editors
Data Modeler
Form Modeler
Limited Entry Decision Table
Extended Entry Decision Table
Rule Templates
Guided Rule Fragments
Score Cards
Design Time Management 
Asset Promotion
Start Asset Promotion 
• Video of early version, lots of UI improvements since 
https://vimeo.com/105965931
Start Asset Promotion
Asset Selection for Promotion
Underlying Asset Promotion Workflow
User Profiles 
Contributor Reporting 
Social Activity
User Profiles and Social Activity
Activity Collector 
• http://blog.athico.com/2014/07/kie-uberfire-social-activities. 
html
Developer Contributor Reporting
DashBuilder
Runtime Execution 
and Management
Process Definitions
Deployment Units
Process Instances
Human Tasks - List View
Task Lists - Calendar Views
Apps
BootStrap Grid Views Creator
Sales Perspective using DashBuilder
Apps Directory Registration and Navigation
Opened App
Apps Demo (1m 42s) 
• https://www.youtube.com/watch?v=Yhg31m4kRsM
RAD Extensions and 
Mangement
RAD Extensions and Mangement UI
Extensions Demo (9m 20s) 
• https://www.youtube.com/watch?v=KoJ5A5g7y4E
UberFire
UberFire Architecture Overview
Screens
Screens 
• Smallest component 
• CDI discovery, or programmatically registered 
• DIV on a page 
• Life cycle 
• OnStart, OnClose, OnFocus, OnLostFocus, OnMayClose, 
OnReveal 
• Decoupling via Errai Bus 
• Components do not invoke each other, all communication 
handled by a bus
Screen Plugin with GWT 
@WorkbenchScreen(identifier = "MySecondPanel") 
public class MySecondPanel extends SimplePanel { 
public MySecondPanel() { 
setWidget( new Label("Hello World 2") ); 
} 
@WorkbenchPartTitle 
public String myTitle() { 
return "My Second Panel!"; 
} 
}
Screen Plugin with AngularJS 
$registerPlugin({ 
id: "my angular js", 
type: "angularjs", 
templateUrl: "angular.sample.html", 
title: function () { 
return "angular " + Math.floor(Math.random() * 10); 
}, 
on_close: function () { 
alert("this is a pure JS alert!"); 
} 
}); 
<div ng-controller="TodoCtrl"> 
<span>{{remaining()}} of {{todos.length}} remaining</span> 
[ <a href="" ng-click="archive()">archive</a> ] 
<ul class="unstyled"> 
<li ng-repeat="todo in todos"> 
<input type="checkbox" ng-model="todo.done"> 
<span class="done-{{todo.done}}">{{todo.text}}</span> 
</li> 
</ul> 
<form ng-submit="addTodo()"> 
<input type="text" ng-model="todoText" size="30" placeholder="add new todo here"> 
<input class="btn-primary" type="submit" value="add"> 
</form> 
<form ng-submit="goto()"> 
<input type="text" ng-model="placeText" size="30" placeholder="place to go"> 
<input class="btn-primary" type="submit" value="goTo"> 
</form> 
</div>
Editors
Editors 
• Extends Screen 
• Additional Life cycles 
• OnSave , IsDirty 
• Resource type association
Editor Plugin with GWT 
@WorkbenchEditor(identifier = "TextEditor", 
supportedTypes = { TextResourceType.class, 
DotResourceType.class }) 
public class TextEditorPresenter { 
@WorkbenchPartTitle 
public String getTitle() { 
return "Text Editor [" + path.getFileName() + "]"; 
} 
@WorkbenchPartView 
public IsWidget getWidget() { 
return view; //injected 
} 
(...) 
}
Editor Plugin - Lifecycle Annotations 
@WorkbenchEditor(identifier = "TextEditor", 
supportedTypes = { TextResourceType.class, 
DotResourceType.class }) 
public class TextEditorPresenter { 
(...) 
@OnStart 
public void onStart( final Path path ) { 
this.path = path; 
} 
@OnSave 
public void onSave() { 
} 
@IsDirty 
public boolean isDirty() { 
return view.isDirty(); 
} 
}
Workbench Perspective
Perspectives 
• Composition of Screens 
• Pluggable Window Management 
• NESW 
• In place drag and drop 
• Bootstrap Grid Views 
• Separate design time and runtime 
• Templates 
• Absolute user control
NESW Perspective with GWT 
@WorkbenchPerspective( 
identifier = "HomePerspective", 
isDefault = true) 
public class HomePerspective { 
@Perspective 
public PerspectiveDefinition buildPerspective() { 
final PerspectiveDefinition p = 
new PerspectiveDefinitionImpl(); 
p.setName( "Home Perspective" ); 
p.getRoot().addPart( 
new PartDefinitionImpl( 
new DefaultPlaceRequest( "RepoList" ) ) ); 
return p; 
} 
}
NESW Perspective with json 
$registerPerspective({ 
"id": "Markdown Editor", 
"view": { 
"parts": [ 
{ 
"place": "MarkdownLiveViewer", 
"parameters": {} 
} 
], 
"panels": [ 
{ 
"width": 600, 
"min_width": 300, 
"position": "west", 
"parts": [ 
{ 
"place": "MarkdownLiveEditor", 
"parameters": {} 
} 
] 
} 
] 
}, 
on_close: function () { 
} 
});
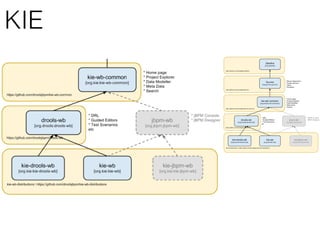
KIE 
Knowledge is Everything
KIE
KIE
Web IDE
Web IDE 
• BxMS is “citizen developer focused” 
• 2 days to make it more developer oriented 
• Expose pom.xml 
• Tab stacks, instead of list stack 
• Technical repository explorer only 
• Intellij style side bars (will go back into main BxMS) 
• Directly exposes Maven 
• Also demonstrates 
• ACE editor integration (part of BxMS now) 
• Live Fabric8 provisioning and management 
• Live deployment of spring Pet Clinic WAR Spring app.
Web IDE with Maven Output
Web IDE with Fabric8 Provisioning
Pet Clinic Demo
Web IDE Demo (8m9s) 
• https://www.youtube.com/watch?v=UG4pqk2r70Q
Road Map
Road Map 
• Want to deliver a RAD platform for “Self Service Applications”in 2015 
• Strong Forms and Data Modeller with additional DB integration will be 
key. 
• Social Activities and profiles will be improved, OSX style notification centre 
bar 
• Cross reference already exists, will be extended for refactoring support - of 
class names, we won’t be doing method content refactoring for now. 
• Further work to micro-service-enable our architecture 
• Further provisioning and deployment management improvements 
• Further GIT “flow” improvements. 
• Focus on authoring collaboration, multiple live document authors etc

Red Hat JBoss BRMS and BPMS Workbench and Rich Client Technology