A
Summer Training Report
For
Lupin Limited
Submitted to
NARMADA COLLEGE OF SCIENCE AND COMMERCE, BHARUCH
Affiliated to
VEER NARMAD SOUTH GUJARAT UNIVERSITY, SURAT
In partial fulfilment of the
Requirement for the degree of
BACHELOR OF BUSINESS ADMINISTRATION
Submitted By
GANDHI RAJAT SURESHBHAI
Roll no: 07
TY BBA (Semester-V)
Narmada College of Science and Commerce
BBA Programme
Zadeshwar
Bharuch
MAY – JUNE – 2014.
1
COMPANY CERTIFICATE
2
College Certificate
3
Declaration
I, Rajat Gandhi S., hereby declare that the report on summer training and project
work entitled “Job Satisfaction” is a result of my own work & my indebtedness to
other work / publications, if any, have been duly acknowledge.
Place: Bharuch
Date: 21/06/2014 Rajat Gandhi S.
4
Acknowledgement
I am a student of BBA at Narmada College of Science & Commerce, Bharuch. First of all I would
like to thank to Mr Digant chhaya (Head, HR) for allowing me to do training in Lupin Limited. I
would also like to thank to Mr Hemant Rana (Executive, HR), Mr Saurabh Mehta (Executive,
HR) & Bhavesh Prajapati (Officer, HR) spending their precious time during the HR session.
I also would like to thank to Mr. Hitesh Modi (Store executive) & Prakash Dixit (Executive,
QA).
I would like to thank to our college Principal Dr. B.M. Raval & HOD of BBA, Mrs. Smita Nair for
giving me such opportunity to complete my training in such organization. I also would like to thank
to Mr Sandeepan Bandopadhyay.
And finally, I would like to thank to each and every member of Lupin Limited for their kind support.
5
INDEX
Sr. No Subject Page No.
1 General Information 1
2 Production Department 14
3 HR Department 27
4 Finance Department 43
5 Purchase / Stores Department 49
6 Quality Assurance 57
7 Dispatch & Logistics 64
8 Mini Project 66
6
List of Tables
Sr. No. Subject Page No.
1 Milestones 6
2 Awards 7
3 Board of Director 8
4 Management Team 9
5 Performance Graph 10
6 Subsidiary Companies 11
7 Present Product Mix 13
8 Uniform Policy/Rainy wear 29
9 Shift Time 31
10 Taxes 47
11 Movement of Share Price 48
12 Mini project criteria 69-89
List of Graph
Sr. No. Subject Page No
1 Sales 10
2 Profit 10
3 Performance Appraisal system 38
4 Job satisfaction 70-89
List of Charts
Sr. No. Subject Page No
.1 Lupin’s Value 3
2 Production departmental structure 15
3 Process of TA 18
4 HR departmental structure 28
5 Finance departmental structure 44
6 Purchase/store departmental structure 50
7 Process of Purchase 53
8 Receipt of Raw material 54
9 Issue of Raw material 55
10 Q.A departmental structure 58
11 Types of Calibration 63
7
8
9
The Meaning of LUPIN:-
L= Learning organization.
U= Unity (Team Work).
P= Performance to achieve the best.
I= Involvement
N=Nature the culture.
10
Lupin’s Value:-
11
1.1 Background of Lupin
• Lupin Limited was established in 1968 by Dr. Desh Bandhu Gupta with 600 Employees .It is
the manufacturer of Active Pharmaceutical Ingredients, Pharmaceutical Raw Material,
Drugs and Pharmaceutical products.
• Headquartered in Mumbai, India. Lupin Limited today is an innovation led transnational
pharmaceutical company producing a wide range of quality, affordable generic and branded
formulations and APIs for the developed and developing markets of the world.
• Lupin first gained recognition when it became one of the world’s largest manufacturers of
Tuberculosis drugs.
• Lupin’s world class manufacturing facilities, spread across India and Japan, have played a
critical role in enabling the companies realize its global aspirations. Benchmarked to
International standards, these facilities are approved by international regulatory agencies
like US FDA ( US Food and Drug Administration), UK MHRA ( UK Medicines and
Healthcare Product Regulatory Agency) , Japan’s MHLW (Ministry of Health Labour and
Welfare), TGA (Therapeutic Goods Administration) Australia, WHO (World Health
Organization), and the MCC (Medicines Control Council) South Africa.
• The Company's US revenues grew by 54% to 36,830 million during FY 2013, up from
23,930 million in FY 2012. The Brands business contributed 21% of total US sales whereas
the Generics business contributed 79% during FY 2013. The Company aims to strengthen
its branded portfolio with the launch of additional products
• Lupin’s Drugs and products reach over 70 countries in the world. Today, Lupin has
emerged as the 5th largest and the fastest growing Top 5 company in the U.S, the only
Asian company to achieve that distinction. The company is also the fastest growing, top 5
pharmaceutical players in India and the fastest growing top 10 Generic players in Japan
and South Africa.
12
1.2 Objectives
√ Enable you to make a smooth & harmonious beginning with organisation & the work
environment.
√ To provide uniform guidelines & standardized procedure for the implementation of various
policies.
√ To communicate HR related policies as established and amended by the management.
1.3 Vision Statement
AN INNOVATION LED TRANSNATIONAL PHARMACEUTICAL COMPANY.
13
1.4 Milestones:-
Year Milestones
2014
Lupin Acquires Laboratories Grin, Mexico; Specialty Ophthalmic Company; Enters the
Latin American Market.
2013 Inauguration of new plant at Nagpur.
2011 Lupin Acquires I'rom Pharmaceuticals through its Japanese Subsidiary.
2008
Lupin acquired stake in Generic Health Pty Ltd., in Australia.
Lupin acquired Pharma Dynamics in South Africa.
2007
Lupin acquired Vadodara based Rubamin Laboratories Ltd.
Lupin acquired Kyowa Pharmaceutical Industry Company Limited, a leading Generic
Company in Japan.
2005
US FDA and MHRA (UK) approvals were received for Goa.
New Lovastatin plant at Tarapur was approved by the US FDA.
2004 WHO approval was received for Plants at Goa and Aurangabad.
2003
Lupin had successfully implemented SAP ERP across the Company to unify
all business functions and processes.
2002 New Anti-TB facility was commissioned at Aurangabad.
2001
Lupin became the only Asian Pharmaceutical company to receive US FDA approvals
for its sterile cephalosporin facility.
Lupin Chemicals Ltd, whose name was changed to Lupin Limited.
2000 Work commenced on the R&D Centre at Pune.
1997 7 ACCA at Ankleshwar got US FDA approvals.
1996 Government of India conferred the 'Best Exporter' Award on Lupin.
1992
Won FICCI's (Federation of Indian Chambers of Commerce and Industry) award for
contribution towards rural development.
1989
Lupin Chemicals (Thailand) Ltd was established.
Two Plants Ankleshwar and Mandideep received US FDA approvals for maintaining
stringent quality standards.
1988 Cephalexin Plant at Mandideep and 7 ADCA plant at Ankleshwar went on stream.
1980 Lupin commissioned a formulations plant and an R&D center at Aurangabad.
1972 Lupin Laboratories Pvt Ltd was incorporated.
1968 Lupin commenced business.
14
1.5 Awards:-
Year Awards
2014  Ms Vinita Gupta - Forbes Asia Businesswomen - Power 50.
2013  Dr Kamal Sharma bags the Business Today Best CEO Awards 2013.
 Dr Desh Bandhu Gupta (Founder and Chairman) won the Frost & Sullivan -
Lifetime Achievement Award.
 Ms Vinita Gupta, CEO, Lupin Pharmaceuticals, bagged the Ernst & Young
US 2012 'Family Business Award'.
2012  Lupin bags "Niryat Shree" Gold Trophy for 'outstanding export performance'
in the category of chemicals, drugs, pharma and allied products, during the
year 2009-2010, by FIEO (Federation of Indian Export Organisations).
 Dr Desh Bandhu Gupta (Founder & Chairman) has won the 'Ernst & Young
Entrepreneur of the Year 2011' Award in the Life sciences and Healthcare
sector.
 Lupin ranked 1st amongst India's "Best Companies to Work for" in the
Biotechnology and Pharmaceutical Sector.
2011  IMM (Institute of Marketing and Management) Award for Excellence as Top
Organisation.
 Lupin has won the NDTV Business Leadership Awards, 2011: Indian
Pharmaceutical Company of the Year.
 Lupin ranked 2nd amongst India's "Best Companies to Work for" in the
Biotechnology and Pharmaceutical Sector.
2010 Best Drug Development Company, Asia' by The New Economy Pharmaceutical &
Healthcare Awards 2010.
2009
 Outstanding Export Performance Award by Pharmexcil (Pharmaceuticals
Export Promotion Council of India).
 International Excellence Award by Institute of Economic Studies.
2008
'Wal-Mart Supplier Award of Excellence' for overall commitment, performance,
on-time shipping, innovative programs and overall partnership.
2007 Cardinal Health conferred two awards – the “Trade Representative of the Year”
and the “Quality Supplier Award” to Lupin Pharmaceuticals Inc.
15
1.6 Present Profile:-
⇒ Board of Directors
Sr.No. Name Designation
1 Dr Desh Bandhu Gupta Chairman
2 Dr Kamal K Sharma Vice Chairman
3 Mrs M. D. Gupta Executive Director
4 Mrs. Vinita Gupta CEO
5 Mr. Nilesh Gupta Managing Director
6 Dr Vijay Kelkar Director
7 Mr Richard Zahn Director
8 Mr R. A. Shah Director
9 Dr K. U. Mada Director
10 Mr. Dillep C. Choksi Director
16
⇒ Management Team:-
Sr.No. Name Designation
1 Dr Desh Bandhu Gupta Chairman
2 Dr Kamal K Sharma Managing Director
3 Mrs Vinita Gupta Group President & CEO
Lupin Pharmaceuticals Inc
4 Mr Nilesh Gupta Group President &
Executive Director
5 Dr Rajender Kamboj President
Novel Drug Discovery & Development
6 Dr Cyrus Karkaria President Biotechnology
7 Mr Ramesh Swaminathan President Finance & Planning
8 Mr Shakti Chakraborty Group President India Region Formulation
9 Mr Vinod Dhawan Group President AAMLA & Business
Development
10 Mr Divakar Kaza President Human Resources
Development.
11 Mr Naresh Gupta President API & Global TB
12 Mr Paul McGarty President Lupin Pharmaceuticals Inc
13 Mr Sunil Makharia Executive Vice President Finance
14 Mr Andrew Macaulay Executive Vice President Europe
15 Mr Alok Ghosh President Technical Operation.
16 Mr Debabrata Chakravorty Executive Vice President
Supply Planning & Strategic Sourcing
17
1.7 Performance Graph over Last Three Year:-
Year Sales (Rs. In millions) Profit (Rs In millions)
2011-12 5780.78 809.98
2012-13 7082.91 804.37
2013-14 9641.30 1260.43
Sales (Rs. In Crore)
5780.78
7082.91
9641.3
0
2000
4000
6000
8000
10000
12000
2011-12
2012-13
2013-14
Profit (Rs. In Crore)
809.98 804.37
1260.43
0
200
400
600
800
1000
1200
1400
2011-12
2012-13
2013-14
1.8 Locations in India-
18
 Aurangabad
 Ankleshwar
 Mandideep
 Tarapur
 Goa
 Jammu
 Vadodara (Navodigm)
 Indore
 Nagpur
1.9 Subsidiary companies-
Company name Country Date of take over
Lupin Pharmaceutical inc. U.S.A 30th June, 2003
Lupin Australia pvt. Ltd. Australia 1st December, 2004
Lupin Holdings B.V Netherland 30th March, 2007
Lupin Atlantis Holdings SA Switzerland 5th June, 2007
Kyowa Pharmaceutical industry
co. ltd.
Japan 18th October, 2007
Pharma Dynamics Ltd. South Africa 1st March, 2008
Harmosan Pharma Gmbh Germany 25th July, 2008
Multicare Pharmaceuticals
Philippines, Inc.,
Philippines 26th March, 2009
Lupin (Europe) Ltd. U.K 5th June, 2009
Lupin Pharma Canada Ltd. Canada 18th June, 2009
Lupin Mexico SA de CV Mexico 23rd August, 2010
Generic Health Pty Ltd. Australia 27th September, 2010
Bellwether Pharma Pty Ltd. Australia 27th September, 2010
Max Pharma Pty Ltd. Australia 27th September, 2010
Lupin Philippines Inc. Philippines 20th December, 2010
Lupin Healthcare Ltd. India 17th March, 2011
Generic Health SDN. BHD. Malaysia 18th March, 2011
19
I'rom Pharmaceutical Co. Ltd. Japan 30th November, 2011
1.10 Competitive Scenario:-
1. Sun Pharma Industry
2. Ranbaxy Laboratory
3. Cadila Health care
4. Glenmark Pharma
5. GlaxoSmithKline Pharma
6. Shilpa Medicare
20
1.11 Present Product Mix:-
ANTIBIOTICS ANTI-TB CENTRAL NERVOUS SYSTEM
Cephalexin Ethambutol Levetiracetam
Cefaclor Pyrazinamide Lacosamide
Cefadroxil Rifampicin Eslicarbazepine Acetate
Cefprozil Rifabutin Rasagiline Mesylate
Rifaximin Pregabalin
1.11.1 Product Mix at Ankleshwar:-
Bulk Drug (Active Pharmaceutical Ingredients (API))
Ethambutol Hydrochloride
 Bulk Drug Intermediates
7-ADCA (Amino Deacetoxy Cephalosphoranic Acid)
7-ACCA (Amino Chloro Cephalosphoranic Acid)
L-Mandelic Acid
D-Mandelic Acid
D2-Aminobutanol
7-Amino Ester
7-APCA
Celpoxime Acid
T2954.
L2-Aminobutanol
21
22
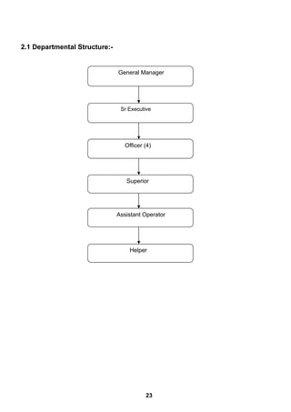
2.1 Departmental Structure:-
23
General Manager
Sr Executive
Officer (4)
Superior
Assistant Operator
Helper
2.2 Activities:-
• Preparing, reviewing, approving and distributing the instruction for the production of
intermediate or API as per SOP.
• Reviewing of all production batch records and ensuring that these are completed and
signed.
• Making sure that all production activities are reported, evaluated and critical deviations are
investigated with the help of Q.A department and the conclusions are recorded.
• Ensuring that all the necessary calibrations are performed and its records are maintained.
• Evaluating proposed changes in product, process or equipment.
24
2.3 Types of product and their specifications:-
Tartaric Acid
2.3.1 Raw Material used:-
 Calcium Tartrate (C4H6O6)
 Calcium Sulphate (CaSO4)
 Water (H2O)
2.4 Utilities Requirement of Plant
1. Process water = No Specific quantity
2. Cooling Water =
2.1. Flow rate  200 m3
/hour
2.2. Pressure  2.5 to 4 kg./cm2
2.3. Inlet Temp.  28˚- 40˚ C
3. Steam =
3.1.Total Flow rate  3000 kg/hr.
3.2.Low pressure steam
3.2.1. Flow rate  2500 kg/hr.
3.2.2. Pressure  4 kg/cm2
3.3.Medium pressure steam
3.3.1. Flow rate  500 kg/hr.
3.3.2. Pressure  8 kg/cm2
4. Power = 4500 KW/day (Approx.)
5. Chilled Brine =
25
5.1. Brine  MEG (mono ethylene glycol)
5.2. Temp. of Brine  -20˚ C
5.3.Pressure  3 kg/cm2
5.4.Use for chilling of water up to 5 C
5.5.Flow rate  400 lits/day
6. Compressed Air=
6.1. Pressure  3-5 kg/cm2
2.5 Production process of TA & its flow chart:-
26
Decomposition
Filtration
Evaporation
Crystallization
Filtration
Drying
2.6 Batch preparation of Tartaric Acid:-
In the batch preparation process, calcium Tartaric that has come from the E.T.B plant is dissolved
in washing ML & spent acid in a decomposition reactor.
i. Decomposition:-
 It is the first step to the production of tartaric acid.
 For the decomposition process MSRL (Mile Steel Reactor Liqor) anchor agitator is used.
 In the decomposition process molecule simply break down into its element.
Procedure:-
 After charging the material the batch is mix for about 2 hours
 Reaction (mixing) is carried out at 75˚C. This temperature gains through the exothermic
reaction.
 In the case the temperature not reaches 70˚C.
 Mixing is done at 30-40rpm.
27
ii. Filtration:-
Filtration is the process in which solid and liquid materials are separated out. Filtration is done in
the centrifuge filter, in which material feed into it, at a high rpm (1500 rpm) solid is separated &
liquid is filtered. This filtration process is performed by using Polypropylene cloth as a separation
medium.
Procedure:-
 Slurry from the reactor is feed in the centrifuge at 150 rpm.
 After charging of slurry rpm of centrifuge is increased to 1500 rpm.
 Due to centrifugal force the solid particles of CASO4 gather at the filter cloth on the wall &
the liquid is passed from pores of the wall.
 Filtrate contains 20-24% tartaric acid & is collected in a vessel.
 The by product CASO4 is collected from the bottom chute of centrifuge.
28
iii. Evaporation:-
 It is done in MSRL Evaporator.
 Evaporator is a reactor to remove the 70% (approx.) water from ML.
 It is a batch process.
 In the evaporation process water vapor is vaporized by the heat or steam at low pressure.
Objective:-
To remove the water from the slurry
Procedure:-
 Charging the Mother Liqur in MSRL evaporator, evaporation done in the presence of steam.
 Usually low pressure is kept about 0.5 to 3.5 kg.
 Heat transfer takes place in the boiler steam pass through the shell side of the boiler &
liquid pass through the tube side.
 In the eliminator ML& water vapor are separated.
 When specific gravity of Molecules 1.47, stop the evaporator.
 Transfer the liquor to the crystallizer.
29
iv. Crystallization:-
Crystallization is the process of solidification of the liquid with the help of cooling. The liquid ML
at the low temperature converts into the crystals.
Objective:-
To convert liquid into solid crystals.
Procedure:-
 In this process the hot liquid is converted into solid crystals by means of cooling.
 The evaporated ML is passed into the crystallizer i.e. “Jacketted 55 reactor” through
pipelines at a maintained flow rate.
 Cooling coils are mounted around the crystallizer in which cold water is passed, which helps
in cooling.
 Water is supplied from bottom end of the crystallizer to the top end.
 Cold water cools down the temperature & mass from 85˚C to 40˚C.
 The agitator runs at 20 to 40 rpm which help in the cooling equally.
 Crystallization is done in about 3 hours.
 After crystallization process the ML is passed to the centrifuge.
 In this process the hot liquid is converted into solid crystals by means of cooling.
30
v. Filtration:-
Cooled crystallized ML is separated by filtration. Filtration is done in the centrifuge. Through the
centrifugation process, solid tartaric acid is separated & liquid ML is squeezed out from the filter
basket.
Procedure:-
 Slurry from the reactor is feed to the centrifuge at 500 rpm.
 After charging of slurry rotation rpm is increased to about 1500 rpm.
 Due to centrifugal force the solid particles of tartaric acid gather at the filter cloth on the wall
& the liquid is passed from pores.
 Collect the filtrate in vessel.
 This filtrate is again & again centrifuged & then all tartaric acid is collected.
31
vi. Drying:-
In this process moisture is removed from the product. Tartaric acid that is collected from the
centrifuge contains about 3 to 5 % moisture, which is removed by the drying process and after
drying the dry tartaric acid is collect in the bag and passes to the Ethambutol plant.
32
2.7 Types of material handling equipment used:-
 Trolley
 Lift
Inventory management for raw material and finished materials:-
 Raw Material stores in the blue drums.
 Finished Product stores in the cold storage
Micro-Motion Study
Activity Standard time (Min.) Actual Time (Min.)
Checking of reactor cleanliness 00.05 - 00.10 00.05
Charging of Influent water 0.15 – 0.45 0.25
Charging of Spent Acid 1.00 – 2.00 1.00
Charging of CaT 2.00 – 3.00 2.00
Heat & maintaining reaction
mass (80˚C ± 5˚C)
2.00 2.00
Ph adjust 01.00 – 02.00 2.00
Centrifuge Slurry 3.00 – 6.00 6.15
33
2.8 Co-ordination between:-
1. Stores and Production:
Store department stores raw material, spare part of machinery & chemical whenever Production
department need, store department issue the raw material & spare part.
2. Purchase and Production:
Purchase department purchase raw material, spare part & safety equipment for employees.
Whenever Production department need any kind of materials it communicates with the purchase
department.
3. Production and Dispatch:
Production department sent the finished product to the Dispatch department and Dispatch
department sent the finished at their respective places.
4. Production and Maintenance:
Whenever Production department require any kind of service to machinery Maintenance
department take care of maintenance. The Maintenance people also takes the regular visit of the
Production area to check test the machines & equipment.
34
35
3.1 Departmental structure:-
36
President HR
Vice President HR
Sr. Manager
Manager HR
Sr.Executive HR
Officer HR
Jr.Officer
3.2 HR Policy
1 Medical Policy-:
1.1 All employees are covered by the mediclaim policy subject to the terms and limits
prescribed under the scheme.
1.2 This policy covers self, spouse and two children up to the age 21.
2 Group Accident Insurance Policy-:
2.1 This insurance covers all the employees against accident resulting in death or
permanent disablement
2.2 This policy does not cover death, injury or disablement resulting from intentional
self-injury, suicide or attempted suicide insanity or the influence of drugs or drink.
3 Uniform Policy-:
3.1 All the categories of employees are given 3 set of uniforms ones in a year.
3.2 None wearing of uniform is indiscipline, employees at workers level have deduction
in their salary.
Welfare Items Category Time
Safety shoes Workmen Every year
Staff & manager Every two year
Civil shoes Admin./Q.C dept. Every two year
Rainy Wear
Welfare Items Category Time
Rain coat All employees Once in two years
Rainy shoes Workmen & tech. personnel Every year
Admin. Personnel/ Q.C Once in two year.
37
3.3 Activities:-
 Manpower Planning
 Recruitment of Manpower
 Joining and Induction
 Compensation & Benefits
 Performance Appraisals
 Welfare Facilities
 Employee Relation
 Reward System
 Self-Development Scheme
 Exist Interview
 Learning & Development Programme
 Industrial Relation
 Conflict Resolving
38
3.4 Function of Time Office:-
Attendance Marking:-
Individual employees are issued punch cards through which he/she should record his/her
attendance on all the occasions of entering the premises or going out of premise in case forgot to
personal department through the HOD otherwise employee will be marked absent.
Shift change:-
An employee will be eligible for shift change on two occasions for his colleague in a month through
prescribed form. This is strictly at the discretion of the management and depending on work
exigencies
Shift Time
1st
Shift 7 am to 3 pm
2nd
Shift 3 pm to 11pm
3rd
Shift 11 pm to 7 am
General Shift 9:15 am to 5:45 pm
Late coming:-
 Workmen are allowed to late for duty each shift up to 10 minutes.
 After 11 to 15 minutes late coming is consider.
 Late coming is allowed on 3 occasions per month.
 After 3 occasions half day leave will be deducted.
 If leave is not in balance, washing allowance will be deducted.
 After 15 minutes workman are not allowed for duty.
 Transport facility;- In case vehicle does not reach the point then workman who come to duty
in such occasion 30 minutes late coming is allowed.
39
3.5 Salary Procedure:-
As a policy salary payments are made through bank transfer for whom an employee has to open
an account in HDFC Bank/Axis Bank / ICICI Bank/Kotak Bank.
Lupin mostly prefers Kotak Bank a/c of employees.
Paid Holidays:-
Company gives weekly off on Sunday & additional weekly off is on 2nd
Saturday of every month.
Every year 10 Paid holidays are being enjoyed by the employees.
40
3.6 Leave Policy—
 Annual Leave:-
Holidays- All permanent employees can enjoy annual leave of 30 days per annum. Leave will be
credited @ of 2.5 days per month.
 Sick Leave (SL):-
Application for sick leave should be submitted as soon as possible & within 2 days submitted a
medical certificate from a registered medical practitioner. The certificate should be submitted
immediately on resuming duty along with fitness certificate.
 Maternity Leave (ML):-
All permanent female employees who are not covered under ESI (Employee State Insurance)
scheme shall be entitled to maternity leave of 84 days (12 week) twice in their service.
 Only those female employees who have put in 80 working days in a period of 12 months
immediately preceding the commencement of leave prior to delivery shall be entitled to
maternity leave.
 Paternity Leave (PL):-
Lupin gives Paternity leave to permanent employees to support his wife & family after the birth of
child. Paternity leave would be allowed for maximum 5 working days. Such leaves can be availed
maximum twice in service tenure.
 Leave for Adoption: - Employees will be entitled to leave for adoption of child aged below 12
years. This leave will of 6 weeks for female employee and for male employee it will as per the
paternity leave.
 Sabbatical Leave: - All employees who have put in minimum 3 years of services in
organisation can take ‘Break in service’, normally allowed once in a career in order to manage any
personal situation. Such break in service not exceed 1 year.
41
3.7 Details in employees personal file.
o Original application of candidate
o Interview call letter
o Joining formats like,
 Induction form, all academic credentials, experience certificates of previous
employment, Age proof, Training Certificate, Joining letter etc.
o Appointment letter
o Training attendance sheet
o Performance appraisal form
o Promotion letter
When the employee leaves the service, the resignation letter & company’s acceptance letter is
filled at the end of which his service file is closed. Employee’s file remains with the company for a
period of at least 5 years.
42
3.8 Human Resource Planning
• Human Resource Planning is the process of details about manpower’s requirement and
means of meeting the requirement in order to carry out the integrated plan of the
organisation.
• Human Resource Planning is very important task for HR department.
• HR department decided right number of people and right kind of people at right place at
right time.
• The aim of Human Resource Planning in Lupin Limited is:-
√ To meet future human resource needs.
√ To utilize the existing manpower.
√ To integrate and monitor human resource policy.
43
3.9 Recruitment & Selection Procedure:-
It is conducted at the plant to fill up the vacancies in both management & non-management level.
The first step is to analyse the need of the manpower. The various sources are adopted for the
management as well as non-management staff.
i. Recruitment
ii. Induction
iii. Training & Development
iv. Payroll
v. Employee engagement
vi. Welfare
vii. Separation
a. Recruitment
a) Gap Identification (Budget-Actual)
b) Personal Requisition
c) Sources
d) Scrutinization
e) Shortlisting
f) Interview call
g) Interview day
h) Medical check-up
i) Document + offer
j) Joining
b. Payroll
a) Bank a/c
b) Attendance
c) Salary process
d) Bonus Mediclaim
44
c. Induction
a) Udbhav- Induction at Lonawala
b) One week inplant induction
c) Department allotment
d. Training & Development
a) Behavioural
b) Language
c) Technical training
d) Utkarsh
e) Leader plus
f) First time manager
g) Apni to Pathsala
h) SETU
e. Employee engagement
a) Buddy Programme
f. Welfare
a) Unifrom
b) Canteen
c) Transportation
d) Marriage Gift
e) Employee Credit Policy
f) Surbhi Kala Kendra
g. Separation
45
46
3.10 Performance Appraisals System :-
In Lupin Bell curve method is used to do performance appraisal.
Bell curve performance appraisal method is normally based on the process of Target setting & to
achieve it.
1. PSBP – Performance significant Below plan
2. PBP – Performance Below plan
3. PMP – Performance Meets Plan
4. PAP – Performance Above Plan
5. PSAP – Performance significant Above Plan
Every year targets are evaluated in month of April. And on the base of the result employee gets
transfer, promotion, increment, new targets, allowances, awards etc.
47
1 2 3 4 5
3.11 Training and Development activities:-
After completion of training, trainer take written test from the employee and get the feedback .
3.11.1 Types of training programmes for employees:-
Types of training
1. On the job training
3. Safety training
4. Induction training “UTKARSH”
3.11.2 Procedure of Training:-
 As per the performance appraisals training includes, the name of the employees who
required the training & the subject of training.
 After this, the arrangement for training is done. The training can takes place at both the
inside & outside the factory premises. For internal training the external faculties called or
otherwise the internal identified trainers may conduct the training.
 An Individual intimation form is send to the concern employee regarding the type of training
which he needs to undergo with date & venue after intimation to the HODS.
 After the completion the trainee the employee fill the training feedback form submit the
same to the HR department.
 Company also takes the written test of the trainee after the completion of training.
 The feedback form is then analysed & checked to know the effectiveness of training. Then
the comparison of his earlier performance& the current performance takes places.
48
3.12 Promotion and Transfer Policy:-
 Promotion:-
The company gives more than 100 promotion in year & this promotion is purely on the basis of
performance of employee. The promotional need is identified after the performance appraisal of
employee takes place and also on bases of organizations requirement & while giving promotion
the following points are taking in to consideration.
 Employee’s performance
 Attitude of employee
 Quality of work
 Attendance of employee
 Employee capabilities
 Awareness of work
 Transfer:-
Transfer is not viewed as a punishment in Lupin limited. Transfer takes places for the betterment
of organisation as well as for employee or due to the employee’s requests. Transfer can take place
within department at same location or within the group company. But here whenever transfer is
given to an employee as per policy. The salary also revised with transfer company also provide
paid holidays, joining time, transportation costs, transport allowance etc.
3.13 Administrative activities:-
 Transportation
 Safety and Security
 Gardening
 Cleaning and Housekeeping Activity
49
Welfare activities:-
 Canteen
 Uniform & Safety shoes
 Rainy wear & gumboot & winter wear
 Mediclaim
 Washing allowance
 Leave travel allowance
 Sport competition
 Education allowance
 Loans
 Birthday wishes & anniversary wishes card
 Long term service award:
• Gold Coin
• Silver Award
• Marriage Gift
50
3.15 Industrial Relations environment:-
The overall industrial environment is conductive. Till the date strikes of any type are not occurred
in Lupin, Ankleshwar, so we can say that employees are happy with the organization. If in case
there is any problem related to the employee, the employee has discussed with the worker
committee and there are at some conclusion. The worker welfare committee has seven members
in total.
3.16 Activities carried out towards organization development:-
The following activities are carried out towards organisation development.
 To maintain good relation with workmen representation committee.
 To make settlement with workmen representative committee.
 The company gives that type of facilities which aim to take employee feel ease with
following facilities,
 General clearness
 Lighting & ventilation
 Safety measures
 Parking area
 High Security
51
52
53
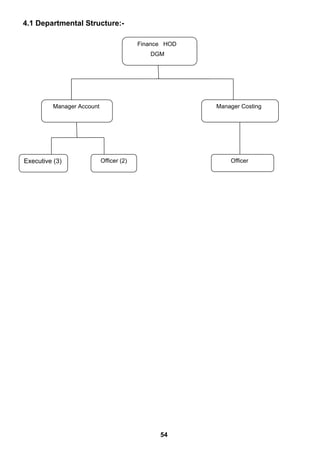
4.1 Departmental Structure:-
54
Finance HOD
DGM
Manager Account Manager Costing
Executive (3) Officer (2) Officer
4.2 Function of all departmental employees
• Maintaining and Keeping of account record.
• MIS and Costing
• Compliance to various outside agencies like VAT, Central sales tax, Income tax etc.
• Cash & Bank transaction.
• Vendor/Supplier & job processes.
• Sales & Customer Accounting.
• Accounting of fixed assets.
• Other Expenses like services & consultancy labour supplier.
• Accounting of Inventories.
• Provision of Expenses.
• Monthly/Quarterly/Yearly Account Closing.
• Accounting of various taxes and filling of returns.
• Get accounts audited from audit agencies.
55
4.3 Budgetary Control System / Process:
 Budget Manual:
As per the corporate guidelines budget prepare for whole year.
 Budget Period:
April to March.
 Principal Budget Factor:
• Marketing Requirement.
• Profitability.
 Budget Centres:
• Production.
• Utilities.
• Other Overheads.
 Accounting Methods/System:
Accounting Method is Dual Entry System.
 Costing of the main Product:-
Raw Material
Packaging of Material
Utilities
Salary & Welfare
Spares
Overheads
Depreciation
56
4.4 Long-term & Short-term Finance:
 Long Term:
• Equity Share capital.
• Reserves & Surplus.
• Loans.
 Short Term:
• Inventories.
• Sundry Debtors.
• Cash & Bank Balances.
• Loans & Advances.
 Procedure of raising Finance:
Procedure of raising Finance is done by Head office, Mumbai.
 Working Capital Management:
It is handled by Head office, Mumbai.
 Computer Software used to assist in Financial Management:
SAP is used to assist in Financial Management.
4.5 Taxes:-
Types Rates For whom to pay
Corporate Tax 34% Central Government
Excise Duty 8% Central Government
Income Tax
1.Tax Deduction Source (TDS)
2.Tax Collection Source (TCS)
Central Government
Value Added Tax (VAT) State Government
Central Sales Tax (CST) 2% State Government
Works Contract Tax (WCT) 4% State Government
57
4.6 Movement of prices during one month:
Date Closing Price Date Closing Price
20/05/2014 929.50 05/06/2014 927.15
21/05/2014 929.35 06/06/2014 947.75
22/05/2014 927.25 09/06/2014 956.70
23/05/2014 929.85 10/06/2014 974.65
26/05/2014 909.30 11/06/2014 980.30
27/05/2014 919.55 12/06/2014 988.80
28/05/2014 929.85 13/06/2014 983.95
29/05/2014 922.55 16/06/2014 971.95
30/05/2014 936.10 17/06/2014 976.80
02/06/2014 921.70 18/06/2014 999.00
03/06/2014 915.55 19/06/2014 1010.60
04/06/2014 924.70 20/06/2014 999.00
4.7 Financial MIS (Management Information System):-
MIS contain the estimated product costing & production of each and every product as well as
deviation from actual cost and production cost which is prepare monthly basis.
58
59
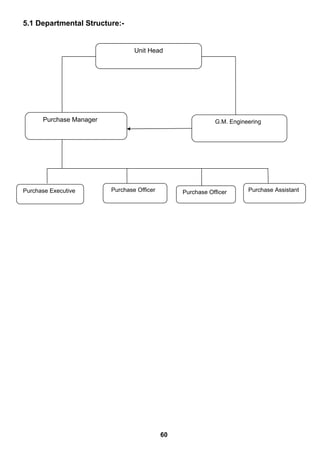
5.1 Departmental Structure:-
60
Unit Head
Purchase Manager G.M. Engineering
Purchase Executive Purchase Officer Purchase Officer Purchase Assistant
5.2 Activities:-
• Purchase handling
• Local & Imported purchase
• Raw material Job work
• Capital Goods
• Keep eye on Market for new technology & vendor
• Develop healthy relation with vendor
• Standardisation
• Co-ordination with other location
• Co-ordination with departments
61
5.3 Vision:-
Right Quality
Right Price
Right Time
Right Source
Right Quantity
62
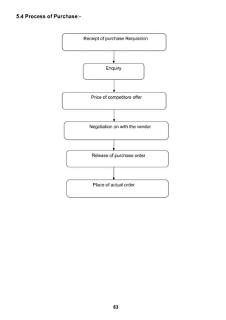
5.4 Process of Purchase:-
63
Receipt of purchase Requisition
Enquiry
Price of competitors offer
Negotiation on with the vendor
Release of purchase order
Place of actual order
5.5 Stores Procedure:-
5.5.1 Receipt &Storage of Raw Materials
No
Yes
Yes
Material OK Material Not OK
64
Vehicle with Materials arrives at Main gate
Materials for Lupin
Vehicle sent back
Record Vehicle reporting time & other details
Receipt Document Checking
Make gate entry, Weighing & Vehicle sent to store
Unloading of Materials
Verification of material
De-dusting of containers
Storage of Materials in Warehouse
Packaging Damage
If Material is ok Prepare Goods Receipt Note
“Under test” Labels sticked by Store
Sampling by QC & Sampled Labels pasted by QC
QC Test
Affix Approved labels by QC
Approved materials issue to plant
Rejected labels
pasted by QC & Mate.
Shifted to Rejected
area.
Disposal Decision
Destroy
As per
SOP
Prepare
Doc. Return
to Vendor
Inform QC, Initiate
Insurance
formalities
5.5.2 Issue of Raw Materials:-
65
As per requirement production department send “Issue Slip”
Checking of Issue Slip
Post the Issue Slip
Physically takes out the materials as per issue slip
Load in Tempo
Materials Issue to user department & acknowledgement taken
Filling of Issue Slip
5.6 Material Coding System:-
At Lupin Limited, all stored material is coded with six digit number for which starting number of all
are fixed which are as follow.
1- Raw Material
2-Packing Material
6-Semi finished Goods
3-Finished Goods
5.7 Inventory Management System:-
Lupin is using two types of inventory management system.
1. FEFO (First Expiry First Out)
2. FIFO (First In First Out)
5.8 Stock Verification
For Raw material & Packing material company used to verify stock once in a month while
engineering & consumable stock verification is done once in a year.
5.9 Types of Divisions in Ware house
 Raw Materials Stores
 Engineering Stores
 Solid Materials Stores
 Liquid Materials Stores
 Tanker Stores
 Cold storage
66
67
6.1 Departmental Structure
68
President- Technical operation
Sr. Vice President- Q.A
Vice President- Q.A
DGM- Head Quality (Ankleshwar)
Sr. Manager Sr. Manager
Executive & officer Executive & officer
6.2 What is Quality Assurance?
The sum total of the organized arrangements made with the object of ensuring that all Drug
products of the quantity required for their intended use and that quantity system are in place.
Key Principle of Quality Assurance
 “Fit for purpose” (Product should be suitable for intended purpose)
 “Right 1st
time” (Mistake should be eliminated)
69
6.3 Activities
• Preparation & approval standard operating procedures. (SOPs).
• Distribution of Documents.
• Documentation control
• Handling and investigation of Market complaints and batch recalls.
• Review & Retrieval of Records.
• Training of personnel.
• Handling of Deviations.
• Handling of OOS (Out of Specification).
• Handling of OOT (Out of Trend).
• Inspection of Returned Goods.
• Self-Inspection (Internal Audit).
• Training
• Qualification
• Validation
• APR (Annual Product Review)
• Handling of GMP (Goods Manufacturing Practises)
70
6.4 Different between Q.A & Q.C Department
The main work of Quality Assurance department is to check that either the finished
product is as per the set of standard or not. Q.A department is also known as the Father of the
Quality Control department. The reason is that Quality control department is keep check the quality
of each and every batch of the products either it is in the form of raw material, semi-finished goods
or finish goods while Quality Assurance department is assure that the material which is passed by
the Q.C is correct or not.
In the Q.C department total three sections
 Raw material section
 In process material section
 Final product section
Quality of the products is checked in their all stages by their respective sections. At the end of the
production process Q.C department is check the quality of finished item & then they send the
results to Q.A department to assure the quality of the product that it is as per the standard norms
or not.
If Quality Assurance department found OOS, OOT or Deviation in the quality of the product then
they inform the Q.C department and start the further formalities.
71
6.5 Types of Instruments-:
Analytical Balance — To weigh the material from 50mg to 200gm.
Micro Balance — To weigh the material from 2 mg to 100gm..
Heads space — To find the part of particle.
Karlfisher Titrator — To measure the water in material.
Fourier Transform chromatograph — To compare the Products.
UV spectrometer — To identify the original colour of material.
Sieve shaker — To find the powder quantity in material.
Ph meter — To find the ph rate.
72
6.6 Calibration
Definition:-
Calibration refers to the process of setting the magnitude of the output of a measuring
instrument to the magnitude of the input property within specified accuracy and precision.
For example a weighing machine could be calibrated so that it showed the Weight at the
correct point.
6.6.1 Type of Calibration
73
Calibration
External
(Done by External Agency or
Instrument)
Instrument)
Internal
(Done by Plant Personal)
74
7.1 Activities:-
 Receive Finished products from factory
 Storage of Finished products
 Dispatch of products
 Maintain of Finished products record
7.2 Mode of dispatch and logistics:-
Lupin Ltd is sending some part of goods to Head office Mumbai & some part directly to customers.
For transporting goods at Head Office Mumbai, company is sending it by road & for exporting
company is using air and sea.
7.3 Source of the dispatch:-
Most probably for dispatch company is using ISO Container.
7.4 Dispatch Formats:-
• For Local Sale:-
• Form 45
• Delivery challan cum excise invoice
• Packing List
• Certificate of analysis lorry receipt
• For Export:-
• ARE 1
• Form 45
• Lorry receipt
75
76
Introduction-
The term job satisfaction reveals and focuses on the likes and dislikes of the employees. In this
particular study the I try to identify the causes for satisfaction and dissatisfaction among the
employees. Employees’ attitude towards job satisfaction may be either positive or negative. It
isn't always easy to measure job satisfaction as the definition of satisfaction can be different for
different people.
Definition of Job Satisfaction-
 Job satisfaction is the level of contentment a person feels regarding his or her job.
 Job satisfaction refers to a person’s feeling of satisfaction on the job, which acts as a
motivation to work. It is not the self-satisfaction, happiness or self-contentment but the
satisfaction on the job.
Objective of Study
 To know how employees feel at their work place.
 To analyze the motivation level of employees.
 To know the level of support of management towards the employee.
 To know the attitude of the employees towards their job & company.
 To evaluate the working environment in Lupin.
 To examine satisfaction regarding the salary and other benefits of its employees.
 To suggest suitable measures to improve the overall satisfaction of the employees in the
Organization.
 To find the factors that can give more satisfaction to the employee.
77
Research Methodology
– Source of data :- Collected through questionnaires.
– Data collection Method:-
1. I prepared questionnaires so that I can easily get the information
from the respondents.
2. The questionnaires was designed in 5 levels
a. Poor Satisfaction
b. Need to improve
c. Seldom satisfaction
d. Great Satisfaction
e. Extremely Delighted
– Field work & Experience:- The field of work in survey are not in any particular
department but, I complete my survey by contacting the different employees
from different departments.
– Sample Size- 50
78
Data Analysis & Interpretations
Scale Frequency of Response Frequency in Per.
Poor Satisfaction
Need to Improve
Seldom Satisfaction
Great Satisfaction
Extremely Delighted
Total
79
1) Satisfaction level regarding working life’s in an organization
Scale Frequency of Response Frequency of Per.
Poor Satisfaction 4 8.00
Need to Improve 8 16.00
Seldom Satisfaction 9 18.00
Great Satisfaction 20 40.00
Extremely Delighted 9 18.00
Total 50 100.00
Figure 1
 Interpretation:
Above table & chart is showing the level of satisfaction of employees regarding working life in
the organization. 8% of employees are poor satisfied,16% of employees believe that it needs to
improve,18% of the employees are seldom satisfied, while 40% of the employees are Greatly
satisfied and 18% of the employees are extremely satisfied.
80
2) Ability to balance work with their personal life
Scale Frequency of Response Frequency of Per.
Poor Satisfaction 2 4.00
Need to Improve 8 16.00
Seldom Satisfaction 16 32.00
Great Satisfaction 16 32.00
Extremely Delighted 8 16.00
Total 50 100
Figure 2
 Interpretation:
Above table & chart is showing the level of satisfaction of employees regarding the balance in
their personal & professional life. 4% of employees are poor satisfied, 16% of employees
believe that it needs to improve, 32% of the employees are seldom satisfied, while 32% of the
employees are Greatly satisfied and 16 % of the employees are extremely satisfied.
81
3) Level of understanding of rules, responsibility & authority in organisation.
Scale Frequency of Response Frequency of Per.
Poor Satisfaction 8 16.00
Need to Improve 4 8.00
Seldom Satisfaction 10 20.00
Great Satisfaction 19 38.00
Extremely Delighted 9 18.00
Total 50 100
Figure 3
 Interpretation:
Above table & chart is showing the level of satisfaction of employees regarding the
understanding of role, responsibility & authority in the organisation. 16% of employees are poor
satisfied, 8%of employees believe that it needs to improve,20 % of the employees are seldom
satisfied, while 38% of the employees are Greatly satisfied and 18% of the employees are
extremely satisfied.
82
4) Level of understanding of HR and welfare policy
Scale Frequency of Response Frequency of Per.
Poor Satisfaction 5 10.00
Need to Improve 11 22.00
Seldom Satisfaction 8 16.00
Great Satisfaction 16 32.00
Extremely Delighted 10 20.00
Total 50 100
Figure 4
 Interpretation:
Above table & chart is showing the level of satisfaction of employees regarding understanding
of HR & Welfare policy. 10% of employees are poor satisfied, 22% of employees believe that it
needs to improve, 16% of the employees are seldom satisfied, while 32% of the employees are
Greatly satisfied and 20% of the employees are extremely satisfied.
83
5) Level of understanding of vision statement
Scale Frequency of Response Frequency of Per.
Poor Satisfaction 8 16.00
Need to Improve 9 18.00
Seldom Satisfaction 11 22.00
Great Satisfaction 16 32.00
Extremely Delighted 6 12.00
Total 50 100
Figure 5
 Interpretation:
Above table & chart is showing the level of satisfaction of employees regarding the level of
understanding of Vision statement of the company. 16% of employees are poor satisfied, 18%
of employees believe that it needs to improve, 22% of the employees are seldom satisfied,
while 32% of the employees are Greatly satisfied and 12% of the employees are extremely
satisfied.
84
6) Level of satisfaction regarding the physical condition of workplace & space.
Scale Frequency of Response Frequency of Per.
Poor Satisfaction 4 8.00
Need to Improve 10 20.00
Seldom Satisfaction 10 20.00
Great Satisfaction 12 24.00
Extremely Delighted 14 28.00
Total 50 100
Figure 6
 Interpretation:
Above table & chart is showing the level of satisfaction of employees regarding the Physical
condition of workplace. 8% of employees are poor satisfied, 20% of employees believe that it
needs to improve, 20% of the employees are seldom satisfied, while 24% of the employees are
Greatly satisfied and 28% of the employees are extremely satisfied.
85
7) Satisfaction level regarding co-operation between different department
Scale Frequency of Response Frequency of Per.
Poor Satisfaction 2 4.00
Need to Improve 7 14.00
Seldom Satisfaction 9 18.00
Great Satisfaction 24 48.00
Extremely Delighted 8 16.00
Total 50 100
Figure 7
 Interpretation:
Above table & chart is showing the level of satisfaction of employees regarding the co-operation
between departments. 4% of employees are poor satisfied,14% of employees believe that it
needs to improve,18% of the employees are seldom satisfied, while 48% of the employees are
Greatly satisfied and 16% of the employees are extremely satisfied.
86
8) Satisfaction level regarding interpersonal relationship with peers, superiors & subordinate
Scale Frequency of Response Frequency of Per.
Poor Satisfaction 0 0.00
Need to Improve 12 24.00
Seldom Satisfaction 10 20.00
Great Satisfaction 18 36.00
Extremely Delighted 10 20.00
Total 50 100.00
Figure 8
 Interpretation:
Above table & chart is showing the level of satisfaction of employees regarding the inter-
personal relationship with peers & subordinates. 24% of employees believe that it needs to
improve, 20% of the employees are seldom satisfied, while 36% of the employees are Greatly
satisfied and 20% of the employees are extremely satisfied.
87
9) The career path that respondent are able to see in the orgnisation
Scale Frequency of Response Frequency of Per.
Poor Satisfaction 0 0.00
Need to Improve 11 22.00
Seldom Satisfaction 10 20.00
Great Satisfaction 13 26.00
Extremely Delighted 16 32.00
Total 50 100.00
Figure 9
 Interpretation:
Above table & chart is showing the level of satisfaction of employees regarding the career path
that they’re able to see at Lupin. 22% of employees believe that it needs to improve,20% of the
employees are seldom satisfied, while 26% of the employees are Greatly satisfied and 32% of
the employees are extremely satisfied.
88
10) Plan to work with Lupin in future.
Scale Frequency of Response Frequency of Per.
<1 Year 1 2.00
1-3 Year 8 16.00
4-6 Year 8 16.00
7-10 Year 2 4.00
>=11 Year 6 12.00
Till Retirement 8 16.00
Depend upon Personnel Growth 17 34.00
Total 50 100.00
Figure 10
 Interpretation:
Above table & chart is showing the percentage of employees who wants to work with Lupin for
different time period. 2% of employees wants to work with Lupin for less than 1 year, 16% of
employees wants to work for 1-3 years with Lupin, other 16% employees wants to work for 4-6
years with Lupin while only 4% of the employees wants to work for 7-10 years, 12% of the
employees wants to work for more than 11 years with Lupin, 16% employees liked to work with
Lupin till their retirement while 34% employees’ decision is depends upon their growth.
89
11) Level of which company makes good use of employees skills.
Scale Frequency of Response Frequency of Per.
Poor Satisfaction 0.00
Need to Improve 5 10.00
Seldom Satisfaction 10 20.00
Great Satisfaction 23 46.00
Extremely Delighted 12 24.00
Total 50 100.00
Figure 11
 Interpretation:
Above table & chart is showing the level of satisfaction of employees regarding the use of
employees’ skill & ability by the Lupin. 10% of employees believe that it needs to improve, 20%
of the employees are seldom satisfied, while 46% of the employees are Greatly satisfied and
24% of the employees are extremely satisfied.
90
12) The freedom to try employee’s own method to do a job in better way.
Scale Frequency of Response Frequency of Per.
Poor Satisfaction 1 2.00
Need to Improve 8 16.00
Seldom Satisfaction 12 24.00
Great Satisfaction 17 34.00
Extremely Delighted 12 24.00
Total 50 100
Figure 12
 Interpretation:
Above table & chart is showing the level of satisfaction of employees regarding giving the
freedom to the employees to do work in their own method. 2% of employees are poor satisfied,
16% of employees believe that it needs to improve, 24% of the employees are seldom satisfied,
while 34% of the employees are Greatly satisfied and 24% of the employees are extremely
satisfied.
91
13) Quality of Training given by the Lupin.
Scale Frequency of Response Frequency of Per.
Poor Satisfaction 2 4.00
Need to Improve 9 18.00
Seldom Satisfaction 9 18.00
Great Satisfaction 16 32.00
Extremely Delighted 14 28.00
Total 50 100
Figure 13
 Interpretation:
Above table & chart is showing the level of satisfaction of employees regarding the Quality of
training. 4% of employees are poor satisfied, the percentage of the employees who feel it need
to improve & feel seldom satisfaction are same i.e 18%, while 32% of the employees are
Greatly satisfied and 28% of the employees are extremely satisfied.
92
14) The chances to learning something new.
Scale Frequency of Response Frequency of Per.
Poor Satisfaction 2 4.00
Need to Improve 5 10.00
Seldom Satisfaction 9 18.00
Great Satisfaction 17 34.00
Extremely Delighted 17 34.00
Total 50 100.00
Figure 14
 Interpretation:
Above table & chart is showing the level of satisfaction of employees regarding the chances of
learn something new.4% of employees are poor satisfied, 10% of employees believe that it
needs to improve, 18% of the employees are seldom satisfied, while 34% of the employees are
Greatly satisfied and 34% of the employees are extremely satisfied.
93
15) The way superior gets respondent’s view & take it when making the key decision.
Scale Frequency of Response Frequency of Per.
Poor Satisfaction 5 10.00
Need to Improve 10 20.00
Seldom Satisfaction 8 16.00
Great Satisfaction 16 32.00
Extremely Delighted 11 22.00
Total 50 100
Figure 15
 Interpretation:
Above table & chart is showing the level of satisfaction of employees regarding the way superior
use the employees’ suggestion in the decision making. 10% of employees are poor satisfied,
20% of employees believe that it needs to improve, 16% of the employees are seldom satisfied,
while 32% of the employees are Greatly satisfied and 22% of the employees are extremely
satisfied.
94
16) The level of stress laid by the superior or the management.
Scale Frequency of Response Frequency of Per.
Poor Satisfaction 3 6.00
Need to Improve 7 14.00
Seldom Satisfaction 15 30.00
Great Satisfaction 16 32.00
Extremely Delighted 9 18.00
Total 50 100
Figure 16
 Interpretation:
Above table & chart is showing the level of satisfaction of employees regarding the level of
stress laid by the superior. 6% of employees are poor satisfied, 14% of employees believe that
it needs to improve, 30% of the employees are seldom satisfied, while 32% of the employees
are Greatly satisfied and 18% of the employees are extremely satisfied.
95
17) The way by which management solve the problem of employees.
Scale Frequency of Response Frequency of Per.
Poor Satisfaction 2 4.00
Need to Improve 9 18.00
Seldom Satisfaction 7 14.00
Great Satisfaction 21 42.00
Extremely Delighted 11 22.00
Total 50 100
Figure 17
 Interpretation:
Above table & chart is showing the level of satisfaction of employees regarding the way by
which management solve the employee’s problem. 4% of employees are poor satisfied, 18% of
employees believe that it needs to improve, 14% of the employees are seldom satisfied, while
42% of the employees are Greatly satisfied and 22% of the employees are extremely satisfied.
96
18) Satisfaction regarding safety provided by the company.
Scale Frequency of Response Frequency of Per.
Poor Satisfaction 1 2.00
Need to Improve 7 14.00
Seldom Satisfaction 10 20.00
Great Satisfaction 15 30.00
Extremely Delighted 17 34.00
Total 50 100
Figure 18
 Interpretation:
Above table & chart is showing the level of satisfaction of employees regarding the safety
provided by the company. 2% of employees are poor satisfied, 14% of employees believe that it
needs to improve, 20% of the employees are seldom satisfied, while 30% of the employees are
Greatly satisfied and 34% of the employees are extremely satisfied.
97
19) The way employee’s skills match with job.
Scale Frequency of Response Frequency of Per.
Poor Satisfaction 0.00
Need to Improve 5 10.00
Seldom Satisfaction 10 20.00
Great Satisfaction 23 46.00
Extremely Delighted 12 24.00
Total 50 100
Figure 19
 Interpretation:
Above table & chart is showing the level of satisfaction of employees regarding employees’
skills match with the Job. 10% of employees believe that it needs to improve, 20% of the
employees are seldom satisfied, while 46% of the employees are Greatly satisfied and 24% of
the employees are extremely satisfied.
98
20) Facility by which you (employees) feel more satisfied.
Scale Frequency of Response Frequency of Per.
Vehicle for interior movement 5 10.00
Food 25 50.00
Picnic 10 20.00
Mobile 10 20.00
Total 50 100
Figure 20
 Interpretation:
Above table & chart is showing the facilities that can satisfy the employees more if they provide
by the Lupin, Ankleshwar. 10% of the employees feel that if company provide them vehicle for
movement within the plant, 50% of the employees wants the Good Quality of the food, 10%
wants that company should arranged a yearly picnic for the employees while other 20%
employees will feel more satisfaction if management allow the mobile inside the company to the
employees.
99
Findings
From the Survey of the 50 employees of the Lupin I found that,
1. Out of the 50 employees , 9 employees are extremely delighted with their working life in
Lupin, 20 employees are grate satisfied, 9 employees feel seldom satisfaction while 8
employees are think that it need to improve and 4 employees are poor satisfied with their
working life in the organization.
2. Out of the 50 employees , 8 employees are extremely delighted that they are able to
balance their personnel life with working life, 16 employees are grate satisfied, 16
employees feel seldom satisfaction while 8 employees are think that it need to improve
and 2 employees are poor satisfied.
3. Out of the 50 employees , 9 employees are extremely delighted with understanding of
rules, responsibility & authority at Lupin , 19 employees are grate satisfied, 10 employees
feel seldom satisfaction while 4 employees are think that it need to improve and 8
employees are poor satisfied.
4. Out of the 50 employees , 10 employees are extremely delighted that they are able to
understand the HR & welfare policy , 16 employees are grate satisfied, 8 employees feel
seldom satisfaction while 11 employees are think that it need to improve and 5 employees
are poor satisfied. I found that many employees are not able to understand the HR &
welfare policy.
5. Out of the 50 employees , 6 employees are extremely delighted with understanding of the
Vision statement of the company , 16 employees are grate satisfied, 11 employees feel
seldom satisfaction while 9 employees are think that it need to improve and 8 employees
are poor satisfied.
6. Out of the 50 employees , 15 employees are extremely delighted, 12 employees are
grate satisfied, 10 employees feel seldom satisfaction while 10 employees are think that it
need to improve and 4 employees are poor satisfied with the physical condition of
workplace.
7. Out of the 50 employees , 8 employees are extremely delighted with co-operation
between the departments, 24 employees are grate satisfied, 9 employees feel seldom
satisfaction while 7 employees are think that it need to improve and 2 employees are poor
satisfied. Here, I found that most of the employees are satisfied with the co-ordination
between departments.
100
8. Out of the 50 employees , 10 employees are extremely delighted with their interpersonal
relationship with their peers & superior, 18 employees are grate satisfied, 10 employees
feel seld-om satisfaction while 12 employees are think that it need to improve and none of
the employees are poor satisfied. I found that interpersonal relationship between
employees are very piece full
9. Out of the 50 employees , 16 employees are extremely delighted that they are able to
see their career path in Lupin, 13 employees are grate satisfied, 10 employees feel seldom
satisfaction while 11 employees are think that it need to improve and none of the
employee are poor satisfied. I found that most of the employees are able to see their
career path at Lupin.
10. Out of the 50 employees , 17 employees think that their plan to work with Lupin is
depends upon their personal growth, 8 employees wants to work with Lupin till their
retirement, 6 employees wants to work for 11 years or more than it, out of 50, 2 employees
like to work for 7-10 years with Lupin, 8 employees for 4-6 years, 8 employees for 1-3
years while only one employees wants to work with Lupin for less than a year.
11. Out of the 50 employees , 12 employees are extremely delighted that company makes
good use of employees skill, 23 employees are grate satisfied, 10 employees feel seldom
satisfaction while 5 employees are think that it need to improve.
12. Out of the 50 employees , 12 employees are extremely delighted with freedom to do job in
their own method, 17 employees are grate satisfied, 12 employees feel seldom satisfaction
while 8 employees are think that it need to improve and 1 employees are poor satisfied. I
found that most of the employees are satisfied with the freedom to do job in their own way
to do job in better way.
13. Out of the 50 employees , 14 employees are extremely delighted with the quality of
Training given by the Lupin, 16 employees are grate satisfied, 9 employees feel seldom
satisfaction while 9 employees are think that it need to improve and 2 employees are poor
satisfied.
14. Out of the 50 employees , 17 employees are extremely delighted with the chance to learn
something new, 17 employees are grate satisfied, 9 employees feel seldom satisfaction
while 5 employees are think that it need to improve and 2 employees are poor satisfied.
15.Out of the 50 employees , 11 employees are extremely delighted with the way superior gets
their view and use in key decision, 16 employees are grate satisfied, 8 employees feel
seldom satisfaction while 10 employees are think that it need to improve and 5 employees
are poor satisfied.
101
16.Out of the 50 employees , 9 employees are extremely delighted with the level of stress laid
by the superior or management, 16 employees are grate satisfied, 15 employees feel
seldom satisfaction while 7 employees are think that it need to improve and 3 employees
are poor satisfied.
17.Out of the 50 employees , 11 employees are extremely delighted with the way by which
management solve the problem of employees, 21 employees are grate satisfied, 7
employees feel seldom satisfaction while 9 employees are think that it need to improve
and 2 employees are poor satisfied. I found that most of the employees are satisfied with
the way by which management solve the employees problem.
18.Out of the 50 employees , 17 employees are extremely delighted with the safety provided
by the company, 15 employees are grate satisfied, 10 employees feel seldom satisfaction
while 7 employees are think that it need to improve and 1 employees are poor satisfied
with the safety provided by the company.
19.Out of the 50 employees , 12 employees are extremely delighted with the way employees’
skills match with job, 23 employees are grate satisfied, 10 employees feel seldom
satisfaction while 5 employees are think that it need to improve and 5 employees are poor
satisfied.
20.Out of the 50 employees, 10 employees think that they feel more satisfaction if company
allow mobile phone inside the plant, other 10 employees said that company should
arrange yearly picnic, 25 employees said that company should provide the variety & high
quality of food while 5 employees feel more satisfaction if company provide vehicle for
interior movement.
102
Findings from Interpretation
1. Major factors which lead to satisfaction among the employees of Lupin ltd
o Good relation between superior & subordinate
o Co-operation between different departments.
o The way of solving the problems of employees by HR
o Welfare activity
o Safety measures
o Safety measures provided by the company
o Physical condition of workplace
o Able to see their career path
2. Major factors which lead to dissatisfaction among the employees of Lupin ltd.
o Poor canteen facility & low quality of food
o Merit base promotion
o Higher work load
o Poor understanding of HR policy
o Inadequate manpower
103
Limitation
• At the Lupin Ankleshwar plant there are so many restriction & protocols due to security &
privacy reason I did not get the permission to visit every area of the company so I was not
able to take the opinion of some department’s employee.
• Many employees did not respond for the survey due to fear of HR department.
• Some employees refuse to give answers by giving the reason that they have not the
authority.
• Due to work load of employees they take so much time to feel the survey form.
• We find that employees have the fear of HR so I could not mentioned their age & name in
the survey form.
104
Recommendations
• Company should give the guidance regarding employees role, responsibility & authority.
• Company should modify their HR & welfare policy that all employee can understand easily.
• Organization should implement the Job rotation after giving proper guidance & arrangement
regarding job.
• The freedom for taking the decisions should be increased in the case of management level
of employees because some time quick decisions are necessary for handling the situation.
• The quality of the food of the Lupin Ankleshwar is not so good so company should modify
their canteen facility because during the survey I found that most of the employees are
dissatisfy with the canteen food quality.
• The level of security checking is so high at Lupin so it should be decreased at some
requires level because outsiders & company employees also very highly dissatisfied with it.
Children admission should be done by the company support.
105
Conclusions
This report is prepared during the summer training undertaken at Lupin Ltd. at
Ankleshwar on partial fulfilment of BBA Course. It has been a very great experience
to get training under such a reputed pharmaceutical company.
After preparing report on job satisfaction among the employees, I learn lots of things
about it and how it is important to the organization. It helps me to increase my
knowledge & level of understanding the people. In Lupin Ltd. there are easy &
systematic system for all activities related to work & their human relations are very
good in nature & organization culture is very much inspirational. All employees are
very supportive & enthusiastic about the organization growth.
So lastly all my best wishes for a better future.
106
107
Questionnaire
On
Employee Satisfaction
1) Satisfaction level regarding working life’s in an organization.
2) Ability to balance work with their personal life.
3) Level of understanding of role, responsibility & authority in an organization.
4) Level of understanding the HR & welfare policy.
5) Level of understanding of vision statement.
6) Level of Satisfaction regarding the Physical condition of workplace like space, storage &
hygiene.
7) Satisfaction level regarding co-operation between different departments.
8) Satisfaction regarding the inter-personal relationship with peers, superior & subordinate.
9) The career path that respondent are able to see in the organization.
10) Plan to work with Lupin in future.
a. <1 year
b. 1-3 year.
c. 4-6 year
d. 7-10 year
e. >=11 year
f. Till Retirement
g. Depend upon personnel growth
11) Level of which company makes good use of employee’s skill & talent.
12) The freedom to try employee’s own method to do a job in better way.
13) Quality of training given by the Lupin to trainee.
14) The chances to learning something new.
108
15) The way superior gets respondent’s view & take it when making key decision.
16) The level of stress laid by the superior or the management.
17) The way by which management solve the employees’ problem.
18) Satisfaction regarding the Safety provided by the company.
19) The way employee’s skill match with the job.
20) List of facility which you (employee) feel that it will help you to increase the satisfaction
level.
a. Man movement vehicle within the plant
b. Allowing Mobile phone in co.
c. Variety & high quality food should be provided by company.
d. Yearly Picnic for employees.
109
Balance sheet 2013-14
CONSOLIDATES BALANCE SHEET Rs. (Million)
As at 31st march, 2,013.00
SOURCE OF FUNDS
SHAREHOLDERS FUND
Equity share capital 895.10
Reserve & surplus 51,146.07
Minority interest 594.05
Loans funds
Secured Loans 6,369.02
Unsecured loans 5,275.07
Deffered tax liabilities (net) 2,336.08
Total 66,618.00
Application fund
Fixed assets
Gross block 41,768.09
less: depreciation and amortisation 16,840.04
Net block 24,928.05
Capital work-in-progress 3,909.00
Goodwill onconsolidation 5,073.02
Investments 20.06
Deffered tax Asset (net) 704.04
Other assets
Inventories 19,489.03
Receivables 21,869.09
Cash & bank balance 4,348.08
Other 8,794.09
54,502.09
Other liabilities
Liabilities 17,836.04
provision 4,684.02
22,520.06
Net other Asset 31,982.03
TOTAL 66,618.00
110
Reference
 www.lupinword.com
 www.economictime.com
 Facebook.com/proudetobeatlupin
 Moneycontrol.com
111

Lupin Summer training

  • 1.
    A Summer Training Report For LupinLimited Submitted to NARMADA COLLEGE OF SCIENCE AND COMMERCE, BHARUCH Affiliated to VEER NARMAD SOUTH GUJARAT UNIVERSITY, SURAT In partial fulfilment of the Requirement for the degree of BACHELOR OF BUSINESS ADMINISTRATION Submitted By GANDHI RAJAT SURESHBHAI Roll no: 07 TY BBA (Semester-V) Narmada College of Science and Commerce BBA Programme Zadeshwar Bharuch MAY – JUNE – 2014. 1
  • 2.
  • 3.
  • 4.
    Declaration I, Rajat GandhiS., hereby declare that the report on summer training and project work entitled “Job Satisfaction” is a result of my own work & my indebtedness to other work / publications, if any, have been duly acknowledge. Place: Bharuch Date: 21/06/2014 Rajat Gandhi S. 4
  • 5.
    Acknowledgement I am astudent of BBA at Narmada College of Science & Commerce, Bharuch. First of all I would like to thank to Mr Digant chhaya (Head, HR) for allowing me to do training in Lupin Limited. I would also like to thank to Mr Hemant Rana (Executive, HR), Mr Saurabh Mehta (Executive, HR) & Bhavesh Prajapati (Officer, HR) spending their precious time during the HR session. I also would like to thank to Mr. Hitesh Modi (Store executive) & Prakash Dixit (Executive, QA). I would like to thank to our college Principal Dr. B.M. Raval & HOD of BBA, Mrs. Smita Nair for giving me such opportunity to complete my training in such organization. I also would like to thank to Mr Sandeepan Bandopadhyay. And finally, I would like to thank to each and every member of Lupin Limited for their kind support. 5
  • 6.
    INDEX Sr. No SubjectPage No. 1 General Information 1 2 Production Department 14 3 HR Department 27 4 Finance Department 43 5 Purchase / Stores Department 49 6 Quality Assurance 57 7 Dispatch & Logistics 64 8 Mini Project 66 6
  • 7.
    List of Tables Sr.No. Subject Page No. 1 Milestones 6 2 Awards 7 3 Board of Director 8 4 Management Team 9 5 Performance Graph 10 6 Subsidiary Companies 11 7 Present Product Mix 13 8 Uniform Policy/Rainy wear 29 9 Shift Time 31 10 Taxes 47 11 Movement of Share Price 48 12 Mini project criteria 69-89 List of Graph Sr. No. Subject Page No 1 Sales 10 2 Profit 10 3 Performance Appraisal system 38 4 Job satisfaction 70-89 List of Charts Sr. No. Subject Page No .1 Lupin’s Value 3 2 Production departmental structure 15 3 Process of TA 18 4 HR departmental structure 28 5 Finance departmental structure 44 6 Purchase/store departmental structure 50 7 Process of Purchase 53 8 Receipt of Raw material 54 9 Issue of Raw material 55 10 Q.A departmental structure 58 11 Types of Calibration 63 7
  • 8.
  • 9.
  • 10.
    The Meaning ofLUPIN:- L= Learning organization. U= Unity (Team Work). P= Performance to achieve the best. I= Involvement N=Nature the culture. 10
  • 11.
  • 12.
    1.1 Background ofLupin • Lupin Limited was established in 1968 by Dr. Desh Bandhu Gupta with 600 Employees .It is the manufacturer of Active Pharmaceutical Ingredients, Pharmaceutical Raw Material, Drugs and Pharmaceutical products. • Headquartered in Mumbai, India. Lupin Limited today is an innovation led transnational pharmaceutical company producing a wide range of quality, affordable generic and branded formulations and APIs for the developed and developing markets of the world. • Lupin first gained recognition when it became one of the world’s largest manufacturers of Tuberculosis drugs. • Lupin’s world class manufacturing facilities, spread across India and Japan, have played a critical role in enabling the companies realize its global aspirations. Benchmarked to International standards, these facilities are approved by international regulatory agencies like US FDA ( US Food and Drug Administration), UK MHRA ( UK Medicines and Healthcare Product Regulatory Agency) , Japan’s MHLW (Ministry of Health Labour and Welfare), TGA (Therapeutic Goods Administration) Australia, WHO (World Health Organization), and the MCC (Medicines Control Council) South Africa. • The Company's US revenues grew by 54% to 36,830 million during FY 2013, up from 23,930 million in FY 2012. The Brands business contributed 21% of total US sales whereas the Generics business contributed 79% during FY 2013. The Company aims to strengthen its branded portfolio with the launch of additional products • Lupin’s Drugs and products reach over 70 countries in the world. Today, Lupin has emerged as the 5th largest and the fastest growing Top 5 company in the U.S, the only Asian company to achieve that distinction. The company is also the fastest growing, top 5 pharmaceutical players in India and the fastest growing top 10 Generic players in Japan and South Africa. 12
  • 13.
    1.2 Objectives √ Enableyou to make a smooth & harmonious beginning with organisation & the work environment. √ To provide uniform guidelines & standardized procedure for the implementation of various policies. √ To communicate HR related policies as established and amended by the management. 1.3 Vision Statement AN INNOVATION LED TRANSNATIONAL PHARMACEUTICAL COMPANY. 13
  • 14.
    1.4 Milestones:- Year Milestones 2014 LupinAcquires Laboratories Grin, Mexico; Specialty Ophthalmic Company; Enters the Latin American Market. 2013 Inauguration of new plant at Nagpur. 2011 Lupin Acquires I'rom Pharmaceuticals through its Japanese Subsidiary. 2008 Lupin acquired stake in Generic Health Pty Ltd., in Australia. Lupin acquired Pharma Dynamics in South Africa. 2007 Lupin acquired Vadodara based Rubamin Laboratories Ltd. Lupin acquired Kyowa Pharmaceutical Industry Company Limited, a leading Generic Company in Japan. 2005 US FDA and MHRA (UK) approvals were received for Goa. New Lovastatin plant at Tarapur was approved by the US FDA. 2004 WHO approval was received for Plants at Goa and Aurangabad. 2003 Lupin had successfully implemented SAP ERP across the Company to unify all business functions and processes. 2002 New Anti-TB facility was commissioned at Aurangabad. 2001 Lupin became the only Asian Pharmaceutical company to receive US FDA approvals for its sterile cephalosporin facility. Lupin Chemicals Ltd, whose name was changed to Lupin Limited. 2000 Work commenced on the R&D Centre at Pune. 1997 7 ACCA at Ankleshwar got US FDA approvals. 1996 Government of India conferred the 'Best Exporter' Award on Lupin. 1992 Won FICCI's (Federation of Indian Chambers of Commerce and Industry) award for contribution towards rural development. 1989 Lupin Chemicals (Thailand) Ltd was established. Two Plants Ankleshwar and Mandideep received US FDA approvals for maintaining stringent quality standards. 1988 Cephalexin Plant at Mandideep and 7 ADCA plant at Ankleshwar went on stream. 1980 Lupin commissioned a formulations plant and an R&D center at Aurangabad. 1972 Lupin Laboratories Pvt Ltd was incorporated. 1968 Lupin commenced business. 14
  • 15.
    1.5 Awards:- Year Awards 2014 Ms Vinita Gupta - Forbes Asia Businesswomen - Power 50. 2013  Dr Kamal Sharma bags the Business Today Best CEO Awards 2013.  Dr Desh Bandhu Gupta (Founder and Chairman) won the Frost & Sullivan - Lifetime Achievement Award.  Ms Vinita Gupta, CEO, Lupin Pharmaceuticals, bagged the Ernst & Young US 2012 'Family Business Award'. 2012  Lupin bags "Niryat Shree" Gold Trophy for 'outstanding export performance' in the category of chemicals, drugs, pharma and allied products, during the year 2009-2010, by FIEO (Federation of Indian Export Organisations).  Dr Desh Bandhu Gupta (Founder & Chairman) has won the 'Ernst & Young Entrepreneur of the Year 2011' Award in the Life sciences and Healthcare sector.  Lupin ranked 1st amongst India's "Best Companies to Work for" in the Biotechnology and Pharmaceutical Sector. 2011  IMM (Institute of Marketing and Management) Award for Excellence as Top Organisation.  Lupin has won the NDTV Business Leadership Awards, 2011: Indian Pharmaceutical Company of the Year.  Lupin ranked 2nd amongst India's "Best Companies to Work for" in the Biotechnology and Pharmaceutical Sector. 2010 Best Drug Development Company, Asia' by The New Economy Pharmaceutical & Healthcare Awards 2010. 2009  Outstanding Export Performance Award by Pharmexcil (Pharmaceuticals Export Promotion Council of India).  International Excellence Award by Institute of Economic Studies. 2008 'Wal-Mart Supplier Award of Excellence' for overall commitment, performance, on-time shipping, innovative programs and overall partnership. 2007 Cardinal Health conferred two awards – the “Trade Representative of the Year” and the “Quality Supplier Award” to Lupin Pharmaceuticals Inc. 15
  • 16.
    1.6 Present Profile:- ⇒Board of Directors Sr.No. Name Designation 1 Dr Desh Bandhu Gupta Chairman 2 Dr Kamal K Sharma Vice Chairman 3 Mrs M. D. Gupta Executive Director 4 Mrs. Vinita Gupta CEO 5 Mr. Nilesh Gupta Managing Director 6 Dr Vijay Kelkar Director 7 Mr Richard Zahn Director 8 Mr R. A. Shah Director 9 Dr K. U. Mada Director 10 Mr. Dillep C. Choksi Director 16
  • 17.
    ⇒ Management Team:- Sr.No.Name Designation 1 Dr Desh Bandhu Gupta Chairman 2 Dr Kamal K Sharma Managing Director 3 Mrs Vinita Gupta Group President & CEO Lupin Pharmaceuticals Inc 4 Mr Nilesh Gupta Group President & Executive Director 5 Dr Rajender Kamboj President Novel Drug Discovery & Development 6 Dr Cyrus Karkaria President Biotechnology 7 Mr Ramesh Swaminathan President Finance & Planning 8 Mr Shakti Chakraborty Group President India Region Formulation 9 Mr Vinod Dhawan Group President AAMLA & Business Development 10 Mr Divakar Kaza President Human Resources Development. 11 Mr Naresh Gupta President API & Global TB 12 Mr Paul McGarty President Lupin Pharmaceuticals Inc 13 Mr Sunil Makharia Executive Vice President Finance 14 Mr Andrew Macaulay Executive Vice President Europe 15 Mr Alok Ghosh President Technical Operation. 16 Mr Debabrata Chakravorty Executive Vice President Supply Planning & Strategic Sourcing 17
  • 18.
    1.7 Performance Graphover Last Three Year:- Year Sales (Rs. In millions) Profit (Rs In millions) 2011-12 5780.78 809.98 2012-13 7082.91 804.37 2013-14 9641.30 1260.43 Sales (Rs. In Crore) 5780.78 7082.91 9641.3 0 2000 4000 6000 8000 10000 12000 2011-12 2012-13 2013-14 Profit (Rs. In Crore) 809.98 804.37 1260.43 0 200 400 600 800 1000 1200 1400 2011-12 2012-13 2013-14 1.8 Locations in India- 18
  • 19.
     Aurangabad  Ankleshwar Mandideep  Tarapur  Goa  Jammu  Vadodara (Navodigm)  Indore  Nagpur 1.9 Subsidiary companies- Company name Country Date of take over Lupin Pharmaceutical inc. U.S.A 30th June, 2003 Lupin Australia pvt. Ltd. Australia 1st December, 2004 Lupin Holdings B.V Netherland 30th March, 2007 Lupin Atlantis Holdings SA Switzerland 5th June, 2007 Kyowa Pharmaceutical industry co. ltd. Japan 18th October, 2007 Pharma Dynamics Ltd. South Africa 1st March, 2008 Harmosan Pharma Gmbh Germany 25th July, 2008 Multicare Pharmaceuticals Philippines, Inc., Philippines 26th March, 2009 Lupin (Europe) Ltd. U.K 5th June, 2009 Lupin Pharma Canada Ltd. Canada 18th June, 2009 Lupin Mexico SA de CV Mexico 23rd August, 2010 Generic Health Pty Ltd. Australia 27th September, 2010 Bellwether Pharma Pty Ltd. Australia 27th September, 2010 Max Pharma Pty Ltd. Australia 27th September, 2010 Lupin Philippines Inc. Philippines 20th December, 2010 Lupin Healthcare Ltd. India 17th March, 2011 Generic Health SDN. BHD. Malaysia 18th March, 2011 19
  • 20.
    I'rom Pharmaceutical Co.Ltd. Japan 30th November, 2011 1.10 Competitive Scenario:- 1. Sun Pharma Industry 2. Ranbaxy Laboratory 3. Cadila Health care 4. Glenmark Pharma 5. GlaxoSmithKline Pharma 6. Shilpa Medicare 20
  • 21.
    1.11 Present ProductMix:- ANTIBIOTICS ANTI-TB CENTRAL NERVOUS SYSTEM Cephalexin Ethambutol Levetiracetam Cefaclor Pyrazinamide Lacosamide Cefadroxil Rifampicin Eslicarbazepine Acetate Cefprozil Rifabutin Rasagiline Mesylate Rifaximin Pregabalin 1.11.1 Product Mix at Ankleshwar:- Bulk Drug (Active Pharmaceutical Ingredients (API)) Ethambutol Hydrochloride  Bulk Drug Intermediates 7-ADCA (Amino Deacetoxy Cephalosphoranic Acid) 7-ACCA (Amino Chloro Cephalosphoranic Acid) L-Mandelic Acid D-Mandelic Acid D2-Aminobutanol 7-Amino Ester 7-APCA Celpoxime Acid T2954. L2-Aminobutanol 21
  • 22.
  • 23.
    2.1 Departmental Structure:- 23 GeneralManager Sr Executive Officer (4) Superior Assistant Operator Helper
  • 24.
    2.2 Activities:- • Preparing,reviewing, approving and distributing the instruction for the production of intermediate or API as per SOP. • Reviewing of all production batch records and ensuring that these are completed and signed. • Making sure that all production activities are reported, evaluated and critical deviations are investigated with the help of Q.A department and the conclusions are recorded. • Ensuring that all the necessary calibrations are performed and its records are maintained. • Evaluating proposed changes in product, process or equipment. 24
  • 25.
    2.3 Types ofproduct and their specifications:- Tartaric Acid 2.3.1 Raw Material used:-  Calcium Tartrate (C4H6O6)  Calcium Sulphate (CaSO4)  Water (H2O) 2.4 Utilities Requirement of Plant 1. Process water = No Specific quantity 2. Cooling Water = 2.1. Flow rate  200 m3 /hour 2.2. Pressure  2.5 to 4 kg./cm2 2.3. Inlet Temp.  28˚- 40˚ C 3. Steam = 3.1.Total Flow rate  3000 kg/hr. 3.2.Low pressure steam 3.2.1. Flow rate  2500 kg/hr. 3.2.2. Pressure  4 kg/cm2 3.3.Medium pressure steam 3.3.1. Flow rate  500 kg/hr. 3.3.2. Pressure  8 kg/cm2 4. Power = 4500 KW/day (Approx.) 5. Chilled Brine = 25
  • 26.
    5.1. Brine MEG (mono ethylene glycol) 5.2. Temp. of Brine  -20˚ C 5.3.Pressure  3 kg/cm2 5.4.Use for chilling of water up to 5 C 5.5.Flow rate  400 lits/day 6. Compressed Air= 6.1. Pressure  3-5 kg/cm2 2.5 Production process of TA & its flow chart:- 26 Decomposition Filtration Evaporation Crystallization Filtration Drying
  • 27.
    2.6 Batch preparationof Tartaric Acid:- In the batch preparation process, calcium Tartaric that has come from the E.T.B plant is dissolved in washing ML & spent acid in a decomposition reactor. i. Decomposition:-  It is the first step to the production of tartaric acid.  For the decomposition process MSRL (Mile Steel Reactor Liqor) anchor agitator is used.  In the decomposition process molecule simply break down into its element. Procedure:-  After charging the material the batch is mix for about 2 hours  Reaction (mixing) is carried out at 75˚C. This temperature gains through the exothermic reaction.  In the case the temperature not reaches 70˚C.  Mixing is done at 30-40rpm. 27
  • 28.
    ii. Filtration:- Filtration isthe process in which solid and liquid materials are separated out. Filtration is done in the centrifuge filter, in which material feed into it, at a high rpm (1500 rpm) solid is separated & liquid is filtered. This filtration process is performed by using Polypropylene cloth as a separation medium. Procedure:-  Slurry from the reactor is feed in the centrifuge at 150 rpm.  After charging of slurry rpm of centrifuge is increased to 1500 rpm.  Due to centrifugal force the solid particles of CASO4 gather at the filter cloth on the wall & the liquid is passed from pores of the wall.  Filtrate contains 20-24% tartaric acid & is collected in a vessel.  The by product CASO4 is collected from the bottom chute of centrifuge. 28
  • 29.
    iii. Evaporation:-  Itis done in MSRL Evaporator.  Evaporator is a reactor to remove the 70% (approx.) water from ML.  It is a batch process.  In the evaporation process water vapor is vaporized by the heat or steam at low pressure. Objective:- To remove the water from the slurry Procedure:-  Charging the Mother Liqur in MSRL evaporator, evaporation done in the presence of steam.  Usually low pressure is kept about 0.5 to 3.5 kg.  Heat transfer takes place in the boiler steam pass through the shell side of the boiler & liquid pass through the tube side.  In the eliminator ML& water vapor are separated.  When specific gravity of Molecules 1.47, stop the evaporator.  Transfer the liquor to the crystallizer. 29
  • 30.
    iv. Crystallization:- Crystallization isthe process of solidification of the liquid with the help of cooling. The liquid ML at the low temperature converts into the crystals. Objective:- To convert liquid into solid crystals. Procedure:-  In this process the hot liquid is converted into solid crystals by means of cooling.  The evaporated ML is passed into the crystallizer i.e. “Jacketted 55 reactor” through pipelines at a maintained flow rate.  Cooling coils are mounted around the crystallizer in which cold water is passed, which helps in cooling.  Water is supplied from bottom end of the crystallizer to the top end.  Cold water cools down the temperature & mass from 85˚C to 40˚C.  The agitator runs at 20 to 40 rpm which help in the cooling equally.  Crystallization is done in about 3 hours.  After crystallization process the ML is passed to the centrifuge.  In this process the hot liquid is converted into solid crystals by means of cooling. 30
  • 31.
    v. Filtration:- Cooled crystallizedML is separated by filtration. Filtration is done in the centrifuge. Through the centrifugation process, solid tartaric acid is separated & liquid ML is squeezed out from the filter basket. Procedure:-  Slurry from the reactor is feed to the centrifuge at 500 rpm.  After charging of slurry rotation rpm is increased to about 1500 rpm.  Due to centrifugal force the solid particles of tartaric acid gather at the filter cloth on the wall & the liquid is passed from pores.  Collect the filtrate in vessel.  This filtrate is again & again centrifuged & then all tartaric acid is collected. 31
  • 32.
    vi. Drying:- In thisprocess moisture is removed from the product. Tartaric acid that is collected from the centrifuge contains about 3 to 5 % moisture, which is removed by the drying process and after drying the dry tartaric acid is collect in the bag and passes to the Ethambutol plant. 32
  • 33.
    2.7 Types ofmaterial handling equipment used:-  Trolley  Lift Inventory management for raw material and finished materials:-  Raw Material stores in the blue drums.  Finished Product stores in the cold storage Micro-Motion Study Activity Standard time (Min.) Actual Time (Min.) Checking of reactor cleanliness 00.05 - 00.10 00.05 Charging of Influent water 0.15 – 0.45 0.25 Charging of Spent Acid 1.00 – 2.00 1.00 Charging of CaT 2.00 – 3.00 2.00 Heat & maintaining reaction mass (80˚C ± 5˚C) 2.00 2.00 Ph adjust 01.00 – 02.00 2.00 Centrifuge Slurry 3.00 – 6.00 6.15 33
  • 34.
    2.8 Co-ordination between:- 1.Stores and Production: Store department stores raw material, spare part of machinery & chemical whenever Production department need, store department issue the raw material & spare part. 2. Purchase and Production: Purchase department purchase raw material, spare part & safety equipment for employees. Whenever Production department need any kind of materials it communicates with the purchase department. 3. Production and Dispatch: Production department sent the finished product to the Dispatch department and Dispatch department sent the finished at their respective places. 4. Production and Maintenance: Whenever Production department require any kind of service to machinery Maintenance department take care of maintenance. The Maintenance people also takes the regular visit of the Production area to check test the machines & equipment. 34
  • 35.
  • 36.
    3.1 Departmental structure:- 36 PresidentHR Vice President HR Sr. Manager Manager HR Sr.Executive HR Officer HR Jr.Officer
  • 37.
    3.2 HR Policy 1Medical Policy-: 1.1 All employees are covered by the mediclaim policy subject to the terms and limits prescribed under the scheme. 1.2 This policy covers self, spouse and two children up to the age 21. 2 Group Accident Insurance Policy-: 2.1 This insurance covers all the employees against accident resulting in death or permanent disablement 2.2 This policy does not cover death, injury or disablement resulting from intentional self-injury, suicide or attempted suicide insanity or the influence of drugs or drink. 3 Uniform Policy-: 3.1 All the categories of employees are given 3 set of uniforms ones in a year. 3.2 None wearing of uniform is indiscipline, employees at workers level have deduction in their salary. Welfare Items Category Time Safety shoes Workmen Every year Staff & manager Every two year Civil shoes Admin./Q.C dept. Every two year Rainy Wear Welfare Items Category Time Rain coat All employees Once in two years Rainy shoes Workmen & tech. personnel Every year Admin. Personnel/ Q.C Once in two year. 37
  • 38.
    3.3 Activities:-  ManpowerPlanning  Recruitment of Manpower  Joining and Induction  Compensation & Benefits  Performance Appraisals  Welfare Facilities  Employee Relation  Reward System  Self-Development Scheme  Exist Interview  Learning & Development Programme  Industrial Relation  Conflict Resolving 38
  • 39.
    3.4 Function ofTime Office:- Attendance Marking:- Individual employees are issued punch cards through which he/she should record his/her attendance on all the occasions of entering the premises or going out of premise in case forgot to personal department through the HOD otherwise employee will be marked absent. Shift change:- An employee will be eligible for shift change on two occasions for his colleague in a month through prescribed form. This is strictly at the discretion of the management and depending on work exigencies Shift Time 1st Shift 7 am to 3 pm 2nd Shift 3 pm to 11pm 3rd Shift 11 pm to 7 am General Shift 9:15 am to 5:45 pm Late coming:-  Workmen are allowed to late for duty each shift up to 10 minutes.  After 11 to 15 minutes late coming is consider.  Late coming is allowed on 3 occasions per month.  After 3 occasions half day leave will be deducted.  If leave is not in balance, washing allowance will be deducted.  After 15 minutes workman are not allowed for duty.  Transport facility;- In case vehicle does not reach the point then workman who come to duty in such occasion 30 minutes late coming is allowed. 39
  • 40.
    3.5 Salary Procedure:- Asa policy salary payments are made through bank transfer for whom an employee has to open an account in HDFC Bank/Axis Bank / ICICI Bank/Kotak Bank. Lupin mostly prefers Kotak Bank a/c of employees. Paid Holidays:- Company gives weekly off on Sunday & additional weekly off is on 2nd Saturday of every month. Every year 10 Paid holidays are being enjoyed by the employees. 40
  • 41.
    3.6 Leave Policy— Annual Leave:- Holidays- All permanent employees can enjoy annual leave of 30 days per annum. Leave will be credited @ of 2.5 days per month.  Sick Leave (SL):- Application for sick leave should be submitted as soon as possible & within 2 days submitted a medical certificate from a registered medical practitioner. The certificate should be submitted immediately on resuming duty along with fitness certificate.  Maternity Leave (ML):- All permanent female employees who are not covered under ESI (Employee State Insurance) scheme shall be entitled to maternity leave of 84 days (12 week) twice in their service.  Only those female employees who have put in 80 working days in a period of 12 months immediately preceding the commencement of leave prior to delivery shall be entitled to maternity leave.  Paternity Leave (PL):- Lupin gives Paternity leave to permanent employees to support his wife & family after the birth of child. Paternity leave would be allowed for maximum 5 working days. Such leaves can be availed maximum twice in service tenure.  Leave for Adoption: - Employees will be entitled to leave for adoption of child aged below 12 years. This leave will of 6 weeks for female employee and for male employee it will as per the paternity leave.  Sabbatical Leave: - All employees who have put in minimum 3 years of services in organisation can take ‘Break in service’, normally allowed once in a career in order to manage any personal situation. Such break in service not exceed 1 year. 41
  • 42.
    3.7 Details inemployees personal file. o Original application of candidate o Interview call letter o Joining formats like,  Induction form, all academic credentials, experience certificates of previous employment, Age proof, Training Certificate, Joining letter etc. o Appointment letter o Training attendance sheet o Performance appraisal form o Promotion letter When the employee leaves the service, the resignation letter & company’s acceptance letter is filled at the end of which his service file is closed. Employee’s file remains with the company for a period of at least 5 years. 42
  • 43.
    3.8 Human ResourcePlanning • Human Resource Planning is the process of details about manpower’s requirement and means of meeting the requirement in order to carry out the integrated plan of the organisation. • Human Resource Planning is very important task for HR department. • HR department decided right number of people and right kind of people at right place at right time. • The aim of Human Resource Planning in Lupin Limited is:- √ To meet future human resource needs. √ To utilize the existing manpower. √ To integrate and monitor human resource policy. 43
  • 44.
    3.9 Recruitment &Selection Procedure:- It is conducted at the plant to fill up the vacancies in both management & non-management level. The first step is to analyse the need of the manpower. The various sources are adopted for the management as well as non-management staff. i. Recruitment ii. Induction iii. Training & Development iv. Payroll v. Employee engagement vi. Welfare vii. Separation a. Recruitment a) Gap Identification (Budget-Actual) b) Personal Requisition c) Sources d) Scrutinization e) Shortlisting f) Interview call g) Interview day h) Medical check-up i) Document + offer j) Joining b. Payroll a) Bank a/c b) Attendance c) Salary process d) Bonus Mediclaim 44
  • 45.
    c. Induction a) Udbhav-Induction at Lonawala b) One week inplant induction c) Department allotment d. Training & Development a) Behavioural b) Language c) Technical training d) Utkarsh e) Leader plus f) First time manager g) Apni to Pathsala h) SETU e. Employee engagement a) Buddy Programme f. Welfare a) Unifrom b) Canteen c) Transportation d) Marriage Gift e) Employee Credit Policy f) Surbhi Kala Kendra g. Separation 45
  • 46.
  • 47.
    3.10 Performance AppraisalsSystem :- In Lupin Bell curve method is used to do performance appraisal. Bell curve performance appraisal method is normally based on the process of Target setting & to achieve it. 1. PSBP – Performance significant Below plan 2. PBP – Performance Below plan 3. PMP – Performance Meets Plan 4. PAP – Performance Above Plan 5. PSAP – Performance significant Above Plan Every year targets are evaluated in month of April. And on the base of the result employee gets transfer, promotion, increment, new targets, allowances, awards etc. 47 1 2 3 4 5
  • 48.
    3.11 Training andDevelopment activities:- After completion of training, trainer take written test from the employee and get the feedback . 3.11.1 Types of training programmes for employees:- Types of training 1. On the job training 3. Safety training 4. Induction training “UTKARSH” 3.11.2 Procedure of Training:-  As per the performance appraisals training includes, the name of the employees who required the training & the subject of training.  After this, the arrangement for training is done. The training can takes place at both the inside & outside the factory premises. For internal training the external faculties called or otherwise the internal identified trainers may conduct the training.  An Individual intimation form is send to the concern employee regarding the type of training which he needs to undergo with date & venue after intimation to the HODS.  After the completion the trainee the employee fill the training feedback form submit the same to the HR department.  Company also takes the written test of the trainee after the completion of training.  The feedback form is then analysed & checked to know the effectiveness of training. Then the comparison of his earlier performance& the current performance takes places. 48
  • 49.
    3.12 Promotion andTransfer Policy:-  Promotion:- The company gives more than 100 promotion in year & this promotion is purely on the basis of performance of employee. The promotional need is identified after the performance appraisal of employee takes place and also on bases of organizations requirement & while giving promotion the following points are taking in to consideration.  Employee’s performance  Attitude of employee  Quality of work  Attendance of employee  Employee capabilities  Awareness of work  Transfer:- Transfer is not viewed as a punishment in Lupin limited. Transfer takes places for the betterment of organisation as well as for employee or due to the employee’s requests. Transfer can take place within department at same location or within the group company. But here whenever transfer is given to an employee as per policy. The salary also revised with transfer company also provide paid holidays, joining time, transportation costs, transport allowance etc. 3.13 Administrative activities:-  Transportation  Safety and Security  Gardening  Cleaning and Housekeeping Activity 49
  • 50.
    Welfare activities:-  Canteen Uniform & Safety shoes  Rainy wear & gumboot & winter wear  Mediclaim  Washing allowance  Leave travel allowance  Sport competition  Education allowance  Loans  Birthday wishes & anniversary wishes card  Long term service award: • Gold Coin • Silver Award • Marriage Gift 50
  • 51.
    3.15 Industrial Relationsenvironment:- The overall industrial environment is conductive. Till the date strikes of any type are not occurred in Lupin, Ankleshwar, so we can say that employees are happy with the organization. If in case there is any problem related to the employee, the employee has discussed with the worker committee and there are at some conclusion. The worker welfare committee has seven members in total. 3.16 Activities carried out towards organization development:- The following activities are carried out towards organisation development.  To maintain good relation with workmen representation committee.  To make settlement with workmen representative committee.  The company gives that type of facilities which aim to take employee feel ease with following facilities,  General clearness  Lighting & ventilation  Safety measures  Parking area  High Security 51
  • 52.
  • 53.
  • 54.
    4.1 Departmental Structure:- 54 FinanceHOD DGM Manager Account Manager Costing Executive (3) Officer (2) Officer
  • 55.
    4.2 Function ofall departmental employees • Maintaining and Keeping of account record. • MIS and Costing • Compliance to various outside agencies like VAT, Central sales tax, Income tax etc. • Cash & Bank transaction. • Vendor/Supplier & job processes. • Sales & Customer Accounting. • Accounting of fixed assets. • Other Expenses like services & consultancy labour supplier. • Accounting of Inventories. • Provision of Expenses. • Monthly/Quarterly/Yearly Account Closing. • Accounting of various taxes and filling of returns. • Get accounts audited from audit agencies. 55
  • 56.
    4.3 Budgetary ControlSystem / Process:  Budget Manual: As per the corporate guidelines budget prepare for whole year.  Budget Period: April to March.  Principal Budget Factor: • Marketing Requirement. • Profitability.  Budget Centres: • Production. • Utilities. • Other Overheads.  Accounting Methods/System: Accounting Method is Dual Entry System.  Costing of the main Product:- Raw Material Packaging of Material Utilities Salary & Welfare Spares Overheads Depreciation 56
  • 57.
    4.4 Long-term &Short-term Finance:  Long Term: • Equity Share capital. • Reserves & Surplus. • Loans.  Short Term: • Inventories. • Sundry Debtors. • Cash & Bank Balances. • Loans & Advances.  Procedure of raising Finance: Procedure of raising Finance is done by Head office, Mumbai.  Working Capital Management: It is handled by Head office, Mumbai.  Computer Software used to assist in Financial Management: SAP is used to assist in Financial Management. 4.5 Taxes:- Types Rates For whom to pay Corporate Tax 34% Central Government Excise Duty 8% Central Government Income Tax 1.Tax Deduction Source (TDS) 2.Tax Collection Source (TCS) Central Government Value Added Tax (VAT) State Government Central Sales Tax (CST) 2% State Government Works Contract Tax (WCT) 4% State Government 57
  • 58.
    4.6 Movement ofprices during one month: Date Closing Price Date Closing Price 20/05/2014 929.50 05/06/2014 927.15 21/05/2014 929.35 06/06/2014 947.75 22/05/2014 927.25 09/06/2014 956.70 23/05/2014 929.85 10/06/2014 974.65 26/05/2014 909.30 11/06/2014 980.30 27/05/2014 919.55 12/06/2014 988.80 28/05/2014 929.85 13/06/2014 983.95 29/05/2014 922.55 16/06/2014 971.95 30/05/2014 936.10 17/06/2014 976.80 02/06/2014 921.70 18/06/2014 999.00 03/06/2014 915.55 19/06/2014 1010.60 04/06/2014 924.70 20/06/2014 999.00 4.7 Financial MIS (Management Information System):- MIS contain the estimated product costing & production of each and every product as well as deviation from actual cost and production cost which is prepare monthly basis. 58
  • 59.
  • 60.
    5.1 Departmental Structure:- 60 UnitHead Purchase Manager G.M. Engineering Purchase Executive Purchase Officer Purchase Officer Purchase Assistant
  • 61.
    5.2 Activities:- • Purchasehandling • Local & Imported purchase • Raw material Job work • Capital Goods • Keep eye on Market for new technology & vendor • Develop healthy relation with vendor • Standardisation • Co-ordination with other location • Co-ordination with departments 61
  • 62.
    5.3 Vision:- Right Quality RightPrice Right Time Right Source Right Quantity 62
  • 63.
    5.4 Process ofPurchase:- 63 Receipt of purchase Requisition Enquiry Price of competitors offer Negotiation on with the vendor Release of purchase order Place of actual order
  • 64.
    5.5 Stores Procedure:- 5.5.1Receipt &Storage of Raw Materials No Yes Yes Material OK Material Not OK 64 Vehicle with Materials arrives at Main gate Materials for Lupin Vehicle sent back Record Vehicle reporting time & other details Receipt Document Checking Make gate entry, Weighing & Vehicle sent to store Unloading of Materials Verification of material De-dusting of containers Storage of Materials in Warehouse Packaging Damage If Material is ok Prepare Goods Receipt Note “Under test” Labels sticked by Store Sampling by QC & Sampled Labels pasted by QC QC Test Affix Approved labels by QC Approved materials issue to plant Rejected labels pasted by QC & Mate. Shifted to Rejected area. Disposal Decision Destroy As per SOP Prepare Doc. Return to Vendor Inform QC, Initiate Insurance formalities
  • 65.
    5.5.2 Issue ofRaw Materials:- 65 As per requirement production department send “Issue Slip” Checking of Issue Slip Post the Issue Slip Physically takes out the materials as per issue slip Load in Tempo Materials Issue to user department & acknowledgement taken Filling of Issue Slip
  • 66.
    5.6 Material CodingSystem:- At Lupin Limited, all stored material is coded with six digit number for which starting number of all are fixed which are as follow. 1- Raw Material 2-Packing Material 6-Semi finished Goods 3-Finished Goods 5.7 Inventory Management System:- Lupin is using two types of inventory management system. 1. FEFO (First Expiry First Out) 2. FIFO (First In First Out) 5.8 Stock Verification For Raw material & Packing material company used to verify stock once in a month while engineering & consumable stock verification is done once in a year. 5.9 Types of Divisions in Ware house  Raw Materials Stores  Engineering Stores  Solid Materials Stores  Liquid Materials Stores  Tanker Stores  Cold storage 66
  • 67.
  • 68.
    6.1 Departmental Structure 68 President-Technical operation Sr. Vice President- Q.A Vice President- Q.A DGM- Head Quality (Ankleshwar) Sr. Manager Sr. Manager Executive & officer Executive & officer
  • 69.
    6.2 What isQuality Assurance? The sum total of the organized arrangements made with the object of ensuring that all Drug products of the quantity required for their intended use and that quantity system are in place. Key Principle of Quality Assurance  “Fit for purpose” (Product should be suitable for intended purpose)  “Right 1st time” (Mistake should be eliminated) 69
  • 70.
    6.3 Activities • Preparation& approval standard operating procedures. (SOPs). • Distribution of Documents. • Documentation control • Handling and investigation of Market complaints and batch recalls. • Review & Retrieval of Records. • Training of personnel. • Handling of Deviations. • Handling of OOS (Out of Specification). • Handling of OOT (Out of Trend). • Inspection of Returned Goods. • Self-Inspection (Internal Audit). • Training • Qualification • Validation • APR (Annual Product Review) • Handling of GMP (Goods Manufacturing Practises) 70
  • 71.
    6.4 Different betweenQ.A & Q.C Department The main work of Quality Assurance department is to check that either the finished product is as per the set of standard or not. Q.A department is also known as the Father of the Quality Control department. The reason is that Quality control department is keep check the quality of each and every batch of the products either it is in the form of raw material, semi-finished goods or finish goods while Quality Assurance department is assure that the material which is passed by the Q.C is correct or not. In the Q.C department total three sections  Raw material section  In process material section  Final product section Quality of the products is checked in their all stages by their respective sections. At the end of the production process Q.C department is check the quality of finished item & then they send the results to Q.A department to assure the quality of the product that it is as per the standard norms or not. If Quality Assurance department found OOS, OOT or Deviation in the quality of the product then they inform the Q.C department and start the further formalities. 71
  • 72.
    6.5 Types ofInstruments-: Analytical Balance — To weigh the material from 50mg to 200gm. Micro Balance — To weigh the material from 2 mg to 100gm.. Heads space — To find the part of particle. Karlfisher Titrator — To measure the water in material. Fourier Transform chromatograph — To compare the Products. UV spectrometer — To identify the original colour of material. Sieve shaker — To find the powder quantity in material. Ph meter — To find the ph rate. 72
  • 73.
    6.6 Calibration Definition:- Calibration refersto the process of setting the magnitude of the output of a measuring instrument to the magnitude of the input property within specified accuracy and precision. For example a weighing machine could be calibrated so that it showed the Weight at the correct point. 6.6.1 Type of Calibration 73 Calibration External (Done by External Agency or Instrument) Instrument) Internal (Done by Plant Personal)
  • 74.
  • 75.
    7.1 Activities:-  ReceiveFinished products from factory  Storage of Finished products  Dispatch of products  Maintain of Finished products record 7.2 Mode of dispatch and logistics:- Lupin Ltd is sending some part of goods to Head office Mumbai & some part directly to customers. For transporting goods at Head Office Mumbai, company is sending it by road & for exporting company is using air and sea. 7.3 Source of the dispatch:- Most probably for dispatch company is using ISO Container. 7.4 Dispatch Formats:- • For Local Sale:- • Form 45 • Delivery challan cum excise invoice • Packing List • Certificate of analysis lorry receipt • For Export:- • ARE 1 • Form 45 • Lorry receipt 75
  • 76.
  • 77.
    Introduction- The term jobsatisfaction reveals and focuses on the likes and dislikes of the employees. In this particular study the I try to identify the causes for satisfaction and dissatisfaction among the employees. Employees’ attitude towards job satisfaction may be either positive or negative. It isn't always easy to measure job satisfaction as the definition of satisfaction can be different for different people. Definition of Job Satisfaction-  Job satisfaction is the level of contentment a person feels regarding his or her job.  Job satisfaction refers to a person’s feeling of satisfaction on the job, which acts as a motivation to work. It is not the self-satisfaction, happiness or self-contentment but the satisfaction on the job. Objective of Study  To know how employees feel at their work place.  To analyze the motivation level of employees.  To know the level of support of management towards the employee.  To know the attitude of the employees towards their job & company.  To evaluate the working environment in Lupin.  To examine satisfaction regarding the salary and other benefits of its employees.  To suggest suitable measures to improve the overall satisfaction of the employees in the Organization.  To find the factors that can give more satisfaction to the employee. 77
  • 78.
    Research Methodology – Sourceof data :- Collected through questionnaires. – Data collection Method:- 1. I prepared questionnaires so that I can easily get the information from the respondents. 2. The questionnaires was designed in 5 levels a. Poor Satisfaction b. Need to improve c. Seldom satisfaction d. Great Satisfaction e. Extremely Delighted – Field work & Experience:- The field of work in survey are not in any particular department but, I complete my survey by contacting the different employees from different departments. – Sample Size- 50 78
  • 79.
    Data Analysis &Interpretations Scale Frequency of Response Frequency in Per. Poor Satisfaction Need to Improve Seldom Satisfaction Great Satisfaction Extremely Delighted Total 79
  • 80.
    1) Satisfaction levelregarding working life’s in an organization Scale Frequency of Response Frequency of Per. Poor Satisfaction 4 8.00 Need to Improve 8 16.00 Seldom Satisfaction 9 18.00 Great Satisfaction 20 40.00 Extremely Delighted 9 18.00 Total 50 100.00 Figure 1  Interpretation: Above table & chart is showing the level of satisfaction of employees regarding working life in the organization. 8% of employees are poor satisfied,16% of employees believe that it needs to improve,18% of the employees are seldom satisfied, while 40% of the employees are Greatly satisfied and 18% of the employees are extremely satisfied. 80
  • 81.
    2) Ability tobalance work with their personal life Scale Frequency of Response Frequency of Per. Poor Satisfaction 2 4.00 Need to Improve 8 16.00 Seldom Satisfaction 16 32.00 Great Satisfaction 16 32.00 Extremely Delighted 8 16.00 Total 50 100 Figure 2  Interpretation: Above table & chart is showing the level of satisfaction of employees regarding the balance in their personal & professional life. 4% of employees are poor satisfied, 16% of employees believe that it needs to improve, 32% of the employees are seldom satisfied, while 32% of the employees are Greatly satisfied and 16 % of the employees are extremely satisfied. 81
  • 82.
    3) Level ofunderstanding of rules, responsibility & authority in organisation. Scale Frequency of Response Frequency of Per. Poor Satisfaction 8 16.00 Need to Improve 4 8.00 Seldom Satisfaction 10 20.00 Great Satisfaction 19 38.00 Extremely Delighted 9 18.00 Total 50 100 Figure 3  Interpretation: Above table & chart is showing the level of satisfaction of employees regarding the understanding of role, responsibility & authority in the organisation. 16% of employees are poor satisfied, 8%of employees believe that it needs to improve,20 % of the employees are seldom satisfied, while 38% of the employees are Greatly satisfied and 18% of the employees are extremely satisfied. 82
  • 83.
    4) Level ofunderstanding of HR and welfare policy Scale Frequency of Response Frequency of Per. Poor Satisfaction 5 10.00 Need to Improve 11 22.00 Seldom Satisfaction 8 16.00 Great Satisfaction 16 32.00 Extremely Delighted 10 20.00 Total 50 100 Figure 4  Interpretation: Above table & chart is showing the level of satisfaction of employees regarding understanding of HR & Welfare policy. 10% of employees are poor satisfied, 22% of employees believe that it needs to improve, 16% of the employees are seldom satisfied, while 32% of the employees are Greatly satisfied and 20% of the employees are extremely satisfied. 83
  • 84.
    5) Level ofunderstanding of vision statement Scale Frequency of Response Frequency of Per. Poor Satisfaction 8 16.00 Need to Improve 9 18.00 Seldom Satisfaction 11 22.00 Great Satisfaction 16 32.00 Extremely Delighted 6 12.00 Total 50 100 Figure 5  Interpretation: Above table & chart is showing the level of satisfaction of employees regarding the level of understanding of Vision statement of the company. 16% of employees are poor satisfied, 18% of employees believe that it needs to improve, 22% of the employees are seldom satisfied, while 32% of the employees are Greatly satisfied and 12% of the employees are extremely satisfied. 84
  • 85.
    6) Level ofsatisfaction regarding the physical condition of workplace & space. Scale Frequency of Response Frequency of Per. Poor Satisfaction 4 8.00 Need to Improve 10 20.00 Seldom Satisfaction 10 20.00 Great Satisfaction 12 24.00 Extremely Delighted 14 28.00 Total 50 100 Figure 6  Interpretation: Above table & chart is showing the level of satisfaction of employees regarding the Physical condition of workplace. 8% of employees are poor satisfied, 20% of employees believe that it needs to improve, 20% of the employees are seldom satisfied, while 24% of the employees are Greatly satisfied and 28% of the employees are extremely satisfied. 85
  • 86.
    7) Satisfaction levelregarding co-operation between different department Scale Frequency of Response Frequency of Per. Poor Satisfaction 2 4.00 Need to Improve 7 14.00 Seldom Satisfaction 9 18.00 Great Satisfaction 24 48.00 Extremely Delighted 8 16.00 Total 50 100 Figure 7  Interpretation: Above table & chart is showing the level of satisfaction of employees regarding the co-operation between departments. 4% of employees are poor satisfied,14% of employees believe that it needs to improve,18% of the employees are seldom satisfied, while 48% of the employees are Greatly satisfied and 16% of the employees are extremely satisfied. 86
  • 87.
    8) Satisfaction levelregarding interpersonal relationship with peers, superiors & subordinate Scale Frequency of Response Frequency of Per. Poor Satisfaction 0 0.00 Need to Improve 12 24.00 Seldom Satisfaction 10 20.00 Great Satisfaction 18 36.00 Extremely Delighted 10 20.00 Total 50 100.00 Figure 8  Interpretation: Above table & chart is showing the level of satisfaction of employees regarding the inter- personal relationship with peers & subordinates. 24% of employees believe that it needs to improve, 20% of the employees are seldom satisfied, while 36% of the employees are Greatly satisfied and 20% of the employees are extremely satisfied. 87
  • 88.
    9) The careerpath that respondent are able to see in the orgnisation Scale Frequency of Response Frequency of Per. Poor Satisfaction 0 0.00 Need to Improve 11 22.00 Seldom Satisfaction 10 20.00 Great Satisfaction 13 26.00 Extremely Delighted 16 32.00 Total 50 100.00 Figure 9  Interpretation: Above table & chart is showing the level of satisfaction of employees regarding the career path that they’re able to see at Lupin. 22% of employees believe that it needs to improve,20% of the employees are seldom satisfied, while 26% of the employees are Greatly satisfied and 32% of the employees are extremely satisfied. 88
  • 89.
    10) Plan towork with Lupin in future. Scale Frequency of Response Frequency of Per. <1 Year 1 2.00 1-3 Year 8 16.00 4-6 Year 8 16.00 7-10 Year 2 4.00 >=11 Year 6 12.00 Till Retirement 8 16.00 Depend upon Personnel Growth 17 34.00 Total 50 100.00 Figure 10  Interpretation: Above table & chart is showing the percentage of employees who wants to work with Lupin for different time period. 2% of employees wants to work with Lupin for less than 1 year, 16% of employees wants to work for 1-3 years with Lupin, other 16% employees wants to work for 4-6 years with Lupin while only 4% of the employees wants to work for 7-10 years, 12% of the employees wants to work for more than 11 years with Lupin, 16% employees liked to work with Lupin till their retirement while 34% employees’ decision is depends upon their growth. 89
  • 90.
    11) Level ofwhich company makes good use of employees skills. Scale Frequency of Response Frequency of Per. Poor Satisfaction 0.00 Need to Improve 5 10.00 Seldom Satisfaction 10 20.00 Great Satisfaction 23 46.00 Extremely Delighted 12 24.00 Total 50 100.00 Figure 11  Interpretation: Above table & chart is showing the level of satisfaction of employees regarding the use of employees’ skill & ability by the Lupin. 10% of employees believe that it needs to improve, 20% of the employees are seldom satisfied, while 46% of the employees are Greatly satisfied and 24% of the employees are extremely satisfied. 90
  • 91.
    12) The freedomto try employee’s own method to do a job in better way. Scale Frequency of Response Frequency of Per. Poor Satisfaction 1 2.00 Need to Improve 8 16.00 Seldom Satisfaction 12 24.00 Great Satisfaction 17 34.00 Extremely Delighted 12 24.00 Total 50 100 Figure 12  Interpretation: Above table & chart is showing the level of satisfaction of employees regarding giving the freedom to the employees to do work in their own method. 2% of employees are poor satisfied, 16% of employees believe that it needs to improve, 24% of the employees are seldom satisfied, while 34% of the employees are Greatly satisfied and 24% of the employees are extremely satisfied. 91
  • 92.
    13) Quality ofTraining given by the Lupin. Scale Frequency of Response Frequency of Per. Poor Satisfaction 2 4.00 Need to Improve 9 18.00 Seldom Satisfaction 9 18.00 Great Satisfaction 16 32.00 Extremely Delighted 14 28.00 Total 50 100 Figure 13  Interpretation: Above table & chart is showing the level of satisfaction of employees regarding the Quality of training. 4% of employees are poor satisfied, the percentage of the employees who feel it need to improve & feel seldom satisfaction are same i.e 18%, while 32% of the employees are Greatly satisfied and 28% of the employees are extremely satisfied. 92
  • 93.
    14) The chancesto learning something new. Scale Frequency of Response Frequency of Per. Poor Satisfaction 2 4.00 Need to Improve 5 10.00 Seldom Satisfaction 9 18.00 Great Satisfaction 17 34.00 Extremely Delighted 17 34.00 Total 50 100.00 Figure 14  Interpretation: Above table & chart is showing the level of satisfaction of employees regarding the chances of learn something new.4% of employees are poor satisfied, 10% of employees believe that it needs to improve, 18% of the employees are seldom satisfied, while 34% of the employees are Greatly satisfied and 34% of the employees are extremely satisfied. 93
  • 94.
    15) The waysuperior gets respondent’s view & take it when making the key decision. Scale Frequency of Response Frequency of Per. Poor Satisfaction 5 10.00 Need to Improve 10 20.00 Seldom Satisfaction 8 16.00 Great Satisfaction 16 32.00 Extremely Delighted 11 22.00 Total 50 100 Figure 15  Interpretation: Above table & chart is showing the level of satisfaction of employees regarding the way superior use the employees’ suggestion in the decision making. 10% of employees are poor satisfied, 20% of employees believe that it needs to improve, 16% of the employees are seldom satisfied, while 32% of the employees are Greatly satisfied and 22% of the employees are extremely satisfied. 94
  • 95.
    16) The levelof stress laid by the superior or the management. Scale Frequency of Response Frequency of Per. Poor Satisfaction 3 6.00 Need to Improve 7 14.00 Seldom Satisfaction 15 30.00 Great Satisfaction 16 32.00 Extremely Delighted 9 18.00 Total 50 100 Figure 16  Interpretation: Above table & chart is showing the level of satisfaction of employees regarding the level of stress laid by the superior. 6% of employees are poor satisfied, 14% of employees believe that it needs to improve, 30% of the employees are seldom satisfied, while 32% of the employees are Greatly satisfied and 18% of the employees are extremely satisfied. 95
  • 96.
    17) The wayby which management solve the problem of employees. Scale Frequency of Response Frequency of Per. Poor Satisfaction 2 4.00 Need to Improve 9 18.00 Seldom Satisfaction 7 14.00 Great Satisfaction 21 42.00 Extremely Delighted 11 22.00 Total 50 100 Figure 17  Interpretation: Above table & chart is showing the level of satisfaction of employees regarding the way by which management solve the employee’s problem. 4% of employees are poor satisfied, 18% of employees believe that it needs to improve, 14% of the employees are seldom satisfied, while 42% of the employees are Greatly satisfied and 22% of the employees are extremely satisfied. 96
  • 97.
    18) Satisfaction regardingsafety provided by the company. Scale Frequency of Response Frequency of Per. Poor Satisfaction 1 2.00 Need to Improve 7 14.00 Seldom Satisfaction 10 20.00 Great Satisfaction 15 30.00 Extremely Delighted 17 34.00 Total 50 100 Figure 18  Interpretation: Above table & chart is showing the level of satisfaction of employees regarding the safety provided by the company. 2% of employees are poor satisfied, 14% of employees believe that it needs to improve, 20% of the employees are seldom satisfied, while 30% of the employees are Greatly satisfied and 34% of the employees are extremely satisfied. 97
  • 98.
    19) The wayemployee’s skills match with job. Scale Frequency of Response Frequency of Per. Poor Satisfaction 0.00 Need to Improve 5 10.00 Seldom Satisfaction 10 20.00 Great Satisfaction 23 46.00 Extremely Delighted 12 24.00 Total 50 100 Figure 19  Interpretation: Above table & chart is showing the level of satisfaction of employees regarding employees’ skills match with the Job. 10% of employees believe that it needs to improve, 20% of the employees are seldom satisfied, while 46% of the employees are Greatly satisfied and 24% of the employees are extremely satisfied. 98
  • 99.
    20) Facility bywhich you (employees) feel more satisfied. Scale Frequency of Response Frequency of Per. Vehicle for interior movement 5 10.00 Food 25 50.00 Picnic 10 20.00 Mobile 10 20.00 Total 50 100 Figure 20  Interpretation: Above table & chart is showing the facilities that can satisfy the employees more if they provide by the Lupin, Ankleshwar. 10% of the employees feel that if company provide them vehicle for movement within the plant, 50% of the employees wants the Good Quality of the food, 10% wants that company should arranged a yearly picnic for the employees while other 20% employees will feel more satisfaction if management allow the mobile inside the company to the employees. 99
  • 100.
    Findings From the Surveyof the 50 employees of the Lupin I found that, 1. Out of the 50 employees , 9 employees are extremely delighted with their working life in Lupin, 20 employees are grate satisfied, 9 employees feel seldom satisfaction while 8 employees are think that it need to improve and 4 employees are poor satisfied with their working life in the organization. 2. Out of the 50 employees , 8 employees are extremely delighted that they are able to balance their personnel life with working life, 16 employees are grate satisfied, 16 employees feel seldom satisfaction while 8 employees are think that it need to improve and 2 employees are poor satisfied. 3. Out of the 50 employees , 9 employees are extremely delighted with understanding of rules, responsibility & authority at Lupin , 19 employees are grate satisfied, 10 employees feel seldom satisfaction while 4 employees are think that it need to improve and 8 employees are poor satisfied. 4. Out of the 50 employees , 10 employees are extremely delighted that they are able to understand the HR & welfare policy , 16 employees are grate satisfied, 8 employees feel seldom satisfaction while 11 employees are think that it need to improve and 5 employees are poor satisfied. I found that many employees are not able to understand the HR & welfare policy. 5. Out of the 50 employees , 6 employees are extremely delighted with understanding of the Vision statement of the company , 16 employees are grate satisfied, 11 employees feel seldom satisfaction while 9 employees are think that it need to improve and 8 employees are poor satisfied. 6. Out of the 50 employees , 15 employees are extremely delighted, 12 employees are grate satisfied, 10 employees feel seldom satisfaction while 10 employees are think that it need to improve and 4 employees are poor satisfied with the physical condition of workplace. 7. Out of the 50 employees , 8 employees are extremely delighted with co-operation between the departments, 24 employees are grate satisfied, 9 employees feel seldom satisfaction while 7 employees are think that it need to improve and 2 employees are poor satisfied. Here, I found that most of the employees are satisfied with the co-ordination between departments. 100
  • 101.
    8. Out ofthe 50 employees , 10 employees are extremely delighted with their interpersonal relationship with their peers & superior, 18 employees are grate satisfied, 10 employees feel seld-om satisfaction while 12 employees are think that it need to improve and none of the employees are poor satisfied. I found that interpersonal relationship between employees are very piece full 9. Out of the 50 employees , 16 employees are extremely delighted that they are able to see their career path in Lupin, 13 employees are grate satisfied, 10 employees feel seldom satisfaction while 11 employees are think that it need to improve and none of the employee are poor satisfied. I found that most of the employees are able to see their career path at Lupin. 10. Out of the 50 employees , 17 employees think that their plan to work with Lupin is depends upon their personal growth, 8 employees wants to work with Lupin till their retirement, 6 employees wants to work for 11 years or more than it, out of 50, 2 employees like to work for 7-10 years with Lupin, 8 employees for 4-6 years, 8 employees for 1-3 years while only one employees wants to work with Lupin for less than a year. 11. Out of the 50 employees , 12 employees are extremely delighted that company makes good use of employees skill, 23 employees are grate satisfied, 10 employees feel seldom satisfaction while 5 employees are think that it need to improve. 12. Out of the 50 employees , 12 employees are extremely delighted with freedom to do job in their own method, 17 employees are grate satisfied, 12 employees feel seldom satisfaction while 8 employees are think that it need to improve and 1 employees are poor satisfied. I found that most of the employees are satisfied with the freedom to do job in their own way to do job in better way. 13. Out of the 50 employees , 14 employees are extremely delighted with the quality of Training given by the Lupin, 16 employees are grate satisfied, 9 employees feel seldom satisfaction while 9 employees are think that it need to improve and 2 employees are poor satisfied. 14. Out of the 50 employees , 17 employees are extremely delighted with the chance to learn something new, 17 employees are grate satisfied, 9 employees feel seldom satisfaction while 5 employees are think that it need to improve and 2 employees are poor satisfied. 15.Out of the 50 employees , 11 employees are extremely delighted with the way superior gets their view and use in key decision, 16 employees are grate satisfied, 8 employees feel seldom satisfaction while 10 employees are think that it need to improve and 5 employees are poor satisfied. 101
  • 102.
    16.Out of the50 employees , 9 employees are extremely delighted with the level of stress laid by the superior or management, 16 employees are grate satisfied, 15 employees feel seldom satisfaction while 7 employees are think that it need to improve and 3 employees are poor satisfied. 17.Out of the 50 employees , 11 employees are extremely delighted with the way by which management solve the problem of employees, 21 employees are grate satisfied, 7 employees feel seldom satisfaction while 9 employees are think that it need to improve and 2 employees are poor satisfied. I found that most of the employees are satisfied with the way by which management solve the employees problem. 18.Out of the 50 employees , 17 employees are extremely delighted with the safety provided by the company, 15 employees are grate satisfied, 10 employees feel seldom satisfaction while 7 employees are think that it need to improve and 1 employees are poor satisfied with the safety provided by the company. 19.Out of the 50 employees , 12 employees are extremely delighted with the way employees’ skills match with job, 23 employees are grate satisfied, 10 employees feel seldom satisfaction while 5 employees are think that it need to improve and 5 employees are poor satisfied. 20.Out of the 50 employees, 10 employees think that they feel more satisfaction if company allow mobile phone inside the plant, other 10 employees said that company should arrange yearly picnic, 25 employees said that company should provide the variety & high quality of food while 5 employees feel more satisfaction if company provide vehicle for interior movement. 102
  • 103.
    Findings from Interpretation 1.Major factors which lead to satisfaction among the employees of Lupin ltd o Good relation between superior & subordinate o Co-operation between different departments. o The way of solving the problems of employees by HR o Welfare activity o Safety measures o Safety measures provided by the company o Physical condition of workplace o Able to see their career path 2. Major factors which lead to dissatisfaction among the employees of Lupin ltd. o Poor canteen facility & low quality of food o Merit base promotion o Higher work load o Poor understanding of HR policy o Inadequate manpower 103
  • 104.
    Limitation • At theLupin Ankleshwar plant there are so many restriction & protocols due to security & privacy reason I did not get the permission to visit every area of the company so I was not able to take the opinion of some department’s employee. • Many employees did not respond for the survey due to fear of HR department. • Some employees refuse to give answers by giving the reason that they have not the authority. • Due to work load of employees they take so much time to feel the survey form. • We find that employees have the fear of HR so I could not mentioned their age & name in the survey form. 104
  • 105.
    Recommendations • Company shouldgive the guidance regarding employees role, responsibility & authority. • Company should modify their HR & welfare policy that all employee can understand easily. • Organization should implement the Job rotation after giving proper guidance & arrangement regarding job. • The freedom for taking the decisions should be increased in the case of management level of employees because some time quick decisions are necessary for handling the situation. • The quality of the food of the Lupin Ankleshwar is not so good so company should modify their canteen facility because during the survey I found that most of the employees are dissatisfy with the canteen food quality. • The level of security checking is so high at Lupin so it should be decreased at some requires level because outsiders & company employees also very highly dissatisfied with it. Children admission should be done by the company support. 105
  • 106.
    Conclusions This report isprepared during the summer training undertaken at Lupin Ltd. at Ankleshwar on partial fulfilment of BBA Course. It has been a very great experience to get training under such a reputed pharmaceutical company. After preparing report on job satisfaction among the employees, I learn lots of things about it and how it is important to the organization. It helps me to increase my knowledge & level of understanding the people. In Lupin Ltd. there are easy & systematic system for all activities related to work & their human relations are very good in nature & organization culture is very much inspirational. All employees are very supportive & enthusiastic about the organization growth. So lastly all my best wishes for a better future. 106
  • 107.
  • 108.
    Questionnaire On Employee Satisfaction 1) Satisfactionlevel regarding working life’s in an organization. 2) Ability to balance work with their personal life. 3) Level of understanding of role, responsibility & authority in an organization. 4) Level of understanding the HR & welfare policy. 5) Level of understanding of vision statement. 6) Level of Satisfaction regarding the Physical condition of workplace like space, storage & hygiene. 7) Satisfaction level regarding co-operation between different departments. 8) Satisfaction regarding the inter-personal relationship with peers, superior & subordinate. 9) The career path that respondent are able to see in the organization. 10) Plan to work with Lupin in future. a. <1 year b. 1-3 year. c. 4-6 year d. 7-10 year e. >=11 year f. Till Retirement g. Depend upon personnel growth 11) Level of which company makes good use of employee’s skill & talent. 12) The freedom to try employee’s own method to do a job in better way. 13) Quality of training given by the Lupin to trainee. 14) The chances to learning something new. 108
  • 109.
    15) The waysuperior gets respondent’s view & take it when making key decision. 16) The level of stress laid by the superior or the management. 17) The way by which management solve the employees’ problem. 18) Satisfaction regarding the Safety provided by the company. 19) The way employee’s skill match with the job. 20) List of facility which you (employee) feel that it will help you to increase the satisfaction level. a. Man movement vehicle within the plant b. Allowing Mobile phone in co. c. Variety & high quality food should be provided by company. d. Yearly Picnic for employees. 109
  • 110.
    Balance sheet 2013-14 CONSOLIDATESBALANCE SHEET Rs. (Million) As at 31st march, 2,013.00 SOURCE OF FUNDS SHAREHOLDERS FUND Equity share capital 895.10 Reserve & surplus 51,146.07 Minority interest 594.05 Loans funds Secured Loans 6,369.02 Unsecured loans 5,275.07 Deffered tax liabilities (net) 2,336.08 Total 66,618.00 Application fund Fixed assets Gross block 41,768.09 less: depreciation and amortisation 16,840.04 Net block 24,928.05 Capital work-in-progress 3,909.00 Goodwill onconsolidation 5,073.02 Investments 20.06 Deffered tax Asset (net) 704.04 Other assets Inventories 19,489.03 Receivables 21,869.09 Cash & bank balance 4,348.08 Other 8,794.09 54,502.09 Other liabilities Liabilities 17,836.04 provision 4,684.02 22,520.06 Net other Asset 31,982.03 TOTAL 66,618.00 110
  • 111.
    Reference  www.lupinword.com  www.economictime.com Facebook.com/proudetobeatlupin  Moneycontrol.com 111