ĐỀ ÁN MÔN HỌC GVHD:TRẦN DANH NHÂN
SV:TRỊNH THỊ NHƯ QUỲNH TRANG: 1
CỘNG HÒA XÃ HỘI CHỦ NGHĨA VIỆT NAM
Độc Lập -Tự Do - Hạnh Phúc

TRƯỜNG ĐẠI HỌC KINH TẾ
KHOA THƯƠNG MẠI DU LỊCH
BỘ MÔN:KD THƯƠNG MẠI
ĐỀ TÀI: HOÀN THÀNH ĐƠN ĐẶT HÀNG, QUẢN TRỊ
QUAN HỆ KHÁCH HÀNG ĐIỆN TỬ.
MÃ TÀI LIỆU: 81167
ZALO: 0917.193.864
Dịch vụ viết bài điểm cao :luanvantrust.com
GVHD: TRẦN DANH NHÂN
SINH VIÊN: TRỊNH THỊ NHƯ QUỲNH
LỚP SINH HOẠT: 35K08.1
ĐỀ ÁN MÔN HỌC GVHD:TRẦN DANH NHÂN
SV:TRỊNH THỊ NHƯ QUỲNH TRANG: 2
MỤC LỤC
I. Vài nét về thương mại điện tử và một vài thuật ngữ chuyên ngành.................... 4
1. Thương mại điện tử là gì ? ...................................................................................... 4
2. Lợi ích của TMĐT.................................................................................................... 4
3. Các loại hình ứng dụng TMĐT............................................................................... 5
4. Một số thuật ngữ chuyên ngành ............................................................................. 5
II. Tổng quan về quá trình thức hiện đơn hàng và dịch vụ logistics....................... 7
1) Tầm quan trọng của quá trình thực hiện đơn hàng............................................. 7
2. Tổng quan về hoàn thành đơn đặt hàng và logistics........................................... 10
a. Tổng quan về thực hiện đơn hàng ......................................................................... 10
b. Tổng quan về logistics............................................................................................. 10
3) Quá trình thực hiện đơn hàng trong thương mại điện tử.................................. 11
a. Sự khác nhau giữa mô hình hoạt động B2B và B2C............................................ 11
b. Mô hình thương mại B2C....................................................................................... 12
c. Chuỗi cung cấp và quản lí chuỗi cung cấp............................................................ 13
d. Chuỗi cung cấp đẩy và chuỗi cung cấp kéo........................................................... 14
e. Quản lý đơn hàng trong thương mại điện tử......................................................... 14
f. Các công cụ hỗ trợ khách hàng khi mua hàng trực tuyến .................................... 27
4. Thực hiện đơn hàng và chuỗi cung ứng............................................................... 27
III. Những vấn đề phát sinh trong quá trình hoàn thành đơn hàng. .................... 27
IV. Các giải pháp cho những vấn đề phát sinh trong quá trình hoàn thành đơn
hàng ............................................................................................................................. 29
1. Cải tiến quy trình đặt hàng ................................................................................... 29
2. Cải tiến việc quản lí hàng tồn kho và kho hàng .................................................. 30
4. Những nỗ lực hợp tác và thuê ngoài dịch vụ hậu cần (Logistics)...................... 37
5. Tích hợp hệ thống Logistics toàn cầu................................................................... 40
6. Xử lý việc trả về (logistics ngược)......................................................................... 40
7. Hoàn thành đơn đặt hàng trong quan hệ B2B .................................................... 42
8. Đổi mới chiến lược hoàn thành đơn hàng trong thương mại điện tử................ 45
V. Quản trị quan hệ khách hàng (CRM) và mối quan hệ của CRM với thương
mại điện tử. ................................................................................................................. 47
1. CRM là gì?.............................................................................................................. 47
ĐỀ ÁN MÔN HỌC GVHD:TRẦN DANH NHÂN
SV:TRỊNH THỊ NHƯ QUỲNH TRANG: 3
b. Ích lợi mà CRM đem lại.......................................................................................... 48
c. Phân loại CRM....................................................................................................... 49
d. Phân loại các chương trình CRM .......................................................................... 49
2. eCRM (quản trị quan hệ khách hàng điện tử) ................................................... 50
3. Phạm vi của CRM.................................................................................................. 51
4. Lợi ích và hạn chế của CRM................................................................................. 52
5. Các vấn đề trong thực hiện CRM......................................................................... 52
6. Tích hợp CRM vào doanh nghiệp. ....................................................................... 54
7. Sự cân nhắc giữa dịch vụ khách hàng và các chương trình CRM. 55
a. Các chỉ số trong dịch vụ khách hàng và CRM ...................................................... 55
b. eCRM phân tích ...................................................................................................... 56
8. Hướng tương lai của CRM.................................................................................... 58
VI. Cung cấp dịch vụ khách hàng trong không gian mạng, các ứng dụng và các
công cụ quản trị quan hệ khách hàng. ..................................................................... 58
1. Các ứng dụng customer-facing ............................................................................. 60
a. Trung Tâm tương tác khách hàng ......................................................................... 60
b. Đại lý thông minh trong dịch vụ khách hàng và các trung tâm cuộc gọi ............ 61
c. Thư điện tử trả lời tự động (Email trả lời tự động)............................................... 62
d. Lực lượng bán hàng tự động.................................................................................. 62
e. Lĩnh vực dịch vụ tự động........................................................................................ 63
2. Các ứng dụng customer-touching......................................................................... 63
a. Các trang Web cá nhân........................................................................................... 63
b. Các ứng dụng thương mại điện tử ......................................................................... 63
c. Trang web hỗ trợ tự phục vụ (hay trang web tự phục vụ)..................................... 64
3. Các ứng dụng customer-centric............................................................................ 66
a. Báo cáo và kho dữ liệu............................................................................................ 66
b. Phân tích và khai thác dữ liệu................................................................................ 66
4. Mạng trực tuyến và các ứng dụng khác............................................................... 67
b. CRM di động ........................................................................................................... 69
c. Thông tin thoại và cách hiểu thông tin thoại qua máy.......................................... 70
d. Ngôn ngữ dịch......................................................................................................... 71
e. Vai trò của quản lý tri thức và các đại lý thông minh trong CRM........................ 71
ĐỀ ÁN MÔN HỌC GVHD:TRẦN DANH NHÂN
SV:TRỊNH THỊ NHƯ QUỲNH TRANG: 4
I. Vài nét về thương mại điện tử và một vài thuật ngữ chuyên ngành
1. Thương mại điện tử là gì ?
Có nhiều khái niệm về thương mại điện tử (TMĐT), nhưng hiểu một cách tổng
quát, TMĐT là việc tiến hành một phần hay toàn bộ hoạt động thương mại bằng
những phương tiện điện tử. TMĐT vẫn mang bản chất như các hoạt động thương
mại truyền thống. Tuy nhiên, thông qua các phương tiện điện tử mới, các hoạt
động thương mại được thực hiện nhanh hơn, hiệu quả hơn, giúp tiết kiệm chi phí
và mở rộng không gian kinh doanh.
TMĐT càng được biết tới như một phương thức kinhdoanh hiệu quả từ khi
Internet hình thành và phát triển. Chính vì vậy, nhiều người hiểu TMĐT theo
nghĩa cụ thể hơn là giao dịch thương mại, mua sắm qua Internet và mạng (ví dụ
mạng Intranet của doanh nghiệp).
2. Lợi ích của TMĐT
Lợi ích lớn nhất mà TMĐT đem lại chính là sự tiết kiệm chi phí và tạo thuận lợi
cho các bên giao dịch. Giao dịch bằng phương tiện điện tử nhanh hơn so với giao
dịch truyền thống, ví dụ gửi fax hay thư điện tử thì nội dung thông tin đến tay
người nhận nhanh hơn gửi thư. Các giao dịch qua Internet có chi phí rất rẻ, một
doanh nghiệp có thể gửi thư tiếp thị, chào hàng đến hàng loạt khách hàng chỉ với
chi phí giống như gửi cho một khách hàng. Với TMĐT, các bên có thể tiến hành
giao dịch khi ở cách xa nhau, giữa thành phố với nông thôn, từ nước này sang
nước kia, hay nói cách khác là không bị giới hạn bởi không gian địa lý. Điều này
cho phép các doanh nghiệp tiết kiệm chi phí đi lại, thời gian gặp mặt trong khi
mua bán. Với người tiêu dùng, họ có thể ngồi tại nhà để đặt hàng, mua sắm nhiều
loại hàng hóa, dịch vụ thật nhanh chóng.
Những lợi ích như trên chỉ có được với những doanh nghiệp thực sự nhận thức
được giá trị của TMĐT. Vì vậy, TMĐT góp phần thúc đẩy sự cạnh tranh giữa các
doanh nghiệp để thu được nhiều lợi ích nhất. Điều này đặc biệt quan trọng trong
ĐỀ ÁN MÔN HỌC GVHD:TRẦN DANH NHÂN
SV:TRỊNH THỊ NHƯ QUỲNH TRANG: 5
bối cảnh hội nhập kinh tế quốc tế, khi các doanh nghiệp trong nước phải cạnh
tranh một cách bình đẳng với các doanh nghiệp nước ngoài.
3. Các loại hình ứng dụng TMĐT
Dựa vào chủ thể của thương mại điện tử, có thể phân chia thương mại điện tử ra
các loại hình phổ biến như sau:
- Giao dịch giữa doanh nghiệp với doanh nghiệp - B2B (business to business)
- Giao dịch giữa doanh nghiệp với khách hàng - B2C (business to consumer)
- Giao dịch giữa doanh nghiệp với cơ quan nhà nước - B2G (business to
government)
- Giao dịch trực tiếp giữa các cá nhân với nhau - C2C (consumer to consumer)
- Giao dịch giữa cơ quan nhà nước với cá nhân - G2C (government to consumer).
4. Một số thuật ngữ chuyên ngành
- Buy/Sell Fulfillment – Mua/Bán trọn gói
Những người tham gia phải đặt mua hoặc bán và người môi giới thu lệ phí của
người bán hoặc người mua cho mỗi giao dịch.
- Brick-and-mortar store
Là các cửa hàng truyền thống có không gian, địa điểm cụ thể. Tại đây khách hàng
tự mình đi lựa chọn các mặt hàng mà mình thích, thanh toán mà không có sử dụng
một công cụ điện tử nào hỗ trợ.
- Electronic Data Interchange (Trao đổi dự liệu điện tử -EDI)
Trao đổi dữ liệu điện tử (EDI) là việc trao đổi tài liệu giữa các máy tính theo một
tiêu chuẩn đã được thỏa thuận giữa các đối tác kinh doanh hoặc trong một tổ chức.
Đây là một ứng dụng được sử dụng nhiều trong thương mại điện tử B2B.
EDI thường đóng vai trò như chất xúc tác để cải thiện quá trình giao dịch. Giống
như email, EDI cho phép gửi và nhận thông điệp giữa các máy tính được kết nối
bằng giao thức giao tiếp của mạng máy tính.
ĐỀ ÁN MÔN HỌC GVHD:TRẦN DANH NHÂN
SV:TRỊNH THỊ NHƯ QUỲNH TRANG: 6
- Intranet (mạng nội bộ)
Intranet là một mạng sử dụng nội bộ như LAN hay WAN thực hiện được các ứng
dụng.
Intranet là phương pháp để tǎng cường thông tin trong nội bộ cũng như với bên
ngoài sử dụng công nghệ Web, cung cấp khả nǎng chia sẻ thông tin trong nội bộ
của một tổ chức.
- Metamediary – Chợ ảo có xử lý giao dịch
Giống như chợ ảo, nhưng người tổ chức còn có thêm việc xử lý các giao dịch và
cung cấp thêm các dịch vụ bảo vệ khách hàng. Trong mô hình này, người ta thu
phí thiết lập hệ thống và phí trên mỗi giao dịch.
- Sales Force Automation (lực lượng bán hàng tự động - SFA)
Lực lượng bán hàng tự động hóa là một kỹ thuật sử dụng phần mềm để tự động
hóa các nhiệm vụ kinh doanh nhằm nâng cao doanh số bán hàng, bao gồm cả xử lý
đơn hàng, quản lý liên lạc, chia sẻ thông tin, theo dõi, kiểm soát hàng tồn kho, để
theo dõi, quản lý khách hàng, dự báo doanh số bán hàng phân tích và đánh giá
hiệu suất nhân viên.
- Stock Keeping Unit (SKU)
SKU là một số duy nhất xác định loại hàng hóa trong hàng tồn kho hoặc trên danh
mục sản phẩm. SKU thường được sử dụng để xác định các sản phẩm, kích thước,
loại sản phẩm hoặc, và nhà sản xuất. Trong ngành công nghiệp bán lẻ, SKU là một
phần của hệ thống kiểm soát hàng tồn kho và cho phép một nhà bán lẻ theo dõi
một sản phẩm tồn kho của họ trong kho hoặc trong cửa hàng bán lẻ.
- Virtual Merchant – Bán hàng ảo
Đây là mô hình chỉ điều hành qua Internet và cung cấp hoặc là các sản phẩm
truyền thống hoặc các sản phẩm trên web. Cách thức bán có thể là niêm yết giá
bán hoặc đấu giá. Một ví dụ khác là Faccitme.net được coi là “nhà cung cấp dịch
ĐỀ ÁN MÔN HỌC GVHD:TRẦN DANH NHÂN
SV:TRỊNH THỊ NHƯ QUỲNH TRANG: 7
vụ chương trình ứng dụng” cung cấp cho các khách hàng trực tuyến các website
thương mại điện tử. Ví dụ: Amazon.com, OnSale.com.
- Warehouse management system (Hệ thống quản lý kho-WMS )
Hệ thống quản lý kho hàng là một phần quan trọng của chuỗi cung ứng và chủ
yếu nhằm mục đích kiểm soát sự di chuyển và lưu trữ các vật liệu trong một
nhà kho và quá trình giao dịch liên quan, bao gồm cả vận chuyển, tiếp nhận và
chọn, xuất hàng hóa ra khỏi kho hàng. WMS thường sử dụng công nghệ cao như
máy quét mã vạch, máy tính, mạng không dây... để theo dõi sản phẩm.
II. Tổng quan về quá trình thức hiện đơn hàng và dịch vụ logistics.
1) Tầm quan trọng của quá trình thực hiện đơn hàng
Trước tiên ta hãy xem xét một số sự khác biệt về tiến trình mua bán trong thương
mại truyền thống và thương mại điện tử
Tiến trình mua hàng Thương mại điện tử Thương mại truyền thống
1. thu nhận thông tin Trang web,..
Catalogue trực tuyến
Tạp chí, tờ rơi, catalogue
giấy..
2. mô tả hàng hóa Các mẫu biểu điện tử,
email, …
Thư và các mẫu biểu in
trên giấy
3. kiểm tra khả năng
cung ứng và thoả thuận
giá
Email, web, EDI… Điện thoại, thư, fax..
4. tạo đơn hàng Đơn hàng điện tử Đơn hàng trên giấy in sẵn
5. trao đổi thông tin E.mail, EDI Thư, fax
ĐỀ ÁN MÔN HỌC GVHD:TRẦN DANH NHÂN
SV:TRỊNH THỊ NHƯ QUỲNH TRANG: 8
6. kiểm hàng tại kho Các mẫu biểu điện tử,
EDI, e.mail..
Các biểu mẫu in sẵn, fax
7. giao hàng Chuyển hàng trực tuyến,
phương tiện vận tải
Phương tiện vận tải
8. thông báo Email, EDI Thư, fax, điện thoại…
9. chứng từ Chứng từ điện tử Chứng từ in trên giấy
10. thanh toán EDI, tiền điện tử, giao
dịch ngân hàng số hóa
Cheque, hối phiều, tiền
mặt, thanh toán qua ngân
hàng
Từ bảng trên ta thấy tiến trình mua hàng trong thương mại truyền thống và thương
mại điện tử về cơ bản là khá giống nhau chỉ khác nhau về cách thức và các công
cụ hỗ trợ. Vậy đâu là yếu tố tạo nên thành công của các công ty trực tuyến? Có
phải thành công đó có phải do quy trình hoàn thành đơn hàng điện tử mang lại hay
không? Và tiến trình hoàn thành đơn hàng trong thương mại điện tử phải trải qua
những bước nào? Tầm quan trọng của tiến trình này như thế nào đối với một công
ty trực tuyến ? Trước khi trả lời các câu hỏi trên ta hãy tìm hiểu sự thành công của
“ông vua” bán lẻ điện tử là Amazon.com .
Với bán lẻ truyền thống, khách hàng đi đến một cửa hàng và mua các mặt hàng mà
họ cần và sau đó mang về nhà. Bởi vậy việc duy trì một danh mục hàng tồn kho
trở nên vô cùng quan trọng. Và việc duy trì hàng tồn kho và việc vận chuyển các
sản phẩm tốn rất nhiều chi phí và thời gian.Với thương mại điện tử ( hay chính xác
hơn là bán lẻ điện tử e-retailing), khách hàng sẽ mua hàng một cách nhanh chóng
và hàng sẽ được vận chuyển đến tận nhà của họ.
Năm 1995 Amazon.com gia nhập thị trường với mô hình kinh doanh được gọi là
bán lẻ ảo, không có kho, không có hàng tồn kho, không có kệ hàng. Việc kinh
doanh này dựa trên việc nhận đơn đặt hàng điện tử và nhận thanh toán điện tử rồi
ĐỀ ÁN MÔN HỌC GVHD:TRẦN DANH NHÂN
SV:TRỊNH THỊ NHƯ QUỲNH TRANG: 9
sau đó để cho các công ty khác thực hiện đơn đặt hàng này và mình được phân
chia một phần lợi nhuận. Rõ ràng rằng mô hình này chỉ thích hợp với các công ty
nhỏ mà không thể phù hợp với các công ty bán lẻ điện tử khổng lồ.
Amazon.com đã quyết định thay đổi mô hình kinh doanh và xử lý vấn đề hàng tồn
kho của mình. Các công ty đã dành gần 2 tỷ USD để xây dựng nhà kho trên khắp
đất nước và trở thành một nhà dẫn đạo tầm cỡ thế giới trong quản lý kho hàng, tự
động hóa kho hàng, đóng gói, và quản lý hàng tồn kho. Amazon.com thuê ngoài
các các dịch vụ vận chuyển hàng hóa như UPS và dịch vụ bưu chính Mỹ (USPS).
Amazon.com đã làm một cuộc cách mạng trong quá trình thực hiện đơn hàng nhờ
những thay đổi trên.
Kết quả là mỗi kho có thể giao 200.000 món hàng hay có thể nhiều hơn trong mỗi
ngày. Tất cả năm kho phải xử lý nhiều hơn 3 triệu món hàng mỗi ngày trong thời
gian bận rộn nhất là kỳ nghỉ lễ.
Tính hệ thống giúp Amazon.com khả năng cung cấp mức giá thấp hơn và duy trì
tính cạnh tranh, đặc biệt là vì công ty đang trở thành một thị trường trực tuyến
khổng lồ, bán hàng ngàn mặt hàng. Như năm 2007, lợi nhuận của công ty tăng
một cách đều đặn.
Để tăng hiệu quả, Amazon.com kết hợp các hàng hóa vào một chuyến hàng nếu
chúng đủ nhỏ. Việc vận chuyển trong kho hàng thì không bao gồm việc xử lý
những hàng hóa không mong muốn bị trả lại.
Trường hợp Amazon.com minh họa cho tầm quan trọng và sự phức tạp của thực
hiện đơn hàng trong bán lẻ trực tuyến lớn và một số giải pháp được sử dụng. Thực
hiện đơn hàng là một dịch vụ chính yếu hỗ trợ thương mại điện tử, mang lại thành
công cho các công ty hoạt động trên không gian ảo này. Và nó là chủ đề lớn đang
được quan tâm nhiều trong thời đại bùng nổ công nghệ thông tin như ngày nay. Và
sau đây là những hoạt động trong quy trình hoàn thành đơn hàng điện tử cũng như
những vấn đề phát sinh và những giải pháp cho những vấn đề đó.
ĐỀ ÁN MÔN HỌC GVHD:TRẦN DANH NHÂN
SV:TRỊNH THỊ NHƯ QUỲNH TRANG: 10
2. Tổng quan về hoàn thành đơn đặt hàng và logistics
Việc thực hiện hầu hết các ứng dụng thương mại điện tử đòi hỏi phải sử dụng các
dịch vụ hỗ trợ. Các dịch vụ hỗ trợ rõ ràng nhất là bảo mật, thanh toán, cơ sở hạ
tầng và công nghệ, và thực hiện đơn hàng và logistics….Hầu hết các dịch vụ này
có liên quan đến cả giao dịch B2C và B2B. Phần dưới đây sẽ cung cấp một cái
nhìn tổng quan về một yếu tố dịch vụ hỗ trợ khá quan trọng trong TMĐT là thực
hiện đơn hàng và dịch vụ logistics.
a. Tổng quan về thực hiện đơn hàng
Hoàn thành đơn hàng không chỉ đề cập tới các hoạt động cung cấp cho khách hàng
những gì họ đã yêu cầu và cung cấp vào thời gian nào mà còn cung cấp tất cả các
dịch vụ khách hàng kèm theo.
Ví dụ, khi một khách hàng yêu cầu hướng dẫn lắp ráp cho một thiết bị mới. Điều
này có thể được thực hiện bằng cách đính kèm một tài liệu giấy với sản phẩm hoặc
bằng cách cung cấp các hướng dẫn trên Web. Ngoài ra, nếu khách hàng không hài
lòng với một sản phẩm, việc trao đổi hoặc trả lại phải được sắp xếp.
Thực hiện đơn hàng liên quan đến các hoạt động hỗ trợ việc hoàn thành đơn đặt
hàng như đóng gói, vận chuyển, thanh toán, hay logistics, quản lí tồn kho (back-
office operations). Và nó cũng liên quan chặt chẽ đến quy trình kinh doanh hoặc
các hoạt động tương tác khách hàng (front-office operations) như đặt hàng, giảm
giá, quảng cáo.. là những hoạt động mà khách hàng có thể nhận ra được.
b. Tổng quan về logistics
The Council of Supply Chain Management Professionals (hội đồng chuyên gia
quản lý chuỗi cung cấp) định nghĩa logistics là “quy trình lập kế hoạch, thực hiện,
và kiểm soát việc luân chuyển và lưu trữ hàng hóa, dịch vụ một cách có hiệu quả
từ xuất xứ đến tiêu thụ với mục đích phù hợp với yêu cầu khách hàng”.
Chú ý rằng định nghĩa này bao gồm dịch chuyển bên trong, dịch chuyển bên ngoài
và việc quay trở lại của nguyên vật liệu và hàng hóa. Nó cũng bao gồm quá trình
hoàn thành đơn đặt hàng. Tuy nhiên, ranh giới phân biệt sự khác nhau giữa
ĐỀ ÁN MÔN HỌC GVHD:TRẦN DANH NHÂN
SV:TRỊNH THỊ NHƯ QUỲNH TRANG: 11
logistics và quá trình hoàn thành đơn hàng không rõ ràng và đôi khi hai khái niện
này có sự trùng lặp.
Sự khác biệt chính giữa logistics trong thương mại điện tử (hay là e-logistics) và
dịch vụ logistics truyền thống là ở chỗ các giao dịch truyền thống phải giải quyết
một số lượng lớn hàng hóa đến một số ít địa điểm (ví dụ, cửa hàng bán lẻ). Còn
trong e-logistics các bưu kiện nhỏ được gửi về tận nhà của khách hàng.
3) Quá trình thực hiện đơn hàng trong thương mại điện tử
a. Sự khác nhau giữa mô hình hoạt động B2B và B2C
Thương mại điện tử giữa doanh nghiệp và người tiêu dùng là một trong những
hình thức thương mại rất phổ biến. Mặc dù giữa B2B và B2C có nhiều đặc điểm
giống nhau như Amazon.com bán sách cho các công ty và khách hàng cá nhân.
Đối thủ cạnh tranh lớn nhất của amazon.com là Barnes & Noble thì có bộ phận
chuyên trách các khách hàng là tổ chức. Tuy nhiên các hoạt động B2B đòi hỏi
giữa các thành viên có sự tin tưởng lẫn nhau rất cao và phải có quan hệ chính thức,
trong khi đối với giao dịch B2C, điều này không cần thiết. Hơn nữa các giao dịch
B2B đòi hỏi phải có các dịch vụ kinh doanh đi kèm, như hỗ trợ hoặc tài trợ dịch
vụ logistics. Bán hàng trực tuyến của công ty cho khách hàng tiêu dùng cuối cùng
là phương thức quan trọng của B2C. Chúng ta cũng cần làm rõ sự khác nhau giữa
các công ty bán sản phẩm được gọi là sản phẩm “cứng” vận chuyển theo cách
truyền thống tới khách hàng và các công ty bán sản phẩm “mềm” hay sản phẩm số
hóa, như thông tin có thể dễ dàng truyền đi qua internet. Các sản phẩm số hóa có
thể được bán ở dạng vật chất cụ thể qua các website hoặc qua các cửa hàng bán lẻ
hoặc có thể bán trực tiếp trên mạng và khác hàng “tải” sản phẩm về máy tính của
họ.
Một đặc tính rõ rệt nhất trong thương mại điện tử B2C là khả năng thiết lập mối
quan hệ trực tiếp với khách hàng mà không có sự tham gia của khâu trung gian
như nhà phân phối, bán buôn hoặc môi giới. Các hãng có thương hiệu nổi tiếng
như Dell có thể xây dựng và thực hiện chiến lược marketing trực tiếp nếu họ quan
ĐỀ ÁN MÔN HỌC GVHD:TRẦN DANH NHÂN
SV:TRỊNH THỊ NHƯ QUỲNH TRANG: 12
tâm đến các nguyên tắc căn bản để thực hiện marketing trực tiếp và cung cấp hàng
hóa có chất lượng cao tới khách hàng một cách hiệu quả.
Trong giai đoạn đầu phát triển thương mại điện tử, các hãng bán lẻ nổi tiếng
không tham gia mạnh vào thị trường thương mại điện tử B2C. Các trang web của
họ thường sử dụng như một phầm mềm brochure và thiếu tính tương tác. Mục tiêu
chính của các trang web lúc bấy giờ là thu hút khách hàng tới các cửa hàng thực.
Ngày nay các hãng này thực hiện nhuần nhuyễn sự kết hợp giữa các cửa hàng bán
lẻ truyền thống (còn được gọi là cửa hàng brick-and-mortar) và các website trực
tuyến. Sự kết hợp cả bán hàng trực tuyến và bán hàng theo cách truyền thống được
gọi là mô hình click-and-mortar hoặc mô hình brick-and-click, có thể đây sẽ là mô
hình bán lẻ trong tương lai.
Hầu hết các doanh nghiệp thành công trong thương mại điện tử B2B đều là những
doanh nghiệp cung cấp các sản phẩm chất lượng cao và mức giá hấp dẫn cộng
thêm dịch vụ khách hàng có chất lượng cao. Theo đó rõ ràng giữa các kênh bán
hàng trực tiếp và các kênh bán hàng truyền thống không có sự khác nhau đáng kể.
Tuy nhiên các doanh nghiệp thực hiện thương mại điện tử có thể cung cấp thêm
các dịch vụ khác mà thương mại truyền thống không có điều kiện và khả năng.
b. Mô hình thương mại B2C
Cần khẳng định rằng việc đặt mua sản phẩm bằng cách đơn giản là nhấn vào nút
mua trên một trang web là một quá trình phức tạp và không giống nhau đối với
mọi hàng hóa dịch vụ. Tuy vậy, mặc dù mỗi khách hàng có các cách thức mua
hàng khác nhau nhưng tất cả đều theo một mô hình mua tổng quát, các mô hình
mua hàng cho phép tổng quát được sự tương tác giữa khách hàng và doanh nghiệp.
Những mô hình đó cho phép tạo ra sự thống nhất, cho phép doanh nghiệp đỡ tốn
thời gian xử lí những yêu cầu khác nhau của khách hàng và qua đó hỗ trợ khách
hàng mua bán thuận tiện.
Mô hình thương mại điện tử B2C từ phía công ty mô tả chu trình quản lí việc mua
hàng của khách hàng, tức các hoạt động công ty cần thực hiện để đáp ứng các nhu
ĐỀ ÁN MÔN HỌC GVHD:TRẦN DANH NHÂN
SV:TRỊNH THỊ NHƯ QUỲNH TRANG: 13
cầu của khách hàng trong quá trình mua hàng: hoàn thành đơn hàng, giao hàng
cho khách cũng như thực hiện các hoạt động logistics... Trên thực tế nhiều công ty
khi bắt đầu thực hiện thương mại điện tử đã gặp nhiều khó khăn trong quá trình
hoàn tất đơn đặt hàng và giao hàng. Ví dụ như amazon.com lúc đầu hoạt động như
một hãng thương mại điện tử ảo hoàn toàn, sau này đã phải xây dựng hệ thống các
kho trạm để hỗ trợ việc giao hàng và giảm chi phí hoàn thành đơn hàng.
Woolworths một siêu thị bán lẻ lớn ở Australia khi áp dụng thương mại điện tử
cũng gặp nhiều khó khăn liên quan đến việc hoàn thành đơn hàng và giao hàng đối
với các loại hàng hóa mau hỏng và cuối cùng phải cải tổ lại hệ thống giao hàng
của mình.
Nhiều nhân tố tác động đến việc giao hàng chậm trễ từ việc không dự đoán chính
xác nhu cầu đến việc áp dụng các chuỗi cung cấp không hiệu quả. Các vấn đề này
cũng tồn tại trong thương mại truyền thống. Một trong những nhân tố quan trọng
trong thương mại điện tử là khái niệm chuỗi cung. Để hiểu rõ hơn mô hình thương
mại điện tử B2C từ phía công ty, trước tiên ta nghiên cứu chuỗi cung cấp và các
biến động của quản lí chuỗi cung cấp cũng như tác động của thương mại điện tử
vào quản lí chuỗi cung cấp.
c. Chuỗi cung cấp và quản lí chuỗi cung cấp
Chuỗi cung cấp là dòng nguyên liệu đầu vào, thông tin dịch vụ từ người cung cấp
đầu tiên qua các nhà máy, kho hàng tới người tiêu dùng cuối cùng. Chuỗi cung cấp
cũng bao gồm các tổ chức, quá trình tạo lập và phân phối các sản phẩm, dịch vụ và
thông tin tới khách hàng cuối cùng.
Quản lí chuỗi cung cấp là một tập hợp quá trình kinh doanh từ người cung cấp đầu
tiên tới người tiêu dùng cuối cùng nhằm cung cấp các sản phẩm dịch vụ và thông
tin có giá trị cho khách hàng. Quản lí chuỗi cung cấp bao gồm nhiều hoạt động
như mua hàng, quản lí nguyên vật liệu, kế hoạch hóa và kiểm soát sản xuất,
logistics và kho hàng, kiểm soát tồn kho, phân phối và giao hàng. Từ thập niên
1990, các nhà kinh doanh nhận thấy nếu chỉ cung cấp sản phẩm tốt thì chưa đủ để
ĐỀ ÁN MÔN HỌC GVHD:TRẦN DANH NHÂN
SV:TRỊNH THỊ NHƯ QUỲNH TRANG: 14
thành công, thực tế khách hàng cần cả dịch vụ trong đó bao gồm việc giao hàng
nhanh chóng, thuận tiện. Để thực hiện điều này, các công ty cần giải quyết việc kết
hợp các thông tin, tức là dòng thông tin trong nội bộ công ty và giữa các công ty.
Ví dụ đơn hàng của khách hàng, mức độ tồn kho, hoặc các thông tin quan trọng
khác phải được tự do và tự động lưu chuyển giữa các bộ phận chức nằng trong
công ty và liên công ty. Trong mô hình mới này, cạnh tranh không còn là cạnh
tranh giữa các công ty mà là cạnh tranh giữa các chuỗi cung cấp. Do vậy quản lí
các chuỗi cung cấp khác nhau trở nên hết sức quan trọng.
d. Chuỗi cung cấp đẩy và chuỗi cung cấp kéo
Trong những năm gần đây chuỗi cung cấp biến động mạnh do sự phát triển của
công nghệ cho phép khách hàng có nhiều sự lựa chọn hơn, và dẫn đến chiến lược
của công ty cũng có nhiều thay đổi, mô hình kinh doanh hướng vào khách hàng
dẫn đến sựu chuyển biến từ chuỗi cung cấp đẩy sang chuỗi cung cấp kéo.
Chuỗi cung cấp kéo được đặc trưng bởi tính cá nhân hóa đối với từng khách hàng.
Điều này ngược hẳn với hoạt động thương mại bán lẻ truyền thống là bắt đầu từ
việc sản xuất cung cấp hàng đến các kênh bán lẻ (dẫn đến tồn kho) và sau đó được
đẩy đến khách hàng. Trong hệ thống kéo, việc nghiên cứu và dự báo nhu cầu sẽ
gặp khó khăn do thiếu kinh nghiệm. Trong mô hình kéo dựa trên nền tảng thương
mại điện tử B2C, hàng hóa được giao tận tay người tiêu dùng còn trong thương
mại truyền thống khách hàng tự đến cửa hàng.
Chuỗi cung cấp kéo cho phép hỗ trợ khả năng đa dạng hóa sản phẩm, giảm thời
gian từ khi sản xuất đến khi sản phẩm đến tay khách hàng, tăng chất lượng và
giảm giá thành sản xuất. Chuỗi cung cấp kéo hoạt động linh hoạt và nhịp nhàng
hơn.
e. Quản lý đơn hàng trong thương mại điện tử
Quản lí (hoàn thành) đơn hàng không chỉ đơn thuần là việc cung cấp những gì họ
yêu cầu theo đúng thời điểm phù hợp mà còn cung cấp các dịch vụ khách hàng
liên quan. Ví dụ như khách hàng phải có được cả hướng dẫn cách thức lắp ráp và
ĐỀ ÁN MÔN HỌC GVHD:TRẦN DANH NHÂN
SV:TRỊNH THỊ NHƯ QUỲNH TRANG: 15
hướng dẫn sử dụng đối với một thiết bị mới. Điều này có thể được thực hiện bằng
cách kèm một tài liệu hướng dẫn sử dụng với sản phẩm hoặc cung cấp các hướng
dẫn này trên trang web. Bên cạnh đó nếu khách hàng không hài lòng, thì công ty
cũng phải sẵn sang nhận lại hàng và hoàn tiền lại cho khách hàng. Như vậy, thực
hiện đơn hàng trong thương mại điện tử B2C về cơ bản là các hoạt động của “back
office” có liên quan mật thiết tới các hoạt động của “front office”.
Quá trình hoàn thành đơn hàng trong thương mại điện tử bao gồm nhiều hoạt
động, có những hoạt động thực hiện cùng lúc, có những hoạt động đòi hỏi phải
thực hiện từng bước. Các hoạt động đó như sau:
1. Đảm bảo việc thanh toán của khách hàng
Tùy thuộc vào phương pháp thanh toán và các thỏa thuận trước đó, cần kiểm tra
tính khả thi của phương pháp thanh toán. Hoạt động này có thể do phòng tài chính
của công ty hoặc một tổ chức tài chính (như ngân hàng, các tổ chức tín dụng ). Do
vậy các thông tin thanh toán cần được thông báo cho bộ phận kiểm tra và có thể
cho các tổ chức bên ngoài. Tương tác giữa các bên liên quan và đường dây trao
đổi thông tin phải rất hiệu quả. Bất kì lí do nào gây ngưng đọng cũng dẫn đến việc
giao hàng cho khách hàng bị chẫm trễ, giảm sự tín nhiệm của khách hàng và nguy
hiểm hơn có thể mất khách hàng.
2. Kiểm tra hàng hóa trong kho
Bất kể người bán là người sản xuất hay chỉ là người bán lẻ đều phải thực hiện việc
kiểm tra hàng hóa xem có trong kho hay không. Ở đây có nhiều khả năng xảy ra
có liên quan đến việc quản lí nguyên liệu, hay từ các bộ phận sản xuất cũng như
các nhà cung cấp của công ty. Một lần nữa thông tin về đơn đặt hàng phải được
gắn kết với thông tin về tồn kho của hàng hóa. Hơn nữa nếu một loại hàng hóa
được cam kết sẽ giao cho khách hàng thì phải trừ hàng hóa khỏi lượng tồn kho của
công ty.
3. Chuyển hàng
ĐỀ ÁN MÔN HỌC GVHD:TRẦN DANH NHÂN
SV:TRỊNH THỊ NHƯ QUỲNH TRANG: 16
Nếu sản phẩm có trong kho thì công ty có thể giao ngay cho khách hàng (nếu
không có thì chuyền sang bước 5). Sản phẩm có thể là ở dạng số hóa hay dạng vật
chất thông thường. Nếu sản phẩm ở dạng vật chất thông thường và sẵn sàng cho
việc vận chuyển thì công ty sẽ thực hiện việc đóng gói và chuyển đi. Cả phòng vận
chuyển và các hãng dịch vụ vận chuyển bên ngoài công ty đều có thể được sử
dụng. Các sản phẩm số hóa thường luôn luôn có sẵn vì tồn kho không giảm khi
công ty bán sản phẩm. Tuy nhiên, với sản phẩm số hóa ví dụ như một phần mềm,
có thể đang được nâng cấp bổ sung hay đang trong giai đoạn hoàn thiện và chưa
sẵn sàng cho việc giao hàng ở một giai đoạn nhất định. Do vậy công ty cần thông
báo sớm cho các bên liên quan và tới khách hàng.
4. Bảo hiểm
Nhiều lúc việc vận chuyển hàng hóa đòi hỏi phải có bảo hiểm, do đó phải có bộ
phận phụ trách bảo hiểm và một công ty bảo hiểm có liên quan đến hoạt động này.
Như vậy thông tin phải được trao đổi, thông báo cho các đối tác bên ngoài công ty
cũng như với khách hàng.
5. Sản xuất
Các đơn hàng cá nhân hóa thường đòi hỏi phải có hoạt động sản xuất hoặc lắp ráp.
Tương tự như trong công ty bán lẻ nếu sản phẩm không có sẵn thì phải tiến hành
mua. Việc sản xuất có thể thực hiện trong công ty hay khoán cho bên thứ 3, tuy
nhiên các hoạt động sản xuất trong công ty thì phải theo kế hoạch. Kế hoạch sản
xuất liên quan đến vấn đề về nhân lực, máy móc, tài chính, nhà cung cấp nguyên
vật liệu đầu vào và các nhà thầu của công ty. Việc sản xuất cũng liên quan đến
việc tìm mua các nguyên liệu và bán thành phẩm. Mỗi nhà cung cấp có thể có nhà
cung cấp riêng cho mình và như vậy kênh cung cấp của công ty có nhiều cấp độ.
Thậm chí các cơ sở sản xuất có thể ở một nước khác ngoài nước công ty đang đặt
trụ sở hoặc có chi nhánh bán lẻ, điều này làm cho dòng thông tin và việc trao đổi
thông tin liên lạc trở nên phức tạp hơn.
6. Các dịch vụ của nhà máy
ĐỀ ÁN MÔN HỌC GVHD:TRẦN DANH NHÂN
SV:TRỊNH THỊ NHƯ QUỲNH TRANG: 17
Trong trường hợp có sản xuất hoặc lắp ráp thì công ty có thể sử dụng nhiều dịch
vụ nhà máy, kể cả việc hợp tác với đối tác kinh doanh. Các dịch vụ có thể lên kế
hoạch về nhân lực và máy móc.
7. Mua và công tác kho vận
Nếu công ty là hãng bán lẻ như trong trường hợp của amazon.com hoặc
walmart.com tì phải mua hàng từ nhà sản xuất. Ở đây cũng có nhiều phương án
xảy ra. Các sản phẩm mua về được lưu ở trong kho đối với các sản phẩm được tiêu
thụ nhiều. Ví dụ như amazon.com chú trọng lưu kho với các cuốn sách bán chạy.
Nhưng với các sản phẩm có số lượng đặt hàng không đáng kể, công ty không cầm
thiết phải giữa trong kho mà có thể chọn phương án vận chuyển trực tiếp từ nhà
sản xuất (trong trường hợp của amazon.com là từ nhà xuất bản tới tay người tiêu
dùng). Ở đây không chỉ có các luồng thông tin mà việc giao nhận hàng, nguyên
vật liệu phải được thực hiện chính xác, ổn định và chắc chắn. Khi việc thu mua
hàng hoặc sản xuất hoàn tất công ty tiếp tục chuyển sang bước vận chuyển (bước
3).
8. Liên lạc với khách hàng
Người bán hàng cần phải liên tục giữ liên lạc với khách hàng, bắt đầu bằng việc
thông báo đã nhận được đơn hàng và kết thúc bằng việc thông báo về vận chuyển
và những thay đổi nếu có. Việc liên lạc thường được thực hiện qua mail (thường
được thực hiện tự động)
9. Hoàn trả
Trong một số trường hợp khách hàng muốn trả lại hay đổi sản phẩm, việc hoàn trả
là một vấn đề lớn hiện nay. Ở Mỹ 30% các sản phẩm sau khi mua bị trả lại cho
người bán. Dòng sản phẩm hoàn trả từ khách hàng tới công ty được gọi là hậu cần
ngược (hay logistics ngược).
Hai hoạt động khác cũng liên quan đến quá trình thực hiện đơn hàng của công ty
là:
ĐỀ ÁN MÔN HỌC GVHD:TRẦN DANH NHÂN
SV:TRỊNH THỊ NHƯ QUỲNH TRANG: 18
Dự báo nhu cầu: đối với sản phẩm khó thực hiện cá biệt hóa như đồ chơi.. công ty
phải thực hiện dự báo nhu cầu để xác định chính xác lượng dự trữ trong kho vào
các điểm khác nhau trong chuỗi cung cấp. việc dự báo sẽ khó khăn trong điều kiện
thương mại điện tử phát triển với tốc độ chống mặt. Đối với các sản phẩm có thể
cá biệt hóa đối với từng khách hàng thì công ty cần phải dự báo nhu cầu cho các
nguyên liệu hoặc bán thành phẩm sử dụng cho sản xuất đáp ứng cho các đơn hàng
đó. Việc dự báo nhu cầu cần được thực hiện với các đối tác kinh doanh trong
chuỗi cung cấp.
Kế toán: trong nhiều trường hợp, phòng kế toán có trách nhiệm ghi hóa đơn, kiểm
toán các giao dịch nội bộ và kiểm tra dự trữ, kiểm soát, thanh toán, cập nhật sổ
sách kế toán. Các vấn đề về thuế và thuế quan cũng do phòng kế toán xử lí. Do
vậy dòng thông tin liên lạc, trao đổi, tương tác thông tin liên tục là cần thiết đối
với mọi giao dịch.
Quá trình thực hiện đơn hàng đối với từng sản phẩm hoặc công ty khác nhau là
khác nhau. Trong một số trường hợp có các hoạt động khác xuất hiện tùy theo bối
cảnh.
Như đã phân tích ở trên Amazon.com thành công cũng là do một sự hỗ trợ không
nhỏ quá trình hoàn thành đơn hàng. Sau đây ta hãy xem xét cụ thể bằng hình ảnh
trực quan về quy trình đặt hàng của khách hàng vì cách thức mua hàng của khách
hàng quy định tới cách thức hoàn thiện và xử lý đơn hàng đó của Amazon.com.
ĐỀ ÁN MÔN HỌC GVHD:TRẦN DANH NHÂN
SV:TRỊNH THỊ NHƯ QUỲNH TRANG: 19
ĐỀ ÁN MÔN HỌC GVHD:TRẦN DANH NHÂN
SV:TRỊNH THỊ NHƯ QUỲNH TRANG: 20
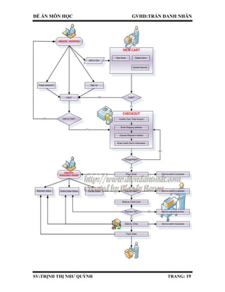
Quy trình đặt hàng có thể mô tả như sau:
Bước 1: Khách hàng vào Website www.amazon.com, xem xét các sản phẩm có
trên đó. Khi thấy ưng ý sản phẩm nào thì nhấn vào nút Add to Cart để thêm hàng
vào giỏ.
Add to cart
ĐỀ ÁN MÔN HỌC GVHD:TRẦN DANH NHÂN
SV:TRỊNH THỊ NHƯ QUỲNH TRANG: 21
Bước 2: Khách hàng kiểm tra giỏ hàng, thêm bớt hàng hóa, thay đổi số lượng. Sau
đó có thể nhấn vào nút Process to Checkout để tiến hành thanh toán.
Bước 3: Khách hàng phải đăng nhập (hoặc đăng kí thành viên).
Process to
checkout
Đăng nhập
hoặc đăng ký
ĐỀ ÁN MÔN HỌC GVHD:TRẦN DANH NHÂN
SV:TRỊNH THỊ NHƯ QUỲNH TRANG: 22
Bước 4: Khách hàng cung cấp các thông tin về địa chỉ nhận hàng
Bước 5: Khách hàng chọn phương thức vận chuyển
Địa chỉ nhận hàng
ĐỀ ÁN MÔN HỌC GVHD:TRẦN DANH NHÂN
SV:TRỊNH THỊ NHƯ QUỲNH TRANG: 23
Bước 6: Khách hàng cung cấp các thông tin về hình thức và thông tin thanh toán
(như số thẻ tín dụng, tên người sở hữu, ngày hết hạn …)
Bước 7: Khách hàng xác nhận các thông tin đã cung cấp. Nếu đồng ý sẽ nhấn vào
nút Place your Order để đặt hàng.
ĐỀ ÁN MÔN HỌC GVHD:TRẦN DANH NHÂN
SV:TRỊNH THỊ NHƯ QUỲNH TRANG: 24
Bước 8: Màn hình báo cáo cho biết đơn hàng của khách hàng đã được ghi nhận.
Đồng thời hệ thống cũng gửi một email cho khách hàng để thông báo đơn hàng.
ĐỀ ÁN MÔN HỌC GVHD:TRẦN DANH NHÂN
SV:TRỊNH THỊ NHƯ QUỲNH TRANG: 25
Nếu không có thay đổi gì về đơn hàng (như hủy đơn hàng – Cancel Order) thì hệ
thống sẽ tự động tiến hành bù trừ tiền giao dịch từ thông tin thẻ tín dụng mà khách
hàng cung cấp. Nếu việc thanh toán diễn ra không gặp trục trặc gì thì hàng sẽ được
xuất kho chuyển tới cho khách hàng qua các nhà cung cấp dịch vụ vận chuyển
(như FedEx, UPS, U1…). Tuy nhiên, nếu bất kì khâu nào gặp trục trặc thì hệ
thống sẽ báo cáo lại cho khách hàng thông qua email và trong trang quản lý đơn
hàng của khách hàng.
Khi đơn hàng chưa được thanh toán thì khách hàng vẫn có thể hủy đơn hàng.
Sau khi hàng được xuất kho, khách hàng sẽ được theo dõi tỉ mỉ về hàng của mình
được vận chuyển như thế nào, vận chuyển đến đâu, doanh nghiệp nào vận chuyển
… trên hệ thống quản lý đơn hàng trên trang web của Amazon. Amazon gần như
hoàn toàn chuyển việc theo dõi đơn hàng cho khách hàng.
ĐỀ ÁN MÔN HỌC GVHD:TRẦN DANH NHÂN
SV:TRỊNH THỊ NHƯ QUỲNH TRANG: 26
ĐỀ ÁN MÔN HỌC GVHD:TRẦN DANH NHÂN
SV:TRỊNH THỊ NHƯ QUỲNH TRANG: 27
f. Các công cụ hỗ trợ khách hàng khi mua hàng trực tuyến
Trong thương mại điện tử khách hàng có nhiều công cụ hỗ trợ khi ra quyết định
mua hàng và trong suốt quá trình mua hàng. Khách hàng có thể phải cân nhắc mua
những sản phẩm dịch vụ nào? từ công ty nào? Từ trang web nào? Một số trang
web hỗ trợ khách hàng trong việc so sánh giá cả, đánh giá chất lượng dịch vụ, độ
tin cậy và các nhân tố khác. Đó là cổng mua hàng, robot mua hàng, các trang web
xếp hạng kinh doanh, cac trang xác minh độ tin cậy và các dạng hỗ trợ mua hàng
khác.
4. Thực hiện đơn hàng và chuỗi cung ứng
Chín bước của quá trình thực hiện đơn hàng, cũng như việc đặt hàng đều không
thể tách rời chuỗi cung ứng. Sự liên tục của các đơn đặt hàng, thanh toán, thông
tin, nguyên liệu và các bộ phận cần được phối hợp, tham gia của tất cả mọi người
trong nội bộ của công ty, cũng như giữa các đối tác bên ngoài. Các nguyên tắc của
quản lý chuỗi cung ứng phải được xem xét khi lập kế hoạch và quản lý quá trình
thực hiện đơn hàng.
III. Những vấn đề phát sinh trong quá trình hoàn thành đơn hàng.
1. Những vấn đề điển hình trong chuỗi cung ứng.
Không có khả năng để cung cấp các sản phẩm đúng thời gian là một vấn đề điển
hình trong thương mại phi trực tuyến và trực tuyến. Một số vấn đề khác được thể
hiện dọc theo chuỗi cung ứng như: Một số công ty phải vật lộn với chi phí hàng
tồn kho cao, vấn đề chất lượng tồn tại do sự hiểu lầm, việc vận chuyển nhầm sản
phẩm hay vật liệu, và công việc phải thực hiện thường xuyên và chi phí để tiến
hành hoạt động (vận hành hệ thống) hoặc vận chuyển cao. Các vấn đề như vậy
xảy ra trong TMĐT thậm chí còn nhiều hơn, cao hơn do thiếu cơ sở hạ tầng thích
hợp và kinh nghiệm bán lẻ trực tuyến, cũng như các đặc điểm đặc biệt chỉ có riêng
trong thương mại điện tử. Ví dụ, hầu hết các nhà kho của nhà sản xuất và nhà phân
phối được thiết kế để vận chuyển số lượng lớn hàng hóa tới một số cửa hàng, họ
không thể đóng gói và vận chuyển nhiều món hàng nhỏ đến tận tay của khách
ĐỀ ÁN MÔN HỌC GVHD:TRẦN DANH NHÂN
SV:TRỊNH THỊ NHƯ QUỲNH TRANG: 28
hàng. Mức hàng tồn kho không phù hợp cũng là một vấn đề điển hình trong
TMĐT, như là khó khăn để lập kế hoạch giao hàng và lúng túng với gửi hàng.
Một hoạt động quan trọng cũng liên quan đến các vấn đề chuỗi cung ứng là khó
khăn trong việc dự báo nhu cầu. Trong trường hợp các mặt hàng tiêu dùng hay
những mặt hàng được tiêu chuẩn hóa, chẳng hạn như đồ chơi… dự báo nhu cầu
phải được thực hiện để xác định hàng tồn kho cho phù hợp tại các điểm khác nhau
trong chuỗi cung ứng. Do sự phát triển nhanh chóng đặt hàng trực tuyến nên dự
báo nhu cầu rất khó khăn. Trong trường hợp các sản phẩm tùy chỉnh (các sản
phẩm làm theo nhu cầu của khách hàng) thì cần dự báo nhu cầu về thành phần và
vật liệu cần thiết cho đơn đặt hàng đó. Dự báo nhu cầu phải được thực hiện với các
đối tác kinh doanh dọc theo chuỗi cung ứng.
Ví dụ như trong kỳ nghỉ lễ năm 1999, vấn đề logistics phát sinh với khách hàng cá
nhân đã làm đau đầu các nhà bán lẻ trực tuyến, đặc biệt là những người bán lẻ đồ
chơi. Cuộc chiến giá cả đã làm tăng nhu cầu, và các nhà bán lẻ trực tuyến cũng
như các nhà sản xuất thì chưa sẵn sàng cho điều đó. Kết quả là, nguồn cung cấp từ
các nhà sản xuất không đủ hoặc luôn bị trễ hạn. công ty Toys "R" Us là một ví dụ,
họ đã phải ngừng nhận đơn đặt hàng xung quanh ngày 14 tháng 12. Vì các nhà sản
xuất, nhà kho, và các kênh phân phối không đồng bộ với các nhà bán lẻ điện
tử. Kết quả là, nhiều khách hàng đã không nhận được quà tặng kỳ nghỉ của họ
đúng hạn.
2. Nguyên nhân.
Tại sao lại tồn tại các vấn đề trong chuỗi cung cấp
- Nhiều vấn đề về chuỗi cung ứng trong thương mại điện tử thường xuất phát từ sự
không chắc chắn, không rõ ràng và thiếu hợp tác trong một số hoạt động, giữa các
đơn vị trong nội bộ công ty, doanh nghiệp và với các đối tác kinh doanh.
+ Một trong những lý do chính của sự không chắc chắn trong TMĐT, như đã nói
trước đó là dự báo nhu cầu. Các yếu tố như hành vi tiêu dùng, điều kiện kinh tế,
cạnh tranh, giá cả, điều kiện thời tiết, phát triển công nghệ và thị hiếu tiêu
ĐỀ ÁN MÔN HỌC GVHD:TRẦN DANH NHÂN
SV:TRỊNH THỊ NHƯ QUỲNH TRANG: 29
dùng... Bất kỳ yếu tố nào trong những yếu tố này đều có thể thay đổi một cách
nhanh chóng. Dự báo nhu cầu cần được tiến hành thường xuyên, kết hợp với hợp
tác đối tác kinh doanh trong chuỗi cung ứng để đánh giá một cách chính xác nhu
cầu và lập kế hoạch để đáp ứng nó. Và các công ty cố gắng để có được những dự
báo nhu cầu chính xác bằng các phương pháp như chia sẻ thông tin trong hợp tác
thương mại.
+ Yếu tố không chắc chắn khác dẫn đến các vấn đề trong chuỗi cung ứng và thực
hiện đơn hàng là biến thời gian giao hàng, biến này phụ thuộc vào nhiều yếu tố
khác nhau, từ việc hư hỏng máy móc tới điều kiện đường xá và các vấn đề chất
lượng của vật liệu, phụ phẩm có thể tạo ra sự chậm trễ trong sản xuất từ đó kéo
theo chậm trễ trong giao hàng. RFID có thể cải thiện điều này bằng cách xác định
rõ thời gian thực để giao hàng nhằm giảm thiểu sự chậm trễ và nâng cao dịch vụ
khách hàng.
- Về sơ bản các công ty trực tuyến có thể có nhiều vấn đề hơn bởi vì họ không có
một cơ sở hạ tầng về dịch vụ logistics tại chỗ mà sử dụng các dịch vụ logistics bên
ngoài. Những dịch vụ logistics bên ngoài được gọi là nhà cung cấp hậu cần thứ ba
(3PL), hoặc các nhà cung cấp dịch vụ logistics. Việc thuê ngoài dịch vụ như vậy
có thể rất tốn kém và nó đòi hỏi hợp tác nhiều hơn và phụ thuộc nhiều vào bên
ngoài. Vì lý do này, nhiều nhà bán lẻ trức tuyến lớn như là Amazon.com đang
phát triển kho hàng và hệ thống logistics riêng của họ. Các nhà bán lẻ trực tuyến
khác đang tạo ra các liên minh chiến lược với các công ty cung cấp dịch vụ
logistics hoặc các công ty chuyên về đặt hàng qua mail và họ có hệ thống logistics
riêng của mình.
- Bên cạnh sự không chắc chắn, thiếu sự phối hợp và không có khả năng hoặc từ
chối chia sẻ thông tin giữa các đối tác kinh doanh cũng tạo ra vấn đề về hoàn
thiện chuỗi cung cấp trong thương mại điện tử.
IV. Các giải pháp cho những vấn đề phát sinh trong quá trình hoàn thành
đơn hàng.
ĐỀ ÁN MÔN HỌC GVHD:TRẦN DANH NHÂN
SV:TRỊNH THỊ NHƯ QUỲNH TRANG: 30
1. Cải tiến quy trình đặt hàng.
Một cách để cải thiện việc thực hiện đơn hàng là cải tiến quá trình đặt hàng. Việc
đặt hàng có thể được thực hiện thông qua EDI, Internet, Intranet và có thể được
thực hiện hoàn toàn tự động. Ví dụ, trong B2B, đơn đặt hàng có thể được tạo ra và
được truyền tự động cho nhà cung cấp khi mức tồn kho giảm xuống dưới một
ngưỡng nhất định. Kết quả là quá trình đặt hàng diễn ra nhanh chóng, không tốn
kém, và chính xác. Trong B2C, việc đặt hàng diễn ra trên web sử dụng các biểu
mẫu điện tử, làm cho quá trình chính xác hơn (ví dụ, các đại lý có thể kiểm tra các
dữ liệu đầu vào và cung cấp phản hồi tức thì), và giảm chi phí quản lý cho người
bán. Khi đặt hàng tực tuyến có thể tương tác hoặc tích hợp với hệ thống back-
office của công ty, nó rút ngắn chu kỳ thời gian và loại bỏ các lỗi.
Việc cải tiến việc đặt hàng cũng có thể diễn ra trong công ty, doanh nghiệp. Ví dụ,
khi một nhà sản xuất đặt hàng (nguyên vật liệu, phụ kiện..) từ bộ phận kho riêng
của mình, nếu việc giao các hàng diễn ra thuận lợi nhanh chóng sẽ giảm thiểu sự
gián đoạn cho quá trình sản xuất, giảm việc lãng phí thời gian.
Thực hiện liên kết giữa hai hệ thống đặt hàng và thanh toán cũng có thể hữu ích
trong cải thiện việc hoàn thành đơn hàng. Thanh toán điện tử có thể đẩy nhanh cả
chu kỳ thực hiện đơn hàng và thanh toán chi phí giao hàng. Với hệ thống như vậy,
quy trình thanh toán có thể ít tốn kém và gian lận có thể được kiểm soát tốt hơn.
2. Cải tiến việc quản lí hàng tồn kho và kho hàng
- Một trong những giải pháp quản lý hàng tồn kho phổ biến trong thương mại điện
tử là sử dụng hệ thống quản lý kho (WMS). WMS là một hệ thống phần mềm giúp
quản lý kho, bao gồm nhiều thành phần hợp thành.
WMS rất hữu ích trong việc làm giảm hàng tồn kho và giảm tỷ lệ tồn đọng vốn.
Hệ thống như vậy cũng rất hữu ích trong việc duy trì một danh mục các sản phẩm
để có thể được giải quyết nhanh chóng hay việc lấy hàng trong các kho hàng,
thông tin, quản lý hàng tồn, tiếp nhận các mặt việc hàng tại các kho hàng và tự
động hoá kho (ví dụ như Amazon.com). Các đơn đặt hàng rõ ràng hay theo tùy
ĐỀ ÁN MÔN HỌC GVHD:TRẦN DANH NHÂN
SV:TRỊNH THỊ NHƯ QUỲNH TRANG: 31
biến từng khách hàng và việc cung cấp nhanh, chính xác thông tin về nhu cầu cho
nhà cung cấp có thể giảm thiểu hàng tồn kho. Cho phép các đối tác kinh doanh
theo dõi bằng điện tử và giám sát mức hàng tồn kho và các hoạt động sản xuất có
thể cải thiện quản lý hàng tồn kho và mức hàng tồn kho, cũng như giảm thiểu các
chi phí hành chính quản lý hàng tồn kho. Trong một số trường hợp, sự cải thiện
hàng tồn kho cuối cùng là không có hàng tồn kho điều này được thể hiện ở các sản
phẩm có thể được số hóa (ví dụ, phần mềm), đơn hàng được hoàn thành tức thời
có thể loại bỏ sự cần thiết về nhu cầu hàng tồn. Hai phương pháp cải tiến hàng tồn
kho VMI và sử dụng PFID.
- Tự động hóa kho
Trong thương mại điện tử để đáp ứng một số lượng lớn đơn hàng cần có các kho
tự động. Nhà kho thông thường được xây dựng để cung cấp số lượng lớn hàng hóa
cho một số ít các cửa hàng và các nhà máy. Còn trong B2C các doanh nghiệp cần
phải gửi số lượng nhỏ hàng hóa tới một số lượng lớn khách hàng cá nhân. Kho tự
động có thể giảm thiểu các vấn đề phát sinh trong thực hiện những đơn hàng này.
Xem ví dụ: Làm thế nào mà WMS giúp Schurman cải tiến việc hoàn thành đơn
hàng trong nội bộ cũng như với bên ngoài công ty.
Schurman Fine Paper (papyrusonline.com) là một nhà sản xuất và bán lẻ của các
thiệp chúc mừng và các sản phẩm liên quan. Công ty bán hàng thông qua 170 cửa
hàng chuyên dụng (Papyrus) của chính công ty, cũng như thông qua 30.000 cửa
hàng bán lẻ độc lập. Nhờ RedPrairie (redprairie.com) đã tích hợp với các giải pháp
phần mềm logistics, Schurman đã cải thiện khả năng dự báo nhu cầu và giảm thiểu
cả nguồn vốn bên trong cũng như huy động bên ngoài. Hệ thống này cũng cho
phép quản lý, kiểm soát hàng tồn kho mà không cần phải đóng cửa các kho trung
tâm mỗi lần một tuần và ba lần trong năm như trước.
Các kho trung tâm nhận các chuyến hàng từ khoảng 200 nhà cung cấp trên toàn
thế giới (500 đến 1.000 đơn đặt hàng mỗi ngày). Đến tận năm 2003, quản lý hàng
tồn kho và quản lý logistics vẫn được thực hiện thủ công. Và vấn đề này chỉ được
ĐỀ ÁN MÔN HỌC GVHD:TRẦN DANH NHÂN
SV:TRỊNH THỊ NHƯ QUỲNH TRANG: 32
giải quyết khi công ty áp dụng một phần mềm giúp chọn các sản phẩm từ nhiều
SKU. Việc chọn hàng trở nên nhanh hơn và tối thiểu sai sót.
Đơn đặt hàng của khách hàng đi trực tiếp từ EDI tới đơn vị vận chuyển, nơi thực
hiện quá trình hoàn thành đơn hàng và giao hàng. Hệ thống này sẽ tự động tạo ra
một thông báo (thay thế cho quy trình kiểm tra thủ công thông thường). Hệ thống
mới này cũng tự động hóa nhiệm vụ đánh giá chiều dài, chiều rộng, chiều cao và
trọng lượng của từng loại hàng hóa trước khi nó đi vào một hộp (để xác định hàng
hóa nào thì hợp với loại hộp nào). Hệ thống cũng giúp cải thiện, phân bổ, bổ sung
hàng tồn kho. Trong quá khứ, để chọn được một danh mục các thì rất khó khăn do
các mặt hàng không có sẵn trong các vị trí thuận lợi. Người lựa chọn phải lãng phí
nhiều thời gian tìm kiếm các mặt hàng này, và các mặt hàng không được tìm thấy
thì phải chọn từ trung tâm lưu trữ dự trữ sau đó dẫn đến chậm trễ. WMS đồng thời
tạo ra hai danh sách, xúc tiến thực hiện. Điều này làm tăng gấp ba lần số lượng
đơn đặt hàng hoàn thành mỗi ngày. Hệ thống này cũng tự động tạo ra các đơn đặt
hàng bổ sung cho các hàng hóa đang ở dưới một mức tối thiểu lưu trữ.
Ngoài ra, phần mềm đặc biệt cung cấp cho bộ phận dịch vụ khách hàng của
Schurman có khả năng truy cập để biết tình trạng hàng tồn kho và các quá trình
phân phối, cho phép các bộ phận theo dõi tình trạng của tất cả các đơn đặt
hàng. WMS này cũng theo dõi tình trạng của tất cả các đơn đặt hàng và gửi cảnh
báo khi một vấn đề để xảy ra. Một e-mail gửi cho tất cả các bên liên quan trong
công ty để họ có thể khắc phục vấn đề. Cuối cùng, thông tin thu thập được về các
vấn đề có thể được phân tích để các biện pháp khắc phục hậu quả có thể được thực
hiện một cách nhanh chóng. Tất cả điều này giúp giảm thiểu cả tình trạng dự trữ
quá nhiều và tình trang thiếu hàng.
Kho tự động có thể bao gồm các robot và các thiết bị khác xúc tiến việc chọn sản
phẩm. Một ví dụ về một công ty sử dụng các kho như vậy là Amazon.com.
Kho hàng phục vụ cho thương mại điện tử, hay đặt hàng qua thư lớn nhất tại Hoa
Kỳ được điều hành bởi một công ty đặt hàng qua thư, Fingerhut. Công ty này xử
ĐỀ ÁN MÔN HỌC GVHD:TRẦN DANH NHÂN
SV:TRỊNH THỊ NHƯ QUỲNH TRANG: 33
lý quá trình thực hiện đơn hàng cho các đơn hàng qua thư và các đơn đặt hàng
trực tuyến của nó, cũng như các đơn đặt hàng cho Wal-Mart, Macy và nhiều công
ty khác. Các công ty khác (ví dụ, fosdickfulfillment.com) cung cấp dịch vụ thực
hiện đơn hàng tương tự. Chìa khóa mang lại sự thành công trong quản lý hàng tồn
kho, trong thực hiện đơn hàng là hiệu quả và tốc độ. Thiết bị không dây có thể
mang lại những điều này.
- Sử dụng công nghệ không dây.
Công nghệ không dây đã được sử dụng trong kho hơn một thập kỷ. Việc sử dụng
RFID giúp cải thiện WMS. RFID giúp theo dõi các hàng hóa khi chúng di chuyển
từ nhà sản xuất đến kho của khách hàng. Còn bên trong nhà kho của khách hàng,
RFID có thể theo dõi vị trí của các hàng. Điều này có thể tạo điều kiện thuận lợi
cho quản lý số lượng hàng tồn kho cũng như tiết kiệm thời gian của nhân viên.
Một ví dụ về sử dụng công nghệ không dây là công ty Peacocks của xứ Wales
(peacocks.co.uk). Peacocks hoạt động trong khoảng 250 cửa hàng bán lẻ, bán quần
áo và đồ nội thất trong nhà ở xứ Wales và miền Nam nước Anh. Công ty có một
vấn đề với chuỗi cung ứng nội bộ của mình: hệ thống quản lý phân phối sản phẩm
dựa trên giấy tờ có nhiều vấn đề, chẳng hạn như không hoàn thành các danh sách
lựa chọn, chọn sai hàng hóa, lỗi sao chép, sự chậm trễ trong việc tạo ra và nhận dữ
liệu, và nhiều hơn nữa. Những điều đó đã tác động tới chiến lược phát triển của
công ty và làm giảm lợi nhuận.
Năm 1997, Peacocks hợp nhất sáu kho của mình vào một trung tâm phân phối duy
nhất (100.000 feet vuông, 3 tầng), nơi thu xếp cho hơn 4.000 SKUs mỗi ngày. Do
đó hàng hóa phải được thu gom và vận chuyển đến các cửa hàng hiệu quả hơn. Sử
dụng một trung tâm phân phối thay vì sáu kho đã giải quyết một số vấn đề của
Peacocks, tuy nhiên, hệ thống thông tin trên giấy vẫn không hiệu quả. Với hệ
thống ghi nhận trên giấy thì rất dễ dàng thất thoát sản phẩm hay bỏ qua sản phẩm
tại những địa điểm cụ thể.
ĐỀ ÁN MÔN HỌC GVHD:TRẦN DANH NHÂN
SV:TRỊNH THỊ NHƯ QUỲNH TRANG: 34
Năm 1998, công ty bắt đầu thay thế hệ thống dựa trên giấy của nó với một hệ
thống không dây (từ Symbol Technologies, một bộ phận của Motorola). Trung
tâm phân phối hoàn toàn tự động được trang bị với sản phẩm hỗ trợ (hand-free là
các sản phẩm giúp người dùng thực hiện một số công việc mà không cần dùng đến
đôi tay). Nó dựa trên sự kết hợp của hàng chục máy tính và các thiết bị đầu cuối
được hỗ trợ bởi một mạng cục bộ không dây. Hệ thống này cung cấp việc kiểm
soát thời gian truy cập. Cho dù một hàng hóa di chuyển bằng tay hoặc bằng xe tải,
Peacocks biết chính xác nó ở đâu. Nếu tại bất kỳ điểm nào trong quá trình người
nào đó ở sai vị trí, xử lý các sản phẩm sai, hoặc gửi sai địa điểm, hệ thống sẽ gửi
một cảnh báo và ngăn ngừa các hành động. Khi Peacocks nhận hàng được giao
hàng từ một nhà sản xuất, lô hàng được kiểm tra và mỗi thùng của lô hàng được
gắn với một nhãn mã vạch xác định và được quét để báo cáo nhận. Bằng cách này,
từ phút đó mỗi món hàng đều có thể được theo dõi thông qua các trung tâm phân
phối. Nếu có một yêu cầu tại một địa điểm lựa chọn, hệ thống sẽ biết được ngay
lập tức.
Một khi hộp được dán nhãn, Peacock sử dụng một hệ thống băng tải tự động để
gửi đi theo hướng dẫn của các WMS không dây. Mỗi thành viên của nhóm chọn
hàng gắn một thiết bị đầu cuối trên cổ tay để nhận được hướng dẫn chọn từ hệ
thống máy chủ thông qua mạng LAN (mạng cục bộ) không dây của Peacocks. Khi
xe đẩy đến trong khu vực lựa chọn, nhân viên chọn sẽ quét mã vạch trên xe đẩy
trống, và màn hình LCD của thiết bị đầu cuối chỉ cho nhân viên đó chọn lối để đi,
vị trí để chọn, và các hàng hóa phải chọn. Người chọn quét mã vạch khác tại vị trí
sản phẩm để xác minh rằng vị trí là chính xác. Cuối cùng, người chọn quét từng
hạng mục ngay khi nó được đặt vào xe đẩy. Sau khi một lựa chọn hoàn tất, hệ
thống băng tải chuyển xe đẩy tới khu vực gửi hàng để được đưa vào thùng để giao
hàng cho một cửa hàng Peacocks. Bởi vì dữ liệu được gửi đến các máy chủ trong
thời gian thực ngay khi tiến hành việc chọn hàng, hệ thống biết được khi nào cần
thiết lập mức bổ sung. Khi một hàng hóa cần phải được bổ sung, hệ thống sẽ gửi
một cảnh báo đến một thiết bị đầu cuối gắn trên xe tải trong các . Như với các thiết
ĐỀ ÁN MÔN HỌC GVHD:TRẦN DANH NHÂN
SV:TRỊNH THỊ NHƯ QUỲNH TRANG: 35
bị đầu cuối gắn trên cổ tay, một màn hình LCD trên thiết bị đầu cuối xe tải chỉ đạo
các trình điều khiển đến một vị trí chính xác trong các kệ. Khi đến tại địa điểm,
người lái xe sử dụng một máy quét cầm tay để quét mã vạch vị trí. Điều này xác
nhận rằng các tài xế xe tải đứng đúng vị trí và chọn đúng sản phẩm.
3. Đẩy nhanh tiến độ giao hàng.
Năm 1973, một sự cách tân mới sau đó các công ty nhỏ bắt đầu khái niệm “next-
day-delivery” ("giao hàng ngày tiếp theo"). Đó là một cuộc cách mạng trong
logistics. Một vài năm sau đó, FedEx giới thiệu dịch vụ giao hàng mỗi sáng. Ngày
nay, FexdEx chuyển giao trên 6 triệu gói hàng mỗi ngày, trên toàn thế giới, sử
dụng hàng trăm máy bay và vài ngàn xe tải. Ngẫu nhiên, một báo cáo (Pickering
2000), 70% của những gói này là kết quả của thương mại điện tử.
- Giao hàng cùng ngày, thậm chí cùng giờ.
Trong thời đại kỹ thuật số, thậm chí giao hàng vào ngay cả sáng hôm sau có thể
vẫn không đủ nhanh. Ngày nay, chúng ta nói về giao hàng trong cùng một ngày và
thậm chí giao hàng trong vòng một giờ. Giao hàng vật liệu khẩn cấp tới bệnh viện
và từ các bệnh viện đi các nơi khác là một ví dụ của dịch vụ như vậy. Hai trong số
những người mới trong lĩnh vực này là eFulfillment Service
(efulfillmentservice.com) và One World (owd.com). Các công ty này đã tạo ra
mạng lưới phân phối các sản phẩm một cách rộng khắp, mà các công ty này chủ
yếu là các công ty thương mại điện tử. Họ thiết lập các hệ thống phân phối cấp
quốc gia trên khắp Hoa Kỳ và phối hợp với các công ty vận chuyển, chẳng hạn
như FedEx và UPS.
Nhanh chóng là yếu tố quan trọng trọng các cửa hàng thực phẩm ở một số nơi.
Dịch vụ cung cấp bánh Pizza nhanh chóng đã xuất hiện trong một thời gian
dài. Ngày nay, nhiều đơn đặt hàng bánh pizza có thể được đặt trực tuyến. Ngoài
ra, nhiều nhà hàng còn cung cấp thực phẩm cho khách hàng trực tuyến của mình
bằng một dịch vụ gọi là "ăn cơm trưa trực tuyến. Ví dụ về các dịch vụ này có thể
được tìm thấy tại dineonline.com, gourmetdinnerservice.com.au, và
ĐỀ ÁN MÔN HỌC GVHD:TRẦN DANH NHÂN
SV:TRỊNH THỊ NHƯ QUỲNH TRANG: 36
letsdineonline.com. Một số công ty thậm chí cung cấp dịch vụ cung cấp tổng hợp,
xử lý các đơn đặt hàng từ một số nhà hàng và sau đó giao hàng (ví dụ,
dialadinner.com.hk ở Hồng Kông).
- Giao hàng Siêu thị
Việc giao hàng siêu thị được thực hiện trong cùng một ngày hoặc ngày hôm
sau. Sắp xếp và giao hàng như vậy có thể khó khăn, đặc biệt là khi vận chuyển
thực phẩm tươi. Người mua có thể cần phải ở nhà tại thời điểm nhất định để nhận
các lô hàng. Do đó, hệ thống phân phối của các doanh nghiệp như vậy là rất quan
trọng. Ví dụ về một hệ thống phân phối hiệu quả là Woolworths của Úc.
- Ứng dụng một mô hình Drive-in trong các siêu thị.
Autocart (autorat.biz) cho phép bạn chọn các đơn đặt hàng của cửa hàng tạp hóa,
giặt khô, thuốc theo toa, DVD, và nhiều hơn nữa mà không cần rời khỏi chiếc xe
của bạn. Dưới đây là cách hoạt động. Khách hàng trực tuyến thực hiện việc lựa
chọn của họ qua điện thoại, hoặc trên trang web bằng cách sử dụng một máy tính
Tablet màn hình cảm ứng. Mỗi lái xe được giao hàng tại một trạm đỗ xe. Các đơn
đặt hàng hiển thị trên màn hình bên trong một nhà kho rộng hơn 130.000 mét
vuông, và nhân viên được chỉ đạo thông qua tai nghe. Sau khi được chọn các hàng
hóa được đặt trên một băng tải tốc độ cao và chuyển đến nơi đóng gói hay bỏ vào
túi rồi đưa đến người mua. Người mua trong lúc chờ đợi có thể xem. Khoảng 15
phút sau khách hàng nhận được thông qua một dây chuyền. Khách hàng trả tiền
với thẻ tín dụng, tiền mặt, hoặc kiểm tra và chọn hàng hoá.
Đẩy nhanh tiến độ giao hàng có thể mang lại cho công ty nhiều lợi thế cũng nhưng
cũng có thể làm cho công ty trắng tay. Điều đó được thể hiện rõ nhất qua những
thăng trầm của Kozmo.com. Ý tưởng nghe có vẻ hợp lý: Tạo một hệ thống chuyển
phát nhanh cho đặt hàng qua mạng và cung cấp trong vòng một giờ. Ý tưởng này
không phải là mới. Domino Pizza đã xây dựng công ty của mình trên ý tưởng này,
và nhiều công ty ngày nay cung cấp bánh pizza, đến tận cửa nhà khách hàng, trong
vòng hơn một giờ trong hàng ngàn các thành phố trên toàn thế giới.
ĐỀ ÁN MÔN HỌC GVHD:TRẦN DANH NHÂN
SV:TRỊNH THỊ NHƯ QUỲNH TRANG: 37
Kozmo.com 's mô hình kinh doanh dựa trên ý tưởng này. Tuy nhiên, thay vì pizza,
Kozmo.com hình dung ra việc cung cấp các mặt hàng thực phẩm, video cho thuê,
trò chơi điện tử, và các sản phẩm tiện lợi. Ngoài ra, mục tiêu của mô hình là các
thành phố lớn, đặc biệt là New York và Boston. Các hàng hóa được phân phối bởi
"Kozmonauts" – gồm những nhân viên giao hàng bằng xe tải, xe đạp, hoặc xe tay
ga. Đơn đặt hàng được đặt trên Internet, nhưng các đơn đặt hàng qua điện thoại và
fax cũng được chấp nhận. Các sản phẩm đã được chuyển giao từ các trung tâm
phân phối Kozmo.com 's.
Vấn đề đầu tiên mà Kozmo.com phải đối mặt là sự không thu hồi được các video
cho thuê. Điều đó đã không mang lại lợi ích kinh tế. Vì vậy, Kozmo.com xây dựng
các trạm (như các trạm của FedEx), ban đầu ở New York. Nhiều trong số các trạm
đã bị phá hoại. Trong một nỗ lực để giải quyết vấn đề, Kozmo.com đã hợp tác với
Starbucks và di chuyển trạm đến quán cà phê Starbucks, một số trong đó là mở
cửa 24 giờ một ngày. Starbucks đã trở thành một nhà đầu tư vào Kozmo.com. Với
vốn đầu tư mạo hiểm nhiều hơn $ 250 triệu, công ty mở rộng nhanh chóng đến 10
thành phố. Trong thời gian ban đầu, giao hàng miễn phí, và không yêu cầu một
khoản tiền tối thiểu nào. Chiến lược này đã thu hút nhiều khách hàng nhưng kết
quả là tổn thất nặng nề, đặc biệt là trên các mặt hàng có giá trị nhỏ. Nhưng sau đó
công ty tăng trưởng nhanh chóng, đến cuối năm 2000 có 1.100 nhân viên.
Ngay sau đó, nhiều vấn đề hơn bắt đầu xuất hiện. Kozmo.com gặp những tổn thất
lớn. Kozmo.com phải đóng cửa hoạt động tại San Diego và Houston. Cộng thêm
với sự ra khỏi ngành của hàng trăm doanh nghiệp vào cuối năm 2000 và đầu năm
2001, một nhà đầu tư lớn đã rút hỗ trợ của nó vào Kozmo.com. Cuối cùng,
Kozmo.com hết tiền mặt và kết quả là đã phải đóng cửa vào ngày 11 tháng tư năm
2001.
4. Những nỗ lực hợp tác và thuê ngoài dịch vụ Logistics (hậu cần)
Một cách hiệu quả để giải quyết vấn đề thực hiện đơn hàng là một tổ chức hợp tác
với các công ty khác. Ví dụ, một số công ty trực tuyến thiết lập quan hệ đối tác với
ĐỀ ÁN MÔN HỌC GVHD:TRẦN DANH NHÂN
SV:TRỊNH THỊ NHƯ QUỲNH TRANG: 38
UPS hoặc FedEx, hoặc các công ty này là cổ đông trong các công ty trực tuyến.
Sky Mall (skymall.com), bây giờ là một công ty con của Gem-Star TV Guide
International, là một nhà bán lẻ hàng hóa qua catalogs trên máy bay, qua Internet,
và qua thư đặt hàng. Là một nhà cung cấp nhỏ không xử lý lô hàng riêng các công
ty lớn và cho các lô hàng quốc tế, Sky Mall kí hợp đồng thuê ngoài trung tâm
phân phối thuộc sở hữu của công ty Sykes Enterprise. Khi các đơn đặt hàng đến,
Sky Mall truyền tải các dữ liệu đến các nhà cung cấp thích hợp hoặc trung tâm
phân phối Sykes. Một báo cáo sau đó được gửi đến Sky Mall.
- Dịch vụ logistics (hậu cần) toàn diện
Chủ hàng lớn, đặc biệt là UPS và FedEx còn cung cấp các dịch vụ logistics toàn
diện. Những dịch vụ này là dành cho B2C, B2B, G2B, và các loại khác của thương
mại điện tử.
UPS không những là một nhà vận chuyển hàng đầu của hàng hóa bán trên Internet
mà nó còn là một nhà cung cấp kiến thức chuyên môn, cơ sở hạ tầng, và công
nghệ cho quản lý thương mại toàn cầu, làm cho đồng bộ sự lưu thông hàng hóa,
thông tin, và các quỹ cho các khách hàng của mình.
UPS có một cơ sở hạ tầng lớn để hỗ trợ những nỗ lực này. Ví dụ, có hơn 120
terabyte (1.012 byte) cơ sở dữ liệu (năm 2003) có chứa thông tin khách hàng và
các hồ sơ vận chuyển. Hơn 100.000 khách hàng của UPS đã kết hợp Công cụ
UPS trực tuyến vào các trang Web của riêng mình để tăng cường các dịch vụ
khách hàng của họ. Ngoài ra, UPS cung cấp các ứng dụng thương mại điện tử sau
đây:
+ Dịch vụ chuỗi cung ứng điện tử cho khách hàng doanh nghiệp. Điều này bao
gồm một trang cổng thông tin ngành công nghiệp liên quan đến thông tin và thống
kê.
+ Máy tính để tính toán phí vận chuyển.
+ Giúp khách hàng quản lý chuỗi cung ứng điện tử của họ (ví dụ, xúc tiến thanh
toán và đẩy nhanh tiến độ các khoản phải thu).
ĐỀ ÁN MÔN HỌC GVHD:TRẦN DANH NHÂN
SV:TRỊNH THỊ NHƯ QUỲNH TRANG: 39
+ Cải thiện quản lý hàng tồn kho, kho bãi, và giao hàng, hệ thống quản lý vận
chuyển tích hợp với hệ thống theo dõi, xác nhận địa chỉ, lựa chọn dịch vụ, và các
công cụ về thời gian, chuyên chở với bộ phần mềm ứng dụng ERP của Oracle.
+ Thông báo tới khách hàng bằng thư điện tử về tình trạng và thời gian đến dự
kiến của gói hàng đến.
- Công cụ đại diện, tiêu biểu
Công cụ trực tuyến của UPS là một tập hợp của bảy ứng dụng vận chuyển và hậu
cần cho phép khách hàng làm tất cả mọi thứ từ theo dõi việc đóng gói để phân tích
lịch trình vận chuyển của họ bằng cách sử dụng các đánh giá chủ quan để tính toán
chính xác thời gian vận chuyển cho các lô hàng giữa hai mã bưu chính bất kỳ ở
Hoa Kỳ.
Khách hàng có thể tải các công cụ này về các trang web của họ, cho phép khách
hàng truy cập hệ thống UPS để có được bằng chứng cho thấy các gói hàng cụ thể
đã được chuyển giao đúng tiến độ. Ví dụ, nếu một công ty mua vật tư trực tuyến
và muốn giao vào một ngày nhất định, một khách hàng UPS có thể sử dụng một
tính năng định tuyến tối ưu để đảm bảo cung cấp vào ngày hôm đó, cũng như tự
động ghi lại bằng chứng về việc giao hàng trong hệ thống kế toán.
UPS cung cấp các dịch vụ logistics phù hợp cho các ngành công nghiệp nhất
định. Ví dụ, UPS Logistics Group hỗ trợ tái cấu trúc chuỗi cung ứng, quản lý
mạng lưới vận chuyển, và một phần của dịch vụ logistics là cho các nhà sản xuất
xe, nhà cung cấp, và một phần khác là cho nhà phân phối trong ngành công nghiệp
ô tô trên toàn thế giới. UPS Autogistics cải thiện mạng lưới phân phối xe ô tô. Ví
dụ, nó giúp Ford giảm thời gian để cung cấp xe từ các nhà máy đến các đại lý ở
Bắc Mỹ từ 14 đến khoảng 6 ngày. Cũng tương tự UPS Logistics Group, nó hỗ trợ
chuỗi cung ứng và dịch vụ theo dõi giao hàng tới các vùng khác của nhà sản xuất.
UPS cũng đang mở rộng một số phần quan trọng đối với với chứng từ giao nhận
kinh doanh điện tử. Công ty đã gửi gói hàng đầu tiên cũng như xâm nhập vào thị
trường trong năm 1998 khi tung ra UPS Document Exchange. Dịch vụ này cung
ĐỀ ÁN MÔN HỌC GVHD:TRẦN DANH NHÂN
SV:TRỊNH THỊ NHƯ QUỲNH TRANG: 40
cấp, giám sát chứng từ giao nhận điện tử, cung cấp các thông báo chấp nhận, mã
hóa, và truy cập mật bằng khẩu duy nhất.
UPS còn cung cấp nhiều dịch vụ khác liên quan đến thương mại điện tử
khác. Chúng bao gồm khả năng truy cập vào hệ thống UPS từ các thiết bị không
dây, giúp khách hàng cấu hình và tùy chỉnh các dịch vụ, cung cấp các hóa đơn
điện tử và quy định về hình thức thanh toán (trong B2B).
- Thuê ngoài dịch vụ logistics (hậu cần)
Thay vì liên doanh hay mua cổ phần của các công ty đối tác, hầu hết các công ty
chỉ cần thuê ngoài dịch vụ logistics. Một lợi thế của việc này là rất dễ dàng thay
đổi nhà cung cấp, có thể nhìn thấy được trong trường hợp của Tổng công ty
National Semiconductor.
5. Tích hợp hệ thống Logistics toàn cầu.
Sự gia tăng thương mại toàn cầu tạo ra một nhu cầu cho một hệ thống logistics
toàn cầu hiệu quả. Các vấn đề thực hiện đơn hàng có xu hướng ngày càng không
dễ dàng thậm chí có khuynh hướng cần mở rộng hơn hay cần những chuỗi cung
ứng dài hơn xuyên qua biên giới quốc gia. Số lượng của các đối tác trong một hợp
đồng kinh doanh thì càng nhiều hơn (ví dụ như nhà môi giới, thuế quan, nhà cung
cấp toàn cầu…), do đó cần thiết phải có sự phối hợp, thông tin liên lạc và hợp
tác. Hơn nữa, hệ thống như vậy đòi hỏi một mức độ bảo mật cao, đặc biệt là khi
Internet là nền tảng công nghệ trung tâm.
6. Xử lý việc trả về (logistics ngược)
Cho phép trả lại hàng hóa không mong muốn và trao đổi sản phẩm là những yếu tố
cần thiết để duy trì lòng tin và lòng trung thành của khách hàng.
Boston Consulting Group (2001) nhận thấy rằng đây là một trong những trở ngại
lớn trong mua bán trực tuyến. Theo Ellis (2006), một chính sách hoàn trả tốt là vô
cung cần thiết trong thương mại điên tử.
ĐỀ ÁN MÔN HỌC GVHD:TRẦN DANH NHÂN
SV:TRỊNH THỊ NHƯ QUỲNH TRANG: 41
Cùng với việc trả lại hàng hóa, vấn đề logistics cho hàng trả lại cũng là vấn đề
khiến cho các thương gia đang tham gia kinh doanh trực tuyến phải đau đầu. Dưới
đây là một số giải pháp cho các vấn đề đang tồn tại này.
- Trả lại hàng hóa đã mua. Điều này là dễ dàng thực hiện với mua hàng từ phi trực
tuyến thông thường nhưng không phải là một cửa hàng ảo. Để trả một sản phẩm
về lại cửa hàng ảo, khách hàng cần để có được sự đồng ý, cho phép từ phía bán
hay phải có quyền như đã ghi nhận trước đó, sau đó đóng gói, trả tiền vận chuyển
nó trở lại, bảo hiểm hàng hóa, và chờ đợi đến hai chu kỳ giao dịch trên thẻ tín
dụng và cuối cùng là hiển thị trên phần trạng thái của khách hàng. Cả người mua
và người bán đều không có lợi hay thấy thoải mái với tình huống này. Người phải
đóng gói lại, kiểm tra lại giấy tờ, và đưa vào hạng mục bán lại nhưng thông
thường có mất mát so với ban đầu. Giải pháp này là khả thi nếu số lượng hàng trả
lại là nhỏ hoặc hàng hóa đắt tiền.
- Tách riêng dịch vụ logistics thành dịch vụ logistic cho hàng bán và dịch vụ
logistics cho hàng mua. Với tùy chọn này, hàng trả lại được vận chuyển bởi một
đơn vị độc lập và được xử lý một cách riêng biệt. Giải pháp này có thể được hiệu
quả hơn từ quan điểm của người bán, nhưng quy trình trả hàng về không dễ dàng
thực hiện đối với người mua.
-Thuê ngoài hoàn toàn dịch vụ logistics cho hàng trả về.
Một số công ty cung cấp dịch vụ thuê ngoài bao gồm cả UPS và FedEx, cung cấp
các dịch vụ logistics cho hàng trả lại. Các dịch vụ này không chỉ giải quyết hàng
hóa trả hay đổi về mà còn với toàn bộ quá trình logistics.
- Cho phép khách hàng trả lại hàng hóa tại một trạm trung gian.
Cung cấp cho khách địa điểm (chẳng hạn như một cửa hàng tiện lợi hoặc các cửa
hàng UPS), nơi họ có thể trả hàng. Ở châu Á và Úc, hàng trả về được chấp nhận
trong các cửa hàng tiện lợi và tại các trạm xăng dầu.Ví dụ, công ty BP Australia
Ltd hợp tác với wishlist.com.au và Caltex Australia chấp nhận hàng trả về tại các
cửa hàng tiện lợi kết nối với trạm xăng của nó. Japaness 7-Elevens (7dream.com)
ĐỀ ÁN MÔN HỌC GVHD:TRẦN DANH NHÂN
SV:TRỊNH THỊ NHƯ QUỲNH TRANG: 42
là một công ty bán hàng trực tuyến tại Nhật Bản, nhưng tại Đài Loan, bạn có thể
trả tiền, nhận sách và đơn đặt hàng sản phẩm khác, và trả lại các mục không mong
muốn ở một cửa hàng 7-Eleven bất kì. Các cửa hàng truyền thống thông thường
cho phép khách hàng trả lại hàng hóa đã được đặt hàng từ các cửa hàng ảo trực
tuyến đến các cửa hàng thực của họ (ví dụ như walmart.com và eddiebauer.com).
- Bán đấu giá các mặt hàng trả lại. Giải pháp này có thể đi kèm với bất kì giả pháp
nào được đưa ra trước đây.
7. Hoàn thành đơn đặt hàng trong quan hệ B2B.
Hầu hết các vấn đề thảo luận trên đây đều tập trung vào thực hiện đơn hàng trong
B2C. Nhìn tổng quan thì hoàn thành đơn hàng trong B2B và B2C cũng dựa trên
những bước cơ bản chính yếu nhưng cũng có nhiều điểm khác biệt. Sau đây là một
số vấn đề liên quan đến hoàn thành đơn hàng trong B2B.
Hoàn thành đơn hàng trong B2B có thể phức tạp hơn so với của B2C.
Nó có ít nhất sáu chiều hướng phức tạp (với B2C là hai): kích thước lô hàng, nhiều
kênh phân phối hơn, tần số chuyển hàng nhiều hơn, quy mô không đồng đều của
các nhà cung cấp dịch vụ, ít trung gian vận chuyển, và đường dẫn giao dịch trong
thương mại điện tử rất phức tạp.
- Sử dụng BPM để cải thiện thực hiện đơn hàng.
Hoàn thành đơn hàng B2B thường sử dụng phần mềm quản lý quy trình kinh
doanh (BPM) nhằm tự động hóa các bước khác nhau trong quá trình này. Quá
trình thực hiện đơn hàng của Daisy Brand là một ví dụ điển hình.
Daisy Bran là một công ty lớn của Mỹ sản xuất các sản phẩm kem chua được biết
đến là một công ty có chất lượng luôn đảm bảo ổn định . Khách hàng chính của nó
là các siêu thị hoạt động trong môi trường kinh doanh rất cạnh tranh. Hầu hết các
khách hàng yêu cầu Daisy Bran cung cấp một số dịch vụ để nâng cao hiệu quả
hoạt động, ví dụ như hỗ trợ cung cấp quản lý hàng tồn kho (VMI), lập kế hoạch
hợp tác, và dự báo. Còn các khách hàng cũng bị áp lực từ thương hiệu Daisy nên
ĐỀ ÁN MÔN HỌC GVHD:TRẦN DANH NHÂN
SV:TRỊNH THỊ NHƯ QUỲNH TRANG: 43
phải cố gắng để cải thiện các dịch vụ dọc theo chuỗi cung ứng.Để bảo vệ thương
hiệu, Daisy thường xuyên tìm kiếm, đổi mới công nghệ để cải thiện hiệu quả của
quá trình thực hiện đơn hàng. Khách hàng đặt hàng bằng các đơn hàng điện tử.
Các đơn này được Daisy Bran xử lý qua ba ứng dụng là EDI, ERP, và Tibco.
- Sử dụng sàn giao dịch điện tử hay sàn giao dịch chứng khoán để giải quyết dễ
dàng các vấn đề trong thực hiện đơn hàng B2B.
Về cơ bản, sàn giao dịch TMĐT B2B (B2B e-marketplace) là một website mà ở
đó nhiều công ty có thể mua bán hàng hoá trên cơ sở sử dụng chung một nền tảng
công nghệ. Sàn giao dịch B2B còn cung cấp những dịch vụ hỗ trợ như thanh toán
hay vận chuyển, giao nhận để các công ty có thể hoàn thành giao dịch. Ngoài ra
sàn giao dịch cũng có thể hỗ trợ cho cộng đồng doanh nghiệp như cung cấp những
thông tin về các lĩnh vực ngành nghề, tạo các diễn đàn trực tuyến và cung cấp các
bản nghiên cứu, đánh giá về nhu cầu của khách hàng cũng như các dự báo công
nghiệp đối với các mặt hàng cụ thể.
Về cơ bản, các đặc điểm chính của sàn giao dịch (e-marketplace) có thể được tóm
lược lại bằng bốn ý chính dưới đây.
+ Địa điểm để người mua và bán trên khắp thế giới gặp nhau
+ Tập trung các mối quan hệ giữa cá nhân, tổ chức và chính phủ
+ Là nền tảng cho các hoạt động thương mại, bản thân e-marketplace không mua
bán hàng hoá, dịch vụ mà chỉ những người tham gia thực hiện các giao dịch tại
đây
+ Có ít nhất một trong các chức năng thương mại
Những đặc điểm trên cũng là những yếu tố chính để phân biệt sàn giao dịch với
các website khác bổ xung thêm các yếu tố sau:
+ Chỉ cung cấp thông tin thị trường hay cung cấp danh mục các công ty
+ Là website của một công ty lập ra để bán các sản phẩm của công ty đó
+ Chỉ cung cấp các giải pháp về Thương mại điện tử
ĐỀ ÁN MÔN HỌC GVHD:TRẦN DANH NHÂN
SV:TRỊNH THỊ NHƯ QUỲNH TRANG: 44
Hiện nay có ba mô hình sàn giao dịch B2B phổ biến là:
Sàn giao dịch B2B của một công ty: là một sàn giao dịch B2B trực tuyến do một
công ty điều hành. Đây có thể là sàn dành cho bên mua hoặc cho bên bán giao
dịch với một công ty, trong đó: Sàn giao dịch dành cho bên bán là nơi một công ty
bán các sản phẩm tiêu chuẩn hoặc sản phẩm thiết kế riêng cho các công ty khác.
Sàn giao dịch cho bên mua là nơi một công ty mua hàng từ các nhà cung cấp.
Sàn giao dịch chuyên ngành (ví dụ Boeing và Hàng không toàn cầu) là nơi các
công ty lớn tạo ra một sàn giao dịch cho một ngành hàng nào đó để tạo lên một
mạng lưới cung cấp.
Sàn giao dịch B2B tự do: là một thị trường dành cho doanh nghiệp, thường do một
đơn vị độc lập sở hữu và quản lý. Sàn giao dịch này bao gồm nhiều người mua và
nhiều người bán.
Ví dụ về câu chuyện thành công của Alibaba.com
Được đánh giá như một địa chỉ “môi giới hôn nhân” trong lĩnh vực thương mại,
mạng Alibaba.com là một trong những mạng thương mại điện tử lớn nhất thế giới
hiện nay. “Aliaba thành công nhờ nối kết các công ty tiến tới các cuộc hôn nhân
thương mại”, theo như cách nhận xét của Stephen McKay, giám đốc thương mại
điện tử, công ty tư vấn Adersen Cosulting ở Hồng Kông. Lúc ban đầu Alibaba chỉ
là công ty Internet nhỏ, trụ sở chính đặt tại Trung Quốc. Nhưng sau đó, trong khi
các công ty dot.com vẫn lao đao và chưa tìm lối thoát cho mình trong cuộc khủng
hoảng dot.com thì Alibaba đã nhanh chóng phát triển thành hệ thống mạng điện tử
rất thành công. Alibaba.com kết nối hàng nghìn công ty nhỏ và vừa ở khắp mọi
nơi trên thế giới, giúp họ bán được hàng hoá từ thiết bị công nghiệp nặng đến quần
áo, giày dép thời trang, máy vi tính, thiết bị điện gia dụng, đồ chơi,…cho các tập
đoàn lớn như Kmart, Toys “R” Us, Hoem Depot, Tandy Radio Shack hay Texas
Instrument. Giờ đây, với Alibaba.com, ngồi trong văn phòng của mình tại London,
Paris hay NewYork, một giám đốc công ty đã đăng ký làm thành viên
Alibaba.com có thể sử dụng máy vi tính truy nhập vào mạng Alibaba để thực hiện
ĐỀ ÁN MÔN HỌC GVHD:TRẦN DANH NHÂN
SV:TRỊNH THỊ NHƯ QUỲNH TRANG: 45
một cuộc “viếng thăm ảo” cơ sở sản xuất của nhiều công ty nhỏ và vừa rải rác
khắp châu Á. Qua màn hình, vị giám đốc ấy có thể xem xét mẫu mã nhiều loại mặt
hàng, giá cả, thủ tục thanh toán, xuất cảng và thời gian vận chuyển. Bớt tốn kém
chi phí đi lại, ăn ở tại khách sạn và đỡ tốn công sức lẫn thời gian mà hiệu quả
nhanh, đó là một trong những lợị thế mà Alibaba mang lại cho khách hàng của
mình. Với số vốn ban đầu chỉ vỏn vẹn 12 triệu USD và hệ thống được xây dựng
trên database do Oracle thiết kế, phát triển và được truyền đi qua một server Sun
Microsystem đặt tại Singapore, năm 2004 tổng doanh thu của Alibaba là 2,1 tỷ
USD trong đó có 780 triệu USD đến từ nguồn Alibaba thương mại điện tử.
- Hoàn thành đơn đặt hàng dịch vụ.
Thông thường nhắc tới hoàn thành đơn hàng thì nhiều người nghĩ ngay tới các đơn
hàng với các sản phẩm vật chất, nhưng ngoài các sản phẩm vật chất thương mại
điện tử còn có các sản phẩm dịch vụ. Thực hiện các đơn đặt hàng dịch vụ (ví dụ,
mua hoặc bán cổ phiếu, quá trình bảo hiểm) có thể đòi hỏi xử lý thông tin nhiều
hơn, đòi hỏi hệ thống thương mại điện tử tinh vi hơn.
8. Đổi mới chiến lược hoàn thành đơn hàng trong thương mại điện tử
Bowman (2006) và Vitasek và Manrodt (2006) đề xuất ra một số đổi mới chiến
lược hoàn thành đơn hàng trong thương mại điện tử như là một trong số 4 chiến
lược dưới đây.
- Merge-in-transit: là mô hình hậu cần trong đó các bộ phận của sản phẩm có thể
đến từ các địa điểm khác nhau và được chuyển trực tiếp đến địa điểm của khách
hàng.
Merge-in-transit là một mô hình trong đó các thành phần cho một sản phẩm có thể
đến từ hai hay nhiều địa điểm khác. Ví dụ như khi mua một máy tính, màn hình
có thể đến từ Bờ Đông Hoa Kỳ và CPU từ bờ biển phía Tây. Khi đó thay vì vận
chuyển các thành phần đến một vị trí trung tâm và sau đó vận chuyển cả hai cho
khách hàng thì, các thành phần được vận chuyển trực tiếp cho khách hàng và được
sáp nhập vào một lô hàng bởi những nhà vận chuyển địa phương (khách hàng
ĐỀ ÁN MÔN HỌC GVHD:TRẦN DANH NHÂN
SV:TRỊNH THỊ NHƯ QUỲNH TRANG: 46
được tất cả các phần trong một giao) nhờ đó giảm đi những chi phí, vận chuyển
không cần thiết.
- Rolling warehouse: là phương thức logistics trong đó các sản phẩm trên các xe
giao hàng không cần đặt trước đến đích, nhưng quyết định về số lượng chuyển
xuống tại mỗi nơi đến được thực hiện tại thời điểm chuyển xuống.
Với một rolling warehouses, các sản phẩm trên các xe tải giao hàng không phải đã
được tính toán trước để giao hàng cho một đơn hàng cụ thể, đến một đích đến cụ
thể. Việc quyết định về số lượng để dỡ bỏ xuống tại mỗi điểm đến là được thực
hiện tại thời điểm dỡ hàng. Vì vậy, thông tin đặt hàng mới nhất có thể được đưa
vào tài khoản, hỗ trợ kiểm soát hàng tồn kho và giảm chi phí logistics đến mức
thấp nhất (bằng cách tránh các chuyến giao hàng lặp lại). Các phương pháp rolling
warehouses được áp dụng nhiều trong ngành công nghiệp vận tải biển, nơi nó
được gọi là một kho nổi
- Leveraged shipments: kế hoạch vận chuyển dựa vào số lượng (hay giá trị) của
yêu cầu và địa điểm
- Delivery-value density: là một quyết định hỗ trợ công cụ để giúp xác định tính
kinh tế của phân phối hàng hóa tới các khu vực láng giềng trong một hành trình.
Làm thế nào Sundowner Motor Inns thực hiện các dịch vụ trực tuyến.
Với cơ sở chính tại Shepparton Victoria, Australia và 24 cơ sở nhượng quyền
thương mại là những nhà nghỉ dọc khắp vùng nông thôn nước Úc. Năm 2003,
Sundowner Motor Inns đã bắt đầu khởi tạo một hệ thống chuỗi cung ứng cho
khách hàng để tự động hóa việc quản lý phòng trống. Phần mềm được phát triển
cho phép tồn tại hai hệ thống: (1) các hệ thống đặt phòng trực tuyến và (2) hệ
thống quản lý tài sản thực (PMS). Hai hệ thống này đã làm việc thành công do vậy
nó liên tục được cải thiện.
Đây là cách hệ thống hoàn thành các đơn đặt hàng:
ĐỀ ÁN MÔN HỌC GVHD:TRẦN DANH NHÂN
SV:TRỊNH THỊ NHƯ QUỲNH TRANG: 47
1. Khách hàng đặt phòng tại trang web của công ty (sundownermotorinns.com.au)
hoặc tại các cổng thông tin đặt phòng trực tuyến khác (ví dụ, wotif.com,
expedia.com).
2. Khách hàng được kết nối tự động tới một máy chủ Web, và hệ thống quản lý tài
sản thực (PMS) cung cấp các dữ liệu đồ họa, giá cả và thông tin về phòng trống.
3. Tại thời gian đó, khách hàng được xem xét, đánh giá chi tiết phòng.
4. Khách hàng xác nhận đặt phòng bằng cách gửi chi tiết thẻ tín dụng của họ thông
qua trang Web an toàn.
5. Sau khi xác nhận đặt phòng, hệ thống quản lý tài sản thực được cập nhật tự
động để phản ánh đúng sự sẵn có của phòng trống.
6. Công ty sẽ gửi một email tự động xác nhận tới cho khách hàng.
V. Quản trị quan hệ khách hàng (CRM) và mối quan hệ của CRM với
thương mại điện tử.
1. CRM là gì?
Quản lý quan hệ khách hàng (CRM) nhận ra rằng, khách hàng là cốt lõi của một
doanh nghiệp và một công ty, thành công của công ty phụ thuộc vào hiệu quả quản
lý các mối quan hệ của nó với họ. CRM tập trung vào việc xây dựng các mối quan
hệ khách hàng lâu dài và bền vững, điều mà làm gia tăng giá trị cho khách hàng và
công ty.
Cũng giống như đối tác off-line của họ, các công ty trực tuyến cũng phải cung
cấp các dịch vụ của khách hàng. Dịch vụ khách hàng là một phần quan trọng của
CRM.
a. Một số định nghĩa về CRM.
CRM là viết tắt của Customer Relationship Management - Quản trị quan hệ khách
hàng. Đó là chiến lược của các công ty trong việc phát triển quan hệ gắn bó với
khách hàng qua nghiên cứu, tìm hiểu kỹ lưỡng nhu cầu và thói quen của họ. Thiết
ĐỀ ÁN MÔN HỌC GVHD:TRẦN DANH NHÂN
SV:TRỊNH THỊ NHƯ QUỲNH TRANG: 48
lập mối quan hệ tốt đẹp với với khách hàng có ý nghĩa đặc biệt quan trọng đối với
sự thành công của mỗi công ty nên đây là vấn đề hết sức được chú trọng.
Trên thế giới hiện nay có khá nhiều định nghĩa về CRM, sau đây là một số định
nghĩa cơ bản:
CRM là triết lý kinh doanh lấy khách hàng làm trung tâm, trong đó lấy cơ chế hợp
tác với khách hàng bao trùm toàn bộ quy trình hoạt động kinh doanh của
doanh nghiệp.
CRM là một chiến lược kinh doanh được thiết kế để nâng cao lợi nhuận,
doanh thu và sự hài lòng của khách hàng. Nó bao gồm phần mềm, các dịch vụ và
một phương thức kinh doanh mới nhằm gia tăng lợi nhuận, doanh thu, đồng thời
làm hài lòng khách hàng hơn để giữ chân khách hàng lâu hơn.
b. Ích lợi mà CRM đem lại
- Đối với Khách hàng: CRM góp phần thúc đẩy mối quan hệ lâu dài giữa khách
hàng và doanh nghiệp, giúp khách hàng được hiểu rõ hơn, được phục vụ chu đáo
hơn. Nhờ có CRM, khách hàng cảm thấy rất được quan tâm từ những điều rất nhỏ
như: sở thích, nhu cầu, ngày kỷ niệm…
- Đối với doanh nghiệp: CRM giúp doanh nghiệp lắng nghe khách hàng của mình
nhiều hơn, dễ dàng quản lý tình hình kinh doanh và phát triển của mình trong quá
khứ, hiện tại cũng như tương lai; giúp doanh nghiệp quảng bá sản phẩm, thương
hiệu một cách nhanh chóng, dễ dàng và ít chi phí nhất. Đồng thời, CRM là công
cụ hỗ trợ doanh nghiệp quản lý tập trung nguồn tài nguyên của mình, cũng như
quản lý nhân viên một cách hiệu quả.
- Đối với nhà quản lý: CRM cung cấp cho nhà quản lý nhiều công cụ hỗ trợ đắc
lực, giúp nhà quản lý nhanh chóng thống kê, phân tích, đánh giá tình hình kinh
doanh của doanh nghiệp từ quá khứ, hiện tại và tương lai; phát hiện những khó
khăn, rủi ro tiềm ẩn của doanh nghiệp để có thể kịp thời đưa ra được những giải
pháp thích hợp cho những vấn đề đó. Đồng thời CRM còn cho phép người quản lý
đánh giá được tình hình và hiệu quả làm việc của từng nhân viên cấp dưới.
ĐỀ ÁN MÔN HỌC GVHD:TRẦN DANH NHÂN
SV:TRỊNH THỊ NHƯ QUỲNH TRANG: 49
- Đối với nhân viên: CRM cho phép nhân viên quản lý một cách hiệu quả thời gian
và công việc của mình. Đồng thời CRM giúp nhân viên nắm rõ thông tin về từng
khách hàng của mình để đưa ra phương thức hỗ trợ nhanh chóng, hợp lý, tạo được
uy tín đối với khách hàng, giữ chân khách hàng lâu hơn.
c. Phân loại CRM
Ta phân biệt ba loại hoạt động của CRM: hoạt động, phân tích, và hợp tác.
- CRM hoạt động liên quan đến chức năng kinh doanh điển hình bao gồm dịch vụ
khách hàng, quản lý đặt hàng, biên nhận hoặc thanh toán, bán hàng và tự động hóa
tiếp thị và quản lý.
- CRM phân tích liên quan đến hoạt động nắm bắt, lưu trữ, trích xuất, xử lí, phân
tích, giải thích và báo cáo dữ liệu khách hàng cho các nhà quản trị để họ sử dụng,
phân tích chúng khi cần thiết.
- CRM hợp tác giải quyết tất cả các giao tiếp truyền thông cần thiết, phối hợp và
hợp tác giữa các nhà cung cấp và khách hàng.
d. Phân loại các chương trình CRM
- Chương trình khách hàng trung thành. Các chương trình nhằm cố gắng gia tăng
lòng trung thành của khách hàng. Một ví dụ là chương trình khách hàng thường
xuyên được đưa ra bởi các hãng hàng không.
- Khảo sát. Những chương trình truyền thông, cổ động cố gắng để giành được sự
quan tâm của khách hàng hiện tại cũng như thu hút khách hàn năng
Lôi kéo hoặc thuyết phục khách hàng trở lại. Có những chương trình mà cố gắng
để thuyết phục khách hàng đừng rời khỏi hoặc, nếu họ đã rời khỏi thì lôi kéo họ tái
gia nhập. Ví dụ các công ty cung cấp nhiều ưu đãi để thu hút khách hàng trở về.
- Mở rộng bán hàng hoặc tăng chất lượng hàng bán. Bằng cách cung cấp các sản
phẩm bổ sung (cross-sell) hoặc các sản phẩm đã được nâng cao chất lượng (up-
sell) mà khách hàng muốn, các công ty làm cho khách hàng hài lòng và tăng
doanh thu của họ.
ĐỀ ÁN MÔN HỌC GVHD:TRẦN DANH NHÂN
SV:TRỊNH THỊ NHƯ QUỲNH TRANG: 50
2. eCRM (quản trị quan hệ khách hàng điện tử)
Quản trị quan hệ khách hàng là một hoạt động kinh doanh mà các công ty đã thực
hành qua nhiều thời kì. Bằng chứng là nhiều doanh nghiệp thành công đã tồn tại
trước đó. Khi có máy tính, nhiều công ty cũng không yêu cầu thực hiện việc quản
lý khách hàng tốt hơn. Tuy nhiên, kể từ giữa những năm 1990, do sự gia tăng cạnh
tranh, CRM đã tăng cường yếu tố công nghệ thông tin. CRM công nghệ ra đời là
một sự phản ứng lại với những thay đổi môi trường, có sử dụng các thiết bị và các
công cụ công nghệ thông tin mới nhất. Các vấn đề về quản trị quan hệ khách hàng
điện tử (eCRM) được đặt ra vào giữa những năm 1990 khi khách hàng bắt đầu sử
dụng các trình duyệt Web, Internet, và các phần mềm hỗ trợ điện tử (e-mail, POS
thiết bị đầu cuối, các trung tâm cuộc gọi, và bán hàng trực tiếp). eCRM cũng bao
gồm các ứng dụng quá trình trực tuyến, như phân đoạn và cá nhân hóa. Việc sử
dụng Internet, mạng nội bộ, và Extranet thực hiện dịch vụ cho khách hàng và cho
các đối tác ngày càng hiệu quả hơn nhiều và hiệu quả hơn so với trước khi
Internet.
Thông qua công nghệ Internet, dữ liệu tổng quát về khách hàng có thể là đầu vào
cho marketing, bán hàng, và cơ sở dữ liệu dịch vụ khách hàng để phân tích. Sự
thành công hay thất bại của những nỗ lực CRM có thể được đo và sửa đổi trong
thời gian thực tiễn, tiếp tục nâng cao sự mong đợi của khách hàng. Trong thế giới
kết nối Internet, eCRM đã trở thành một yêu cầu cho sự sống còn, không chỉ là
một lợi thế cạnh tranh. eCRM bao gồm một loạt các vấn đề, các công cụ và
phương pháp khác nhau, từ việc thiết kế thích hợp của sản phẩm công nghệ cao tới
các dịch vụ giá cả và chương trình lòng trung thành .
Lưu ý rằng eCRM đôi khi được gọi là dịch vụ điện tử. Tuy nhiên, thuật ngữ dịch
vụ điện tử có nhiều nghĩa khác. Ví dụ, một số dịch vụ điện tử xác định như thương
mại điện tử trong các ngành dịch vụ, chẳng hạn như ngân hàng, bệnh viện, và
chính phủ, trong khi những ngành khác lại định nghĩa là những dịch vụ điện tử tự
phục vụ. Có rất nhiều sự nhầm lẫn giữa thuật ngữ eCRM và dịch vụ điện tử,
nhưng hai thuật ngữ này hoàn toàn khác nhau. Lưu ý rằng những người sử dụng
ĐỀ ÁN MÔN HỌC GVHD:TRẦN DANH NHÂN
SV:TRỊNH THỊ NHƯ QUỲNH TRANG: 51
thuật ngữ eCRM và CRM để thay thế cho nhau. Hầu hết các nhà cung cấp chỉ sử
dụng CRM, và các tài liệu kế toán-nghiệp vụ sử dụng thuật ngữ đó thường xuyên
nhất.
3. Phạm vi của CRM
- Đối với các giao dịch trực tuyến, CRM thường cung cấp các tính năng giúp
đỡ. Ngoài ra, nếu một sản phẩm được mua phi trực tuyến (off-line), dịch vụ khách
hàng có thể được cung cấp trực tuyến. Ví dụ, nếu một người tiêu dùng mua một
sản phẩm off-line và có nhu cầu tư vấn về vấn đề làm thế nào để sử dụng nó,
người đó có thể tìm thấy hướng dẫn chi tiết trực tiếp từ trang web trực tuyến (ví
dụ, livemanuals.com).
- Theo Voss (2000), có ba cấp độ của CRM:
+ Dịch vụ nền tảng. Điều này bao gồm các dịch vụ tối thiểu cần thiết, chẳng hạn
như trang web có sự tương tác (ví dụ, làm thế nào dịch vụ được cung cấp một cách
nhanh chóng và chính xác), trang web giúp nâng cao hiệu quả, và thực hiện đơn
hàng.
+ Trung tâm dịch vụ khách hàng. Những dịch vụ này để theo dõi, cấu hình và tuỳ
biến, và bảo mật và tin cậy. Đây là những dịch vụ khách hàng quan trọng nhất.
+ Giá trị dịch vụ gia tăng. Đây là những dịch vụ phụ thêm, chẳng hạn như môi
giới, đấu giá trực tuyến, và giáo dục và đào tạo trực tuyến.
- Dịch vụ khách hàng nên được cung cấp trong suốt toàn bộ vòng đời sản
phẩm. Bốn phần sau hợp thành chuỗi giá trị cho CRM:
+ Khách hàng mua lại (hỗ trợ việc mua lại). Một chiến lược dịch vụ phản ánh và
củng cố thương hiệu của công ty và cung cấp thông tin cho khách hàng tiềm năng
để khuyến khích họ mua.
+ Hỗ trợ khách hàng trong quá trình mua. Chiến lược dịch vụ này cung cấp một
môi trường mua sắm mà người tiêu dùng thấy hiệu quả, cung cấp nhiều thông tin,
và hữu ích.
ĐỀ ÁN MÔN HỌC GVHD:TRẦN DANH NHÂN
SV:TRỊNH THỊ NHƯ QUỲNH TRANG: 52
+ Việc hoàn thành đơn hàng của khách hàng (việc mua bán nhanh gọn). Điều này
liên quan đến việc giao hàng kịp thời, bao gồm cả việc giữ liên lạc để thông báo
cho các khách hàng về quá trình thực hiện, đặc biệt là nếu có bất kỳ sự chậm trễ.
+ Tiếp tục hỗ trợ khách hàng (dịch vụ sau mua). Thông tin thêm và hỗ trợ, duy trì
mối quan hệ mua bán với khách hàng.
4. Lợi ích và hạn chế của CRM.
- Lợi ích chính của CRM là việc cung cấp các dịch vụ chăm sóc khách hàng tốt
hơn thông qua việc sử dụng Internet và công nghệ IT. Nói cách khác, CRM làm
cho khách hàng hài lòng bằng cách cung cấp nhiều sự lựa chọn các sản phẩm và
dịch vụ, nhanh chóng giải quyết vấn đề và phản hồi lại, dễ dàng và nhanh chóng
tiếp cận thông tin, và còn nhiều hơn nữa….Công ty cố gắng đạt được lợi thế cạnh
tranh hơn các đối thủ cạnh tranh của họ bằng cách cung cấp CRM tốt hơn.
- Hạn chế chính của CRM là nó đòi hỏi tích hợp với hệ thống thông tin của một
công ty khác, mà điều này thì không thể dễ dàng thực hiện. Ngoài ra, việc xác
minh chi phí cho CRM không phải là dễ dàng. Hơn nữa công ty sẽ gặp rất nhiều
khó khăn để hỗ trợ nhân viên một số ứng dụng CRM mới.
Nhưng chỉ trong vài năm qua mà thương mại điện tử di động đã khuyến khích việc
tạo ra các ứng dụng CRM thú vị.
5. Các vấn đề trong thực hiện CRM.
Theo một nghiên cứu của CIO Insight (2004) và Petersen (2006): văn hóa, cam kết
quản lý của những nhà quản lí đứng đầu, và truyền thông là những yếu tố dẫn đến
thành công của CRM chứ không phải do công nghệ. Bohling, Jolland và Abrell
(2005), và Seybol (2006) đã đánh dấu một số bước quan trọng trong việc xây dựng
một chiến lược thương mại điện tử tập trung vào khách hàng. Các bước này bao
gồm một tập trung vào các khách hàng cuối cùng, hệ thống và quy trình kinh
doanh được thiết kế để dễ sử dụng và được xem xét từ quan điểm của khách hàng
cuối cùng, và những nỗ lực để nuôi dưỡng lòng trung thành của khách hàng (một
ĐỀ ÁN MÔN HỌC GVHD:TRẦN DANH NHÂN
SV:TRỊNH THỊ NHƯ QUỲNH TRANG: 53
chìa khóa để đạt lợi nhuận trong thương mại điện tử). Để thực hiện thành công các
bước này, các doanh nghiệp phải có những hành động sau đây:
- Cung cấp dịch vụ cá nhân (ví dụ, dowjones.com).
- Nhắm vào khách hàng mục tiêu (ví dụ, aa.com, national.com).
- Trợ giúp khách hàng làm công việc của họ (ví dụ, boeing.com).
- Hãy để khách hàng tự giúp mình (ví dụ, iprint.com).
- Hợp lý hóa quy trình kinh doanh tác động đến khách hàng (ví dụ, ups.com,
amazon.com)
- Sở hữu kinh nghiệm khách hàng bằng cách tiếp xúc với khách hàng khi có thể (ví
dụ, amazon.com, hertz.com).
- Cung cấp một cái nhìn tổng quát (360 độ) về mối quan hệ khách hàng (ví dụ,
wellsfargo.com, Verizon.com).
Agarwal (2004) và Bohling (2006) cho rằng nhiều dự án CRM là thất bại ngay từ
đầu và yêu sự cầu khắc phục bởi vì công ty không quản lý đúng cách. Ngoài ra họ
còn cung cấp một phương pháp mở rộng về việc làm thế nào để thực hiện CRM.
Thực hiện CRM quy mô lớn là không dễ dàng không giá rẻ. Năm yếu tố cần thiết
để thực hiện một chương trình CRM có hiệu quả:
1. Chiến lược khách hàng trung tâm . Chiến lược khách hàng trung tâm được
thành lập đầu tiên ở cấp độ doanh nghiệp. Chiến lược phải được dựa trên và phù
hợp với chiến lược tổng thể của công ty và phải được toàn bộ tổ chức thông qua.
2. Cam kết. Các cam kết là yếu tố cần thiết để thực hiện chuyển đổi chiến lược
CRM thành công. Như sự việc các nhân viên sẵn sàng học hỏi các kỹ năng công
nghệ cần thiết.
3. Cải thiện hoặc thiết kế lại quy trình. Đây là một công việc rất khó khăn, nhưng
cần được thực hiện thường xuyên trong CRM.
ĐỀ ÁN MÔN HỌC GVHD:TRẦN DANH NHÂN
SV:TRỊNH THỊ NHƯ QUỲNH TRANG: 54
4. Công nghệ phần mềm. Phần mềm CRM có thể ghi lại các giao dịch kinh doanh,
tạo ra các cơ sở dữ liệu tập trung, tạo điều kiện thuận lợi cho lưu trữ dữ liệu và
khai thác dữ liệu, hỗ trợ ra quyết định và cung cấp công cụ quản lý chiến dịch
marketing. Các công ty nên chọn gói phần mềm CRM phù hợp với tình hình và
nhu cầu CRM của công ty.
5. Cơ sở hạ tầng. Thực hiện CRM hiệu quả đòi hỏi một cơ sở hạ tầng phù hợp với
công ty. Cơ sở hạ tầng này bao gồm thiết lập mạng, lưu trữ, sao lưu dữ liệu, nền
tảng máy tính, và máy chủ web. Cơ sở hạ tầng thích hợp có thể cung cấp hỗ trợ
vững chắc cho việc thực hiện CRM.
6. Tích hợp CRM vào doanh nghiệp.
Một số ứng dụng CRM là độc lập với các hệ thống khác của doanh nghiệp. Tuy
nhiên, các ứng dụng CRM phải được tích hợp với hệ thống thông tin khác.
Ta thấy, CRM chủ yếu nằm giữa khách hàng và doanh nghiệp. Các thông tin liên
lạc giữa hai bên được thực hiện thông qua Internet, điện thoại thông thường, thư
gửi qua đường bưu điện...
Tuy nhiên, để trả lời các truy vấn của khách hàng, truy cập các tập tin và cơ sở dữ
liệu là điều cần thiết. Trong các công ty vừa và lớn, đây là những thường là một
phần của hệ thống ERP. Các công ty có thể kiểm tra các dữ liệu liên quan đến một
đơn đặt hàng với nhà máy sản xuất của họ, các nhà cung cấp dịch vụ vận chuyển,
nhà cung cấp, hoặc các đối tác kinh doanh khác.
Vì vậy, CRM cần phải giao tiếp với các chuỗi cung ứng, và thực hiện điều đó một
cách dễ dàng, không tốn kém, và nhanh chóng. Ngoài ra, CRM phải tích hợp với
các kho dữ liệu bởi vì xây dựng các ứng dụng bằng cách sử dụng các dữ liệu trong
kho thì dễ dàng hơn bằng cách sử dụng dữ liệu trong cơ sở dữ liệu nội bộ và bên
ngoài.
Cuối cùng, CRM tự thực hiện thu thập dữ liệu khách hàng và sản phẩm. Điều này
cần phải được chuẩn bị cho khai thác dữ liệu và các loại khác phân tích.
Sự tích hợp của ERP và CRM phải bao gồm đồng bộ hóa dữ liệu ở mức độ thấp
ĐỀ ÁN MÔN HỌC GVHD:TRẦN DANH NHÂN
SV:TRỊNH THỊ NHƯ QUỲNH TRANG: 55
cũng như quá trình hội nhập kinh doanh để vai trò toàn vẹn của kinh doanh có thể
được duy trì trên toàn hệ thống và nhiệm vụ của quy trình làm việc có thể vượt
qua hệ thống. Hội nhập này cũng đảm bảo rằng các tổ chức có thể thực hiện kinh
doanh thông minh trên toàn hệ thống.
7. Sự cân nhắc giữa dịch vụ khách hàng và các chương trình CRM.
Hai vấn đề lớn phát sinh khi công ty cố gắng xác minh các chi phí cho dịch vụ
khách hàng và các chương trình CRM. Vấn đề đầu tiên là hầu hết những lợi ích
của CRM là vô hình, thứ hai là lợi ích đáng kể của công ty thường có thể được
thu được từ khách hàng trung thành lâu dài. Điều này đúng cho cả hai tổ chức phi
trực tuyến (offline) và trực tuyến (online). Trong một nghiên cứu năm 1990 được
công bố trong Harvard Business Review có tiêu đề "Zero Defections: Chất lượng
Đi kèm với dịch vụ", các nhà nghiên cứu đã chứng minh rằng chi phí cho khách
hàng mua lại cao làm cho nhiều chương trình quan hệ khách hàng không mang lại
lợi nhuận cho doanh nghiệp. Chỉ trong năm sau, khi chi phí duy trì khách hàng
trung thành giảm xuống và khối lượng mua tăng lên, việc thực hiện CRMs tạo ra
lợi nhuận lớn. Vì vậy, các công ty rất cẩn thận về việc xác định chi phí cho dịch vụ
khách hàng.
a. Các chỉ số trong dịch vụ khách hàng và CRM.
Một cách để xác định cung cấp bao nhiêu dịch vụ là so sánh công ty với tập hợp
của các tiêu chuẩn được gọi là chỉ số trong ngành. Các chỉ số này là cả về số lượng
và chất lượng. Dưới đây là một số chỉ số Web liên quan đến một công ty có thể sử
dụng để xác định mức độ thích hợp hỗ trợ khách hàng:
- Thời gian phản hồi. Nhiều công ty có một thời gian phản hồi mục tiêu từ 24 đến
48 giờ. Nếu một công ty sử dụng các đại lý thông minh, phản hồi có thể được thực
hiện trong thời gian thực hoặc các hệ thống có thể cho thấy rằng thông điệp của
khách hàng đã nhận được một phản hồi sẽ được đưa ra.
ĐỀ ÁN MÔN HỌC GVHD:TRẦN DANH NHÂN
SV:TRỊNH THỊ NHƯ QUỲNH TRANG: 56
- Sự sẵn có của trang web. Khách hàng sẽ có thể đến trang web của công ty tại bất
kỳ thời gian nào (24 giờ một ngày). Điều này có nghĩa là thời gian chết nên càng
gần bằng không càng tốt.
- Thời gian tải về. Người dùng thường sẽ không đợi những tải về kéo dài hơn 10
đến 20 giây.
- Kịp thời. Thông tin trên trang web của công ty phải được cập nhật từng
ngày. Công ty thiết lập một khoảng thời gian (ví dụ, mỗi tháng) mà tại đó thông tin
phải được sửa đổi. Nếu sau một khoảng thời gian thiết lập mà không được sử dụng
thì có thể là do các công ty có những sản phẩm mới trong cửa hàng nhưng không
phải trên Web hoặc ngược lại. Trong cả hai trường hợp, nó có thể bị mất doanh số
bán hàng tiềm năng.
- Bảo mật và riêng tư. Các trang web phải cung cấp các điều khoản về tính bảo
mật thông tin và giải thích các biện pháp bảo mật.
- Thực hiện đơn hàng đúng thời gian. Thực hiện đơn hàng phải nhanh chóng và
thực hiện đúng với ngày giao hàng hứa.
- Chính sách trả hàng. Tại Hoa Kỳ và một số nước khác, chính sách trả hàng là
một tiêu chuẩn của dịch vụ. Có một chính sách hoàn trả làm tăng niềm tin và lòng
trung thành của khách hàng. Các trường hợp mà khách hàng có thể trả hàng về sẽ
mang lại sự hài lòng cho khách hàng.
- Điều hướng. Một trang web phải dễ dàng để điều khiển. Để đánh giá năng lực
điều hướng, các công ty có thể đo số lượng khách hàng đi vào sâu trong một đơn
đặt hàng.
b. eCRM phân tích
CRM phân tích đề cập đến việc sử dụng các kỹ thuật phân tích kinh doanh và kinh
doanh thông minh, chẳng hạn như khai thác dữ liệu và phân tích xử lý trực tuyến
để ứng dụng CRM.
ĐỀ ÁN MÔN HỌC GVHD:TRẦN DANH NHÂN
SV:TRỊNH THỊ NHƯ QUỲNH TRANG: 57
Chúng ta thấy có nhiều nguồn dữ liệu khách hàng bao gồm các thời gian truy cập
cho các hoạt động trên web, thời gian thực và thời gian khách hàng tương tác và
các hoạt động trong POS. Một số lượng lớn các dữ liệu được xử lý và lưu trữ trong
một kho dữ liệu hoặc trong một siêu thị dữ liệu hoặc chỉ trong cơ sở dữ liệu. Một
số loại công cụ phân tích có thể được áp dụng để có được thông tin cho các nhà
quản trị ra quyết định, ví dụ, hồ sơ khách hàng được sử dụng cho việc lập kế
hoạch quảng cáo và chiến dịch tiếp thị.
Ngay khi các trang Web có khả năng thêm vào một cách thức mới và nhanh hơn
để tương tác với khách hàng, thì cơ hội và sự cần thiết để chuyển dữ liệu thu thập
được về khách hàng vào thông tin hữu ích đã trở nên rõ ràng. Kết quả là, một số
công ty phần mềm đã phát triển các sản phẩm giúp phân tích dữ liệu khách
hàng. (Ví dụ, SAP Business One CRM, Dyna của Microsoft, ics CRM 3.0).
Việc phân tích có thể cung cấp cho ta thấy về các nhóm phân khúc khách hàng. Ví
dụ, đơn giản nhất là phân chia khách hàng vào nhóm nhiều khả năng và ít khả
năng mua lặp lại một sản phẩm; khách hàng mang lại lợi nhuận nhiều nhất theo
thời gian….
Việc phân tích còn cung cấp các thông tin cá nhân như khả năng mua hàng của
khách hàng cá nhân khách hàng dựa trên các dữ liệu thu thập được…
Theo dõi các sự kiện ví dụ như khi nào thì một khách hàng đạt đến một lượng tiền
nhất định cho mua hàng..
Dự đoán kịch bản như khả năng một nhóm khách hàng hoặc một khách hàng mua
một sản phẩm tương tự sản phẩm đã mua..
Đưa ra mô hình tiên đoán, ví dụ như từ so sánh sự thành công của các kế hoạch
phát triển sản phẩm khác nhau trong tương lai có khả năng đưa ra những kiến thức
cơ sở về khách hàng.
Lợi ích của việc phân tích CRM không chỉ làm cho quan hệ với khách hàng tốt
hơn mà còn mang lại sự hiệu quả trong bán hàng và dịch vụ, trong cải thiện quản
ĐỀ ÁN MÔN HỌC GVHD:TRẦN DANH NHÂN
SV:TRỊNH THỊ NHƯ QUỲNH TRANG: 58
lý chuỗi cung ứng (giảm hàng tồn kho và giao hàng nhanh hơn) và do đó giảm chi
phí và giá cả cạnh tranh hơn.
Để đạt được nhiều lợi ích nhất từ eCRM thì thu thập và phân tích dữ liệu khách
hàng là cần thiết. Nemati et al. (2004) cung cấp kết quả của một nghiên cứu về sự
tích hợp của dữ liệu trong phân tích eCRM. Sử dụng việc khai thác dữ liệu đúng
cách sẽ cung cấp cho các công ty những thông tin có giá trị như làm thế nào để
phục vụ khách hàng trực tuyến, làm thế nào để giữ chân khách hàng.
8. Hướng tương lai của CRM.
Greenberg (2006) đã chỉ ra các hướng CRM trong tương lai sau đây:
- Kinh nghiệm của khách hàng về các sản phẩm, dịch vụ, và việc cung cấp
của công ty cho khách hàng sẽ là nền tảng cho sự tiến lên của CRM và
được xem xét trong các chiến lược dài hạn của công ty. Các chỉ số sẽ được
phát triển để đo lường sự thành công.
- CRM dựa trên nhu cầu sẽ trở thành ưu việt, mặc dù các nhà cung cấp dựa
trên tiền đề vật chất sẽ tiếp tục tồn tại, nhưng hầu hết các công ty cho rằng
việc đầu tư hay một hệ thống đầu tư vào công nghệ thông tin sẽ giúp doanh
nghiệp lựa chọn được những sản phẩm sản xuất dựa trên nhu cầu thực tế
của khách hàng.
- Sử dụng phần mềm mã nguồn mở. Các hoạt động và các công ty mã nguồn
mở như SugarCRM (sugarcrm.com / CRM) sẽ có hiệu quả cạnh tranh cao
hơn trong thị trường theo yêu cầu.
- CRM sẽ được tích hợp ngày càng nhiều với các mạng xã hội và ở nhiều cấp
ứng dụng. Các công cụ mạng xã hội như podcast, blog, wiki, LinkedIn.
VI. Cung cấp dịch vụ khách hàng trong không gian mạng, các ứng dụng và
các công cụ quản trị quan hệ khách hàng.
ĐỀ ÁN MÔN HỌC GVHD:TRẦN DANH NHÂN
SV:TRỊNH THỊ NHƯ QUỲNH TRANG: 59
Ứng dụng CRM là các công cụ dịch vụ được thiết kế để tăng cường sự hài lòng
của khách hàng (mang lại cảm giác rằng một sản phẩm hoặc dịch vụ đã đáp ứng
mong đợi của khách hàng). Các ứng dụng CRM cải thiện dịch vụ khách hàng
truyền thống như là thông tin liên lạc dễ dàng hơn và giải đáp nhanh hơn các vấn
đề của khách hàng, tự động trả lời các câu hỏi quen thuộc, để cho khách hàng tự
phục vụ, hoặc cho phép các khách hàng yêu cầu một cuộc điện thoại từ một nhân
viên dịch vụ khách hàng.
Ngày nay, nhằm gia tăng sự thỏa mãn những mong đợi của khách hàng, các nhà
marketing trong thương mại điện tử phải đáp ứng bằng cách cung cấp một hệ
thống CRM tốt nhất, mạnh nhất. Họ phải tạo ra một trung tâm khách hàng trong hệ
thống thương mại điện tử.
Dịch vụ khách hàng (hay là dịch vụ hỗ trợ) là liên kết cuối cùng trong chuỗi các
nhà cung cấp và khách hàng. Dịch vụ khách hàng làm tăng giá trị cho sản phẩm và
dịch vụ và là một phần không thể thiếu trong kinh doanh thương mại. Ngày nay
hầu hết các công ty trung bình và lớn đều sử dụng Web như là một kênh hỗ trợ
khách hàng. Các ứng dụng trên web có thể dưới nhiều hình thức, từ việc cung cấp
tìm kiếm sản phẩm, dịch vụ tới khả năng so sánh giá cả, chất lượng, hình
thức…cho phép khách hàng theo dõi tình trạng đơn đặt hàng của họ.
Bước đầu tiên để xây dựng các mối quan hệ khách hàng để cung cấp cho khách
hàng lý do chính đáng để họ tham quan và quay trở lại trang web của công ty. Nói
cách khác, tổ chức nên tạo ra một trang web giàu thông tin, với nhiều nội dung
được mong đợi. Trang web không chỉ bao gồm thông tin của sản phẩm và dịch vụ
mà còn là nơi khách hàng có thể tìm kiếm những thông tin có giá trị hay về các
dịch vụ miễn phí.
Phân loại các ứng dụng CRM
Các Patricia Seybold (2002) phân biệt các ứng dụng CRM thành các loại:
Customer-facing, customer-touching và customer-centric intelligence
ĐỀ ÁN MÔN HỌC GVHD:TRẦN DANH NHÂN
SV:TRỊNH THỊ NHƯ QUỲNH TRANG: 60
- Các ứng dụng customer-facing. Ứng dụng này bao gồm tất cả các lĩnh vực mà
khách hàng tương tác với công ty: các trung tâm cuộc gọi, giao dịch trực tiếp với
khách hàng tại bàn giao dịch, lực lượng bán hàng tự động hóa và ngay cả các ứng
dụng trên cơ sở tự động của CRM hay hỗ trợ từ nhân viên cũng thuộc trong khu
vực ứng dụng này.
- Các ứng dụng customer-touching bao gồm các ứng dụng mà khách hàng có thể
tương tác trực tiếp với ứng dụng đó. Đáng chú ý ở đây là các hoạt động tự phục
vụ, chẳng hạn như các câu hỏi thường gặp (một trong các tiện ích thường thấy
nhất trên các trang web trên Internet), quản lý chiến dịch và các ứng dụng thương
mại điện tử có mục đích chung.
- Các ứng dụng customer-centric intelligence. Đây là các ứng dụng để phân tích
kết quả của quy trình hoạt động và sử dụng các kết quả phân tích để cải thiện các
ứng dụng CRM. Dữ liệu báo cáo và dữ liệu lưu trữ và khai thác dữ liệu là chủ đề
chính ở đây.
- Ngoài ra còn có thể chia các ứng dụng CRM thành loại thứ tư sau: các ứng dụng
kết nối trực tuyến và các ứng dụng khác. Kết nối trực tuyến là phương pháp cung
cấp cơ hội để xây dựng mối quan hệ cá nhân với rất nhiều người. Bao gồm các
phòng chat, blog, và danh sách thảo luận.
1. Các ứng dụng customer-facing
Các ứng dụng customer-facing là những nơi mà khách hàng tương tác với một
công ty. Các ứng dụng này bao gồm:
a. Trung Tâm tương tác khách hàng
Một trung tâm tương tác khách hàng (CIC) là một tổ chức dịch vụ khách hàng toàn
diện trong đó việc công ty bán hàng chăm sóc khách hàng của mình được truyền
thông qua hàng loạt các kênh thông tin liên lạc. Điều đó cho phép khách hàng
tương tác và giao tiếp, truyền thông với công ty bằng bất cứ cách nào mà họ muốn.
Cung cấp những chương trình đào tạo tốt cho nhân viên dịch vụ khách hàng,
những người mà sẽ truy cập dự liệu khách hàng như lịch sử khách hàng, các giao
ĐỀ ÁN MÔN HỌC GVHD:TRẦN DANH NHÂN
SV:TRỊNH THỊ NHƯ QUỲNH TRANG: 61
dịch mua bán, các liên lạc trước đó…như là một cách thức để họ cải thiện dịch vụ
khách hàng.
Một trung tâm dịch vụ khách hàng đa kênh (multichannel CIC) làm việc như sau:
(1) Khách hàng có thể thực hiện một số liên lạc thông qua một hoặc nhiều kênh
(2) Hệ thống sẽ thu thập thông tin và tương tác với cơ sở dự liệu và sau đó sẽ xác
định một dịch vụ phản hồi.
(3) Hệ thống sẽ định tuyến cho các khách hàng tự phục vụ hoặc cần tới đại diện
công ty.
(4) Dịch vụ sẽ được cung cấp cho khách hàng (ví dụ, vấn đề của khách hàng được
giải quyết hoặc câu hỏi được trả lời).
Một ví dụ của một trung tâm quản lý cuộc gọi tốt là Bell Advanced
Communication (một công ty truyền thông) ở Canada. Các chủ thuê bao có thuê
đưa ra yêu cầu về các dịch vụ khách hàng trên web. Từ trang web “Bell
Web.From” trang web chính thức của Bell Advanced, khách hàng có thể điền vào
một email được hỗ trợ sẵn trong, cái này sẽ giúp tìm ra các vấn đề của khách hàng.
Khi mà trung tâm cuộc gọi nhận được email này, họ có gắng trả lời ngay lập tức
hay cố gắng có được giải đáp viên trong vòng một giờ.
b. Đại lý thông minh trong dịch vụ khách hàng và các trung tâm cuộc gọi
Để giảm tình trạng quá tải thông tin từ các hoạt động CRM, công ty có thể sử dụng
đại lý thông minh. Như đã thể hiện một đại lý được gọi là Web Guide có thể hỗ trợ
về mặt tương tác cho khách hàng bằng cách điều hướng trang Web sử dụng tiếng
anh hay các ngôn ngữ khác phù hợp với khách hàng. Một đại lý gọi là Mesenger
sẽ định lượng số Email đến và tạo ra các trả lời tự động. Đại lý The Call Center
(trung tâm cuộc gọi) sẽ cung cấp các giải pháp để giải quyết giữa Web Guide và
khách hàng. Nếu cần thiết, The Call Center cũng đề nghị một giao dịch viên giải
quyết trực tiếp với khách hàng. Và đại lý thương mại diện tử (The EC agent) sẽ thi
công tất cả các công việc liên quan đến thương mại điện tử như cung cấp thời gian
thực truy cập hay tình trạng tài khoản của khách hàng. Cuối cùng, các đại lý đại
ĐỀ ÁN MÔN HỌC GVHD:TRẦN DANH NHÂN
SV:TRỊNH THỊ NHƯ QUỲNH TRANG: 62
diện bán hàng (Sales Rep agent) có thể tạo ra cho người dùng một hồ sơ chi tiết
dựa trên thông tin thu thập được từ các đại lý khác.
c. Thư điện tử trả lời tự động (Email trả lời tự động)
Một công cụ hỗ trợ dịch vụ khách hàng trực tuyến phổ biến nhất là thư điện tử
(Email). Ít tốn kém và nhanh chóng, email phổ biến thông tin và tiến hành phản
hồi về nhiều vấn đề, bao gồm phản hồi về yêu cầu của khách hàng.
Do dễ dàng trong việc gửi thư điện tử đã dẫn đến công ty bị ngập tràn trong một
loạt những email từ khách hàng cũng như từ các cơ quan tổ chức khác hay cả thư
rác. Công ty có thể nhận đến hàng ngàn, chục ngàn hay thậm chí còn hơn đó nữa
email mỗi tuần thậm chí mỗi ngày. Việc trả lời từng email thì rất tốn kém và cần
nhiều thời gian trong khi khách hàng lại muốn có câu trả lời nhanh nhất, thông
thường là trong vòng 24 giờ. Một số nhà cung cấp đã đưa ra hệ thống trả lời thư tự
động (autoresponders). Hệ thống này sẽ cung cấp câu trả lời tự động cho các câu
trả lời thường gặp, những câu hỏi quen thuộc thông qua các từ khóa đã được xác
định trước.
Nhiều công ty không cung cấp câu trả lời thực tế trong phản ứng tự động của họ,
nhưng chỉ thừa nhận các yêu cầu được chấp nhận. Yêu cầu của khách hàng được
phân loại bởi một đơn vị hỗ trợ ra quyết định và được lưu trữ riêng cho tới khi các
có người phụ trách đăng nhập và phản hồi lại. Điều này có thể được thực hiện
trong một trung tâm cuộc gọi sử dụng các đại lí thông minh.
d. Lực lượng bán hàng tự động
Người bán hàng là lực lượng chính liên lạc với khách hàng (khách hàng ở đây là
cả khách hàng cá nhân và doanh nghiệp). Nếu lực lượng bán hàng có càng nhiều
sự hỗ trợ sẵn có từ máy tính, thì dịch vụ mà họ có thể cung cấp cho khách hàng
càng tốt hơn (nhanh hơn, chính xác hơn…) Ứng dụng lực lượng bán hàng tự động
(SFA) sẽ hỗ trợ việc bán cho lực lượng bán hàng của công ty, giúp những người
bán hàng quản lí việc chào hàng, khách hàng hiện tại, nhận ra khách hàng tiềm
năng thông qua các một hệ thống bán hàng xuyên suốt. Một ví dụ về ứng dụng này
ĐỀ ÁN MÔN HỌC GVHD:TRẦN DANH NHÂN
SV:TRỊNH THỊ NHƯ QUỲNH TRANG: 63
là việc sử dụng các thiết bị không dây cho phép truyền thông nhanh trong nội bộ
công ty.
e. Lĩnh vực dịch vụ tự động
Nhân viên thuộc lĩnh vực dịch vụ chẳng hạn như đại diện bán hàng thì luôn phải di
chuyển, họ phải tương tác trực tiếp vói khách hàng. Những đại diện thuộc lĩnh vực
dịch vụ bao gồm người sửa chữa (ví dụ từ công ty điện thoại hoặc công ty điện…),
họ phải đi đến tận nhà từng khách hàng. Khi mà các nhân viên này được hỗ trợ
bằng các thiết bị tự động có thể làm gia tăng giá trị cho khách hàng.
2. Các ứng dụng customer-touching
Các ứng dụng customer-touching được áp dụng vào những nơi nào mà khách hàng
sử dụng các chương trình tương tác với máy tính chứ không phải là tương tác với
con người. Dưới đây là các ứng dụng customer-touching phổ biến.
a. Các trang Web cá nhân
Nhiều công ty cung cấp cho khách hàng các công cụ để tạo ra các trang web cá
nhân của họ (ví dụ, MyYahoo!). Các công ty có thể cung cấp thông tin cho khách
hàng một cách hiệu quả, chẳng hạn như thông tin sản phẩm và thông tin bảo
hành… khi khách hàng đăng nhập vào trang web cá nhân của họ. Khách hàng
không chỉ có đầy đủ thông tin từ trang web của nhà cung cấp, mà các nhà cung cấp
có thể đưa thêm thông tin cho khách hàng. Thêm vào đó, các trang web cá nhân
có thể ghi lại lịch sử mua hàng, những ưu đãi đặc biệt từ nhà cung cấp. Một trang
web cá nhân điển hình bao gồm tài khoản ngân hàng, danh mục chứng khoán đầu
tư, tài khoàn thẻ tín dụng và nhiều thông tin khác nữa…
American Airlines là một công ty điển hình về việc sử dụng các trang web cá
nhân.
b. Các ứng dụng thương mại điện tử
Các ứng dụng thương mại điện tử thực hiện marketing, bán hàng, và nhiều chức
năng dịch vụ khác thông qua các điểm liên lạc trực tuyến, tiêu biểu nhất là ứng
ĐỀ ÁN MÔN HỌC GVHD:TRẦN DANH NHÂN
SV:TRỊNH THỊ NHƯ QUỲNH TRANG: 64
dụng Web. Những ứng dụng này để cho khách hàng đi mua sắm các sản phẩm
thông qua các cửa hàng mua sắm ảo và mua các sản phẩm trong giỏ hàng của
mình thông qua thanh toán trực tuyến. Khách hàng có thể tự mình thực hiện các
dịch vụ hỗ trợ như kiểm tra tình hình đặt hàng, lịch sử đặt hàng, trả lại hàng hay
khách hàng có thể quản lý thông tin cá nhân.. những điều đó mang lại sự tiện lợi
cho khách hàng, giúp họ tiết kiệm chi phí, gia tăng sự thỏa mãn…
Thương mại điện tử là thị trường lớn, còn nhiều chỗ trống… nên thu hút rất nhiều
công ty nhảy vào. Nhưng còn có các yếu tố khác mà khiến thương mại điện tử là
một giải pháp tốt là
- Chi phí giao dịch thấp hơn. Nếu trang web được thực hiện tốt, các trang web có
thể làm giảm đáng kể chi phí như chi phí trưng bày, chi phí dịch vụ khách hàng …
- Sự đa dạng cho người mua sắm: Nó cung cấp cho mọi người cơ hội để mua sắm
theo những cách khác nhau.
- Khả năng xây dựng một đơn đặt hàng trong vài ngày
- Khả năng xem cấu hình sản phẩm và xem giá thực tế
- Khả năng so sánh giá cả giữa nhiều nhà cung cấp
- Khả năng tìm kiếm danh mục sản phẩm lớn một cách dễ dàng…
c. Trang web hỗ trợ tự phục vụ (hay trang web tự phục vụ)
Môi trường Web cung cấp một cơ hội cho khách hàng để tự phục vụ bản
thân. Được biết đến là Web tự phục vụ, chiến lược này cung cấp các công cụ cho
người sử dụng để thực hiện các hoạt động mà trước đây những hoạt động này
được thực hiện bởi dịch vụ khách hàng cá nhân của công ty. Các trang web cá
nhân là một trong những công cụ có thể hỗ trợ Web tự phục vụ. Các ứng dụng tự
phục vụ có thể được sử dụng với khách hàng, với nhân viên, nhà cung cấp, và các
đối tác kinh doanh khác.
Một ví dụ nổi tiếng là hệ thống tự theo dõi của FedEx. Trước đây, nếu khách hàng
muốn biết thêm thông tin về nơi ở của một gói hàng, họ phải gọi điện cho đại diện
ĐỀ ÁN MÔN HỌC GVHD:TRẦN DANH NHÂN
SV:TRỊNH THỊ NHƯ QUỲNH TRANG: 65
phía đối tác, cung cấp cho các thông tin về lô hàng của họ, và chờ đợi câu trả
lời. Ngày nay, khách hàng chỉ cần vào trang web fedex.com, nhập số vận đơn vận
chuyển của họ, và xem tình trạng của lô hàng bao bì. Nhiều ví dụ khác, khách
hàng có thể kiểm tra thời gian tới của một máy bay, kiểm tra sự cân bằng của tài
khoản. Ban đầu, hệ thống tự theo dõi được thực hiện trong giọng nói dựa trên hệ
thống phản hồi của khách hàng. Ngày nay, các hệ thống này được tích hợp và bổ
sung cho hệ thống dựa trên Web.
Một số ứng dụng tự phục vụ chỉ được thực hiện trực tuyến. Ví dụ như sử dụng các
câu hỏi thường gặp tại một trang web.
Những lợi ích của Web tự phục vụ cho khách hàng là thời gian đáp ứng nhanh
chóng, trả lời phù hợp và đôi khi dữ liệu chính xác hơn, có khả năng cung cấp
thêm chi tiết, thất vọng ít hơn và hài lòng cao hơn.
Những lợi ích cho tổ chức là tiết kiệm chi phí thấp cung cấp dịch vụ, có khả năng
mở rộng quy mô dịch vụ mà không cần thêm nhân viên, tăng cường quan hệ đối
tác kinh doanh, và cải thiện chất lượng dịch vụ.
Không phải là dễ dàng để thực hiện các hệ thống tự phục vụ quy mô lớn. Họ đòi
hỏi một sự pha trộn phức tạp của quy trình công việc và công nghệ. Ngoài ra, chỉ
có các thủ tục xác định rõ ràng, lặp lại thì phù hợp cho các hệ thống như vậy.
Có rất nhiều công cụ tự phục vụ khác nhau, trong đó có 3 công cụ đặc biệt thường
được sử dụng là: tự theo dõi, các câu hỏi thường gặp, và tự cấu hình.
+ Tự theo dõi. Tự theo dõi đề cập đến hệ thống, giống như Fedex, nơi khách hàng
có thể tìm thấy tình trạng của một hay nhiều dịch vụ trong thời gian truy cập. Hầu
hết các dịch vụ chuyển phát lớn cung cấp các dịch vụ trực tiếp để theo dõi tiến độ
giao hàng cho khách hàng của mình.
+ Câu hỏi thường gặp – FAQ. Bằng cách làm một trang hỏi đáp có sẵn câu trả lời,
khách hàng có thể nhanh chóng và dễ dàng tìm thấy câu trả lời cho câu hỏi của
họ, tiết kiệm thời gian và công sức cho cả chủ sở hữu trang web và khách hàng.
ĐỀ ÁN MÔN HỌC GVHD:TRẦN DANH NHÂN
SV:TRỊNH THỊ NHƯ QUỲNH TRANG: 66
+ Tự cấu hình và tuỳ biến. Nhiều nhà cung cấp xây dựng theo đơn đặt hàng, Dell
Mattel là một ví dụ điển hình cho dịch vụ tự cấu hình và trùy biến theo khách hàng
này.
3. Các ứng dụng customer-centric
a. Báo cáo và kho dữ liệu.
Báo cáo dữ liệu. Báo cáo dữ liệu trình bày những thông tin liên quan đến CRM thô
hoặc đã qua xử lý, những thông tin mà nhà quản lý và nhà phân tích có thể xem và
phân tích. Báo cáo cung cấp một loạt các định dạng trình bày dưới dạng bảng và
đồ họa. Các nhà phân tích có thể tương tác với báo cáo trình bày, thay đổi định
dạng hình ảnh của nó, lướt qua các thông tin tóm tắt hoặc đi sâu vào chi tiết bổ
sung.
Kho dữ liệu. Các công ty vừa và lớn tổ chức và lưu trữ dữ liệu trong một kho lưu
trữ trung tâm được gọi là một kho dữ liệu để dễ dàng phục vụ cho việc phân tích
sau này khi cần thiết. Kho dữ liệu chứa cả dữ liệu liên quan đến CRM và dữ liệu
không liên quan đến CRM. Theo các Patricia Seybold Group, kho dữ liệu có thể là
các công cụ CRM có hiệu quả nếu chúng có chứa các thông tin sau đây: thông tin
khách hàng - được sử dụng cho tất cả các ứng dụng CRM, và các ứng dụng để
phân tích nếu thích hợp (như điểm số giá trị khách hàng); thông tin về sản phẩm,
dịch vụ và các kênh của công ty, mà qua đó cung cấp thông tin về marketing, bán
hàng và các sáng kiến dịch vụ của công ty và thông tin về các giao dịch của khách
hàng.
b. Phân tích và khai thác dữ liệu
Các ứng dụng phân tích sẽ tự động hóa xử lý và phân tích các dữ liệu CRM. Nhiều
nghiên cứu thống kê, khoa học quản lý và các công cụ hỗ trợ ra quyết định có thể
được sử dụng cho mục đích này. Các ứng dụng phân tích xử lý dữ liệu tại kho dự
liệu, trong khi báo cáo chỉ đơn thuần là trình bày thông tin đó. Các ứng dụng phân
tích là những công cụ phân tích hiệu suất, hiệu quả và hiệu quả hoạt động của các
ứng dụng CRM. Kết quả đầu ra cho phép một công ty cải thiện các ứng dụng hoạt
ĐỀ ÁN MÔN HỌC GVHD:TRẦN DANH NHÂN
SV:TRỊNH THỊ NHƯ QUỲNH TRANG: 67
động, cung cấp trải nghiệm khách hàng để đạt được các mục tiêu CRM cho các
khách hàng mua lặp lại hay duy trì khách hàng. Các ứng dụng phân tích có thể
được thiết kế để cung cấp cái nhìn sâu sắc về hành vi khách hàng, các yêu cầu,
các giao dịch khách hàng cũng như vào phản ứng của khách hàng đối với các
chương trình tiếp thị, bán hàng của công ty, và các sáng kiến dịch vụ. Các ứng
dụng phân tích cũng tạo ra các mô hình thống kê về hành vi khách hàng, giá trị
của các mối quan hệ khách hàng theo thời gian, và dự báo của việc mua lại khách
hàng, việc duy trì, và rời bỏ doanh nghiệp của khách hàng.
Khai thác dữ liệu là một hoạt động phân tích có liên quan đến chọn lọc thông qua
một lượng lớn dữ liệu để khám phá, tìm ra những ẩn số của những mô hình trước
đó chưa biết. Trong một số trường hợp, dữ liệu được hợp nhất trong một kho dữ
liệu và siêu thị dữ liệu, mặt khác, chúng được lưu giữ trên Internet và trong các
máy chủ mạng nội bộ.
4. Mạng trực tuyến và các ứng dụng khác
Mạng trực tuyến và các ứng dụng khác hỗ trợ truyền thông, liên lạc và hợp tác
giữa các khách hàng, đối tác kinh doanh, và các nhân viên công ty. Các công nghệ
đại diện, tiêu biểu sẽ được thảo luận dưới đây.
a. Mạng trực tuyến
Các công cụ và phương pháp tiêu biểu, đại diện của mạng trực tuyến bao gồm:
- Các diễn đàn. Có sẵn từ các cổng thông tin Internet, chẳng hạn như Yahoo! và
AOL, các hình thức cung cấp cho người dùng cơ hội tham gia các cuộc thảo luận
cũng như lãnh đạo diễn đàn về một chủ đề "thích hợp".
- Các phòng chat. Được tìm thấy trên một loạt các trang web, họ cung cấp một-
một (cuộc trò chuyện giữa hai bên) hoặc nhiều-nhiều (cuộc chuyện trò giữa nhiều
bên) cuộc trò chuyện diễn ra trong thời gian thực.
- Blog và wiki đang trở thành công cụ kết nối mạng trực tuyến lớn. Blog cho phép
các công ty tiếp cận các phân đoạn tập trung của khách hàng. Ngoài ra Stonyfield
ĐỀ ÁN MÔN HỌC GVHD:TRẦN DANH NHÂN
SV:TRỊNH THỊ NHƯ QUỲNH TRANG: 68
Farm các hãng hàng không, các công ty du lịch, ngân hàng, và các doanh nghiệp
tài trợ các trang blog cho khách hàng của họ. Công ty có thể học hỏi từ các blog
và cố gắng để cải thiện hoạt động của họ để làm cho khách hàng hài lòng nhiều
hơn. Ví dụ, nhờ theo dõi blog của khách hàng, USCellular biết rằng nhiều thanh
thiếu niên không hài lòng do thời gian giới hạn trên điện thoại di động của họ. Các
công ty bắt đầu cung cấp không giới hạn phút gọi "hãy gọi cho tôi" để thu hút các
thanh thiếu niên.
- Bản tin trên email (bản tin điện tử)
Những bản tin này thường cung cấp cho người đọc cơ hội được viết lên những gì
mình suy nghĩ, những gì thuộc về yếu tố các nhân đặc biệt là trong phần "Hãy để
chúng tôi nghe từ bạn" . Người sử dụng có thể tìm thấy các bản tin rất thú vị bằng
cách truy cập một chủ đề trong một công cụ tìm kiếm. Nhiều bản tin dịch vụ (ví
dụ, emarketer.com) mời bạn tham gia. Nhưng cũng có nhiều bản tin khác chỉ cho
phép truy cập vào bài viết khi bạn là thành viên, người sử dụng phải đăng ký để
tham gia. Thông thường việc đăng ký là một lựa chọn tùy chọn.
Mục tiêu của một bản tin trên e-mail là nhằm xây dựng mối quan hệ với các thuê
bao. Sự khởi đầu tốt nhất là tập trung vào dịch vụ bằng cách cung cấp thông tin giá
trị về một ngành công nghiệp, một bản tin toàn diện bao gồm phần văn bản và
phần đồ họa mở rộng.
Hiện nay bởi vì một số lượng lớn các e-mail quảng cáo và tiếp thị làm cho khách
hàng ban đầu có thể không tin tưởng vào các e-mail tiếp thị. Do đó, các bài viết
trong bản tin, bài bình luận, phần cung cấp đặc biệt, thủ thuật, báo giá và phần
khác của thông tin được gửi tới mọi người qua thư điện tử phải được trình bày một
cách chuyên nghiệp và hấp dẫn. Chỉ khi khách hàng nhận thấy rằng họ có thể tin
tưởng vào thông tin được cung cấp thì họ mới cung cấp cho công ty nhiều thông
tin nhân khẩu học, thông tin cá nhân để các công ty có thể thêm vào cơ sở dữ liệu
khách hàng của mình.
ĐỀ ÁN MÔN HỌC GVHD:TRẦN DANH NHÂN
SV:TRỊNH THỊ NHƯ QUỲNH TRANG: 69
- Danh sách thảo luận. Một danh sách thảo luận là các công cụ tái phân phối thông
qua đó một e-mail được gửi đến một địa chỉ và sau đó được tự động chuyển tiếp
đến tất cả những người đăng ký vào danh sách.
Danh sách thảo luận tự động chuyển tiếp trên e-mail cho tất cả những người đăng
ký vào danh sách để họ có thể phản hồi. Danh sách thảo luận được phân phối bằng
cách “post-by-post” (mỗi người nhận được một e-mail từ các thành viên cá nhân
khác) hoặc “digests” (tất cả các e-mail được soạn thảo và gửi đi theo một lịch trình
nhất định ví dụ một ngày một lần).
Các ba lý do chính một công ty có thể sử dụng danh sách đó là:
(1) để tìm hiểu nhiều hơn về khách hàng trong một ngành công nghiệp cụ thể (giả
sử khách hàng sẽ phản ứng với những e-mail đó như thế nào)
(2) để giới thiệu ra thị trường sản phẩm và dịch vụ của công ty
(3) thu thập và chia sẻ thông tin với một cộng đồng, các cá nhân.
Nếu một công ty xác định được một danh sách thảo luận, nó có thể xác định các
vấn đề sẽ được thảo luận, xác định tần số xuất bản, và thậm chí nó còn là một công
cụ tạo ra doanh thu.
b. CRM di động
CRM di động đề cập đến việc cung cấp các ứng dụng CRM cho bất kỳ người dùng
nào, bất cứ khi nào và bất cứ nơi nào khi cần thiết bằng cách sử dụng cơ sở hạ tầng
không dây và các thiết bị di động.
Nhiều công cụ không dây và các phương thức thương mại được tiến hành thông
qua các thiết bị di động (các phương thức này đều có đặc tính chung là không cần
dây dẫn (vô tuyến), kích thước nhỏ gọn và luôn đi cùng với một cá nhân nào đó có
thể cung cấp dịch vụ khách hàng. Như bạn đã biết, các dịch vụ chẳng hạn như việc
tìm kiếm số dư tài khoản ngân hàng của bạn, cổ phần kinh doanh chứng khoán, và
kiểm tra thời gian biểu của các hãng hàng không….. thì luôn dễ dàng được tìm
thấy bởi các thiết bị không dây. Mục tiêu chính của CRM di động là cung cấp dịch
ĐỀ ÁN MÔN HỌC GVHD:TRẦN DANH NHÂN
SV:TRỊNH THỊ NHƯ QUỲNH TRANG: 70
vụ khách hàng nhanh hơn và thuận tiện hơn. Hơn nữa, các công ty có thể sử dụng
chiến lược "đẩy" chứ không phải phương pháp tiếp cận "kéo" trong việc cung cấp
cho khách hàng thông tin cần thiết (ví dụ, bằng cách gửi tin nhắn SMS).
Điện thoại di động video, mà đã trở thành một hiện tượng thương mại trong năm
2007, và trở thành nền tảng cho việc đẩy mạnh thông tin liên lạc với khách hàng
c. Thông tin thoại và cách hiểu thông tin thoại qua máy.
Cách thức giao tiếp tự nhiên nhất là bằng giọng nói. Nếu có cơ hội để làm như
vậy, nhiều khách hàng thích kết nối với Internet thông qua giọng nói. Trong những
năm 1990, hệ thống VAR trở nên phổ biến. Ngày nay, cơ sở của hệ thống web
thoại đều dựa trên nền tảng đó. Các công ty như bevocal.com và Tellme
(tellme.com) cung cấp các giải pháp cho truy cập Internet bằng giọng nói. Nó liên
quan đến việc chuyển đổi giọng nói văn bản, xử lý và truyền tải các tin nhắn văn
bản và sau đó chuyển đổi văn bản được tìm thấy trên các trang web thoại. Thậm
chí sẽ có nhiều hệ thống tiên tiến hơn xuất hiện trong tương lai.
Hãy tưởng tượng những tình huống sau đây: Một du khách bị mắc kẹt trong khu
vực bị ác tắc giao thông trên đường vào sân bay, Cô gọi tới sân bay bằng điện
thoại của cô và nghe. "Tất cả các nhân viên đều đang bận. Bạn có việc quan trọng
cần chúng tôi, xin vui lòng giữ máy". Nhưng với công nghệ Visual Text To
Speech từ công ty AT & T, cô có thể click vào" nói chuyện với nhân viên "trên
Internet trên điện thoại thông minh của mình. Khuôn mặt tươi cười của một nhân
viên ảo xuất hiện trên màn hình điện thoại. Du khách đó nói với các nhân viên vấn
đề của mình và yêu cầu sắp xếp lại chuyến bay của mình. Một xác nhận giọng nói
được cung cấp trong vài giây, và tất cả các hành động xảy ra trong một thời gian
ngắn.
Hầu hết mọi người đều cảm thấy thoải mái hơn khi nói chuyện với một người,
thậm chí là một ảo, hơn là tương tác với máy. Nụ cười và tiếng nói rõ ràng của
nhân viên hàng không đã làm tăng sự tin tưởng, tin cậy từ người du khách đó.
ĐỀ ÁN MÔN HỌC GVHD:TRẦN DANH NHÂN
SV:TRỊNH THỊ NHƯ QUỲNH TRANG: 71
Phân tích ngôn ngữ thoại, một thiết bị có màn hình sử dụng sử dụng ngôn ngữ văn
bản sẽ phân tích tiếng nói của người gọi đến các trung tâm và nhận ra các từ quen
thuộc như là “ cần gặp điện thoại viên”, “gặp vấn đề”… Một thiết bị khác là máy
dò cảm xúc, mà có thể theo dõi số lượng lời thoại và đưa ra một cảnh báo tới các
nhà quản lý về sự giận dữ của các khách hàng.
Các hội thoại được nhận ra bởi các máy tính là rất quan trọng đến hiệu quả hoạt
động của trung tâm cuộc gọi bởi vì nó giúp cắt giảm đáng kể chi phí và cho phép
các phản hồi vào thời gian sớm nhất có thể. Việc sử dụng cổng thông tin bằng
giọng nói như tellme.com đang gia tăng nhanh chóng. Mặc dù không hoàn
hảo,nhưng việc nhận dự liệu dạng tiếng nói là rất quan trọng đối với dịch vụ tự
phục vụ.
d. Ngôn ngữ dịch
Một số người thích dịch vụ khách hàng được thể hiện bằng ngôn ngữ bản địa hoặc
là theo sự lựa chọn của họ. Một trang web dịch thuật là vô cùng hữu ích trong việc
phục vụ khách du lịch. Một thiết bị được gọi là InfoScope (từ IBM) có thể đọc các
dấu hiệu, thực đơn nhà hàng, và văn bản khác được viết bằng một ngôn ngữ và
dịch chúng thành nhiều ngôn ngữ khác.
e. Vai trò của quản lý tri thức và các đại lý thông minh trong CRM
Việc định tuyến tự động hoá yêu cầu và trả lời các truy vấn đòi hỏi kiến thức, điều
này có thể được tạo ra từ dữ liệu lịch sử và từ kiến thức chuyên môn của con
người và được lưu trữ trong cơ sở dữ liệu kiến thức để sử dụng bất cứ khi nào cần
thiết như khi trả lời các “câu trả lời câu hỏi thường gặp –FAQs” hoặc các thông
tin chi tiết về sản phẩm theo yêu cầu của khách hàng. Các công ty cần phải
tự động hoá việc cung cấp các kiến thức như vậy để giảm các chi phí. Các đại lý
thông minh sẽ hỗ trợ các cơ chế định tuyến yêu cầu, trả lời tự động…. Một số trạm
trả lời tự động sử dụng các đại lý như là các trạm trung gian nhận ra các từ khóa
để đoán được truy vấn nhờ đó câu trả lời có thể đúng tới 80% trường hợp.
ĐỀ ÁN MÔN HỌC GVHD:TRẦN DANH NHÂN
SV:TRỊNH THỊ NHƯ QUỲNH TRANG: 72
Nguồn thông tin.
1. Luận văn tốt nghiệp
2. Sách Strategic_Retail_Management_Text_and_international_cases_-_2007
3. Sách kienthuctmdt-1213841611806892-9
4. Sách An_Executive_s_Guide_To_CRM
5. Sách Thuongmaidientu – tranvanhoe
6. Sách casestudysieuthi-090720211349-phpapp02
7. Sách CRM-Concepts and Tools-Francis Buttle
8. Trang web
http://www.diendantmdt.com/forum/forums/77-Hau-can-Thuong-mai-dien-tu-
e-Logistics
http://www.diendantmdt.com/forum/forums/72-Giao-dich-Thuong-mai-dien-
tu-e-Transaction
http://tailieu.vn/tag/tai-
lieu/l%E1%BB%B1c%20l%C6%B0%E1%BB%A3ng%20b%C3%A1n%20h
%C3%A0ng.html
http://en.wikipedia.org/wiki/Sales_force_management_system
http://go3.trekaklik.com/baseredirect.php?url=%3A%2F%2Fclk.secureintl.com
%2F%3Fdom%3DVN%26noaudio%3D1%26nopop%3D1%26noalert%3D1%
26
9. Ngoài ra bài làm còn có sự hỗ trợ từ GV: Trần Danh Nhân

Hoàn Thành Đơn Đặt Hàng, Quản Trị Quan Hệ Khách Hàng Điện Tử

  • 1.
    ĐỀ ÁN MÔNHỌC GVHD:TRẦN DANH NHÂN SV:TRỊNH THỊ NHƯ QUỲNH TRANG: 1 CỘNG HÒA XÃ HỘI CHỦ NGHĨA VIỆT NAM Độc Lập -Tự Do - Hạnh Phúc  TRƯỜNG ĐẠI HỌC KINH TẾ KHOA THƯƠNG MẠI DU LỊCH BỘ MÔN:KD THƯƠNG MẠI ĐỀ TÀI: HOÀN THÀNH ĐƠN ĐẶT HÀNG, QUẢN TRỊ QUAN HỆ KHÁCH HÀNG ĐIỆN TỬ. MÃ TÀI LIỆU: 81167 ZALO: 0917.193.864 Dịch vụ viết bài điểm cao :luanvantrust.com GVHD: TRẦN DANH NHÂN SINH VIÊN: TRỊNH THỊ NHƯ QUỲNH LỚP SINH HOẠT: 35K08.1
  • 2.
    ĐỀ ÁN MÔNHỌC GVHD:TRẦN DANH NHÂN SV:TRỊNH THỊ NHƯ QUỲNH TRANG: 2 MỤC LỤC I. Vài nét về thương mại điện tử và một vài thuật ngữ chuyên ngành.................... 4 1. Thương mại điện tử là gì ? ...................................................................................... 4 2. Lợi ích của TMĐT.................................................................................................... 4 3. Các loại hình ứng dụng TMĐT............................................................................... 5 4. Một số thuật ngữ chuyên ngành ............................................................................. 5 II. Tổng quan về quá trình thức hiện đơn hàng và dịch vụ logistics....................... 7 1) Tầm quan trọng của quá trình thực hiện đơn hàng............................................. 7 2. Tổng quan về hoàn thành đơn đặt hàng và logistics........................................... 10 a. Tổng quan về thực hiện đơn hàng ......................................................................... 10 b. Tổng quan về logistics............................................................................................. 10 3) Quá trình thực hiện đơn hàng trong thương mại điện tử.................................. 11 a. Sự khác nhau giữa mô hình hoạt động B2B và B2C............................................ 11 b. Mô hình thương mại B2C....................................................................................... 12 c. Chuỗi cung cấp và quản lí chuỗi cung cấp............................................................ 13 d. Chuỗi cung cấp đẩy và chuỗi cung cấp kéo........................................................... 14 e. Quản lý đơn hàng trong thương mại điện tử......................................................... 14 f. Các công cụ hỗ trợ khách hàng khi mua hàng trực tuyến .................................... 27 4. Thực hiện đơn hàng và chuỗi cung ứng............................................................... 27 III. Những vấn đề phát sinh trong quá trình hoàn thành đơn hàng. .................... 27 IV. Các giải pháp cho những vấn đề phát sinh trong quá trình hoàn thành đơn hàng ............................................................................................................................. 29 1. Cải tiến quy trình đặt hàng ................................................................................... 29 2. Cải tiến việc quản lí hàng tồn kho và kho hàng .................................................. 30 4. Những nỗ lực hợp tác và thuê ngoài dịch vụ hậu cần (Logistics)...................... 37 5. Tích hợp hệ thống Logistics toàn cầu................................................................... 40 6. Xử lý việc trả về (logistics ngược)......................................................................... 40 7. Hoàn thành đơn đặt hàng trong quan hệ B2B .................................................... 42 8. Đổi mới chiến lược hoàn thành đơn hàng trong thương mại điện tử................ 45 V. Quản trị quan hệ khách hàng (CRM) và mối quan hệ của CRM với thương mại điện tử. ................................................................................................................. 47 1. CRM là gì?.............................................................................................................. 47
  • 3.
    ĐỀ ÁN MÔNHỌC GVHD:TRẦN DANH NHÂN SV:TRỊNH THỊ NHƯ QUỲNH TRANG: 3 b. Ích lợi mà CRM đem lại.......................................................................................... 48 c. Phân loại CRM....................................................................................................... 49 d. Phân loại các chương trình CRM .......................................................................... 49 2. eCRM (quản trị quan hệ khách hàng điện tử) ................................................... 50 3. Phạm vi của CRM.................................................................................................. 51 4. Lợi ích và hạn chế của CRM................................................................................. 52 5. Các vấn đề trong thực hiện CRM......................................................................... 52 6. Tích hợp CRM vào doanh nghiệp. ....................................................................... 54 7. Sự cân nhắc giữa dịch vụ khách hàng và các chương trình CRM. 55 a. Các chỉ số trong dịch vụ khách hàng và CRM ...................................................... 55 b. eCRM phân tích ...................................................................................................... 56 8. Hướng tương lai của CRM.................................................................................... 58 VI. Cung cấp dịch vụ khách hàng trong không gian mạng, các ứng dụng và các công cụ quản trị quan hệ khách hàng. ..................................................................... 58 1. Các ứng dụng customer-facing ............................................................................. 60 a. Trung Tâm tương tác khách hàng ......................................................................... 60 b. Đại lý thông minh trong dịch vụ khách hàng và các trung tâm cuộc gọi ............ 61 c. Thư điện tử trả lời tự động (Email trả lời tự động)............................................... 62 d. Lực lượng bán hàng tự động.................................................................................. 62 e. Lĩnh vực dịch vụ tự động........................................................................................ 63 2. Các ứng dụng customer-touching......................................................................... 63 a. Các trang Web cá nhân........................................................................................... 63 b. Các ứng dụng thương mại điện tử ......................................................................... 63 c. Trang web hỗ trợ tự phục vụ (hay trang web tự phục vụ)..................................... 64 3. Các ứng dụng customer-centric............................................................................ 66 a. Báo cáo và kho dữ liệu............................................................................................ 66 b. Phân tích và khai thác dữ liệu................................................................................ 66 4. Mạng trực tuyến và các ứng dụng khác............................................................... 67 b. CRM di động ........................................................................................................... 69 c. Thông tin thoại và cách hiểu thông tin thoại qua máy.......................................... 70 d. Ngôn ngữ dịch......................................................................................................... 71 e. Vai trò của quản lý tri thức và các đại lý thông minh trong CRM........................ 71
  • 4.
    ĐỀ ÁN MÔNHỌC GVHD:TRẦN DANH NHÂN SV:TRỊNH THỊ NHƯ QUỲNH TRANG: 4 I. Vài nét về thương mại điện tử và một vài thuật ngữ chuyên ngành 1. Thương mại điện tử là gì ? Có nhiều khái niệm về thương mại điện tử (TMĐT), nhưng hiểu một cách tổng quát, TMĐT là việc tiến hành một phần hay toàn bộ hoạt động thương mại bằng những phương tiện điện tử. TMĐT vẫn mang bản chất như các hoạt động thương mại truyền thống. Tuy nhiên, thông qua các phương tiện điện tử mới, các hoạt động thương mại được thực hiện nhanh hơn, hiệu quả hơn, giúp tiết kiệm chi phí và mở rộng không gian kinh doanh. TMĐT càng được biết tới như một phương thức kinhdoanh hiệu quả từ khi Internet hình thành và phát triển. Chính vì vậy, nhiều người hiểu TMĐT theo nghĩa cụ thể hơn là giao dịch thương mại, mua sắm qua Internet và mạng (ví dụ mạng Intranet của doanh nghiệp). 2. Lợi ích của TMĐT Lợi ích lớn nhất mà TMĐT đem lại chính là sự tiết kiệm chi phí và tạo thuận lợi cho các bên giao dịch. Giao dịch bằng phương tiện điện tử nhanh hơn so với giao dịch truyền thống, ví dụ gửi fax hay thư điện tử thì nội dung thông tin đến tay người nhận nhanh hơn gửi thư. Các giao dịch qua Internet có chi phí rất rẻ, một doanh nghiệp có thể gửi thư tiếp thị, chào hàng đến hàng loạt khách hàng chỉ với chi phí giống như gửi cho một khách hàng. Với TMĐT, các bên có thể tiến hành giao dịch khi ở cách xa nhau, giữa thành phố với nông thôn, từ nước này sang nước kia, hay nói cách khác là không bị giới hạn bởi không gian địa lý. Điều này cho phép các doanh nghiệp tiết kiệm chi phí đi lại, thời gian gặp mặt trong khi mua bán. Với người tiêu dùng, họ có thể ngồi tại nhà để đặt hàng, mua sắm nhiều loại hàng hóa, dịch vụ thật nhanh chóng. Những lợi ích như trên chỉ có được với những doanh nghiệp thực sự nhận thức được giá trị của TMĐT. Vì vậy, TMĐT góp phần thúc đẩy sự cạnh tranh giữa các doanh nghiệp để thu được nhiều lợi ích nhất. Điều này đặc biệt quan trọng trong
  • 5.
    ĐỀ ÁN MÔNHỌC GVHD:TRẦN DANH NHÂN SV:TRỊNH THỊ NHƯ QUỲNH TRANG: 5 bối cảnh hội nhập kinh tế quốc tế, khi các doanh nghiệp trong nước phải cạnh tranh một cách bình đẳng với các doanh nghiệp nước ngoài. 3. Các loại hình ứng dụng TMĐT Dựa vào chủ thể của thương mại điện tử, có thể phân chia thương mại điện tử ra các loại hình phổ biến như sau: - Giao dịch giữa doanh nghiệp với doanh nghiệp - B2B (business to business) - Giao dịch giữa doanh nghiệp với khách hàng - B2C (business to consumer) - Giao dịch giữa doanh nghiệp với cơ quan nhà nước - B2G (business to government) - Giao dịch trực tiếp giữa các cá nhân với nhau - C2C (consumer to consumer) - Giao dịch giữa cơ quan nhà nước với cá nhân - G2C (government to consumer). 4. Một số thuật ngữ chuyên ngành - Buy/Sell Fulfillment – Mua/Bán trọn gói Những người tham gia phải đặt mua hoặc bán và người môi giới thu lệ phí của người bán hoặc người mua cho mỗi giao dịch. - Brick-and-mortar store Là các cửa hàng truyền thống có không gian, địa điểm cụ thể. Tại đây khách hàng tự mình đi lựa chọn các mặt hàng mà mình thích, thanh toán mà không có sử dụng một công cụ điện tử nào hỗ trợ. - Electronic Data Interchange (Trao đổi dự liệu điện tử -EDI) Trao đổi dữ liệu điện tử (EDI) là việc trao đổi tài liệu giữa các máy tính theo một tiêu chuẩn đã được thỏa thuận giữa các đối tác kinh doanh hoặc trong một tổ chức. Đây là một ứng dụng được sử dụng nhiều trong thương mại điện tử B2B. EDI thường đóng vai trò như chất xúc tác để cải thiện quá trình giao dịch. Giống như email, EDI cho phép gửi và nhận thông điệp giữa các máy tính được kết nối bằng giao thức giao tiếp của mạng máy tính.
  • 6.
    ĐỀ ÁN MÔNHỌC GVHD:TRẦN DANH NHÂN SV:TRỊNH THỊ NHƯ QUỲNH TRANG: 6 - Intranet (mạng nội bộ) Intranet là một mạng sử dụng nội bộ như LAN hay WAN thực hiện được các ứng dụng. Intranet là phương pháp để tǎng cường thông tin trong nội bộ cũng như với bên ngoài sử dụng công nghệ Web, cung cấp khả nǎng chia sẻ thông tin trong nội bộ của một tổ chức. - Metamediary – Chợ ảo có xử lý giao dịch Giống như chợ ảo, nhưng người tổ chức còn có thêm việc xử lý các giao dịch và cung cấp thêm các dịch vụ bảo vệ khách hàng. Trong mô hình này, người ta thu phí thiết lập hệ thống và phí trên mỗi giao dịch. - Sales Force Automation (lực lượng bán hàng tự động - SFA) Lực lượng bán hàng tự động hóa là một kỹ thuật sử dụng phần mềm để tự động hóa các nhiệm vụ kinh doanh nhằm nâng cao doanh số bán hàng, bao gồm cả xử lý đơn hàng, quản lý liên lạc, chia sẻ thông tin, theo dõi, kiểm soát hàng tồn kho, để theo dõi, quản lý khách hàng, dự báo doanh số bán hàng phân tích và đánh giá hiệu suất nhân viên. - Stock Keeping Unit (SKU) SKU là một số duy nhất xác định loại hàng hóa trong hàng tồn kho hoặc trên danh mục sản phẩm. SKU thường được sử dụng để xác định các sản phẩm, kích thước, loại sản phẩm hoặc, và nhà sản xuất. Trong ngành công nghiệp bán lẻ, SKU là một phần của hệ thống kiểm soát hàng tồn kho và cho phép một nhà bán lẻ theo dõi một sản phẩm tồn kho của họ trong kho hoặc trong cửa hàng bán lẻ. - Virtual Merchant – Bán hàng ảo Đây là mô hình chỉ điều hành qua Internet và cung cấp hoặc là các sản phẩm truyền thống hoặc các sản phẩm trên web. Cách thức bán có thể là niêm yết giá bán hoặc đấu giá. Một ví dụ khác là Faccitme.net được coi là “nhà cung cấp dịch
  • 7.
    ĐỀ ÁN MÔNHỌC GVHD:TRẦN DANH NHÂN SV:TRỊNH THỊ NHƯ QUỲNH TRANG: 7 vụ chương trình ứng dụng” cung cấp cho các khách hàng trực tuyến các website thương mại điện tử. Ví dụ: Amazon.com, OnSale.com. - Warehouse management system (Hệ thống quản lý kho-WMS ) Hệ thống quản lý kho hàng là một phần quan trọng của chuỗi cung ứng và chủ yếu nhằm mục đích kiểm soát sự di chuyển và lưu trữ các vật liệu trong một nhà kho và quá trình giao dịch liên quan, bao gồm cả vận chuyển, tiếp nhận và chọn, xuất hàng hóa ra khỏi kho hàng. WMS thường sử dụng công nghệ cao như máy quét mã vạch, máy tính, mạng không dây... để theo dõi sản phẩm. II. Tổng quan về quá trình thức hiện đơn hàng và dịch vụ logistics. 1) Tầm quan trọng của quá trình thực hiện đơn hàng Trước tiên ta hãy xem xét một số sự khác biệt về tiến trình mua bán trong thương mại truyền thống và thương mại điện tử Tiến trình mua hàng Thương mại điện tử Thương mại truyền thống 1. thu nhận thông tin Trang web,.. Catalogue trực tuyến Tạp chí, tờ rơi, catalogue giấy.. 2. mô tả hàng hóa Các mẫu biểu điện tử, email, … Thư và các mẫu biểu in trên giấy 3. kiểm tra khả năng cung ứng và thoả thuận giá Email, web, EDI… Điện thoại, thư, fax.. 4. tạo đơn hàng Đơn hàng điện tử Đơn hàng trên giấy in sẵn 5. trao đổi thông tin E.mail, EDI Thư, fax
  • 8.
    ĐỀ ÁN MÔNHỌC GVHD:TRẦN DANH NHÂN SV:TRỊNH THỊ NHƯ QUỲNH TRANG: 8 6. kiểm hàng tại kho Các mẫu biểu điện tử, EDI, e.mail.. Các biểu mẫu in sẵn, fax 7. giao hàng Chuyển hàng trực tuyến, phương tiện vận tải Phương tiện vận tải 8. thông báo Email, EDI Thư, fax, điện thoại… 9. chứng từ Chứng từ điện tử Chứng từ in trên giấy 10. thanh toán EDI, tiền điện tử, giao dịch ngân hàng số hóa Cheque, hối phiều, tiền mặt, thanh toán qua ngân hàng Từ bảng trên ta thấy tiến trình mua hàng trong thương mại truyền thống và thương mại điện tử về cơ bản là khá giống nhau chỉ khác nhau về cách thức và các công cụ hỗ trợ. Vậy đâu là yếu tố tạo nên thành công của các công ty trực tuyến? Có phải thành công đó có phải do quy trình hoàn thành đơn hàng điện tử mang lại hay không? Và tiến trình hoàn thành đơn hàng trong thương mại điện tử phải trải qua những bước nào? Tầm quan trọng của tiến trình này như thế nào đối với một công ty trực tuyến ? Trước khi trả lời các câu hỏi trên ta hãy tìm hiểu sự thành công của “ông vua” bán lẻ điện tử là Amazon.com . Với bán lẻ truyền thống, khách hàng đi đến một cửa hàng và mua các mặt hàng mà họ cần và sau đó mang về nhà. Bởi vậy việc duy trì một danh mục hàng tồn kho trở nên vô cùng quan trọng. Và việc duy trì hàng tồn kho và việc vận chuyển các sản phẩm tốn rất nhiều chi phí và thời gian.Với thương mại điện tử ( hay chính xác hơn là bán lẻ điện tử e-retailing), khách hàng sẽ mua hàng một cách nhanh chóng và hàng sẽ được vận chuyển đến tận nhà của họ. Năm 1995 Amazon.com gia nhập thị trường với mô hình kinh doanh được gọi là bán lẻ ảo, không có kho, không có hàng tồn kho, không có kệ hàng. Việc kinh doanh này dựa trên việc nhận đơn đặt hàng điện tử và nhận thanh toán điện tử rồi
  • 9.
    ĐỀ ÁN MÔNHỌC GVHD:TRẦN DANH NHÂN SV:TRỊNH THỊ NHƯ QUỲNH TRANG: 9 sau đó để cho các công ty khác thực hiện đơn đặt hàng này và mình được phân chia một phần lợi nhuận. Rõ ràng rằng mô hình này chỉ thích hợp với các công ty nhỏ mà không thể phù hợp với các công ty bán lẻ điện tử khổng lồ. Amazon.com đã quyết định thay đổi mô hình kinh doanh và xử lý vấn đề hàng tồn kho của mình. Các công ty đã dành gần 2 tỷ USD để xây dựng nhà kho trên khắp đất nước và trở thành một nhà dẫn đạo tầm cỡ thế giới trong quản lý kho hàng, tự động hóa kho hàng, đóng gói, và quản lý hàng tồn kho. Amazon.com thuê ngoài các các dịch vụ vận chuyển hàng hóa như UPS và dịch vụ bưu chính Mỹ (USPS). Amazon.com đã làm một cuộc cách mạng trong quá trình thực hiện đơn hàng nhờ những thay đổi trên. Kết quả là mỗi kho có thể giao 200.000 món hàng hay có thể nhiều hơn trong mỗi ngày. Tất cả năm kho phải xử lý nhiều hơn 3 triệu món hàng mỗi ngày trong thời gian bận rộn nhất là kỳ nghỉ lễ. Tính hệ thống giúp Amazon.com khả năng cung cấp mức giá thấp hơn và duy trì tính cạnh tranh, đặc biệt là vì công ty đang trở thành một thị trường trực tuyến khổng lồ, bán hàng ngàn mặt hàng. Như năm 2007, lợi nhuận của công ty tăng một cách đều đặn. Để tăng hiệu quả, Amazon.com kết hợp các hàng hóa vào một chuyến hàng nếu chúng đủ nhỏ. Việc vận chuyển trong kho hàng thì không bao gồm việc xử lý những hàng hóa không mong muốn bị trả lại. Trường hợp Amazon.com minh họa cho tầm quan trọng và sự phức tạp của thực hiện đơn hàng trong bán lẻ trực tuyến lớn và một số giải pháp được sử dụng. Thực hiện đơn hàng là một dịch vụ chính yếu hỗ trợ thương mại điện tử, mang lại thành công cho các công ty hoạt động trên không gian ảo này. Và nó là chủ đề lớn đang được quan tâm nhiều trong thời đại bùng nổ công nghệ thông tin như ngày nay. Và sau đây là những hoạt động trong quy trình hoàn thành đơn hàng điện tử cũng như những vấn đề phát sinh và những giải pháp cho những vấn đề đó.
  • 10.
    ĐỀ ÁN MÔNHỌC GVHD:TRẦN DANH NHÂN SV:TRỊNH THỊ NHƯ QUỲNH TRANG: 10 2. Tổng quan về hoàn thành đơn đặt hàng và logistics Việc thực hiện hầu hết các ứng dụng thương mại điện tử đòi hỏi phải sử dụng các dịch vụ hỗ trợ. Các dịch vụ hỗ trợ rõ ràng nhất là bảo mật, thanh toán, cơ sở hạ tầng và công nghệ, và thực hiện đơn hàng và logistics….Hầu hết các dịch vụ này có liên quan đến cả giao dịch B2C và B2B. Phần dưới đây sẽ cung cấp một cái nhìn tổng quan về một yếu tố dịch vụ hỗ trợ khá quan trọng trong TMĐT là thực hiện đơn hàng và dịch vụ logistics. a. Tổng quan về thực hiện đơn hàng Hoàn thành đơn hàng không chỉ đề cập tới các hoạt động cung cấp cho khách hàng những gì họ đã yêu cầu và cung cấp vào thời gian nào mà còn cung cấp tất cả các dịch vụ khách hàng kèm theo. Ví dụ, khi một khách hàng yêu cầu hướng dẫn lắp ráp cho một thiết bị mới. Điều này có thể được thực hiện bằng cách đính kèm một tài liệu giấy với sản phẩm hoặc bằng cách cung cấp các hướng dẫn trên Web. Ngoài ra, nếu khách hàng không hài lòng với một sản phẩm, việc trao đổi hoặc trả lại phải được sắp xếp. Thực hiện đơn hàng liên quan đến các hoạt động hỗ trợ việc hoàn thành đơn đặt hàng như đóng gói, vận chuyển, thanh toán, hay logistics, quản lí tồn kho (back- office operations). Và nó cũng liên quan chặt chẽ đến quy trình kinh doanh hoặc các hoạt động tương tác khách hàng (front-office operations) như đặt hàng, giảm giá, quảng cáo.. là những hoạt động mà khách hàng có thể nhận ra được. b. Tổng quan về logistics The Council of Supply Chain Management Professionals (hội đồng chuyên gia quản lý chuỗi cung cấp) định nghĩa logistics là “quy trình lập kế hoạch, thực hiện, và kiểm soát việc luân chuyển và lưu trữ hàng hóa, dịch vụ một cách có hiệu quả từ xuất xứ đến tiêu thụ với mục đích phù hợp với yêu cầu khách hàng”. Chú ý rằng định nghĩa này bao gồm dịch chuyển bên trong, dịch chuyển bên ngoài và việc quay trở lại của nguyên vật liệu và hàng hóa. Nó cũng bao gồm quá trình hoàn thành đơn đặt hàng. Tuy nhiên, ranh giới phân biệt sự khác nhau giữa
  • 11.
    ĐỀ ÁN MÔNHỌC GVHD:TRẦN DANH NHÂN SV:TRỊNH THỊ NHƯ QUỲNH TRANG: 11 logistics và quá trình hoàn thành đơn hàng không rõ ràng và đôi khi hai khái niện này có sự trùng lặp. Sự khác biệt chính giữa logistics trong thương mại điện tử (hay là e-logistics) và dịch vụ logistics truyền thống là ở chỗ các giao dịch truyền thống phải giải quyết một số lượng lớn hàng hóa đến một số ít địa điểm (ví dụ, cửa hàng bán lẻ). Còn trong e-logistics các bưu kiện nhỏ được gửi về tận nhà của khách hàng. 3) Quá trình thực hiện đơn hàng trong thương mại điện tử a. Sự khác nhau giữa mô hình hoạt động B2B và B2C Thương mại điện tử giữa doanh nghiệp và người tiêu dùng là một trong những hình thức thương mại rất phổ biến. Mặc dù giữa B2B và B2C có nhiều đặc điểm giống nhau như Amazon.com bán sách cho các công ty và khách hàng cá nhân. Đối thủ cạnh tranh lớn nhất của amazon.com là Barnes & Noble thì có bộ phận chuyên trách các khách hàng là tổ chức. Tuy nhiên các hoạt động B2B đòi hỏi giữa các thành viên có sự tin tưởng lẫn nhau rất cao và phải có quan hệ chính thức, trong khi đối với giao dịch B2C, điều này không cần thiết. Hơn nữa các giao dịch B2B đòi hỏi phải có các dịch vụ kinh doanh đi kèm, như hỗ trợ hoặc tài trợ dịch vụ logistics. Bán hàng trực tuyến của công ty cho khách hàng tiêu dùng cuối cùng là phương thức quan trọng của B2C. Chúng ta cũng cần làm rõ sự khác nhau giữa các công ty bán sản phẩm được gọi là sản phẩm “cứng” vận chuyển theo cách truyền thống tới khách hàng và các công ty bán sản phẩm “mềm” hay sản phẩm số hóa, như thông tin có thể dễ dàng truyền đi qua internet. Các sản phẩm số hóa có thể được bán ở dạng vật chất cụ thể qua các website hoặc qua các cửa hàng bán lẻ hoặc có thể bán trực tiếp trên mạng và khác hàng “tải” sản phẩm về máy tính của họ. Một đặc tính rõ rệt nhất trong thương mại điện tử B2C là khả năng thiết lập mối quan hệ trực tiếp với khách hàng mà không có sự tham gia của khâu trung gian như nhà phân phối, bán buôn hoặc môi giới. Các hãng có thương hiệu nổi tiếng như Dell có thể xây dựng và thực hiện chiến lược marketing trực tiếp nếu họ quan
  • 12.
    ĐỀ ÁN MÔNHỌC GVHD:TRẦN DANH NHÂN SV:TRỊNH THỊ NHƯ QUỲNH TRANG: 12 tâm đến các nguyên tắc căn bản để thực hiện marketing trực tiếp và cung cấp hàng hóa có chất lượng cao tới khách hàng một cách hiệu quả. Trong giai đoạn đầu phát triển thương mại điện tử, các hãng bán lẻ nổi tiếng không tham gia mạnh vào thị trường thương mại điện tử B2C. Các trang web của họ thường sử dụng như một phầm mềm brochure và thiếu tính tương tác. Mục tiêu chính của các trang web lúc bấy giờ là thu hút khách hàng tới các cửa hàng thực. Ngày nay các hãng này thực hiện nhuần nhuyễn sự kết hợp giữa các cửa hàng bán lẻ truyền thống (còn được gọi là cửa hàng brick-and-mortar) và các website trực tuyến. Sự kết hợp cả bán hàng trực tuyến và bán hàng theo cách truyền thống được gọi là mô hình click-and-mortar hoặc mô hình brick-and-click, có thể đây sẽ là mô hình bán lẻ trong tương lai. Hầu hết các doanh nghiệp thành công trong thương mại điện tử B2B đều là những doanh nghiệp cung cấp các sản phẩm chất lượng cao và mức giá hấp dẫn cộng thêm dịch vụ khách hàng có chất lượng cao. Theo đó rõ ràng giữa các kênh bán hàng trực tiếp và các kênh bán hàng truyền thống không có sự khác nhau đáng kể. Tuy nhiên các doanh nghiệp thực hiện thương mại điện tử có thể cung cấp thêm các dịch vụ khác mà thương mại truyền thống không có điều kiện và khả năng. b. Mô hình thương mại B2C Cần khẳng định rằng việc đặt mua sản phẩm bằng cách đơn giản là nhấn vào nút mua trên một trang web là một quá trình phức tạp và không giống nhau đối với mọi hàng hóa dịch vụ. Tuy vậy, mặc dù mỗi khách hàng có các cách thức mua hàng khác nhau nhưng tất cả đều theo một mô hình mua tổng quát, các mô hình mua hàng cho phép tổng quát được sự tương tác giữa khách hàng và doanh nghiệp. Những mô hình đó cho phép tạo ra sự thống nhất, cho phép doanh nghiệp đỡ tốn thời gian xử lí những yêu cầu khác nhau của khách hàng và qua đó hỗ trợ khách hàng mua bán thuận tiện. Mô hình thương mại điện tử B2C từ phía công ty mô tả chu trình quản lí việc mua hàng của khách hàng, tức các hoạt động công ty cần thực hiện để đáp ứng các nhu
  • 13.
    ĐỀ ÁN MÔNHỌC GVHD:TRẦN DANH NHÂN SV:TRỊNH THỊ NHƯ QUỲNH TRANG: 13 cầu của khách hàng trong quá trình mua hàng: hoàn thành đơn hàng, giao hàng cho khách cũng như thực hiện các hoạt động logistics... Trên thực tế nhiều công ty khi bắt đầu thực hiện thương mại điện tử đã gặp nhiều khó khăn trong quá trình hoàn tất đơn đặt hàng và giao hàng. Ví dụ như amazon.com lúc đầu hoạt động như một hãng thương mại điện tử ảo hoàn toàn, sau này đã phải xây dựng hệ thống các kho trạm để hỗ trợ việc giao hàng và giảm chi phí hoàn thành đơn hàng. Woolworths một siêu thị bán lẻ lớn ở Australia khi áp dụng thương mại điện tử cũng gặp nhiều khó khăn liên quan đến việc hoàn thành đơn hàng và giao hàng đối với các loại hàng hóa mau hỏng và cuối cùng phải cải tổ lại hệ thống giao hàng của mình. Nhiều nhân tố tác động đến việc giao hàng chậm trễ từ việc không dự đoán chính xác nhu cầu đến việc áp dụng các chuỗi cung cấp không hiệu quả. Các vấn đề này cũng tồn tại trong thương mại truyền thống. Một trong những nhân tố quan trọng trong thương mại điện tử là khái niệm chuỗi cung. Để hiểu rõ hơn mô hình thương mại điện tử B2C từ phía công ty, trước tiên ta nghiên cứu chuỗi cung cấp và các biến động của quản lí chuỗi cung cấp cũng như tác động của thương mại điện tử vào quản lí chuỗi cung cấp. c. Chuỗi cung cấp và quản lí chuỗi cung cấp Chuỗi cung cấp là dòng nguyên liệu đầu vào, thông tin dịch vụ từ người cung cấp đầu tiên qua các nhà máy, kho hàng tới người tiêu dùng cuối cùng. Chuỗi cung cấp cũng bao gồm các tổ chức, quá trình tạo lập và phân phối các sản phẩm, dịch vụ và thông tin tới khách hàng cuối cùng. Quản lí chuỗi cung cấp là một tập hợp quá trình kinh doanh từ người cung cấp đầu tiên tới người tiêu dùng cuối cùng nhằm cung cấp các sản phẩm dịch vụ và thông tin có giá trị cho khách hàng. Quản lí chuỗi cung cấp bao gồm nhiều hoạt động như mua hàng, quản lí nguyên vật liệu, kế hoạch hóa và kiểm soát sản xuất, logistics và kho hàng, kiểm soát tồn kho, phân phối và giao hàng. Từ thập niên 1990, các nhà kinh doanh nhận thấy nếu chỉ cung cấp sản phẩm tốt thì chưa đủ để
  • 14.
    ĐỀ ÁN MÔNHỌC GVHD:TRẦN DANH NHÂN SV:TRỊNH THỊ NHƯ QUỲNH TRANG: 14 thành công, thực tế khách hàng cần cả dịch vụ trong đó bao gồm việc giao hàng nhanh chóng, thuận tiện. Để thực hiện điều này, các công ty cần giải quyết việc kết hợp các thông tin, tức là dòng thông tin trong nội bộ công ty và giữa các công ty. Ví dụ đơn hàng của khách hàng, mức độ tồn kho, hoặc các thông tin quan trọng khác phải được tự do và tự động lưu chuyển giữa các bộ phận chức nằng trong công ty và liên công ty. Trong mô hình mới này, cạnh tranh không còn là cạnh tranh giữa các công ty mà là cạnh tranh giữa các chuỗi cung cấp. Do vậy quản lí các chuỗi cung cấp khác nhau trở nên hết sức quan trọng. d. Chuỗi cung cấp đẩy và chuỗi cung cấp kéo Trong những năm gần đây chuỗi cung cấp biến động mạnh do sự phát triển của công nghệ cho phép khách hàng có nhiều sự lựa chọn hơn, và dẫn đến chiến lược của công ty cũng có nhiều thay đổi, mô hình kinh doanh hướng vào khách hàng dẫn đến sựu chuyển biến từ chuỗi cung cấp đẩy sang chuỗi cung cấp kéo. Chuỗi cung cấp kéo được đặc trưng bởi tính cá nhân hóa đối với từng khách hàng. Điều này ngược hẳn với hoạt động thương mại bán lẻ truyền thống là bắt đầu từ việc sản xuất cung cấp hàng đến các kênh bán lẻ (dẫn đến tồn kho) và sau đó được đẩy đến khách hàng. Trong hệ thống kéo, việc nghiên cứu và dự báo nhu cầu sẽ gặp khó khăn do thiếu kinh nghiệm. Trong mô hình kéo dựa trên nền tảng thương mại điện tử B2C, hàng hóa được giao tận tay người tiêu dùng còn trong thương mại truyền thống khách hàng tự đến cửa hàng. Chuỗi cung cấp kéo cho phép hỗ trợ khả năng đa dạng hóa sản phẩm, giảm thời gian từ khi sản xuất đến khi sản phẩm đến tay khách hàng, tăng chất lượng và giảm giá thành sản xuất. Chuỗi cung cấp kéo hoạt động linh hoạt và nhịp nhàng hơn. e. Quản lý đơn hàng trong thương mại điện tử Quản lí (hoàn thành) đơn hàng không chỉ đơn thuần là việc cung cấp những gì họ yêu cầu theo đúng thời điểm phù hợp mà còn cung cấp các dịch vụ khách hàng liên quan. Ví dụ như khách hàng phải có được cả hướng dẫn cách thức lắp ráp và
  • 15.
    ĐỀ ÁN MÔNHỌC GVHD:TRẦN DANH NHÂN SV:TRỊNH THỊ NHƯ QUỲNH TRANG: 15 hướng dẫn sử dụng đối với một thiết bị mới. Điều này có thể được thực hiện bằng cách kèm một tài liệu hướng dẫn sử dụng với sản phẩm hoặc cung cấp các hướng dẫn này trên trang web. Bên cạnh đó nếu khách hàng không hài lòng, thì công ty cũng phải sẵn sang nhận lại hàng và hoàn tiền lại cho khách hàng. Như vậy, thực hiện đơn hàng trong thương mại điện tử B2C về cơ bản là các hoạt động của “back office” có liên quan mật thiết tới các hoạt động của “front office”. Quá trình hoàn thành đơn hàng trong thương mại điện tử bao gồm nhiều hoạt động, có những hoạt động thực hiện cùng lúc, có những hoạt động đòi hỏi phải thực hiện từng bước. Các hoạt động đó như sau: 1. Đảm bảo việc thanh toán của khách hàng Tùy thuộc vào phương pháp thanh toán và các thỏa thuận trước đó, cần kiểm tra tính khả thi của phương pháp thanh toán. Hoạt động này có thể do phòng tài chính của công ty hoặc một tổ chức tài chính (như ngân hàng, các tổ chức tín dụng ). Do vậy các thông tin thanh toán cần được thông báo cho bộ phận kiểm tra và có thể cho các tổ chức bên ngoài. Tương tác giữa các bên liên quan và đường dây trao đổi thông tin phải rất hiệu quả. Bất kì lí do nào gây ngưng đọng cũng dẫn đến việc giao hàng cho khách hàng bị chẫm trễ, giảm sự tín nhiệm của khách hàng và nguy hiểm hơn có thể mất khách hàng. 2. Kiểm tra hàng hóa trong kho Bất kể người bán là người sản xuất hay chỉ là người bán lẻ đều phải thực hiện việc kiểm tra hàng hóa xem có trong kho hay không. Ở đây có nhiều khả năng xảy ra có liên quan đến việc quản lí nguyên liệu, hay từ các bộ phận sản xuất cũng như các nhà cung cấp của công ty. Một lần nữa thông tin về đơn đặt hàng phải được gắn kết với thông tin về tồn kho của hàng hóa. Hơn nữa nếu một loại hàng hóa được cam kết sẽ giao cho khách hàng thì phải trừ hàng hóa khỏi lượng tồn kho của công ty. 3. Chuyển hàng
  • 16.
    ĐỀ ÁN MÔNHỌC GVHD:TRẦN DANH NHÂN SV:TRỊNH THỊ NHƯ QUỲNH TRANG: 16 Nếu sản phẩm có trong kho thì công ty có thể giao ngay cho khách hàng (nếu không có thì chuyền sang bước 5). Sản phẩm có thể là ở dạng số hóa hay dạng vật chất thông thường. Nếu sản phẩm ở dạng vật chất thông thường và sẵn sàng cho việc vận chuyển thì công ty sẽ thực hiện việc đóng gói và chuyển đi. Cả phòng vận chuyển và các hãng dịch vụ vận chuyển bên ngoài công ty đều có thể được sử dụng. Các sản phẩm số hóa thường luôn luôn có sẵn vì tồn kho không giảm khi công ty bán sản phẩm. Tuy nhiên, với sản phẩm số hóa ví dụ như một phần mềm, có thể đang được nâng cấp bổ sung hay đang trong giai đoạn hoàn thiện và chưa sẵn sàng cho việc giao hàng ở một giai đoạn nhất định. Do vậy công ty cần thông báo sớm cho các bên liên quan và tới khách hàng. 4. Bảo hiểm Nhiều lúc việc vận chuyển hàng hóa đòi hỏi phải có bảo hiểm, do đó phải có bộ phận phụ trách bảo hiểm và một công ty bảo hiểm có liên quan đến hoạt động này. Như vậy thông tin phải được trao đổi, thông báo cho các đối tác bên ngoài công ty cũng như với khách hàng. 5. Sản xuất Các đơn hàng cá nhân hóa thường đòi hỏi phải có hoạt động sản xuất hoặc lắp ráp. Tương tự như trong công ty bán lẻ nếu sản phẩm không có sẵn thì phải tiến hành mua. Việc sản xuất có thể thực hiện trong công ty hay khoán cho bên thứ 3, tuy nhiên các hoạt động sản xuất trong công ty thì phải theo kế hoạch. Kế hoạch sản xuất liên quan đến vấn đề về nhân lực, máy móc, tài chính, nhà cung cấp nguyên vật liệu đầu vào và các nhà thầu của công ty. Việc sản xuất cũng liên quan đến việc tìm mua các nguyên liệu và bán thành phẩm. Mỗi nhà cung cấp có thể có nhà cung cấp riêng cho mình và như vậy kênh cung cấp của công ty có nhiều cấp độ. Thậm chí các cơ sở sản xuất có thể ở một nước khác ngoài nước công ty đang đặt trụ sở hoặc có chi nhánh bán lẻ, điều này làm cho dòng thông tin và việc trao đổi thông tin liên lạc trở nên phức tạp hơn. 6. Các dịch vụ của nhà máy
  • 17.
    ĐỀ ÁN MÔNHỌC GVHD:TRẦN DANH NHÂN SV:TRỊNH THỊ NHƯ QUỲNH TRANG: 17 Trong trường hợp có sản xuất hoặc lắp ráp thì công ty có thể sử dụng nhiều dịch vụ nhà máy, kể cả việc hợp tác với đối tác kinh doanh. Các dịch vụ có thể lên kế hoạch về nhân lực và máy móc. 7. Mua và công tác kho vận Nếu công ty là hãng bán lẻ như trong trường hợp của amazon.com hoặc walmart.com tì phải mua hàng từ nhà sản xuất. Ở đây cũng có nhiều phương án xảy ra. Các sản phẩm mua về được lưu ở trong kho đối với các sản phẩm được tiêu thụ nhiều. Ví dụ như amazon.com chú trọng lưu kho với các cuốn sách bán chạy. Nhưng với các sản phẩm có số lượng đặt hàng không đáng kể, công ty không cầm thiết phải giữa trong kho mà có thể chọn phương án vận chuyển trực tiếp từ nhà sản xuất (trong trường hợp của amazon.com là từ nhà xuất bản tới tay người tiêu dùng). Ở đây không chỉ có các luồng thông tin mà việc giao nhận hàng, nguyên vật liệu phải được thực hiện chính xác, ổn định và chắc chắn. Khi việc thu mua hàng hoặc sản xuất hoàn tất công ty tiếp tục chuyển sang bước vận chuyển (bước 3). 8. Liên lạc với khách hàng Người bán hàng cần phải liên tục giữ liên lạc với khách hàng, bắt đầu bằng việc thông báo đã nhận được đơn hàng và kết thúc bằng việc thông báo về vận chuyển và những thay đổi nếu có. Việc liên lạc thường được thực hiện qua mail (thường được thực hiện tự động) 9. Hoàn trả Trong một số trường hợp khách hàng muốn trả lại hay đổi sản phẩm, việc hoàn trả là một vấn đề lớn hiện nay. Ở Mỹ 30% các sản phẩm sau khi mua bị trả lại cho người bán. Dòng sản phẩm hoàn trả từ khách hàng tới công ty được gọi là hậu cần ngược (hay logistics ngược). Hai hoạt động khác cũng liên quan đến quá trình thực hiện đơn hàng của công ty là:
  • 18.
    ĐỀ ÁN MÔNHỌC GVHD:TRẦN DANH NHÂN SV:TRỊNH THỊ NHƯ QUỲNH TRANG: 18 Dự báo nhu cầu: đối với sản phẩm khó thực hiện cá biệt hóa như đồ chơi.. công ty phải thực hiện dự báo nhu cầu để xác định chính xác lượng dự trữ trong kho vào các điểm khác nhau trong chuỗi cung cấp. việc dự báo sẽ khó khăn trong điều kiện thương mại điện tử phát triển với tốc độ chống mặt. Đối với các sản phẩm có thể cá biệt hóa đối với từng khách hàng thì công ty cần phải dự báo nhu cầu cho các nguyên liệu hoặc bán thành phẩm sử dụng cho sản xuất đáp ứng cho các đơn hàng đó. Việc dự báo nhu cầu cần được thực hiện với các đối tác kinh doanh trong chuỗi cung cấp. Kế toán: trong nhiều trường hợp, phòng kế toán có trách nhiệm ghi hóa đơn, kiểm toán các giao dịch nội bộ và kiểm tra dự trữ, kiểm soát, thanh toán, cập nhật sổ sách kế toán. Các vấn đề về thuế và thuế quan cũng do phòng kế toán xử lí. Do vậy dòng thông tin liên lạc, trao đổi, tương tác thông tin liên tục là cần thiết đối với mọi giao dịch. Quá trình thực hiện đơn hàng đối với từng sản phẩm hoặc công ty khác nhau là khác nhau. Trong một số trường hợp có các hoạt động khác xuất hiện tùy theo bối cảnh. Như đã phân tích ở trên Amazon.com thành công cũng là do một sự hỗ trợ không nhỏ quá trình hoàn thành đơn hàng. Sau đây ta hãy xem xét cụ thể bằng hình ảnh trực quan về quy trình đặt hàng của khách hàng vì cách thức mua hàng của khách hàng quy định tới cách thức hoàn thiện và xử lý đơn hàng đó của Amazon.com.
  • 19.
    ĐỀ ÁN MÔNHỌC GVHD:TRẦN DANH NHÂN SV:TRỊNH THỊ NHƯ QUỲNH TRANG: 19
  • 20.
    ĐỀ ÁN MÔNHỌC GVHD:TRẦN DANH NHÂN SV:TRỊNH THỊ NHƯ QUỲNH TRANG: 20 Quy trình đặt hàng có thể mô tả như sau: Bước 1: Khách hàng vào Website www.amazon.com, xem xét các sản phẩm có trên đó. Khi thấy ưng ý sản phẩm nào thì nhấn vào nút Add to Cart để thêm hàng vào giỏ. Add to cart
  • 21.
    ĐỀ ÁN MÔNHỌC GVHD:TRẦN DANH NHÂN SV:TRỊNH THỊ NHƯ QUỲNH TRANG: 21 Bước 2: Khách hàng kiểm tra giỏ hàng, thêm bớt hàng hóa, thay đổi số lượng. Sau đó có thể nhấn vào nút Process to Checkout để tiến hành thanh toán. Bước 3: Khách hàng phải đăng nhập (hoặc đăng kí thành viên). Process to checkout Đăng nhập hoặc đăng ký
  • 22.
    ĐỀ ÁN MÔNHỌC GVHD:TRẦN DANH NHÂN SV:TRỊNH THỊ NHƯ QUỲNH TRANG: 22 Bước 4: Khách hàng cung cấp các thông tin về địa chỉ nhận hàng Bước 5: Khách hàng chọn phương thức vận chuyển Địa chỉ nhận hàng
  • 23.
    ĐỀ ÁN MÔNHỌC GVHD:TRẦN DANH NHÂN SV:TRỊNH THỊ NHƯ QUỲNH TRANG: 23 Bước 6: Khách hàng cung cấp các thông tin về hình thức và thông tin thanh toán (như số thẻ tín dụng, tên người sở hữu, ngày hết hạn …) Bước 7: Khách hàng xác nhận các thông tin đã cung cấp. Nếu đồng ý sẽ nhấn vào nút Place your Order để đặt hàng.
  • 24.
    ĐỀ ÁN MÔNHỌC GVHD:TRẦN DANH NHÂN SV:TRỊNH THỊ NHƯ QUỲNH TRANG: 24 Bước 8: Màn hình báo cáo cho biết đơn hàng của khách hàng đã được ghi nhận. Đồng thời hệ thống cũng gửi một email cho khách hàng để thông báo đơn hàng.
  • 25.
    ĐỀ ÁN MÔNHỌC GVHD:TRẦN DANH NHÂN SV:TRỊNH THỊ NHƯ QUỲNH TRANG: 25 Nếu không có thay đổi gì về đơn hàng (như hủy đơn hàng – Cancel Order) thì hệ thống sẽ tự động tiến hành bù trừ tiền giao dịch từ thông tin thẻ tín dụng mà khách hàng cung cấp. Nếu việc thanh toán diễn ra không gặp trục trặc gì thì hàng sẽ được xuất kho chuyển tới cho khách hàng qua các nhà cung cấp dịch vụ vận chuyển (như FedEx, UPS, U1…). Tuy nhiên, nếu bất kì khâu nào gặp trục trặc thì hệ thống sẽ báo cáo lại cho khách hàng thông qua email và trong trang quản lý đơn hàng của khách hàng. Khi đơn hàng chưa được thanh toán thì khách hàng vẫn có thể hủy đơn hàng. Sau khi hàng được xuất kho, khách hàng sẽ được theo dõi tỉ mỉ về hàng của mình được vận chuyển như thế nào, vận chuyển đến đâu, doanh nghiệp nào vận chuyển … trên hệ thống quản lý đơn hàng trên trang web của Amazon. Amazon gần như hoàn toàn chuyển việc theo dõi đơn hàng cho khách hàng.
  • 26.
    ĐỀ ÁN MÔNHỌC GVHD:TRẦN DANH NHÂN SV:TRỊNH THỊ NHƯ QUỲNH TRANG: 26
  • 27.
    ĐỀ ÁN MÔNHỌC GVHD:TRẦN DANH NHÂN SV:TRỊNH THỊ NHƯ QUỲNH TRANG: 27 f. Các công cụ hỗ trợ khách hàng khi mua hàng trực tuyến Trong thương mại điện tử khách hàng có nhiều công cụ hỗ trợ khi ra quyết định mua hàng và trong suốt quá trình mua hàng. Khách hàng có thể phải cân nhắc mua những sản phẩm dịch vụ nào? từ công ty nào? Từ trang web nào? Một số trang web hỗ trợ khách hàng trong việc so sánh giá cả, đánh giá chất lượng dịch vụ, độ tin cậy và các nhân tố khác. Đó là cổng mua hàng, robot mua hàng, các trang web xếp hạng kinh doanh, cac trang xác minh độ tin cậy và các dạng hỗ trợ mua hàng khác. 4. Thực hiện đơn hàng và chuỗi cung ứng Chín bước của quá trình thực hiện đơn hàng, cũng như việc đặt hàng đều không thể tách rời chuỗi cung ứng. Sự liên tục của các đơn đặt hàng, thanh toán, thông tin, nguyên liệu và các bộ phận cần được phối hợp, tham gia của tất cả mọi người trong nội bộ của công ty, cũng như giữa các đối tác bên ngoài. Các nguyên tắc của quản lý chuỗi cung ứng phải được xem xét khi lập kế hoạch và quản lý quá trình thực hiện đơn hàng. III. Những vấn đề phát sinh trong quá trình hoàn thành đơn hàng. 1. Những vấn đề điển hình trong chuỗi cung ứng. Không có khả năng để cung cấp các sản phẩm đúng thời gian là một vấn đề điển hình trong thương mại phi trực tuyến và trực tuyến. Một số vấn đề khác được thể hiện dọc theo chuỗi cung ứng như: Một số công ty phải vật lộn với chi phí hàng tồn kho cao, vấn đề chất lượng tồn tại do sự hiểu lầm, việc vận chuyển nhầm sản phẩm hay vật liệu, và công việc phải thực hiện thường xuyên và chi phí để tiến hành hoạt động (vận hành hệ thống) hoặc vận chuyển cao. Các vấn đề như vậy xảy ra trong TMĐT thậm chí còn nhiều hơn, cao hơn do thiếu cơ sở hạ tầng thích hợp và kinh nghiệm bán lẻ trực tuyến, cũng như các đặc điểm đặc biệt chỉ có riêng trong thương mại điện tử. Ví dụ, hầu hết các nhà kho của nhà sản xuất và nhà phân phối được thiết kế để vận chuyển số lượng lớn hàng hóa tới một số cửa hàng, họ không thể đóng gói và vận chuyển nhiều món hàng nhỏ đến tận tay của khách
  • 28.
    ĐỀ ÁN MÔNHỌC GVHD:TRẦN DANH NHÂN SV:TRỊNH THỊ NHƯ QUỲNH TRANG: 28 hàng. Mức hàng tồn kho không phù hợp cũng là một vấn đề điển hình trong TMĐT, như là khó khăn để lập kế hoạch giao hàng và lúng túng với gửi hàng. Một hoạt động quan trọng cũng liên quan đến các vấn đề chuỗi cung ứng là khó khăn trong việc dự báo nhu cầu. Trong trường hợp các mặt hàng tiêu dùng hay những mặt hàng được tiêu chuẩn hóa, chẳng hạn như đồ chơi… dự báo nhu cầu phải được thực hiện để xác định hàng tồn kho cho phù hợp tại các điểm khác nhau trong chuỗi cung ứng. Do sự phát triển nhanh chóng đặt hàng trực tuyến nên dự báo nhu cầu rất khó khăn. Trong trường hợp các sản phẩm tùy chỉnh (các sản phẩm làm theo nhu cầu của khách hàng) thì cần dự báo nhu cầu về thành phần và vật liệu cần thiết cho đơn đặt hàng đó. Dự báo nhu cầu phải được thực hiện với các đối tác kinh doanh dọc theo chuỗi cung ứng. Ví dụ như trong kỳ nghỉ lễ năm 1999, vấn đề logistics phát sinh với khách hàng cá nhân đã làm đau đầu các nhà bán lẻ trực tuyến, đặc biệt là những người bán lẻ đồ chơi. Cuộc chiến giá cả đã làm tăng nhu cầu, và các nhà bán lẻ trực tuyến cũng như các nhà sản xuất thì chưa sẵn sàng cho điều đó. Kết quả là, nguồn cung cấp từ các nhà sản xuất không đủ hoặc luôn bị trễ hạn. công ty Toys "R" Us là một ví dụ, họ đã phải ngừng nhận đơn đặt hàng xung quanh ngày 14 tháng 12. Vì các nhà sản xuất, nhà kho, và các kênh phân phối không đồng bộ với các nhà bán lẻ điện tử. Kết quả là, nhiều khách hàng đã không nhận được quà tặng kỳ nghỉ của họ đúng hạn. 2. Nguyên nhân. Tại sao lại tồn tại các vấn đề trong chuỗi cung cấp - Nhiều vấn đề về chuỗi cung ứng trong thương mại điện tử thường xuất phát từ sự không chắc chắn, không rõ ràng và thiếu hợp tác trong một số hoạt động, giữa các đơn vị trong nội bộ công ty, doanh nghiệp và với các đối tác kinh doanh. + Một trong những lý do chính của sự không chắc chắn trong TMĐT, như đã nói trước đó là dự báo nhu cầu. Các yếu tố như hành vi tiêu dùng, điều kiện kinh tế, cạnh tranh, giá cả, điều kiện thời tiết, phát triển công nghệ và thị hiếu tiêu
  • 29.
    ĐỀ ÁN MÔNHỌC GVHD:TRẦN DANH NHÂN SV:TRỊNH THỊ NHƯ QUỲNH TRANG: 29 dùng... Bất kỳ yếu tố nào trong những yếu tố này đều có thể thay đổi một cách nhanh chóng. Dự báo nhu cầu cần được tiến hành thường xuyên, kết hợp với hợp tác đối tác kinh doanh trong chuỗi cung ứng để đánh giá một cách chính xác nhu cầu và lập kế hoạch để đáp ứng nó. Và các công ty cố gắng để có được những dự báo nhu cầu chính xác bằng các phương pháp như chia sẻ thông tin trong hợp tác thương mại. + Yếu tố không chắc chắn khác dẫn đến các vấn đề trong chuỗi cung ứng và thực hiện đơn hàng là biến thời gian giao hàng, biến này phụ thuộc vào nhiều yếu tố khác nhau, từ việc hư hỏng máy móc tới điều kiện đường xá và các vấn đề chất lượng của vật liệu, phụ phẩm có thể tạo ra sự chậm trễ trong sản xuất từ đó kéo theo chậm trễ trong giao hàng. RFID có thể cải thiện điều này bằng cách xác định rõ thời gian thực để giao hàng nhằm giảm thiểu sự chậm trễ và nâng cao dịch vụ khách hàng. - Về sơ bản các công ty trực tuyến có thể có nhiều vấn đề hơn bởi vì họ không có một cơ sở hạ tầng về dịch vụ logistics tại chỗ mà sử dụng các dịch vụ logistics bên ngoài. Những dịch vụ logistics bên ngoài được gọi là nhà cung cấp hậu cần thứ ba (3PL), hoặc các nhà cung cấp dịch vụ logistics. Việc thuê ngoài dịch vụ như vậy có thể rất tốn kém và nó đòi hỏi hợp tác nhiều hơn và phụ thuộc nhiều vào bên ngoài. Vì lý do này, nhiều nhà bán lẻ trức tuyến lớn như là Amazon.com đang phát triển kho hàng và hệ thống logistics riêng của họ. Các nhà bán lẻ trực tuyến khác đang tạo ra các liên minh chiến lược với các công ty cung cấp dịch vụ logistics hoặc các công ty chuyên về đặt hàng qua mail và họ có hệ thống logistics riêng của mình. - Bên cạnh sự không chắc chắn, thiếu sự phối hợp và không có khả năng hoặc từ chối chia sẻ thông tin giữa các đối tác kinh doanh cũng tạo ra vấn đề về hoàn thiện chuỗi cung cấp trong thương mại điện tử. IV. Các giải pháp cho những vấn đề phát sinh trong quá trình hoàn thành đơn hàng.
  • 30.
    ĐỀ ÁN MÔNHỌC GVHD:TRẦN DANH NHÂN SV:TRỊNH THỊ NHƯ QUỲNH TRANG: 30 1. Cải tiến quy trình đặt hàng. Một cách để cải thiện việc thực hiện đơn hàng là cải tiến quá trình đặt hàng. Việc đặt hàng có thể được thực hiện thông qua EDI, Internet, Intranet và có thể được thực hiện hoàn toàn tự động. Ví dụ, trong B2B, đơn đặt hàng có thể được tạo ra và được truyền tự động cho nhà cung cấp khi mức tồn kho giảm xuống dưới một ngưỡng nhất định. Kết quả là quá trình đặt hàng diễn ra nhanh chóng, không tốn kém, và chính xác. Trong B2C, việc đặt hàng diễn ra trên web sử dụng các biểu mẫu điện tử, làm cho quá trình chính xác hơn (ví dụ, các đại lý có thể kiểm tra các dữ liệu đầu vào và cung cấp phản hồi tức thì), và giảm chi phí quản lý cho người bán. Khi đặt hàng tực tuyến có thể tương tác hoặc tích hợp với hệ thống back- office của công ty, nó rút ngắn chu kỳ thời gian và loại bỏ các lỗi. Việc cải tiến việc đặt hàng cũng có thể diễn ra trong công ty, doanh nghiệp. Ví dụ, khi một nhà sản xuất đặt hàng (nguyên vật liệu, phụ kiện..) từ bộ phận kho riêng của mình, nếu việc giao các hàng diễn ra thuận lợi nhanh chóng sẽ giảm thiểu sự gián đoạn cho quá trình sản xuất, giảm việc lãng phí thời gian. Thực hiện liên kết giữa hai hệ thống đặt hàng và thanh toán cũng có thể hữu ích trong cải thiện việc hoàn thành đơn hàng. Thanh toán điện tử có thể đẩy nhanh cả chu kỳ thực hiện đơn hàng và thanh toán chi phí giao hàng. Với hệ thống như vậy, quy trình thanh toán có thể ít tốn kém và gian lận có thể được kiểm soát tốt hơn. 2. Cải tiến việc quản lí hàng tồn kho và kho hàng - Một trong những giải pháp quản lý hàng tồn kho phổ biến trong thương mại điện tử là sử dụng hệ thống quản lý kho (WMS). WMS là một hệ thống phần mềm giúp quản lý kho, bao gồm nhiều thành phần hợp thành. WMS rất hữu ích trong việc làm giảm hàng tồn kho và giảm tỷ lệ tồn đọng vốn. Hệ thống như vậy cũng rất hữu ích trong việc duy trì một danh mục các sản phẩm để có thể được giải quyết nhanh chóng hay việc lấy hàng trong các kho hàng, thông tin, quản lý hàng tồn, tiếp nhận các mặt việc hàng tại các kho hàng và tự động hoá kho (ví dụ như Amazon.com). Các đơn đặt hàng rõ ràng hay theo tùy
  • 31.
    ĐỀ ÁN MÔNHỌC GVHD:TRẦN DANH NHÂN SV:TRỊNH THỊ NHƯ QUỲNH TRANG: 31 biến từng khách hàng và việc cung cấp nhanh, chính xác thông tin về nhu cầu cho nhà cung cấp có thể giảm thiểu hàng tồn kho. Cho phép các đối tác kinh doanh theo dõi bằng điện tử và giám sát mức hàng tồn kho và các hoạt động sản xuất có thể cải thiện quản lý hàng tồn kho và mức hàng tồn kho, cũng như giảm thiểu các chi phí hành chính quản lý hàng tồn kho. Trong một số trường hợp, sự cải thiện hàng tồn kho cuối cùng là không có hàng tồn kho điều này được thể hiện ở các sản phẩm có thể được số hóa (ví dụ, phần mềm), đơn hàng được hoàn thành tức thời có thể loại bỏ sự cần thiết về nhu cầu hàng tồn. Hai phương pháp cải tiến hàng tồn kho VMI và sử dụng PFID. - Tự động hóa kho Trong thương mại điện tử để đáp ứng một số lượng lớn đơn hàng cần có các kho tự động. Nhà kho thông thường được xây dựng để cung cấp số lượng lớn hàng hóa cho một số ít các cửa hàng và các nhà máy. Còn trong B2C các doanh nghiệp cần phải gửi số lượng nhỏ hàng hóa tới một số lượng lớn khách hàng cá nhân. Kho tự động có thể giảm thiểu các vấn đề phát sinh trong thực hiện những đơn hàng này. Xem ví dụ: Làm thế nào mà WMS giúp Schurman cải tiến việc hoàn thành đơn hàng trong nội bộ cũng như với bên ngoài công ty. Schurman Fine Paper (papyrusonline.com) là một nhà sản xuất và bán lẻ của các thiệp chúc mừng và các sản phẩm liên quan. Công ty bán hàng thông qua 170 cửa hàng chuyên dụng (Papyrus) của chính công ty, cũng như thông qua 30.000 cửa hàng bán lẻ độc lập. Nhờ RedPrairie (redprairie.com) đã tích hợp với các giải pháp phần mềm logistics, Schurman đã cải thiện khả năng dự báo nhu cầu và giảm thiểu cả nguồn vốn bên trong cũng như huy động bên ngoài. Hệ thống này cũng cho phép quản lý, kiểm soát hàng tồn kho mà không cần phải đóng cửa các kho trung tâm mỗi lần một tuần và ba lần trong năm như trước. Các kho trung tâm nhận các chuyến hàng từ khoảng 200 nhà cung cấp trên toàn thế giới (500 đến 1.000 đơn đặt hàng mỗi ngày). Đến tận năm 2003, quản lý hàng tồn kho và quản lý logistics vẫn được thực hiện thủ công. Và vấn đề này chỉ được
  • 32.
    ĐỀ ÁN MÔNHỌC GVHD:TRẦN DANH NHÂN SV:TRỊNH THỊ NHƯ QUỲNH TRANG: 32 giải quyết khi công ty áp dụng một phần mềm giúp chọn các sản phẩm từ nhiều SKU. Việc chọn hàng trở nên nhanh hơn và tối thiểu sai sót. Đơn đặt hàng của khách hàng đi trực tiếp từ EDI tới đơn vị vận chuyển, nơi thực hiện quá trình hoàn thành đơn hàng và giao hàng. Hệ thống này sẽ tự động tạo ra một thông báo (thay thế cho quy trình kiểm tra thủ công thông thường). Hệ thống mới này cũng tự động hóa nhiệm vụ đánh giá chiều dài, chiều rộng, chiều cao và trọng lượng của từng loại hàng hóa trước khi nó đi vào một hộp (để xác định hàng hóa nào thì hợp với loại hộp nào). Hệ thống cũng giúp cải thiện, phân bổ, bổ sung hàng tồn kho. Trong quá khứ, để chọn được một danh mục các thì rất khó khăn do các mặt hàng không có sẵn trong các vị trí thuận lợi. Người lựa chọn phải lãng phí nhiều thời gian tìm kiếm các mặt hàng này, và các mặt hàng không được tìm thấy thì phải chọn từ trung tâm lưu trữ dự trữ sau đó dẫn đến chậm trễ. WMS đồng thời tạo ra hai danh sách, xúc tiến thực hiện. Điều này làm tăng gấp ba lần số lượng đơn đặt hàng hoàn thành mỗi ngày. Hệ thống này cũng tự động tạo ra các đơn đặt hàng bổ sung cho các hàng hóa đang ở dưới một mức tối thiểu lưu trữ. Ngoài ra, phần mềm đặc biệt cung cấp cho bộ phận dịch vụ khách hàng của Schurman có khả năng truy cập để biết tình trạng hàng tồn kho và các quá trình phân phối, cho phép các bộ phận theo dõi tình trạng của tất cả các đơn đặt hàng. WMS này cũng theo dõi tình trạng của tất cả các đơn đặt hàng và gửi cảnh báo khi một vấn đề để xảy ra. Một e-mail gửi cho tất cả các bên liên quan trong công ty để họ có thể khắc phục vấn đề. Cuối cùng, thông tin thu thập được về các vấn đề có thể được phân tích để các biện pháp khắc phục hậu quả có thể được thực hiện một cách nhanh chóng. Tất cả điều này giúp giảm thiểu cả tình trạng dự trữ quá nhiều và tình trang thiếu hàng. Kho tự động có thể bao gồm các robot và các thiết bị khác xúc tiến việc chọn sản phẩm. Một ví dụ về một công ty sử dụng các kho như vậy là Amazon.com. Kho hàng phục vụ cho thương mại điện tử, hay đặt hàng qua thư lớn nhất tại Hoa Kỳ được điều hành bởi một công ty đặt hàng qua thư, Fingerhut. Công ty này xử
  • 33.
    ĐỀ ÁN MÔNHỌC GVHD:TRẦN DANH NHÂN SV:TRỊNH THỊ NHƯ QUỲNH TRANG: 33 lý quá trình thực hiện đơn hàng cho các đơn hàng qua thư và các đơn đặt hàng trực tuyến của nó, cũng như các đơn đặt hàng cho Wal-Mart, Macy và nhiều công ty khác. Các công ty khác (ví dụ, fosdickfulfillment.com) cung cấp dịch vụ thực hiện đơn hàng tương tự. Chìa khóa mang lại sự thành công trong quản lý hàng tồn kho, trong thực hiện đơn hàng là hiệu quả và tốc độ. Thiết bị không dây có thể mang lại những điều này. - Sử dụng công nghệ không dây. Công nghệ không dây đã được sử dụng trong kho hơn một thập kỷ. Việc sử dụng RFID giúp cải thiện WMS. RFID giúp theo dõi các hàng hóa khi chúng di chuyển từ nhà sản xuất đến kho của khách hàng. Còn bên trong nhà kho của khách hàng, RFID có thể theo dõi vị trí của các hàng. Điều này có thể tạo điều kiện thuận lợi cho quản lý số lượng hàng tồn kho cũng như tiết kiệm thời gian của nhân viên. Một ví dụ về sử dụng công nghệ không dây là công ty Peacocks của xứ Wales (peacocks.co.uk). Peacocks hoạt động trong khoảng 250 cửa hàng bán lẻ, bán quần áo và đồ nội thất trong nhà ở xứ Wales và miền Nam nước Anh. Công ty có một vấn đề với chuỗi cung ứng nội bộ của mình: hệ thống quản lý phân phối sản phẩm dựa trên giấy tờ có nhiều vấn đề, chẳng hạn như không hoàn thành các danh sách lựa chọn, chọn sai hàng hóa, lỗi sao chép, sự chậm trễ trong việc tạo ra và nhận dữ liệu, và nhiều hơn nữa. Những điều đó đã tác động tới chiến lược phát triển của công ty và làm giảm lợi nhuận. Năm 1997, Peacocks hợp nhất sáu kho của mình vào một trung tâm phân phối duy nhất (100.000 feet vuông, 3 tầng), nơi thu xếp cho hơn 4.000 SKUs mỗi ngày. Do đó hàng hóa phải được thu gom và vận chuyển đến các cửa hàng hiệu quả hơn. Sử dụng một trung tâm phân phối thay vì sáu kho đã giải quyết một số vấn đề của Peacocks, tuy nhiên, hệ thống thông tin trên giấy vẫn không hiệu quả. Với hệ thống ghi nhận trên giấy thì rất dễ dàng thất thoát sản phẩm hay bỏ qua sản phẩm tại những địa điểm cụ thể.
  • 34.
    ĐỀ ÁN MÔNHỌC GVHD:TRẦN DANH NHÂN SV:TRỊNH THỊ NHƯ QUỲNH TRANG: 34 Năm 1998, công ty bắt đầu thay thế hệ thống dựa trên giấy của nó với một hệ thống không dây (từ Symbol Technologies, một bộ phận của Motorola). Trung tâm phân phối hoàn toàn tự động được trang bị với sản phẩm hỗ trợ (hand-free là các sản phẩm giúp người dùng thực hiện một số công việc mà không cần dùng đến đôi tay). Nó dựa trên sự kết hợp của hàng chục máy tính và các thiết bị đầu cuối được hỗ trợ bởi một mạng cục bộ không dây. Hệ thống này cung cấp việc kiểm soát thời gian truy cập. Cho dù một hàng hóa di chuyển bằng tay hoặc bằng xe tải, Peacocks biết chính xác nó ở đâu. Nếu tại bất kỳ điểm nào trong quá trình người nào đó ở sai vị trí, xử lý các sản phẩm sai, hoặc gửi sai địa điểm, hệ thống sẽ gửi một cảnh báo và ngăn ngừa các hành động. Khi Peacocks nhận hàng được giao hàng từ một nhà sản xuất, lô hàng được kiểm tra và mỗi thùng của lô hàng được gắn với một nhãn mã vạch xác định và được quét để báo cáo nhận. Bằng cách này, từ phút đó mỗi món hàng đều có thể được theo dõi thông qua các trung tâm phân phối. Nếu có một yêu cầu tại một địa điểm lựa chọn, hệ thống sẽ biết được ngay lập tức. Một khi hộp được dán nhãn, Peacock sử dụng một hệ thống băng tải tự động để gửi đi theo hướng dẫn của các WMS không dây. Mỗi thành viên của nhóm chọn hàng gắn một thiết bị đầu cuối trên cổ tay để nhận được hướng dẫn chọn từ hệ thống máy chủ thông qua mạng LAN (mạng cục bộ) không dây của Peacocks. Khi xe đẩy đến trong khu vực lựa chọn, nhân viên chọn sẽ quét mã vạch trên xe đẩy trống, và màn hình LCD của thiết bị đầu cuối chỉ cho nhân viên đó chọn lối để đi, vị trí để chọn, và các hàng hóa phải chọn. Người chọn quét mã vạch khác tại vị trí sản phẩm để xác minh rằng vị trí là chính xác. Cuối cùng, người chọn quét từng hạng mục ngay khi nó được đặt vào xe đẩy. Sau khi một lựa chọn hoàn tất, hệ thống băng tải chuyển xe đẩy tới khu vực gửi hàng để được đưa vào thùng để giao hàng cho một cửa hàng Peacocks. Bởi vì dữ liệu được gửi đến các máy chủ trong thời gian thực ngay khi tiến hành việc chọn hàng, hệ thống biết được khi nào cần thiết lập mức bổ sung. Khi một hàng hóa cần phải được bổ sung, hệ thống sẽ gửi một cảnh báo đến một thiết bị đầu cuối gắn trên xe tải trong các . Như với các thiết
  • 35.
    ĐỀ ÁN MÔNHỌC GVHD:TRẦN DANH NHÂN SV:TRỊNH THỊ NHƯ QUỲNH TRANG: 35 bị đầu cuối gắn trên cổ tay, một màn hình LCD trên thiết bị đầu cuối xe tải chỉ đạo các trình điều khiển đến một vị trí chính xác trong các kệ. Khi đến tại địa điểm, người lái xe sử dụng một máy quét cầm tay để quét mã vạch vị trí. Điều này xác nhận rằng các tài xế xe tải đứng đúng vị trí và chọn đúng sản phẩm. 3. Đẩy nhanh tiến độ giao hàng. Năm 1973, một sự cách tân mới sau đó các công ty nhỏ bắt đầu khái niệm “next- day-delivery” ("giao hàng ngày tiếp theo"). Đó là một cuộc cách mạng trong logistics. Một vài năm sau đó, FedEx giới thiệu dịch vụ giao hàng mỗi sáng. Ngày nay, FexdEx chuyển giao trên 6 triệu gói hàng mỗi ngày, trên toàn thế giới, sử dụng hàng trăm máy bay và vài ngàn xe tải. Ngẫu nhiên, một báo cáo (Pickering 2000), 70% của những gói này là kết quả của thương mại điện tử. - Giao hàng cùng ngày, thậm chí cùng giờ. Trong thời đại kỹ thuật số, thậm chí giao hàng vào ngay cả sáng hôm sau có thể vẫn không đủ nhanh. Ngày nay, chúng ta nói về giao hàng trong cùng một ngày và thậm chí giao hàng trong vòng một giờ. Giao hàng vật liệu khẩn cấp tới bệnh viện và từ các bệnh viện đi các nơi khác là một ví dụ của dịch vụ như vậy. Hai trong số những người mới trong lĩnh vực này là eFulfillment Service (efulfillmentservice.com) và One World (owd.com). Các công ty này đã tạo ra mạng lưới phân phối các sản phẩm một cách rộng khắp, mà các công ty này chủ yếu là các công ty thương mại điện tử. Họ thiết lập các hệ thống phân phối cấp quốc gia trên khắp Hoa Kỳ và phối hợp với các công ty vận chuyển, chẳng hạn như FedEx và UPS. Nhanh chóng là yếu tố quan trọng trọng các cửa hàng thực phẩm ở một số nơi. Dịch vụ cung cấp bánh Pizza nhanh chóng đã xuất hiện trong một thời gian dài. Ngày nay, nhiều đơn đặt hàng bánh pizza có thể được đặt trực tuyến. Ngoài ra, nhiều nhà hàng còn cung cấp thực phẩm cho khách hàng trực tuyến của mình bằng một dịch vụ gọi là "ăn cơm trưa trực tuyến. Ví dụ về các dịch vụ này có thể được tìm thấy tại dineonline.com, gourmetdinnerservice.com.au, và
  • 36.
    ĐỀ ÁN MÔNHỌC GVHD:TRẦN DANH NHÂN SV:TRỊNH THỊ NHƯ QUỲNH TRANG: 36 letsdineonline.com. Một số công ty thậm chí cung cấp dịch vụ cung cấp tổng hợp, xử lý các đơn đặt hàng từ một số nhà hàng và sau đó giao hàng (ví dụ, dialadinner.com.hk ở Hồng Kông). - Giao hàng Siêu thị Việc giao hàng siêu thị được thực hiện trong cùng một ngày hoặc ngày hôm sau. Sắp xếp và giao hàng như vậy có thể khó khăn, đặc biệt là khi vận chuyển thực phẩm tươi. Người mua có thể cần phải ở nhà tại thời điểm nhất định để nhận các lô hàng. Do đó, hệ thống phân phối của các doanh nghiệp như vậy là rất quan trọng. Ví dụ về một hệ thống phân phối hiệu quả là Woolworths của Úc. - Ứng dụng một mô hình Drive-in trong các siêu thị. Autocart (autorat.biz) cho phép bạn chọn các đơn đặt hàng của cửa hàng tạp hóa, giặt khô, thuốc theo toa, DVD, và nhiều hơn nữa mà không cần rời khỏi chiếc xe của bạn. Dưới đây là cách hoạt động. Khách hàng trực tuyến thực hiện việc lựa chọn của họ qua điện thoại, hoặc trên trang web bằng cách sử dụng một máy tính Tablet màn hình cảm ứng. Mỗi lái xe được giao hàng tại một trạm đỗ xe. Các đơn đặt hàng hiển thị trên màn hình bên trong một nhà kho rộng hơn 130.000 mét vuông, và nhân viên được chỉ đạo thông qua tai nghe. Sau khi được chọn các hàng hóa được đặt trên một băng tải tốc độ cao và chuyển đến nơi đóng gói hay bỏ vào túi rồi đưa đến người mua. Người mua trong lúc chờ đợi có thể xem. Khoảng 15 phút sau khách hàng nhận được thông qua một dây chuyền. Khách hàng trả tiền với thẻ tín dụng, tiền mặt, hoặc kiểm tra và chọn hàng hoá. Đẩy nhanh tiến độ giao hàng có thể mang lại cho công ty nhiều lợi thế cũng nhưng cũng có thể làm cho công ty trắng tay. Điều đó được thể hiện rõ nhất qua những thăng trầm của Kozmo.com. Ý tưởng nghe có vẻ hợp lý: Tạo một hệ thống chuyển phát nhanh cho đặt hàng qua mạng và cung cấp trong vòng một giờ. Ý tưởng này không phải là mới. Domino Pizza đã xây dựng công ty của mình trên ý tưởng này, và nhiều công ty ngày nay cung cấp bánh pizza, đến tận cửa nhà khách hàng, trong vòng hơn một giờ trong hàng ngàn các thành phố trên toàn thế giới.
  • 37.
    ĐỀ ÁN MÔNHỌC GVHD:TRẦN DANH NHÂN SV:TRỊNH THỊ NHƯ QUỲNH TRANG: 37 Kozmo.com 's mô hình kinh doanh dựa trên ý tưởng này. Tuy nhiên, thay vì pizza, Kozmo.com hình dung ra việc cung cấp các mặt hàng thực phẩm, video cho thuê, trò chơi điện tử, và các sản phẩm tiện lợi. Ngoài ra, mục tiêu của mô hình là các thành phố lớn, đặc biệt là New York và Boston. Các hàng hóa được phân phối bởi "Kozmonauts" – gồm những nhân viên giao hàng bằng xe tải, xe đạp, hoặc xe tay ga. Đơn đặt hàng được đặt trên Internet, nhưng các đơn đặt hàng qua điện thoại và fax cũng được chấp nhận. Các sản phẩm đã được chuyển giao từ các trung tâm phân phối Kozmo.com 's. Vấn đề đầu tiên mà Kozmo.com phải đối mặt là sự không thu hồi được các video cho thuê. Điều đó đã không mang lại lợi ích kinh tế. Vì vậy, Kozmo.com xây dựng các trạm (như các trạm của FedEx), ban đầu ở New York. Nhiều trong số các trạm đã bị phá hoại. Trong một nỗ lực để giải quyết vấn đề, Kozmo.com đã hợp tác với Starbucks và di chuyển trạm đến quán cà phê Starbucks, một số trong đó là mở cửa 24 giờ một ngày. Starbucks đã trở thành một nhà đầu tư vào Kozmo.com. Với vốn đầu tư mạo hiểm nhiều hơn $ 250 triệu, công ty mở rộng nhanh chóng đến 10 thành phố. Trong thời gian ban đầu, giao hàng miễn phí, và không yêu cầu một khoản tiền tối thiểu nào. Chiến lược này đã thu hút nhiều khách hàng nhưng kết quả là tổn thất nặng nề, đặc biệt là trên các mặt hàng có giá trị nhỏ. Nhưng sau đó công ty tăng trưởng nhanh chóng, đến cuối năm 2000 có 1.100 nhân viên. Ngay sau đó, nhiều vấn đề hơn bắt đầu xuất hiện. Kozmo.com gặp những tổn thất lớn. Kozmo.com phải đóng cửa hoạt động tại San Diego và Houston. Cộng thêm với sự ra khỏi ngành của hàng trăm doanh nghiệp vào cuối năm 2000 và đầu năm 2001, một nhà đầu tư lớn đã rút hỗ trợ của nó vào Kozmo.com. Cuối cùng, Kozmo.com hết tiền mặt và kết quả là đã phải đóng cửa vào ngày 11 tháng tư năm 2001. 4. Những nỗ lực hợp tác và thuê ngoài dịch vụ Logistics (hậu cần) Một cách hiệu quả để giải quyết vấn đề thực hiện đơn hàng là một tổ chức hợp tác với các công ty khác. Ví dụ, một số công ty trực tuyến thiết lập quan hệ đối tác với
  • 38.
    ĐỀ ÁN MÔNHỌC GVHD:TRẦN DANH NHÂN SV:TRỊNH THỊ NHƯ QUỲNH TRANG: 38 UPS hoặc FedEx, hoặc các công ty này là cổ đông trong các công ty trực tuyến. Sky Mall (skymall.com), bây giờ là một công ty con của Gem-Star TV Guide International, là một nhà bán lẻ hàng hóa qua catalogs trên máy bay, qua Internet, và qua thư đặt hàng. Là một nhà cung cấp nhỏ không xử lý lô hàng riêng các công ty lớn và cho các lô hàng quốc tế, Sky Mall kí hợp đồng thuê ngoài trung tâm phân phối thuộc sở hữu của công ty Sykes Enterprise. Khi các đơn đặt hàng đến, Sky Mall truyền tải các dữ liệu đến các nhà cung cấp thích hợp hoặc trung tâm phân phối Sykes. Một báo cáo sau đó được gửi đến Sky Mall. - Dịch vụ logistics (hậu cần) toàn diện Chủ hàng lớn, đặc biệt là UPS và FedEx còn cung cấp các dịch vụ logistics toàn diện. Những dịch vụ này là dành cho B2C, B2B, G2B, và các loại khác của thương mại điện tử. UPS không những là một nhà vận chuyển hàng đầu của hàng hóa bán trên Internet mà nó còn là một nhà cung cấp kiến thức chuyên môn, cơ sở hạ tầng, và công nghệ cho quản lý thương mại toàn cầu, làm cho đồng bộ sự lưu thông hàng hóa, thông tin, và các quỹ cho các khách hàng của mình. UPS có một cơ sở hạ tầng lớn để hỗ trợ những nỗ lực này. Ví dụ, có hơn 120 terabyte (1.012 byte) cơ sở dữ liệu (năm 2003) có chứa thông tin khách hàng và các hồ sơ vận chuyển. Hơn 100.000 khách hàng của UPS đã kết hợp Công cụ UPS trực tuyến vào các trang Web của riêng mình để tăng cường các dịch vụ khách hàng của họ. Ngoài ra, UPS cung cấp các ứng dụng thương mại điện tử sau đây: + Dịch vụ chuỗi cung ứng điện tử cho khách hàng doanh nghiệp. Điều này bao gồm một trang cổng thông tin ngành công nghiệp liên quan đến thông tin và thống kê. + Máy tính để tính toán phí vận chuyển. + Giúp khách hàng quản lý chuỗi cung ứng điện tử của họ (ví dụ, xúc tiến thanh toán và đẩy nhanh tiến độ các khoản phải thu).
  • 39.
    ĐỀ ÁN MÔNHỌC GVHD:TRẦN DANH NHÂN SV:TRỊNH THỊ NHƯ QUỲNH TRANG: 39 + Cải thiện quản lý hàng tồn kho, kho bãi, và giao hàng, hệ thống quản lý vận chuyển tích hợp với hệ thống theo dõi, xác nhận địa chỉ, lựa chọn dịch vụ, và các công cụ về thời gian, chuyên chở với bộ phần mềm ứng dụng ERP của Oracle. + Thông báo tới khách hàng bằng thư điện tử về tình trạng và thời gian đến dự kiến của gói hàng đến. - Công cụ đại diện, tiêu biểu Công cụ trực tuyến của UPS là một tập hợp của bảy ứng dụng vận chuyển và hậu cần cho phép khách hàng làm tất cả mọi thứ từ theo dõi việc đóng gói để phân tích lịch trình vận chuyển của họ bằng cách sử dụng các đánh giá chủ quan để tính toán chính xác thời gian vận chuyển cho các lô hàng giữa hai mã bưu chính bất kỳ ở Hoa Kỳ. Khách hàng có thể tải các công cụ này về các trang web của họ, cho phép khách hàng truy cập hệ thống UPS để có được bằng chứng cho thấy các gói hàng cụ thể đã được chuyển giao đúng tiến độ. Ví dụ, nếu một công ty mua vật tư trực tuyến và muốn giao vào một ngày nhất định, một khách hàng UPS có thể sử dụng một tính năng định tuyến tối ưu để đảm bảo cung cấp vào ngày hôm đó, cũng như tự động ghi lại bằng chứng về việc giao hàng trong hệ thống kế toán. UPS cung cấp các dịch vụ logistics phù hợp cho các ngành công nghiệp nhất định. Ví dụ, UPS Logistics Group hỗ trợ tái cấu trúc chuỗi cung ứng, quản lý mạng lưới vận chuyển, và một phần của dịch vụ logistics là cho các nhà sản xuất xe, nhà cung cấp, và một phần khác là cho nhà phân phối trong ngành công nghiệp ô tô trên toàn thế giới. UPS Autogistics cải thiện mạng lưới phân phối xe ô tô. Ví dụ, nó giúp Ford giảm thời gian để cung cấp xe từ các nhà máy đến các đại lý ở Bắc Mỹ từ 14 đến khoảng 6 ngày. Cũng tương tự UPS Logistics Group, nó hỗ trợ chuỗi cung ứng và dịch vụ theo dõi giao hàng tới các vùng khác của nhà sản xuất. UPS cũng đang mở rộng một số phần quan trọng đối với với chứng từ giao nhận kinh doanh điện tử. Công ty đã gửi gói hàng đầu tiên cũng như xâm nhập vào thị trường trong năm 1998 khi tung ra UPS Document Exchange. Dịch vụ này cung
  • 40.
    ĐỀ ÁN MÔNHỌC GVHD:TRẦN DANH NHÂN SV:TRỊNH THỊ NHƯ QUỲNH TRANG: 40 cấp, giám sát chứng từ giao nhận điện tử, cung cấp các thông báo chấp nhận, mã hóa, và truy cập mật bằng khẩu duy nhất. UPS còn cung cấp nhiều dịch vụ khác liên quan đến thương mại điện tử khác. Chúng bao gồm khả năng truy cập vào hệ thống UPS từ các thiết bị không dây, giúp khách hàng cấu hình và tùy chỉnh các dịch vụ, cung cấp các hóa đơn điện tử và quy định về hình thức thanh toán (trong B2B). - Thuê ngoài dịch vụ logistics (hậu cần) Thay vì liên doanh hay mua cổ phần của các công ty đối tác, hầu hết các công ty chỉ cần thuê ngoài dịch vụ logistics. Một lợi thế của việc này là rất dễ dàng thay đổi nhà cung cấp, có thể nhìn thấy được trong trường hợp của Tổng công ty National Semiconductor. 5. Tích hợp hệ thống Logistics toàn cầu. Sự gia tăng thương mại toàn cầu tạo ra một nhu cầu cho một hệ thống logistics toàn cầu hiệu quả. Các vấn đề thực hiện đơn hàng có xu hướng ngày càng không dễ dàng thậm chí có khuynh hướng cần mở rộng hơn hay cần những chuỗi cung ứng dài hơn xuyên qua biên giới quốc gia. Số lượng của các đối tác trong một hợp đồng kinh doanh thì càng nhiều hơn (ví dụ như nhà môi giới, thuế quan, nhà cung cấp toàn cầu…), do đó cần thiết phải có sự phối hợp, thông tin liên lạc và hợp tác. Hơn nữa, hệ thống như vậy đòi hỏi một mức độ bảo mật cao, đặc biệt là khi Internet là nền tảng công nghệ trung tâm. 6. Xử lý việc trả về (logistics ngược) Cho phép trả lại hàng hóa không mong muốn và trao đổi sản phẩm là những yếu tố cần thiết để duy trì lòng tin và lòng trung thành của khách hàng. Boston Consulting Group (2001) nhận thấy rằng đây là một trong những trở ngại lớn trong mua bán trực tuyến. Theo Ellis (2006), một chính sách hoàn trả tốt là vô cung cần thiết trong thương mại điên tử.
  • 41.
    ĐỀ ÁN MÔNHỌC GVHD:TRẦN DANH NHÂN SV:TRỊNH THỊ NHƯ QUỲNH TRANG: 41 Cùng với việc trả lại hàng hóa, vấn đề logistics cho hàng trả lại cũng là vấn đề khiến cho các thương gia đang tham gia kinh doanh trực tuyến phải đau đầu. Dưới đây là một số giải pháp cho các vấn đề đang tồn tại này. - Trả lại hàng hóa đã mua. Điều này là dễ dàng thực hiện với mua hàng từ phi trực tuyến thông thường nhưng không phải là một cửa hàng ảo. Để trả một sản phẩm về lại cửa hàng ảo, khách hàng cần để có được sự đồng ý, cho phép từ phía bán hay phải có quyền như đã ghi nhận trước đó, sau đó đóng gói, trả tiền vận chuyển nó trở lại, bảo hiểm hàng hóa, và chờ đợi đến hai chu kỳ giao dịch trên thẻ tín dụng và cuối cùng là hiển thị trên phần trạng thái của khách hàng. Cả người mua và người bán đều không có lợi hay thấy thoải mái với tình huống này. Người phải đóng gói lại, kiểm tra lại giấy tờ, và đưa vào hạng mục bán lại nhưng thông thường có mất mát so với ban đầu. Giải pháp này là khả thi nếu số lượng hàng trả lại là nhỏ hoặc hàng hóa đắt tiền. - Tách riêng dịch vụ logistics thành dịch vụ logistic cho hàng bán và dịch vụ logistics cho hàng mua. Với tùy chọn này, hàng trả lại được vận chuyển bởi một đơn vị độc lập và được xử lý một cách riêng biệt. Giải pháp này có thể được hiệu quả hơn từ quan điểm của người bán, nhưng quy trình trả hàng về không dễ dàng thực hiện đối với người mua. -Thuê ngoài hoàn toàn dịch vụ logistics cho hàng trả về. Một số công ty cung cấp dịch vụ thuê ngoài bao gồm cả UPS và FedEx, cung cấp các dịch vụ logistics cho hàng trả lại. Các dịch vụ này không chỉ giải quyết hàng hóa trả hay đổi về mà còn với toàn bộ quá trình logistics. - Cho phép khách hàng trả lại hàng hóa tại một trạm trung gian. Cung cấp cho khách địa điểm (chẳng hạn như một cửa hàng tiện lợi hoặc các cửa hàng UPS), nơi họ có thể trả hàng. Ở châu Á và Úc, hàng trả về được chấp nhận trong các cửa hàng tiện lợi và tại các trạm xăng dầu.Ví dụ, công ty BP Australia Ltd hợp tác với wishlist.com.au và Caltex Australia chấp nhận hàng trả về tại các cửa hàng tiện lợi kết nối với trạm xăng của nó. Japaness 7-Elevens (7dream.com)
  • 42.
    ĐỀ ÁN MÔNHỌC GVHD:TRẦN DANH NHÂN SV:TRỊNH THỊ NHƯ QUỲNH TRANG: 42 là một công ty bán hàng trực tuyến tại Nhật Bản, nhưng tại Đài Loan, bạn có thể trả tiền, nhận sách và đơn đặt hàng sản phẩm khác, và trả lại các mục không mong muốn ở một cửa hàng 7-Eleven bất kì. Các cửa hàng truyền thống thông thường cho phép khách hàng trả lại hàng hóa đã được đặt hàng từ các cửa hàng ảo trực tuyến đến các cửa hàng thực của họ (ví dụ như walmart.com và eddiebauer.com). - Bán đấu giá các mặt hàng trả lại. Giải pháp này có thể đi kèm với bất kì giả pháp nào được đưa ra trước đây. 7. Hoàn thành đơn đặt hàng trong quan hệ B2B. Hầu hết các vấn đề thảo luận trên đây đều tập trung vào thực hiện đơn hàng trong B2C. Nhìn tổng quan thì hoàn thành đơn hàng trong B2B và B2C cũng dựa trên những bước cơ bản chính yếu nhưng cũng có nhiều điểm khác biệt. Sau đây là một số vấn đề liên quan đến hoàn thành đơn hàng trong B2B. Hoàn thành đơn hàng trong B2B có thể phức tạp hơn so với của B2C. Nó có ít nhất sáu chiều hướng phức tạp (với B2C là hai): kích thước lô hàng, nhiều kênh phân phối hơn, tần số chuyển hàng nhiều hơn, quy mô không đồng đều của các nhà cung cấp dịch vụ, ít trung gian vận chuyển, và đường dẫn giao dịch trong thương mại điện tử rất phức tạp. - Sử dụng BPM để cải thiện thực hiện đơn hàng. Hoàn thành đơn hàng B2B thường sử dụng phần mềm quản lý quy trình kinh doanh (BPM) nhằm tự động hóa các bước khác nhau trong quá trình này. Quá trình thực hiện đơn hàng của Daisy Brand là một ví dụ điển hình. Daisy Bran là một công ty lớn của Mỹ sản xuất các sản phẩm kem chua được biết đến là một công ty có chất lượng luôn đảm bảo ổn định . Khách hàng chính của nó là các siêu thị hoạt động trong môi trường kinh doanh rất cạnh tranh. Hầu hết các khách hàng yêu cầu Daisy Bran cung cấp một số dịch vụ để nâng cao hiệu quả hoạt động, ví dụ như hỗ trợ cung cấp quản lý hàng tồn kho (VMI), lập kế hoạch hợp tác, và dự báo. Còn các khách hàng cũng bị áp lực từ thương hiệu Daisy nên
  • 43.
    ĐỀ ÁN MÔNHỌC GVHD:TRẦN DANH NHÂN SV:TRỊNH THỊ NHƯ QUỲNH TRANG: 43 phải cố gắng để cải thiện các dịch vụ dọc theo chuỗi cung ứng.Để bảo vệ thương hiệu, Daisy thường xuyên tìm kiếm, đổi mới công nghệ để cải thiện hiệu quả của quá trình thực hiện đơn hàng. Khách hàng đặt hàng bằng các đơn hàng điện tử. Các đơn này được Daisy Bran xử lý qua ba ứng dụng là EDI, ERP, và Tibco. - Sử dụng sàn giao dịch điện tử hay sàn giao dịch chứng khoán để giải quyết dễ dàng các vấn đề trong thực hiện đơn hàng B2B. Về cơ bản, sàn giao dịch TMĐT B2B (B2B e-marketplace) là một website mà ở đó nhiều công ty có thể mua bán hàng hoá trên cơ sở sử dụng chung một nền tảng công nghệ. Sàn giao dịch B2B còn cung cấp những dịch vụ hỗ trợ như thanh toán hay vận chuyển, giao nhận để các công ty có thể hoàn thành giao dịch. Ngoài ra sàn giao dịch cũng có thể hỗ trợ cho cộng đồng doanh nghiệp như cung cấp những thông tin về các lĩnh vực ngành nghề, tạo các diễn đàn trực tuyến và cung cấp các bản nghiên cứu, đánh giá về nhu cầu của khách hàng cũng như các dự báo công nghiệp đối với các mặt hàng cụ thể. Về cơ bản, các đặc điểm chính của sàn giao dịch (e-marketplace) có thể được tóm lược lại bằng bốn ý chính dưới đây. + Địa điểm để người mua và bán trên khắp thế giới gặp nhau + Tập trung các mối quan hệ giữa cá nhân, tổ chức và chính phủ + Là nền tảng cho các hoạt động thương mại, bản thân e-marketplace không mua bán hàng hoá, dịch vụ mà chỉ những người tham gia thực hiện các giao dịch tại đây + Có ít nhất một trong các chức năng thương mại Những đặc điểm trên cũng là những yếu tố chính để phân biệt sàn giao dịch với các website khác bổ xung thêm các yếu tố sau: + Chỉ cung cấp thông tin thị trường hay cung cấp danh mục các công ty + Là website của một công ty lập ra để bán các sản phẩm của công ty đó + Chỉ cung cấp các giải pháp về Thương mại điện tử
  • 44.
    ĐỀ ÁN MÔNHỌC GVHD:TRẦN DANH NHÂN SV:TRỊNH THỊ NHƯ QUỲNH TRANG: 44 Hiện nay có ba mô hình sàn giao dịch B2B phổ biến là: Sàn giao dịch B2B của một công ty: là một sàn giao dịch B2B trực tuyến do một công ty điều hành. Đây có thể là sàn dành cho bên mua hoặc cho bên bán giao dịch với một công ty, trong đó: Sàn giao dịch dành cho bên bán là nơi một công ty bán các sản phẩm tiêu chuẩn hoặc sản phẩm thiết kế riêng cho các công ty khác. Sàn giao dịch cho bên mua là nơi một công ty mua hàng từ các nhà cung cấp. Sàn giao dịch chuyên ngành (ví dụ Boeing và Hàng không toàn cầu) là nơi các công ty lớn tạo ra một sàn giao dịch cho một ngành hàng nào đó để tạo lên một mạng lưới cung cấp. Sàn giao dịch B2B tự do: là một thị trường dành cho doanh nghiệp, thường do một đơn vị độc lập sở hữu và quản lý. Sàn giao dịch này bao gồm nhiều người mua và nhiều người bán. Ví dụ về câu chuyện thành công của Alibaba.com Được đánh giá như một địa chỉ “môi giới hôn nhân” trong lĩnh vực thương mại, mạng Alibaba.com là một trong những mạng thương mại điện tử lớn nhất thế giới hiện nay. “Aliaba thành công nhờ nối kết các công ty tiến tới các cuộc hôn nhân thương mại”, theo như cách nhận xét của Stephen McKay, giám đốc thương mại điện tử, công ty tư vấn Adersen Cosulting ở Hồng Kông. Lúc ban đầu Alibaba chỉ là công ty Internet nhỏ, trụ sở chính đặt tại Trung Quốc. Nhưng sau đó, trong khi các công ty dot.com vẫn lao đao và chưa tìm lối thoát cho mình trong cuộc khủng hoảng dot.com thì Alibaba đã nhanh chóng phát triển thành hệ thống mạng điện tử rất thành công. Alibaba.com kết nối hàng nghìn công ty nhỏ và vừa ở khắp mọi nơi trên thế giới, giúp họ bán được hàng hoá từ thiết bị công nghiệp nặng đến quần áo, giày dép thời trang, máy vi tính, thiết bị điện gia dụng, đồ chơi,…cho các tập đoàn lớn như Kmart, Toys “R” Us, Hoem Depot, Tandy Radio Shack hay Texas Instrument. Giờ đây, với Alibaba.com, ngồi trong văn phòng của mình tại London, Paris hay NewYork, một giám đốc công ty đã đăng ký làm thành viên Alibaba.com có thể sử dụng máy vi tính truy nhập vào mạng Alibaba để thực hiện
  • 45.
    ĐỀ ÁN MÔNHỌC GVHD:TRẦN DANH NHÂN SV:TRỊNH THỊ NHƯ QUỲNH TRANG: 45 một cuộc “viếng thăm ảo” cơ sở sản xuất của nhiều công ty nhỏ và vừa rải rác khắp châu Á. Qua màn hình, vị giám đốc ấy có thể xem xét mẫu mã nhiều loại mặt hàng, giá cả, thủ tục thanh toán, xuất cảng và thời gian vận chuyển. Bớt tốn kém chi phí đi lại, ăn ở tại khách sạn và đỡ tốn công sức lẫn thời gian mà hiệu quả nhanh, đó là một trong những lợị thế mà Alibaba mang lại cho khách hàng của mình. Với số vốn ban đầu chỉ vỏn vẹn 12 triệu USD và hệ thống được xây dựng trên database do Oracle thiết kế, phát triển và được truyền đi qua một server Sun Microsystem đặt tại Singapore, năm 2004 tổng doanh thu của Alibaba là 2,1 tỷ USD trong đó có 780 triệu USD đến từ nguồn Alibaba thương mại điện tử. - Hoàn thành đơn đặt hàng dịch vụ. Thông thường nhắc tới hoàn thành đơn hàng thì nhiều người nghĩ ngay tới các đơn hàng với các sản phẩm vật chất, nhưng ngoài các sản phẩm vật chất thương mại điện tử còn có các sản phẩm dịch vụ. Thực hiện các đơn đặt hàng dịch vụ (ví dụ, mua hoặc bán cổ phiếu, quá trình bảo hiểm) có thể đòi hỏi xử lý thông tin nhiều hơn, đòi hỏi hệ thống thương mại điện tử tinh vi hơn. 8. Đổi mới chiến lược hoàn thành đơn hàng trong thương mại điện tử Bowman (2006) và Vitasek và Manrodt (2006) đề xuất ra một số đổi mới chiến lược hoàn thành đơn hàng trong thương mại điện tử như là một trong số 4 chiến lược dưới đây. - Merge-in-transit: là mô hình hậu cần trong đó các bộ phận của sản phẩm có thể đến từ các địa điểm khác nhau và được chuyển trực tiếp đến địa điểm của khách hàng. Merge-in-transit là một mô hình trong đó các thành phần cho một sản phẩm có thể đến từ hai hay nhiều địa điểm khác. Ví dụ như khi mua một máy tính, màn hình có thể đến từ Bờ Đông Hoa Kỳ và CPU từ bờ biển phía Tây. Khi đó thay vì vận chuyển các thành phần đến một vị trí trung tâm và sau đó vận chuyển cả hai cho khách hàng thì, các thành phần được vận chuyển trực tiếp cho khách hàng và được sáp nhập vào một lô hàng bởi những nhà vận chuyển địa phương (khách hàng
  • 46.
    ĐỀ ÁN MÔNHỌC GVHD:TRẦN DANH NHÂN SV:TRỊNH THỊ NHƯ QUỲNH TRANG: 46 được tất cả các phần trong một giao) nhờ đó giảm đi những chi phí, vận chuyển không cần thiết. - Rolling warehouse: là phương thức logistics trong đó các sản phẩm trên các xe giao hàng không cần đặt trước đến đích, nhưng quyết định về số lượng chuyển xuống tại mỗi nơi đến được thực hiện tại thời điểm chuyển xuống. Với một rolling warehouses, các sản phẩm trên các xe tải giao hàng không phải đã được tính toán trước để giao hàng cho một đơn hàng cụ thể, đến một đích đến cụ thể. Việc quyết định về số lượng để dỡ bỏ xuống tại mỗi điểm đến là được thực hiện tại thời điểm dỡ hàng. Vì vậy, thông tin đặt hàng mới nhất có thể được đưa vào tài khoản, hỗ trợ kiểm soát hàng tồn kho và giảm chi phí logistics đến mức thấp nhất (bằng cách tránh các chuyến giao hàng lặp lại). Các phương pháp rolling warehouses được áp dụng nhiều trong ngành công nghiệp vận tải biển, nơi nó được gọi là một kho nổi - Leveraged shipments: kế hoạch vận chuyển dựa vào số lượng (hay giá trị) của yêu cầu và địa điểm - Delivery-value density: là một quyết định hỗ trợ công cụ để giúp xác định tính kinh tế của phân phối hàng hóa tới các khu vực láng giềng trong một hành trình. Làm thế nào Sundowner Motor Inns thực hiện các dịch vụ trực tuyến. Với cơ sở chính tại Shepparton Victoria, Australia và 24 cơ sở nhượng quyền thương mại là những nhà nghỉ dọc khắp vùng nông thôn nước Úc. Năm 2003, Sundowner Motor Inns đã bắt đầu khởi tạo một hệ thống chuỗi cung ứng cho khách hàng để tự động hóa việc quản lý phòng trống. Phần mềm được phát triển cho phép tồn tại hai hệ thống: (1) các hệ thống đặt phòng trực tuyến và (2) hệ thống quản lý tài sản thực (PMS). Hai hệ thống này đã làm việc thành công do vậy nó liên tục được cải thiện. Đây là cách hệ thống hoàn thành các đơn đặt hàng:
  • 47.
    ĐỀ ÁN MÔNHỌC GVHD:TRẦN DANH NHÂN SV:TRỊNH THỊ NHƯ QUỲNH TRANG: 47 1. Khách hàng đặt phòng tại trang web của công ty (sundownermotorinns.com.au) hoặc tại các cổng thông tin đặt phòng trực tuyến khác (ví dụ, wotif.com, expedia.com). 2. Khách hàng được kết nối tự động tới một máy chủ Web, và hệ thống quản lý tài sản thực (PMS) cung cấp các dữ liệu đồ họa, giá cả và thông tin về phòng trống. 3. Tại thời gian đó, khách hàng được xem xét, đánh giá chi tiết phòng. 4. Khách hàng xác nhận đặt phòng bằng cách gửi chi tiết thẻ tín dụng của họ thông qua trang Web an toàn. 5. Sau khi xác nhận đặt phòng, hệ thống quản lý tài sản thực được cập nhật tự động để phản ánh đúng sự sẵn có của phòng trống. 6. Công ty sẽ gửi một email tự động xác nhận tới cho khách hàng. V. Quản trị quan hệ khách hàng (CRM) và mối quan hệ của CRM với thương mại điện tử. 1. CRM là gì? Quản lý quan hệ khách hàng (CRM) nhận ra rằng, khách hàng là cốt lõi của một doanh nghiệp và một công ty, thành công của công ty phụ thuộc vào hiệu quả quản lý các mối quan hệ của nó với họ. CRM tập trung vào việc xây dựng các mối quan hệ khách hàng lâu dài và bền vững, điều mà làm gia tăng giá trị cho khách hàng và công ty. Cũng giống như đối tác off-line của họ, các công ty trực tuyến cũng phải cung cấp các dịch vụ của khách hàng. Dịch vụ khách hàng là một phần quan trọng của CRM. a. Một số định nghĩa về CRM. CRM là viết tắt của Customer Relationship Management - Quản trị quan hệ khách hàng. Đó là chiến lược của các công ty trong việc phát triển quan hệ gắn bó với khách hàng qua nghiên cứu, tìm hiểu kỹ lưỡng nhu cầu và thói quen của họ. Thiết
  • 48.
    ĐỀ ÁN MÔNHỌC GVHD:TRẦN DANH NHÂN SV:TRỊNH THỊ NHƯ QUỲNH TRANG: 48 lập mối quan hệ tốt đẹp với với khách hàng có ý nghĩa đặc biệt quan trọng đối với sự thành công của mỗi công ty nên đây là vấn đề hết sức được chú trọng. Trên thế giới hiện nay có khá nhiều định nghĩa về CRM, sau đây là một số định nghĩa cơ bản: CRM là triết lý kinh doanh lấy khách hàng làm trung tâm, trong đó lấy cơ chế hợp tác với khách hàng bao trùm toàn bộ quy trình hoạt động kinh doanh của doanh nghiệp. CRM là một chiến lược kinh doanh được thiết kế để nâng cao lợi nhuận, doanh thu và sự hài lòng của khách hàng. Nó bao gồm phần mềm, các dịch vụ và một phương thức kinh doanh mới nhằm gia tăng lợi nhuận, doanh thu, đồng thời làm hài lòng khách hàng hơn để giữ chân khách hàng lâu hơn. b. Ích lợi mà CRM đem lại - Đối với Khách hàng: CRM góp phần thúc đẩy mối quan hệ lâu dài giữa khách hàng và doanh nghiệp, giúp khách hàng được hiểu rõ hơn, được phục vụ chu đáo hơn. Nhờ có CRM, khách hàng cảm thấy rất được quan tâm từ những điều rất nhỏ như: sở thích, nhu cầu, ngày kỷ niệm… - Đối với doanh nghiệp: CRM giúp doanh nghiệp lắng nghe khách hàng của mình nhiều hơn, dễ dàng quản lý tình hình kinh doanh và phát triển của mình trong quá khứ, hiện tại cũng như tương lai; giúp doanh nghiệp quảng bá sản phẩm, thương hiệu một cách nhanh chóng, dễ dàng và ít chi phí nhất. Đồng thời, CRM là công cụ hỗ trợ doanh nghiệp quản lý tập trung nguồn tài nguyên của mình, cũng như quản lý nhân viên một cách hiệu quả. - Đối với nhà quản lý: CRM cung cấp cho nhà quản lý nhiều công cụ hỗ trợ đắc lực, giúp nhà quản lý nhanh chóng thống kê, phân tích, đánh giá tình hình kinh doanh của doanh nghiệp từ quá khứ, hiện tại và tương lai; phát hiện những khó khăn, rủi ro tiềm ẩn của doanh nghiệp để có thể kịp thời đưa ra được những giải pháp thích hợp cho những vấn đề đó. Đồng thời CRM còn cho phép người quản lý đánh giá được tình hình và hiệu quả làm việc của từng nhân viên cấp dưới.
  • 49.
    ĐỀ ÁN MÔNHỌC GVHD:TRẦN DANH NHÂN SV:TRỊNH THỊ NHƯ QUỲNH TRANG: 49 - Đối với nhân viên: CRM cho phép nhân viên quản lý một cách hiệu quả thời gian và công việc của mình. Đồng thời CRM giúp nhân viên nắm rõ thông tin về từng khách hàng của mình để đưa ra phương thức hỗ trợ nhanh chóng, hợp lý, tạo được uy tín đối với khách hàng, giữ chân khách hàng lâu hơn. c. Phân loại CRM Ta phân biệt ba loại hoạt động của CRM: hoạt động, phân tích, và hợp tác. - CRM hoạt động liên quan đến chức năng kinh doanh điển hình bao gồm dịch vụ khách hàng, quản lý đặt hàng, biên nhận hoặc thanh toán, bán hàng và tự động hóa tiếp thị và quản lý. - CRM phân tích liên quan đến hoạt động nắm bắt, lưu trữ, trích xuất, xử lí, phân tích, giải thích và báo cáo dữ liệu khách hàng cho các nhà quản trị để họ sử dụng, phân tích chúng khi cần thiết. - CRM hợp tác giải quyết tất cả các giao tiếp truyền thông cần thiết, phối hợp và hợp tác giữa các nhà cung cấp và khách hàng. d. Phân loại các chương trình CRM - Chương trình khách hàng trung thành. Các chương trình nhằm cố gắng gia tăng lòng trung thành của khách hàng. Một ví dụ là chương trình khách hàng thường xuyên được đưa ra bởi các hãng hàng không. - Khảo sát. Những chương trình truyền thông, cổ động cố gắng để giành được sự quan tâm của khách hàng hiện tại cũng như thu hút khách hàn năng Lôi kéo hoặc thuyết phục khách hàng trở lại. Có những chương trình mà cố gắng để thuyết phục khách hàng đừng rời khỏi hoặc, nếu họ đã rời khỏi thì lôi kéo họ tái gia nhập. Ví dụ các công ty cung cấp nhiều ưu đãi để thu hút khách hàng trở về. - Mở rộng bán hàng hoặc tăng chất lượng hàng bán. Bằng cách cung cấp các sản phẩm bổ sung (cross-sell) hoặc các sản phẩm đã được nâng cao chất lượng (up- sell) mà khách hàng muốn, các công ty làm cho khách hàng hài lòng và tăng doanh thu của họ.
  • 50.
    ĐỀ ÁN MÔNHỌC GVHD:TRẦN DANH NHÂN SV:TRỊNH THỊ NHƯ QUỲNH TRANG: 50 2. eCRM (quản trị quan hệ khách hàng điện tử) Quản trị quan hệ khách hàng là một hoạt động kinh doanh mà các công ty đã thực hành qua nhiều thời kì. Bằng chứng là nhiều doanh nghiệp thành công đã tồn tại trước đó. Khi có máy tính, nhiều công ty cũng không yêu cầu thực hiện việc quản lý khách hàng tốt hơn. Tuy nhiên, kể từ giữa những năm 1990, do sự gia tăng cạnh tranh, CRM đã tăng cường yếu tố công nghệ thông tin. CRM công nghệ ra đời là một sự phản ứng lại với những thay đổi môi trường, có sử dụng các thiết bị và các công cụ công nghệ thông tin mới nhất. Các vấn đề về quản trị quan hệ khách hàng điện tử (eCRM) được đặt ra vào giữa những năm 1990 khi khách hàng bắt đầu sử dụng các trình duyệt Web, Internet, và các phần mềm hỗ trợ điện tử (e-mail, POS thiết bị đầu cuối, các trung tâm cuộc gọi, và bán hàng trực tiếp). eCRM cũng bao gồm các ứng dụng quá trình trực tuyến, như phân đoạn và cá nhân hóa. Việc sử dụng Internet, mạng nội bộ, và Extranet thực hiện dịch vụ cho khách hàng và cho các đối tác ngày càng hiệu quả hơn nhiều và hiệu quả hơn so với trước khi Internet. Thông qua công nghệ Internet, dữ liệu tổng quát về khách hàng có thể là đầu vào cho marketing, bán hàng, và cơ sở dữ liệu dịch vụ khách hàng để phân tích. Sự thành công hay thất bại của những nỗ lực CRM có thể được đo và sửa đổi trong thời gian thực tiễn, tiếp tục nâng cao sự mong đợi của khách hàng. Trong thế giới kết nối Internet, eCRM đã trở thành một yêu cầu cho sự sống còn, không chỉ là một lợi thế cạnh tranh. eCRM bao gồm một loạt các vấn đề, các công cụ và phương pháp khác nhau, từ việc thiết kế thích hợp của sản phẩm công nghệ cao tới các dịch vụ giá cả và chương trình lòng trung thành . Lưu ý rằng eCRM đôi khi được gọi là dịch vụ điện tử. Tuy nhiên, thuật ngữ dịch vụ điện tử có nhiều nghĩa khác. Ví dụ, một số dịch vụ điện tử xác định như thương mại điện tử trong các ngành dịch vụ, chẳng hạn như ngân hàng, bệnh viện, và chính phủ, trong khi những ngành khác lại định nghĩa là những dịch vụ điện tử tự phục vụ. Có rất nhiều sự nhầm lẫn giữa thuật ngữ eCRM và dịch vụ điện tử, nhưng hai thuật ngữ này hoàn toàn khác nhau. Lưu ý rằng những người sử dụng
  • 51.
    ĐỀ ÁN MÔNHỌC GVHD:TRẦN DANH NHÂN SV:TRỊNH THỊ NHƯ QUỲNH TRANG: 51 thuật ngữ eCRM và CRM để thay thế cho nhau. Hầu hết các nhà cung cấp chỉ sử dụng CRM, và các tài liệu kế toán-nghiệp vụ sử dụng thuật ngữ đó thường xuyên nhất. 3. Phạm vi của CRM - Đối với các giao dịch trực tuyến, CRM thường cung cấp các tính năng giúp đỡ. Ngoài ra, nếu một sản phẩm được mua phi trực tuyến (off-line), dịch vụ khách hàng có thể được cung cấp trực tuyến. Ví dụ, nếu một người tiêu dùng mua một sản phẩm off-line và có nhu cầu tư vấn về vấn đề làm thế nào để sử dụng nó, người đó có thể tìm thấy hướng dẫn chi tiết trực tiếp từ trang web trực tuyến (ví dụ, livemanuals.com). - Theo Voss (2000), có ba cấp độ của CRM: + Dịch vụ nền tảng. Điều này bao gồm các dịch vụ tối thiểu cần thiết, chẳng hạn như trang web có sự tương tác (ví dụ, làm thế nào dịch vụ được cung cấp một cách nhanh chóng và chính xác), trang web giúp nâng cao hiệu quả, và thực hiện đơn hàng. + Trung tâm dịch vụ khách hàng. Những dịch vụ này để theo dõi, cấu hình và tuỳ biến, và bảo mật và tin cậy. Đây là những dịch vụ khách hàng quan trọng nhất. + Giá trị dịch vụ gia tăng. Đây là những dịch vụ phụ thêm, chẳng hạn như môi giới, đấu giá trực tuyến, và giáo dục và đào tạo trực tuyến. - Dịch vụ khách hàng nên được cung cấp trong suốt toàn bộ vòng đời sản phẩm. Bốn phần sau hợp thành chuỗi giá trị cho CRM: + Khách hàng mua lại (hỗ trợ việc mua lại). Một chiến lược dịch vụ phản ánh và củng cố thương hiệu của công ty và cung cấp thông tin cho khách hàng tiềm năng để khuyến khích họ mua. + Hỗ trợ khách hàng trong quá trình mua. Chiến lược dịch vụ này cung cấp một môi trường mua sắm mà người tiêu dùng thấy hiệu quả, cung cấp nhiều thông tin, và hữu ích.
  • 52.
    ĐỀ ÁN MÔNHỌC GVHD:TRẦN DANH NHÂN SV:TRỊNH THỊ NHƯ QUỲNH TRANG: 52 + Việc hoàn thành đơn hàng của khách hàng (việc mua bán nhanh gọn). Điều này liên quan đến việc giao hàng kịp thời, bao gồm cả việc giữ liên lạc để thông báo cho các khách hàng về quá trình thực hiện, đặc biệt là nếu có bất kỳ sự chậm trễ. + Tiếp tục hỗ trợ khách hàng (dịch vụ sau mua). Thông tin thêm và hỗ trợ, duy trì mối quan hệ mua bán với khách hàng. 4. Lợi ích và hạn chế của CRM. - Lợi ích chính của CRM là việc cung cấp các dịch vụ chăm sóc khách hàng tốt hơn thông qua việc sử dụng Internet và công nghệ IT. Nói cách khác, CRM làm cho khách hàng hài lòng bằng cách cung cấp nhiều sự lựa chọn các sản phẩm và dịch vụ, nhanh chóng giải quyết vấn đề và phản hồi lại, dễ dàng và nhanh chóng tiếp cận thông tin, và còn nhiều hơn nữa….Công ty cố gắng đạt được lợi thế cạnh tranh hơn các đối thủ cạnh tranh của họ bằng cách cung cấp CRM tốt hơn. - Hạn chế chính của CRM là nó đòi hỏi tích hợp với hệ thống thông tin của một công ty khác, mà điều này thì không thể dễ dàng thực hiện. Ngoài ra, việc xác minh chi phí cho CRM không phải là dễ dàng. Hơn nữa công ty sẽ gặp rất nhiều khó khăn để hỗ trợ nhân viên một số ứng dụng CRM mới. Nhưng chỉ trong vài năm qua mà thương mại điện tử di động đã khuyến khích việc tạo ra các ứng dụng CRM thú vị. 5. Các vấn đề trong thực hiện CRM. Theo một nghiên cứu của CIO Insight (2004) và Petersen (2006): văn hóa, cam kết quản lý của những nhà quản lí đứng đầu, và truyền thông là những yếu tố dẫn đến thành công của CRM chứ không phải do công nghệ. Bohling, Jolland và Abrell (2005), và Seybol (2006) đã đánh dấu một số bước quan trọng trong việc xây dựng một chiến lược thương mại điện tử tập trung vào khách hàng. Các bước này bao gồm một tập trung vào các khách hàng cuối cùng, hệ thống và quy trình kinh doanh được thiết kế để dễ sử dụng và được xem xét từ quan điểm của khách hàng cuối cùng, và những nỗ lực để nuôi dưỡng lòng trung thành của khách hàng (một
  • 53.
    ĐỀ ÁN MÔNHỌC GVHD:TRẦN DANH NHÂN SV:TRỊNH THỊ NHƯ QUỲNH TRANG: 53 chìa khóa để đạt lợi nhuận trong thương mại điện tử). Để thực hiện thành công các bước này, các doanh nghiệp phải có những hành động sau đây: - Cung cấp dịch vụ cá nhân (ví dụ, dowjones.com). - Nhắm vào khách hàng mục tiêu (ví dụ, aa.com, national.com). - Trợ giúp khách hàng làm công việc của họ (ví dụ, boeing.com). - Hãy để khách hàng tự giúp mình (ví dụ, iprint.com). - Hợp lý hóa quy trình kinh doanh tác động đến khách hàng (ví dụ, ups.com, amazon.com) - Sở hữu kinh nghiệm khách hàng bằng cách tiếp xúc với khách hàng khi có thể (ví dụ, amazon.com, hertz.com). - Cung cấp một cái nhìn tổng quát (360 độ) về mối quan hệ khách hàng (ví dụ, wellsfargo.com, Verizon.com). Agarwal (2004) và Bohling (2006) cho rằng nhiều dự án CRM là thất bại ngay từ đầu và yêu sự cầu khắc phục bởi vì công ty không quản lý đúng cách. Ngoài ra họ còn cung cấp một phương pháp mở rộng về việc làm thế nào để thực hiện CRM. Thực hiện CRM quy mô lớn là không dễ dàng không giá rẻ. Năm yếu tố cần thiết để thực hiện một chương trình CRM có hiệu quả: 1. Chiến lược khách hàng trung tâm . Chiến lược khách hàng trung tâm được thành lập đầu tiên ở cấp độ doanh nghiệp. Chiến lược phải được dựa trên và phù hợp với chiến lược tổng thể của công ty và phải được toàn bộ tổ chức thông qua. 2. Cam kết. Các cam kết là yếu tố cần thiết để thực hiện chuyển đổi chiến lược CRM thành công. Như sự việc các nhân viên sẵn sàng học hỏi các kỹ năng công nghệ cần thiết. 3. Cải thiện hoặc thiết kế lại quy trình. Đây là một công việc rất khó khăn, nhưng cần được thực hiện thường xuyên trong CRM.
  • 54.
    ĐỀ ÁN MÔNHỌC GVHD:TRẦN DANH NHÂN SV:TRỊNH THỊ NHƯ QUỲNH TRANG: 54 4. Công nghệ phần mềm. Phần mềm CRM có thể ghi lại các giao dịch kinh doanh, tạo ra các cơ sở dữ liệu tập trung, tạo điều kiện thuận lợi cho lưu trữ dữ liệu và khai thác dữ liệu, hỗ trợ ra quyết định và cung cấp công cụ quản lý chiến dịch marketing. Các công ty nên chọn gói phần mềm CRM phù hợp với tình hình và nhu cầu CRM của công ty. 5. Cơ sở hạ tầng. Thực hiện CRM hiệu quả đòi hỏi một cơ sở hạ tầng phù hợp với công ty. Cơ sở hạ tầng này bao gồm thiết lập mạng, lưu trữ, sao lưu dữ liệu, nền tảng máy tính, và máy chủ web. Cơ sở hạ tầng thích hợp có thể cung cấp hỗ trợ vững chắc cho việc thực hiện CRM. 6. Tích hợp CRM vào doanh nghiệp. Một số ứng dụng CRM là độc lập với các hệ thống khác của doanh nghiệp. Tuy nhiên, các ứng dụng CRM phải được tích hợp với hệ thống thông tin khác. Ta thấy, CRM chủ yếu nằm giữa khách hàng và doanh nghiệp. Các thông tin liên lạc giữa hai bên được thực hiện thông qua Internet, điện thoại thông thường, thư gửi qua đường bưu điện... Tuy nhiên, để trả lời các truy vấn của khách hàng, truy cập các tập tin và cơ sở dữ liệu là điều cần thiết. Trong các công ty vừa và lớn, đây là những thường là một phần của hệ thống ERP. Các công ty có thể kiểm tra các dữ liệu liên quan đến một đơn đặt hàng với nhà máy sản xuất của họ, các nhà cung cấp dịch vụ vận chuyển, nhà cung cấp, hoặc các đối tác kinh doanh khác. Vì vậy, CRM cần phải giao tiếp với các chuỗi cung ứng, và thực hiện điều đó một cách dễ dàng, không tốn kém, và nhanh chóng. Ngoài ra, CRM phải tích hợp với các kho dữ liệu bởi vì xây dựng các ứng dụng bằng cách sử dụng các dữ liệu trong kho thì dễ dàng hơn bằng cách sử dụng dữ liệu trong cơ sở dữ liệu nội bộ và bên ngoài. Cuối cùng, CRM tự thực hiện thu thập dữ liệu khách hàng và sản phẩm. Điều này cần phải được chuẩn bị cho khai thác dữ liệu và các loại khác phân tích. Sự tích hợp của ERP và CRM phải bao gồm đồng bộ hóa dữ liệu ở mức độ thấp
  • 55.
    ĐỀ ÁN MÔNHỌC GVHD:TRẦN DANH NHÂN SV:TRỊNH THỊ NHƯ QUỲNH TRANG: 55 cũng như quá trình hội nhập kinh doanh để vai trò toàn vẹn của kinh doanh có thể được duy trì trên toàn hệ thống và nhiệm vụ của quy trình làm việc có thể vượt qua hệ thống. Hội nhập này cũng đảm bảo rằng các tổ chức có thể thực hiện kinh doanh thông minh trên toàn hệ thống. 7. Sự cân nhắc giữa dịch vụ khách hàng và các chương trình CRM. Hai vấn đề lớn phát sinh khi công ty cố gắng xác minh các chi phí cho dịch vụ khách hàng và các chương trình CRM. Vấn đề đầu tiên là hầu hết những lợi ích của CRM là vô hình, thứ hai là lợi ích đáng kể của công ty thường có thể được thu được từ khách hàng trung thành lâu dài. Điều này đúng cho cả hai tổ chức phi trực tuyến (offline) và trực tuyến (online). Trong một nghiên cứu năm 1990 được công bố trong Harvard Business Review có tiêu đề "Zero Defections: Chất lượng Đi kèm với dịch vụ", các nhà nghiên cứu đã chứng minh rằng chi phí cho khách hàng mua lại cao làm cho nhiều chương trình quan hệ khách hàng không mang lại lợi nhuận cho doanh nghiệp. Chỉ trong năm sau, khi chi phí duy trì khách hàng trung thành giảm xuống và khối lượng mua tăng lên, việc thực hiện CRMs tạo ra lợi nhuận lớn. Vì vậy, các công ty rất cẩn thận về việc xác định chi phí cho dịch vụ khách hàng. a. Các chỉ số trong dịch vụ khách hàng và CRM. Một cách để xác định cung cấp bao nhiêu dịch vụ là so sánh công ty với tập hợp của các tiêu chuẩn được gọi là chỉ số trong ngành. Các chỉ số này là cả về số lượng và chất lượng. Dưới đây là một số chỉ số Web liên quan đến một công ty có thể sử dụng để xác định mức độ thích hợp hỗ trợ khách hàng: - Thời gian phản hồi. Nhiều công ty có một thời gian phản hồi mục tiêu từ 24 đến 48 giờ. Nếu một công ty sử dụng các đại lý thông minh, phản hồi có thể được thực hiện trong thời gian thực hoặc các hệ thống có thể cho thấy rằng thông điệp của khách hàng đã nhận được một phản hồi sẽ được đưa ra.
  • 56.
    ĐỀ ÁN MÔNHỌC GVHD:TRẦN DANH NHÂN SV:TRỊNH THỊ NHƯ QUỲNH TRANG: 56 - Sự sẵn có của trang web. Khách hàng sẽ có thể đến trang web của công ty tại bất kỳ thời gian nào (24 giờ một ngày). Điều này có nghĩa là thời gian chết nên càng gần bằng không càng tốt. - Thời gian tải về. Người dùng thường sẽ không đợi những tải về kéo dài hơn 10 đến 20 giây. - Kịp thời. Thông tin trên trang web của công ty phải được cập nhật từng ngày. Công ty thiết lập một khoảng thời gian (ví dụ, mỗi tháng) mà tại đó thông tin phải được sửa đổi. Nếu sau một khoảng thời gian thiết lập mà không được sử dụng thì có thể là do các công ty có những sản phẩm mới trong cửa hàng nhưng không phải trên Web hoặc ngược lại. Trong cả hai trường hợp, nó có thể bị mất doanh số bán hàng tiềm năng. - Bảo mật và riêng tư. Các trang web phải cung cấp các điều khoản về tính bảo mật thông tin và giải thích các biện pháp bảo mật. - Thực hiện đơn hàng đúng thời gian. Thực hiện đơn hàng phải nhanh chóng và thực hiện đúng với ngày giao hàng hứa. - Chính sách trả hàng. Tại Hoa Kỳ và một số nước khác, chính sách trả hàng là một tiêu chuẩn của dịch vụ. Có một chính sách hoàn trả làm tăng niềm tin và lòng trung thành của khách hàng. Các trường hợp mà khách hàng có thể trả hàng về sẽ mang lại sự hài lòng cho khách hàng. - Điều hướng. Một trang web phải dễ dàng để điều khiển. Để đánh giá năng lực điều hướng, các công ty có thể đo số lượng khách hàng đi vào sâu trong một đơn đặt hàng. b. eCRM phân tích CRM phân tích đề cập đến việc sử dụng các kỹ thuật phân tích kinh doanh và kinh doanh thông minh, chẳng hạn như khai thác dữ liệu và phân tích xử lý trực tuyến để ứng dụng CRM.
  • 57.
    ĐỀ ÁN MÔNHỌC GVHD:TRẦN DANH NHÂN SV:TRỊNH THỊ NHƯ QUỲNH TRANG: 57 Chúng ta thấy có nhiều nguồn dữ liệu khách hàng bao gồm các thời gian truy cập cho các hoạt động trên web, thời gian thực và thời gian khách hàng tương tác và các hoạt động trong POS. Một số lượng lớn các dữ liệu được xử lý và lưu trữ trong một kho dữ liệu hoặc trong một siêu thị dữ liệu hoặc chỉ trong cơ sở dữ liệu. Một số loại công cụ phân tích có thể được áp dụng để có được thông tin cho các nhà quản trị ra quyết định, ví dụ, hồ sơ khách hàng được sử dụng cho việc lập kế hoạch quảng cáo và chiến dịch tiếp thị. Ngay khi các trang Web có khả năng thêm vào một cách thức mới và nhanh hơn để tương tác với khách hàng, thì cơ hội và sự cần thiết để chuyển dữ liệu thu thập được về khách hàng vào thông tin hữu ích đã trở nên rõ ràng. Kết quả là, một số công ty phần mềm đã phát triển các sản phẩm giúp phân tích dữ liệu khách hàng. (Ví dụ, SAP Business One CRM, Dyna của Microsoft, ics CRM 3.0). Việc phân tích có thể cung cấp cho ta thấy về các nhóm phân khúc khách hàng. Ví dụ, đơn giản nhất là phân chia khách hàng vào nhóm nhiều khả năng và ít khả năng mua lặp lại một sản phẩm; khách hàng mang lại lợi nhuận nhiều nhất theo thời gian…. Việc phân tích còn cung cấp các thông tin cá nhân như khả năng mua hàng của khách hàng cá nhân khách hàng dựa trên các dữ liệu thu thập được… Theo dõi các sự kiện ví dụ như khi nào thì một khách hàng đạt đến một lượng tiền nhất định cho mua hàng.. Dự đoán kịch bản như khả năng một nhóm khách hàng hoặc một khách hàng mua một sản phẩm tương tự sản phẩm đã mua.. Đưa ra mô hình tiên đoán, ví dụ như từ so sánh sự thành công của các kế hoạch phát triển sản phẩm khác nhau trong tương lai có khả năng đưa ra những kiến thức cơ sở về khách hàng. Lợi ích của việc phân tích CRM không chỉ làm cho quan hệ với khách hàng tốt hơn mà còn mang lại sự hiệu quả trong bán hàng và dịch vụ, trong cải thiện quản
  • 58.
    ĐỀ ÁN MÔNHỌC GVHD:TRẦN DANH NHÂN SV:TRỊNH THỊ NHƯ QUỲNH TRANG: 58 lý chuỗi cung ứng (giảm hàng tồn kho và giao hàng nhanh hơn) và do đó giảm chi phí và giá cả cạnh tranh hơn. Để đạt được nhiều lợi ích nhất từ eCRM thì thu thập và phân tích dữ liệu khách hàng là cần thiết. Nemati et al. (2004) cung cấp kết quả của một nghiên cứu về sự tích hợp của dữ liệu trong phân tích eCRM. Sử dụng việc khai thác dữ liệu đúng cách sẽ cung cấp cho các công ty những thông tin có giá trị như làm thế nào để phục vụ khách hàng trực tuyến, làm thế nào để giữ chân khách hàng. 8. Hướng tương lai của CRM. Greenberg (2006) đã chỉ ra các hướng CRM trong tương lai sau đây: - Kinh nghiệm của khách hàng về các sản phẩm, dịch vụ, và việc cung cấp của công ty cho khách hàng sẽ là nền tảng cho sự tiến lên của CRM và được xem xét trong các chiến lược dài hạn của công ty. Các chỉ số sẽ được phát triển để đo lường sự thành công. - CRM dựa trên nhu cầu sẽ trở thành ưu việt, mặc dù các nhà cung cấp dựa trên tiền đề vật chất sẽ tiếp tục tồn tại, nhưng hầu hết các công ty cho rằng việc đầu tư hay một hệ thống đầu tư vào công nghệ thông tin sẽ giúp doanh nghiệp lựa chọn được những sản phẩm sản xuất dựa trên nhu cầu thực tế của khách hàng. - Sử dụng phần mềm mã nguồn mở. Các hoạt động và các công ty mã nguồn mở như SugarCRM (sugarcrm.com / CRM) sẽ có hiệu quả cạnh tranh cao hơn trong thị trường theo yêu cầu. - CRM sẽ được tích hợp ngày càng nhiều với các mạng xã hội và ở nhiều cấp ứng dụng. Các công cụ mạng xã hội như podcast, blog, wiki, LinkedIn. VI. Cung cấp dịch vụ khách hàng trong không gian mạng, các ứng dụng và các công cụ quản trị quan hệ khách hàng.
  • 59.
    ĐỀ ÁN MÔNHỌC GVHD:TRẦN DANH NHÂN SV:TRỊNH THỊ NHƯ QUỲNH TRANG: 59 Ứng dụng CRM là các công cụ dịch vụ được thiết kế để tăng cường sự hài lòng của khách hàng (mang lại cảm giác rằng một sản phẩm hoặc dịch vụ đã đáp ứng mong đợi của khách hàng). Các ứng dụng CRM cải thiện dịch vụ khách hàng truyền thống như là thông tin liên lạc dễ dàng hơn và giải đáp nhanh hơn các vấn đề của khách hàng, tự động trả lời các câu hỏi quen thuộc, để cho khách hàng tự phục vụ, hoặc cho phép các khách hàng yêu cầu một cuộc điện thoại từ một nhân viên dịch vụ khách hàng. Ngày nay, nhằm gia tăng sự thỏa mãn những mong đợi của khách hàng, các nhà marketing trong thương mại điện tử phải đáp ứng bằng cách cung cấp một hệ thống CRM tốt nhất, mạnh nhất. Họ phải tạo ra một trung tâm khách hàng trong hệ thống thương mại điện tử. Dịch vụ khách hàng (hay là dịch vụ hỗ trợ) là liên kết cuối cùng trong chuỗi các nhà cung cấp và khách hàng. Dịch vụ khách hàng làm tăng giá trị cho sản phẩm và dịch vụ và là một phần không thể thiếu trong kinh doanh thương mại. Ngày nay hầu hết các công ty trung bình và lớn đều sử dụng Web như là một kênh hỗ trợ khách hàng. Các ứng dụng trên web có thể dưới nhiều hình thức, từ việc cung cấp tìm kiếm sản phẩm, dịch vụ tới khả năng so sánh giá cả, chất lượng, hình thức…cho phép khách hàng theo dõi tình trạng đơn đặt hàng của họ. Bước đầu tiên để xây dựng các mối quan hệ khách hàng để cung cấp cho khách hàng lý do chính đáng để họ tham quan và quay trở lại trang web của công ty. Nói cách khác, tổ chức nên tạo ra một trang web giàu thông tin, với nhiều nội dung được mong đợi. Trang web không chỉ bao gồm thông tin của sản phẩm và dịch vụ mà còn là nơi khách hàng có thể tìm kiếm những thông tin có giá trị hay về các dịch vụ miễn phí. Phân loại các ứng dụng CRM Các Patricia Seybold (2002) phân biệt các ứng dụng CRM thành các loại: Customer-facing, customer-touching và customer-centric intelligence
  • 60.
    ĐỀ ÁN MÔNHỌC GVHD:TRẦN DANH NHÂN SV:TRỊNH THỊ NHƯ QUỲNH TRANG: 60 - Các ứng dụng customer-facing. Ứng dụng này bao gồm tất cả các lĩnh vực mà khách hàng tương tác với công ty: các trung tâm cuộc gọi, giao dịch trực tiếp với khách hàng tại bàn giao dịch, lực lượng bán hàng tự động hóa và ngay cả các ứng dụng trên cơ sở tự động của CRM hay hỗ trợ từ nhân viên cũng thuộc trong khu vực ứng dụng này. - Các ứng dụng customer-touching bao gồm các ứng dụng mà khách hàng có thể tương tác trực tiếp với ứng dụng đó. Đáng chú ý ở đây là các hoạt động tự phục vụ, chẳng hạn như các câu hỏi thường gặp (một trong các tiện ích thường thấy nhất trên các trang web trên Internet), quản lý chiến dịch và các ứng dụng thương mại điện tử có mục đích chung. - Các ứng dụng customer-centric intelligence. Đây là các ứng dụng để phân tích kết quả của quy trình hoạt động và sử dụng các kết quả phân tích để cải thiện các ứng dụng CRM. Dữ liệu báo cáo và dữ liệu lưu trữ và khai thác dữ liệu là chủ đề chính ở đây. - Ngoài ra còn có thể chia các ứng dụng CRM thành loại thứ tư sau: các ứng dụng kết nối trực tuyến và các ứng dụng khác. Kết nối trực tuyến là phương pháp cung cấp cơ hội để xây dựng mối quan hệ cá nhân với rất nhiều người. Bao gồm các phòng chat, blog, và danh sách thảo luận. 1. Các ứng dụng customer-facing Các ứng dụng customer-facing là những nơi mà khách hàng tương tác với một công ty. Các ứng dụng này bao gồm: a. Trung Tâm tương tác khách hàng Một trung tâm tương tác khách hàng (CIC) là một tổ chức dịch vụ khách hàng toàn diện trong đó việc công ty bán hàng chăm sóc khách hàng của mình được truyền thông qua hàng loạt các kênh thông tin liên lạc. Điều đó cho phép khách hàng tương tác và giao tiếp, truyền thông với công ty bằng bất cứ cách nào mà họ muốn. Cung cấp những chương trình đào tạo tốt cho nhân viên dịch vụ khách hàng, những người mà sẽ truy cập dự liệu khách hàng như lịch sử khách hàng, các giao
  • 61.
    ĐỀ ÁN MÔNHỌC GVHD:TRẦN DANH NHÂN SV:TRỊNH THỊ NHƯ QUỲNH TRANG: 61 dịch mua bán, các liên lạc trước đó…như là một cách thức để họ cải thiện dịch vụ khách hàng. Một trung tâm dịch vụ khách hàng đa kênh (multichannel CIC) làm việc như sau: (1) Khách hàng có thể thực hiện một số liên lạc thông qua một hoặc nhiều kênh (2) Hệ thống sẽ thu thập thông tin và tương tác với cơ sở dự liệu và sau đó sẽ xác định một dịch vụ phản hồi. (3) Hệ thống sẽ định tuyến cho các khách hàng tự phục vụ hoặc cần tới đại diện công ty. (4) Dịch vụ sẽ được cung cấp cho khách hàng (ví dụ, vấn đề của khách hàng được giải quyết hoặc câu hỏi được trả lời). Một ví dụ của một trung tâm quản lý cuộc gọi tốt là Bell Advanced Communication (một công ty truyền thông) ở Canada. Các chủ thuê bao có thuê đưa ra yêu cầu về các dịch vụ khách hàng trên web. Từ trang web “Bell Web.From” trang web chính thức của Bell Advanced, khách hàng có thể điền vào một email được hỗ trợ sẵn trong, cái này sẽ giúp tìm ra các vấn đề của khách hàng. Khi mà trung tâm cuộc gọi nhận được email này, họ có gắng trả lời ngay lập tức hay cố gắng có được giải đáp viên trong vòng một giờ. b. Đại lý thông minh trong dịch vụ khách hàng và các trung tâm cuộc gọi Để giảm tình trạng quá tải thông tin từ các hoạt động CRM, công ty có thể sử dụng đại lý thông minh. Như đã thể hiện một đại lý được gọi là Web Guide có thể hỗ trợ về mặt tương tác cho khách hàng bằng cách điều hướng trang Web sử dụng tiếng anh hay các ngôn ngữ khác phù hợp với khách hàng. Một đại lý gọi là Mesenger sẽ định lượng số Email đến và tạo ra các trả lời tự động. Đại lý The Call Center (trung tâm cuộc gọi) sẽ cung cấp các giải pháp để giải quyết giữa Web Guide và khách hàng. Nếu cần thiết, The Call Center cũng đề nghị một giao dịch viên giải quyết trực tiếp với khách hàng. Và đại lý thương mại diện tử (The EC agent) sẽ thi công tất cả các công việc liên quan đến thương mại điện tử như cung cấp thời gian thực truy cập hay tình trạng tài khoản của khách hàng. Cuối cùng, các đại lý đại
  • 62.
    ĐỀ ÁN MÔNHỌC GVHD:TRẦN DANH NHÂN SV:TRỊNH THỊ NHƯ QUỲNH TRANG: 62 diện bán hàng (Sales Rep agent) có thể tạo ra cho người dùng một hồ sơ chi tiết dựa trên thông tin thu thập được từ các đại lý khác. c. Thư điện tử trả lời tự động (Email trả lời tự động) Một công cụ hỗ trợ dịch vụ khách hàng trực tuyến phổ biến nhất là thư điện tử (Email). Ít tốn kém và nhanh chóng, email phổ biến thông tin và tiến hành phản hồi về nhiều vấn đề, bao gồm phản hồi về yêu cầu của khách hàng. Do dễ dàng trong việc gửi thư điện tử đã dẫn đến công ty bị ngập tràn trong một loạt những email từ khách hàng cũng như từ các cơ quan tổ chức khác hay cả thư rác. Công ty có thể nhận đến hàng ngàn, chục ngàn hay thậm chí còn hơn đó nữa email mỗi tuần thậm chí mỗi ngày. Việc trả lời từng email thì rất tốn kém và cần nhiều thời gian trong khi khách hàng lại muốn có câu trả lời nhanh nhất, thông thường là trong vòng 24 giờ. Một số nhà cung cấp đã đưa ra hệ thống trả lời thư tự động (autoresponders). Hệ thống này sẽ cung cấp câu trả lời tự động cho các câu trả lời thường gặp, những câu hỏi quen thuộc thông qua các từ khóa đã được xác định trước. Nhiều công ty không cung cấp câu trả lời thực tế trong phản ứng tự động của họ, nhưng chỉ thừa nhận các yêu cầu được chấp nhận. Yêu cầu của khách hàng được phân loại bởi một đơn vị hỗ trợ ra quyết định và được lưu trữ riêng cho tới khi các có người phụ trách đăng nhập và phản hồi lại. Điều này có thể được thực hiện trong một trung tâm cuộc gọi sử dụng các đại lí thông minh. d. Lực lượng bán hàng tự động Người bán hàng là lực lượng chính liên lạc với khách hàng (khách hàng ở đây là cả khách hàng cá nhân và doanh nghiệp). Nếu lực lượng bán hàng có càng nhiều sự hỗ trợ sẵn có từ máy tính, thì dịch vụ mà họ có thể cung cấp cho khách hàng càng tốt hơn (nhanh hơn, chính xác hơn…) Ứng dụng lực lượng bán hàng tự động (SFA) sẽ hỗ trợ việc bán cho lực lượng bán hàng của công ty, giúp những người bán hàng quản lí việc chào hàng, khách hàng hiện tại, nhận ra khách hàng tiềm năng thông qua các một hệ thống bán hàng xuyên suốt. Một ví dụ về ứng dụng này
  • 63.
    ĐỀ ÁN MÔNHỌC GVHD:TRẦN DANH NHÂN SV:TRỊNH THỊ NHƯ QUỲNH TRANG: 63 là việc sử dụng các thiết bị không dây cho phép truyền thông nhanh trong nội bộ công ty. e. Lĩnh vực dịch vụ tự động Nhân viên thuộc lĩnh vực dịch vụ chẳng hạn như đại diện bán hàng thì luôn phải di chuyển, họ phải tương tác trực tiếp vói khách hàng. Những đại diện thuộc lĩnh vực dịch vụ bao gồm người sửa chữa (ví dụ từ công ty điện thoại hoặc công ty điện…), họ phải đi đến tận nhà từng khách hàng. Khi mà các nhân viên này được hỗ trợ bằng các thiết bị tự động có thể làm gia tăng giá trị cho khách hàng. 2. Các ứng dụng customer-touching Các ứng dụng customer-touching được áp dụng vào những nơi nào mà khách hàng sử dụng các chương trình tương tác với máy tính chứ không phải là tương tác với con người. Dưới đây là các ứng dụng customer-touching phổ biến. a. Các trang Web cá nhân Nhiều công ty cung cấp cho khách hàng các công cụ để tạo ra các trang web cá nhân của họ (ví dụ, MyYahoo!). Các công ty có thể cung cấp thông tin cho khách hàng một cách hiệu quả, chẳng hạn như thông tin sản phẩm và thông tin bảo hành… khi khách hàng đăng nhập vào trang web cá nhân của họ. Khách hàng không chỉ có đầy đủ thông tin từ trang web của nhà cung cấp, mà các nhà cung cấp có thể đưa thêm thông tin cho khách hàng. Thêm vào đó, các trang web cá nhân có thể ghi lại lịch sử mua hàng, những ưu đãi đặc biệt từ nhà cung cấp. Một trang web cá nhân điển hình bao gồm tài khoản ngân hàng, danh mục chứng khoán đầu tư, tài khoàn thẻ tín dụng và nhiều thông tin khác nữa… American Airlines là một công ty điển hình về việc sử dụng các trang web cá nhân. b. Các ứng dụng thương mại điện tử Các ứng dụng thương mại điện tử thực hiện marketing, bán hàng, và nhiều chức năng dịch vụ khác thông qua các điểm liên lạc trực tuyến, tiêu biểu nhất là ứng
  • 64.
    ĐỀ ÁN MÔNHỌC GVHD:TRẦN DANH NHÂN SV:TRỊNH THỊ NHƯ QUỲNH TRANG: 64 dụng Web. Những ứng dụng này để cho khách hàng đi mua sắm các sản phẩm thông qua các cửa hàng mua sắm ảo và mua các sản phẩm trong giỏ hàng của mình thông qua thanh toán trực tuyến. Khách hàng có thể tự mình thực hiện các dịch vụ hỗ trợ như kiểm tra tình hình đặt hàng, lịch sử đặt hàng, trả lại hàng hay khách hàng có thể quản lý thông tin cá nhân.. những điều đó mang lại sự tiện lợi cho khách hàng, giúp họ tiết kiệm chi phí, gia tăng sự thỏa mãn… Thương mại điện tử là thị trường lớn, còn nhiều chỗ trống… nên thu hút rất nhiều công ty nhảy vào. Nhưng còn có các yếu tố khác mà khiến thương mại điện tử là một giải pháp tốt là - Chi phí giao dịch thấp hơn. Nếu trang web được thực hiện tốt, các trang web có thể làm giảm đáng kể chi phí như chi phí trưng bày, chi phí dịch vụ khách hàng … - Sự đa dạng cho người mua sắm: Nó cung cấp cho mọi người cơ hội để mua sắm theo những cách khác nhau. - Khả năng xây dựng một đơn đặt hàng trong vài ngày - Khả năng xem cấu hình sản phẩm và xem giá thực tế - Khả năng so sánh giá cả giữa nhiều nhà cung cấp - Khả năng tìm kiếm danh mục sản phẩm lớn một cách dễ dàng… c. Trang web hỗ trợ tự phục vụ (hay trang web tự phục vụ) Môi trường Web cung cấp một cơ hội cho khách hàng để tự phục vụ bản thân. Được biết đến là Web tự phục vụ, chiến lược này cung cấp các công cụ cho người sử dụng để thực hiện các hoạt động mà trước đây những hoạt động này được thực hiện bởi dịch vụ khách hàng cá nhân của công ty. Các trang web cá nhân là một trong những công cụ có thể hỗ trợ Web tự phục vụ. Các ứng dụng tự phục vụ có thể được sử dụng với khách hàng, với nhân viên, nhà cung cấp, và các đối tác kinh doanh khác. Một ví dụ nổi tiếng là hệ thống tự theo dõi của FedEx. Trước đây, nếu khách hàng muốn biết thêm thông tin về nơi ở của một gói hàng, họ phải gọi điện cho đại diện
  • 65.
    ĐỀ ÁN MÔNHỌC GVHD:TRẦN DANH NHÂN SV:TRỊNH THỊ NHƯ QUỲNH TRANG: 65 phía đối tác, cung cấp cho các thông tin về lô hàng của họ, và chờ đợi câu trả lời. Ngày nay, khách hàng chỉ cần vào trang web fedex.com, nhập số vận đơn vận chuyển của họ, và xem tình trạng của lô hàng bao bì. Nhiều ví dụ khác, khách hàng có thể kiểm tra thời gian tới của một máy bay, kiểm tra sự cân bằng của tài khoản. Ban đầu, hệ thống tự theo dõi được thực hiện trong giọng nói dựa trên hệ thống phản hồi của khách hàng. Ngày nay, các hệ thống này được tích hợp và bổ sung cho hệ thống dựa trên Web. Một số ứng dụng tự phục vụ chỉ được thực hiện trực tuyến. Ví dụ như sử dụng các câu hỏi thường gặp tại một trang web. Những lợi ích của Web tự phục vụ cho khách hàng là thời gian đáp ứng nhanh chóng, trả lời phù hợp và đôi khi dữ liệu chính xác hơn, có khả năng cung cấp thêm chi tiết, thất vọng ít hơn và hài lòng cao hơn. Những lợi ích cho tổ chức là tiết kiệm chi phí thấp cung cấp dịch vụ, có khả năng mở rộng quy mô dịch vụ mà không cần thêm nhân viên, tăng cường quan hệ đối tác kinh doanh, và cải thiện chất lượng dịch vụ. Không phải là dễ dàng để thực hiện các hệ thống tự phục vụ quy mô lớn. Họ đòi hỏi một sự pha trộn phức tạp của quy trình công việc và công nghệ. Ngoài ra, chỉ có các thủ tục xác định rõ ràng, lặp lại thì phù hợp cho các hệ thống như vậy. Có rất nhiều công cụ tự phục vụ khác nhau, trong đó có 3 công cụ đặc biệt thường được sử dụng là: tự theo dõi, các câu hỏi thường gặp, và tự cấu hình. + Tự theo dõi. Tự theo dõi đề cập đến hệ thống, giống như Fedex, nơi khách hàng có thể tìm thấy tình trạng của một hay nhiều dịch vụ trong thời gian truy cập. Hầu hết các dịch vụ chuyển phát lớn cung cấp các dịch vụ trực tiếp để theo dõi tiến độ giao hàng cho khách hàng của mình. + Câu hỏi thường gặp – FAQ. Bằng cách làm một trang hỏi đáp có sẵn câu trả lời, khách hàng có thể nhanh chóng và dễ dàng tìm thấy câu trả lời cho câu hỏi của họ, tiết kiệm thời gian và công sức cho cả chủ sở hữu trang web và khách hàng.
  • 66.
    ĐỀ ÁN MÔNHỌC GVHD:TRẦN DANH NHÂN SV:TRỊNH THỊ NHƯ QUỲNH TRANG: 66 + Tự cấu hình và tuỳ biến. Nhiều nhà cung cấp xây dựng theo đơn đặt hàng, Dell Mattel là một ví dụ điển hình cho dịch vụ tự cấu hình và trùy biến theo khách hàng này. 3. Các ứng dụng customer-centric a. Báo cáo và kho dữ liệu. Báo cáo dữ liệu. Báo cáo dữ liệu trình bày những thông tin liên quan đến CRM thô hoặc đã qua xử lý, những thông tin mà nhà quản lý và nhà phân tích có thể xem và phân tích. Báo cáo cung cấp một loạt các định dạng trình bày dưới dạng bảng và đồ họa. Các nhà phân tích có thể tương tác với báo cáo trình bày, thay đổi định dạng hình ảnh của nó, lướt qua các thông tin tóm tắt hoặc đi sâu vào chi tiết bổ sung. Kho dữ liệu. Các công ty vừa và lớn tổ chức và lưu trữ dữ liệu trong một kho lưu trữ trung tâm được gọi là một kho dữ liệu để dễ dàng phục vụ cho việc phân tích sau này khi cần thiết. Kho dữ liệu chứa cả dữ liệu liên quan đến CRM và dữ liệu không liên quan đến CRM. Theo các Patricia Seybold Group, kho dữ liệu có thể là các công cụ CRM có hiệu quả nếu chúng có chứa các thông tin sau đây: thông tin khách hàng - được sử dụng cho tất cả các ứng dụng CRM, và các ứng dụng để phân tích nếu thích hợp (như điểm số giá trị khách hàng); thông tin về sản phẩm, dịch vụ và các kênh của công ty, mà qua đó cung cấp thông tin về marketing, bán hàng và các sáng kiến dịch vụ của công ty và thông tin về các giao dịch của khách hàng. b. Phân tích và khai thác dữ liệu Các ứng dụng phân tích sẽ tự động hóa xử lý và phân tích các dữ liệu CRM. Nhiều nghiên cứu thống kê, khoa học quản lý và các công cụ hỗ trợ ra quyết định có thể được sử dụng cho mục đích này. Các ứng dụng phân tích xử lý dữ liệu tại kho dự liệu, trong khi báo cáo chỉ đơn thuần là trình bày thông tin đó. Các ứng dụng phân tích là những công cụ phân tích hiệu suất, hiệu quả và hiệu quả hoạt động của các ứng dụng CRM. Kết quả đầu ra cho phép một công ty cải thiện các ứng dụng hoạt
  • 67.
    ĐỀ ÁN MÔNHỌC GVHD:TRẦN DANH NHÂN SV:TRỊNH THỊ NHƯ QUỲNH TRANG: 67 động, cung cấp trải nghiệm khách hàng để đạt được các mục tiêu CRM cho các khách hàng mua lặp lại hay duy trì khách hàng. Các ứng dụng phân tích có thể được thiết kế để cung cấp cái nhìn sâu sắc về hành vi khách hàng, các yêu cầu, các giao dịch khách hàng cũng như vào phản ứng của khách hàng đối với các chương trình tiếp thị, bán hàng của công ty, và các sáng kiến dịch vụ. Các ứng dụng phân tích cũng tạo ra các mô hình thống kê về hành vi khách hàng, giá trị của các mối quan hệ khách hàng theo thời gian, và dự báo của việc mua lại khách hàng, việc duy trì, và rời bỏ doanh nghiệp của khách hàng. Khai thác dữ liệu là một hoạt động phân tích có liên quan đến chọn lọc thông qua một lượng lớn dữ liệu để khám phá, tìm ra những ẩn số của những mô hình trước đó chưa biết. Trong một số trường hợp, dữ liệu được hợp nhất trong một kho dữ liệu và siêu thị dữ liệu, mặt khác, chúng được lưu giữ trên Internet và trong các máy chủ mạng nội bộ. 4. Mạng trực tuyến và các ứng dụng khác Mạng trực tuyến và các ứng dụng khác hỗ trợ truyền thông, liên lạc và hợp tác giữa các khách hàng, đối tác kinh doanh, và các nhân viên công ty. Các công nghệ đại diện, tiêu biểu sẽ được thảo luận dưới đây. a. Mạng trực tuyến Các công cụ và phương pháp tiêu biểu, đại diện của mạng trực tuyến bao gồm: - Các diễn đàn. Có sẵn từ các cổng thông tin Internet, chẳng hạn như Yahoo! và AOL, các hình thức cung cấp cho người dùng cơ hội tham gia các cuộc thảo luận cũng như lãnh đạo diễn đàn về một chủ đề "thích hợp". - Các phòng chat. Được tìm thấy trên một loạt các trang web, họ cung cấp một- một (cuộc trò chuyện giữa hai bên) hoặc nhiều-nhiều (cuộc chuyện trò giữa nhiều bên) cuộc trò chuyện diễn ra trong thời gian thực. - Blog và wiki đang trở thành công cụ kết nối mạng trực tuyến lớn. Blog cho phép các công ty tiếp cận các phân đoạn tập trung của khách hàng. Ngoài ra Stonyfield
  • 68.
    ĐỀ ÁN MÔNHỌC GVHD:TRẦN DANH NHÂN SV:TRỊNH THỊ NHƯ QUỲNH TRANG: 68 Farm các hãng hàng không, các công ty du lịch, ngân hàng, và các doanh nghiệp tài trợ các trang blog cho khách hàng của họ. Công ty có thể học hỏi từ các blog và cố gắng để cải thiện hoạt động của họ để làm cho khách hàng hài lòng nhiều hơn. Ví dụ, nhờ theo dõi blog của khách hàng, USCellular biết rằng nhiều thanh thiếu niên không hài lòng do thời gian giới hạn trên điện thoại di động của họ. Các công ty bắt đầu cung cấp không giới hạn phút gọi "hãy gọi cho tôi" để thu hút các thanh thiếu niên. - Bản tin trên email (bản tin điện tử) Những bản tin này thường cung cấp cho người đọc cơ hội được viết lên những gì mình suy nghĩ, những gì thuộc về yếu tố các nhân đặc biệt là trong phần "Hãy để chúng tôi nghe từ bạn" . Người sử dụng có thể tìm thấy các bản tin rất thú vị bằng cách truy cập một chủ đề trong một công cụ tìm kiếm. Nhiều bản tin dịch vụ (ví dụ, emarketer.com) mời bạn tham gia. Nhưng cũng có nhiều bản tin khác chỉ cho phép truy cập vào bài viết khi bạn là thành viên, người sử dụng phải đăng ký để tham gia. Thông thường việc đăng ký là một lựa chọn tùy chọn. Mục tiêu của một bản tin trên e-mail là nhằm xây dựng mối quan hệ với các thuê bao. Sự khởi đầu tốt nhất là tập trung vào dịch vụ bằng cách cung cấp thông tin giá trị về một ngành công nghiệp, một bản tin toàn diện bao gồm phần văn bản và phần đồ họa mở rộng. Hiện nay bởi vì một số lượng lớn các e-mail quảng cáo và tiếp thị làm cho khách hàng ban đầu có thể không tin tưởng vào các e-mail tiếp thị. Do đó, các bài viết trong bản tin, bài bình luận, phần cung cấp đặc biệt, thủ thuật, báo giá và phần khác của thông tin được gửi tới mọi người qua thư điện tử phải được trình bày một cách chuyên nghiệp và hấp dẫn. Chỉ khi khách hàng nhận thấy rằng họ có thể tin tưởng vào thông tin được cung cấp thì họ mới cung cấp cho công ty nhiều thông tin nhân khẩu học, thông tin cá nhân để các công ty có thể thêm vào cơ sở dữ liệu khách hàng của mình.
  • 69.
    ĐỀ ÁN MÔNHỌC GVHD:TRẦN DANH NHÂN SV:TRỊNH THỊ NHƯ QUỲNH TRANG: 69 - Danh sách thảo luận. Một danh sách thảo luận là các công cụ tái phân phối thông qua đó một e-mail được gửi đến một địa chỉ và sau đó được tự động chuyển tiếp đến tất cả những người đăng ký vào danh sách. Danh sách thảo luận tự động chuyển tiếp trên e-mail cho tất cả những người đăng ký vào danh sách để họ có thể phản hồi. Danh sách thảo luận được phân phối bằng cách “post-by-post” (mỗi người nhận được một e-mail từ các thành viên cá nhân khác) hoặc “digests” (tất cả các e-mail được soạn thảo và gửi đi theo một lịch trình nhất định ví dụ một ngày một lần). Các ba lý do chính một công ty có thể sử dụng danh sách đó là: (1) để tìm hiểu nhiều hơn về khách hàng trong một ngành công nghiệp cụ thể (giả sử khách hàng sẽ phản ứng với những e-mail đó như thế nào) (2) để giới thiệu ra thị trường sản phẩm và dịch vụ của công ty (3) thu thập và chia sẻ thông tin với một cộng đồng, các cá nhân. Nếu một công ty xác định được một danh sách thảo luận, nó có thể xác định các vấn đề sẽ được thảo luận, xác định tần số xuất bản, và thậm chí nó còn là một công cụ tạo ra doanh thu. b. CRM di động CRM di động đề cập đến việc cung cấp các ứng dụng CRM cho bất kỳ người dùng nào, bất cứ khi nào và bất cứ nơi nào khi cần thiết bằng cách sử dụng cơ sở hạ tầng không dây và các thiết bị di động. Nhiều công cụ không dây và các phương thức thương mại được tiến hành thông qua các thiết bị di động (các phương thức này đều có đặc tính chung là không cần dây dẫn (vô tuyến), kích thước nhỏ gọn và luôn đi cùng với một cá nhân nào đó có thể cung cấp dịch vụ khách hàng. Như bạn đã biết, các dịch vụ chẳng hạn như việc tìm kiếm số dư tài khoản ngân hàng của bạn, cổ phần kinh doanh chứng khoán, và kiểm tra thời gian biểu của các hãng hàng không….. thì luôn dễ dàng được tìm thấy bởi các thiết bị không dây. Mục tiêu chính của CRM di động là cung cấp dịch
  • 70.
    ĐỀ ÁN MÔNHỌC GVHD:TRẦN DANH NHÂN SV:TRỊNH THỊ NHƯ QUỲNH TRANG: 70 vụ khách hàng nhanh hơn và thuận tiện hơn. Hơn nữa, các công ty có thể sử dụng chiến lược "đẩy" chứ không phải phương pháp tiếp cận "kéo" trong việc cung cấp cho khách hàng thông tin cần thiết (ví dụ, bằng cách gửi tin nhắn SMS). Điện thoại di động video, mà đã trở thành một hiện tượng thương mại trong năm 2007, và trở thành nền tảng cho việc đẩy mạnh thông tin liên lạc với khách hàng c. Thông tin thoại và cách hiểu thông tin thoại qua máy. Cách thức giao tiếp tự nhiên nhất là bằng giọng nói. Nếu có cơ hội để làm như vậy, nhiều khách hàng thích kết nối với Internet thông qua giọng nói. Trong những năm 1990, hệ thống VAR trở nên phổ biến. Ngày nay, cơ sở của hệ thống web thoại đều dựa trên nền tảng đó. Các công ty như bevocal.com và Tellme (tellme.com) cung cấp các giải pháp cho truy cập Internet bằng giọng nói. Nó liên quan đến việc chuyển đổi giọng nói văn bản, xử lý và truyền tải các tin nhắn văn bản và sau đó chuyển đổi văn bản được tìm thấy trên các trang web thoại. Thậm chí sẽ có nhiều hệ thống tiên tiến hơn xuất hiện trong tương lai. Hãy tưởng tượng những tình huống sau đây: Một du khách bị mắc kẹt trong khu vực bị ác tắc giao thông trên đường vào sân bay, Cô gọi tới sân bay bằng điện thoại của cô và nghe. "Tất cả các nhân viên đều đang bận. Bạn có việc quan trọng cần chúng tôi, xin vui lòng giữ máy". Nhưng với công nghệ Visual Text To Speech từ công ty AT & T, cô có thể click vào" nói chuyện với nhân viên "trên Internet trên điện thoại thông minh của mình. Khuôn mặt tươi cười của một nhân viên ảo xuất hiện trên màn hình điện thoại. Du khách đó nói với các nhân viên vấn đề của mình và yêu cầu sắp xếp lại chuyến bay của mình. Một xác nhận giọng nói được cung cấp trong vài giây, và tất cả các hành động xảy ra trong một thời gian ngắn. Hầu hết mọi người đều cảm thấy thoải mái hơn khi nói chuyện với một người, thậm chí là một ảo, hơn là tương tác với máy. Nụ cười và tiếng nói rõ ràng của nhân viên hàng không đã làm tăng sự tin tưởng, tin cậy từ người du khách đó.
  • 71.
    ĐỀ ÁN MÔNHỌC GVHD:TRẦN DANH NHÂN SV:TRỊNH THỊ NHƯ QUỲNH TRANG: 71 Phân tích ngôn ngữ thoại, một thiết bị có màn hình sử dụng sử dụng ngôn ngữ văn bản sẽ phân tích tiếng nói của người gọi đến các trung tâm và nhận ra các từ quen thuộc như là “ cần gặp điện thoại viên”, “gặp vấn đề”… Một thiết bị khác là máy dò cảm xúc, mà có thể theo dõi số lượng lời thoại và đưa ra một cảnh báo tới các nhà quản lý về sự giận dữ của các khách hàng. Các hội thoại được nhận ra bởi các máy tính là rất quan trọng đến hiệu quả hoạt động của trung tâm cuộc gọi bởi vì nó giúp cắt giảm đáng kể chi phí và cho phép các phản hồi vào thời gian sớm nhất có thể. Việc sử dụng cổng thông tin bằng giọng nói như tellme.com đang gia tăng nhanh chóng. Mặc dù không hoàn hảo,nhưng việc nhận dự liệu dạng tiếng nói là rất quan trọng đối với dịch vụ tự phục vụ. d. Ngôn ngữ dịch Một số người thích dịch vụ khách hàng được thể hiện bằng ngôn ngữ bản địa hoặc là theo sự lựa chọn của họ. Một trang web dịch thuật là vô cùng hữu ích trong việc phục vụ khách du lịch. Một thiết bị được gọi là InfoScope (từ IBM) có thể đọc các dấu hiệu, thực đơn nhà hàng, và văn bản khác được viết bằng một ngôn ngữ và dịch chúng thành nhiều ngôn ngữ khác. e. Vai trò của quản lý tri thức và các đại lý thông minh trong CRM Việc định tuyến tự động hoá yêu cầu và trả lời các truy vấn đòi hỏi kiến thức, điều này có thể được tạo ra từ dữ liệu lịch sử và từ kiến thức chuyên môn của con người và được lưu trữ trong cơ sở dữ liệu kiến thức để sử dụng bất cứ khi nào cần thiết như khi trả lời các “câu trả lời câu hỏi thường gặp –FAQs” hoặc các thông tin chi tiết về sản phẩm theo yêu cầu của khách hàng. Các công ty cần phải tự động hoá việc cung cấp các kiến thức như vậy để giảm các chi phí. Các đại lý thông minh sẽ hỗ trợ các cơ chế định tuyến yêu cầu, trả lời tự động…. Một số trạm trả lời tự động sử dụng các đại lý như là các trạm trung gian nhận ra các từ khóa để đoán được truy vấn nhờ đó câu trả lời có thể đúng tới 80% trường hợp.
  • 72.
    ĐỀ ÁN MÔNHỌC GVHD:TRẦN DANH NHÂN SV:TRỊNH THỊ NHƯ QUỲNH TRANG: 72 Nguồn thông tin. 1. Luận văn tốt nghiệp 2. Sách Strategic_Retail_Management_Text_and_international_cases_-_2007 3. Sách kienthuctmdt-1213841611806892-9 4. Sách An_Executive_s_Guide_To_CRM 5. Sách Thuongmaidientu – tranvanhoe 6. Sách casestudysieuthi-090720211349-phpapp02 7. Sách CRM-Concepts and Tools-Francis Buttle 8. Trang web http://www.diendantmdt.com/forum/forums/77-Hau-can-Thuong-mai-dien-tu- e-Logistics http://www.diendantmdt.com/forum/forums/72-Giao-dich-Thuong-mai-dien- tu-e-Transaction http://tailieu.vn/tag/tai- lieu/l%E1%BB%B1c%20l%C6%B0%E1%BB%A3ng%20b%C3%A1n%20h %C3%A0ng.html http://en.wikipedia.org/wiki/Sales_force_management_system http://go3.trekaklik.com/baseredirect.php?url=%3A%2F%2Fclk.secureintl.com %2F%3Fdom%3DVN%26noaudio%3D1%26nopop%3D1%26noalert%3D1% 26 9. Ngoài ra bài làm còn có sự hỗ trợ từ GV: Trần Danh Nhân