Nhịp cầu Dược lâm sàng
5/2015 Page 1/28
Quá trình sử dụng thuốc trong cơ sở y tế Pháp - sai sót và giải pháp
Đào Thu Trang1
, Võ Thị Hà2
1. Dược sĩ đang theo học Chương trình Thạc sĩ Y tế công cộng, Pháp
2. Dược sĩ, thạc sĩ, giảng viên ĐH Y Dược Huế
Mục lục
GIỚI THIỆU............................................................................................................................................ 2
1. QUÁ TRÌNH SỬ DỤNG THUỐC...................................................................................................... 2
2. KÊ ĐƠN THUỐC ............................................................................................................................... 5
3. PHA CHẾ THUỐC THEO ĐƠN VÀ PHA CHẾ THUỐC............................................................... 11
4. PHÂN PHÁT THUỐC...................................................................................................................... 15
5. VẬN CHUYỂN THUỐC.................................................................................................................. 18
6. LƯU TRỮ THUỐC........................................................................................................................... 19
7. DÙNG THUỐC................................................................................................................................. 22
8. THÔNG TIN CHO BỆNH NHÂN.................................................................................................... 26
Tài liệu tham khảo:............................................................................................................................ 27
Nhịp cầu Dược lâm sàng
5/2015 Page 2/28
GIỚI THIỆU
Cải tiến chất lượng trong quá trình sử dụng thuốc trong y tế là một vấn đề quan trọng. Quá
trình sử dụng thuốc là một quá trình phức tạp vì nó gồm nhiều giai đoạn khác nhau (kê đơn,
pha chế, phân phối, dùng, theo dõi), và liên quan đến nhiều cán bộ y tế khác nhau (nhà sản
xuất, bác sĩ, dược sĩ, y tá) và bệnh nhân. Các yếu tố ảnh hưởng đến việc sử dụng thuốc tối ưu
cũng rất phức tạp, bao gồm các yếu tố về chất lượng sản phẩm thuốc, năng lực của cán bộ y
tế, tổ chức.
Cũng giống như các ngành khác, trong thực hành y tế, đặc biệt việc sử dụng thuốc không
tránh khỏi những nguy cơ. Trong đa số các trường hợp, các nguy cơ này có thể phòng được.
Vì vậy, việc áp dụng một mô hình quản lý nguy cơ liên quan đến quá trình sử dụng thuốc đã
được thực hiện thành công ở nhiều nước tiên tiến trên thế giới.
Để có thể quản lý nguy cơ và nâng cao chất lượng liên quan đến sử dụng thuốc, cần nắm rõ
quá trình sử dụng thuốc cũng như các nguy cơ sai sót liên quan. Dưới đây, xin giới thiệu quá
trình sử dụng thuốc tại các cơ sở y tế của Pháp để làm tài liệu tham khảo áp dụng cho quá trìn
sử dụng thuốc tại các cơ sở y tế của Việt Nam.
1. QUÁ TRÌNH SỬ DỤNG THUỐC
Quá trình sử dụng thuốc (tên tiếng anh là "medication use process") là một quá trình gồm
nhiều bước liên quan đến nhiều can bộ y tế khác nhau và phụ thuộc lẫn nhau nhằm một mục
đích chung: sử dụng thuốc an toàn, hợp lý và hiệu quả cho bệnh nhân trong cơ sở y tế (Hình
1, 2). Quá trình sử dụng thuốc (QTSDT) có thể chia thành các bước như sau:
- Kê đơn (bao gồm cả việc quản lý thuốc cá nhân của bệnh nhân khi nhập viện và việc kiểm
tra việc kê đơn khi luân chuyển bệnh nhân sang khoa, cơ sở y tế khác và kê đơn trước khi
bệnh nhân xuất viện)
- Chuẩn bị, pha chế
- Phân phát
- Mua sắm
- Vận chuyển
- Bảo quản và Dự trữ
- Dùng thuốc
- Thông tin cho bệnh nhân
- Theo dõi điều trị
Trong các nghiên cứu về sai sót trong quá trình sử dụng thuốc cho thấy tần suất sai sót xảy ra
trong từng khâu như sau :
- Kê đơn: 7-8%
- Pha chế: 12-13%
- Phân phát: 12-15%
- Dùng thuốc: 57-59%
Việc tổ chức quá trình sử dụng thuốc tối ưu sẽ giúp làm giảm nguy cơ, đặc biệt là bệnh gây ra
do thuốc, giảm chi phí chăm sóc y tế.
Nhịp cầu Dược lâm sàng
5/2015 Page 3/28
Hình 1: Sơ đồ quá trình sử dụng thuốc tại một cơ sở y tế có Khoa Dược
Ban giám đốc - Hội đồng y
khoa của bệnh viện
Cán bộ y tế Bệnh nhân
Chính sách bảo đảm chất
lượng về việc sử dụng thuốc
Các chương trình hành động
Kê đơn thuốc
Phân phát
Bảo quản - Dự trữ
Dùng thuốc
Theo dõi bệnh nhân
Kê đơn để xuất viện
Mua
sắm
Trao
đổi
giữa
các
cán
bộ y
tế liên
quan
Xác
định
đúng
bệnh
nhân
Thông
tin, tư
vấn,
giáo
dục
điều
trị
Điều trị
Nhịp cầu Dược lâm sàng
5/2015 Page 4/28
Ai tiến hành ? Làm cái gì ? Dùng tài liệu nào ?
Cần điều trị bằng thuốc Lưu trữ
Bác sĩ Kê đơn Đơn thuốc
Dược sĩ Thông tin và
theo dõi bệnh
nhân
Phân phát Đơn thuốc
Trao đổi thông
tin giữa các cán
bộ y tế
Y tá - Bệnh
nhân
Dùng thuốc Đơn thuốc đã
được duyệt
Thuốc đã đường
dùng/tiêm
Bản kê của y tá
trong hồ sơ
bệnh án của
bệnh nhân
Hình 2: Quá trình sử dụng thuốc
Nhịp cầu Dược lâm sàng
5/2015 Page 5/28
2. KÊ ĐƠN THUỐC
Định nghĩa
Kê đơn là hoạt động y tế được thực hiện bởi nhân viên y tế có thẩm quyền như : bác sĩ, nha sĩ,
với bác sĩ sản khoa thì việc kê đơn được kiểm soát chặt chẽ hơn, và nhân viên y tế khác được
ủy quyền theo quy định hiện hành.
Danh sách nhân viên y tế có thẩm quyền kê đơn phải được cập nhật cho dược sĩ khoa dược
BV.
Việc kê đơn được thực hiện dưới dạng văn bản viết hoặc văn bản điện tử dưới những điều
kiện nhất định. Các đơn thuốc phải có thông tin hướng dẫn về phân phát và sử dụng thuốc.
Theo quy định của pháp luật, bác sĩ được tự quyết định kê thuốc mà bác sĩ cho rằng phù hợp
nhất đối với tình trạng bệnh nhân, chỉ kê giới hạn các thuốc và các can thiệp y tế nào cần thiết
để bảo đảm chất lượng, an toàn và hiệu quả điều trị. Bác sĩ phải cân nhắc đến ưu điểm, nhược
điểm, bất lợi và kết quả của các phương pháp điều trị khác nhau.
Việc kê đơn thuốc được thực hiện sau các thăm khám bệnh nhân nhập viện. Đơn thuốc phải
nêu rõ:
- Tên, chức danh, bằng cấp và chuyên ngành (nếu có) của người kê đơn, mã số nghề
nghiệp (mỗi cán bộ y tế của Pháp khi đăng kí giấy hành nghề được cấp một mã số
nghề nghiệp duy nhất để tiện cho việc quản lý), tên, địa chỉ, số điện thoại, email của
cơ sở y tế, chữ ký của người kê đơn và ngày kê đơn.
- Tên hoạt chất thuốc, liều dùng, đường dùng, mô tả chi tiết cách pha chế (nếu có).
- Thời gian điều trị
- Họ và tên, giới tính, tuổi, chiều cao và cân nặng của bệnh nhân
Việc kê đơn có thể được thực hiện, lưu giữ và gửi đi bằng các phương tiện điện tử với điều
kiện phải được xác thực bằng chữ kí điện tử và phải có in đơn ra dưới dạng văn bản giấy ngay
khi có thể.
Đơn thuốc có thể kê dược phẩm chưa được cấp phép khi không có thuốc khác phù hợp có
giấy phép lưu hành hoặc đơn có thể kê thuốc chỉ có giấy phép sử dụng tạm thời, với điều
kiện:
- Chỉ định hoặc điều kiện sử dụng dược phẩm có trong "Khuyến cáo sử dụng dược
phẩm tạm thời" của Văn phòng Quốc gia về An toàn của Thuốc và các Sản phẩm Y tế
(Pháp), khuyến cáo này có giá trị không quá 3 năm.
- Hoặc khi người kê đơn cam kết dược phẩm rất cần thiết để cải thiện hoặc ổn định tình
trạng lâm sàng của bệnh nhân, qua các dữ liệu khoa học đã có.
Người kê đơn phải thông báo cho bệnh nhân về thông tin là dược phẩm chưa được cấp phép
lưu hành chính thức, về việc không có thuốc khác phù hợp, về những lợi ích, rủi ro của dược
phẩm, và ghi trong đơn : “Kê đơn ngoài giấy phép lưu hành”, thông báo cho bệnh nhân về
Nhịp cầu Dược lâm sàng
5/2015 Page 6/28
điều kiện được chi trả bởi bảo hiểm y tế của dược phẩm và nêu lí do kê đơn trong hồ sơ bệnh
án.
Trước khi kê đơn, các bác sĩ trong một số cơ sở y tế có thể truy cập "Hồ sơ điện tử sử dụng
thuốc của bệnh nhân" sau khi được sự cho phép của bệnh nhân. Mỗi bệnh nhân tại Pháp khi
mua thẻ Bảo hiểm Y tế, được phát một thẻ từ Vital, trong đó có "Hồ sơ điện tử sử dụng thuốc
của bệnh nhân" lưu thông tin về sử dụng thuốc trong vòng 3 tháng gần đây, do các dược sĩ tại
quầy thuốc công cộng nhập cập nhật dữ liệu mỗi lần BN ghé quầy thuốc để mua thuốc.
Liên quan đến việc quản lý trong bệnh viện thuốc cá nhân của bệnh nhân vốn được sử dụng
trước khi nhập viện, nghị định 06.04.2011 (Pháp) đã quy định là bệnh nhân không nên giữ bất
kì loại thuốc cá nhân nào ngoại trừ các thuốc đã được kê đơn ở trong bệnh viện. Mục đích để
đảm bảo tính liên tục trong điều trị cho bệnh nhân và an toàn cho bệnh nhân.
Ngoài ra, một số loại thuốc cần sự theo dõi chặt chẽ theo từng cá nhân hay theo nhóm khi sử
dụng do có thể có một hoặc nhiều tác dụng có hại, đặc biệt là nhóm carbapenem.
Nhịp cầu Dược lâm sàng
5/2015 Page 7/28
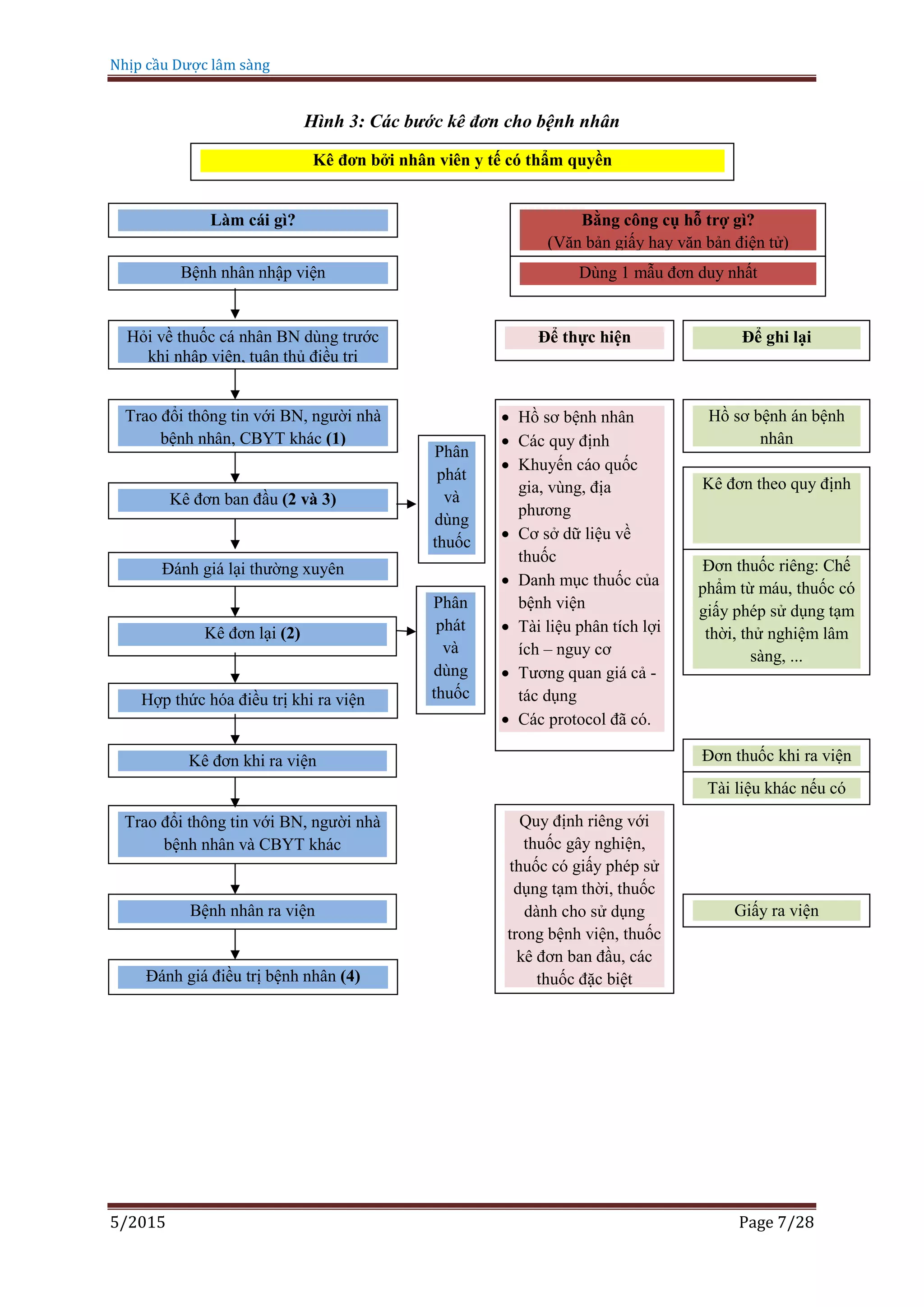
Hình 3: Các bước kê đơn cho bệnh nhân
Kê đơn bởi nhân viên y tế có thẩm quyền
Làm cái gì? Bằng công cụ hỗ trợ gì?
(Văn bản giấy hay văn bản điện tử)
Dùng 1 mẫu đơn duy nhất
Để thực hiện
thực hiện
Để ghi lại
Bệnh nhân nhập viện
Hỏi về thuốc cá nhân BN dùng trước
khi nhập viện, tuân thủ điều trị
Trao đổi thông tin với BN, người nhà
bệnh nhân, CBYT khác (1)
Kê đơn ban đầu (2 và 3)
Phân
phát
và
dùng
thuốc
Đánh giá lại thường xuyên
Kê đơn lại (2)
Hợp thức hóa điều trị khi ra viện
Kê đơn khi ra viện
Trao đổi thông tin với BN, người nhà
bệnh nhân và CBYT khác
Bệnh nhân ra viện
Đánh giá điều trị bệnh nhân (4)
Hồ sơ bệnh án bệnh
nhân
Kê đơn theo quy định
Đơn thuốc riêng: Chế
phẩm từ máu, thuốc có
giấy phép sử dụng tạm
thời, thử nghiệm lâm
sàng, ...
 Hồ sơ bệnh nhân
 Các quy định
 Khuyến cáo quốc
gia, vùng, địa
phương
 Cơ sở dữ liệu về
thuốc
 Danh mục thuốc của
bệnh viện
 Tài liệu phân tích lợi
ích – nguy cơ
 Tương quan giá cả -
tác dụng
 Các protocol đã có.
Phân
phát
và
dùng
thuốc
Đơn thuốc khi ra viện
Tài liệu khác nếu có
Giấy ra viện
Quy định riêng với
thuốc gây nghiện,
thuốc có giấy phép sử
dụng tạm thời, thuốc
dành cho sử dụng
trong bệnh viện, thuốc
kê đơn ban đầu, các
thuốc đặc biệt
Nhịp cầu Dược lâm sàng
5/2015 Page 8/28
(1) Trước khi kê đơn, cần biết:
- Tình trạng bệnh nhân
- Tiền sử bệnh, dị ứng
- Tiền sử dùng thuốc, quá trình bệnh lý
- Các xét nghiệm lâm sàng và cận lâm sàng
- Hội chẩn đối với ca phức tạp
(2) Cấu trúc của đơn thuốc:
- Họ và tên bệnh nhân
- Giới tính, ngày sinh
- Cân nặng và diện tích về mặt cơ thể đặc biệt trong lão khoa, nhi khoa, hóa trị
liệu...
- Ghi có thai hay cho con bú (nếu có)
- Chức danh, tên và chữ kí của người kê đơn
- Đơn kê của bác sĩ thực tập được hợp thức theo quy định
- Đơn vị y tế, khoa lâm sàng
- Ngày và giờ kê đơn, cho dù là đơn kê ban đầu, đơn kê lại, thay thế hay ngưng điều
trị
- Tên hoạt chất hoặc tên biệt dược, liều dùng, dạng bào chế
- Nếu kê dược phẩm chưa được cấp phép lưu hành, người kê đơn phải thông báo
cho bệnh nhân và ghi trong đơn : “Kê đơn thuốc chưa có giấy phép lưu hành” ,
thông báo cho bệnh nhân về điều kiện được chi trả bởi bảo hiểm y tế của dược
phẩm, nêu lí do kê đơn trong hồ sơ bệnh án.
- Đường dùng
- Thời gian điều trị (khi biết trước hoặc ghi theo quy định)
- Các thức đánh giá điều trị
- Liều dùng cho mỗi lần và mỗi ngày
- Thời điểm dùng thuốc
- Đối với thuốc tiêm: cách pha, tốc độ và thời gian truyền (ghi rõ ràng, chi tiết hoặc
ghi theo một protocol đã soạn sẵn).
- Ghi chú kèm theo với một số điều trị đặc biệt (ví dụ: INR mục tiêu đối với bệnh
nhân dùng AVK)
Chọn thuốc bằng cách phân tích lợi ích - nguy cơ:
- Dựa trên các tài liệu tham khảo, tương quan giá cả - tác dụng, các hướng dẫn.
- Sử dụng dang mục thuốc tại bệnh viện (hoặc tài liệu tương đương) và danh sách
các pha chế thuốc thực hiện tại Khoa dược bệnh viện.
(3) Đơn thuốc ban đầu nêu rõ:
- Thuốc ban đầu
- Thuốc duy trì
- Thuốc thay thế và thuốc tác dụng tương đương
- Thuốc ngưng sử dụng
(4) Đơn thuốc khi bệnh nhân ra viện:
- Ngày kê đơn
- Người kê đơn (mã số nghề nghiệp)
- Thông tin về cơ sở y tế (tên, địa chỉ, khoa lâm sàng)
Nhịp cầu Dược lâm sàng
5/2015 Page 9/28
- Bệnh nhân (họ và tên, giới tính, ngày sinh hoặc tuổi, cân nặng, chiều cao và diện
tích bề mặt cơ thể)
- Thuốc (ghi tên biệt dược hoặc hoạt chất chính theo Tên chung quốc tế hoặc tên
trong Dược điển Châu Âu hoặc Dược điển Pháp)
- Thời gian điều trị
- Đơn thuốc có giá trị sử dụng để mua thuốc bao nhiều đợt (ví dụ: đơn thuốc kê
thuốc dùng 1 tháng, và có thể mua thuốc 2 lần mà không cần tái khám).
Những sai sót trong kê đơn
Việc tổng quan tài liệu cho phép tìm ra những sai sót gắn với quá trình kê đơn.
Theo tổng kết “Những sai sót trong sử dụng thuốc” của Afssaps năm 2010, 8% trong số 1124
sai sót được báo cáo năm 2009 là sai sót trong kê đơn và theo tổng kết năm 2009, trong giai
đoạn 2005-2008 có 6.9% trong số 1028 sai sót là sai sót trong kê đơn.
Những tổng kết như vậy cho phép tìm ra nhiều nguyên nhân ngầm thường gây ra sai sót, đặc
biệt là do phần mềm kê đơn điện tử, do thiếu hiểu biết về thuốc, hay do sai sót trong quá trình
sao chép đơn.
Nghiên cứu EVISA (Báo cáo của CCECQA về các sự cố không mong muốn trong chăm sóc y
tế trong cộng đồng: Tần số và phân tích sâu nguyên nhân, 08/2009) cũng chỉ ra các hoạt động
y tế có nguy cơ sai sót:
- Khiếm khuyết trong trao đổi thông tin giữa bác sĩ - bệnh nhân
- Tư vấn y tế qua điện thoại
- Lựa chọn điều trị sai
- Khiếm khuyết trong phòng ngừa hoặc giám sát
- Thiếu trao đổi thông tin giữa các cán bộ y tế
Theo nghiên cứu ENEIS 2004 (điều tra quốc gia về các sự cố không mong muốn trong chăm
sóc y tế), trong số 47 sai sót có thể tránh được trong quá trình điều trị, có 23 sai sót (48.6%) là
sai sót trong thực hiện chăm sóc bệnh nhân, 9 sai sót (15.8%) về chỉ định điều trị sai, 15 sai
sót (35.6%) là chậm trễ trong thực hiện chăm sóc y tế. Nghiên cứu năm 2009 cho kết quả
tương tự.
Những yếu tố nguy cơ gây sai sót thường gặp:
- Yếu tố liên quan tới các hoạt động y: Thiếu protocol, kế hoạch tổ chức các hoạt động
không phù hợp, chậm trả kết quả xét nghiệm, tiếp cận thông tin kém, khó truy tìm
thông tin từ cán bộ y tế khác, protocol không phù hợp, chăm sóc y tế không đúng lĩnh
vực chuyên môn, protocol chưa được biết đến,...
- Yếu tố cá nhân: Thiếu trao đổi thông tin giữa cán bộ y tế và bệnh nhân, hay giữa cán
bộ y tế và người nhà bệnh nhân, hiểu biết mang tính lý thuyết của cán bộ y tế, cán bộ y
tế thiếu năng lực chuyên môn ,...
- Yếu tố môi trường: Khối lượng công việc lớn, thiết bị y tế không có hoặc không phù
hợp,...
Nhịp cầu Dược lâm sàng
5/2015 Page 10/28
- Yếu tố liên quan tới đội ngũ nhân viên: Thông tin nội bộ kém, việc giám sát, hướng
dẫn lẫn nhau trong đội ngũ CBYT không phù hợp...
- Yếu tố liên quan tới tổ chức: Thiếu phối hợp giữa các khoa, phòng; quản lý nhân lực
hoặc nguồn nhân lực không phù hợp...
- Yếu tố liên quan đến môi trường của BV: Nguồn lực y tế chưa đủ hoặc còn yếu kém,
thiếu văn hóa báo cáo các tình huống nguy hiểm...
Theo cơ sở dữ liệu MEDMARK của dược điển Mỹ, những sai sót trong sử dụng thuốc
gắn với kê đơn chiếm 1% tổng số sai sót trong sử dụng thuốc được báo cáo năm 2004.
Cuối cùng, theo nghiên cứu thực hiện tại bệnh viện Croix-Rousse de Lyon, những sai
sót trong sử dụng thuốc do kê đơn bằng điện tử phần lớn là sai sót trong điền vào chỗ trống và
kê đơn các dung dịch ion pha tiêm.
Nguyên nhân có thể gây sai sót trong quá trình kê đơn
- Bác sĩ kê đơn bằng miệng và CBYT khác ghi chép
- Không rõ người kê đơn
- Không rõ bệnh nhân
- Đơn khó đọc
- Đơn điện tử bị sai
- Viết tắt
- Ghi sai không chính xác hoặc lỗi : Tên, dạng bào chế, liều dùng, chế độ
liều, thời gian dùng, thời điểm dùng, đường dùng
- Chọn thuốc sai
- Không tuân thủ chống chỉ định
- Có tương tác thuốc
- Không cân nhắc đến bệnh mắc kèm
- Không nêu rõ cách thức giám sát, theo dõi điều trị
Nhịp cầu Dược lâm sàng
5/2015 Page 11/28
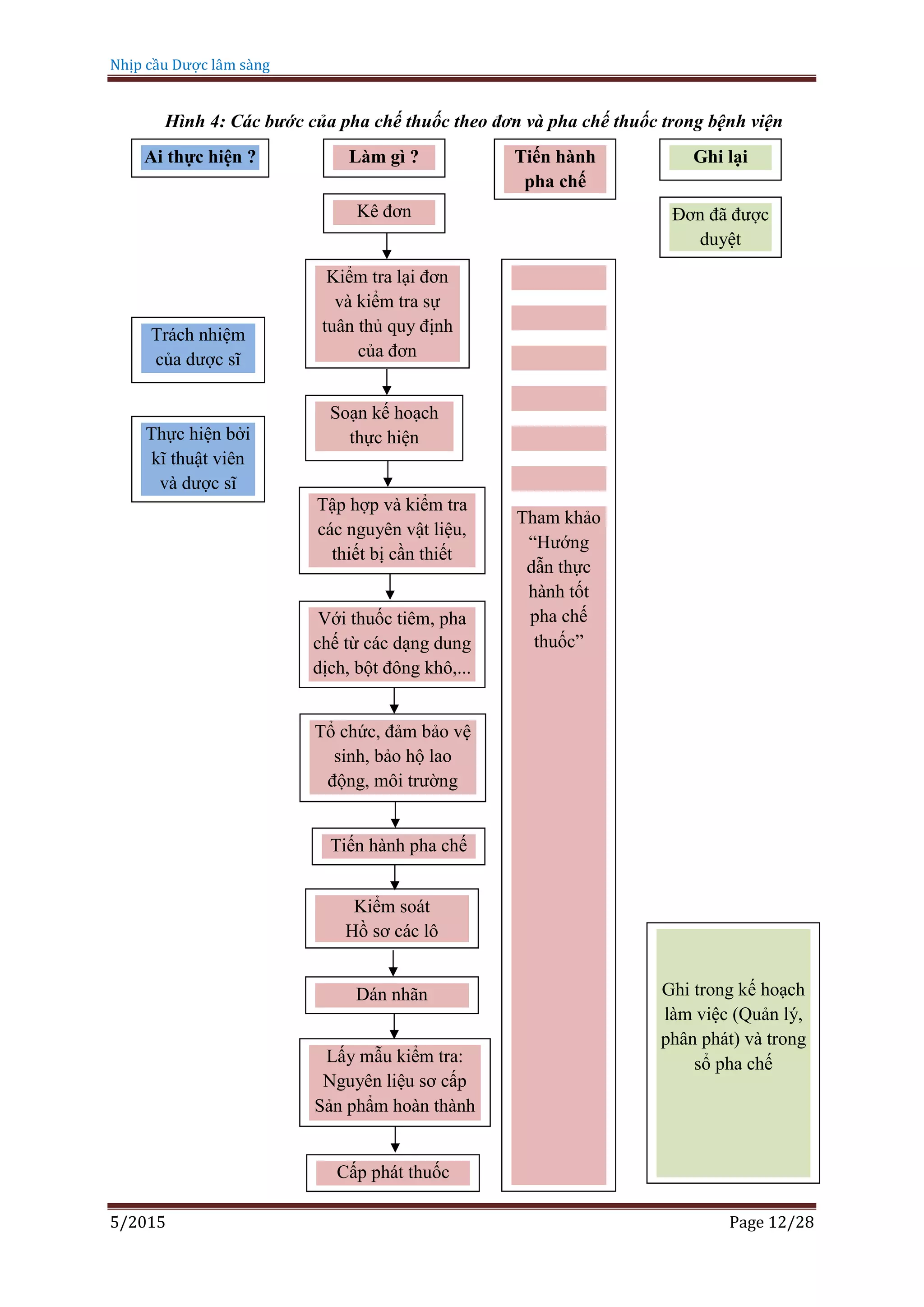
3. PHA CHẾ THUỐC THEO ĐƠN VÀ PHA CHẾ THUỐC
Định nghĩa
Pha chế thuốc là nhiệm vụ của dược sĩ. Pha chế thuốc phải thực hiện theo “Hướng dẫn thực
hành tốt pha chế thuốc”, tiến hành bởi Khoa Dược BV.
Nhiệm vụ của Khoa Dược BV bao gồm pha chế, kiểm soát và cung ứng thuốc.
Để thực hiện một số pha chế thuốc đặc biệt (khác với pha chế theo đơn) như pha chế thuốc
thử nghiệm , thuốc phóng xạ, Khoa Dược BV cần giấy phép đặc biệt theo quy định của pháp
luật hiện hành.
Khoa Dược BV có thể pha chế tất cả các loại thuốc (ngoại trừ sản phẩm của liệu pháp gen và
tế bào), thực hiện pha chế theo hướng dẫn của dược điển và theo “Hướng dẫn thực hành tốt
pha chế thuốc” khi dạng thuốc đó không có mặt trên thị trường hoặc dự trữ thuốc bị thiếu
hụt...
Thuốc đã pha chế theo đơn được phân phát đến một hoặc nhiều bệnh nhân và phảia áo cáo
đến Tổ chức quản lý dược Pháp Afssaps.
Việc pha chế theo liều dùng do y tá tiến hành trước khi BN dùng thuốc không
nằm trong mục này
Nhịp cầu Dược lâm sàng
5/2015 Page 12/28
Hình 4: Các bước của pha chế thuốc theo đơn và pha chế thuốc trong bệnh viện
Ai thực hiện ? Làm gì ? Tiến hành
pha chế
Ghi lại
Kê đơn
Kiểm tra lại đơn
và kiểm tra sự
tuân thủ quy định
của đơn
Trách nhiệm
của dược sĩ
Soạn kế hoạch
thực hiệnThực hiện bởi
kĩ thuật viên
và dược sĩ
Tập hợp và kiểm tra
các nguyên vật liệu,
thiết bị cần thiết
Với thuốc tiêm, pha
chế từ các dạng dung
dịch, bột đông khô,...
Tổ chức, đảm bảo vệ
sinh, bảo hộ lao
động, môi trường
Tiến hành pha chế
Kiểm soát
Hồ sơ các lô
Dán nhãn
Lấy mẫu kiểm tra:
Nguyên liệu sơ cấp
Sản phẩm hoàn thành
Cấp phát thuốc
Tham khảo
“Hướng
dẫn thực
hành tốt
pha chế
thuốc”
Đơn đã được
duyệt
Ghi trong kế hoạch
làm việc (Quản lý,
phân phát) và trong
sổ pha chế
Nhịp cầu Dược lâm sàng
5/2015 Page 13/28
Cần phải:
- Chỉ pha chế một loại thuốc mỗi lần để tránh nhầm lẫn và tránh nhiễm tạp chất
- Giao cho cùng một người (đủ điều kiện) thực hiện toàn bộ một quá trình pha chế
- Không làm gián đoạn quá trình pha chế
- Tuân thủ các thủ tục và các hướng dẫn
- Viết lại trong hồ sơ lô tất cả các dữ liệu cần thiết để đảm bảo chất lượng: viết sau
khi thực hiện mỗi bước pha chế.
Đối với tất cả các pha chế, cần tuân thủ các quy tắc sau:
- Đảm bảo sự sạch sẽ của thiết bị và khu vực pha chế
- Đảm bảo thiết bị hoạt động tốt, nhất là quá trình hiệu chuẩn
- Không sử dụng nguyên liệu, bao bì của lô trước. Tất cả các sản phẩm, các tồn dư từ
quá trình pha chế trước và các tài liệu không cần thiết để ra khỏi khu vực pha chế.
- Đảm bảo có hệ thống thu hồi chất thải
- Không gây ô nhiễm môi trường
- Đảm bảo thiết bị cân phù hợp và cần hiệu chuẩn thường xuyên sau một thời gian
nhất định bởi một tổ chức đã được cấp phép, ít nhất mỗi năm một lần. Đảm bảo
thiết bị đo thể tích phù hợp và được kiểm tra bằng phương pháp thích hợp.
Đối với pha chế không có tài liệu tham khảo (pha chế mới, lần đầu được thực hiện bởi
khoa dược), tính khả thi có nên thực hiện hay không được đánh giá dựa vào các yếu tố:
- Lợi ích điều trị
- Chế phẩm pha chế có lợi để đạt mục tiêu điều trị, giúp điều chỉnh điều trị phù hợp
với bệnh nhân, bệnh nhân dễ chấp nhận điều trị hơn, tăng cường sự tuân thủ điều
trị, giảm thiểu rủi ro.
- Nguy cơ đối với bệnh nhân và người pha chế
- Kĩ thuật pha chế (công thức, nhân sự, trang thiết bị, địa điểm)
- Văn bản hiện hành (cấm, hạn chế, độc hại, tính sẵn có của dược phẩm lưu hành trên
thị trường hoặc dược phẩm có giấy phép sử dụng tạm thời)
Dược sĩ pha chế tuân theo công thức trong dược điển (nếu có).
Dược sĩ có thể từ chối pha chế nếu cho rằng việc pha chế không phù hợp với hiểu biết y
tế, khoa học kĩ thuật hiện tại hoặc độc hại, thông báo cho người kê đơn và đề nghị
thuốc thay thế nếu có.
Những sai sót chính liên quan đến khâu pha chế có thể xảy ra trong các bước:
- Tổ chức, vệ sinh, bảo hộ lao động, đào tạo nhân lực
- Hoạt động pha chế, đóng gói, kiểm tra
- Hoạt động phân chia, đóng gói, ghi nhãn
- Kiểm định chất lượng thiết bị pha chế, thiết bị kiểm tra
- Thẩm định phương pháp pha chế và kiểm tra
Nhịp cầu Dược lâm sàng
5/2015 Page 14/28
- Thông tin xác định các nguyên liệu sơ cấp, các nguyên liệu đã sử dụng, các sản
phẩm đã pha chế.
Ngoài ra, việc kiểm tra chất lượng nguyên liệu cũng như địa điểm, nhân lực, trang thiết
bị cũng có nguy cơ sai sót.
Cuối cùng, cần chú trọng đặc biệt đến ghi nhãn, cần tuân thủ khuyến cáo về ghi nhãn
trong “Hướng dẫn thực hành tốt pha chế thuốc”.
Những sai sót trong quá trình pha chế
- Sai hàm lượng
- Lỗi vô khuẩn
- Nhiễm chéo tạp chất
- Không định tính và định lượng nguyên liệu
- Lỗi cân, không ghi lại dữ liệu về khối lượng sử dụng
- Không phát hiện tương kị lý hóa
- Sai trong lựa chọn tá dược
- Lỗi tính toán
- Lỗi pha loãng
- Lỗi bao bì
- Lỗi đọc quy trình pha chế
- Lỗi do hiểu sai quy trình
- Lỗi liên quan sử dụng, thẩm định thiết bị pha chế
- Không tuân thủ điều kiện pha chế (độ ẩm, ánh sáng,...)
- Lỗi ghi nhãn
Nhịp cầu Dược lâm sàng
5/2015 Page 15/28
4. PHÂN PHÁT THUỐC
Định nghĩa
Phân phát thuốc là một hoạt động của dược khoa bao gồm :
- Phân tích về dược của đơn thuốc
- Chuẩn bị thuốc
- Cung cấp thông tin cần thiết để sử dụng thuốc đúng (gồm cả điều kiện bảo quản
thuốc,…)
Các cán bộ y tế tham gia phân phát thuốc : dược sĩ, dược sĩ nội trú, sinh viên dược năm 5 thực
tập tại bệnh viện trường, kĩ thuật viên dược. Mỗi cơ sở y tế và khoa dược BV có cách tổ chức
phân phát đặc thù.
Thuốc có thể phân phát theo tổng số lượng thuốc dùng của mỗi khoa lâm sàng (phân phát trọn
gói) hoặc phân phát theo từng bệnh nhân cụ thể (phân phát cá nhân). Từng bước áp dụng công
nghệ thông tin để dược sĩ ở Khoa dược trung tâm có thể truy cập được thông tin hồ sơ bệnh án
của bệnh nhân để DS có thể duyệt đơn thuốc trước khi cấp phát.
Những bệnh nhân và những thuốc có nguy cơ cao gặp bệnh gây ra do thuốc cần được theo dõi
đặc biệt, nhất là ở khâu phân phát. Ví dụ như thuốc chống đông, thuốc trị ung thư.
Trừ khi bệnh nhân từ chối, dược sĩ Khoa Dược BV có thể truy cập vào "Hồ sơ sử dụng thuốc
điện tử của bệnh nhân" để hỗ trợ cho việc cấp phát thuốc hợp lý.
Nhịp cầu Dược lâm sàng
5/2015 Page 16/28
Hình 5 : Các bước phân phát thuốc
Phân phát thuốc
Ai làm? Bằng công cụ hỗ trợ nào?Làm gì?
Ghi lạiĐể tiến hành
Kê đơn Đơn kê
Đơn sau
khi đã
duyệt
Phân tích sự phù
hợp hành chính/
pháp lý, phân
tích dược lâm
sàng của đơn
thuốc
DS nội trú
và DS
Hồ sơ bệnh nhân
Đơn thuốc
Các quy định
Khuyến cáo quốc
gia, vùng, địa
phương
Cơ sở dữ liệu về
thuốc
Danh mục thuốc của
BV
Phân tích lợi ích -
nguy cơ
Tính sẵn có của
thuốc
Tương quan giá cả -
tác dụng
Chuẩn bị, pha
chế thuốc theo
đơn
Kĩ thuật
viên, DS nội
trú, dược sĩ
Phân phát trọn
gói hay cho từng
cá nhân BN
Cung cấp thông
tin
Thuốc đã được
phân phát
Trao đổi ý
kiến giữa
bác sĩ và
dược sĩ
Hướng dẫn thực
hành tốt pha chế
thuốc
Các quy định riêng
giành cho thuốc gây
nghiện, thuốc có
giấy phép sử dụng
tạm thời, thuốc
dành cho sử dụng
trong bệnh viện,
thuốc dùng cho thử
nghiệm lâm sàng...
Biểu mẫu
pha chế
Nhịp cầu Dược lâm sàng
5/2015 Page 17/28
Những nguy cơ sai sót chính trong phân phát thuốc:
Theo tổng kết “Những sai sót trong sử dụng thuốc” của Afssaps 2010, 12.0% và 12.6% trong
số 1124 sai sót được báo cáo trong giai đoạn 2005-2008 là sai sót tương ứng trong khâu phân
phát và pha chế thuốc. Theo tổng kết 2009, con số này tương ững là 14.7% và 11.7% trên
tổng số 1082 báo cáo.
Những bước có nguy cơ sai sót: phân tích đơn, trao đổi thông tin, chuẩn bị dạng bào chế, vận
chuyển thuốc đến khoa lâm sàng hoặc đến bệnh nhân. Sai sót chính là sai sót về liều dùng, bỏ
sót thuốc, sai thuốc (tên giống nhau, hình dạng…) và sai dạng bào chế. Những sai sót khác :
đơn khó đọc, bảo quản thuốc, phân tâm hay bị gián đoạn trong công việc.
Cách đảm bảo tốt phân phát thuốc :
- Cập nhật danh mục thuốc sử dụng trong bệnh viện.
- Thực hiện phân tích đơn thuốc bởi dược sĩ
- Chuẩn bị thuốc dưới đơn vị thuốc đơn liều
- Dùng các hộp đựng thuốc để kiểm soát lượng thuốc phân phát
- Dùng các thiết bị tự động để phân phát thuốc.
Nhịp cầu Dược lâm sàng
5/2015 Page 18/28
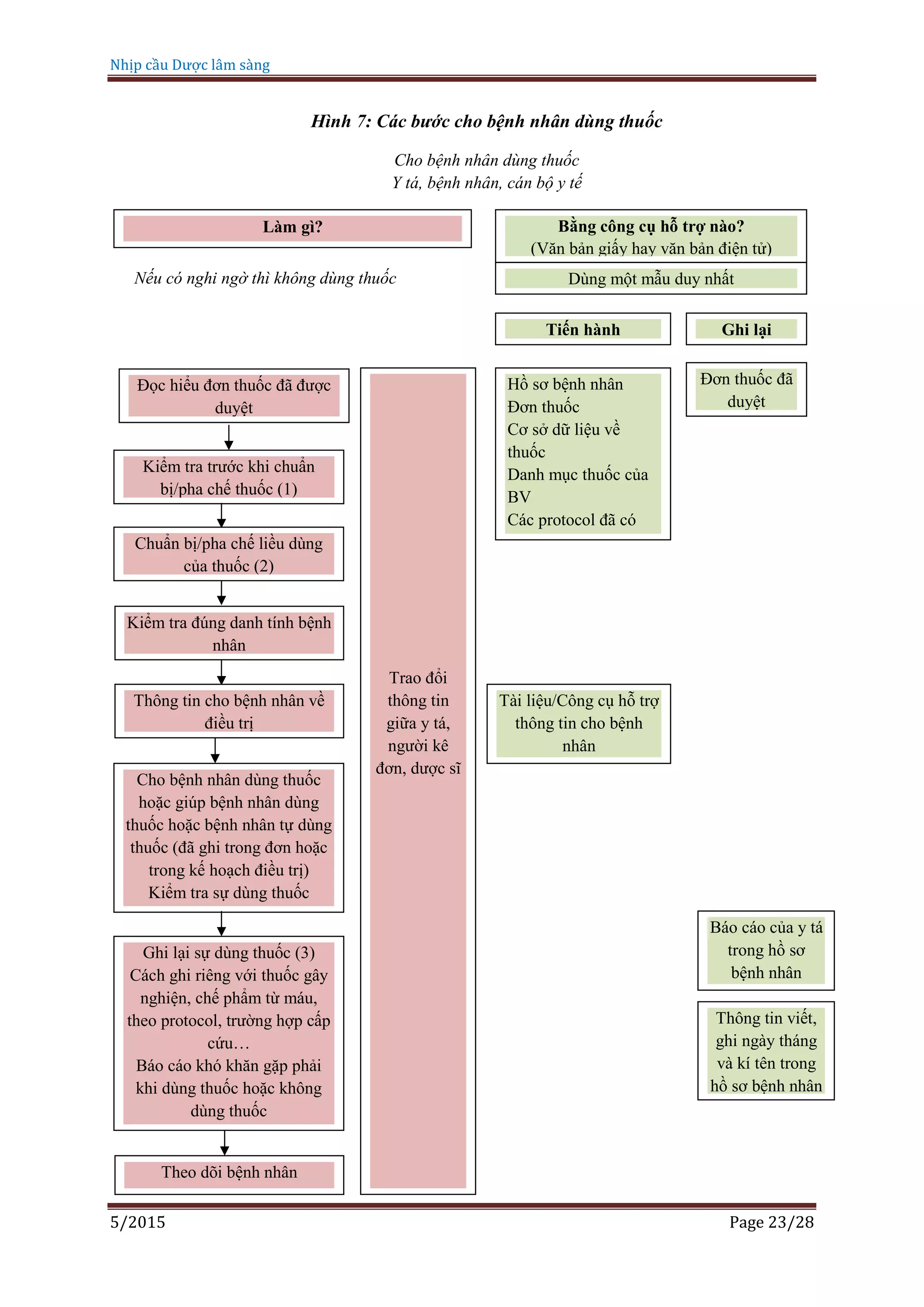
5. VẬN CHUYỂN THUỐC
Định nghĩa
Theo quy định, mọi vận chuyển thuốc giữa Khoa dược BV và các khoa lâm sàng phải đảm
bảo vệ sinh, an toàn, trong nhiệt độ cho phép, có hệ thống an toàn bằng khóa phù hợp, đảm
bảo vận chuyển nhanh khi có yêu cầu khẩn cấp và khi sản phẩm có độ ổn định thấp.
Để đảm bảo an toàn:
- Xe đẩy vận chuyển và các thùng chứa thuốc ghi rõ thông tin và được niêm phong
- Vận chuyển nhanh khi có yêu cầu khẩn cấp và khi sản phẩm có độ ổn định thấp
- Nhiệt độ, ánh sáng phù hợp
- Tổ chức hoạt động tiếp nhận thuốc (nơi tiếp nhận, cán bộ y tế chịu trách nhiệm tiếp
nhận…)
Đảm bảo vệ sinh: Thuốc được vận chuyển trong điều kiện phù hợp.
Người chịu trách nhiệm vận chuyển thuốc từ khoa dược đến khoa lâm sàng cần có danh tính
rõ ràng. Các BV Pháp dùng có đội ngũ chuyên vận chuyển thuốc (thường không phải là nhân
viên được đào tạo về y tế) để đảm nhận công việc này.
Hệ thống vận chuyển đặc thù phải đáp ứng các yêu cầu thuốc đúng thời gian ngay cả trong
trường hợp khẩn cấp và hạn chế di chuyển nhân viên di chuyển.
Những nguy cơ sai sót chính:
- Bao bì bị hỏng
- Không tuân thủ điều kiện bảo quản:
- Ánh sáng
- Nhiệt độ
- Áp suất
- Độ ẩm
Nhịp cầu Dược lâm sàng
5/2015 Page 19/28
Hình 6: Các bước vận chuyển thuốc
Vận chuyển thuốc
Làm gì? Ghi lạiAi làm?
Dùng dụng cụ đựng thuốc được
khóa an toàn, người nhận xác định
(bệnh nhân, đơn vị y tế,...)
Dược sĩ, kĩ thuật
viên
Người vận chuyển
xác định rõ danh
tính
Bảng kê vận
chuyển tại Khoa
Dược BV
Vận chuyển trong một dụng cụ
vận chuyển kín đảm bảo:
- Bảo mật
- Vệ sinh
- An toàn
- Bảo quản thuốc tốt
Phiếu theo dõiGiao thuốc
Tiếp nhận và kiểm
tra điều kiện vận
chuyển
Bảng kí nhận tại
Khoa lâm sàng
Nhịp cầu Dược lâm sàng
5/2015 Page 20/28
6. LƯU TRỮ THUỐC
Định nghĩa
Việc lưu trữ và ghi nhãn thuốc trong các khoa lâm sàng phải tuân theo các quy định hiện
hành.
Lựa chọn dụng cụ để lưu trữ thuốc phải đảm bảo an toàn, bảo mật, vệ sinh, tin cậy, rõ ràng.
Nếu dụng cụ có nhiều ngăn, phải sắp xếp và ghi nhãn phù hợp để giảm nguy cơ sai sót hay
nhầm lẫn thuốc.
Việc lựa chọn dụng cụ phải được duyệt bởi dược sĩ, sau khi thống nhất với bác sĩ, y tá, và cần
đồng nhất cả bệnh viện.
Tối ưu hóa lưu trữ liên quan đến:
- Giảm ứ đọng thuốc trong khoa lâm sàng
- Hệ thống sắp xếp phù hợp với quản lý, tối ưu hóa sử dụng trang thiết bị (tủ thuốc cố
định hoặc lưu động, dán nhãn đúng quy chế, tủ thuốc sử dụng theo nguyên tắc tối ưu
hóa sử dụng, thuốc cần quản lý đặc biệt (kháng sinh, chế phẩm từ máu, thuốc đắt tiền
…)
- Tiếp nhận và lưu trữ thuốc trong phòng kín, tủ kín
- Thuốc gây nghiện được lưu trữ riêng biệt trong phòng hoặc tủ có khóa, không chứa
các thuốc loại khác.
- Tổ chức hệ thống kiểm soát việc vận chuyển thuốc từ khoa dược tới khoa lâm sàng (kí
nhận biên lai)
- Theo dõi và ghi lại hàng ngày nhiệt độ tủ lạnh đựng thuốc tại khao lâm sàng.
- Trả lại thuốc không sử dụng (nếu có thể, trong khoảng thời gian hợp lý trước khi hết
hạn để có thể tái sử dụng)
- Thường xuyên kiểm tra tủ thuốc tại khoa lâm sàng, nhất là ngày hết hạn, số lượng
thuốc có bảo đảm lớn hơn lượng tối thiểu và nhỏ hơn lượng thuốc tối đa.
Tại Khoa dược BV:
- Vùng lưu trữ, phân phát thuốc được mô tả trong “Hướng dẫn thực hành tốt Khoa
Dược bệnh viện” và phù hợp với phương thức phân phối thuốc.
- Việc phân phát thuốc có thể được thực hiện tại Khoa dược BV hoặc tại các địa điểm
trung gian gần các khoa lâm sàng.
- Những DS tham gia phân tích đơn thuốc có thể làm việc tại Khoa Dược trung tâm
hoặc làm việc trực tiếp tại Khoa lâm sàng. Từng bước áp dụng công nghệ thông tin và
điện thoại nội bộ để cho phép trao đổi, truy cập thông tin khi cần.
- Để tối ưu hóa phân phát thuốc, tránh sai sót cho các hoạt động lặp đi lặp lại, cần cân
nhắc lợi ích của việc thiết lập các thiết bị phân phát thuốc tự động hóa.
Nhịp cầu Dược lâm sàng
5/2015 Page 21/28
Tại các khoa lâm sàng:
Được thiết kế sao cho 3 khu vực sau được xác định rõ ràng và ở gần nhau :
- Khu vực lưu trữ thuốc
Thuốc được lưu trữ theo quy định, tủ thuốc hoặc các thiết bị khác được khóa để đảm
bảo an toàn. Khu vực này bao gồm: tủ thuốc cho các nhu cầu cấp bách, tủ dung dịch
thuốc, tủ thuốc gây nghiện có hệ thống khóa an toàn, xe phân phát thuốc và xe đẩy
đựng thuốc cấp cứu nếu có.
Khu vực này cũng có tủ lạnh để bảo quản thuốc ở nhiệt độ thấp (+4o
C). Tủ lạnh này
được thiết kế phù hợp nhu cầu của Khoa lâm sàng và có hệ thống đảm bảo an toàn
(theo dõi nhiệt độ của tủ lạnh hàng ngày, thiết bị báo động khi nhiệt độ thay đổi…),
chỉ dành để lưu trữ thuốc (không chứa đồ uống, thức ăn, mẫu sinh học, bộ phận giải
phẫu…), có quy trình bảo trì thường xuyên, rã đông.
- Khu vực thao tác và pha chế thuốc của y tá
Chất lượng môi trường được xem xét để hạn chế ô nhiễm dung dịch vô khuẩn trong
quá trình pha chế
- Khu vực quản lý bao gồm các thiết bị tin học và thông tin liên lạc phù hợp (điện thoại
nội bộ) với hoạt động và số lượng nhân viên liên quan.
Nguy cơ sai sót chính trong:
- Lưu trữ tại Kho dược chính
- Lưu trữ tại Khoa dược thứ cấp
- Phân bố trong các xe đẩy phân phát thuốc
Biện pháp đảm bảo an toàn trong lưu trữ thuốc:
- Tủ thuốc tại Khoa lâm sàng được khóa an toàn
- Sử dụng tủ thuốc bảo đảm dùng thuốc có hạn sử dụng ngắn trước.
- Ưu tiên việc chuẩn bị thuốc dạng đơn liều
- Tối ưu hóa sự dán nhãn của các tủ thuốc
- Phòng lưu trữ đủ ánh sáng
- Chỉ định người chịu trách nhiệm quản lý lưu trữ trong đơn vị y tế
- Tính đến nguy cơ nhầm lẫn do sự giống nhau về tên và bao bì
- Đảm bảo điều kiện bảo quản tốt
Nhịp cầu Dược lâm sàng
5/2015 Page 22/28
7. DÙNG THUỐC
Định nghĩa
Bệnh nhân dùng thuốc là bước cuối cùng của quá trình sử dụng thuốc, tiếp theo bước kê đơn
và phân phát thuốc.
Bước này gồm các bước :
- Đọc hiểu đơn thuốc
- Lên kế hoạch dùng thuốc
- Chuẩn bị, pha chế thuốc dùng
- Dùng thuốc
- Ghi lại sự dùng thuốc
- Thông tin cho bệnh nhân
- Theo dõi điều trị của bệnh nhân
Cho bệnh nhân dùng thuốc được tiến hành bởi y tá theo quy định hiện hành, sinh viên đang
học y tá có thể tham gia nếu có kinh nghiệm . Trong các tình huống khác chỉ có người kê đơn
được phép cho bệnh nhân dùng thuốc.
Bệnh nhân và thuốc có nguy cơ cao gặp các bệnh gây ra do dùng thuốc cần được theo dõi đặc
biệt ở bước dùng thuốc, nhất là kali clorua, khí y tế, thuốc trị ung thư.
Nhịp cầu Dược lâm sàng
5/2015 Page 23/28
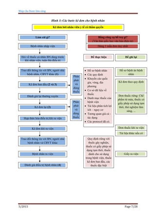
Hình 7: Các bước cho bệnh nhân dùng thuốc
Cho bệnh nhân dùng thuốc
Y tá, bệnh nhân, cán bộ y tế
Làm gì? Bằng công cụ hỗ trợ nào?
(Văn bản giấy hay văn bản điện tử)
Dùng một mẫu duy nhấtNếu có nghi ngờ thì không dùng thuốc
Tiến hành Ghi lại
Đơn thuốc đã
duyệt
Hồ sơ bệnh nhân
Đơn thuốc
Cơ sở dữ liệu về
thuốc
Danh mục thuốc của
BV
Các protocol đã có
Tài liệu/Công cụ hỗ trợ
thông tin cho bệnh
nhân
Báo cáo của y tá
trong hồ sơ
bệnh nhân
Thông tin viết,
ghi ngày tháng
và kí tên trong
hồ sơ bệnh nhân
Trao đổi
thông tin
giữa y tá,
người kê
đơn, dược sĩ
Cho bệnh nhân dùng thuốc
hoặc giúp bệnh nhân dùng
thuốc hoặc bệnh nhân tự dùng
thuốc (đã ghi trong đơn hoặc
trong kế hoạch điều trị)
Kiểm tra sự dùng thuốc
Ghi lại sự dùng thuốc (3)
Cách ghi riêng với thuốc gây
nghiện, chế phẩm từ máu,
theo protocol, trường hợp cấp
cứu…
Báo cáo khó khăn gặp phải
khi dùng thuốc hoặc không
dùng thuốc
Theo dõi bệnh nhân
Đọc hiểu đơn thuốc đã được
duyệt
Kiểm tra trước khi chuẩn
bị/pha chế thuốc (1)
Chuẩn bị/pha chế liều dùng
của thuốc (2)
Kiểm tra đúng danh tính bệnh
nhân
Thông tin cho bệnh nhân về
điều trị
Nhịp cầu Dược lâm sàng
5/2015 Page 24/28
(1) Kiểm tra trước khi chuẩn bị/pha chế thuốc :
- Sự khớp giữa đơn kê đã được duyệt, thuốc được phân phát và danh tính bệnh nhân
- Sự khớp giữa đơn kê và danh tính bệnh nhân : hoạt chất thuốc, liều dùng, hàm lượng,
dạng bào chế phù hợp với đường dùng
- Sự khớp giữa đơn kê và tình trạng lâm sàng bệnh nhân
- Chất lượng thuốc : Chất lượng chung, sự nguyên vẹn của bao bì, ngày hết hạn, điều
kiện bảo quản.
(2) Chuẩn bị/pha chế liều dùng của thuốc:
- Lấy thuốc cho mỗi bệnh nhân
- Tính toán và kiểm tra lại tính toán
- Kiểm tra sự tương hợp giữa dung môi và thuốc nhất là với thuốc tiêm
- Pha chế
- Chia liều vào hộp chia liều dùng của bệnh nhân
- Dán nhãn liều và/hoặc hộp chia liều
(3) Ghi lại sự dùng thuốc :
Thuốc, dạng bào chế, liều dùng, đường dùng, ngày, giờ, dung môi phân tán, dùng trong bao
lâu nếu có, khó khăn gặp phải hoặc không dùng được thuốc, chữ ký,…
Những nguy cơ sai sót chính :
Bệnh nhân dùng thuốc là bước cuối cùng trong chu trình thuốc, có thể bộc lộ sai sót của các
bước trước đó.
Theo tổng kết “Những sai sót trong sử dụng thuốc” của Afssaps năm 2009, 57.1% trong số
1082 sai sót được báo cáo trong giai đoạn 2005-2008 là sai sót khi cho bệnh nhân dùng thuốc.
Theo tổng kết 07-2010 về năm 2009, con số này là 58.7% trên tổng số 1124 báo cáo.
Trong phần lớn trường hợp, sai sót là do nhầm lẫn. Ngoài ra còn có sai sót do thông tin thuốc,
bao bì, tên thuốc giống nhau hoặc lỗi trong chất lượng thuốc. Gần 1/3 số trường hợp là sai sót
thực hành của cán bộ y tế, hầu hết là sai sót do không chú ý, đôi khi do cấp bách hoặc lỗi sử
dụng của bệnh nhân.
Khảo sát ENEIS chỉ ra rằng trong số 36 sự cố không mong muốn có thể tránh được trong điều
trị, 20 (55.3%) là sai sót trong giám sát hoặc theo dõi bệnh nhân. Ngoài ra còn có lỗi trong
pha chế hay chuẩn bị thuốc tiêm.
Nhịp cầu Dược lâm sàng
5/2015 Page 25/28
Nguy cơ sai sót trong bước bệnh nhân dùng thuốc :
- Sai liều, đường dùng, dạng bào chế, thời điểm dùng, dùng trong bao lâu
- Quên dùng thuốc
- Dùng thuốc khi chưa được cho phép hay không được kê
- Lỗi trong kĩ thuật dùng thuốc (ví dụ kĩ thuật tiêm thuốc)
- Dùng thuốc hết hạn hoặc bị hỏng
- Không ghi lại sự dùng thuốc
- Không trả lại cho người kê đơn hoặc dược sĩ thuốc bệnh nhân không dùng
- Lỗi trong lựa chọn thuốc
- Lỗi đọc và diễn giải nhãn thuốc (chiếm 10% các lỗi)
- Lỗi đọc và diễn giải đơn thuốc
- Lỗi trong xác định và sử dụng thiết bị dùng thuốc (ví dụ: kim tiêm, ống truyền...)
- Lỗi của bệnh nhân
- Lỗi chuẩn bị/pha chế cho cuối tuần
- Lỗi thao tác
Phương pháp đảm bảo an toàn trong bước bệnh nhân dùng thuốc:
- Kiểm tra tính đầy đủ thông tin và tính khả thi của đơn thuốc
- Hạn chế sao lại đơn thuốc
- Đọc cẩn thận đơn thuốc
- Dùng thuốc đúng: Không loại bỏ bao bì của thuốc (không sử dụng thuốc khi không
xác định được tên thuốc), giữ bao bì cho đến khi dùng thuốc, xác định danh tính bệnh
nhân
- Ghi lại sự dùng thuốc và sự không dùng thuốc
- Thông tin cho bệnh nhân về phương pháp điều trị
Nhịp cầu Dược lâm sàng
5/2015 Page 26/28
8. THÔNG TIN CHO BỆNH NHÂN
Định nghĩa
Tất cả bệnh nhân điều trị bằng thuốc phải được cung cấp thông tin. Điều này được quy định
trong luật về quyền của bệnh nhân và chất lượng của hệ thống y tế và khuyến cáo “Thực hành
tốt thông tin thuốc” của Cơ quan Y tế Pháp.
Còn có quy định về việc tăng cường an toàn của thuốc và sản phẩm y tế, đặc biệt cung cấp
thông tin cho bệnh nhân khi kê đơn thuốc ngoài giấy phép lưu hành. Người kê đơn phải thông
báo cho bệnh nhân về việc kê đơn dược phẩm không có giấy phép lưu hành, về việc không có
thuốc khác phù hợp, về những lợi ích, rủi ro của dược phẩm, thông báo cho bệnh nhân về điều
kiện được chi trả bởi bảo hiểm y tế của dược phẩm.
Thông tin cho bệnh nhân là trách nhiệm của người kê đơn, đội ngũ chăm sóc và dược sĩ.
Thông tin cho bệnh nhân được ghi lại bởi tất cả các bên liên quan trong hồ sơ bệnh nhân. Chất
lượng thông tin tùy thuộc vào sự đồng ý của bệnh nhân về lựa chọn điều trị.
Hoạt động thông tin thuốc tùy thuộc vào tình hình cụ thể của mỗi bệnh nhân (bệnh lý, mức độ
hiểu biết, văn hóa, lối sống,…). Thực hiện trong không khí tạo sự tin cậy, thông tin dễ hiểu, rõ
ràng, chi tiết, đảm bảo bệnh nhân và người nhà hiểu.Thông tin thuốc được tối ưu hóa bằng
cách soạn thảo các tài liệu thông tin và giáo dục cho bệnh nhân, bao gồm các khuyến cáo
nhằm tối ưu hóa điều trị nhất là sử dụng thuốc tốt và quản lý rủi ro liên quan đến thuốc.
Cần phải:
- Giải thích cho bệnh nhân và người nhà mục tiêu và lợi ích điều trị, tác dụng không
mong muốn và cách ngăn ngừa/điều trị, để bệnh nhân lường trước hậu quả có thể xảy
ra.
- Nếu kê đơn thuốc chưa có giấy phép lưu hành, thông báo cho bệnh nhân về việc kê
đơn dược phẩm không thỏa mãn giấy phép lưu hành, về việc không có thuốc khác phù
hợp, về những lợi ích, rủi ro của dược phẩm, thông báo cho bệnh nhân về điều kiện
được chi trả bởi bảo hiểm y tế của dược phẩm
- Nêu rõ quá trình điều trị (kéo dài bao lâu, liều lượng, cách tự dùng thuốc, uống trước,
trong hay sau bữa ăn, vào thời điểm nào trong ngày,…)
- Nêu cho bệnh nhân lợi ích nếu tuân thủ điều trị và hậu quả nếu không tuân thủ điều trị
- Khuyến khích bệnh nhân quan tâm tới điều trị
- Tăng sự hiểu biết của bệnh nhân
- Lời khuyên để tránh biến chứng và quản lý bệnh
- Nêu rõ những thận trọng khi điều trị
- Giúp bệnh nhân biết được dấu hiệu của tác dụng phụ hay biến chứng
- Giải thích cho bệnh nhân tầm quan trọng của việc báo cáo các sự cố đặc biệt xảy ra
- Yêu cầu bệnh nhân nhắc lại những gì đã hiểu
Nhịp cầu Dược lâm sàng
5/2015 Page 27/28
Cung cấp tất cả thông tin hữu ích cho bác sĩ điều trị, dược sĩ, y tá, người chăm sóc bệnh nhân
tại nhà trong khoảng thời gian phù hợp để đảm bảo tính liên tục trong điều trị của bệnh nhân.
Phải có tài liệu được soạn bởi cán bộ y tế, nêu rõ cách sử dụng một một vài thiết bị y tế, thời
điểm dùng, tác dụng phụ có thể xảy ra, liên lạc với ai khi có sự cố.
Thông tin chuyên môn về bệnh học cũng được nêu cho bệnh nhân để giáo dục bệnh nhân về
sử dụng các thiết bị đặc thù cần thiết cho điều trị.
Thông tin cho bệnh nhân được thực hiện bởi bác sĩ, hoặc cán bộ y tế khác hoặc bởi người
được chỉ định bởi hiệp hội bệnh nhân.
Tài liệu tham khảo:
1. Cơ quan điều hành chung về chăm sóc y tế, Pháp (2012). Qualité de la prise en charge
médicamenteuse Outils pour les établissements de santé. Link:
http://www.sante.gouv.fr/IMG/pdf/Guide_qualite_de_la_prise_en_charge_medicamenteuse.p
df
2. Cơ quan tối cao về sức khỏe, Pháp (2005). Organisation du circuit du médicament en
établissement de santé. Link: http://www.infirmiers.com/pdf/circuit_medicament_fiche.pdf

Quá trình sử dụng thuốc trong cơ sở y tế Pháp - sai sót và giải pháp

  • 1.
    Nhịp cầu Dượclâm sàng 5/2015 Page 1/28 Quá trình sử dụng thuốc trong cơ sở y tế Pháp - sai sót và giải pháp Đào Thu Trang1 , Võ Thị Hà2 1. Dược sĩ đang theo học Chương trình Thạc sĩ Y tế công cộng, Pháp 2. Dược sĩ, thạc sĩ, giảng viên ĐH Y Dược Huế Mục lục GIỚI THIỆU............................................................................................................................................ 2 1. QUÁ TRÌNH SỬ DỤNG THUỐC...................................................................................................... 2 2. KÊ ĐƠN THUỐC ............................................................................................................................... 5 3. PHA CHẾ THUỐC THEO ĐƠN VÀ PHA CHẾ THUỐC............................................................... 11 4. PHÂN PHÁT THUỐC...................................................................................................................... 15 5. VẬN CHUYỂN THUỐC.................................................................................................................. 18 6. LƯU TRỮ THUỐC........................................................................................................................... 19 7. DÙNG THUỐC................................................................................................................................. 22 8. THÔNG TIN CHO BỆNH NHÂN.................................................................................................... 26 Tài liệu tham khảo:............................................................................................................................ 27
  • 2.
    Nhịp cầu Dượclâm sàng 5/2015 Page 2/28 GIỚI THIỆU Cải tiến chất lượng trong quá trình sử dụng thuốc trong y tế là một vấn đề quan trọng. Quá trình sử dụng thuốc là một quá trình phức tạp vì nó gồm nhiều giai đoạn khác nhau (kê đơn, pha chế, phân phối, dùng, theo dõi), và liên quan đến nhiều cán bộ y tế khác nhau (nhà sản xuất, bác sĩ, dược sĩ, y tá) và bệnh nhân. Các yếu tố ảnh hưởng đến việc sử dụng thuốc tối ưu cũng rất phức tạp, bao gồm các yếu tố về chất lượng sản phẩm thuốc, năng lực của cán bộ y tế, tổ chức. Cũng giống như các ngành khác, trong thực hành y tế, đặc biệt việc sử dụng thuốc không tránh khỏi những nguy cơ. Trong đa số các trường hợp, các nguy cơ này có thể phòng được. Vì vậy, việc áp dụng một mô hình quản lý nguy cơ liên quan đến quá trình sử dụng thuốc đã được thực hiện thành công ở nhiều nước tiên tiến trên thế giới. Để có thể quản lý nguy cơ và nâng cao chất lượng liên quan đến sử dụng thuốc, cần nắm rõ quá trình sử dụng thuốc cũng như các nguy cơ sai sót liên quan. Dưới đây, xin giới thiệu quá trình sử dụng thuốc tại các cơ sở y tế của Pháp để làm tài liệu tham khảo áp dụng cho quá trìn sử dụng thuốc tại các cơ sở y tế của Việt Nam. 1. QUÁ TRÌNH SỬ DỤNG THUỐC Quá trình sử dụng thuốc (tên tiếng anh là "medication use process") là một quá trình gồm nhiều bước liên quan đến nhiều can bộ y tế khác nhau và phụ thuộc lẫn nhau nhằm một mục đích chung: sử dụng thuốc an toàn, hợp lý và hiệu quả cho bệnh nhân trong cơ sở y tế (Hình 1, 2). Quá trình sử dụng thuốc (QTSDT) có thể chia thành các bước như sau: - Kê đơn (bao gồm cả việc quản lý thuốc cá nhân của bệnh nhân khi nhập viện và việc kiểm tra việc kê đơn khi luân chuyển bệnh nhân sang khoa, cơ sở y tế khác và kê đơn trước khi bệnh nhân xuất viện) - Chuẩn bị, pha chế - Phân phát - Mua sắm - Vận chuyển - Bảo quản và Dự trữ - Dùng thuốc - Thông tin cho bệnh nhân - Theo dõi điều trị Trong các nghiên cứu về sai sót trong quá trình sử dụng thuốc cho thấy tần suất sai sót xảy ra trong từng khâu như sau : - Kê đơn: 7-8% - Pha chế: 12-13% - Phân phát: 12-15% - Dùng thuốc: 57-59% Việc tổ chức quá trình sử dụng thuốc tối ưu sẽ giúp làm giảm nguy cơ, đặc biệt là bệnh gây ra do thuốc, giảm chi phí chăm sóc y tế.
  • 3.
    Nhịp cầu Dượclâm sàng 5/2015 Page 3/28 Hình 1: Sơ đồ quá trình sử dụng thuốc tại một cơ sở y tế có Khoa Dược Ban giám đốc - Hội đồng y khoa của bệnh viện Cán bộ y tế Bệnh nhân Chính sách bảo đảm chất lượng về việc sử dụng thuốc Các chương trình hành động Kê đơn thuốc Phân phát Bảo quản - Dự trữ Dùng thuốc Theo dõi bệnh nhân Kê đơn để xuất viện Mua sắm Trao đổi giữa các cán bộ y tế liên quan Xác định đúng bệnh nhân Thông tin, tư vấn, giáo dục điều trị Điều trị
  • 4.
    Nhịp cầu Dượclâm sàng 5/2015 Page 4/28 Ai tiến hành ? Làm cái gì ? Dùng tài liệu nào ? Cần điều trị bằng thuốc Lưu trữ Bác sĩ Kê đơn Đơn thuốc Dược sĩ Thông tin và theo dõi bệnh nhân Phân phát Đơn thuốc Trao đổi thông tin giữa các cán bộ y tế Y tá - Bệnh nhân Dùng thuốc Đơn thuốc đã được duyệt Thuốc đã đường dùng/tiêm Bản kê của y tá trong hồ sơ bệnh án của bệnh nhân Hình 2: Quá trình sử dụng thuốc
  • 5.
    Nhịp cầu Dượclâm sàng 5/2015 Page 5/28 2. KÊ ĐƠN THUỐC Định nghĩa Kê đơn là hoạt động y tế được thực hiện bởi nhân viên y tế có thẩm quyền như : bác sĩ, nha sĩ, với bác sĩ sản khoa thì việc kê đơn được kiểm soát chặt chẽ hơn, và nhân viên y tế khác được ủy quyền theo quy định hiện hành. Danh sách nhân viên y tế có thẩm quyền kê đơn phải được cập nhật cho dược sĩ khoa dược BV. Việc kê đơn được thực hiện dưới dạng văn bản viết hoặc văn bản điện tử dưới những điều kiện nhất định. Các đơn thuốc phải có thông tin hướng dẫn về phân phát và sử dụng thuốc. Theo quy định của pháp luật, bác sĩ được tự quyết định kê thuốc mà bác sĩ cho rằng phù hợp nhất đối với tình trạng bệnh nhân, chỉ kê giới hạn các thuốc và các can thiệp y tế nào cần thiết để bảo đảm chất lượng, an toàn và hiệu quả điều trị. Bác sĩ phải cân nhắc đến ưu điểm, nhược điểm, bất lợi và kết quả của các phương pháp điều trị khác nhau. Việc kê đơn thuốc được thực hiện sau các thăm khám bệnh nhân nhập viện. Đơn thuốc phải nêu rõ: - Tên, chức danh, bằng cấp và chuyên ngành (nếu có) của người kê đơn, mã số nghề nghiệp (mỗi cán bộ y tế của Pháp khi đăng kí giấy hành nghề được cấp một mã số nghề nghiệp duy nhất để tiện cho việc quản lý), tên, địa chỉ, số điện thoại, email của cơ sở y tế, chữ ký của người kê đơn và ngày kê đơn. - Tên hoạt chất thuốc, liều dùng, đường dùng, mô tả chi tiết cách pha chế (nếu có). - Thời gian điều trị - Họ và tên, giới tính, tuổi, chiều cao và cân nặng của bệnh nhân Việc kê đơn có thể được thực hiện, lưu giữ và gửi đi bằng các phương tiện điện tử với điều kiện phải được xác thực bằng chữ kí điện tử và phải có in đơn ra dưới dạng văn bản giấy ngay khi có thể. Đơn thuốc có thể kê dược phẩm chưa được cấp phép khi không có thuốc khác phù hợp có giấy phép lưu hành hoặc đơn có thể kê thuốc chỉ có giấy phép sử dụng tạm thời, với điều kiện: - Chỉ định hoặc điều kiện sử dụng dược phẩm có trong "Khuyến cáo sử dụng dược phẩm tạm thời" của Văn phòng Quốc gia về An toàn của Thuốc và các Sản phẩm Y tế (Pháp), khuyến cáo này có giá trị không quá 3 năm. - Hoặc khi người kê đơn cam kết dược phẩm rất cần thiết để cải thiện hoặc ổn định tình trạng lâm sàng của bệnh nhân, qua các dữ liệu khoa học đã có. Người kê đơn phải thông báo cho bệnh nhân về thông tin là dược phẩm chưa được cấp phép lưu hành chính thức, về việc không có thuốc khác phù hợp, về những lợi ích, rủi ro của dược phẩm, và ghi trong đơn : “Kê đơn ngoài giấy phép lưu hành”, thông báo cho bệnh nhân về
  • 6.
    Nhịp cầu Dượclâm sàng 5/2015 Page 6/28 điều kiện được chi trả bởi bảo hiểm y tế của dược phẩm và nêu lí do kê đơn trong hồ sơ bệnh án. Trước khi kê đơn, các bác sĩ trong một số cơ sở y tế có thể truy cập "Hồ sơ điện tử sử dụng thuốc của bệnh nhân" sau khi được sự cho phép của bệnh nhân. Mỗi bệnh nhân tại Pháp khi mua thẻ Bảo hiểm Y tế, được phát một thẻ từ Vital, trong đó có "Hồ sơ điện tử sử dụng thuốc của bệnh nhân" lưu thông tin về sử dụng thuốc trong vòng 3 tháng gần đây, do các dược sĩ tại quầy thuốc công cộng nhập cập nhật dữ liệu mỗi lần BN ghé quầy thuốc để mua thuốc. Liên quan đến việc quản lý trong bệnh viện thuốc cá nhân của bệnh nhân vốn được sử dụng trước khi nhập viện, nghị định 06.04.2011 (Pháp) đã quy định là bệnh nhân không nên giữ bất kì loại thuốc cá nhân nào ngoại trừ các thuốc đã được kê đơn ở trong bệnh viện. Mục đích để đảm bảo tính liên tục trong điều trị cho bệnh nhân và an toàn cho bệnh nhân. Ngoài ra, một số loại thuốc cần sự theo dõi chặt chẽ theo từng cá nhân hay theo nhóm khi sử dụng do có thể có một hoặc nhiều tác dụng có hại, đặc biệt là nhóm carbapenem.
  • 7.
    Nhịp cầu Dượclâm sàng 5/2015 Page 7/28 Hình 3: Các bước kê đơn cho bệnh nhân Kê đơn bởi nhân viên y tế có thẩm quyền Làm cái gì? Bằng công cụ hỗ trợ gì? (Văn bản giấy hay văn bản điện tử) Dùng 1 mẫu đơn duy nhất Để thực hiện thực hiện Để ghi lại Bệnh nhân nhập viện Hỏi về thuốc cá nhân BN dùng trước khi nhập viện, tuân thủ điều trị Trao đổi thông tin với BN, người nhà bệnh nhân, CBYT khác (1) Kê đơn ban đầu (2 và 3) Phân phát và dùng thuốc Đánh giá lại thường xuyên Kê đơn lại (2) Hợp thức hóa điều trị khi ra viện Kê đơn khi ra viện Trao đổi thông tin với BN, người nhà bệnh nhân và CBYT khác Bệnh nhân ra viện Đánh giá điều trị bệnh nhân (4) Hồ sơ bệnh án bệnh nhân Kê đơn theo quy định Đơn thuốc riêng: Chế phẩm từ máu, thuốc có giấy phép sử dụng tạm thời, thử nghiệm lâm sàng, ...  Hồ sơ bệnh nhân  Các quy định  Khuyến cáo quốc gia, vùng, địa phương  Cơ sở dữ liệu về thuốc  Danh mục thuốc của bệnh viện  Tài liệu phân tích lợi ích – nguy cơ  Tương quan giá cả - tác dụng  Các protocol đã có. Phân phát và dùng thuốc Đơn thuốc khi ra viện Tài liệu khác nếu có Giấy ra viện Quy định riêng với thuốc gây nghiện, thuốc có giấy phép sử dụng tạm thời, thuốc dành cho sử dụng trong bệnh viện, thuốc kê đơn ban đầu, các thuốc đặc biệt
  • 8.
    Nhịp cầu Dượclâm sàng 5/2015 Page 8/28 (1) Trước khi kê đơn, cần biết: - Tình trạng bệnh nhân - Tiền sử bệnh, dị ứng - Tiền sử dùng thuốc, quá trình bệnh lý - Các xét nghiệm lâm sàng và cận lâm sàng - Hội chẩn đối với ca phức tạp (2) Cấu trúc của đơn thuốc: - Họ và tên bệnh nhân - Giới tính, ngày sinh - Cân nặng và diện tích về mặt cơ thể đặc biệt trong lão khoa, nhi khoa, hóa trị liệu... - Ghi có thai hay cho con bú (nếu có) - Chức danh, tên và chữ kí của người kê đơn - Đơn kê của bác sĩ thực tập được hợp thức theo quy định - Đơn vị y tế, khoa lâm sàng - Ngày và giờ kê đơn, cho dù là đơn kê ban đầu, đơn kê lại, thay thế hay ngưng điều trị - Tên hoạt chất hoặc tên biệt dược, liều dùng, dạng bào chế - Nếu kê dược phẩm chưa được cấp phép lưu hành, người kê đơn phải thông báo cho bệnh nhân và ghi trong đơn : “Kê đơn thuốc chưa có giấy phép lưu hành” , thông báo cho bệnh nhân về điều kiện được chi trả bởi bảo hiểm y tế của dược phẩm, nêu lí do kê đơn trong hồ sơ bệnh án. - Đường dùng - Thời gian điều trị (khi biết trước hoặc ghi theo quy định) - Các thức đánh giá điều trị - Liều dùng cho mỗi lần và mỗi ngày - Thời điểm dùng thuốc - Đối với thuốc tiêm: cách pha, tốc độ và thời gian truyền (ghi rõ ràng, chi tiết hoặc ghi theo một protocol đã soạn sẵn). - Ghi chú kèm theo với một số điều trị đặc biệt (ví dụ: INR mục tiêu đối với bệnh nhân dùng AVK) Chọn thuốc bằng cách phân tích lợi ích - nguy cơ: - Dựa trên các tài liệu tham khảo, tương quan giá cả - tác dụng, các hướng dẫn. - Sử dụng dang mục thuốc tại bệnh viện (hoặc tài liệu tương đương) và danh sách các pha chế thuốc thực hiện tại Khoa dược bệnh viện. (3) Đơn thuốc ban đầu nêu rõ: - Thuốc ban đầu - Thuốc duy trì - Thuốc thay thế và thuốc tác dụng tương đương - Thuốc ngưng sử dụng (4) Đơn thuốc khi bệnh nhân ra viện: - Ngày kê đơn - Người kê đơn (mã số nghề nghiệp) - Thông tin về cơ sở y tế (tên, địa chỉ, khoa lâm sàng)
  • 9.
    Nhịp cầu Dượclâm sàng 5/2015 Page 9/28 - Bệnh nhân (họ và tên, giới tính, ngày sinh hoặc tuổi, cân nặng, chiều cao và diện tích bề mặt cơ thể) - Thuốc (ghi tên biệt dược hoặc hoạt chất chính theo Tên chung quốc tế hoặc tên trong Dược điển Châu Âu hoặc Dược điển Pháp) - Thời gian điều trị - Đơn thuốc có giá trị sử dụng để mua thuốc bao nhiều đợt (ví dụ: đơn thuốc kê thuốc dùng 1 tháng, và có thể mua thuốc 2 lần mà không cần tái khám). Những sai sót trong kê đơn Việc tổng quan tài liệu cho phép tìm ra những sai sót gắn với quá trình kê đơn. Theo tổng kết “Những sai sót trong sử dụng thuốc” của Afssaps năm 2010, 8% trong số 1124 sai sót được báo cáo năm 2009 là sai sót trong kê đơn và theo tổng kết năm 2009, trong giai đoạn 2005-2008 có 6.9% trong số 1028 sai sót là sai sót trong kê đơn. Những tổng kết như vậy cho phép tìm ra nhiều nguyên nhân ngầm thường gây ra sai sót, đặc biệt là do phần mềm kê đơn điện tử, do thiếu hiểu biết về thuốc, hay do sai sót trong quá trình sao chép đơn. Nghiên cứu EVISA (Báo cáo của CCECQA về các sự cố không mong muốn trong chăm sóc y tế trong cộng đồng: Tần số và phân tích sâu nguyên nhân, 08/2009) cũng chỉ ra các hoạt động y tế có nguy cơ sai sót: - Khiếm khuyết trong trao đổi thông tin giữa bác sĩ - bệnh nhân - Tư vấn y tế qua điện thoại - Lựa chọn điều trị sai - Khiếm khuyết trong phòng ngừa hoặc giám sát - Thiếu trao đổi thông tin giữa các cán bộ y tế Theo nghiên cứu ENEIS 2004 (điều tra quốc gia về các sự cố không mong muốn trong chăm sóc y tế), trong số 47 sai sót có thể tránh được trong quá trình điều trị, có 23 sai sót (48.6%) là sai sót trong thực hiện chăm sóc bệnh nhân, 9 sai sót (15.8%) về chỉ định điều trị sai, 15 sai sót (35.6%) là chậm trễ trong thực hiện chăm sóc y tế. Nghiên cứu năm 2009 cho kết quả tương tự. Những yếu tố nguy cơ gây sai sót thường gặp: - Yếu tố liên quan tới các hoạt động y: Thiếu protocol, kế hoạch tổ chức các hoạt động không phù hợp, chậm trả kết quả xét nghiệm, tiếp cận thông tin kém, khó truy tìm thông tin từ cán bộ y tế khác, protocol không phù hợp, chăm sóc y tế không đúng lĩnh vực chuyên môn, protocol chưa được biết đến,... - Yếu tố cá nhân: Thiếu trao đổi thông tin giữa cán bộ y tế và bệnh nhân, hay giữa cán bộ y tế và người nhà bệnh nhân, hiểu biết mang tính lý thuyết của cán bộ y tế, cán bộ y tế thiếu năng lực chuyên môn ,... - Yếu tố môi trường: Khối lượng công việc lớn, thiết bị y tế không có hoặc không phù hợp,...
  • 10.
    Nhịp cầu Dượclâm sàng 5/2015 Page 10/28 - Yếu tố liên quan tới đội ngũ nhân viên: Thông tin nội bộ kém, việc giám sát, hướng dẫn lẫn nhau trong đội ngũ CBYT không phù hợp... - Yếu tố liên quan tới tổ chức: Thiếu phối hợp giữa các khoa, phòng; quản lý nhân lực hoặc nguồn nhân lực không phù hợp... - Yếu tố liên quan đến môi trường của BV: Nguồn lực y tế chưa đủ hoặc còn yếu kém, thiếu văn hóa báo cáo các tình huống nguy hiểm... Theo cơ sở dữ liệu MEDMARK của dược điển Mỹ, những sai sót trong sử dụng thuốc gắn với kê đơn chiếm 1% tổng số sai sót trong sử dụng thuốc được báo cáo năm 2004. Cuối cùng, theo nghiên cứu thực hiện tại bệnh viện Croix-Rousse de Lyon, những sai sót trong sử dụng thuốc do kê đơn bằng điện tử phần lớn là sai sót trong điền vào chỗ trống và kê đơn các dung dịch ion pha tiêm. Nguyên nhân có thể gây sai sót trong quá trình kê đơn - Bác sĩ kê đơn bằng miệng và CBYT khác ghi chép - Không rõ người kê đơn - Không rõ bệnh nhân - Đơn khó đọc - Đơn điện tử bị sai - Viết tắt - Ghi sai không chính xác hoặc lỗi : Tên, dạng bào chế, liều dùng, chế độ liều, thời gian dùng, thời điểm dùng, đường dùng - Chọn thuốc sai - Không tuân thủ chống chỉ định - Có tương tác thuốc - Không cân nhắc đến bệnh mắc kèm - Không nêu rõ cách thức giám sát, theo dõi điều trị
  • 11.
    Nhịp cầu Dượclâm sàng 5/2015 Page 11/28 3. PHA CHẾ THUỐC THEO ĐƠN VÀ PHA CHẾ THUỐC Định nghĩa Pha chế thuốc là nhiệm vụ của dược sĩ. Pha chế thuốc phải thực hiện theo “Hướng dẫn thực hành tốt pha chế thuốc”, tiến hành bởi Khoa Dược BV. Nhiệm vụ của Khoa Dược BV bao gồm pha chế, kiểm soát và cung ứng thuốc. Để thực hiện một số pha chế thuốc đặc biệt (khác với pha chế theo đơn) như pha chế thuốc thử nghiệm , thuốc phóng xạ, Khoa Dược BV cần giấy phép đặc biệt theo quy định của pháp luật hiện hành. Khoa Dược BV có thể pha chế tất cả các loại thuốc (ngoại trừ sản phẩm của liệu pháp gen và tế bào), thực hiện pha chế theo hướng dẫn của dược điển và theo “Hướng dẫn thực hành tốt pha chế thuốc” khi dạng thuốc đó không có mặt trên thị trường hoặc dự trữ thuốc bị thiếu hụt... Thuốc đã pha chế theo đơn được phân phát đến một hoặc nhiều bệnh nhân và phảia áo cáo đến Tổ chức quản lý dược Pháp Afssaps. Việc pha chế theo liều dùng do y tá tiến hành trước khi BN dùng thuốc không nằm trong mục này
  • 12.
    Nhịp cầu Dượclâm sàng 5/2015 Page 12/28 Hình 4: Các bước của pha chế thuốc theo đơn và pha chế thuốc trong bệnh viện Ai thực hiện ? Làm gì ? Tiến hành pha chế Ghi lại Kê đơn Kiểm tra lại đơn và kiểm tra sự tuân thủ quy định của đơn Trách nhiệm của dược sĩ Soạn kế hoạch thực hiệnThực hiện bởi kĩ thuật viên và dược sĩ Tập hợp và kiểm tra các nguyên vật liệu, thiết bị cần thiết Với thuốc tiêm, pha chế từ các dạng dung dịch, bột đông khô,... Tổ chức, đảm bảo vệ sinh, bảo hộ lao động, môi trường Tiến hành pha chế Kiểm soát Hồ sơ các lô Dán nhãn Lấy mẫu kiểm tra: Nguyên liệu sơ cấp Sản phẩm hoàn thành Cấp phát thuốc Tham khảo “Hướng dẫn thực hành tốt pha chế thuốc” Đơn đã được duyệt Ghi trong kế hoạch làm việc (Quản lý, phân phát) và trong sổ pha chế
  • 13.
    Nhịp cầu Dượclâm sàng 5/2015 Page 13/28 Cần phải: - Chỉ pha chế một loại thuốc mỗi lần để tránh nhầm lẫn và tránh nhiễm tạp chất - Giao cho cùng một người (đủ điều kiện) thực hiện toàn bộ một quá trình pha chế - Không làm gián đoạn quá trình pha chế - Tuân thủ các thủ tục và các hướng dẫn - Viết lại trong hồ sơ lô tất cả các dữ liệu cần thiết để đảm bảo chất lượng: viết sau khi thực hiện mỗi bước pha chế. Đối với tất cả các pha chế, cần tuân thủ các quy tắc sau: - Đảm bảo sự sạch sẽ của thiết bị và khu vực pha chế - Đảm bảo thiết bị hoạt động tốt, nhất là quá trình hiệu chuẩn - Không sử dụng nguyên liệu, bao bì của lô trước. Tất cả các sản phẩm, các tồn dư từ quá trình pha chế trước và các tài liệu không cần thiết để ra khỏi khu vực pha chế. - Đảm bảo có hệ thống thu hồi chất thải - Không gây ô nhiễm môi trường - Đảm bảo thiết bị cân phù hợp và cần hiệu chuẩn thường xuyên sau một thời gian nhất định bởi một tổ chức đã được cấp phép, ít nhất mỗi năm một lần. Đảm bảo thiết bị đo thể tích phù hợp và được kiểm tra bằng phương pháp thích hợp. Đối với pha chế không có tài liệu tham khảo (pha chế mới, lần đầu được thực hiện bởi khoa dược), tính khả thi có nên thực hiện hay không được đánh giá dựa vào các yếu tố: - Lợi ích điều trị - Chế phẩm pha chế có lợi để đạt mục tiêu điều trị, giúp điều chỉnh điều trị phù hợp với bệnh nhân, bệnh nhân dễ chấp nhận điều trị hơn, tăng cường sự tuân thủ điều trị, giảm thiểu rủi ro. - Nguy cơ đối với bệnh nhân và người pha chế - Kĩ thuật pha chế (công thức, nhân sự, trang thiết bị, địa điểm) - Văn bản hiện hành (cấm, hạn chế, độc hại, tính sẵn có của dược phẩm lưu hành trên thị trường hoặc dược phẩm có giấy phép sử dụng tạm thời) Dược sĩ pha chế tuân theo công thức trong dược điển (nếu có). Dược sĩ có thể từ chối pha chế nếu cho rằng việc pha chế không phù hợp với hiểu biết y tế, khoa học kĩ thuật hiện tại hoặc độc hại, thông báo cho người kê đơn và đề nghị thuốc thay thế nếu có. Những sai sót chính liên quan đến khâu pha chế có thể xảy ra trong các bước: - Tổ chức, vệ sinh, bảo hộ lao động, đào tạo nhân lực - Hoạt động pha chế, đóng gói, kiểm tra - Hoạt động phân chia, đóng gói, ghi nhãn - Kiểm định chất lượng thiết bị pha chế, thiết bị kiểm tra - Thẩm định phương pháp pha chế và kiểm tra
  • 14.
    Nhịp cầu Dượclâm sàng 5/2015 Page 14/28 - Thông tin xác định các nguyên liệu sơ cấp, các nguyên liệu đã sử dụng, các sản phẩm đã pha chế. Ngoài ra, việc kiểm tra chất lượng nguyên liệu cũng như địa điểm, nhân lực, trang thiết bị cũng có nguy cơ sai sót. Cuối cùng, cần chú trọng đặc biệt đến ghi nhãn, cần tuân thủ khuyến cáo về ghi nhãn trong “Hướng dẫn thực hành tốt pha chế thuốc”. Những sai sót trong quá trình pha chế - Sai hàm lượng - Lỗi vô khuẩn - Nhiễm chéo tạp chất - Không định tính và định lượng nguyên liệu - Lỗi cân, không ghi lại dữ liệu về khối lượng sử dụng - Không phát hiện tương kị lý hóa - Sai trong lựa chọn tá dược - Lỗi tính toán - Lỗi pha loãng - Lỗi bao bì - Lỗi đọc quy trình pha chế - Lỗi do hiểu sai quy trình - Lỗi liên quan sử dụng, thẩm định thiết bị pha chế - Không tuân thủ điều kiện pha chế (độ ẩm, ánh sáng,...) - Lỗi ghi nhãn
  • 15.
    Nhịp cầu Dượclâm sàng 5/2015 Page 15/28 4. PHÂN PHÁT THUỐC Định nghĩa Phân phát thuốc là một hoạt động của dược khoa bao gồm : - Phân tích về dược của đơn thuốc - Chuẩn bị thuốc - Cung cấp thông tin cần thiết để sử dụng thuốc đúng (gồm cả điều kiện bảo quản thuốc,…) Các cán bộ y tế tham gia phân phát thuốc : dược sĩ, dược sĩ nội trú, sinh viên dược năm 5 thực tập tại bệnh viện trường, kĩ thuật viên dược. Mỗi cơ sở y tế và khoa dược BV có cách tổ chức phân phát đặc thù. Thuốc có thể phân phát theo tổng số lượng thuốc dùng của mỗi khoa lâm sàng (phân phát trọn gói) hoặc phân phát theo từng bệnh nhân cụ thể (phân phát cá nhân). Từng bước áp dụng công nghệ thông tin để dược sĩ ở Khoa dược trung tâm có thể truy cập được thông tin hồ sơ bệnh án của bệnh nhân để DS có thể duyệt đơn thuốc trước khi cấp phát. Những bệnh nhân và những thuốc có nguy cơ cao gặp bệnh gây ra do thuốc cần được theo dõi đặc biệt, nhất là ở khâu phân phát. Ví dụ như thuốc chống đông, thuốc trị ung thư. Trừ khi bệnh nhân từ chối, dược sĩ Khoa Dược BV có thể truy cập vào "Hồ sơ sử dụng thuốc điện tử của bệnh nhân" để hỗ trợ cho việc cấp phát thuốc hợp lý.
  • 16.
    Nhịp cầu Dượclâm sàng 5/2015 Page 16/28 Hình 5 : Các bước phân phát thuốc Phân phát thuốc Ai làm? Bằng công cụ hỗ trợ nào?Làm gì? Ghi lạiĐể tiến hành Kê đơn Đơn kê Đơn sau khi đã duyệt Phân tích sự phù hợp hành chính/ pháp lý, phân tích dược lâm sàng của đơn thuốc DS nội trú và DS Hồ sơ bệnh nhân Đơn thuốc Các quy định Khuyến cáo quốc gia, vùng, địa phương Cơ sở dữ liệu về thuốc Danh mục thuốc của BV Phân tích lợi ích - nguy cơ Tính sẵn có của thuốc Tương quan giá cả - tác dụng Chuẩn bị, pha chế thuốc theo đơn Kĩ thuật viên, DS nội trú, dược sĩ Phân phát trọn gói hay cho từng cá nhân BN Cung cấp thông tin Thuốc đã được phân phát Trao đổi ý kiến giữa bác sĩ và dược sĩ Hướng dẫn thực hành tốt pha chế thuốc Các quy định riêng giành cho thuốc gây nghiện, thuốc có giấy phép sử dụng tạm thời, thuốc dành cho sử dụng trong bệnh viện, thuốc dùng cho thử nghiệm lâm sàng... Biểu mẫu pha chế
  • 17.
    Nhịp cầu Dượclâm sàng 5/2015 Page 17/28 Những nguy cơ sai sót chính trong phân phát thuốc: Theo tổng kết “Những sai sót trong sử dụng thuốc” của Afssaps 2010, 12.0% và 12.6% trong số 1124 sai sót được báo cáo trong giai đoạn 2005-2008 là sai sót tương ứng trong khâu phân phát và pha chế thuốc. Theo tổng kết 2009, con số này tương ững là 14.7% và 11.7% trên tổng số 1082 báo cáo. Những bước có nguy cơ sai sót: phân tích đơn, trao đổi thông tin, chuẩn bị dạng bào chế, vận chuyển thuốc đến khoa lâm sàng hoặc đến bệnh nhân. Sai sót chính là sai sót về liều dùng, bỏ sót thuốc, sai thuốc (tên giống nhau, hình dạng…) và sai dạng bào chế. Những sai sót khác : đơn khó đọc, bảo quản thuốc, phân tâm hay bị gián đoạn trong công việc. Cách đảm bảo tốt phân phát thuốc : - Cập nhật danh mục thuốc sử dụng trong bệnh viện. - Thực hiện phân tích đơn thuốc bởi dược sĩ - Chuẩn bị thuốc dưới đơn vị thuốc đơn liều - Dùng các hộp đựng thuốc để kiểm soát lượng thuốc phân phát - Dùng các thiết bị tự động để phân phát thuốc.
  • 18.
    Nhịp cầu Dượclâm sàng 5/2015 Page 18/28 5. VẬN CHUYỂN THUỐC Định nghĩa Theo quy định, mọi vận chuyển thuốc giữa Khoa dược BV và các khoa lâm sàng phải đảm bảo vệ sinh, an toàn, trong nhiệt độ cho phép, có hệ thống an toàn bằng khóa phù hợp, đảm bảo vận chuyển nhanh khi có yêu cầu khẩn cấp và khi sản phẩm có độ ổn định thấp. Để đảm bảo an toàn: - Xe đẩy vận chuyển và các thùng chứa thuốc ghi rõ thông tin và được niêm phong - Vận chuyển nhanh khi có yêu cầu khẩn cấp và khi sản phẩm có độ ổn định thấp - Nhiệt độ, ánh sáng phù hợp - Tổ chức hoạt động tiếp nhận thuốc (nơi tiếp nhận, cán bộ y tế chịu trách nhiệm tiếp nhận…) Đảm bảo vệ sinh: Thuốc được vận chuyển trong điều kiện phù hợp. Người chịu trách nhiệm vận chuyển thuốc từ khoa dược đến khoa lâm sàng cần có danh tính rõ ràng. Các BV Pháp dùng có đội ngũ chuyên vận chuyển thuốc (thường không phải là nhân viên được đào tạo về y tế) để đảm nhận công việc này. Hệ thống vận chuyển đặc thù phải đáp ứng các yêu cầu thuốc đúng thời gian ngay cả trong trường hợp khẩn cấp và hạn chế di chuyển nhân viên di chuyển. Những nguy cơ sai sót chính: - Bao bì bị hỏng - Không tuân thủ điều kiện bảo quản: - Ánh sáng - Nhiệt độ - Áp suất - Độ ẩm
  • 19.
    Nhịp cầu Dượclâm sàng 5/2015 Page 19/28 Hình 6: Các bước vận chuyển thuốc Vận chuyển thuốc Làm gì? Ghi lạiAi làm? Dùng dụng cụ đựng thuốc được khóa an toàn, người nhận xác định (bệnh nhân, đơn vị y tế,...) Dược sĩ, kĩ thuật viên Người vận chuyển xác định rõ danh tính Bảng kê vận chuyển tại Khoa Dược BV Vận chuyển trong một dụng cụ vận chuyển kín đảm bảo: - Bảo mật - Vệ sinh - An toàn - Bảo quản thuốc tốt Phiếu theo dõiGiao thuốc Tiếp nhận và kiểm tra điều kiện vận chuyển Bảng kí nhận tại Khoa lâm sàng
  • 20.
    Nhịp cầu Dượclâm sàng 5/2015 Page 20/28 6. LƯU TRỮ THUỐC Định nghĩa Việc lưu trữ và ghi nhãn thuốc trong các khoa lâm sàng phải tuân theo các quy định hiện hành. Lựa chọn dụng cụ để lưu trữ thuốc phải đảm bảo an toàn, bảo mật, vệ sinh, tin cậy, rõ ràng. Nếu dụng cụ có nhiều ngăn, phải sắp xếp và ghi nhãn phù hợp để giảm nguy cơ sai sót hay nhầm lẫn thuốc. Việc lựa chọn dụng cụ phải được duyệt bởi dược sĩ, sau khi thống nhất với bác sĩ, y tá, và cần đồng nhất cả bệnh viện. Tối ưu hóa lưu trữ liên quan đến: - Giảm ứ đọng thuốc trong khoa lâm sàng - Hệ thống sắp xếp phù hợp với quản lý, tối ưu hóa sử dụng trang thiết bị (tủ thuốc cố định hoặc lưu động, dán nhãn đúng quy chế, tủ thuốc sử dụng theo nguyên tắc tối ưu hóa sử dụng, thuốc cần quản lý đặc biệt (kháng sinh, chế phẩm từ máu, thuốc đắt tiền …) - Tiếp nhận và lưu trữ thuốc trong phòng kín, tủ kín - Thuốc gây nghiện được lưu trữ riêng biệt trong phòng hoặc tủ có khóa, không chứa các thuốc loại khác. - Tổ chức hệ thống kiểm soát việc vận chuyển thuốc từ khoa dược tới khoa lâm sàng (kí nhận biên lai) - Theo dõi và ghi lại hàng ngày nhiệt độ tủ lạnh đựng thuốc tại khao lâm sàng. - Trả lại thuốc không sử dụng (nếu có thể, trong khoảng thời gian hợp lý trước khi hết hạn để có thể tái sử dụng) - Thường xuyên kiểm tra tủ thuốc tại khoa lâm sàng, nhất là ngày hết hạn, số lượng thuốc có bảo đảm lớn hơn lượng tối thiểu và nhỏ hơn lượng thuốc tối đa. Tại Khoa dược BV: - Vùng lưu trữ, phân phát thuốc được mô tả trong “Hướng dẫn thực hành tốt Khoa Dược bệnh viện” và phù hợp với phương thức phân phối thuốc. - Việc phân phát thuốc có thể được thực hiện tại Khoa dược BV hoặc tại các địa điểm trung gian gần các khoa lâm sàng. - Những DS tham gia phân tích đơn thuốc có thể làm việc tại Khoa Dược trung tâm hoặc làm việc trực tiếp tại Khoa lâm sàng. Từng bước áp dụng công nghệ thông tin và điện thoại nội bộ để cho phép trao đổi, truy cập thông tin khi cần. - Để tối ưu hóa phân phát thuốc, tránh sai sót cho các hoạt động lặp đi lặp lại, cần cân nhắc lợi ích của việc thiết lập các thiết bị phân phát thuốc tự động hóa.
  • 21.
    Nhịp cầu Dượclâm sàng 5/2015 Page 21/28 Tại các khoa lâm sàng: Được thiết kế sao cho 3 khu vực sau được xác định rõ ràng và ở gần nhau : - Khu vực lưu trữ thuốc Thuốc được lưu trữ theo quy định, tủ thuốc hoặc các thiết bị khác được khóa để đảm bảo an toàn. Khu vực này bao gồm: tủ thuốc cho các nhu cầu cấp bách, tủ dung dịch thuốc, tủ thuốc gây nghiện có hệ thống khóa an toàn, xe phân phát thuốc và xe đẩy đựng thuốc cấp cứu nếu có. Khu vực này cũng có tủ lạnh để bảo quản thuốc ở nhiệt độ thấp (+4o C). Tủ lạnh này được thiết kế phù hợp nhu cầu của Khoa lâm sàng và có hệ thống đảm bảo an toàn (theo dõi nhiệt độ của tủ lạnh hàng ngày, thiết bị báo động khi nhiệt độ thay đổi…), chỉ dành để lưu trữ thuốc (không chứa đồ uống, thức ăn, mẫu sinh học, bộ phận giải phẫu…), có quy trình bảo trì thường xuyên, rã đông. - Khu vực thao tác và pha chế thuốc của y tá Chất lượng môi trường được xem xét để hạn chế ô nhiễm dung dịch vô khuẩn trong quá trình pha chế - Khu vực quản lý bao gồm các thiết bị tin học và thông tin liên lạc phù hợp (điện thoại nội bộ) với hoạt động và số lượng nhân viên liên quan. Nguy cơ sai sót chính trong: - Lưu trữ tại Kho dược chính - Lưu trữ tại Khoa dược thứ cấp - Phân bố trong các xe đẩy phân phát thuốc Biện pháp đảm bảo an toàn trong lưu trữ thuốc: - Tủ thuốc tại Khoa lâm sàng được khóa an toàn - Sử dụng tủ thuốc bảo đảm dùng thuốc có hạn sử dụng ngắn trước. - Ưu tiên việc chuẩn bị thuốc dạng đơn liều - Tối ưu hóa sự dán nhãn của các tủ thuốc - Phòng lưu trữ đủ ánh sáng - Chỉ định người chịu trách nhiệm quản lý lưu trữ trong đơn vị y tế - Tính đến nguy cơ nhầm lẫn do sự giống nhau về tên và bao bì - Đảm bảo điều kiện bảo quản tốt
  • 22.
    Nhịp cầu Dượclâm sàng 5/2015 Page 22/28 7. DÙNG THUỐC Định nghĩa Bệnh nhân dùng thuốc là bước cuối cùng của quá trình sử dụng thuốc, tiếp theo bước kê đơn và phân phát thuốc. Bước này gồm các bước : - Đọc hiểu đơn thuốc - Lên kế hoạch dùng thuốc - Chuẩn bị, pha chế thuốc dùng - Dùng thuốc - Ghi lại sự dùng thuốc - Thông tin cho bệnh nhân - Theo dõi điều trị của bệnh nhân Cho bệnh nhân dùng thuốc được tiến hành bởi y tá theo quy định hiện hành, sinh viên đang học y tá có thể tham gia nếu có kinh nghiệm . Trong các tình huống khác chỉ có người kê đơn được phép cho bệnh nhân dùng thuốc. Bệnh nhân và thuốc có nguy cơ cao gặp các bệnh gây ra do dùng thuốc cần được theo dõi đặc biệt ở bước dùng thuốc, nhất là kali clorua, khí y tế, thuốc trị ung thư.
  • 23.
    Nhịp cầu Dượclâm sàng 5/2015 Page 23/28 Hình 7: Các bước cho bệnh nhân dùng thuốc Cho bệnh nhân dùng thuốc Y tá, bệnh nhân, cán bộ y tế Làm gì? Bằng công cụ hỗ trợ nào? (Văn bản giấy hay văn bản điện tử) Dùng một mẫu duy nhấtNếu có nghi ngờ thì không dùng thuốc Tiến hành Ghi lại Đơn thuốc đã duyệt Hồ sơ bệnh nhân Đơn thuốc Cơ sở dữ liệu về thuốc Danh mục thuốc của BV Các protocol đã có Tài liệu/Công cụ hỗ trợ thông tin cho bệnh nhân Báo cáo của y tá trong hồ sơ bệnh nhân Thông tin viết, ghi ngày tháng và kí tên trong hồ sơ bệnh nhân Trao đổi thông tin giữa y tá, người kê đơn, dược sĩ Cho bệnh nhân dùng thuốc hoặc giúp bệnh nhân dùng thuốc hoặc bệnh nhân tự dùng thuốc (đã ghi trong đơn hoặc trong kế hoạch điều trị) Kiểm tra sự dùng thuốc Ghi lại sự dùng thuốc (3) Cách ghi riêng với thuốc gây nghiện, chế phẩm từ máu, theo protocol, trường hợp cấp cứu… Báo cáo khó khăn gặp phải khi dùng thuốc hoặc không dùng thuốc Theo dõi bệnh nhân Đọc hiểu đơn thuốc đã được duyệt Kiểm tra trước khi chuẩn bị/pha chế thuốc (1) Chuẩn bị/pha chế liều dùng của thuốc (2) Kiểm tra đúng danh tính bệnh nhân Thông tin cho bệnh nhân về điều trị
  • 24.
    Nhịp cầu Dượclâm sàng 5/2015 Page 24/28 (1) Kiểm tra trước khi chuẩn bị/pha chế thuốc : - Sự khớp giữa đơn kê đã được duyệt, thuốc được phân phát và danh tính bệnh nhân - Sự khớp giữa đơn kê và danh tính bệnh nhân : hoạt chất thuốc, liều dùng, hàm lượng, dạng bào chế phù hợp với đường dùng - Sự khớp giữa đơn kê và tình trạng lâm sàng bệnh nhân - Chất lượng thuốc : Chất lượng chung, sự nguyên vẹn của bao bì, ngày hết hạn, điều kiện bảo quản. (2) Chuẩn bị/pha chế liều dùng của thuốc: - Lấy thuốc cho mỗi bệnh nhân - Tính toán và kiểm tra lại tính toán - Kiểm tra sự tương hợp giữa dung môi và thuốc nhất là với thuốc tiêm - Pha chế - Chia liều vào hộp chia liều dùng của bệnh nhân - Dán nhãn liều và/hoặc hộp chia liều (3) Ghi lại sự dùng thuốc : Thuốc, dạng bào chế, liều dùng, đường dùng, ngày, giờ, dung môi phân tán, dùng trong bao lâu nếu có, khó khăn gặp phải hoặc không dùng được thuốc, chữ ký,… Những nguy cơ sai sót chính : Bệnh nhân dùng thuốc là bước cuối cùng trong chu trình thuốc, có thể bộc lộ sai sót của các bước trước đó. Theo tổng kết “Những sai sót trong sử dụng thuốc” của Afssaps năm 2009, 57.1% trong số 1082 sai sót được báo cáo trong giai đoạn 2005-2008 là sai sót khi cho bệnh nhân dùng thuốc. Theo tổng kết 07-2010 về năm 2009, con số này là 58.7% trên tổng số 1124 báo cáo. Trong phần lớn trường hợp, sai sót là do nhầm lẫn. Ngoài ra còn có sai sót do thông tin thuốc, bao bì, tên thuốc giống nhau hoặc lỗi trong chất lượng thuốc. Gần 1/3 số trường hợp là sai sót thực hành của cán bộ y tế, hầu hết là sai sót do không chú ý, đôi khi do cấp bách hoặc lỗi sử dụng của bệnh nhân. Khảo sát ENEIS chỉ ra rằng trong số 36 sự cố không mong muốn có thể tránh được trong điều trị, 20 (55.3%) là sai sót trong giám sát hoặc theo dõi bệnh nhân. Ngoài ra còn có lỗi trong pha chế hay chuẩn bị thuốc tiêm.
  • 25.
    Nhịp cầu Dượclâm sàng 5/2015 Page 25/28 Nguy cơ sai sót trong bước bệnh nhân dùng thuốc : - Sai liều, đường dùng, dạng bào chế, thời điểm dùng, dùng trong bao lâu - Quên dùng thuốc - Dùng thuốc khi chưa được cho phép hay không được kê - Lỗi trong kĩ thuật dùng thuốc (ví dụ kĩ thuật tiêm thuốc) - Dùng thuốc hết hạn hoặc bị hỏng - Không ghi lại sự dùng thuốc - Không trả lại cho người kê đơn hoặc dược sĩ thuốc bệnh nhân không dùng - Lỗi trong lựa chọn thuốc - Lỗi đọc và diễn giải nhãn thuốc (chiếm 10% các lỗi) - Lỗi đọc và diễn giải đơn thuốc - Lỗi trong xác định và sử dụng thiết bị dùng thuốc (ví dụ: kim tiêm, ống truyền...) - Lỗi của bệnh nhân - Lỗi chuẩn bị/pha chế cho cuối tuần - Lỗi thao tác Phương pháp đảm bảo an toàn trong bước bệnh nhân dùng thuốc: - Kiểm tra tính đầy đủ thông tin và tính khả thi của đơn thuốc - Hạn chế sao lại đơn thuốc - Đọc cẩn thận đơn thuốc - Dùng thuốc đúng: Không loại bỏ bao bì của thuốc (không sử dụng thuốc khi không xác định được tên thuốc), giữ bao bì cho đến khi dùng thuốc, xác định danh tính bệnh nhân - Ghi lại sự dùng thuốc và sự không dùng thuốc - Thông tin cho bệnh nhân về phương pháp điều trị
  • 26.
    Nhịp cầu Dượclâm sàng 5/2015 Page 26/28 8. THÔNG TIN CHO BỆNH NHÂN Định nghĩa Tất cả bệnh nhân điều trị bằng thuốc phải được cung cấp thông tin. Điều này được quy định trong luật về quyền của bệnh nhân và chất lượng của hệ thống y tế và khuyến cáo “Thực hành tốt thông tin thuốc” của Cơ quan Y tế Pháp. Còn có quy định về việc tăng cường an toàn của thuốc và sản phẩm y tế, đặc biệt cung cấp thông tin cho bệnh nhân khi kê đơn thuốc ngoài giấy phép lưu hành. Người kê đơn phải thông báo cho bệnh nhân về việc kê đơn dược phẩm không có giấy phép lưu hành, về việc không có thuốc khác phù hợp, về những lợi ích, rủi ro của dược phẩm, thông báo cho bệnh nhân về điều kiện được chi trả bởi bảo hiểm y tế của dược phẩm. Thông tin cho bệnh nhân là trách nhiệm của người kê đơn, đội ngũ chăm sóc và dược sĩ. Thông tin cho bệnh nhân được ghi lại bởi tất cả các bên liên quan trong hồ sơ bệnh nhân. Chất lượng thông tin tùy thuộc vào sự đồng ý của bệnh nhân về lựa chọn điều trị. Hoạt động thông tin thuốc tùy thuộc vào tình hình cụ thể của mỗi bệnh nhân (bệnh lý, mức độ hiểu biết, văn hóa, lối sống,…). Thực hiện trong không khí tạo sự tin cậy, thông tin dễ hiểu, rõ ràng, chi tiết, đảm bảo bệnh nhân và người nhà hiểu.Thông tin thuốc được tối ưu hóa bằng cách soạn thảo các tài liệu thông tin và giáo dục cho bệnh nhân, bao gồm các khuyến cáo nhằm tối ưu hóa điều trị nhất là sử dụng thuốc tốt và quản lý rủi ro liên quan đến thuốc. Cần phải: - Giải thích cho bệnh nhân và người nhà mục tiêu và lợi ích điều trị, tác dụng không mong muốn và cách ngăn ngừa/điều trị, để bệnh nhân lường trước hậu quả có thể xảy ra. - Nếu kê đơn thuốc chưa có giấy phép lưu hành, thông báo cho bệnh nhân về việc kê đơn dược phẩm không thỏa mãn giấy phép lưu hành, về việc không có thuốc khác phù hợp, về những lợi ích, rủi ro của dược phẩm, thông báo cho bệnh nhân về điều kiện được chi trả bởi bảo hiểm y tế của dược phẩm - Nêu rõ quá trình điều trị (kéo dài bao lâu, liều lượng, cách tự dùng thuốc, uống trước, trong hay sau bữa ăn, vào thời điểm nào trong ngày,…) - Nêu cho bệnh nhân lợi ích nếu tuân thủ điều trị và hậu quả nếu không tuân thủ điều trị - Khuyến khích bệnh nhân quan tâm tới điều trị - Tăng sự hiểu biết của bệnh nhân - Lời khuyên để tránh biến chứng và quản lý bệnh - Nêu rõ những thận trọng khi điều trị - Giúp bệnh nhân biết được dấu hiệu của tác dụng phụ hay biến chứng - Giải thích cho bệnh nhân tầm quan trọng của việc báo cáo các sự cố đặc biệt xảy ra - Yêu cầu bệnh nhân nhắc lại những gì đã hiểu
  • 27.
    Nhịp cầu Dượclâm sàng 5/2015 Page 27/28 Cung cấp tất cả thông tin hữu ích cho bác sĩ điều trị, dược sĩ, y tá, người chăm sóc bệnh nhân tại nhà trong khoảng thời gian phù hợp để đảm bảo tính liên tục trong điều trị của bệnh nhân. Phải có tài liệu được soạn bởi cán bộ y tế, nêu rõ cách sử dụng một một vài thiết bị y tế, thời điểm dùng, tác dụng phụ có thể xảy ra, liên lạc với ai khi có sự cố. Thông tin chuyên môn về bệnh học cũng được nêu cho bệnh nhân để giáo dục bệnh nhân về sử dụng các thiết bị đặc thù cần thiết cho điều trị. Thông tin cho bệnh nhân được thực hiện bởi bác sĩ, hoặc cán bộ y tế khác hoặc bởi người được chỉ định bởi hiệp hội bệnh nhân. Tài liệu tham khảo: 1. Cơ quan điều hành chung về chăm sóc y tế, Pháp (2012). Qualité de la prise en charge médicamenteuse Outils pour les établissements de santé. Link: http://www.sante.gouv.fr/IMG/pdf/Guide_qualite_de_la_prise_en_charge_medicamenteuse.p df 2. Cơ quan tối cao về sức khỏe, Pháp (2005). Organisation du circuit du médicament en établissement de santé. Link: http://www.infirmiers.com/pdf/circuit_medicament_fiche.pdf