Process Qualification

    Ahmad Shahidi
        Years of Experience: 25
        Active in ISPE baseline
        guide, PDA
        Education: MS
        Biochemical Engineering
        Functional Knowledge:
           Biological                 Centocor
           Manufacturing,
           Aseptic Filling,
           Critical Utility Systems

    Project Experience:
Process Modelling Goals

    Conformity to Client Business Need Memorandum

    Capability to Process 100% Biological Processes

    Ability to Detect Bottlenecks
Model Capabilities – Process

   Modelling Process
         Maximising productivity
         Sample generation
         Equipment usage
   Utilities
         Instantaneous utility demand
         Utility generator and storage sizing
         Tracking Wastes
Model Capabilities – Operations

   Tracking Costs (Activity and Allocated Costs)
   Logistics
          Stock usage
          Stock determination
          Intermediate product holding strategies
   Plant Activities
          Shift patterns
          Evaluate unscheduled events (contamination’s, equipment
          failures)
          Multi product manufacture
Design Assistance

   Fermentor Procurement
        Qualification Visits
        User Requirements
        Process Flow Diagrams
        Functional Specifications
   Review, Analyze, Correct and Augment
        Functional Specifications
        User Requirements
        Process Flow Diagrams
Confidential Client Business Need
Memorandum

   Process Flexibility
        Batch
        Fed Batch
        Various titters
        Flexible DSP
   Asset Utilization
        Resources
        Competition
        Constraints
Models - How Do They Work


    Plans Schedule
         Takes account of activities
    Coordinates Support Activities
         Media preparation
         Buffer preparation
    Monitors Delays
         Adjust operations
Detect Constraints

    Equipment availability
           Media preparation & hold
           Buffer preparation & hold
           CIP
           WFI
    Process utilities
           Maximum supply rate
           Maximum generation rate
           Storage capacity
Typical Process Flow sheet
Automated Reactive Scheduling
                                Delay

   Plan the Schedule
  Theoretical Minimum
         Times



  Run Simulation and
  Monitor Simulated
   Batch Cycle Times



   Adjust Production
   Schedule to Take
   Account of Delays



     Allow Manual
  Adjustment to Finish
      Optimisation
Input/Output

   Tabular
      Production data
      Results summary
      Utilities summary
      Database tables
   Graphical
      Gantt charts
      Utility flow profiles
      Utility storage profiles
      Equipment usage profiles
Gantt Charts – Production Schedule



                                       Shift
                                      Status




                                     Throughput
                                       Limiting
                                      Operation
Utility Profiles – Flow rate

                                 Max
                               Demand

                                Demand
                                Exceeds
                                 Supply

                               Supply
                                Limit
Utility Profiles – Storage




             Critical Tank Level
Equipment Usage Profiles

Process Modeling and Simulation

  • 1.
    Process Qualification Ahmad Shahidi Years of Experience: 25 Active in ISPE baseline guide, PDA Education: MS Biochemical Engineering Functional Knowledge: Biological Centocor Manufacturing, Aseptic Filling, Critical Utility Systems Project Experience:
  • 2.
    Process Modelling Goals Conformity to Client Business Need Memorandum Capability to Process 100% Biological Processes Ability to Detect Bottlenecks
  • 3.
    Model Capabilities –Process Modelling Process Maximising productivity Sample generation Equipment usage Utilities Instantaneous utility demand Utility generator and storage sizing Tracking Wastes
  • 4.
    Model Capabilities –Operations Tracking Costs (Activity and Allocated Costs) Logistics Stock usage Stock determination Intermediate product holding strategies Plant Activities Shift patterns Evaluate unscheduled events (contamination’s, equipment failures) Multi product manufacture
  • 5.
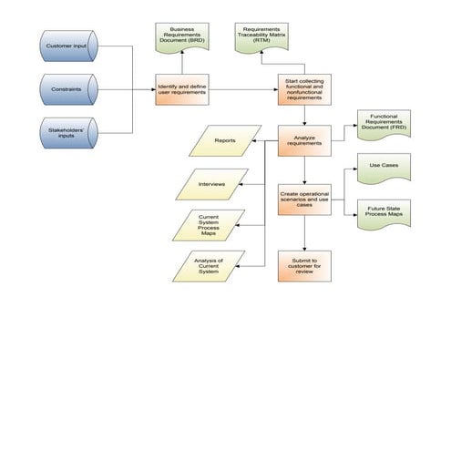
    Design Assistance Fermentor Procurement Qualification Visits User Requirements Process Flow Diagrams Functional Specifications Review, Analyze, Correct and Augment Functional Specifications User Requirements Process Flow Diagrams
  • 6.
    Confidential Client BusinessNeed Memorandum Process Flexibility Batch Fed Batch Various titters Flexible DSP Asset Utilization Resources Competition Constraints
  • 7.
    Models - HowDo They Work Plans Schedule Takes account of activities Coordinates Support Activities Media preparation Buffer preparation Monitors Delays Adjust operations
  • 8.
    Detect Constraints Equipment availability Media preparation & hold Buffer preparation & hold CIP WFI Process utilities Maximum supply rate Maximum generation rate Storage capacity
  • 9.
  • 10.
    Automated Reactive Scheduling Delay Plan the Schedule Theoretical Minimum Times Run Simulation and Monitor Simulated Batch Cycle Times Adjust Production Schedule to Take Account of Delays Allow Manual Adjustment to Finish Optimisation
  • 11.
    Input/Output Tabular Production data Results summary Utilities summary Database tables Graphical Gantt charts Utility flow profiles Utility storage profiles Equipment usage profiles
  • 12.
    Gantt Charts –Production Schedule Shift Status Throughput Limiting Operation
  • 13.
    Utility Profiles –Flow rate Max Demand Demand Exceeds Supply Supply Limit
  • 14.
    Utility Profiles –Storage Critical Tank Level
  • 15.