SAFETY INDICES:
➢ Dow Chemical Co (1994) – Introduced a numerical Fire &
Explosion Index (F&EI)
➢ F&EI combines material properties with the process.
➢ Larger the value of F&EI, more hazardous the process.
Meaning of F&EI
Value of F&EI Qualitative degree of hazard
1 - 60 Light
61 - 96 Moderate
97 - 127 Intermediate
128 - 158
Increasing
hazard
High
> 159 Severe
How to calculate F&EI ?
➢ Identify the steps/units that are most hazardous
F&EI should be estimated as early as possible in the life of a
project.
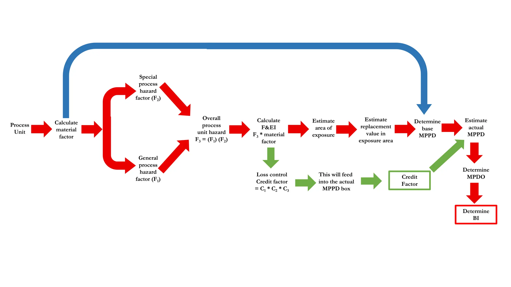
Calculate
material
factor
General
process
hazard
factor (F1)
Special
process
hazard
factor (F2)
Overall
process
unit hazard
F3 = (F1) (F2)
Process
Unit
Calculate
F&EI
F3 * material
factor
Estimate
area of
exposure
Estimate
replacement
value in
exposure area
Determine
base
MPPD
Estimate
actual
MPPD
Determine
MPDO
Determine
BI
Loss control
Credit factor
= C1 * C2 * C3
This will feed
into the actual
MPPD box
Credit
Factor
MATERIAL FACTOR (MF):
➢ Measure of the intrinsic rate of energy release from
burning / explosion or any other chemical reaction.
➢ MF combines the flash points and reactivity value and
number of reactions.
Typical values of MF
Substance Flash Point (oC) Heat of combustion MJ/kg MF
Acetaldehyde -39 24.4 24
Acetone -20 28.6 16
Acetylene gas 48.2 40
Ammonia gas 18.6 4
Benzene -11 40.2 16
Chlorine - 0 1
Cyclohexane -20 43.5 16
Ethyl alcohol 13 26.8 16
Hydrogen gas 120 21
Nitroglycerine - 18.2 40
Sulfur - 9.3 4
Toluene 40 31.3 16
Vinyl Chloride gas 18.6 21
Table 2:
GENERAL PROCESS HAZARDS:
1. Exothermic Chemical Reactions: Penalty ranges from 0.3
(mildly exothermic, hydrogenation) to 1.23 for a highly
sensitive exotherm (nitration).
2. Exothermic Processes: Penalty of 0.2 for reactors only and
0.4 if heat is supplied by the combustion of a fluid.
3. Materials handling & transfer: This accounts for handling,
storing, pumping, compression of raw materials and
products. It ranges from 0.25 to 1.05.
GENERAL PROCESS HAZARDS (Cont.):
4. Enclosed or Indoor process units: This arises from the poor
ventilation 0.25 to 0.90.
5. Exothermic Chemical Reactions: 0.20 to 0.35 Minimum
requirement is access from two sides.
6. Exothermic Chemical Reactions: 0.25 to 0.50 This is a
penalty for large spills of flammable material close to process
equipment such as storage tanks next to an exothermic
reactor, or poor drainage system.
SPECIAL PROCESS HAZARDS:
1. Toxic materials
• Post-accident operations become more difficult if toxic
materials are present.
• Factor is ‘0’ for non-toxic materials and 0.8 for a substance
which can cause death after short exposure.
2. Sub-atmospheric pressure : Air from outside can leak into the
equipment. For absolute pressure < 500 mmHg, apply a
factor of 0.5.
SPECIAL PROCESS HAZARDS (Cont.):
3. Operation in or near flammable range : Accounts for the
possibility of air mixing with the flammable material (in
storage tanks, equipment, etc.) : may lead to explosion.
• 0.5 for storage tanks
• 0.3 for process upsets or purge failure
• 0.8 for always in flammable range.
4. Dust explosion :
• Risk is mainly determined by the particle size; smaller is the
particles , greater is the risk !
SPECIAL PROCESS HAZARDS (Cont.):
• Penalty factors are 0.25 for > 175 µm to 2 for < 175 µm.
5. Relief pressure :
• Accounts for pressure on the rate of leakage (Q ∝ 𝞓𝑷) Q↑
as 𝞓𝑷 ↑
• Graphs are given in Dow’s guide.
6. Low temperature :
• Accounts for brittle fracture (Challenger shuttle)
• 0.2 to 0.3
SPECIAL PROCESS HAZARDS (Cont.):
7. Quantity of Flammable Material :
• Greater the quantity, greater would be the loss and risk.
• It can range from 0.1 to 3.0.
8. Corrosion & Erosion :
• Depends upon the choice of material of construction
(internally as well as externally).
• Stream corrosion cracking.
• 0.1 to 0.75
SPECIAL PROCESS HAZARDS (Cont.):
9. Leakage from joints and packing :
• Gaskets, pumps and other roto – machines.
• 0.1 for minor leaks to 1.5 for reverse leaks like sight
glances, bellows or expansion joints.
10. Fired heaters :
• Boilers /furnaces using combustion of fuel increase the
chances of ignition
• Need to consult graphs.
SPECIAL PROCESS HAZARDS (Cont.):
11. Hot oil Heat exchangers :
• Most of the heating oils : Flammables
• Working temperature > Flash point
• High risk of fire / explosion
• 0.1 to 1.15 factors are used
12. Rotating Equipment:
• Compressors, centrifuges, mixers
• Factor of 0.5 is used
ESTIMATION OF POTENTIAL LOSS:
➢ Damage factor 1. Material factor
2. Process unit hazard factor
➢ Estimate the area of exposure
➢ Estimate the replacement value of the equipment : base
MPPD (Maximum Probable Property Damage)
➢ MPPD = base MPPDX credit control factors
➢ Estimate MPDO : Maximum Probable Days Outage
➢ Business Interruption

Process Safety Task.pdf

  • 1.
    SAFETY INDICES: ➢ DowChemical Co (1994) – Introduced a numerical Fire & Explosion Index (F&EI) ➢ F&EI combines material properties with the process. ➢ Larger the value of F&EI, more hazardous the process.
  • 2.
    Meaning of F&EI Valueof F&EI Qualitative degree of hazard 1 - 60 Light 61 - 96 Moderate 97 - 127 Intermediate 128 - 158 Increasing hazard High > 159 Severe
  • 3.
    How to calculateF&EI ? ➢ Identify the steps/units that are most hazardous F&EI should be estimated as early as possible in the life of a project.
  • 4.
    Calculate material factor General process hazard factor (F1) Special process hazard factor (F2) Overall process unithazard F3 = (F1) (F2) Process Unit Calculate F&EI F3 * material factor Estimate area of exposure Estimate replacement value in exposure area Determine base MPPD Estimate actual MPPD Determine MPDO Determine BI Loss control Credit factor = C1 * C2 * C3 This will feed into the actual MPPD box Credit Factor
  • 5.
    MATERIAL FACTOR (MF): ➢Measure of the intrinsic rate of energy release from burning / explosion or any other chemical reaction. ➢ MF combines the flash points and reactivity value and number of reactions.
  • 6.
    Typical values ofMF Substance Flash Point (oC) Heat of combustion MJ/kg MF Acetaldehyde -39 24.4 24 Acetone -20 28.6 16 Acetylene gas 48.2 40 Ammonia gas 18.6 4 Benzene -11 40.2 16 Chlorine - 0 1 Cyclohexane -20 43.5 16 Ethyl alcohol 13 26.8 16 Hydrogen gas 120 21 Nitroglycerine - 18.2 40 Sulfur - 9.3 4 Toluene 40 31.3 16 Vinyl Chloride gas 18.6 21 Table 2:
  • 7.
    GENERAL PROCESS HAZARDS: 1.Exothermic Chemical Reactions: Penalty ranges from 0.3 (mildly exothermic, hydrogenation) to 1.23 for a highly sensitive exotherm (nitration). 2. Exothermic Processes: Penalty of 0.2 for reactors only and 0.4 if heat is supplied by the combustion of a fluid. 3. Materials handling & transfer: This accounts for handling, storing, pumping, compression of raw materials and products. It ranges from 0.25 to 1.05.
  • 8.
    GENERAL PROCESS HAZARDS(Cont.): 4. Enclosed or Indoor process units: This arises from the poor ventilation 0.25 to 0.90. 5. Exothermic Chemical Reactions: 0.20 to 0.35 Minimum requirement is access from two sides. 6. Exothermic Chemical Reactions: 0.25 to 0.50 This is a penalty for large spills of flammable material close to process equipment such as storage tanks next to an exothermic reactor, or poor drainage system.
  • 9.
    SPECIAL PROCESS HAZARDS: 1.Toxic materials • Post-accident operations become more difficult if toxic materials are present. • Factor is ‘0’ for non-toxic materials and 0.8 for a substance which can cause death after short exposure. 2. Sub-atmospheric pressure : Air from outside can leak into the equipment. For absolute pressure < 500 mmHg, apply a factor of 0.5.
  • 10.
    SPECIAL PROCESS HAZARDS(Cont.): 3. Operation in or near flammable range : Accounts for the possibility of air mixing with the flammable material (in storage tanks, equipment, etc.) : may lead to explosion. • 0.5 for storage tanks • 0.3 for process upsets or purge failure • 0.8 for always in flammable range. 4. Dust explosion : • Risk is mainly determined by the particle size; smaller is the particles , greater is the risk !
  • 11.
    SPECIAL PROCESS HAZARDS(Cont.): • Penalty factors are 0.25 for > 175 µm to 2 for < 175 µm. 5. Relief pressure : • Accounts for pressure on the rate of leakage (Q ∝ 𝞓𝑷) Q↑ as 𝞓𝑷 ↑ • Graphs are given in Dow’s guide. 6. Low temperature : • Accounts for brittle fracture (Challenger shuttle) • 0.2 to 0.3
  • 12.
    SPECIAL PROCESS HAZARDS(Cont.): 7. Quantity of Flammable Material : • Greater the quantity, greater would be the loss and risk. • It can range from 0.1 to 3.0. 8. Corrosion & Erosion : • Depends upon the choice of material of construction (internally as well as externally). • Stream corrosion cracking. • 0.1 to 0.75
  • 13.
    SPECIAL PROCESS HAZARDS(Cont.): 9. Leakage from joints and packing : • Gaskets, pumps and other roto – machines. • 0.1 for minor leaks to 1.5 for reverse leaks like sight glances, bellows or expansion joints. 10. Fired heaters : • Boilers /furnaces using combustion of fuel increase the chances of ignition • Need to consult graphs.
  • 14.
    SPECIAL PROCESS HAZARDS(Cont.): 11. Hot oil Heat exchangers : • Most of the heating oils : Flammables • Working temperature > Flash point • High risk of fire / explosion • 0.1 to 1.15 factors are used 12. Rotating Equipment: • Compressors, centrifuges, mixers • Factor of 0.5 is used
  • 15.
    ESTIMATION OF POTENTIALLOSS: ➢ Damage factor 1. Material factor 2. Process unit hazard factor ➢ Estimate the area of exposure ➢ Estimate the replacement value of the equipment : base MPPD (Maximum Probable Property Damage) ➢ MPPD = base MPPDX credit control factors ➢ Estimate MPDO : Maximum Probable Days Outage ➢ Business Interruption