SIDANG TUGAS AKHIR
SIMULASI DISTRIBUSI TEMPERATUR DAN KELEMBABAN
RELATIF PADA STEAMER DENGAN MENGGUNAKAN
METODE COMPUTATOINAL FLUID DYNAMICS (CFD)
TOMMY IVANTORO
21050111130059
Pendahuluan
Dasar Teori
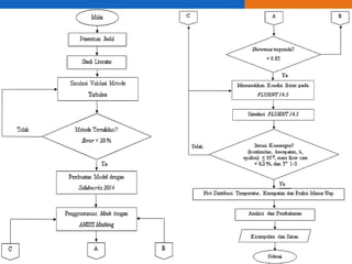
Metode Penelitian dan Validasi
Simulasi CFD
Analisis Hasil Simulasi
Kesimpulan
Outline
PENDAHULUAN
Latar Belakang
Pemetikan
daun teh
Penjemuran
daun teh
Panning
PendinginanPenggulunganPengeringan
Latar Belakang
Panning
Memiliki tingkat polusi yang tinggi karena
zat karsinogen yang berasal dari
pembakaran kayu
Steamer
Uap dihasilkan dari Boiler dengan bahan
bakar bensin, solar, atau minyak tanah
Latar Belakang
Steamer
Merupakan alat penunjang produksi daun teh, dimana digunakan
untuk melayukan daun teh. Cara kerja dengan menyemburkan
uap ke dalam ruang pelayuan.
Tujuan Penelitian
Untuk mengetahui distribusi
temperatur, kecepatan dan fraksi
massa uap pada Steamer dengan
menggunakan metode
Computational Fluid Dynamics (CFD)
Mengetahui pengaruh variasi
kecepatan fluida steam terhadap
distribusi temperatur, kecepatan dan
fraksi massa uap pada Steamer
Batasan Masalah
 Fluida yang digunakan steam dan udara lingkungan 1 atm.
 Jenis aliran multi-fasa.
 Aliran yang terjadi turbulen.
 Aliran diasumsikan inkompresibel.
 Pemodelan dibuat dengan menggunakan perangkat lunak
SOLIDWORKS 2014 dan disimulasikan pada ANSYS 14.5.
 Simulasi 3 dimensi (3D).
 Model simulasi k-epsilon Enhanced wall treatment, Mixture,
Species Transport.
DASAR TEORI
METODE PENELITIAN DAN VALIDASI
Domain Komputasi
Penggenerasian Mesh
Geometri film
Condensation
No Parameter Keterangan
1 Multiphase Mixture
2 Energy On
3 Viscous K-e Realizable
4 Species Species transport
No Parameter Keterangan
1 Kecepatan masuk 3 m/s
2 Dinding adiabatik 27°C
3 Dinding kondensasi 30°C
4 Tekanan Keluar 1 atm
5 Densitas multifasa Incompressible ideal gas
Tabel. Parameter Model
Tabel. Parameter Kondisi Batas
Kontur Hasil Simulasi
Ladislav Vyskocil, 2014
Kontur temperatur
Kontur fraksi massa uap
Kontur kecepatan
Grafik Hasil pada simulasi dibandingkan dengan Ladislav
Vyskocil, 2014
Dari hasil simulasi diketahui error maksimum yang didapat pada masing-
masing grafik kecepatan, temperatur, dan fraksi massa uap adalah 17.86%,
6.43%, dan 16.67%
Grafik
fraksi massa uap vs sumbu Y
Grafik
kecepatan vs sumbu Y
Grafik
temperatur vs sumbu Y
Simulasi Steamer
Silinder plat metalCasing Pipa steam
Geometri Steamer
Simulasi Steamer
Geometri Steamer
Geometri yang sudah didesain di SOLIDWORKS
disimpan dengan format .IGS kemudian dimasukkan ke
dalam design modeller yang terdapat dalam ANSYS agar
dapat dimeshing dan untuk menentukan kondisi batas
dari geometri tersebut. Karena keterbatasan dalam
penggenerasian mesh maka domain komputasi yang
digunakan yaitu, dengan pengurangan silinder plat
metal.
Geometri assembly steamer
Simulasi Steamer
No Parameter Keterangan
1
2
Kecepatan masuk
Temperatur masuk
33,22 m/s; 43,22 m/s;
53,22 m/s
100°C
3 Dinding adiabatic 87°C
4 Dinding kondensasi 75°C
5 Tekanan Keluar 1 atm
6 Densitas multifasa Incompressible ideal gas
Tabel. Kondisi Batas
HASIL DAN ANALISA
Kontur kecepatan masuk tampak isometrik
33,22 m/s
43,22 m/s
53,22 m/s
.
Variasi 1
Variasi 2
Variasi 3
(Bukurov M., 2002) Profil
kecepatan pada bagian
tertentu dari ruang
pencampuran memiliki
kecenderungan kecepatan
yang sama
Kontur kecepatan masuk tampak depan
33,22 m/s
43,22 m/s
53,22 m/s
• Kecepatan yang mula-mula sebesar 33,22
m/s turun berada dibawah 1,961 m/s.
• Kecepatan yang mula-mula sebesar 43,22
m/s turun berada dibawah 2,546 m/s
• Kecepatan mula-mula sebesar 53,22 m/s
turun berada dibawah 3,144 m/s.
• Persebaran kecepatan kearah dinding kanan
steamer lalu naik kebagian atas dan ada
yang turun kebagian bawah.
Apabila inlet uap dibandingkan dengan besarnya
volume steamer maka perbedaan yang terlihat cukup
signifikan yakni inlet memiliki diameter 1 cm
sedangkan ukuran steamer 270 cm x 90 cm x 83 cm
Kontur temperatur tampak isometrik33,22 m/s
43,22 m/s
53,22 m/s
• Pipa steam memiliki 6 lubang sebagai inlet
uap dan berdiameter 1 cm.
• Temperatur hembusan uap 100°C.
• volume steamer yang cukup besar dan pipa
steam yang berukuran kecil menyebabkan
penurunan temperatur.
• Penurunan temperatur juga diakibatkan
adanya udara yang masuk dari sisi belakang
steamer.
Kontur temperatur tampak depan33,22 m/s
43,22 m/s
53,22 m/s
• Variasi kecepatan 33,22 m/s memiliki
kontur temperatur rata-rata 79°C.
• Variasi kecepatan 43,22 m/s memiliki
kontur temperatur rata-rata 80°C.
• Variasi kecepatan 53,22 m/s memiliki
kontur temperatur rata-rata 81°C.
(Syaiful, 2009) udara panas yang keluar dari
dalam inlet dan masuk ke dalam ruang
pengering mengalami penurunan temperatur
yang disebabkan oleh adanya hembusan
udara.
Kontur fraksi massa uap pada penampang
isometrik
53,22 m/s
33,22 m/s 43,22 m/s
• Fraksi massa uap pada kecepatan masuk 33,22
m/s berada dikisaran 0,752-0,95
• Fraksi massa uap kecepatan masuk 43,22 m/s
berada dikisaran 0,691-0,95
• Fraksi massa pada kecepatan masuk 53,22 m/s
berada dikisaran 0,634-0,95
Kontur fraksi massa uap tampak depan
33,22 m/s
43,22 m/s
53,22 m/s
Kontur fraksi massa uap memperlihatkan variasi
33,22 m/s lebih baik dibandingkan dengan
variasi 43,22 m/s dan 53,22 m/s. Kondisi
kondensasi lebih cepat terjadi pada kecepatan
43,22 m/s, dan 53,22 m/s. Hal tersebut terlihat
dari kontur fraksi massa uap steamer. Sesuai
dengan eksperimen CONAN (CONdensation with
Aerosols and Noncondensable gases) yang
dilakukan (Ladislav V., 2014) dan pada PANDA
Test 9bis
KESIMPULAN DAN SARAN
Dari kontur distribusi kecepatan terlihat bahwa setelah uap keluar dari inlet pipa,
persebaran kecepatan tidak terlalu berbeda begitu juga pada distribusi temperatur
perbedaan temperatur rata-rata berkisar antara 5-10°C. Namun berbeda pada fraksi
massa uap, terlihat fraksi massa uap mengalami perubahan yang signifikan Dari
konsentrasi 0,95 menurun hingga 0.
KESIMPULAN
KESIMPULAN
Sedangkan dari perbandingan tiga variasi kecepatan yakni 33,22 m/s; 43,22 m/s; 53,22
m/s, kontur distribusi temperatur dengan variasi 53,22 m/s memiliki temperatur ruang
lebih tinggi dan merata dibandingkan dengan variasi lainnya. Dari kontur fraksi massa
uap dalam ruang steamer dapat buktikan bahwa variasi 33,22 m/s memiliki persebaran
distribusi fraksi massa lebih merata disemua sisi ruang. Secara keseluruhan dapat
disimpulkan pengkondisian ruang dengan kecepatan masuk 33,22 m/s memiliki
persebaran distribusi yang paling baik sehingga akan memaksimalkan proses pelayuan
daun teh.
SARAN
Karena simulasi ini masih bersifat awal untuk hasil yang lebih
bervariasi coba lakukan perubahan sudut pada pipa inlet dan
dengan penambahan injeksi.
Simulasikan dengan kondisi unsteady, karena kondisi
sesungguhnya aliran fluida tidak ada yang bersifat steady.
Untuk mempercepat proses iterasi, lakukan proses meshing
dengan jumlah cell sedikit karena pada metode ini
diperlukan adapsi Yplus.
Jika proses konvergensi sulit dicapai, lakukan pengurangan nilai
pada under relaxation factor.
TERIMA KASIH

PPT TOMMY IVANTORO

  • 1.
    SIDANG TUGAS AKHIR SIMULASIDISTRIBUSI TEMPERATUR DAN KELEMBABAN RELATIF PADA STEAMER DENGAN MENGGUNAKAN METODE COMPUTATOINAL FLUID DYNAMICS (CFD) TOMMY IVANTORO 21050111130059
  • 2.
    Pendahuluan Dasar Teori Metode Penelitiandan Validasi Simulasi CFD Analisis Hasil Simulasi Kesimpulan Outline
  • 3.
  • 4.
    Latar Belakang Pemetikan daun teh Penjemuran daunteh Panning PendinginanPenggulunganPengeringan
  • 5.
    Latar Belakang Panning Memiliki tingkatpolusi yang tinggi karena zat karsinogen yang berasal dari pembakaran kayu Steamer Uap dihasilkan dari Boiler dengan bahan bakar bensin, solar, atau minyak tanah
  • 6.
    Latar Belakang Steamer Merupakan alatpenunjang produksi daun teh, dimana digunakan untuk melayukan daun teh. Cara kerja dengan menyemburkan uap ke dalam ruang pelayuan.
  • 7.
    Tujuan Penelitian Untuk mengetahuidistribusi temperatur, kecepatan dan fraksi massa uap pada Steamer dengan menggunakan metode Computational Fluid Dynamics (CFD) Mengetahui pengaruh variasi kecepatan fluida steam terhadap distribusi temperatur, kecepatan dan fraksi massa uap pada Steamer
  • 8.
    Batasan Masalah  Fluidayang digunakan steam dan udara lingkungan 1 atm.  Jenis aliran multi-fasa.  Aliran yang terjadi turbulen.  Aliran diasumsikan inkompresibel.  Pemodelan dibuat dengan menggunakan perangkat lunak SOLIDWORKS 2014 dan disimulasikan pada ANSYS 14.5.  Simulasi 3 dimensi (3D).  Model simulasi k-epsilon Enhanced wall treatment, Mixture, Species Transport.
  • 9.
  • 11.
  • 13.
  • 14.
    No Parameter Keterangan 1Multiphase Mixture 2 Energy On 3 Viscous K-e Realizable 4 Species Species transport No Parameter Keterangan 1 Kecepatan masuk 3 m/s 2 Dinding adiabatik 27°C 3 Dinding kondensasi 30°C 4 Tekanan Keluar 1 atm 5 Densitas multifasa Incompressible ideal gas Tabel. Parameter Model Tabel. Parameter Kondisi Batas
  • 15.
    Kontur Hasil Simulasi LadislavVyskocil, 2014 Kontur temperatur Kontur fraksi massa uap Kontur kecepatan
  • 16.
    Grafik Hasil padasimulasi dibandingkan dengan Ladislav Vyskocil, 2014 Dari hasil simulasi diketahui error maksimum yang didapat pada masing- masing grafik kecepatan, temperatur, dan fraksi massa uap adalah 17.86%, 6.43%, dan 16.67% Grafik fraksi massa uap vs sumbu Y Grafik kecepatan vs sumbu Y Grafik temperatur vs sumbu Y
  • 17.
    Simulasi Steamer Silinder platmetalCasing Pipa steam Geometri Steamer
  • 18.
    Simulasi Steamer Geometri Steamer Geometriyang sudah didesain di SOLIDWORKS disimpan dengan format .IGS kemudian dimasukkan ke dalam design modeller yang terdapat dalam ANSYS agar dapat dimeshing dan untuk menentukan kondisi batas dari geometri tersebut. Karena keterbatasan dalam penggenerasian mesh maka domain komputasi yang digunakan yaitu, dengan pengurangan silinder plat metal. Geometri assembly steamer
  • 19.
    Simulasi Steamer No ParameterKeterangan 1 2 Kecepatan masuk Temperatur masuk 33,22 m/s; 43,22 m/s; 53,22 m/s 100°C 3 Dinding adiabatic 87°C 4 Dinding kondensasi 75°C 5 Tekanan Keluar 1 atm 6 Densitas multifasa Incompressible ideal gas Tabel. Kondisi Batas
  • 20.
  • 21.
    Kontur kecepatan masuktampak isometrik 33,22 m/s 43,22 m/s 53,22 m/s . Variasi 1 Variasi 2 Variasi 3 (Bukurov M., 2002) Profil kecepatan pada bagian tertentu dari ruang pencampuran memiliki kecenderungan kecepatan yang sama
  • 22.
    Kontur kecepatan masuktampak depan 33,22 m/s 43,22 m/s 53,22 m/s • Kecepatan yang mula-mula sebesar 33,22 m/s turun berada dibawah 1,961 m/s. • Kecepatan yang mula-mula sebesar 43,22 m/s turun berada dibawah 2,546 m/s • Kecepatan mula-mula sebesar 53,22 m/s turun berada dibawah 3,144 m/s. • Persebaran kecepatan kearah dinding kanan steamer lalu naik kebagian atas dan ada yang turun kebagian bawah. Apabila inlet uap dibandingkan dengan besarnya volume steamer maka perbedaan yang terlihat cukup signifikan yakni inlet memiliki diameter 1 cm sedangkan ukuran steamer 270 cm x 90 cm x 83 cm
  • 23.
    Kontur temperatur tampakisometrik33,22 m/s 43,22 m/s 53,22 m/s • Pipa steam memiliki 6 lubang sebagai inlet uap dan berdiameter 1 cm. • Temperatur hembusan uap 100°C. • volume steamer yang cukup besar dan pipa steam yang berukuran kecil menyebabkan penurunan temperatur. • Penurunan temperatur juga diakibatkan adanya udara yang masuk dari sisi belakang steamer.
  • 24.
    Kontur temperatur tampakdepan33,22 m/s 43,22 m/s 53,22 m/s • Variasi kecepatan 33,22 m/s memiliki kontur temperatur rata-rata 79°C. • Variasi kecepatan 43,22 m/s memiliki kontur temperatur rata-rata 80°C. • Variasi kecepatan 53,22 m/s memiliki kontur temperatur rata-rata 81°C. (Syaiful, 2009) udara panas yang keluar dari dalam inlet dan masuk ke dalam ruang pengering mengalami penurunan temperatur yang disebabkan oleh adanya hembusan udara.
  • 25.
    Kontur fraksi massauap pada penampang isometrik 53,22 m/s 33,22 m/s 43,22 m/s • Fraksi massa uap pada kecepatan masuk 33,22 m/s berada dikisaran 0,752-0,95 • Fraksi massa uap kecepatan masuk 43,22 m/s berada dikisaran 0,691-0,95 • Fraksi massa pada kecepatan masuk 53,22 m/s berada dikisaran 0,634-0,95
  • 26.
    Kontur fraksi massauap tampak depan 33,22 m/s 43,22 m/s 53,22 m/s Kontur fraksi massa uap memperlihatkan variasi 33,22 m/s lebih baik dibandingkan dengan variasi 43,22 m/s dan 53,22 m/s. Kondisi kondensasi lebih cepat terjadi pada kecepatan 43,22 m/s, dan 53,22 m/s. Hal tersebut terlihat dari kontur fraksi massa uap steamer. Sesuai dengan eksperimen CONAN (CONdensation with Aerosols and Noncondensable gases) yang dilakukan (Ladislav V., 2014) dan pada PANDA Test 9bis
  • 27.
  • 28.
    Dari kontur distribusikecepatan terlihat bahwa setelah uap keluar dari inlet pipa, persebaran kecepatan tidak terlalu berbeda begitu juga pada distribusi temperatur perbedaan temperatur rata-rata berkisar antara 5-10°C. Namun berbeda pada fraksi massa uap, terlihat fraksi massa uap mengalami perubahan yang signifikan Dari konsentrasi 0,95 menurun hingga 0. KESIMPULAN
  • 29.
    KESIMPULAN Sedangkan dari perbandingantiga variasi kecepatan yakni 33,22 m/s; 43,22 m/s; 53,22 m/s, kontur distribusi temperatur dengan variasi 53,22 m/s memiliki temperatur ruang lebih tinggi dan merata dibandingkan dengan variasi lainnya. Dari kontur fraksi massa uap dalam ruang steamer dapat buktikan bahwa variasi 33,22 m/s memiliki persebaran distribusi fraksi massa lebih merata disemua sisi ruang. Secara keseluruhan dapat disimpulkan pengkondisian ruang dengan kecepatan masuk 33,22 m/s memiliki persebaran distribusi yang paling baik sehingga akan memaksimalkan proses pelayuan daun teh.
  • 30.
    SARAN Karena simulasi inimasih bersifat awal untuk hasil yang lebih bervariasi coba lakukan perubahan sudut pada pipa inlet dan dengan penambahan injeksi. Simulasikan dengan kondisi unsteady, karena kondisi sesungguhnya aliran fluida tidak ada yang bersifat steady. Untuk mempercepat proses iterasi, lakukan proses meshing dengan jumlah cell sedikit karena pada metode ini diperlukan adapsi Yplus. Jika proses konvergensi sulit dicapai, lakukan pengurangan nilai pada under relaxation factor.
  • 31.

Editor's Notes

  • #22 Fenomena yang terjadi di dalam steamer pada inlet 1, inlet 2, inlet 3, inlet 4, inlet 5, maupun inlet 6 memiliki kecenderungan kontur yang sama. Hanya ada sedikit perbedaan ketika kecepatan turun hingga dibawah 3 m/s. Sesuai dengan (Bukurov M., 2002) Profil kecepatan pada bagian tertentu dari ruang pencampuran memiliki kecenderungan memiliki kecepatan yang sama.
  • #23 Apabila inlet uap dibandingkan dengan besarnya volume steamer maka perbedaan yang terlihat cukup signifikan yakni untuk inlet memiliki diameter 1 cm sedangkan ukuran steamer 270 cm x 90 cm x 83 cm. Hal ini mengakibatkan kecepatan masuk uap akan langsung mengalami penuruan. Gambar 4.4 memperlihatkan kecepatan masuk 33,22 m/s pada inlet 4 dimana setelah fluida yang berupa uap keluar dari dalam pipa, kecepatan yang mula-mula sebesar 33,22 m/s kemudian mengalami penurunan hingga berada dibawah 1,961 m/s. Begitu pula pada Gambar 4.5 dan Gambar 4.6 memperlihatkan kecepatan masuk 43,22 m/s dan 53,22 m/s pada inlet 4 dimana setelah fluida yang berupa uap keluar dari dalam pipa, kecepatan yang mula-mula sebesar 43,22 m/s dan 53,22 m/s kemudian mengalami penurunan hingga berada dibawah 2,546 m/s dan 3,144 m/s. Gambar 4.4-4.6 memperlihatkan bukti bahwa kontur distribusi temperatur disekitar salah satu inlet mengalami penurunan dengan persebaran kecepatan kearah dinding kanan steamer lalu naik kebagian atas dan ada yang turun kebagian bawah. Untuk kontur kecepatan dari beberapa sisi penampang yang berbeda dapat dilihat pada lampiran Tugas Akhir ini.  
  • #24 Namun karena pengaruh volume steamer yang cukup besar dan pipa steam yang berukuran kecil maka terjadi penurunan temperatur secara perlahan seperti Gambar 4.7 dan 4.8. Selain itu penurunan temperatur juga diakibatkan adanya udara yang masuk dari sisi belakang steamer. Berbeda dengan variasi 53,2 m/s, temperatur terlihat lebih merata persebarannya. Penurunan akan terlihat di daerah sekitar dinding. Kemudian untuk kondisi didinding pada steamer diasumsikan 75°C agar temperatur ruang steamer memiliki persebaran yang merata berkisar antara 75°C -100°C. Sedangkan untuk outlet diasumsikan pada suhu 52°C.
  • #25 Pada ketiga kontur temperatur terlihat persebaran perubahan temperatur terjadi dari bagian kanan menuju bagian kiri steamer. Berdasarkan Gambar 4.10 variasi kecepatan 33,22 m/s memiliki kontur temperatur rata-rata 79°C. Sedangkan pada Gambar 4.11 variasi kecepatan 43,22 m/s memiliki kontur temperatur rata-rata 80°C. Serta untuk Gambar 4.12 variasi kecepatan 53,22 m/s memiliki kontur temperatur rata-rata 81°C.. Pernyataan ini sesuai dengan M. Syaiful, udara panas yang keluar dari dalam inlet dan masuk ke dalam ruang pengering mengalami penurunan temperatur yang disebabkan oleh adanya hembusan udara[28]. Dengan temperatur yang optimal maka uap yang dihasilkan di dalam steamer mampu melayukan daun teh dengan lebih merata. Untuk kontur temperatur dari beberapa sisi penampang yang berbeda dapat dilihat pada lampiran Tugas Akhir ini.
  • #26 Pada Gambar 4.13-15 terlihat fraksi massa uap setelah keluar dari inlet. Seiring dengan menurunnya kecepatan fluida dan temperatur steamer maka fraksi massa dari uap mengalami penurunan. Fraksi massa uap yang mula-mula memiliki konsentrasi 0,95 dari skala 1, lama kelamaan mengalami penurunan hingga mencapai konsentrasi 0. Dari penampang tersebut perbedaan kontur lebih terlihat pada bagian inlet hingga ke dinding bagian kanan. Fraksi massa dari uap pada kecepatan masuk 33,22 m/s berada dikisaran 0,95 sampai dengan 0,752 dengan intensitas terbanyak pada kisaran 0,810, untuk fraksi massa uap kecepatan masuk 43,22 m/s berada dikisaran 0,95 sampai dengan 0,691 dengan intensitas terbanyak pada kisaran 0,749 dan fraksi massa pada kecepatan masuk 53,22 m/s berada dikisaran 0,95 sampai dengan 0,634 dengan intensitas terbanyak pada kisaran 0,691. Bila dilihat pada kontur disekitar inlet steamer maka akan berwarna merah muda. Warna merah muda menunjukkan tingginya konsentrasi fraksi massa uap sehingga menyebabkan uap mengalami kondensasi. Kondisi tersebut akan diperlihatkan pada Gambar 4.16-4.18 yang merupakan tampak depan dari steamer pada variasi kecepatan 33,22 m/s; 43,22 m/s; 53,22 m/s.
  • #27 Dari simulasi diperoleh kontur fraksi massa uap yang memperlihatkan kondisi pada kecepatan 33,22 m/s lebih baik dibandingkan dengan kecepatan 43,22 m/s dan 53,22 m/s, maka dapat diperkirakan produk teh yang dihasilkan akan lebih prima. Kondisi kondensasi lebih cepat terjadi pada kecepatan 33,22 m/s, hal tersebut terlihat dari kontur fraksi massa uap steamer. Sesuai dengan eksperimen CONAN (CONdensation with Aerosols and Noncondensable gases) yang dilakukan Ladislav V., campuran udara dan uap mengalir kebawah melewati saluran vertikal berbentuk persegi. Dimana pada salah satu dinding didinginkan dengan air sehingga uap mengalami kondensasi. Begitu pula dengan simulasi pada PANDA Test 9bis dimana dua buah bejana tekan dihubungkan dengan pipa berisi udara, dan uap disemburkan ke dalam bejana tekan satu. Kondensasi terjadi didinding saat konsentrasi uap di dalam bejana bertambah. Ketika sejumlah uap dilepaskan ke dalam suatu ruang dan temperatur dinding lebih rendah dari pada temperatur saturasi dari uap, maka uap mulai mengalami kondensasi[26]. Untuk kontur fraksi massa uap dari beberapa sisi penampang yang berbeda dapat dilihat pada lampiran Tugas Akhir ini.