ANALISIS PERUBAHAN PENGGUNAAN LAHAN TAHUN 2009-2019 DI
KECAMATAN TUALANG KABUPATEN SIAK
D.T.M. Damai Syahputra
NIM: 3161131017
LATAR BELAKANG
Lahan merupakan unsur penting dalam kehidupan manusia baik sebagai ruang maupun sebagai sumber
daya, karna sebagian besar kehidupan manusia tergantung pada lahan. Manusia memanfaatkan lahan untuk
melakukan aktivitas mulai dari membangun tempat tinggal, fasilitas umum, industri dan juga kegiatan industri lainnya.
Lahan merupakan suatu daerah di permukaan bumi dengan sifat-sifat tertentu yaitu meliputi biosfer, atmosfer, tanah,
geologi, hidrologi, serta flora fauna dan aktifitas manusia masa lampau sampai dengan sekarang. Sifat-sifat tersebut
memiliki pengaruh yang kuat terhadap penggunaan lahan oleh manusia pada masa saat ini dan masa yang akan
datang (FAO, 1976). Lahan dalam arti luasannya, merupakan sumber daya alam yang langka dan bersifat tetap.
Kebutuhan akan lahan untuk segala aktivitas manusia menjadikan tekanan bagi lahan untuk memenuhi kebutuhan
manusia.
Penggunaan lahan adalah segala macam bentuk campurtangan manusia secara tetap maupun berkala
terhadap sumber daya alam dan sumber daya buatan yang secara keseluruhan disebut “lahan” dengan maksud
untuk memenuhi kebutuhan hidup baik berupa kebendaan atau kewajiban atau keduanya (Vink, 1975). Pengguanan
lahan yang didasari oleh kepentingan pribadi tanpa melihat akan kesesuaian lahannya, dan tanpa disertakan usaha
pelestarian sumber daya lahan akan mengakibatkan produktifitasnya akan menurun. Perencaan tata guna lahan
pada hakekatnya yaitu pemanfaatan lahan yang ditujukan untuk suatu peruntukan tertentu. Permasalahan yang
kemungkinan akan banyak menimbul masalah yaitu kecocokan/kesesuaian lahan untuk suatu peruntukan tertentu.
BAB I
PENDAHULUAN
Suatu lahan akan ditentukan oleh faktor-faktor lingkungannya, seperti faktor kelerengan, iklim,
jenis tanah, dan batuan, tutupan lahan, satwa liar, hidrologi dan sebagainya. Penggunan lahan di
Indonesia mengalami perubahan. Perubahan penggunaan lahan adalah segala campur tangan
manusia baik secara permanen maupun siklis terhadap suatu kumpulan sumber daya alam serta
sumber daya buatan, yang secara keseluruhan disebut dengan lahan, dengan tujuan untuk mencukupi
kebutuhannya baik kebendaan, maupun spiritual atau keduanya (Malingreu, 1978).
Salah satu faktor yang mempercepat terjadinya perubahan penggunaan lahan disuatu
wilayah tertentu adalah perpindahan penduduk. Umumnya perpindahan penduduk terjadi dari desa
menuju kekota. Kota dianggap memiliki daya tarik yang kuat karna memudahkan memperoleh sarana
dan prasarana kebutuhan hidup. Apabila kota tidak mampu lagi untuk menampung penduduk alternatif
wilayah yang dapat ditempati yaitu pinggiran kota, disinilah umumnya perubahan lahan sering
terjadi. Philip M. Hauser (1985) berpendapat bahwa 46% dari pertumbuhan penduduk kota disebabkan
karena perpindahan penduduk dan penggolongan kembali. Dan 54% disebabkan pertumbuhan alami.
Penggolongan disini ialah diubahnya kedudukan desa menjadi kawasan kota. Dari faktor tersebut
menyebabkan berkembanganya kotakabupaten. Adamya pertambahan penduduk mendorong
perkembangan dan pembangunan daerah yang dilakukan oleh pemerintah dalam
menyediakan infrastruktur pelayanan yang dapat menimbulakn dampak terhadap peningkatan
kebutuhan lahan.semakin pesatnya pembangunan yang dilakukan maka akan semakin meningkat
seiiring diikutinya jumlah penduduk, maka perubahan penggunaan lahan akan semakin meningkat di
wilayah tersebut.
Sistem Informasi Geografi merupakan aplikasi yang dapat membantu menganalisis perubahan
lahan pada suatu wilayah. Semakin berkembangnya teknologi penginderaan jauh dan berbagai kelebihan
yang dimilikinya, mendorong orang-orang berpaling ke teknik ini untuk berbagai studi kekotaan, termasuk
diantaranya mengetahui perubahan penggunan lahan. Hasil interpretasi citra selanjutnya diolah dengan
menggunakan komputer yang telah dilengkapi oleh perangkat lunak Sistem Infomasi Geografi (SIG). SIG
digunakan untuk memperoleh hasil analisis yang akurat terhadap data penelitian ini. Hasilnya berupa peta
aktual digital penggunaan lahan kota yang berguna bagi perencanaan dan pengelolaan kota. Penginderaan
jauh adalah ilmu dan seni untuk memperoleh informasi tentang suatu obyek, daerah, atau fenomena melalui
analisis data yang diperoleh dengan suatu alat tanpa komtak langsung degan obyek, daerah atau fenomena
yang dikaji (Lillesand, 2007).
Kabupaten siak adalah salah satu kabupaten yang merupakan wilayah dataran, dengan nilai
sejarah yang tinggi dan dijadikan daerah pariwisata sejarah bagi para penikmatnya. Sehingga pembangunan
infrastruktur diwilayah ini semakin pesat baik secara fisik, sosial dan yang paling dominan bidang
pariwisatanya.
Kecamatan Tualang merupakan salah satu kecamatan yang ada di Kabupaten Siak, Kecamatan Tualang ini
dahulunya memiliki hutan yang cukup lebat dengan berbagai jenis tumbuhan serta pepohonan yang mungkin jarang
ditemui sekarang ini, dikarenakan hutan tersebut dapat dikatakan punah akibat masuknya perusahaan raksasa asing
mulai masuk pada tahun 1986 dan menjarah hutan sehingga menjadikan hutan punah. Puncak punahnya hutan ini di
perkiraan oleh masyarakat sekitar terjadi pada tahun 1990 hingga sekarang. Adapun lahan masyarakat yang dapat
disebut sebagai hutan sekunder yang isinya tanaman rambung/karet (ficus elastica). Hutan sekunder yang dulu banyak
ditanami dikarenakan sumber mata pencaharian masyarakat sekarang hilang diakibatkan kurangnya penghasilan untuk
mencukupi kebutuhan sehari-hari masyarakat disana makanya perubahan dari hutan sekunder menjadi perkebunan
kelapa sawit (Elaeis guinensis/ Elaeis oleifera) dilakukan karna pengahsilan petani sawit jauh lebih menjanjikan
dibandingkan petani rambung atau karet. Sekarang hutan di kecamatan tualang tidak sepenuhnya punah, hanya saja
tidak asri lagi seperti dahulu karna tanaman yang ada sudah diganti oleh tanaman akasia carpa (acacia crassicarpa) dan
ekaliptus (Eucalyptus) tanaman dapat di sebut sebagai HTI (hutan tanaman industri) sebagai bahan baku PT Indah
Kiat untuk pembuatan kertas, tisu, dan lain sebagainya. diakibatkan masuknya perusahaan asing ini Kecamatan
Tualang mengalami perkembangan yang sangat pesat dari segi pembangunan dari tahun ketahun itu dikerenakan
dipinggiran ibukota kecamatan ini terdapat sebuah pabrik pengolahan kertas PT indah kiat yang merupakan anak grup
sinarmas. Hal ini membuat banyaknya penduduk dari berbagai daerah luar Kota serta luar Provinsi beramai-ramai datang
ke kecamatan ini untuk bekerja serta menetap diwilayah ini. Hal ini dapat dibuktikan dengan adanya data kependudukan
dari BPS Kabupaten Siak pada tahun 2010 dan 2019 yang menunjukkan jumlah penduduk pada tahun 2010 terdapat
103.697 yang mendiami kecamatan tualang dan bertambah dengan signifikan pada tahun 2019 terdapat 131.464 jiwa
penduduk yang mendiami Kecamatan Tualang. Jumlah penduduk yang meningkat dalam beberapa tahun menyebabkan
kebutuhan lahan akan semakin meningkat pula di kecamatan ini. Kebutuhan lahan umumnya dimanfaatkan untuk
permukiman dan penambahan perluasan jaringan jalan, dan untuk pembangunan lainnya yang dimanfaatkan oleh
masyarakat untuk memenuhi kebutuhan sehari-hari.
Permasalahan di kecamatan tualang ini yaitu tata guna lahan yang
berubah umumnya perubahan lahan terbuka menjadi permukiman dan
lahan pertanian serta lahan industri. Berdasarkan latar belakang yang
telah dijabarkan diatas maka penulis tertarik untuk meneliti bagaimana
perubahan penggunaan lahan yang terjadi dikecamatan tualang
dengan judul “ Analisis Perubahan Penggunaan Lahan Tahun 2009-
2019 Di Kecamatan Tualang Kabupaten Siak”.
Identifikasi Masalah
Berdasarkan latar belakang yang telah diuraikan, maka dapat di identifikasi
beberapa permasalahan yaitu pertambahan jumlah penduduk semakin
meningkat di Kecamatan Tualang ini menyebabkan kebutuhan lahan semakin
meningkat baik dari sektor pertanian hingga tempat bermukim penduduk, luas
perubahan penggunan lahan yang terjadi tidak dapat diketahui seberapa luas
setiap unitnya. Belum tersedia data digital tentang penggunaan lahan dilihat dari
aspek intensitas, luas dan jenis penggunaan lahan.
Pembatasan Masalah
Berdasarkan indentifikasi masalah yang telah diuraikan diatas,
maka penelitian ini dibatasi hanya dengan manganalisis
pemetaan perubahan penggunaan lahan dengan rentang waktu
10 tahun dari tahun 2009 dan 2019. Daerah yang mengalami
perubahan penggunaan lahan dapat diukur dengan
menggunakan parameter alih fungsi setiap jenis penggunaan
lahan.
01
02
Rumusan
Masalah
Bagaimana luas perubahan penggunaan lahan
diwilayah Kecamatan Tualang Kabupaten Siak pada
tahun 2009-2019 ?
Faktor apa yang paling mempengaruhi perubahan
penggunanan lahan di Kecamatan Tualang Kabupaten Siak
pada tahun 2009-2019 ?
Tujuan Penelitian
Untuk mengetahui
seberapa luas
perubahan penggunaan
lahan di Kecamatan
Tualang Kabupaten
Siak pada tahun 2009-
2019
1
Untuk menganalisis
faktor yang
mempengaruhi
perubahan
penggunaan lahan di
Kecamatan Tualang
Kabupaten Siak pada
tahun 2009-2019
2
Manfaat Penelitian
Manfaat dalam penelitian ini adalah :
1. Sebagai pengembang ilmu geografi terutama dalam SIG yang mampu
menganalisis bagaimana perubahan lahan dalam rentang waktu tertentu.
2. Hasil penelitian ini dapat memberikan informasi tentang bagaiman pola
perubahan penggunan lahan serta yang paling mempengaruhi
perubahan penggunan lahan di Kecamatan Tualang Kabuputen Siak.
BAB II
KAJIAN PUSTAKA
TERLAMPIR
Kerangka Berpikir
BAB III
METODE PENELITIAN
Lokasi Penelitian
Penelitian ini berlokasi di Kecamatan Tualang. Secara astronomis
kecamatan ini teletak di 0o32’ LU- 0o51’ LU dan 101o28’ BT-
101o52’ BT. Berdasarkan pembagian wilayah administrasinya,
Kecamatan Tualang dibagi menjadi 9 kelurahan, yaitu daerah
Kecamatan Tualang sebelah utara berbatasan dengan
Kecamatan Mandau dan Kecamatan Minas, sebelah selatan
berbatasan dengan Kecamatan Kerinci kanan dan Kota
Pekanbaru, sebelah barat berbatasan dengan Kecamatan Minas
dan sebelah Timur berbatasan dengan Kecamatan Sungai
Mandau dan Kecamatan Koto Gasib. Kecamatan Tualang
memiliki luas wilayah 373.75 km2.
Populasi dan Sampel
Populasi dalam penelitian ini
adalah keseluruhan wilayah Kecamatan
Tualang yang meliputi Kelurahan
Perawang, Tualang, Perawang Barat,
Maredan, Maredan Barat, Pinang
Sebatang, Piinang Sebatang Barat, Pinang
Sebatang Timur dan Tualang Timur pada
tahun 2009 dan 2019.
Peneliti melakukan penentuan
sampel dengan menggunakan stratified
random sampling. Kategori perubahan
lahan (berubah dan tidak berubah)
digunakan sebagai strata untuk memishkan
variabel respon. Sampel yang diambil
harus mewakilkan atau berasal dari dua
kategori tersebut.
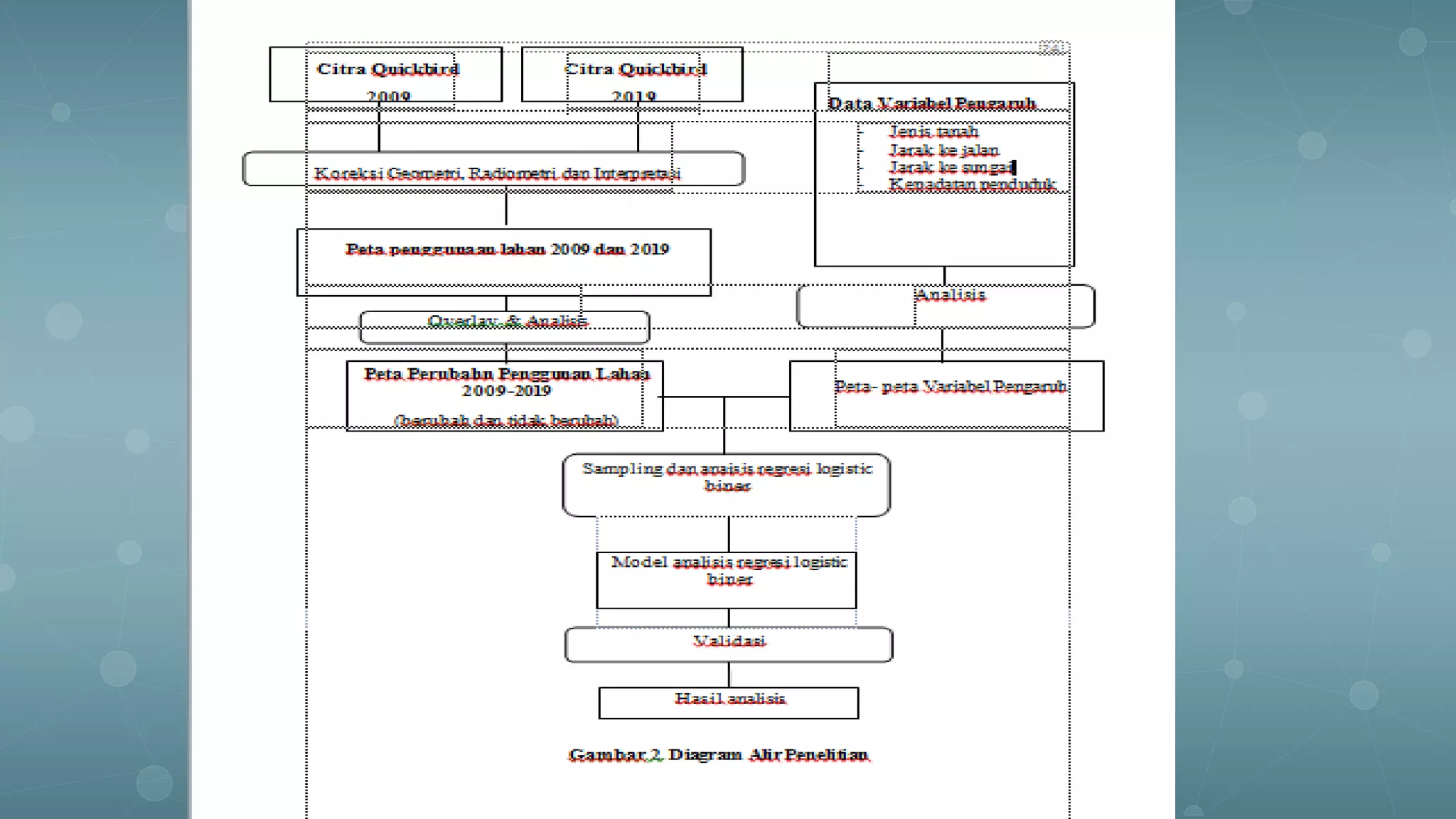
Variabel Penelitian
dan Definisi Operasional
1. Variabel Penelitian
Adapun variabel dari penelitain ini ada 2 bagian yaitu variabel
dari interpretasi citra landsat dan variabel faktor yang berpengaruh
terhadap perubahan penggunan lahan.
1. Peta penggunaan lahan dengan Citra Quickbird tahun 2009 dan
2019
2. Faktor yang berpengaruh terhadap perubahan penggunaan lahan
a. Jenis tanah
b. Jarak ke jalan dan Jarak ke sungai
c. Kepadatan penduduk
.
2. Definisi Operasional
• Faktor yang berpengaruh terhadap perubahan penggunan lahan dalam
penelitian didasarkan alih fungsi lahan yang mengalami alih fungsi lahan
ataupun adanya perubahan tutupan lahan
• Jenis tanah merupakan faktor yang menyebabkan perubahan penggunan
lahan, disebabkan karna tanah tempat terjadinya infiltrasi dan perkolasi
yang berpengaruh terhadap ketersedian air permukaan
• Jarak ke jalan dan jarak ke sungai merupakan salah satu yang sangat
berpengatruh terhadap perubahan penggunaan lahan, karena jarak jaalan
serta sungai merupakan lahan terbangun dan akan mengikuti alur jalan
dan sungai
• Kepadatan penduduk merupakan hal yang paling berpengaruh terhadap
perubahan penggunaan lahan, karena semakin banyak penduduk disuatu
wilayah maka akan semakin besar pula kebutuhan akan lahan sehingga
terjadilah perubahan.
Bahan dan Alat
1. Bahan
1. Citra Quickbird perekaman tahun 2009 dan 2019
2. Data shapefile dari tanahair.indonesia.go.id
2. Alat
Adapun peralatan yang digunakan dalam penelitian
ini adalah :
1. Laptop Asus X441U core i3
2. Aplikasi Arc map 10.5
3. GPS Esentials, digunakan untuk
menemukan titik koordinat sampel dilapangan
4. Kamera, digunakan untuk kegiatan
dokumentasi dilapangan
.
Teknik Pengumpulan Data
Pengumpulan
Data Citra
1 3
2
Pengumpulan
Data Sekunder
Observasi
Tahapan Penelitian
Kegiatan pra lapangan adalah
kegiatan interpretasi yakni mengolah
data yang ada sehingga
menghasilkan informasi yang baru.
Kegiatan ini dialakukan di komputer
(on screen), yang berupa interpretasi
visual dan digital,dengan cara
menginterpretasi atau mendigitasi
citra untuk memisahkan objek-objek
tertentu dengan cara mengamati
unsure interpretasi yaitu : rona,
warna, bentuk, pola, bayangan,
tekstur, situs dan asosiasi sehingga
dapat menghasilkan perta. Output
dari kegiatan ini adalah peta tentatif
yang selanjutnya akan diuji
keakuratannya.
1. uji ketelitian adalah kegiatan
untuk mengukur keakuratan data
(peta tentatif) yang dihasilkan dari
tahap interpretasi. Uji tersebut
dilakukan untuk mengetahui
seberapa besar keakuratan hasil
interpretasi yang teah dilaukan oleh
pengguna data. Semakin tinggi
presentase ketelitian maka akan
semakin berpengaruh pada
kepercayaan yang diberikan
terhadap data tersebut. Adapun
teknik pengambilan sampel secara
acak namun disertai criteria criteria
tertentu. Uji ketelitian tersebut
dapat dilakukan dengan
pengambilan sampel kenampakan
pada peta google earth pro
7.1.2.2019 yang telah di tumpang
susun (overlay) dan kemudian akan
dicocokkan kelapangan.
2. observasi artinya
melihat langsung objek
penelitian pada titik titik
sampel yang telah di
tentukan dan diselesaian
dengan data yang
diperoleh. Dalam
penelitian ini yang
diobservasi oleh peneliti
adalah lahan yang
mengalami perubahan
pada tahun 2009 dan
tahun 2019 di Kecamatan
Tualang.
Tahap pasca lapangan
adalah tahap yang
dilakukan setelah
melakukan kerja
lapangan. Dari proses
reinterpretasi maka akan
dihasilkan peta
perubahan penggunanan
lahan yang telah
ditumpangsusunkan
(overlay) (data tahun 2009
dan tahun 2019). Tahap
penelitian selengkapnya
seperti diagram alir
dibawah ini
Pra Lapangan
Kerja
Lapangan
Kerja
Lapangan
Pasca
Lapangan
Teknik Analisis Data
Data yang akan dianalisis merupakan hasil data yang diperoleh dari peta penggunaan lahan
tahun 2009 dan tahun 2019. Teknik yang digunakan dalam penelitian ini menggunakan deskripsi
kualitatif. Teknik yang digunakan ini merupakan teknik untuk mengetahui perubhan yang terjadi
pada lahan Kecamatan Tualang dalam jangka 10 tahun dan membandingkan dengan data
sekunder dengan cara menganalisis peta penggunaan lahan Kecamatan Tualang Kabupaten
Siak dan melihat faktor faktor yang mempengaruhi perubahan penggunaan lahan dengan
meggunakan analisis regresi logistic biner.
TERIMA KASIH

ppt sempro.pptx

  • 1.
    ANALISIS PERUBAHAN PENGGUNAANLAHAN TAHUN 2009-2019 DI KECAMATAN TUALANG KABUPATEN SIAK D.T.M. Damai Syahputra NIM: 3161131017
  • 2.
    LATAR BELAKANG Lahan merupakanunsur penting dalam kehidupan manusia baik sebagai ruang maupun sebagai sumber daya, karna sebagian besar kehidupan manusia tergantung pada lahan. Manusia memanfaatkan lahan untuk melakukan aktivitas mulai dari membangun tempat tinggal, fasilitas umum, industri dan juga kegiatan industri lainnya. Lahan merupakan suatu daerah di permukaan bumi dengan sifat-sifat tertentu yaitu meliputi biosfer, atmosfer, tanah, geologi, hidrologi, serta flora fauna dan aktifitas manusia masa lampau sampai dengan sekarang. Sifat-sifat tersebut memiliki pengaruh yang kuat terhadap penggunaan lahan oleh manusia pada masa saat ini dan masa yang akan datang (FAO, 1976). Lahan dalam arti luasannya, merupakan sumber daya alam yang langka dan bersifat tetap. Kebutuhan akan lahan untuk segala aktivitas manusia menjadikan tekanan bagi lahan untuk memenuhi kebutuhan manusia. Penggunaan lahan adalah segala macam bentuk campurtangan manusia secara tetap maupun berkala terhadap sumber daya alam dan sumber daya buatan yang secara keseluruhan disebut “lahan” dengan maksud untuk memenuhi kebutuhan hidup baik berupa kebendaan atau kewajiban atau keduanya (Vink, 1975). Pengguanan lahan yang didasari oleh kepentingan pribadi tanpa melihat akan kesesuaian lahannya, dan tanpa disertakan usaha pelestarian sumber daya lahan akan mengakibatkan produktifitasnya akan menurun. Perencaan tata guna lahan pada hakekatnya yaitu pemanfaatan lahan yang ditujukan untuk suatu peruntukan tertentu. Permasalahan yang kemungkinan akan banyak menimbul masalah yaitu kecocokan/kesesuaian lahan untuk suatu peruntukan tertentu. BAB I PENDAHULUAN
  • 3.
    Suatu lahan akanditentukan oleh faktor-faktor lingkungannya, seperti faktor kelerengan, iklim, jenis tanah, dan batuan, tutupan lahan, satwa liar, hidrologi dan sebagainya. Penggunan lahan di Indonesia mengalami perubahan. Perubahan penggunaan lahan adalah segala campur tangan manusia baik secara permanen maupun siklis terhadap suatu kumpulan sumber daya alam serta sumber daya buatan, yang secara keseluruhan disebut dengan lahan, dengan tujuan untuk mencukupi kebutuhannya baik kebendaan, maupun spiritual atau keduanya (Malingreu, 1978). Salah satu faktor yang mempercepat terjadinya perubahan penggunaan lahan disuatu wilayah tertentu adalah perpindahan penduduk. Umumnya perpindahan penduduk terjadi dari desa menuju kekota. Kota dianggap memiliki daya tarik yang kuat karna memudahkan memperoleh sarana dan prasarana kebutuhan hidup. Apabila kota tidak mampu lagi untuk menampung penduduk alternatif wilayah yang dapat ditempati yaitu pinggiran kota, disinilah umumnya perubahan lahan sering terjadi. Philip M. Hauser (1985) berpendapat bahwa 46% dari pertumbuhan penduduk kota disebabkan karena perpindahan penduduk dan penggolongan kembali. Dan 54% disebabkan pertumbuhan alami. Penggolongan disini ialah diubahnya kedudukan desa menjadi kawasan kota. Dari faktor tersebut menyebabkan berkembanganya kotakabupaten. Adamya pertambahan penduduk mendorong perkembangan dan pembangunan daerah yang dilakukan oleh pemerintah dalam menyediakan infrastruktur pelayanan yang dapat menimbulakn dampak terhadap peningkatan kebutuhan lahan.semakin pesatnya pembangunan yang dilakukan maka akan semakin meningkat seiiring diikutinya jumlah penduduk, maka perubahan penggunaan lahan akan semakin meningkat di wilayah tersebut.
  • 4.
    Sistem Informasi Geografimerupakan aplikasi yang dapat membantu menganalisis perubahan lahan pada suatu wilayah. Semakin berkembangnya teknologi penginderaan jauh dan berbagai kelebihan yang dimilikinya, mendorong orang-orang berpaling ke teknik ini untuk berbagai studi kekotaan, termasuk diantaranya mengetahui perubahan penggunan lahan. Hasil interpretasi citra selanjutnya diolah dengan menggunakan komputer yang telah dilengkapi oleh perangkat lunak Sistem Infomasi Geografi (SIG). SIG digunakan untuk memperoleh hasil analisis yang akurat terhadap data penelitian ini. Hasilnya berupa peta aktual digital penggunaan lahan kota yang berguna bagi perencanaan dan pengelolaan kota. Penginderaan jauh adalah ilmu dan seni untuk memperoleh informasi tentang suatu obyek, daerah, atau fenomena melalui analisis data yang diperoleh dengan suatu alat tanpa komtak langsung degan obyek, daerah atau fenomena yang dikaji (Lillesand, 2007). Kabupaten siak adalah salah satu kabupaten yang merupakan wilayah dataran, dengan nilai sejarah yang tinggi dan dijadikan daerah pariwisata sejarah bagi para penikmatnya. Sehingga pembangunan infrastruktur diwilayah ini semakin pesat baik secara fisik, sosial dan yang paling dominan bidang pariwisatanya.
  • 5.
    Kecamatan Tualang merupakansalah satu kecamatan yang ada di Kabupaten Siak, Kecamatan Tualang ini dahulunya memiliki hutan yang cukup lebat dengan berbagai jenis tumbuhan serta pepohonan yang mungkin jarang ditemui sekarang ini, dikarenakan hutan tersebut dapat dikatakan punah akibat masuknya perusahaan raksasa asing mulai masuk pada tahun 1986 dan menjarah hutan sehingga menjadikan hutan punah. Puncak punahnya hutan ini di perkiraan oleh masyarakat sekitar terjadi pada tahun 1990 hingga sekarang. Adapun lahan masyarakat yang dapat disebut sebagai hutan sekunder yang isinya tanaman rambung/karet (ficus elastica). Hutan sekunder yang dulu banyak ditanami dikarenakan sumber mata pencaharian masyarakat sekarang hilang diakibatkan kurangnya penghasilan untuk mencukupi kebutuhan sehari-hari masyarakat disana makanya perubahan dari hutan sekunder menjadi perkebunan kelapa sawit (Elaeis guinensis/ Elaeis oleifera) dilakukan karna pengahsilan petani sawit jauh lebih menjanjikan dibandingkan petani rambung atau karet. Sekarang hutan di kecamatan tualang tidak sepenuhnya punah, hanya saja tidak asri lagi seperti dahulu karna tanaman yang ada sudah diganti oleh tanaman akasia carpa (acacia crassicarpa) dan ekaliptus (Eucalyptus) tanaman dapat di sebut sebagai HTI (hutan tanaman industri) sebagai bahan baku PT Indah Kiat untuk pembuatan kertas, tisu, dan lain sebagainya. diakibatkan masuknya perusahaan asing ini Kecamatan Tualang mengalami perkembangan yang sangat pesat dari segi pembangunan dari tahun ketahun itu dikerenakan dipinggiran ibukota kecamatan ini terdapat sebuah pabrik pengolahan kertas PT indah kiat yang merupakan anak grup sinarmas. Hal ini membuat banyaknya penduduk dari berbagai daerah luar Kota serta luar Provinsi beramai-ramai datang ke kecamatan ini untuk bekerja serta menetap diwilayah ini. Hal ini dapat dibuktikan dengan adanya data kependudukan dari BPS Kabupaten Siak pada tahun 2010 dan 2019 yang menunjukkan jumlah penduduk pada tahun 2010 terdapat 103.697 yang mendiami kecamatan tualang dan bertambah dengan signifikan pada tahun 2019 terdapat 131.464 jiwa penduduk yang mendiami Kecamatan Tualang. Jumlah penduduk yang meningkat dalam beberapa tahun menyebabkan kebutuhan lahan akan semakin meningkat pula di kecamatan ini. Kebutuhan lahan umumnya dimanfaatkan untuk permukiman dan penambahan perluasan jaringan jalan, dan untuk pembangunan lainnya yang dimanfaatkan oleh masyarakat untuk memenuhi kebutuhan sehari-hari.
  • 6.
    Permasalahan di kecamatantualang ini yaitu tata guna lahan yang berubah umumnya perubahan lahan terbuka menjadi permukiman dan lahan pertanian serta lahan industri. Berdasarkan latar belakang yang telah dijabarkan diatas maka penulis tertarik untuk meneliti bagaimana perubahan penggunaan lahan yang terjadi dikecamatan tualang dengan judul “ Analisis Perubahan Penggunaan Lahan Tahun 2009- 2019 Di Kecamatan Tualang Kabupaten Siak”.
  • 7.
    Identifikasi Masalah Berdasarkan latarbelakang yang telah diuraikan, maka dapat di identifikasi beberapa permasalahan yaitu pertambahan jumlah penduduk semakin meningkat di Kecamatan Tualang ini menyebabkan kebutuhan lahan semakin meningkat baik dari sektor pertanian hingga tempat bermukim penduduk, luas perubahan penggunan lahan yang terjadi tidak dapat diketahui seberapa luas setiap unitnya. Belum tersedia data digital tentang penggunaan lahan dilihat dari aspek intensitas, luas dan jenis penggunaan lahan.
  • 8.
    Pembatasan Masalah Berdasarkan indentifikasimasalah yang telah diuraikan diatas, maka penelitian ini dibatasi hanya dengan manganalisis pemetaan perubahan penggunaan lahan dengan rentang waktu 10 tahun dari tahun 2009 dan 2019. Daerah yang mengalami perubahan penggunaan lahan dapat diukur dengan menggunakan parameter alih fungsi setiap jenis penggunaan lahan.
  • 9.
    01 02 Rumusan Masalah Bagaimana luas perubahanpenggunaan lahan diwilayah Kecamatan Tualang Kabupaten Siak pada tahun 2009-2019 ? Faktor apa yang paling mempengaruhi perubahan penggunanan lahan di Kecamatan Tualang Kabupaten Siak pada tahun 2009-2019 ?
  • 10.
    Tujuan Penelitian Untuk mengetahui seberapaluas perubahan penggunaan lahan di Kecamatan Tualang Kabupaten Siak pada tahun 2009- 2019 1 Untuk menganalisis faktor yang mempengaruhi perubahan penggunaan lahan di Kecamatan Tualang Kabupaten Siak pada tahun 2009-2019 2
  • 11.
    Manfaat Penelitian Manfaat dalampenelitian ini adalah : 1. Sebagai pengembang ilmu geografi terutama dalam SIG yang mampu menganalisis bagaimana perubahan lahan dalam rentang waktu tertentu. 2. Hasil penelitian ini dapat memberikan informasi tentang bagaiman pola perubahan penggunan lahan serta yang paling mempengaruhi perubahan penggunan lahan di Kecamatan Tualang Kabuputen Siak.
  • 12.
  • 13.
  • 14.
    BAB III METODE PENELITIAN LokasiPenelitian Penelitian ini berlokasi di Kecamatan Tualang. Secara astronomis kecamatan ini teletak di 0o32’ LU- 0o51’ LU dan 101o28’ BT- 101o52’ BT. Berdasarkan pembagian wilayah administrasinya, Kecamatan Tualang dibagi menjadi 9 kelurahan, yaitu daerah Kecamatan Tualang sebelah utara berbatasan dengan Kecamatan Mandau dan Kecamatan Minas, sebelah selatan berbatasan dengan Kecamatan Kerinci kanan dan Kota Pekanbaru, sebelah barat berbatasan dengan Kecamatan Minas dan sebelah Timur berbatasan dengan Kecamatan Sungai Mandau dan Kecamatan Koto Gasib. Kecamatan Tualang memiliki luas wilayah 373.75 km2.
  • 15.
    Populasi dan Sampel Populasidalam penelitian ini adalah keseluruhan wilayah Kecamatan Tualang yang meliputi Kelurahan Perawang, Tualang, Perawang Barat, Maredan, Maredan Barat, Pinang Sebatang, Piinang Sebatang Barat, Pinang Sebatang Timur dan Tualang Timur pada tahun 2009 dan 2019. Peneliti melakukan penentuan sampel dengan menggunakan stratified random sampling. Kategori perubahan lahan (berubah dan tidak berubah) digunakan sebagai strata untuk memishkan variabel respon. Sampel yang diambil harus mewakilkan atau berasal dari dua kategori tersebut.
  • 16.
    Variabel Penelitian dan DefinisiOperasional 1. Variabel Penelitian Adapun variabel dari penelitain ini ada 2 bagian yaitu variabel dari interpretasi citra landsat dan variabel faktor yang berpengaruh terhadap perubahan penggunan lahan. 1. Peta penggunaan lahan dengan Citra Quickbird tahun 2009 dan 2019 2. Faktor yang berpengaruh terhadap perubahan penggunaan lahan a. Jenis tanah b. Jarak ke jalan dan Jarak ke sungai c. Kepadatan penduduk . 2. Definisi Operasional • Faktor yang berpengaruh terhadap perubahan penggunan lahan dalam penelitian didasarkan alih fungsi lahan yang mengalami alih fungsi lahan ataupun adanya perubahan tutupan lahan • Jenis tanah merupakan faktor yang menyebabkan perubahan penggunan lahan, disebabkan karna tanah tempat terjadinya infiltrasi dan perkolasi yang berpengaruh terhadap ketersedian air permukaan • Jarak ke jalan dan jarak ke sungai merupakan salah satu yang sangat berpengatruh terhadap perubahan penggunaan lahan, karena jarak jaalan serta sungai merupakan lahan terbangun dan akan mengikuti alur jalan dan sungai • Kepadatan penduduk merupakan hal yang paling berpengaruh terhadap perubahan penggunaan lahan, karena semakin banyak penduduk disuatu wilayah maka akan semakin besar pula kebutuhan akan lahan sehingga terjadilah perubahan.
  • 17.
    Bahan dan Alat 1.Bahan 1. Citra Quickbird perekaman tahun 2009 dan 2019 2. Data shapefile dari tanahair.indonesia.go.id 2. Alat Adapun peralatan yang digunakan dalam penelitian ini adalah : 1. Laptop Asus X441U core i3 2. Aplikasi Arc map 10.5 3. GPS Esentials, digunakan untuk menemukan titik koordinat sampel dilapangan 4. Kamera, digunakan untuk kegiatan dokumentasi dilapangan .
  • 18.
    Teknik Pengumpulan Data Pengumpulan DataCitra 1 3 2 Pengumpulan Data Sekunder Observasi
  • 19.
    Tahapan Penelitian Kegiatan pralapangan adalah kegiatan interpretasi yakni mengolah data yang ada sehingga menghasilkan informasi yang baru. Kegiatan ini dialakukan di komputer (on screen), yang berupa interpretasi visual dan digital,dengan cara menginterpretasi atau mendigitasi citra untuk memisahkan objek-objek tertentu dengan cara mengamati unsure interpretasi yaitu : rona, warna, bentuk, pola, bayangan, tekstur, situs dan asosiasi sehingga dapat menghasilkan perta. Output dari kegiatan ini adalah peta tentatif yang selanjutnya akan diuji keakuratannya. 1. uji ketelitian adalah kegiatan untuk mengukur keakuratan data (peta tentatif) yang dihasilkan dari tahap interpretasi. Uji tersebut dilakukan untuk mengetahui seberapa besar keakuratan hasil interpretasi yang teah dilaukan oleh pengguna data. Semakin tinggi presentase ketelitian maka akan semakin berpengaruh pada kepercayaan yang diberikan terhadap data tersebut. Adapun teknik pengambilan sampel secara acak namun disertai criteria criteria tertentu. Uji ketelitian tersebut dapat dilakukan dengan pengambilan sampel kenampakan pada peta google earth pro 7.1.2.2019 yang telah di tumpang susun (overlay) dan kemudian akan dicocokkan kelapangan. 2. observasi artinya melihat langsung objek penelitian pada titik titik sampel yang telah di tentukan dan diselesaian dengan data yang diperoleh. Dalam penelitian ini yang diobservasi oleh peneliti adalah lahan yang mengalami perubahan pada tahun 2009 dan tahun 2019 di Kecamatan Tualang. Tahap pasca lapangan adalah tahap yang dilakukan setelah melakukan kerja lapangan. Dari proses reinterpretasi maka akan dihasilkan peta perubahan penggunanan lahan yang telah ditumpangsusunkan (overlay) (data tahun 2009 dan tahun 2019). Tahap penelitian selengkapnya seperti diagram alir dibawah ini Pra Lapangan Kerja Lapangan Kerja Lapangan Pasca Lapangan
  • 20.
    Teknik Analisis Data Datayang akan dianalisis merupakan hasil data yang diperoleh dari peta penggunaan lahan tahun 2009 dan tahun 2019. Teknik yang digunakan dalam penelitian ini menggunakan deskripsi kualitatif. Teknik yang digunakan ini merupakan teknik untuk mengetahui perubhan yang terjadi pada lahan Kecamatan Tualang dalam jangka 10 tahun dan membandingkan dengan data sekunder dengan cara menganalisis peta penggunaan lahan Kecamatan Tualang Kabupaten Siak dan melihat faktor faktor yang mempengaruhi perubahan penggunaan lahan dengan meggunakan analisis regresi logistic biner.
  • 23.