EROHWLP WpFQLFR 
3$72/2*,$ '$6 216758d®(6
125%(572 % /,+7(167(,1
0HVWUH HP (QJHQKDULD (3863
3$72/2*,$ '$6 216758d¯(6
352(',0(172 3$5$ ',$*1267,2 ( 5(83(5$d®2
1RUEHUWR %OXPHQIHOG /LFKWHQVWHLQ
3$/$95$6 +$9(
RQVWUXomR FLYLO SDWRORJLD GDV FRQVWUXo}HV UHFXSHUDomR
5(6802
'LVFXWHVH D TXHVWmR GRV HGLItFLRV TXH HP QmR DOFDQoDQGR XP GHVHPSHQKR PtQLPR
SUpHVWDEHOHFLGR QmR DWHQGHP jV H[LJrQFLDV GRV VHXV XVXiULRV /HYDQWDVH D QHFHVVLGDGH GD
GHOLPLWDomR GH WRGR XP FDPSR GD HQJHQKDULD D 3DWRORJLD GDV RQVWUXo}HV SDUD R HVWXGR GDV
IDOKDV GRV HGLItFLRV
3DUD R FDVR GRV HGLItFLRV TXH DSUHVHQWDP SUREOHPDV SDWROyJLFRV H SURSRVWR XP SURFHGLPHQWR GH
DWXDomR (VWH SURFHGLPHQWR FRQVLVWH EDVLFDPHQWH HP OHYDQWDPHQWR GR PDLRU Q~PHUR SRVVtYHO GH
VXEVtGLRV SDUD R HQWHQGLPHQWR GR SUREOHPD DWUDYpV GH YLVWRULD GR ORFDO GR KLVWyULFR GR HGLItFLR H GR
UHVXOWDGR GH H[DPHV FRPSOHPHQWDUHV GLDJQyVWLFR GD VLWXDomR RX VHMD HQWHQGLPHQWR FRPSOHWR
GRV IHQ{PHQRV RFRUULGRV  GHILQLomR GD FRQGXWD D SDUWLU GD HVFROKD GD DOWHUQDWLYD GH LQWHUYHQomR
PDLV FRQYHQLHQWH e DSUHVHQWDGD D DSOLFDomR UHDO GD PHWRGRORJLD SURSRVWD HP GLIHUHQWHV FDVRV
WUDWDGRV SRU GLIHUHQWHV WpFQLFRV WRGRV HOHV FRP VXFHVVR
1RUEHUWR %OXPHQIHOG /LFKWHQVWHLQ 0HVWUH HP (QJHQKDULD 3URIHVVRU GR 'HSDUWDPHQWR GH
(QJHQKDULD GH RQVWUXomR LYLO GD (VFROD 3ROLWpFQLFD GD 8QLYHUVLGDGH GH 6mR 3DXOR
3$72/2*,$ '$6 216758d¯(6
352(',0(172 3$5$ ',$*1267,2 ( 5(83(5$d®2
 ,1752'8d®2
2 GHVHQYROYLPHQWR GD WHFQRORJLD GD FRQVWUXomR VH GHX GHVGH RV SULPyUGLRV GD FLYLOL]DomR HP
GLYHUVDV GLUHo}HV FRQFRPLWDQWHPHQWH FULDQGRVH XP DFHUYR GH FRQKHFLPHQWR TXH SHUPLWLX DR
KRPHP GHQWUR GH FHUWRV OLPLWHV FRQVWUXLU HGLItFLRV DGDSWDGRV jV VXDV QHFHVVLGDGHV HP HTXLOtEULR
FRP R PHLR DPELHQWH
$R PHVPR WHPSR HQWUHWDQWR HP WRGDV DV pSRFDV HP PDLRU RX PHQRU JUDX XPD SDUWH GRV
HGLItFLRV FRQVWUXtGRV QmR WHP DSUHVHQWDGR XP GHVHPSHQKR VDWLVIDWyULR $ SUHRFXSDomR FRP HVWHV
HGLItFLRV FRP VHXV SUREOHPDV  p PXLWR DQWLJD H SRGHVH GL]HU TXH QDVFHX FRP R SUySULR DWR GH
FRQVWUXLU (VWD SUHRFXSDomR FRQWXGR QmR VH UHYHVWLD DQWLJDPHQWH GH FDUiWHU VLVWHPiWLFR HVWDQGR
UHVWULWD DR HVWXGR GH DOJXQV SUREOHPDV PDLV FRPXQV JHUDOPHQWH DTXHOHV TXH SURYRFDYDP DOJXPD
IDOWD GH VHJXUDQoD HVWUXWXUDO
0RGHUQDPHQWH FRP D DSOLFDomR QD (QJHQKDULD LYLO GR FRQFHLWR GH GHVHPSHQKR RV HGLItFLRV
FRPHoDP D VHU DQDOLVDGRV FRPR XP WRGR RQVHTHQWHPHQWH RV SUREOHPDV GH GHVHPSHQKR
LQVDWLVIDWyULR WDPEpP FRPHoDP D VHU HQWHQGLGRV GHQWUR GH XP FRQWH[WR JOREDO H QmR GH IRUPD
HVWDQTXH SRU GHIHLWR FRPR DQWHULRUPHQWH
3HUFHEHQGR D QHFHVVLGDGH GH FRQVROLGDU RUJDQL]DU H DPSOLDU RV FRQKHFLPHQWRV QHVWD iUHD RV
RUJDQLVPRV LQWHUQDFLRQDLV GH SHVTXLVD WrP SURFXUDGR DWXDU VREUH HVWD TXHVWmR 2 SULPHLUR SDVVR
TXH HVWi VHQGR GDGR p QR VHQWLGR GH OHYDQWDU D VLWXDomR GRV HGLItFLRV HP XVR 'LYHUVDV HQTXHWHV
FRP FROHWDV RUJDQL]DGRV GH LQIRUPDo}HV LQ ORFR  WrP VLGR IHLWDV FRP R REMHWLYR GH UHFHQVHDU DV
IDOKDV GRV HGLItFLRV H[LVWHQWHV 2V SULPHLURV UHVXOWDGRV PRVWUDUDP XP Q~PHUR HQRUPH GH HGLItFLRV
FRP EDL[R GHVHPSHQKR PHVPR QRV SDtVHV FRP ORQJD WUDGLomR GH FRQVWUXLU EHP RP HVWHV
OHYDQWDPHQWRV HVWi VH WRPDQGR FRQKHFLPHQWR GD JUDYLGDGH GD VLWXDomR H VH IRUPDQGR D
FRQVFLrQFLD GD QHFHVVLGDGH GH UHVROYLOD GH IRUPD JOREDO
'HQWUH DV SHVTXLVDV UHDOL]DGDV DOJXPDV PHUHFHP GHVWDTXH 'HYHP VHU UHVVDOWDGRV RV HVIRUoRV
GR 67 HQWUH 6FLHQWLILTXH HW 7HFKQLTXH GH OD RQVWUXFWLRQ
QD %pOJLFD @ GR %5(  %XLOGLQJ
5HVHDUFK (VWDEOLVKPHQW
QD ,QJODWHUUD @ H Gi (3(%$7 $VVRFLDWLRQ 3RXU /
pWXGH GH OD 3DWKRORJLH
HW GH /
HQWUHWLHQ GX %kWLPHQW
QD)UDQoD @ HQWUH RXWURV
1R %UDVLO Mi HP  ORVKLPRWR HP WUDEDOKR UHDOL]DGR SHOR ,37 SHVTXLVRX D RFRUUrQFLD GH DOJXQV
SUREOHPDV SDWROyJLFRV HP  FRQMXQWRV KDELWDFLRQDLV YLVLWDQGR XP WRWDO GH TXDVH  KDELWDo}HV
@
$ SDWRORJLD GDV FRQVWUXo}HV HVWLR GDQGR SRUWDQWR VHXV SULPHLURV SDVVRV SHOR OHYDQWDPHQWR GD
VLWXDomR H[LVWHQWH 2 FDPLQKR D VHJXLU p ORQJR H FRPHoD SRU XPD KRPRJHQHL]DomR GH FRQFHLWRV H
PpWRGRV
(VWH WUDEDOKR GH KRPRJHQHL]DomR FRPHoD D VHU IHLWR FRP D FULDomR SHOR ,% RQVHLO ,QWHUQDWLRQDO
'X %kWLPHQW
GH XPD QRYD FRPLVVmR GH WUDEDOKR D :   3DWRORJLD GDV RQVWUXo}HV
$V SURSRVWDV LQLFLDLV GH WUDEDOKR VmR DV VHJXLQWHV @
'HVHQYROYLPHQWR GH HVWUXWXUDV GH LQYHVWLJDomR H GLYXOJDomR GDV IDOKDV $V SULPHLUDV HVWUXWXUDV
VHUmR SURGX]LGDV SDUD D LQILOWUDomR GH DU H iJXD SHODV MDQHODV ILVVXUDomR GH SDUHGHV LQWHUQDV GH
DOYHQDULD UHVLVWHQWH H XPLGDGH DVVRFLD GD FRP FREHUWXUDV SODQDV
 ,GHQWLILFDomR GRV WLSRV PDLV FRPXQV GH IDOKDV GDV RQVWUXo}HV H DV PHGLGDV WHUDSrXWLFDV
DSOLFDGDV D HODV
 'HILQLomR GR FDPSR GD 3DWRORJLD GDV RQVWUXo}HV
2 SUHVHQWH WUDEDOKR WDPEpP VH LQVHUH QHVWH FRQWH[WR GD SURFXUD GR GHVHQYROYLPHQWR SDWRORJLD GDV
FRQVWUXo}HV HQIRFDQGR QmR RV IHQ{PHQR ItVLFRV H TXtPLFRV GyV SUREOHPDV SDWROyJLFRV PDV VLP
IRUPDOL]DQGR XP SURFHGLPHQWR DSOLFiYHO SDUD D UHVROXomR GHVWHV SUREOHPDV
 $ 3523267$ '( 80$ 0(72'2/2*,$ ( '( 80 352(',0(172 35$7,2
 $ QHFHVVLGDGH GR PpWRGR H VXD UHODomR FRP D H[SHULrQFLD GR WpFQLFR
8PD HQRUPH TXDQWLGDGH GH HGLItFLRV HP WRGR R PXQGR WHP KRMH SUREOHPDV UHODFLRQDGRV D XP
GHVHPSHQKR LQVDWLVIDWyULR VHMD HP WHUPRV JOREDLV VHMD HP WHUPRV GH VXDV SDUWHV 8PD JUDQGH
SDUWH GHVWHV SUREOHPDV GHVGH TXH PHUHoD XPD DQiOLVH PHWyGLFRV LQGLYLGXDOL]DGD SRGHUi VHU
UHVROYLGD
$ SUiWLFD SURILVVLRQDO GD DQiOLVH GHVVHV SUREOHPDV QR HQWDQWR WHP VLGR PXLWDV YH]HV
FDUDFWHUL]DGD SHOD IDOWD GH XPD PHWRGRORJLD XQLYHUVDOPHQWH DFHLWD 6mR DV LQWXLo}HV SHVVRDLV
IXQGDPHQWDGDV QD H[SHULrQFLD TXH SUHYDOHFHP H QmR SRGHP VHU WUDQVPLWLGDV 0XLWDV YH]HV p D
KDELOLGDGH TXH SUHYDOHFH QR OXJDU Gy PpWRGR $ KDELOLGDGH H D DUWH QD 3DWRORJLD GDV RQVWUXo}HV
QmR SRGHP VHU H[SUHVVDV H VLP QR Pi[LPR WUDQVPLWLGDV D SHVVRDV UHFHSWLYDV QR WUDWR SHVVRDO
2 PXQGR GD KDELOLGDGH H R PXQGR GD FLrQFLD VmR PXQGRV GLIHUHQWHV FXMD IURQWHLUD QmR H
VXILFLHQWHPHQWH GHILQLGD $R FRQWUiULR DV IURQWHLUDV GD FLrQFLD VHPSUH PDLV LQYDGHP R WHUUHQR GD
KDELOLGDGH RP LVVR QR HQWDQWR D KDELOLGDGH QmR p VXSULPLGD DSHQDV DGTXLUH QRYRV KRUL]RQWHV
6HPSUH TXH SXGHU VHU VXEVWLWXtGD SHOR PpWRGR GHYH VHU GHL[DGD GH ODGR D KDELOLGDGH SHVVRDO
LQWXLWLYD TXH QDWXUDOPHQWH VH HQJDQD PXLWDV YH]HV
$ FLrQFLD UHTXHU XP SHQVDPHQWR FRQFHLWXDO SDVVtYHO GH FRPXQLFDomR 6RPHQWH QD PHGLGD HP TXH
VH WHQKD UHVROYLGR XP SHQVDPHQWR GHVWH WLSR p TXHVH SRGH DOPHMDU HVWDEHOHFHU XPD PHWRGRORJLD
DSOLFiYHO SDUD D UHVROXomR GRV SUREOHPDV SDWROyJLFRV
$LQGD TXH D 3DWRORJLD QmR GHYD VH EDVHDU VRPHQWH QDV LQWXLo}HV SHVVRDLV D HILFLrQFLD QD
UHVROXomR GRV SUREOHPDV H IXQomR GD YLYrQFLD GR WpFQLFR HQYROYLGR 8P SDWRORJLVWD QmR VH
FDUDFWHUL]D SRU WHU XP LQWHOHFWR TXH FRPR XP UHFHSWiFXOR YD]LR VRPHQWH UHFROKH GD H[SHULrQFLD
DOKHLD WXGR TXH SRVVD FROKHU 2 VXFHVVR QD UHVROXomR GRV SUREOHPDV GHSHQGH GR DOFDQFH GD
DEHUWXUD H SOHQLWXGH GD FDSDFLGDGH GR WpFQLFR GH SHUFHEHU H YLYHQFLDU D SUySULD H[SHULrQFLD
$V SHVVRDV VHJXQGR 5DJDHUWV @ TXH HVWLYHUHP HVWUHLWDPHQWH OLJDGDV DR SURFHVVR GD FRQVWUXomR
TXH WLYHUHP XPD ERD EDJDJHP GH FRQKHFLPHQWR VREUH D ItVLFD H D TXtPLFD DSOLFDGD DRV PDWHULDLV
GH FRQVWUXomR H TXH IRUHP SRVVXLGRUDV GH XPD ODUJD H[SHULrQFLD YLYHQFLDGD QHVWH FDPSR WrP
FRQGLo}HV GH UHVROYHU D JUDQGH PDLRULD GRV SUREOHPDV SDWROyJLFRV
6RPHQWH RV FDVRV PDLV FRPSOH[RV TXH HQYROYHP FRQKHFLPHQWR HVSHFtILFRV H[LJHP HVSHFLDOLVWDV
HP 3DWRORJLD GDV RQVWUXo}HV RX DLQGD HVSHFLDOLVWDV HP DOJXP WLSR GH SUREOHPD SDWROyJLFR
4XHP TXHU TXH VHMD R UHVSRQViYHO SHOD UHVROXomR GH XP SUREOHPD GHYHUi SRVVXLU XPD
FRQFHLWXDomR ILUPH GR PpWRGR D VHU HPSUHJDGR H GH FDGD XPD GH VXDV HWDSDV
 $ HVWUXWXUD JHQpULFD GR PpWRGR QD 3DWRORJLD
$ HVWUXWXUD GR PpWRGR JHQpULFR SURSRVWR p IRUPDGR EDVLFDPHQWH SRU WUrV SDUWHV GLVWLQWDV WLQWDV
3DUWH  /HYDQWDPHQWR GH VXEVtGLRV
/HYDQWDU VXEVtGLRV UHSUHVHQWD DFXPXODU H RUJDQL]DU DV LQIRUPDo}HV QHFHVViULDV H VXILFLHQWHV SDUD
R HQWHQGLPHQWR FRPSOHWR GRV IHQ{PHQRV $V LQIRUPDo}HV SRGHP VHU REWLGDV DWUDYpV GH WUrV IRQWHV
EiVLFDV TXDLV VHMDP D YLVWRULD GR ORFDO R OHYDQWDPHQWR GD KLVWyULD GR SUREOHPD H GR HGLItFLR
DQDPQHVH GR FDVR
H R UHVXOWDGR GH DQiOLVHV H HQVDLRV FRPSOHPHQWDUHV
3DUWH  'LDJQyVWLFR GD VLWXDomR
2 GLDJQyVWLFR GD VLWXDomR p R HQWHQGLPHQWR GRV IHQ{PHQRV HP WHUPRV GD LGHQWLILFDGDV FLR GDV
P~OWLSODV UHODo}HV GH FDXVD H HIHLWR TXH QRUPDOPHQWH FDUDFWHUL]DP XP SUREOHPD SDWROyJLFR (P
RXWUDV SDODYUDV R REMHWLYR GR GLDJQyVWLFR L HQWHQGHU RV SRUTXHV H RV FRPRV D SDUWLU GH GDGRV
FRQKHFLGRV
3DUWH  'HILQLomR GH FRQGXWD
2 REMHWLYR JHQpULFR GD GHILQLomR GD FR FRQGXWD p SUHVFUHYHU R WUDEDOKR D VHU H[HFXWDGR SDUD
UHVROYHU R SUREOHPD QLVWR LQFOXLQGRVH D GHILQLomR VREUH RV PHLRV PD WHULD@ PLR GH REUD H
HTXLSDPHQWRV
H D SUHYLVmR GDV FRQVHTrQFLDV HP WHUPRV GR GHVHPSHQKR ILQDO 3DUD GHILQLU D
FRQGXWD LQLFLDOPHQWH p IHLWR R SURJQyVWLFR GD VLWXDomR RX VHMD VmR OHYDQWDGDV KLSyWHVHV GD
WHQGrQFLD GH HYROXomR IXWXUD GR SUREOHPD H DV DOWHUQDWLYDV GH LQWHUYHQomR DFRPSDQKDGDV GRV
UHVSHFWLYRV SURJQyVWLFRV
 2 SURFHGLPHQWR SUiWLFR H D SURSRVWD GH XP IOX[RJUDPD GH DWXDomR
2 PpWRGR JHQpULFR SURSRVWR Gi RULJHP HP WHUPRV GH DSOLFDomR SUiWLFD D XP SURFHGLPHQWR SDUD
UHVROXomR GH SUREOHPDV
(VWH SURFHGLPHQWR SRGH VHU XWLOL]DGR LQGHSHQGHQWH GR QtYHO GH H[SHULrQFLD GR WpFQLFR H GD
FRPSOH[LGDGH GR SUREOHPD
1R JHUDO R SULPHLUR SDVVR GHQWUR GD IDVH GH OHYDQWDPHQWR GH VXEVtGLRV p D YLVWRULD GR ORFDO
%DVHDGR QD PDQLIHVWDomR GR SUREOHPD R WpFQLFR GLUHFLRQD D UHDOL]DomR GR H[DPH XWLOL]DQGR RV
VHXV VHQWLGRV H GHWHUPLQDGRV LQVWUXPHQWRV HVSHFtILFRV 1HVWH SULPHLUR SDVVR DLQGD VmR UHDOL]DGRV
RV HQVDLRV UiSLGRV GH FDPSR TXH VH IL]HUHP QHFHVViULRV 'HSHQGHQGR GR SUREOHPD H GR WpFQLFR
HQYROYLGR H SRVVtYHO TXH Mi DSyV R H[DPH LQLFLDO VH SRVVD HQWHQGHU R IHQ{PHQR RFRUULGR HP VXD
WRWDOLGDGH (P RXWUDV SDODYUDV HP DOJXPDV VLWXDo}HV Mi VH SRGH ID]HU GLDJQyVWLFR FRP R UHVXOWDGR
GR H[DPH LQLFLDO
1RV FDVRV HP TXH RV VXEVtGLRV REWLGRV QmR VH PRVWUDUHP VXILFLHQWHV R VHJXQGR SDVVR QD SURFXUD
GH LQIRUPDo}HV HVWi UHODFLRQDGR FRP R OHYDQWDPHQWR GD KLVWyULD GR HGLItFLR H GD KLVWyULD GR
SUREOHPD )D]VH SRUWDQWR D DQDPQHVH GD VLWXDomR (VWDV LQIRUPDo}HV SRGHP VHU FRQVHJXLGDV
YHUEDOPHQWH DWUDYpV GH HQTXHWHV FRP WHVWHPXQKDV RX SRGHP HVWDU IRUPDOL]DGDV HP GRFXPHQWRV
FRPR R SURMHWR R GLiULR GH REUD QRWDV ILVFDLV GH PDWHULDLV H FRPSRQHQWHV H DVVLP SRU GLDQWH
0DLV XPD YH] GH SRVVH GHVWHV QRYRV VXEVtGLRV R WpFQLFR GHYH GHILQLU VH HVWi SUHSDUDGR SDUD
HVWDEHOHFHU R GLDJQyVWLFR GR SUREOHPD 8PD YH] TXH QmR VHMDP VXILFLHQWHV DV LQIRUPDo}HV REWLGDV
ID]VH QHFHVViULD D XWLOL]DomR GH DQiOLVH H HQ VDLRV FRPSOHPHQWDUHV $ HVSHFLILFDomR GRV WLSRV GH
HQVDLRV p IXQomR GD QDWXUH]D GR SUREOHPD H QRUPDOPHQWH HVWHV HQVDLRV VmR GLUHFLRQDGRV QR
VHQWLGR GH GLULPLU DOJXPD G~YLGD HVSHFtILFD GR WpFQLFR
8PD YH] TXH D 3DWRORJLD GDV RQVWUXo}HV DLQGD QmR VH FRQVROLGRX LQWHLUDPHQWH HQTXDQWR FLrQFLD
H[LVWLUmR FDVRV HP TXH PHVPR VHQGR VXILFLHQWHPHQWH FDSD] H WHQGR SHUFRUULGR WRGRV RV SDVVRV
SUHVFULWRV SDUD R OHYDQWDPHQWR GH VXEVtGLRV R WpFQLFR QmR FRQVHJXH GLDJQRVWLFDU 1RV FDVRV HP
TXH VH WUDWDU GH OLPLWDo}HV QR FRQKHFLPHQWR GR WpFQLFR ID]VH QHFHVViULD XPD SURIXQGD SHVTXLVD
ELEOLRJUiILFD 3RU RXWUR ODGR QRV FDVRVGH IURQWHLUD GR FRQKHFLPHQWR FROHWLYR D ~QLFD DOWHUQDWLYD p
D SHVTXLVD WHFQROyJLFD RX FLHQWtILFD
1D JUDQGH PDLRULD GRV FDVRV FRQWXGR DV LQIRUPDo}HV OHYDQWDGDV VmR VXILFLHQWHV SDUD TXH VH
FRQVLJD GLDJQRVWLFDU D VLWXDomR $WUDYpV GR GLDJQyVWLFR VmR LGHQWLILFDGDV DV RULJHQV GR SUREOHPD
VXDV FDXVDV SUHFLVDV RV IHQ{PHQRV LQWHUYHQLHQWHV H VHXV PHFDQLVPRV GH RFRUUrQFLD
(QWHQGLGD D VLWXDomR R WpFQLFR HVWi FDSDFLWDGR D GHILQLU D FRQGXWD D VHU VHJXLGD FRP UHODomR DR
SUREOHPD (VWD IDVH GH GHILQLomR GHYH VHU FRQGX]LGD LQLFLDOPHQWH SHOR OHYDQWDPHQWR GDV
DOWHUQDWLYDV GH HYROXomR IXWXUD GRV IHQ{PHQRV RP R SURJQyVWLFR HVWDEHOHFLGR R WpFQLFR VH
GHILQH SRU XPD GDV DOWHUQDWLYDV HVWXGDGDV VHPSUH EDVHDGR QD UHODomR FXVWREHQHItFLR GH FDGD
XPD GHODV
$ DOWHUQDWLYD GHILQLGD SRGH UHTXHUHU DOJXP WLSR GH LQWHUYHQomR RX QmR 1RUPDOPHQWH WH D GHFLVmR
SRU QmR LQWHUYLU VLJQLILFD D DFHLWDomR GH XP GHVHPSHQKR LQVDWLVIDWyULR ULR HP YLVWD GR FXVWR GH XPD
HYHQWXDO WHUDSLD
$ LQWHUYHQomR RX D WHUDSLD UHTXHULGD QRUPD @PHQWH WLQL WHFQRORJLD GRPLQDGD SRGHQGR SRUWDQWR VHU
DSOLFDGD QR FDVR ([LVWHP VLWXDo}HV QR HQWDQWR  HP TXH QmR VH GLVS}H GD WHFQRORJLD QHFHVViULD
UHVWDQGR D QHFHVVLGDGH GH SHVTXLViOD H GHVHQYROYrOD
2 SURFHVVR VH HQFHUUD FRP D H[HFXomR GRV VHUYLoRV SUHVFULWRV TXDQGR QHFHVViULR H FRP R
UHJLVWUR GR FDVR (VWH UHJLVWUR ( IHLWR FRP D ILQDOLGDGH GH PDQWHU IRUPDOL]DGD D KLVWyULD GD REUD
SDUD SRVVtYHLV QRYDV LQWHUYHQo}HV H SULQFLSDOPHQWH SDUD D GLYXOJDomR GR FRQKHFLPHQWR DGTXLULGR
QD UHVROXomR GR SUREOHPD
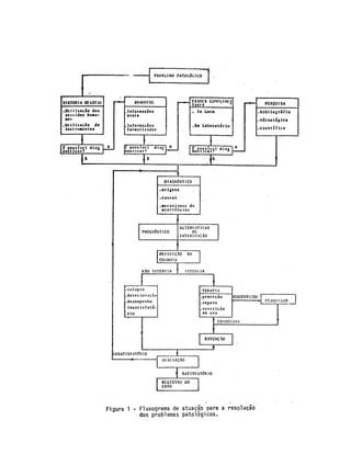
$ ILJXUD  UHSUHVHQWD XPD SURSRVWD GH IOX[RJUDPD GH DWXDomR EDVHDGD QD SURSRVWD SRU +HOHQH 
H TXH FRQWHPSOD R SURFHGLPHQWR GHVFULWR
DGD XP GRV SDVVRV FLWDGRV GR SURFHGLPHQWR SURSRVWR GHYH VHU UHDOL]DGR VHJXQGR GH WHUPLQDGRV
SDUkPHWURV H DWHQGHQGR D GHWHUPLQDGRV FXLGDGRV SDUD FRQVHJXLU DWLQJLU VHXV REMHWLYRV 3DVVDPRV
D VHJXLU DR HVWXGR GH FDGD XP GHVWHV SDVVRV HP SDUWLFXODU
2 /(9$17$0(172 '( 68%6Ì',26 3$5$ 2 (17(1',0(172 '2 352%/(0$
 $ PDQLIHVWDomR GRBSUREOHPD D TXHL[D GR XVXiULR H D LQVSHomR SHULyGLFD
RQIRUPH DQDOLVDGR DQWHULRUPHQWH WRGRV HGLItFLRV WrP GHWHUPLQDGDV FDUDFWHUtVWLFDV TXH RV ID]HP
UHDJLU LQGLYLGXDOPHQWH DV FRQGLo}HV GH H[SRVLomR D TXH HVWLR VXE PHWLGRV (TXLYDOH GL]HU TXH R
FRQMXQWR GH DJHQWHV DJUHVVLYRV TXH DWXDP VREUH FDGD HGLILFLR LQWHUDJH FRP HVWH SURGX]LQGR XP
OHTXH GH IHQ{PHQRV ItVLFRV TXtPLFRV H ELROyJLFRV $OJXQV IHQ{PHQRV TXH RFRUUHP QR HGLItFLR
SRGHP SURYRFDU XPD TXHGD GR VHX GHVHPSHQKR FRQILJXUDQGRVH RV SUREOHPDV SDWROyJLFRV
7RGR SUREOHPD SDWROyJLFR HVWDQGR UHODFLRQDGR SRU GHILQLomR FRP XPD TXHGD GH GHVHPSHQKR VH
PDQLIHVWD GH DOJXPD IRUPD RQFHLWXDPRV VLQWRPD GR SUREOHPD SDWROyJLFR FRPR HVWD
PDQLIHVWDomR GD TXHGD GR GHVHPSHQKR 3RU VLQWRPDWRORJLD VH HQWHQGH R TXDGUR JHUDO GH VLQWRPDV
SUHVHQWHV HP GHWHUPLQDGD IDVH GR SUREOHPD
2 SUREOHPD SDWROyJLFR QmR PHUHFH DQiOLVH VRPHQWH TXDQGR R GHVHPSHQKR Mi HVWLYHU LQVDWLVIDWyULR
RX HP RXWUDV SDODYUDV TXDQGR H[LVWLU XPD VLQWRPDWRORJLD FDUDFWHUtVWLFDV 6H LPDJLQDUPRV XP
HGLItFLR FRP XP GHVHPSHQKR VDWLVIDWyULR DLQGD DVVLP QmR SRGHPRV VDEHU VH HP DOJXP PDWHULDO
RXFRPSRQHQWH Mi QmR H[LVWDP DOWHUDo}HV HQTXDGUiYHLV QR TXH VH FKDPD GH SHUtRGR
SUpSDWRJrQLFR GR SUREOHPD
1R SHUtRGR SUpSDWRJrQLFR RFRUUHP LQWHUDo}HV GRV DJHQWHV DJUHVVLYRV GR PHLR DPELHQWH FRP R
HGLItFLR VHP TXH VXUMDP PDQLIHVWDo}HV SHUFHSWtYHLV SHOR XVXiULR RX PHVPR SHOR SURILVVLRQDO
2 SHUtRGR SDWRJrQLFR p FDUDFWHUL]DGR QR LQLFLR SHOR DSDUHFLPHQWR GDV SULPHLUDV PDQLIHVWDo}HV
SHUFHSWtYHLV RV VLQWRPDV TXH LUmR HYROXLU GH DFRUGR FRP R WLSR GH DJUHVVmR FRP DV
FDUDFWHUtVWLFDV GR HGLItFLR H FRP GLYHUVRV RXWURV IDWRUHV
e HYLGHQWH TXH VHULD GHVHMiYHO LGHQWLILFDU R SUREOHPD HP VHX SHUtRGR SUpSDWRJrQLFR TXDQGR D
SRVVLELOLGDGH GH UHVROXomR p VHPSUH PXLWR JUDQGH 2FRUUH QR HQWDQWR TXH SHOD DXVrQFLD GH
PDQLIHVWDo}HV SHUFHSWtYHLV LVWR VH WRUQD QD SUiWLFD PXLWR GLItFLO
RQVHTXHQWHPHQWH D PHOKRU RSRUWXQLGDGH GH GHWHFomR H UHVROXomR GH XP SUREOHPD j D IDVH
LQLFLDO GR SHUtRGR SDWRJrQLFR RQGH Mi H[LVWHP PDQLIHVWDo}HV SHUFHSWtYHLV GDV DOWHUDo}HV GH
GHVHPSHQKR SRUpP QRUPDOPHQWH GH FDUiWHU VXSHUILFLDO H UHYHUVtYHO
2V VLQWRPDV GRV SUREOHPDV SDWROyJLFRV SRGHP VHU OHYDQWDGRV SHOR SUySULR XVXiULR RX SRU WpFQLFRV
HVSHFLDOPHQWH HQFDUUHJDGRV GD LQVSHomR SHULyGLFD GDV FRQVWUXo}HV
1RUPDOPHQWH DV REVHUYDo}HV GR XVXiULR SRU QmR WHUHP ULJRU WpFQLFR QmR VmR LQGLFDGRUHV
FRQFOXVLYRV GD H[LVWrQFLD H GD H[WHQVmR GR SUREOHPD SDWROyJLFR SDUD HIHLWRV WpFQLFRV DV
REVHUYDo}HV GR XVXiULR VLJQLILFDP D RFRUUrQFLD GH IHQ{PHQRV WtSLFRV H FRORFDP D FRQVWUXomR VRE
VXVSHLWD GH GHVHPSHQKR LQVDWLVIDWyULR
2 SUREOHPD SRGH VHU PDLV SUHFLVDPHQWH OHYDQWDGR GXUDQWH XPD LQVSHomR SHULyGLFD QXP FRQWH[WR
GD PDQXWHQomR URWLQHLUD GR HGLItFLR (VWD LQFOXVLYH p XPD GDV UD]}HV GHVWDV LQVSHo}HV SHULyGLFDV
VHUHP DOWDPHQWH UHFRPHQGiYHLV @ 1HVWHV FDVRV QRUPDOPHQWH D H[LVWrQFLD GR SUREOHPD
SDWROyJLFR p FRQVWDWDGD LPHGLDWDPHQWH SDVVDQGRVH SDUD D IDVH VHJXLQWH GR SURFHGLPHQWR
JHQpULFR TXH p D GH OHYDQWDPHQWR GH VXEVtGLRV SDUD D UHVROXomR GR SUREOHPD
$ YLVWRULD GR ORFDO D XWLOL]DomR GH LQVWUXPHQWRV H D RUJDQL]DomR GRV UHVXOWDGRV
8P GHWHUPLQDGR XVXiULR HVWDQGR LQVDWLVIHLWR FRP R GHVHPSHQKR GR VHX HGLILFLR SURFXUD XP
SURILVVLRQDO FRP R LQWXLWR GH WHQWDU UHVROYHU R SUREOHPD (P RXWUD KLSyWHVH GHQWUR GH XP SURJUDPD
GH PDQXWHQomR URWLQHLUD FRQVWDWDVH D H[LVWrQFLD GR SUREOHPD SDWROyJLFR HP XPD LQVSHomR
UHDOL]DGD SRU XP WpFQLFR
$ SDUWLU GD TXHL[D GR XVXiULR RX GDV LQGLFDo}HV GR WpFQLFR UHVSRQViYHO SHOD LQVSHomR R
SURILVVLRQDO LQLFLD R SURFHVVR GH HOLPLQDomR GR SUREOHPD 2 SURFHGLPHQWR JHUDO FRQIRUPH
VDOLHQWDGR DQWHULRUPHQWH VH LQLFLD SHOD IDVH GH OHYDQWDPHQWR GR PDLRU Q~PHUR SRVVtYHO GH
LQIRUPDo}HV TXH SRVVDP VH PRVWUDU ~WHLV SDUD R GLDJQyVWLFR GD VLWXDomR H SRVWHULRU UHVROXomR GR
SUREOHPD
'HQWUR GD IDVH GH OHYDQWDPHQWR GH 68%6Ë',26 FRQFHLWXDPRV D YLVWRULD GR ORFDO FR PR R SURFHVVR
HP TXH R SURILVVLRQDO VH DSUR[LPD ILVLFDPHQWH GR HGLILFLR H HP SDUWLFXODU GR GHIHLWR HVSHFLILFR H
SURFXUD DWUDYpV GH H[DPH PLQXFLRVR SHVTXLVDU R PDLRU Q~PHUR SRVVtYHO GH LQIRUPDo}HV D SDUWLU
GHVWD SRVVLELOLGDGH GH FRQWD WR ItVLFR @
2 SURFHGLPHQWR EiVLFR SDUD D UHDOL]DomR GD YLVWRULD GR ORFDO TXH VHUi DQDOLVDGR QR SUHVHQWH LWHP
SUHVVXS}H XQLD PHWRGRORJLD REMHWLYD H JHQpULFD TXH GLUHFLRQH R OHYDQWDPHQWR GH GDGRV (VWH
GLUHFLRQDPHQWR QR HQWDQWR QmR SRGH VHU DGRWDGR FR DR XPD UHJUD LPXWiYHO VHQGR UHFRPHQGiYHO
XPD SRVWXUD GH FRQWLQXD DGDSWDomR j LQGLYLGXDOLGDGH GH FDGD FDVR
$OJXQV SDVVRV SRGHP VHU FLWDGRV SRU FRQVWLWXtUHP HVTXHOHWR EiVLFR SDUD D YLVWRULD GR SUREOHPD
SDWROyJLFR
• 'HWHUPLQDomR GD H[LVWrQFLD H GD JUDYLGDGH GR SUREOHPD SDWROyJLFR
• 'HILQLomR GD H[WHQVmR H GR DOFDQFH GR H[DPH
• DUDFWHUL]DomR GRV PDWHULDLV H GD SDWRORJLD
• 8WLOL]DomR GRV VHQWLGRV KXPDQRV
• 8WLOL]DomR GH LQVWUXPHQWRV
• 5HJLVWUR GRV UHVXOWDGRV
• 'HWHUPLQDomR GD H[LVWrQFLD H GD JUDYLGDGH GR SUREOHPD SDWROyJLFR
$ GHWHUPLQDomR GD H[LVWrQFLD GR SUREOHPD SDWROyJLFR p IHLWDaSHOD FRPSDUDomR TXDOLWDWLYD QR FDVR
JHUDO HQWUH R GHVHPSHQKR H[LJtYHO GR HGLILFLR RX GH SDUWH H R GHVHPSHQKR HQFRQWUDGR $ PDLRULD
GRV SUREOHPDV SDWROyJLFRV DSUHVHQWD XPD VLQWRPDWRORJLD TXH WRUQD LPHGLDWD D FRQVWDWDomR GD
H[LVWrQFLD GR SUREOHPD
([LVWHP VLWXDo}HV QR HQWDQWR HP TXH D FRPSURYDomR GD H[LVWrQFLD GR SUREOHPD SDWROyJLFR QmR p
LPHGLDWD (VWDV VLWXDo}HV QRUPDOPHQWH HVWLR UHODFLRQDGDV FRP SUREOHPDV SDWROyJLFRV TXH QmR
SURYRFDP DOWHUDo}HV QRV PDWHULDLV (VWH p R FDVR SRU H[HPSOR GD IDOWD GH FRQIRUWR KLJURPrWULFR
RQGH DOJXPDV YH]HV R FDPLQKR SRGH WHU GH VHU D XWLOL]DomR GH PRGHORV ItVLFRV H PDWHPiWLFRV GR
GHVHPSHQKR GR HGLItFLR D SDUWLU GDV SURSULHGDGHV GRV PDWHULDLV H FRPSRQHQWHV FRQVWLWXLQWHV @
'HILQLGD D H[LVWrQFLD GR SUREOHPD SDVVDVH j DYDOLDomR GH VXD JUDYLGDGH 2 OHYDQWDPHQWR GD
JUDYLGDGH GD VLWXDomR OHYD HP FRQWD EDVLFDPHQWH D H[LVWrQFLD GH ULVFR TXDQWR j VHJXUDQoD GR
XVXiULR 4XDQGR KRXYHU SRUH[HPSOR R ULVFR GH FRODSVRGD HVWUXWXUD SRGHVH DSHODU SDUD XP
HVFRUDPHQWR DGHTXDGR
2 HVFRUDPHQWR RX TXDOTXHU RXWUD PHGLGD GH SURWHomR GR XVXiULR DOpP GD IXQomR yEYLD GH HYLWDU
ULVFRV SURSRUFLRQD R WHPSR VXILFLHQWH SDUD TXH D YLVWRULD SRVVD VHU H[HFXWDGD FRP RV GHYLGRV
FXLGDGRV
• 'HILQLomR GD H[WHQVmR H GR DOFDQFH GR H[DPH
$ GHWHUPLQDomR GD H[WHQVmR H GR DOFDQFH GR H[DPH WHP FRPR FRQGLFLRQDQWH EiVLFR R JUDX GH
HVSUDLDPHQWR GRV VLQWRPDV QR HGLItFLR 8P SUREOHPD SDWROyJLFR TXH DSUHVHQWH VLQWRPDV
HVSUDLDGRV SRU WRGR R HGLItFLR VLJQLILFD D QHFHVVLGDGH GR H[DPH PLQXFLRVR GH WRGR R HGLItFLR 3RU
RXWUR ODGR QRV FDVRV GH VLQWRPDV ORFDOL]DGRV p QR SURFHVVR GH YLVWRULD TXH VH GHILQH D
DEUDQJrQFLD GR H[DPH 2 FULWpULR SDUD HVWD GHFLVmR H[DPH GD SDUWH [ H[DPH GR WRGR
HVWi
UHODFLRQDGR GLUHWDPHQWH FRP D VXILFLrQFLD GDV LQIRUPDo}HV SDUD D HODERUDomR GR GLDJQyVWLFR
1RV FDVRV HP TXH VH PRVWUDU UHFRPHQGiYHO R H[DPH PLQXFLRVR GH WRGR R HGLItFLR R URWHLUR GH
YLVWRULD p SUHYLDPHQWH HVWDEHOHFLGR D SDUWLU GH DOJXPD PHWRGRORJLD EiVLFD $ WtWXOR GH H[HPSOR
SRGHPRV FLWDU D PHWRGRORJLD SURSRVWD SRU 0HOYLOOH  *RUGRQ @
2 H[DPH FRPHoD QR SLVR VXSHULRU GR HGLItFLR FDGD F{PRGR VHQGR YLVLWDGR REHGHFHQGRVH XP
VHQWLGR GH FDPLQKDPHQWR SUHYLDPHQWHHVWDEHOHFLGR KRUiULR RX DQWLKRUiULR
5HSHWHVH R PHVPR
SURFHVVR HP WRGRV RV DQGDUHV DWp TXH VH FKHJXH DR SLVR LQIHULRU RQFOXLGD D LQVSHomR GR LQWHULRU
GR HGLItFLR R WpFQLFR FRPHoD R H[DPH GR VHX H[WHULRU WRPDQGR FDGD HOHYDomR FRP D UHVSHFWLYD
iJXD GR WHOKDGR QRPHVPR VHQWLGR GH FDPLQKDPHQWR GR H[DPH LQWHUQR 
e SRVVtYHO TXH PHVPR WHQGR VLGR H[DPLQDGR WRGR R HGLItFLR RV VXEVtGLRV FROHWDGRV QmR VH
PRVWUHP VXILFLHQWHV 1HVWHV FDVRV SRGH VHU QHFHVViULR R H[DPH GDV FLUFXQYL]LQKDQoDV 3RGH VHU
SURGXWLYD SRU H[HPSOR D DQDOLVH GH FDVDV YL]LQKDV VHPHOKDQWHV SDUD YHULILFDU D H[LVWrQFLD GRV
PHVPRV SUREOHPDV SRVVLYHOPHQWH HP GLIHUHQWHV HVWiJLRV GH HYROXomR $OpP GLVVR SRGHP VHU
QHFHVViULRV GDGRV VREUH D WRSRJUDILD GD iUHD VXD YHJHWDomR R SRVLFLRQDPHQWR GR OHQoRO IUHiWLFR
DV FDUDFWHUtVWLFDV GR VROR D H[LVWrQFLD GH DWHUURV H DVVLP SRU GLDQWH
• DUDFWHUL]DomR GRV 0DWHULDLV H GD 3DWRORJLD
7HUPLQDGD D IDVH TXH SRGH VHU GHQRPLQDGD GH GHOLPLWDomR H SODQHMDPHQWR GD YLVWRULD SDVVDVH DR
OHYDQWDPHQWR GH VXEVtGLRV SURSULDPHQWH GLWR $ WpFQLFD SDVVtYHO GH VHU XWLOL]DGD p IXQomR GRV
LQVWUXPHQWRV GLVSRQtYHLV
2V LQVWUXPHQWRV HVVHQFLDLV HP WRGRV RV FDVRV VmR RV FLQFR VHQWLGRV KXPDQRV 3RU PDLRU TXH VHMD
D KDELOLGDGH QD XWLOL]DomR GH HTXLSDPHQWRV RV VHQWLGRV KXPDQRV DSUHVHQWDP SDUD R WpFQLFR D
UHDOLGDGH VHP LQWHUPHGLDomR $OpP GD YLVmR H GD DXGLomR TXH REYLDPHQWH QHFHVViULDV PXLWDV
YH]HV R WDWR R ROIDWR H PHVPR R SDODGDU VmR LPSUHVFLQGtYHLV
2V HTXLSDPHQWRV VHUYHP GH FRPSOHPHQWR D YHUVDWLELOLGDGH KXPDQD TXDQWLILFDQGR DV LPSUHVV}HV
8P HTXLSDPHQWR TXDQGR EHP XWLOL]DGR p XPD HVSpFLH GH SURORQJDPHQWR GD FDSDFLGDGH GR
WpFQLFR GH DSUHHQGHU D UHDOLGDGH 2V VHQWLGRV KXPDQRV H RV HTXLSDPHQWRV WrP RV VHXV
UHVSHFWLYRV FDPSRV GH DWXDomR H OLPLWDo}HV  VHQGR UHFRPHQGiYHO D KDUPRQL]DomR GH VHX XVR
2 67 HQWUH 6FLHQWLILTXH HW 7HFKQLTXH GH OD RQVWUXFWLRQ
SURS{V XPD UHODomR GH DSDUHOKRV
TXH VHJXQGR 5HJDHUWV @ VmR VXILFLHQWHV SDUD H[DPLQDU D JUDQGH PDLRULD GRV SUREOHPDV
SDWROyJLFR 6mR HOHV
• 1tYHO G
iJXD
• )LR GH SUXPR
• 5pJXD H PHWUR SUHFLVRV
• +LGU{PHWUR HOpWULFR
• 3VLFU{PHWUR GR WLSR WHUP{PHWUR ~PLGR H VHFR
• 7HUP{PHWUR GH FRQWDWR
• 3DF{PHWUR
• 3DSHO LQGLFDGR GH 3+
• 'LODW{PHWUR
• 7HVWHPXQKDV GH PHWDO RX YLGUR
• (QGRVFySLR
• /XSD JUDGXDGD
$OpP GHVVHV LQVWUXPHQWRV RXWURV LJXDOPHQWH VLPSOHV H GH SHTXHQDV GLPHQV}HV SRGH ULDP VHU
DFUHVFHQWDGRV 0DLV GR TXH D UHODomR HVSHFtILFD GH DSDUHOKRV p LQWHUHVVDQWH D LGpLD GH MXQWDU
WRGRV QXP Vy FRQMXQWR TXH SRGH VHU OHYDGR HP XPD PDOHWD H p VXILFLHQWH SDUD D JUDQGH PDLRULD
GRV SUREOHPDV
• 5HJLVWUR GRV UHVXOWDGRV
$ WpFQLFD H D PHWRGRORJLD GH UHJLVWUR H RUJDQL]DomR GRV VXEVtGLRV FROHWDGRV p GH IXQGDPHQWDO
LPSRUWkQFLD SDUD VXD XWLOL]DomR QD IRUPXODomR GR GLDJQyVWLFR (V WH UHJLVWUR SRGH VHU IHLWR
PDQXDOPHQWH DWUDYpV GH FURTXLV HRX LQGLFDo}HV QDV SODQWDV H HOHYDo}HV RX SRGH VHU IHLWR DWUDYpV
GH UHJLVWURV SHUPDQHQWHV FRPR ILWDV FDVVHWHV RX IRWRJUDILDV
 $ DQDPQHVH GR FDVR DV LQIRUPDo}HV IRUPDOL]DGDV H DV LQIRUPDo}HV RUDLV
'DGR TXH H[LVWD R SUREOHPD SDWROyJLFR H GDGR TXH R SURILVVLRQDO RX JUXSR GH SURILVVLRQDLV QmR
WHQKD FRQVHJXLGR GLDJQRVWLFiOR DSHQDV DWUDYpV GD YLVWRULD GR ORFDO SDVVDVH L IDVH GH
OHYDQWDPHQWR GH 68%6Ë',26 SDUD R HQWHQGLPHQWR GD KLVWyULD GR SUREOHPD 1mR DSHQDV D KLVWyULD
GR SUREOHPD DWXDO PDV D SUySULD KLVWyULD GR HGLILFLR
2 WHUPR DQDPQHVH WHP RULJHP JUHJD H VLJQLILFD UHFRUGDU e HQWHQGLGD FRPR D DWLYLGDGH GH
OHYDQWDPHQWR GD KLVWyULD HYROXWLYD GR SUREOHPD GHVGH VXDV PDQLIHVWDo}HV LQLFLDLV RX SUHFXUVRUDV
DWp R HVWiJLR GH HYROXomR GR PRPHQWR GR H[DPH 6mR LQFOXtGDV DOpP GDV LQIRUPDo}HV D UHVSHLWR
GD HYROXomR GR SUREOHPD DTXHODV UHIHUHQWHV j GHVFULomR GD YLGD GR HGLItFLR RX VHMD R TXDGUR JHUDO
GR VHX GHVHPSHQKR DR ORQJR GR WHPSR 4XDQGR IRU R FDVR SRGHP VHU QHFHVViULDV DV LQIRUPDo}HV
UHIHUHQWHV j YDULDomR GDV FRQGLo}HV GH H[SRVLomR D TXH HVWHYH VXEPHWLGR R HGLItFLR
$V LQIRUPDo}HV SRGHP VHU REWLGDV DWUDYpV GH GXDV IRQWHV EiVLFDV
• ,QYHVWLJDomR FRP SHVVRDV HQYROYLGDV FRP D FRQVWUXomR
• $QiOLVH GH GRFXPHQWRV IRUPDOL]DGRV
• ,QYHVWLJDomR FRP SHVVRDV HQYROYLGDV FRP D FRQVWUXomR
'XUDQWH D SUySULD YLVWRULD LQLFLDO GR HGLItFLR GLYHUVDV LQIRUPDo}HV RUDLV SRGHP VHU REWLGDV MXQWR DR
XVXiULR $OpP GHVWH H GHSHQGHQGR GD QHFHVVLGDGH SRGHP VHU SURFXUDGRV RV YL]LQKRV R SURPRWRU
GR HPSUHHQGLPHQWR R SURMHWLVWD R FRQVWUXWRU RV IDEULFDQWHV GH PDWHULDLV H DVVLP SRU GLDQWH
$ QHFHVVLGDGH GH HQWUHYLVWDU SHVVRDV FRP HQYROYLPHQWRV GLIHUHQWHV FRP D FRQVWUXomR H FRP
FRQKHFLPHQWRV WpFQLFRV RV PDLV GLVSDUHV SURYRFD D QHFHVVLGDGH GR GHVHQYROYLPHQWR GH XPD
FHUWD WpFQLFD GH LQWHUURJDWyULR 3DFLrQFLD FODUH]D H KDELOLGDGH VmR VHPSUH QHFHVViULRV
$ HQWUHYLVWD SRGH QmR VHU D PHVPD TXDOTXHU TXH VHMD R LQWHUORFXWRU PDV DOJXPDV SHUJXQWDV
SRGHP VH UHSHWLU 5DJDHUWV @ SURS}H DV VHJXLQWHV LQGDJDo}HV EiVLFDV
‡ 4XDQGR IRUDP FRQVWDWDGRV RV VLQWRPDV SHOD SULPHLUD YH] H GH TXH IRUPD
‡ (OHV Mi IRUDP REMHWR GH LQWHUYHQo}HV VH VLP TXDLV H FRP TXH UHVXOWDGRV
‡ 1R GHFRUUHU GD FRQVWUXomR IRUDP IHLWDV PRGLILFDo}HV QR SURMHWR QD H[HFXomR RX QD HVFROKD
GRV PDWHULDLV
‡ )RUDP WRPDGDV DV PHGLGDV QHFHVViULDV TXDQWR j PDQXWHQomR H OLPSH]D
$OpP GHVWDV LQGDJDo}HV EiVLFDV RXWUDV TXHVW}HV WDPEpP VmR LPSRUWDQWHV H SRGHP VHU IHLWDV DR
XVXiULR GR HGLItFLR
‡ 4XDQGR R XVXiULR QRWRX SHOD SULPHLUD YH] R SUREOHPD H TXDQGR HOH UHVROYHX LQWHUYLU
‡ R XVXiULR VH UHFRUGD GH DOJXP IDWR TXH SRVVD HVWDU OLJDGR DR DSDUHFLPHQWR GR SUREOHPD
‡ 2FRUUHP HSLVyGLRV GH H[DFHUEDomR RX UHPLVVmR GRV VLQWRPDV
‡ RPR HUDP DV FRQGLo}HV FOLPiWLFRV TXDQGR R SUREOHPD IRL QRWDGR H TXDQGR R XVXiULR UHVROYHX
LQWHUYLU
6mR HVWHV DSHQDV DOJXQV H[HPSORV GH SHUJXQWDV EDVWDQWH FRPXQV SRUpP FDGD FDVR GHWHUPLQD D
FRQGXomR GR LQWHUURJDWyULR FRQIRUPH VXDV FDUDFWHUtVWLFDV SUySULDV
(P TXDOTXHU FDVR D YHORUL]DomR GH WRGDV DV LQIRUPDo}HV RUDLV REWLGDV p EDVWDQWH SUREOHPiWLFD
@ (P SULPHLUR OXJDU DV SHVVRDV VRPHQWH SRGHP VH UHSRUWDU D SULPHLUD YH] TXH QRWDUDP RV
VLQWRPDV R TXH HYHQWXDOPHQWH SRGH QmR FRLQFLGLU FRP R VHX VXUJLPHQWR 3RU RXWUR ODGR
LQIRUPDo}HV RUDLV LPSRUWDQWHV SRGHP VHU RPLWLGDV RX PHVPR GLVWRUFLGDV SULQFLSDOPHQWH QRV FDVRV
HP TXH KRXYHU GLVSXWD H R LQIRUPDQWH HVWLYHU GHIHQGHQGR VHXV LQWHUHVVHV 2 FRQVWUXWRU SRU
H[HPSOR TXH XWLOL]RX PDWHULDO GH TXDOLGDGH LQIHULRU DR HVSHFLILFDGR QR SURMHWR SRGH WHPHQGR
UHDo}HV WHQWDU RFXOWDU WDO IDWR 8PD YH] TXH GHWHUPLQDGDV LQIRUPDo}HV VH PRVWUDUHP
VLJQLILFDWLYDV VXD FRQILUPDomR DWUDYpV GH RXWUDV IRQWHV SRGH VHU UHFRPHQGiYHO
• $QiOLVH GH GRFXPHQWRV IRUPDOL]DGRV
$V LQIRUPDo}HV REWLGDV RUDOPHQWH QmR IRUQHFHP QD JUDQGH PDLRULD GRV FDVR V XP TXDGUR
VXILFLHQWHPHQWH DPSOR H FRQILiYHO SDUD R HVWDEHOHFLPHQWR GD DQDPQHVH GR FDVR 1RUPDOPHQWH p
QHFHVViULD D XWLOL]DomR GH IRQWHV GRFXPHQWDGDV FXMD YHUDFLGDGH SRVVD VHU FRORFDGD IRUD GH
TXHVWmR 'HQWUH HVWDV IRQWHV GLWDV IRUPDOL]DGDV D IRQWH SULQFLSDO GH LQIRUPDo}HV H DTXHOD TXH
DFRPSDQKD R WpFQLFR GXUDQWH WRGR R SURFHVVR GR GLDJQyVWLFR p R SURMHWR 2 SURMHWR HQWHQGLGR QmR
VRPHQWH FRPR DV SODQWDV GH FRQFHSomR PDV WDPEpP R SURMHWR H[HFXWLYR R PHPRULDO RV FDGHUQRV
GH HQFDUJRV DV HVSHFLILFDo}HV GH PDWHULDLV RV PDQXDLV GH H[HFXomR H 862 (QILP WRGDV DV
LQGLFDo}HV TXH R UHVSRQViYHO SHOD H[HFXomR S{GH FRQWDU SDUD D RQVWUXomR GD REUD H TXH R
XVXiULR S{GH FRQWDU SDUD RSHUDU VXD SURSULHGDGH
8PD GLVWLQomR PXLWR LPSRUWDQWH GHYH VHU IHLWD HQWUH R SURMHWR FRPR SURMHWDGR H R SURMHWR FRPR
FRQVWUXtGR  0XLWDV YH]HV DFRQWHFHP GXUDQWH D H[HFXomR YDULDo}HV HP UHODomR DR SURMHWR
YDULDo}HV HVWDV QmR UHJLVWUDGDV
2V GRFXPHQWRV SRU VHX WXUQR SURGX]LGRV GXUDQWH D SUySULD H[HFXomR GD REUD WDPEpP VmR IRQWHV
EDVWDQWH LPSRUWDQWHV $ UHDOLGDGH WHP PRVWUDGR TXH MXVWDPHQWH RV HGLItFLRV FRP PDLRUHV
SUREOHPDV SDWROyJLFRV VmR RV TXH SRVVXHP PHQRU TXDQWLGDGH H TXDOLGDGH GH GRFXPHQWRV TXH
SRVVDP VHU D IRQWH SDUD R HVWXGR GHVVHV SUREOHPDV SDWROyJLFRV ,VVR p FRPSUHHQVtYHO XPD YH]
TXH D SUHRFXSDomR FRP D GRFXPHQWDomR GDV GHFLV}HV H GR GLD D GLD UHYHOD XPD SUHRFXSDomR FRP
D RUJDQL]DomR TXH QRUPDOPHQWH VH UHIOHWH QXPD FRQVWUXomR GH PHOKRU TXDOLGDGH
$OJXQV GRFXPHQWRV QR HQWDQWR VmR HQFRQWUDGRV HP PXLWDV
 REUDV VHQGR IRQWHV LPSRUWDQWHV
3RGHPRV FLWDU
• 'LiULR GH REUD
• (QVDLRV SDUD UHFHELPHQWR GH PDWHULDLV H FRPSRQHQWHV
• 1RWDV ILVFDLV GH PDWHULDLV H FRPSRQHQWHV
• RQWUDWRV SDUD H[HFXomR GH VHUYLoRV
• URQRJUDPD ItVLFRILQDQFHLUR SUHYLVWR H H[HFXWDGR
$ KLVWyULD GR XVR QRUPDOPHQWH WHP QD SUiWLFD GRFXPHQWDomR EDVWDQWH PDLV HVSRUiGLFD 1RV
HGLILFLRV TXH VmR FRQVHUYDGRU DWUDYpV GH SURJUDPDV GH PDQXWHQomR URWLQHLUD SRGHVH FRQVXOWDU RV
UHJLVWURV GDV LQWHUYHQo}HV UHDOL]DGDV 2FRUUH TXH DLQGD QmR VH GLVVHPLQRX DPSODPHQWH D
DSOLFDomR GHVWHV SURJUDPDV H R TXH VH REWpP QRUPDOPHQWH VmR GRFXPHQWRV D UHVSHLWR GR XVR DR
ORQJR GR WHPSR GDV PDTXLQDV H HTXLSDPHQWRV GR HGLILFLR FRPR RV HOHYDGRUHV R VLVWHPD GH
DTXHFLPHQWR H RXWURV
)LQDOPHQWH DOpP GDV LQIRUPDo}HV RUDLV H IRUPDOL]DGDV D UHVSHLWR GD KLVWyULD GR HGLILFLR H GR
SUREOHPD SRGH VHU QHFHVViULR R OHYDQWDPHQWR GD KLVWyULD GDV FRQGLo}HV GH H[SRVLomR D TXH ILFRX
VXEPHWLGR R HGLILFLR 4XHVW}HV FRPR DV YDULDo}HV FOLPiWLFDV GH YL]LQKDQoD HVFDYDo}HV
YLEUDo}HV H[FHVVLYDV UHEDL[DPHQWR GR OHQoRO IUHiWLFR SRGHP VHU UHVSRQGLGDV DWUDYpV GH
LQYHVWLJDo}HV PLQXFLRVDV FXMD PHWRGRORJLD p SDUWLFXODU SDUD FDGD FDVR GDGD D YDULHGDGH GH
DOWHUDo}HV H GH DJHQWHV SRVVtYHLV RPR H[HPSOR GH SUREOHPD FDXVDGR SHOD YDULDomR GDV
FRQGLo}HV GH H[SRVLomR SRGH VHU FLWDGR R DSRGUHFLPHQWR GH HVWDFDV GH HXFDOtSWLFR GH IXQGDomR
FDXVDGR SRU XP UHEDL[DPHQWR JHUDO GR OHQoRO IUHiWLFR GD UHJLmR RQGH VH HQFRQWUD D REUD
 2V ([DPHV RPSOHPHQWDUHV SDUD D )RUPXODomR GR 'LDJQyVWLFR
8P SUREOHPD SDWROyJLFR VH UHYHOD VRE D IRUPD GH VLQWRPDV (VWHV VLQWRPDV 6mR OHYDQWDGRV SHOR
SURILVVLRQDO DWUDYpV GH VHXV VHQWLGRV QDWXUDLV DWUDYpV GH LQWHUURJDWyULR GRV HQYROYLGRV H DWUDYpV GD
DQiOLVH GRV GRFXPHQWRV SHUWLQHQWHV
2 SRGHU GH UHVROXomR GD YLVWRULD GR ORFDO LVWR p D SRVVLELOLGDGH GH SHUPLWLU D HODERUDomR GH XP
GLDJQyVWLFR ILQDO HVWi UHODFLRQDGD FRP D PDQLIHVWDomR GR SUREOHPD H FRP D SRVVLELOLGDGH GH VXD
LGHQWLILFDomR H YDORUL]DomR SHOR SURILVVLRQDO $ YLVWRULD QRUPDOPHQWH p OLPLWDGD SHORV UHFXUVRV GRV
VHQWLGRV KXPDQRV H SHUPLWH DSHQDV D REVHUYDomR PDFURVFySLFD GH XP SUREOHPD
8P FRQVLGHUiYHO Q~PHUR GH SUREOHPDV DSUHVHQWD VLQWRPDWRORJLD EDVWDQWHV FDUDFWHUtVWLFD
SHUPLWLQGR D IRUPXODomR LPHGLDWD GR GLDJQyVWLFR ILQDO ([LVWHP FDVRV QR HQWDQWR HP TXH VmR
QHFHVViULRV H[DPHV FRPSOHPHQWDUHV QRV TXDLV FRQFHLWXDOPHQWH VmR DPSOLDGRV RV VHQWLGRV
QDWXUDLV GR SURILVVLRQDO DWUDYpV GH PHLRV ItVLFRV TXtPLFRV H DWp ELROyJLFRV
2V GDGRV REWLGRV GR H[DPH H GD DQDPQHVH GR HGLILFLR GLUHFLRQDP D UHDOL]DomR RX VROLFLWDomR GH
FHUWR H[DPH FRPSOHPHQWDU DGD H[DPH WHP DVVRFLDGR XP FHUWR SRGHU GH UHVROXomR LVWR p XPD
FDSDFLGDGH GH LQGLFDU D SUHVHQoD GH DOWHUDomR KLSRWpWLFD H XPD SRVVLELOLGDGH GH IRUQHFHU IDOVRV
UHVXOWDGRV SRVLWLYRV H QHJDWLYRV
RQKHFHU R SRGHU GH UHVROXomR H DV OLPLWDo}HV GH FDGD H[DPH FRPSOHPHQWDU SURYRFD D QmR
UHDOL]DomR HP FDGD FDVR GH XPD VpULH GH H[DPHV GLVSHQGLRVRV GHPRUDGRV H IUHTHQWHPHQWH
LQ~WHLV 3RU RXWUR ODGR GHVFRQKHFHU D SRVVLELOLGDGH GR  H[DPH SUHVFULWR IRUQHFHU UHVXOWDGRV IDOVRV
HP GHWHUPLQDGDV VLWXDo}HV SRGH SURYRFDU XP GLDJQyVWLFR HTXLYRFDGR R TXH SHUPLWH D HYROXomR
GR SUREOHPD H UHGX] DV VXDV SRVVLELOLGDGHV GH UHVROXomR
1RUPDOPHQWH RV H[DPHV FRPSOHPHQWDUHV VmR QHFHVViULRV TXDQGR RV GDGRV REWLGRV QD YLVWRULD GR
ORFDO H QD DQDPQHVH VH PRVWUDUHP LQVXILFLHQWHV SDUDD HODERUDomR GR GLDJQyVWLFR ([LVWHP FDVRV
QR HQWDQWR HP TXH RV H[DPHV FRPSOHPHQWDUHV 6mR SUHVFULWRV PHVPR TXDQGR R GLDJQyVWLFR HVWi
IRUPXODGR FRP R LQWXLWR GH JDUDQWLU D VXD FRUUHomR (VWDV VLWXDo}HV SRGHP RFRUUHU TXDQGR VH
PRVWUDUHP FDWDVWUyILFDV DV FRQVHTrQFLDV GH XP GLDJQyVWLFR LQFRUUHWR
2V H[DPHV FRPSOHPHQWDUHV SRGHP VHU FODVVLILFDGRV HP
• $QiOLVHV H HQVDLRV HP ODERUDWyULR
• (QVDLRV LQ ORFR 
• $QiOLVHV H HQVDLRV HP ODERUDWyULRV
$V DQiOLVH H HQVDLRV HP ODERUDWyULR SRGHP VHU GH FDUDFWHUL]DomR GH DPRVWUDV FROHWDGDV RX GH
DYDOLDomR GH GHVHPSHQKR D SDUWLU GH PDWHULDLV H FRPSRQHQWHV VLPLODUHV DRV XVDGRV QD REUD
$QDOLVDU H HQVDLDU R PDWHULDO VLJQLILFD GHWHUPLQDU RV YDORUHV GH SURSULHGDGHV TXH VHMDP UHOHYDQWHV
SDUD R VHX XVR $V SURSULHGDGHV UHOHYDQWHV SRGHP VHU GH QDWXUH]D ItVLFD TXtPLFD RX ELROyJLFD
$OJXPDV SURSULHGDGHV ItVLFDV VmR LQHUHQWHV DR PDWHULDO RX VHMD LQGHSHQGHP GH VXD IRUPD
JHRPpWULFD (VWH WLSR GH HQVDLR L FRQVLGHUDGR FRPR GH FDUDFWHUL]DomR GR PDWHULDO 6mR H[HPSORV D
GHWHUPLQDomR GD GHQVLGDGH GD FRQGXWLELOLGDGH WpUPLFD H HOpWULFD GR FRHILFLHQWH GH GLODWDomR GR
tQGLFH GH UHGXomR DF~VWLFD H RXWUDV 3RU RXWUR ODGR GHWHUPLQDGDV SURSULHGDGHV ItVLFDV HVWLR OLJDGDV
L IRUPD JHRPpWULFD GR PDWHULDO VmR DV SURSULHGDGHV PHFkQLFDV
$ FDUDFWHUL]DomR TXtPLFD GR PDWHULDO SRGH VHU D LGHQWLILFDomR TXDOLWDWLYD H TXDQWLWDWLYD GRV
HOHPHQWRV H FRPSRVWRV TXtPLFRV SUHVHQWHV QD DPRVWUD H GH FDUDFWHUL]DomR GD PLFURHVWUXWXUD GR
PDWHULDO
1RV FDVRV HP TXH R PDWHULDO D VHU DQDOLVDGR VRIUH R DWDTXH GH RUJDQLVPRV YLYRV FRPR IXQJRV SRU
H[HPSOR D DQiOLVH SRGH VHU IHLWD SRU PHLR GH SURFHVVRV ELROyJLFRV 1R FDVR GD PDGHLUD DWDFDGD
SRU IXQJRV XP GRV SURFHVVRV GH H[DPH p D UHWLUDGD GH DPRVWUD H VXD LQWURGXomR HP PHLR GH
FXOWXUD ULFD HP QXWULHQWHV @
$ FDUDFWHUL]DomR GH DPRVWUD FROHWDGD p XP GRV FDPLQKRV GLVSR QtYHLV GRV H[DPHV
FRPSOHPHQWDUHV QHFHVViULRV SDUD D IRUPXODomR GR GLDJQyVWLFR GH XP SUREOHPD SDWROyJLFR FR GH
XP SUREOHPD SDWROyJLFR 2 RXWUR FDPLQKR HP ODERUDWyULR H D UHDOL]DomR GH HQVDLRV TXH
SURSRUFLRQHP D DYDOLDomR GR GHVHPSHQKR GR HGLItFLR RX GH FDGD XPD GH VXDV SDUWHV
1RV HQVDLRV GH GHVHPSHQKR UHDOL]DGRV HP ODERUDWyULR SURFXUDVH UHSURGX]LU GH XP ODGR D SDUWH
GR HGLItFLR HP HVWXGR XWLOL]DQGRVH PDWHULDLV H FRPSRQHQWHV VLPLODUHV DRV XVDGRV QD REUD H GH
RXWUR DV FRQGLo}HV GH H[SRVLomR D TXH HVWD SDUWH HVWi VXEPHWLGD QR HGLItFLR
• (QVDLRV ,Q ORFR
(VWHV HQVDLRV LQ ORFR VH FDUDFWHUL]DP SHOD XWLOL]DomR H DSOLFDomR GH HTXLSDPHQWR HVSHFtILFR QR
SUySULR ORFDO GD REUD PHGLQGRVH HRX DYDOLDQGRVH GHWHUPLQDGDV FDUDFWHUtVWLFDV GR HGLILFLR RX GH
XPD GH VXDV SDUWHV (VWHV HQVDLRV FRPSOHPHQWDUHV UHDOL]DGRV LQ ORFR VH GLVWLQJXHP GDTXHOHV
TXH SRGHP VHU UHDOL]DGRV QD YLVWRULD LQLFLDO EDVLFDPHQWH SHOD FRPSOH[LGDGH SDUWLFXODULGDGH H HP
DOJXQV FDVRV FRPR GH GRV HTXLSDPHQWRV QHFHVViULRV D VXD UHDOL]DomR 2XWUR SRQWR GH GLVWLQomR
HQWUH RV H[DPHV FRPSOHPHQWDUHV LQ ORFR H D YLVWRULD GR ORFDO p D QHFHVVLGDGH TXH DOJXQV H[DPHV
FRPSOHPHQWDUHV WrP GH VHU HVSUDLDGRV QR WHPSR
$ WDEHOD  UHSUHVHQWD XPD UHODomR GH H[DPHV FRPSOHPHQWDUHV TXH VmR QRUPDOPHQWH XWLOL]DGRV QD
3DWRORJLD GDV RQVWUXo}HV 1D WDEHOD  VmR DSUHVHQWDGRV DOJXQV GRV SULQFLSDLV H[DPHV
FRPSOHPHQWDUHV SURFXUDQGRVH VXFLQWDPHQWH HVFODUHFHU RV SULQFtSLRV H FRQFHLWRV TXH JRYHUQDP
D VXD DSOLFDomR
2V H[DPHV FRPSOHPHQWDUHV GH XPD IRUPD JHUDO VmR PXLWR ~WHLV H HP DOJXQV FDVRV VmR
LPSUHVFLQGtFHLV  $LQGD TXH D WHFQRORJLD GLVSRQtYHO SDUD VXD UHDOL]DomR HVWH Mi HP FRQVWDQWH
HYROXomR QmR SRGHP VHU SHQVDGRV FRPR XPD IRUPD GH VXEVWLWXLU D YLVWRULD ORFDO UHDOL]DGD SRU
SURILVVLRQDO FRPSHWHQWH 2V H[DPHV FRPSOHPHQWDUHV TXDQGR QHFHVViULRV Vm RULHQWDGRV D SDUWLU
GD YLVWRULD GR ORFDO QR VHQWLGR GH REMHWLYRV HVSHFtILFRV HP UD]mR GH XPD IRUPD JHUDO 
GR VHX DOWR
FXVWR H PXOWDV YH]HV GH VXD JUDQGH GHPRUD
2 ',$*1267,2 '$ 6,78$d®2 2 (17(1',0(172 202 5(48,6,72 3$5$ $
,17(59(1d®2
 RQFHLWRV EiVLFRV SDUD D IRUPXODomR GR GLDJQyVWLFR
2 SURGXWR HGLItFLR VXEPHWLGR D GHWHUPLQDGDV FRQGLo}HV GH H[SRVLomR WHQGH D XP HTXLOtEULR
GLQkPLFR FRP R VHX HQWRUQR 'D LQWHUDomR HQWUH DV Do}HV H[WHUQDV H D FDSDFLGDGH GR HGLItFLR GH
UHDJLU p TXH UHVXOWD R GHVHPSHQKR FRP R TXDO R HGLItFLR FXPSUH VXDV IXQo}HV 1D PHGLGD HP TXH
VH TXHLUD UHVROYHU XP SUREOHPD SDWROyJLFR GR HGLItFLR R HQWHQGLPHQWR LQWHJUDO GHVWH SURFHVVR GH
LQWHUDomR ( LQGLVSHQViYHO $ HVWH HQWHQGLPHQWR TXH H[SOLFD FLHQWLILFDPHQWH RV IHQ{PHQRV
RFRUULGRV H VHX GHVHQYROYLPHQWR GDPRV R QRPH GH GLDJQyVWLFR GH SUREOHPD SDWROyJLFR
2V SUREOHPDV SDWROyJLFRV QRUPDOPHQWH VmR SURYRFDGRV SHOD DomR GH DJHQWHV DJUHVVLYRV DRV
TXDLV R HGLItFLR QmR p FDSD] GH VH DGDSWDU GH SURQWR QR PRPHQWR RSRUWXQR 5DUDPHQWH D DomR Gy
DJHQWH DJUHVVLYR WHP YDORU DEVROXWR (QWUH YiULRV HGLItFLRV H[SRVWRV j DomR GDV PHVPDV FRQGLo}HV
GH H[SRVLomR DOJXQV SDVVDP D DSUHVHQWDU SUREOHPDV SDWROyJLFRV H RXWURV QmR H DOpP GLVVR HQWUH
DTXHOHV TXH RV DSUHVHQWDP XQV DSUHVHQWDP XP TXDGUR JUDYH HQTXDQWR TXH RXWURV R DSUHVHQWDP
DWHQXDGR
DGD HGLItFLR SRVVXL XPD UHVLVWrQFLD FDUDFWHUtVWLFD D DomR GH FDGD XP GRV DJHQWHV DJUHVVLYRV 2
HGLItFLR SRGH VHU LPXQH D GHWHUPLQDGDV LQWHQVLGDGHV GH DWXDomR GH GHWHUPLQDGRV DJHQWHV H QmR R
VHU SDUD LQWHQVLGDGHV PDLRUHV 3RU RXWUR OD Gy SRGH DFRQWHFHU GDV FDUDFWHUtVWLFDV GRV HGLItFLRV
IDYRUHFHP D DomR GH XP DJHQWH DJUHVVLYR 'HQRPLQDVH SUHGLVSRVLomR L HVSHFLDO WHQGrQFLD GH XP
HGLILFLR L VRIUHU XPD TXHGD GH GHVHPSHQKR VRE D DomR GH GHWHUPLQDGRV DJHQWHV DJUHVVLYRV $
SUHGLVSRVLomR GR HGLItFLR RX GH XPD GH VXDV SDUWHV SDUD DSUHVHQWDU SUREOHPDV SDWROyJLFRV SRGH
VHU RULJLQDGD GXUDQWH D IDVH GH FRQVWUXomR RX VHU DGTXLULGD QD IDVHGH XVR (QWUH HVWHV GRLV
H[WUHPRV LPXQLGDGH H SUHGLVSRVLomR
RV HGLItFLRV SRGHP DSUHVHQWDU WRGD D JDPD GH
FDUDFWHUtVWLFDV LQWHUPHGLiULDV HP UHODomR D FDGD XP GRV DJHQWHV DJUHVVLYRV LQGLFDGRV QD WDEHOD 
$ DWXDomR GH DJHQWHV DJUHVVLYRV FRP LQWHQVLGDGH PDLRU TXH D UHVLVWrQFLD GR HGLItFLR RX VXD SDUWH
FDXVD R SUREOHPD SDWROyJLFR 1D PHGLGD HP TXH WRGRV HGLItFLRV WrP FDUDFWHUtVWLFDV FRPSOH[DV H QR
FDVR JHUDO QmR HVWLR VXMHLWRV j DWXDomR GH VRPHQWH XP DJHQWH DJUHVVLYR PDV VLP GH XP
FRQMXQWRGH DJHQWHV DJUHVVLYRV QRUPDOPHQWH XP SUREOHPD SDWROyJLFR HVWi OLJDGR D XP TXDGUR
JHUDO GH FDXVDV H QmR D XPD FDXVD ~QLFD 3DUD FDGD FDVR SRGHPRV FODVVLILFiODV HP
• FDXVDV HILFLHQWHV RX RSHUDQWHV
• FDXVDV FRDGMXYDQWHV RX SUHGLVSRQHQWHV
$V FDXVDV HILFLHQWHV VmR DV FDXVDV SULQFLSDLV DV UHVSRQViYHLV DSHQDV SHOR SUREOHPD QRUPDOPHQWH
SURYRFDQGR DOWHUDomR QRV PDWHULDLV H FRPSRQHQWHV *HUDOPHQWH HVWmR OLJDGDV j DomR GH DJHQWHV
ItVLFRV H ELROyJLFRV $V FDXVDV SUHGLVSRQHQWHV SRGHP HVWDU UHODFLRQDGDV FRP D LGDGH GR HGLItFLR
FRP D IDOWD GH FRQVHUYDomR H OLPSH]D H DVVLP SRU GLDQWH
1R TXH GL] UHVSHLWR j H[WHQVmR GRV SUREOHPDV QR HGLItFLR GHYHP VHU GLIHUHQFLDGRV RV SUREOHPDV
JHUDLV GRV ORFDLV 2V SUREOHPDV ORFDLV DIHWDP XPD SDUWH OLPLWDGD GR HGLItFLR HQTXDQWR RV JHUDLV
DIHWDP R HGLItFLR FRPR XP WRGR $LQGD TXH RUJLQDULDPHQWH XP SUREOHPD SRVVD DIHWDU R HGLItFLR
ORFDOL]DGDPHQWH PXLWDV YH]HV RXWURV PDWHULDLV H FRPSRQHQWHV DFDEDP SRU VHU DIHWDGRV (VWDV
PDQLIHVWDo}HV VHFXQGiULDV TXH FRQVWLWXHP RV SUREOHPDV SDWROyJLFRV GH VHJXQGD RUGHP SRGHP
SRU VXD YH] GDU OXJDU D PDQLIHVWDo}HV GH WHUFHLUD RUGHP H DVVLP SRU GLDQWH GH PRGR D FRPSOLFDU
FDGD YH] PDLV R TXDGUR JHUDO 2 SURFHVVR GHVWH GHVHQYROYLPHQWR GR SUREOHPD SDWROyJLFR SRGH VH
GDU OHQWDPHQWH GH IRUPD FU{QLFD RX SRGH VHU UiSLGR DWLQJLQGR PDQLIHVWDo}HV LQWHQVDV HP SRXFR
WHPSR
2V SUREOHPDV SDWROyJLFRV VmR SRUWDQWR SURFHVVRV GLQkPLFRV 1XPD IDVH GR SURFHVVR DV
PDQLIHVWDo}HV SDWROyJLFDV SRGHP DSUHVHQWDU XP DVSHFWR FRPSOHWDPHQWH GLIHUHQWH GR TXH VH
REVHUYDYD HP IDVH DQWHULRU HVWDQGR HP FRQVWDQWH HYROXomR R TXDGUR JHUDO (P FRQVHTXrQFLD R
SURFHVVR GH GLDJQyVWLFR GHYH VHU GLQkPLFR WHQGRTXH DOFDQoDU R HQWHQGLPHQWR GH WRGR R
GHVHQYROYLPHQWR GR SUREOHPD SDWROyJLFR H QmR VLPSOHVPHQWH GD VLWXDomR LQVWDQWkQHD
 2 SURFHVVR GR GLDJQyVWLFR
2 GLDJQyVWLFR WHQGR FRPR REMHWLYR ILQDO R HQWHQGLPHQWR GH XP TXDGUR JHUDO GH IHQ{PHQRV H
PDQLIHVWDo}HV GLQkPLFDV SUHVVXS}H XP SURFHVVR FRPSOH[R H LQWULQFDGR GH HODERUDomR PHQWDO
(VWH SURFHVVR GH HQWHQGLPHQWR GD VLWXDomR H GH HODERUDomR PHQWDO VH LQLFLD FRQIRUPH
5HQRQG6DOLV @ DVVLP TXH R SUREOHPD SDWROyJLFR FRPHoD D VHU HVWXGDGR  SURFHVVR GR
GLDJQyVWLFR QmR VH LQLFLD VRPHQWH DSyV OHYDQWDGR R TXDGUR VLQWRPDWROyJLFR
2 OHYDQWDPHQWR GD KLVWyULD GR HGLItFLR H GD SDWRORJLD RV H[DPHV H HQVDLRV GH FDPSR H HP
ODERUDWyULR VmR IHLWRV QmR QR VHQWLGR GH VLPSOHVPHQWH OHYDQWDU IDWRV VHTXHQFLDGRV
FURQRORJLFDPHQWH RX TXDQWLILFDU VLQWRPDV LVRODGDPHQWH DGD VXEVtGLR REWLGR QD YLVWRULD GR ORFDO
QD DQDPQHVH RX QRV H[DPHV FRPSOHPHQWDUHV GHYH VHU ,QWHUSUHWDGR QR VHQWLGR GH FRPSRU
SURJUHVVLYDPHQWH XP TXDGUR GHHQWHQGLPHQWR GH FRPR WUDEDOKD R HGLItFLR FRPR UHDJH j DomR GRV
DJHQWHV DJUHVVLYRV SRUTXH VXUJLX H FRPR VH GHVHQYROYHX R SUREOHPD SDWROyJLFR H DVVLP SRU
GLDQWH DGD UHVXOWDGR GD IDVH GH OHYDQWDPHQWR GH 68%6Ë',26 Vy WHP VHQWLGR VH FRUUHWDPHQWH
LQWHUSUHWDGR H LQVHULGR QXP TXDGUR JHUDO GH HQWHQGLPHQWR (VWD LQWHUSUHWDomR GH FDGD VXEVtGLR
REWLGR H D FRUUHVSRQGHQWH KLSyWHVH GH DYDOLDomR GD VLWXDomR RULHQWD D SURFXUD GH QRYRV GDGRV R
TXH FDUDFWHUL]D D LQWHUDomR LQFOXVLYH WHPSRUDO HQWUH D IDVH GH OHYDQWDPHQWR GH VXEVtGLRV H R
SURFHVVR GR GLDJQyVWLFR
6LPSOLILFDGDPHQWH R SURFHVVR GH HQWHQGLPHQWR GH XP SUREOHPD SDWROyJLFR SRGH VHU GHVFULWR FRPR
R GH JHUDomR GH KLSyWHVHV RX PRGHORV H R VHX UHVSHFWLYR WHVWH (P RXWUDV SDODYUDV  D SDUWLU GH
GHWHUPLQDGRV GDGRV IXQGDPHQWDLV R WpFQLFR HODERUD KLSyWHVHV GH DYDOLDomR GD VLWXDomR H FRPSDUD
HVWHV PRGHORV DR TXDGUR VLQWRPDWROyJLFR JHUDO H DR FRQKHFLPHQWR TXH WHP GD 3DWRORJLD 3DUD D
HODERUDomR GDV KLSyWHVHV H R VHX WHVWH HP FDGD SDVVR GD IDVH OHYDQWDPHQWR GH VXEVtGLRV H GR
GLDJQyVWLFR p IHLWD XPD DQiOLVH H VtQWHVH GR TXDGUR LQVWDQWkQHR LQIRUPDo}HV H KLSyWHVHV $ DQiOLVH
GHFRPSRVLomR GR TXDGUR H HVWXGR LVRODGR GRV VLQWRPDV
H D VtQWHVH HQWHQGLPHQWR GD LQWHUDomR
HQWUH RV VLQWRPDV H GR TXDGUR GH VLQWRPDV FRP R HGLItFLR
SRGHP VHU UHDOL]DGDV FRQVFLHQWHPHQWH
FRP YDJDU RX LQVWDQWDQHDPHQWH PRELOL]DQGR UHSHQWLQD H DXWRPDWLFDPHQWH LQIRUPDo}HV
DFXPXODGDV SHOR WpFQLFR DR ORQJR GR WHPSR QXP SURFHVVR VXEOLPLQDU  QR TXDO D FRQVFLrQFLD QmR
VH Gi FRQWD
2 SURFHVVR GR GLDJQyVWLFR FRQVWLWXL D FRQWtQXD UHGXomR GD LQFHUWH]D LQLFLDO SHOR SURJUHVVLYR
OHYDQWDPHQWR GH GDGRV (VWD SURJUHVVLYD UHGXomR GD LQFHUWH]D p DFRPSDQKDGD SRU XPD UHGXomR
SDUDOHOD GR Q~PHUR GH SRVVtYHLV PRGHORV RX KLSyWHVHV
DWp TXH VH FKHJXH D XPD FRUUHODomR
VDWLVIDWyULD HQWUH R SUREOHPD REVHUYDGR H XP PRGHOR GHVWH SUREOHPD R GLDJQyVWLFR
1HVWH
HVWiJLR D UHSUHVHQWDomR GR SUREOHPD QmR SRGH PDLV VHU HQULTXHFLGD 'HQWUR GHVWD YLVmR DPSOD GR
SURFHVVR GR GLDJQyVWLFR D IDVH GH OHYDQWDPHQWR GH VXEVtGLRV p LQWHUURPSLGD TXDQGR R WpFQLFR
DYDOLD TXH D ,QYHVWLJDomR DGLFLRQDO WHP SRXFD RX QHQKXPD SUREDELOLGDGH GH DOWHUDU R GLDJQyVWLFR
QmR MXVWLILFDQGR VHX FXVWR
1RV FDVRV PDLV VLPSOHV GH GLDJQyVWLFR HYLGHQWH D HODERUDomR PHQWDO SRGH VHU DPSODPHQWH
VLPSOLILFDGD SHOD XWLOL]DomR GH HVTXHPDV GH GLDJQyVWLFR 1HVWHV HVTXHPDV DWUDYpV GR TXDGUR GH
VLQWRPDV VmR OHYDQWDGDV DV FDXVDV D RULJHQV H DV SRVVLELOLGDGHV GH UHSDUDomR GRV SUREOHPDV
SDWROyJLFRV 2 HVTXHPD GLDJQyVWLFR LGHDO GHYH DWHQGHU DRV VHJXLQWHV UHTXLVLWRV
• DGD TXDGUR GH VLQWRPDV Vy SRGH VHU FODVVLILFDGR QXP OXJDU
• 4XDOTXHU TXDGUR GH VLQWRPDV HQFRQWUD XP OXJDU
• 2EVHUYDGRUHV GLIHUHQWHV VHPSUH FRQFOXHP SHOD PHVPD FODVVLILFDomR
2FRUUH QR HQWDQWR TXH HPERUD VHMDP FRQKHFLGRV FHUWRV IHQ{PHQRV UHODo}HV FDXVDLV FRQH[}HV
VLJQLILFDWLYDV QmR SRGHPRV DOPHMDU FODVVLILFDU WRGRV RV SUREOHPDV SDWROyJLFRV WmR ULJRURVDPHQWH $
WHQWDWLYD GH HVTXHPDWL]DomR QmR VH GHIURQWD VRPHQWH FRP XP GHILFLHQWH JUDX GH FRQKHFLPHQWR
WpFQLFR H FLHQWtILFR 0XL WDV YH]HV SUREOHPDV SDWROyJLFRV GLIHUHQWHV RFRUUHP GH IRUPD FRPELQDGD
RX DSUHVHQWDP PDQLIHVWDo}HV VHPHOKDQWHV GLILFXOWDQGR RX LPSRVVLELOLWDQGR D XWLOL]DomR GH
HVTXHPDV GH GLDJQyVWLFR
RQILUPDQGR DV GLILFXOGDGHV HQXPHUDGDV H[LVWHP FDVRV HP TXH PHVPR HVJRWDQGRVH WRGDV DV
IRQWHV SDUD R OHYDQWDPHQWR GH GDGRV QmR VH FRQVHJXH HODERUDU R GLDJQyVWLFR 1HVWHV FDVRV
FUDTXH VXEVLVWHP DOJXPDV KLSyWHVHV SRVVtYHLV R GLDJQyVWLFR GHILQLWLYR SRGH VHU HODERUDGR D SDUWLU
GDV UHVSRVWDV GR HGLItFLR D DOJXP WLSR GH LQWHUYHQomR GHFLGLGR HP IXQomR GH XP GLDJQyVWLFR DLQGD
SURYLVyULR
2 SULPHLUR FRQWH[WR FLWDGR RQGH SRGHP VHU XWLOL]DGR HVTXHPDV GH GLDJQyVWLFR GH FHUWH]D RV
IHQ{PHQRV VmR DPSODPHQWH FRQKHFLGRV H D RWLPL]DomR GRV UHVXOWDGRV p XPD VLPSOHV TXHVWmR GH
DSOLFDomR GRV FRQKHFLPHQWRV 2 VHJXQGR FRQWH[WR RQGH VH ODQoD PmR GRV WHVWHV GH LQWHUYHQomR
H R GD LQFHUWH]D SRLV DSHVDU GH XWLOL]DGDV WRGDV DV WpFQLFDV GH OHYDQWDPHQWR GH VXEVtGLRV
SHUPDQHFH D G~YLGD
(QWUH GRLV H[WUHPRV SRGH VHU HQFRQWUDGD XPD HQRUPH JDPD GH FDVRV FRP YDULDGRV JUDXV GH
FHUWH]D QD IRUPXODomR GR GLDJQyVWLFR ,VWR QRV OHYD D DVVRFLDU D FDGD GLDJQyVWLFR IRUPXODGR D
QRomR GH TXH H[LVWH XPD SUREDELOLGDGH GH VXD FRUUHomR RX HP RXWUDV SDODYUDV D QRomR GH TXH
WRGR GLDJQyVWLFR HQYROYH XP ULVFR GH LQFRUUHomR
$ SDUWLU GHVWD FRQVWDWDomR R REMHWLYR ILQDO GR SURFHVVR GHL[D GH VHU HQWHQGLGR FRPR D FHUWH]D GR
GLDJQyVWLFR PDV VLP XP GLDJQyVWLFR PXLWR SURYiYHO
 $ '(),1,d®2 '$ 21'87$ $ 6(5 6(*8,'$
 $V KLSyWHVHV GH HYROXomR IXWXUD H DV DOWHUQDWLYDV GH LQWHUYHQomR
(VWDEHOHFLGR R GLDJQyVWLFR GR SUREOHPD SDWROyJLFR R WpFQLFR HVWD GH SRVVH GR FRQKHFLPHQWR JHUDO
GR SURFHVVR H SRUWDQWR GHYH SUHSDUDU VXD LQWHUYHQomR
$QWHV GD GHILQLomR GD FRQGXWD SURSULDPHQWH GLWD D VHU WRPDGD D SDUWLU GR GLDJQyVWLFR VmR
OHYDQWDGDV DV KLSyWHVHV GH HYROXomR IXWXUD GR SUREOHPD $ HVVH FRQMXQWR GH KLSyWHVHV GDPRV R
QRPH GH SURJQyVWLFR $WUDYpV GR SURJQyVWLFR QmR VH SUHWHQGH FKHJDU D XPD ~QLFD SUHYLVmR GR
IXWXUR PDV VLP LV DOWHUQDWLYDV SRVVtYHLV GH GHVHQYROYLPHQWR GR SUREOHPD 3HUFHEHVH TXH p
LPSRVVtYHO SUHYHU IHQ{PHQRV TXH DLQGD HVWLR SRU RFRUUHU VHP WHU FODUR TXH HVWD VH WUDWDQGR GH
SRVVLELOLGDGHV H QmR GH FHUWH]DV
(QTXDQWR R GLDJQyVWLFR p XPD DWLYLGDGH XQLWHPSRUDO GH DYDOLDomR GH XPD VLWXDomR YHULILFDGD HP
GHWHUPLQDGR LQVWDQWH GR SURFHVVR R SURJQyVWLFR p PXOWLWHPSRUDO GHYHQGR R WpFQLFR YDWLFLQDU FRP
EDVH HP GHWHUPLQDGR SDUkPHWURV D HYROXomR GR FDVR DR ORQJR GR WHPSR
2 SURJQyVWLFR p EDVHDGR HP GDGRV IRUQHFLGRV SHOR WLSR GH SUREOHPD SHOR VHX HVWiJLR GH
GHVHQYROYLPHQWR SHODV FDUDFWHUtVWLFDV JHUDLV GR HGLILFLR H SHODV FRQGLo}HV GH H[SRVLomR D TXH HVWi
VXEPHWLGR (QWUDP HP FRQVLGHUDomR SRUWDQWR R TXDGUR GH HYROXomR QDWXUDO GR SUREOHPD DV
FLUFXQVWkQFLDV HP TXH HOH SRUYHQWXUD VH DSUHVHQWH R WHUUHQR VREUH R TXDO VH GHVHQYROYH H RV
FXLGDGRV H FRQGLo}HV TXH URGHLDP R HGLItFLR
$ HODERUDomR PHQWDO TXH FRQGX] j IRUPXODomR GR SURJQyVWLFR SUHVVXS}H D VLQWHWL]DomR GRV
SDUkPHWURV FLWDGRV GHQWUR GH XP TXDGUR JHUDO D FRPSDUDomR GHVWH TXDGUR FRP FDVRV
VHPHOKDQWHV SHUPLWH GHOLPLWDU R FDPSR GRV SRVVtYHLV FXUVRV GR SUREOHPD SDWROyJLFR (VWD
FRPSDUDomR H RV FRQKHFLPHQWRV TXH R WpFQLFR SRVVXL GD IHQRPHQRORJLD GRV SUREOHPDV
SDWROyJLFRV VHXV SURFHVVRV ItVLFRV H TXtPLFRV GH HYROXomR SRGHP SHUPLWLU D LQIHULomR GR VHX
GHVHQYROYLPHQWR HP IXQomR GDV YDULiYHLV GLQkPLFDV LQWHUYHQLHQWHV
2 LQWHUHVVH SHOD SUHYLVmR GR GHVHQYROYLPHQWR GRV D SUREOHPDV SDWROyJLFRV H[LVWH SDUD RV FDVRV
VLPSOHV GH GLDJQyVWLFR H UHSDUR HYLGHQWHV PDV HVWH LQWHUHVVH ( DLQGD PDLRU SDUD RV SUREOHPDV
PDLV FRPSOH[RV FRP HVSHFLDO rQIDVH SDUD DTXHOHV FXMD SRVVLELOLGDGH GH UHVROXomR FRPSOHWD H
UHPRWD $ DYDOLDomR GR IXWXUR GHVHQYROYLPHQWR GR SUREOHPD SDWROyJLFR TXDQGR FRUUHWDPHQWH
H[HFXWDGD SRGH JUDGXDU D SRVVLELOLGDGH TXH VH DOFDQFH R REMHWLYR LQLFLDO GR SURFHVVR TXH SRGH
VHU VLPSOHV FRPR p HYHQWXDOPHQWH R GHVDSDUHFLPHQWR GH XP VLQWRPD RXPDLV FRPSOH[R FRPR p D
UHHVWUXWXUDomR UDGLFDO GR PRGR FRPR WUDEDOKD R HGLILFLR ([LVWHP FDVRV GHSHQGHQGR GDV
FDUDFWHUtVWLFDV GR HGLItFLR GR WLSR GH SUREOHPD H GR VHX HVWiJLR GH HYROXomR TXH SRGHP H[LJLU D
UHIRUPXODomR GR REMHWLYR LQLFLDO QR VHQWLGR GH TXH R SUREOHPD VLPSOHVPHQWH WHQKD VXD SURJUHVVmR
FRQWURODGD (P DOJXQV FDVRV H FRQIRUPH R SURJQyVWLFR R TXH VH SRGH DOPHMDU p TXH D VLWXDomR QmR
SLRUH
([LVWHP SUREOHPDV SDWROyJLFRV SRU RXWUR ODGR TXH SUDWLFDPHQWH QmR SHUPLWHP TXDO TXHU WLSR GH
LQWHUYHQomR FRQGX]LQGR R HGLILFLR QXP PDLRU RX PHQRU SUD]R QR VHQWLGR GR ILP GH VXD YLGD ~WLO
1HVWHV FDVRV GH SURJQyVWLFR SHVVLPLVWD TXDQWR j HYROXomR GH SUREOHPD XPD GLVWLQomR
WHUPLQROyJLFD GHYH VHU IHLWD TXDQWR D H[SUHVVmR SURJQyVWLFR UXLP  0XOWDV YH]HV p XWLOL]DGD D
H[SUHVVmR SURJQyVWLFR UXLP TXDQGR XPD HYROXomR GHVIDYRUiYHO p SUHYLVWD 1HVWHV FDVRV VH IRU
LQHYLWiYHO D SHUGD GR HGLILFLR R SURJQyVWLFR HVWDYD FRUUHWR H SRUWDQWR VHJXQGR KDVWDQJ @ HUD
ERP H QmR UXLP  $LQGD VHJXQGR KDVWDQJ VHU HYLWDGD D FRQIXVmR HQWUH R DWR GH SUHYHU H R
UHVXOWDGR GD SUHYLVmR
)RUPXODGR R GLDJQyVWLFR FR H R SURJQyVWLFR GH XP GDGR SUREOHPD SDVVDVH j IDVH GH HODERUDomR
GDV DOWHUQDWLYDV GH LQWHUYHQomR SRVVtYHLV
1D IDVH GH OHYDQWDPHQWR GH VXEVtGLRV p D WpFQLFD GH REVHUYDomR H XWLOL]DomR GRV LQVWUXPHQWRV TXH
FRQGLFLRQD D HILFLrQFLD 3DUD R GLDJQyVWLFR p D VHQVLELOLGDGH SDUD D LQWHUSUHWDomR H D FDSDFLGDGH GH
DQiOLVH H HQWHQGLPHQWR GRV IHQ{PHQRV TXH VmR LPSUHVFLQGtYHLV $ IDVH GH OHYDQWDPHQWR GDV
DOWHUQDWLYDV GH LQWHUYHQomR SRVVtYHLV H[LJH GR WpFQLFR DOpP GR FRQKHFLPHQWR GD WHFQRORJLD GH
LQWHUYHQomR GLVSRQtYHO QtYHO XPD JUDQGH SDUFHOD GH FULDWLYLGDGH e DWUDYpV GHVWD FULDWLYLGDGH TXH p
WpFQLFR D SDUWLU GH GHWHUPLQDGRV SDUkPHWURV H D SDUWLU GR VHX FRQKHFLPHQWR LPDJLQD H IRUPDOL]D

Patologia das construções usp

  • 1.
    EROHWLP WpFQLFR 3$72/2*,$'$6 216758d®(6 125%(572 % /,+7(167(,1 0HVWUH HP (QJHQKDULD (3863
  • 2.
    3$72/2*,$ '$6 216758d¯(6 352(',0(1723$5$ ',$*1267,2 ( 5(83(5$d®2 1RUEHUWR %OXPHQIHOG /LFKWHQVWHLQ
  • 3.
    3$/$95$6 +$9( RQVWUXomR FLYLOSDWRORJLD GDV FRQVWUXo}HV UHFXSHUDomR 5(6802 'LVFXWHVH D TXHVWmR GRV HGLItFLRV TXH HP QmR DOFDQoDQGR XP GHVHPSHQKR PtQLPR SUpHVWDEHOHFLGR QmR DWHQGHP jV H[LJrQFLDV GRV VHXV XVXiULRV /HYDQWDVH D QHFHVVLGDGH GD GHOLPLWDomR GH WRGR XP FDPSR GD HQJHQKDULD D 3DWRORJLD GDV RQVWUXo}HV SDUD R HVWXGR GDV IDOKDV GRV HGLItFLRV 3DUD R FDVR GRV HGLItFLRV TXH DSUHVHQWDP SUREOHPDV SDWROyJLFRV H SURSRVWR XP SURFHGLPHQWR GH DWXDomR (VWH SURFHGLPHQWR FRQVLVWH EDVLFDPHQWH HP OHYDQWDPHQWR GR PDLRU Q~PHUR SRVVtYHO GH VXEVtGLRV SDUD R HQWHQGLPHQWR GR SUREOHPD DWUDYpV GH YLVWRULD GR ORFDO GR KLVWyULFR GR HGLItFLR H GR UHVXOWDGR GH H[DPHV FRPSOHPHQWDUHV GLDJQyVWLFR GD VLWXDomR RX VHMD HQWHQGLPHQWR FRPSOHWR GRV IHQ{PHQRV RFRUULGRV GHILQLomR GD FRQGXWD D SDUWLU GD HVFROKD GD DOWHUQDWLYD GH LQWHUYHQomR PDLV FRQYHQLHQWH e DSUHVHQWDGD D DSOLFDomR UHDO GD PHWRGRORJLD SURSRVWD HP GLIHUHQWHV FDVRV WUDWDGRV SRU GLIHUHQWHV WpFQLFRV WRGRV HOHV FRP VXFHVVR
  • 4.
    1RUEHUWR %OXPHQIHOG /LFKWHQVWHLQ0HVWUH HP (QJHQKDULD 3URIHVVRU GR 'HSDUWDPHQWR GH (QJHQKDULD GH RQVWUXomR LYLO GD (VFROD 3ROLWpFQLFD GD 8QLYHUVLGDGH GH 6mR 3DXOR
  • 5.
    3$72/2*,$ '$6 216758d¯(6 352(',0(1723$5$ ',$*1267,2 ( 5(83(5$d®2 ,1752'8d®2 2 GHVHQYROYLPHQWR GD WHFQRORJLD GD FRQVWUXomR VH GHX GHVGH RV SULPyUGLRV GD FLYLOL]DomR HP GLYHUVDV GLUHo}HV FRQFRPLWDQWHPHQWH FULDQGRVH XP DFHUYR GH FRQKHFLPHQWR TXH SHUPLWLX DR KRPHP GHQWUR GH FHUWRV OLPLWHV FRQVWUXLU HGLItFLRV DGDSWDGRV jV VXDV QHFHVVLGDGHV HP HTXLOtEULR FRP R PHLR DPELHQWH $R PHVPR WHPSR HQWUHWDQWR HP WRGDV DV pSRFDV HP PDLRU RX PHQRU JUDX XPD SDUWH GRV HGLItFLRV FRQVWUXtGRV QmR WHP DSUHVHQWDGR XP GHVHPSHQKR VDWLVIDWyULR $ SUHRFXSDomR FRP HVWHV HGLItFLRV FRP VHXV SUREOHPDV p PXLWR DQWLJD H SRGHVH GL]HU TXH QDVFHX FRP R SUySULR DWR GH FRQVWUXLU (VWD SUHRFXSDomR FRQWXGR QmR VH UHYHVWLD DQWLJDPHQWH GH FDUiWHU VLVWHPiWLFR HVWDQGR UHVWULWD DR HVWXGR GH DOJXQV SUREOHPDV PDLV FRPXQV JHUDOPHQWH DTXHOHV TXH SURYRFDYDP DOJXPD IDOWD GH VHJXUDQoD HVWUXWXUDO 0RGHUQDPHQWH FRP D DSOLFDomR QD (QJHQKDULD LYLO GR FRQFHLWR GH GHVHPSHQKR RV HGLItFLRV FRPHoDP D VHU DQDOLVDGRV FRPR XP WRGR RQVHTHQWHPHQWH RV SUREOHPDV GH GHVHPSHQKR LQVDWLVIDWyULR WDPEpP FRPHoDP D VHU HQWHQGLGRV GHQWUR GH XP FRQWH[WR JOREDO H QmR GH IRUPD HVWDQTXH SRU GHIHLWR FRPR DQWHULRUPHQWH 3HUFHEHQGR D QHFHVVLGDGH GH FRQVROLGDU RUJDQL]DU H DPSOLDU RV FRQKHFLPHQWRV QHVWD iUHD RV RUJDQLVPRV LQWHUQDFLRQDLV GH SHVTXLVD WrP SURFXUDGR DWXDU VREUH HVWD TXHVWmR 2 SULPHLUR SDVVR TXH HVWi VHQGR GDGR p QR VHQWLGR GH OHYDQWDU D VLWXDomR GRV HGLItFLRV HP XVR 'LYHUVDV HQTXHWHV FRP FROHWDV RUJDQL]DGRV GH LQIRUPDo}HV LQ ORFR WrP VLGR IHLWDV FRP R REMHWLYR GH UHFHQVHDU DV IDOKDV GRV HGLItFLRV H[LVWHQWHV 2V SULPHLURV UHVXOWDGRV PRVWUDUDP XP Q~PHUR HQRUPH GH HGLItFLRV FRP EDL[R GHVHPSHQKR PHVPR QRV SDtVHV FRP ORQJD WUDGLomR GH FRQVWUXLU EHP RP HVWHV OHYDQWDPHQWRV HVWi VH WRPDQGR FRQKHFLPHQWR GD JUDYLGDGH GD VLWXDomR H VH IRUPDQGR D FRQVFLrQFLD GD QHFHVVLGDGH GH UHVROYLOD GH IRUPD JOREDO 'HQWUH DV SHVTXLVDV UHDOL]DGDV DOJXPDV PHUHFHP GHVWDTXH 'HYHP VHU UHVVDOWDGRV RV HVIRUoRV GR 67 HQWUH 6FLHQWLILTXH HW 7HFKQLTXH GH OD RQVWUXFWLRQ
  • 6.
    QD %pOJLFD @GR %5( %XLOGLQJ 5HVHDUFK (VWDEOLVKPHQW
  • 7.
    QD ,QJODWHUUD @H Gi (3(%$7 $VVRFLDWLRQ 3RXU / pWXGH GH OD 3DWKRORJLH HW GH / HQWUHWLHQ GX %kWLPHQW
  • 8.
    QD)UDQoD @ HQWUHRXWURV 1R %UDVLO Mi HP ORVKLPRWR HP WUDEDOKR UHDOL]DGR SHOR ,37 SHVTXLVRX D RFRUUrQFLD GH DOJXQV SUREOHPDV SDWROyJLFRV HP FRQMXQWRV KDELWDFLRQDLV YLVLWDQGR XP WRWDO GH TXDVH KDELWDo}HV @ $ SDWRORJLD GDV FRQVWUXo}HV HVWLR GDQGR SRUWDQWR VHXV SULPHLURV SDVVRV SHOR OHYDQWDPHQWR GD VLWXDomR H[LVWHQWH 2 FDPLQKR D VHJXLU p ORQJR H FRPHoD SRU XPD KRPRJHQHL]DomR GH FRQFHLWRV H PpWRGRV (VWH WUDEDOKR GH KRPRJHQHL]DomR FRPHoD D VHU IHLWR FRP D FULDomR SHOR ,% RQVHLO ,QWHUQDWLRQDO 'X %kWLPHQW
  • 9.
    GH XPD QRYDFRPLVVmR GH WUDEDOKR D : 3DWRORJLD GDV RQVWUXo}HV $V SURSRVWDV LQLFLDLV GH WUDEDOKR VmR DV VHJXLQWHV @
  • 10.
    'HVHQYROYLPHQWR GH HVWUXWXUDVGH LQYHVWLJDomR H GLYXOJDomR GDV IDOKDV $V SULPHLUDV HVWUXWXUDV VHUmR SURGX]LGDV SDUD D LQILOWUDomR GH DU H iJXD SHODV MDQHODV ILVVXUDomR GH SDUHGHV LQWHUQDV GH DOYHQDULD UHVLVWHQWH H XPLGDGH DVVRFLD GD FRP FREHUWXUDV SODQDV ,GHQWLILFDomR GRV WLSRV PDLV FRPXQV GH IDOKDV GDV RQVWUXo}HV H DV PHGLGDV WHUDSrXWLFDV DSOLFDGDV D HODV 'HILQLomR GR FDPSR GD 3DWRORJLD GDV RQVWUXo}HV 2 SUHVHQWH WUDEDOKR WDPEpP VH LQVHUH QHVWH FRQWH[WR GD SURFXUD GR GHVHQYROYLPHQWR SDWRORJLD GDV FRQVWUXo}HV HQIRFDQGR QmR RV IHQ{PHQR ItVLFRV H TXtPLFRV GyV SUREOHPDV SDWROyJLFRV PDV VLP IRUPDOL]DQGR XP SURFHGLPHQWR DSOLFiYHO SDUD D UHVROXomR GHVWHV SUREOHPDV $ 3523267$ '( 80$ 0(72'2/2*,$ ( '( 80 352(',0(172 35$7,2 $ QHFHVVLGDGH GR PpWRGR H VXD UHODomR FRP D H[SHULrQFLD GR WpFQLFR 8PD HQRUPH TXDQWLGDGH GH HGLItFLRV HP WRGR R PXQGR WHP KRMH SUREOHPDV UHODFLRQDGRV D XP GHVHPSHQKR LQVDWLVIDWyULR VHMD HP WHUPRV JOREDLV VHMD HP WHUPRV GH VXDV SDUWHV 8PD JUDQGH SDUWH GHVWHV SUREOHPDV GHVGH TXH PHUHoD XPD DQiOLVH PHWyGLFRV LQGLYLGXDOL]DGD SRGHUi VHU UHVROYLGD $ SUiWLFD SURILVVLRQDO GD DQiOLVH GHVVHV SUREOHPDV QR HQWDQWR WHP VLGR PXLWDV YH]HV FDUDFWHUL]DGD SHOD IDOWD GH XPD PHWRGRORJLD XQLYHUVDOPHQWH DFHLWD 6mR DV LQWXLo}HV SHVVRDLV IXQGDPHQWDGDV QD H[SHULrQFLD TXH SUHYDOHFHP H QmR SRGHP VHU WUDQVPLWLGDV 0XLWDV YH]HV p D KDELOLGDGH TXH SUHYDOHFH QR OXJDU Gy PpWRGR $ KDELOLGDGH H D DUWH QD 3DWRORJLD GDV RQVWUXo}HV QmR SRGHP VHU H[SUHVVDV H VLP QR Pi[LPR WUDQVPLWLGDV D SHVVRDV UHFHSWLYDV QR WUDWR SHVVRDO 2 PXQGR GD KDELOLGDGH H R PXQGR GD FLrQFLD VmR PXQGRV GLIHUHQWHV FXMD IURQWHLUD QmR H VXILFLHQWHPHQWH GHILQLGD $R FRQWUiULR DV IURQWHLUDV GD FLrQFLD VHPSUH PDLV LQYDGHP R WHUUHQR GD KDELOLGDGH RP LVVR QR HQWDQWR D KDELOLGDGH QmR p VXSULPLGD DSHQDV DGTXLUH QRYRV KRUL]RQWHV 6HPSUH TXH SXGHU VHU VXEVWLWXtGD SHOR PpWRGR GHYH VHU GHL[DGD GH ODGR D KDELOLGDGH SHVVRDO LQWXLWLYD TXH QDWXUDOPHQWH VH HQJDQD PXLWDV YH]HV $ FLrQFLD UHTXHU XP SHQVDPHQWR FRQFHLWXDO SDVVtYHO GH FRPXQLFDomR 6RPHQWH QD PHGLGD HP TXH VH WHQKD UHVROYLGR XP SHQVDPHQWR GHVWH WLSR p TXHVH SRGH DOPHMDU HVWDEHOHFHU XPD PHWRGRORJLD DSOLFiYHO SDUD D UHVROXomR GRV SUREOHPDV SDWROyJLFRV $LQGD TXH D 3DWRORJLD QmR GHYD VH EDVHDU VRPHQWH QDV LQWXLo}HV SHVVRDLV D HILFLrQFLD QD UHVROXomR GRV SUREOHPDV H IXQomR GD YLYrQFLD GR WpFQLFR HQYROYLGR 8P SDWRORJLVWD QmR VH FDUDFWHUL]D SRU WHU XP LQWHOHFWR TXH FRPR XP UHFHSWiFXOR YD]LR VRPHQWH UHFROKH GD H[SHULrQFLD DOKHLD WXGR TXH SRVVD FROKHU 2 VXFHVVR QD UHVROXomR GRV SUREOHPDV GHSHQGH GR DOFDQFH GD DEHUWXUD H SOHQLWXGH GD FDSDFLGDGH GR WpFQLFR GH SHUFHEHU H YLYHQFLDU D SUySULD H[SHULrQFLD $V SHVVRDV VHJXQGR 5DJDHUWV @ TXH HVWLYHUHP HVWUHLWDPHQWH OLJDGDV DR SURFHVVR GD FRQVWUXomR TXH WLYHUHP XPD ERD EDJDJHP GH FRQKHFLPHQWR VREUH D ItVLFD H D TXtPLFD DSOLFDGD DRV PDWHULDLV GH FRQVWUXomR H TXH IRUHP SRVVXLGRUDV GH XPD ODUJD H[SHULrQFLD YLYHQFLDGD QHVWH FDPSR WrP FRQGLo}HV GH UHVROYHU D JUDQGH PDLRULD GRV SUREOHPDV SDWROyJLFRV
  • 11.
    6RPHQWH RV FDVRVPDLV FRPSOH[RV TXH HQYROYHP FRQKHFLPHQWR HVSHFtILFRV H[LJHP HVSHFLDOLVWDV HP 3DWRORJLD GDV RQVWUXo}HV RX DLQGD HVSHFLDOLVWDV HP DOJXP WLSR GH SUREOHPD SDWROyJLFR 4XHP TXHU TXH VHMD R UHVSRQViYHO SHOD UHVROXomR GH XP SUREOHPD GHYHUi SRVVXLU XPD FRQFHLWXDomR ILUPH GR PpWRGR D VHU HPSUHJDGR H GH FDGD XPD GH VXDV HWDSDV $ HVWUXWXUD JHQpULFD GR PpWRGR QD 3DWRORJLD $ HVWUXWXUD GR PpWRGR JHQpULFR SURSRVWR p IRUPDGR EDVLFDPHQWH SRU WUrV SDUWHV GLVWLQWDV WLQWDV 3DUWH /HYDQWDPHQWR GH VXEVtGLRV /HYDQWDU VXEVtGLRV UHSUHVHQWD DFXPXODU H RUJDQL]DU DV LQIRUPDo}HV QHFHVViULDV H VXILFLHQWHV SDUD R HQWHQGLPHQWR FRPSOHWR GRV IHQ{PHQRV $V LQIRUPDo}HV SRGHP VHU REWLGDV DWUDYpV GH WUrV IRQWHV EiVLFDV TXDLV VHMDP D YLVWRULD GR ORFDO R OHYDQWDPHQWR GD KLVWyULD GR SUREOHPD H GR HGLItFLR DQDPQHVH GR FDVR
  • 12.
    H R UHVXOWDGRGH DQiOLVHV H HQVDLRV FRPSOHPHQWDUHV 3DUWH 'LDJQyVWLFR GD VLWXDomR 2 GLDJQyVWLFR GD VLWXDomR p R HQWHQGLPHQWR GRV IHQ{PHQRV HP WHUPRV GD LGHQWLILFDGDV FLR GDV P~OWLSODV UHODo}HV GH FDXVD H HIHLWR TXH QRUPDOPHQWH FDUDFWHUL]DP XP SUREOHPD SDWROyJLFR (P RXWUDV SDODYUDV R REMHWLYR GR GLDJQyVWLFR L HQWHQGHU RV SRUTXHV H RV FRPRV D SDUWLU GH GDGRV FRQKHFLGRV 3DUWH 'HILQLomR GH FRQGXWD 2 REMHWLYR JHQpULFR GD GHILQLomR GD FR FRQGXWD p SUHVFUHYHU R WUDEDOKR D VHU H[HFXWDGR SDUD UHVROYHU R SUREOHPD QLVWR LQFOXLQGRVH D GHILQLomR VREUH RV PHLRV PD WHULD@ PLR GH REUD H HTXLSDPHQWRV
  • 13.
    H D SUHYLVmRGDV FRQVHTrQFLDV HP WHUPRV GR GHVHPSHQKR ILQDO 3DUD GHILQLU D FRQGXWD LQLFLDOPHQWH p IHLWR R SURJQyVWLFR GD VLWXDomR RX VHMD VmR OHYDQWDGDV KLSyWHVHV GD WHQGrQFLD GH HYROXomR IXWXUD GR SUREOHPD H DV DOWHUQDWLYDV GH LQWHUYHQomR DFRPSDQKDGDV GRV UHVSHFWLYRV SURJQyVWLFRV 2 SURFHGLPHQWR SUiWLFR H D SURSRVWD GH XP IOX[RJUDPD GH DWXDomR 2 PpWRGR JHQpULFR SURSRVWR Gi RULJHP HP WHUPRV GH DSOLFDomR SUiWLFD D XP SURFHGLPHQWR SDUD UHVROXomR GH SUREOHPDV (VWH SURFHGLPHQWR SRGH VHU XWLOL]DGR LQGHSHQGHQWH GR QtYHO GH H[SHULrQFLD GR WpFQLFR H GD FRPSOH[LGDGH GR SUREOHPD 1R JHUDO R SULPHLUR SDVVR GHQWUR GD IDVH GH OHYDQWDPHQWR GH VXEVtGLRV p D YLVWRULD GR ORFDO %DVHDGR QD PDQLIHVWDomR GR SUREOHPD R WpFQLFR GLUHFLRQD D UHDOL]DomR GR H[DPH XWLOL]DQGR RV VHXV VHQWLGRV H GHWHUPLQDGRV LQVWUXPHQWRV HVSHFtILFRV 1HVWH SULPHLUR SDVVR DLQGD VmR UHDOL]DGRV RV HQVDLRV UiSLGRV GH FDPSR TXH VH IL]HUHP QHFHVViULRV 'HSHQGHQGR GR SUREOHPD H GR WpFQLFR HQYROYLGR H SRVVtYHO TXH Mi DSyV R H[DPH LQLFLDO VH SRVVD HQWHQGHU R IHQ{PHQR RFRUULGR HP VXD WRWDOLGDGH (P RXWUDV SDODYUDV HP DOJXPDV VLWXDo}HV Mi VH SRGH ID]HU GLDJQyVWLFR FRP R UHVXOWDGR GR H[DPH LQLFLDO
  • 14.
    1RV FDVRV HPTXH RV VXEVtGLRV REWLGRV QmR VH PRVWUDUHP VXILFLHQWHV R VHJXQGR SDVVR QD SURFXUD GH LQIRUPDo}HV HVWi UHODFLRQDGR FRP R OHYDQWDPHQWR GD KLVWyULD GR HGLItFLR H GD KLVWyULD GR SUREOHPD )D]VH SRUWDQWR D DQDPQHVH GD VLWXDomR (VWDV LQIRUPDo}HV SRGHP VHU FRQVHJXLGDV YHUEDOPHQWH DWUDYpV GH HQTXHWHV FRP WHVWHPXQKDV RX SRGHP HVWDU IRUPDOL]DGDV HP GRFXPHQWRV FRPR R SURMHWR R GLiULR GH REUD QRWDV ILVFDLV GH PDWHULDLV H FRPSRQHQWHV H DVVLP SRU GLDQWH 0DLV XPD YH] GH SRVVH GHVWHV QRYRV VXEVtGLRV R WpFQLFR GHYH GHILQLU VH HVWi SUHSDUDGR SDUD HVWDEHOHFHU R GLDJQyVWLFR GR SUREOHPD 8PD YH] TXH QmR VHMDP VXILFLHQWHV DV LQIRUPDo}HV REWLGDV ID]VH QHFHVViULD D XWLOL]DomR GH DQiOLVH H HQ VDLRV FRPSOHPHQWDUHV $ HVSHFLILFDomR GRV WLSRV GH HQVDLRV p IXQomR GD QDWXUH]D GR SUREOHPD H QRUPDOPHQWH HVWHV HQVDLRV VmR GLUHFLRQDGRV QR VHQWLGR GH GLULPLU DOJXPD G~YLGD HVSHFtILFD GR WpFQLFR 8PD YH] TXH D 3DWRORJLD GDV RQVWUXo}HV DLQGD QmR VH FRQVROLGRX LQWHLUDPHQWH HQTXDQWR FLrQFLD H[LVWLUmR FDVRV HP TXH PHVPR VHQGR VXILFLHQWHPHQWH FDSD] H WHQGR SHUFRUULGR WRGRV RV SDVVRV SUHVFULWRV SDUD R OHYDQWDPHQWR GH VXEVtGLRV R WpFQLFR QmR FRQVHJXH GLDJQRVWLFDU 1RV FDVRV HP TXH VH WUDWDU GH OLPLWDo}HV QR FRQKHFLPHQWR GR WpFQLFR ID]VH QHFHVViULD XPD SURIXQGD SHVTXLVD ELEOLRJUiILFD 3RU RXWUR ODGR QRV FDVRVGH IURQWHLUD GR FRQKHFLPHQWR FROHWLYR D ~QLFD DOWHUQDWLYD p D SHVTXLVD WHFQROyJLFD RX FLHQWtILFD 1D JUDQGH PDLRULD GRV FDVRV FRQWXGR DV LQIRUPDo}HV OHYDQWDGDV VmR VXILFLHQWHV SDUD TXH VH FRQVLJD GLDJQRVWLFDU D VLWXDomR $WUDYpV GR GLDJQyVWLFR VmR LGHQWLILFDGDV DV RULJHQV GR SUREOHPD VXDV FDXVDV SUHFLVDV RV IHQ{PHQRV LQWHUYHQLHQWHV H VHXV PHFDQLVPRV GH RFRUUrQFLD (QWHQGLGD D VLWXDomR R WpFQLFR HVWi FDSDFLWDGR D GHILQLU D FRQGXWD D VHU VHJXLGD FRP UHODomR DR SUREOHPD (VWD IDVH GH GHILQLomR GHYH VHU FRQGX]LGD LQLFLDOPHQWH SHOR OHYDQWDPHQWR GDV DOWHUQDWLYDV GH HYROXomR IXWXUD GRV IHQ{PHQRV RP R SURJQyVWLFR HVWDEHOHFLGR R WpFQLFR VH GHILQH SRU XPD GDV DOWHUQDWLYDV HVWXGDGDV VHPSUH EDVHDGR QD UHODomR FXVWREHQHItFLR GH FDGD XPD GHODV $ DOWHUQDWLYD GHILQLGD SRGH UHTXHUHU DOJXP WLSR GH LQWHUYHQomR RX QmR 1RUPDOPHQWH WH D GHFLVmR SRU QmR LQWHUYLU VLJQLILFD D DFHLWDomR GH XP GHVHPSHQKR LQVDWLVIDWyULR ULR HP YLVWD GR FXVWR GH XPD HYHQWXDO WHUDSLD $ LQWHUYHQomR RX D WHUDSLD UHTXHULGD QRUPD @PHQWH WLQL WHFQRORJLD GRPLQDGD SRGHQGR SRUWDQWR VHU DSOLFDGD QR FDVR ([LVWHP VLWXDo}HV QR HQWDQWR HP TXH QmR VH GLVS}H GD WHFQRORJLD QHFHVViULD UHVWDQGR D QHFHVVLGDGH GH SHVTXLViOD H GHVHQYROYrOD 2 SURFHVVR VH HQFHUUD FRP D H[HFXomR GRV VHUYLoRV SUHVFULWRV TXDQGR QHFHVViULR H FRP R UHJLVWUR GR FDVR (VWH UHJLVWUR ( IHLWR FRP D ILQDOLGDGH GH PDQWHU IRUPDOL]DGD D KLVWyULD GD REUD SDUD SRVVtYHLV QRYDV LQWHUYHQo}HV H SULQFLSDOPHQWH SDUD D GLYXOJDomR GR FRQKHFLPHQWR DGTXLULGR QD UHVROXomR GR SUREOHPD $ ILJXUD UHSUHVHQWD XPD SURSRVWD GH IOX[RJUDPD GH DWXDomR EDVHDGD QD SURSRVWD SRU +HOHQH H TXH FRQWHPSOD R SURFHGLPHQWR GHVFULWR DGD XP GRV SDVVRV FLWDGRV GR SURFHGLPHQWR SURSRVWR GHYH VHU UHDOL]DGR VHJXQGR GH WHUPLQDGRV SDUkPHWURV H DWHQGHQGR D GHWHUPLQDGRV FXLGDGRV SDUD FRQVHJXLU DWLQJLU VHXV REMHWLYRV 3DVVDPRV D VHJXLU DR HVWXGR GH FDGD XP GHVWHV SDVVRV HP SDUWLFXODU
  • 15.
    2 /(9$17$0(172 '(68%6Ì',26 3$5$ 2 (17(1',0(172 '2 352%/(0$ $ PDQLIHVWDomR GRBSUREOHPD D TXHL[D GR XVXiULR H D LQVSHomR SHULyGLFD RQIRUPH DQDOLVDGR DQWHULRUPHQWH WRGRV HGLItFLRV WrP GHWHUPLQDGDV FDUDFWHUtVWLFDV TXH RV ID]HP UHDJLU LQGLYLGXDOPHQWH DV FRQGLo}HV GH H[SRVLomR D TXH HVWLR VXE PHWLGRV (TXLYDOH GL]HU TXH R FRQMXQWR GH DJHQWHV DJUHVVLYRV TXH DWXDP VREUH FDGD HGLILFLR LQWHUDJH FRP HVWH SURGX]LQGR XP OHTXH GH IHQ{PHQRV ItVLFRV TXtPLFRV H ELROyJLFRV $OJXQV IHQ{PHQRV TXH RFRUUHP QR HGLItFLR SRGHP SURYRFDU XPD TXHGD GR VHX GHVHPSHQKR FRQILJXUDQGRVH RV SUREOHPDV SDWROyJLFRV 7RGR SUREOHPD SDWROyJLFR HVWDQGR UHODFLRQDGR SRU GHILQLomR FRP XPD TXHGD GH GHVHPSHQKR VH PDQLIHVWD GH DOJXPD IRUPD RQFHLWXDPRV VLQWRPD GR SUREOHPD SDWROyJLFR FRPR HVWD PDQLIHVWDomR GD TXHGD GR GHVHPSHQKR 3RU VLQWRPDWRORJLD VH HQWHQGH R TXDGUR JHUDO GH VLQWRPDV SUHVHQWHV HP GHWHUPLQDGD IDVH GR SUREOHPD 2 SUREOHPD SDWROyJLFR QmR PHUHFH DQiOLVH VRPHQWH TXDQGR R GHVHPSHQKR Mi HVWLYHU LQVDWLVIDWyULR RX HP RXWUDV SDODYUDV TXDQGR H[LVWLU XPD VLQWRPDWRORJLD FDUDFWHUtVWLFDV 6H LPDJLQDUPRV XP HGLItFLR FRP XP GHVHPSHQKR VDWLVIDWyULR DLQGD DVVLP QmR SRGHPRV VDEHU VH HP DOJXP PDWHULDO RXFRPSRQHQWH Mi QmR H[LVWDP DOWHUDo}HV HQTXDGUiYHLV QR TXH VH FKDPD GH SHUtRGR SUpSDWRJrQLFR GR SUREOHPD 1R SHUtRGR SUpSDWRJrQLFR RFRUUHP LQWHUDo}HV GRV DJHQWHV DJUHVVLYRV GR PHLR DPELHQWH FRP R HGLItFLR VHP TXH VXUMDP PDQLIHVWDo}HV SHUFHSWtYHLV SHOR XVXiULR RX PHVPR SHOR SURILVVLRQDO 2 SHUtRGR SDWRJrQLFR p FDUDFWHUL]DGR QR LQLFLR SHOR DSDUHFLPHQWR GDV SULPHLUDV PDQLIHVWDo}HV SHUFHSWtYHLV RV VLQWRPDV TXH LUmR HYROXLU GH DFRUGR FRP R WLSR GH DJUHVVmR FRP DV FDUDFWHUtVWLFDV GR HGLItFLR H FRP GLYHUVRV RXWURV IDWRUHV e HYLGHQWH TXH VHULD GHVHMiYHO LGHQWLILFDU R SUREOHPD HP VHX SHUtRGR SUpSDWRJrQLFR TXDQGR D SRVVLELOLGDGH GH UHVROXomR p VHPSUH PXLWR JUDQGH 2FRUUH QR HQWDQWR TXH SHOD DXVrQFLD GH PDQLIHVWDo}HV SHUFHSWtYHLV LVWR VH WRUQD QD SUiWLFD PXLWR GLItFLO RQVHTXHQWHPHQWH D PHOKRU RSRUWXQLGDGH GH GHWHFomR H UHVROXomR GH XP SUREOHPD j D IDVH LQLFLDO GR SHUtRGR SDWRJrQLFR RQGH Mi H[LVWHP PDQLIHVWDo}HV SHUFHSWtYHLV GDV DOWHUDo}HV GH GHVHPSHQKR SRUpP QRUPDOPHQWH GH FDUiWHU VXSHUILFLDO H UHYHUVtYHO 2V VLQWRPDV GRV SUREOHPDV SDWROyJLFRV SRGHP VHU OHYDQWDGRV SHOR SUySULR XVXiULR RX SRU WpFQLFRV HVSHFLDOPHQWH HQFDUUHJDGRV GD LQVSHomR SHULyGLFD GDV FRQVWUXo}HV 1RUPDOPHQWH DV REVHUYDo}HV GR XVXiULR SRU QmR WHUHP ULJRU WpFQLFR QmR VmR LQGLFDGRUHV FRQFOXVLYRV GD H[LVWrQFLD H GD H[WHQVmR GR SUREOHPD SDWROyJLFR SDUD HIHLWRV WpFQLFRV DV REVHUYDo}HV GR XVXiULR VLJQLILFDP D RFRUUrQFLD GH IHQ{PHQRV WtSLFRV H FRORFDP D FRQVWUXomR VRE VXVSHLWD GH GHVHPSHQKR LQVDWLVIDWyULR 2 SUREOHPD SRGH VHU PDLV SUHFLVDPHQWH OHYDQWDGR GXUDQWH XPD LQVSHomR SHULyGLFD QXP FRQWH[WR GD PDQXWHQomR URWLQHLUD GR HGLItFLR (VWD LQFOXVLYH p XPD GDV UD]}HV GHVWDV LQVSHo}HV SHULyGLFDV VHUHP DOWDPHQWH UHFRPHQGiYHLV @ 1HVWHV FDVRV QRUPDOPHQWH D H[LVWrQFLD GR SUREOHPD SDWROyJLFR p FRQVWDWDGD LPHGLDWDPHQWH SDVVDQGRVH SDUD D IDVH VHJXLQWH GR SURFHGLPHQWR JHQpULFR TXH p D GH OHYDQWDPHQWR GH VXEVtGLRV SDUD D UHVROXomR GR SUREOHPD
  • 16.
    $ YLVWRULD GRORFDO D XWLOL]DomR GH LQVWUXPHQWRV H D RUJDQL]DomR GRV UHVXOWDGRV 8P GHWHUPLQDGR XVXiULR HVWDQGR LQVDWLVIHLWR FRP R GHVHPSHQKR GR VHX HGLILFLR SURFXUD XP SURILVVLRQDO FRP R LQWXLWR GH WHQWDU UHVROYHU R SUREOHPD (P RXWUD KLSyWHVH GHQWUR GH XP SURJUDPD GH PDQXWHQomR URWLQHLUD FRQVWDWDVH D H[LVWrQFLD GR SUREOHPD SDWROyJLFR HP XPD LQVSHomR UHDOL]DGD SRU XP WpFQLFR $ SDUWLU GD TXHL[D GR XVXiULR RX GDV LQGLFDo}HV GR WpFQLFR UHVSRQViYHO SHOD LQVSHomR R SURILVVLRQDO LQLFLD R SURFHVVR GH HOLPLQDomR GR SUREOHPD 2 SURFHGLPHQWR JHUDO FRQIRUPH VDOLHQWDGR DQWHULRUPHQWH VH LQLFLD SHOD IDVH GH OHYDQWDPHQWR GR PDLRU Q~PHUR SRVVtYHO GH LQIRUPDo}HV TXH SRVVDP VH PRVWUDU ~WHLV SDUD R GLDJQyVWLFR GD VLWXDomR H SRVWHULRU UHVROXomR GR SUREOHPD 'HQWUR GD IDVH GH OHYDQWDPHQWR GH 68%6Ë',26 FRQFHLWXDPRV D YLVWRULD GR ORFDO FR PR R SURFHVVR HP TXH R SURILVVLRQDO VH DSUR[LPD ILVLFDPHQWH GR HGLILFLR H HP SDUWLFXODU GR GHIHLWR HVSHFLILFR H SURFXUD DWUDYpV GH H[DPH PLQXFLRVR SHVTXLVDU R PDLRU Q~PHUR SRVVtYHO GH LQIRUPDo}HV D SDUWLU GHVWD SRVVLELOLGDGH GH FRQWD WR ItVLFR @ 2 SURFHGLPHQWR EiVLFR SDUD D UHDOL]DomR GD YLVWRULD GR ORFDO TXH VHUi DQDOLVDGR QR SUHVHQWH LWHP SUHVVXS}H XQLD PHWRGRORJLD REMHWLYD H JHQpULFD TXH GLUHFLRQH R OHYDQWDPHQWR GH GDGRV (VWH GLUHFLRQDPHQWR QR HQWDQWR QmR SRGH VHU DGRWDGR FR DR XPD UHJUD LPXWiYHO VHQGR UHFRPHQGiYHO XPD SRVWXUD GH FRQWLQXD DGDSWDomR j LQGLYLGXDOLGDGH GH FDGD FDVR $OJXQV SDVVRV SRGHP VHU FLWDGRV SRU FRQVWLWXtUHP HVTXHOHWR EiVLFR SDUD D YLVWRULD GR SUREOHPD SDWROyJLFR • 'HWHUPLQDomR GD H[LVWrQFLD H GD JUDYLGDGH GR SUREOHPD SDWROyJLFR • 'HILQLomR GD H[WHQVmR H GR DOFDQFH GR H[DPH • DUDFWHUL]DomR GRV PDWHULDLV H GD SDWRORJLD • 8WLOL]DomR GRV VHQWLGRV KXPDQRV • 8WLOL]DomR GH LQVWUXPHQWRV • 5HJLVWUR GRV UHVXOWDGRV • 'HWHUPLQDomR GD H[LVWrQFLD H GD JUDYLGDGH GR SUREOHPD SDWROyJLFR $ GHWHUPLQDomR GD H[LVWrQFLD GR SUREOHPD SDWROyJLFR p IHLWDaSHOD FRPSDUDomR TXDOLWDWLYD QR FDVR JHUDO HQWUH R GHVHPSHQKR H[LJtYHO GR HGLILFLR RX GH SDUWH H R GHVHPSHQKR HQFRQWUDGR $ PDLRULD GRV SUREOHPDV SDWROyJLFRV DSUHVHQWD XPD VLQWRPDWRORJLD TXH WRUQD LPHGLDWD D FRQVWDWDomR GD H[LVWrQFLD GR SUREOHPD ([LVWHP VLWXDo}HV QR HQWDQWR HP TXH D FRPSURYDomR GD H[LVWrQFLD GR SUREOHPD SDWROyJLFR QmR p LPHGLDWD (VWDV VLWXDo}HV QRUPDOPHQWH HVWLR UHODFLRQDGDV FRP SUREOHPDV SDWROyJLFRV TXH QmR SURYRFDP DOWHUDo}HV QRV PDWHULDLV (VWH p R FDVR SRU H[HPSOR GD IDOWD GH FRQIRUWR KLJURPrWULFR RQGH DOJXPDV YH]HV R FDPLQKR SRGH WHU GH VHU D XWLOL]DomR GH PRGHORV ItVLFRV H PDWHPiWLFRV GR GHVHPSHQKR GR HGLItFLR D SDUWLU GDV SURSULHGDGHV GRV PDWHULDLV H FRPSRQHQWHV FRQVWLWXLQWHV @
  • 17.
    'HILQLGD D H[LVWrQFLDGR SUREOHPD SDVVDVH j DYDOLDomR GH VXD JUDYLGDGH 2 OHYDQWDPHQWR GD JUDYLGDGH GD VLWXDomR OHYD HP FRQWD EDVLFDPHQWH D H[LVWrQFLD GH ULVFR TXDQWR j VHJXUDQoD GR XVXiULR 4XDQGR KRXYHU SRUH[HPSOR R ULVFR GH FRODSVRGD HVWUXWXUD SRGHVH DSHODU SDUD XP HVFRUDPHQWR DGHTXDGR 2 HVFRUDPHQWR RX TXDOTXHU RXWUD PHGLGD GH SURWHomR GR XVXiULR DOpP GD IXQomR yEYLD GH HYLWDU ULVFRV SURSRUFLRQD R WHPSR VXILFLHQWH SDUD TXH D YLVWRULD SRVVD VHU H[HFXWDGD FRP RV GHYLGRV FXLGDGRV • 'HILQLomR GD H[WHQVmR H GR DOFDQFH GR H[DPH $ GHWHUPLQDomR GD H[WHQVmR H GR DOFDQFH GR H[DPH WHP FRPR FRQGLFLRQDQWH EiVLFR R JUDX GH HVSUDLDPHQWR GRV VLQWRPDV QR HGLItFLR 8P SUREOHPD SDWROyJLFR TXH DSUHVHQWH VLQWRPDV HVSUDLDGRV SRU WRGR R HGLItFLR VLJQLILFD D QHFHVVLGDGH GR H[DPH PLQXFLRVR GH WRGR R HGLItFLR 3RU RXWUR ODGR QRV FDVRV GH VLQWRPDV ORFDOL]DGRV p QR SURFHVVR GH YLVWRULD TXH VH GHILQH D DEUDQJrQFLD GR H[DPH 2 FULWpULR SDUD HVWD GHFLVmR H[DPH GD SDUWH [ H[DPH GR WRGR
  • 18.
    HVWi UHODFLRQDGR GLUHWDPHQWH FRPD VXILFLrQFLD GDV LQIRUPDo}HV SDUD D HODERUDomR GR GLDJQyVWLFR 1RV FDVRV HP TXH VH PRVWUDU UHFRPHQGiYHO R H[DPH PLQXFLRVR GH WRGR R HGLItFLR R URWHLUR GH YLVWRULD p SUHYLDPHQWH HVWDEHOHFLGR D SDUWLU GH DOJXPD PHWRGRORJLD EiVLFD $ WtWXOR GH H[HPSOR SRGHPRV FLWDU D PHWRGRORJLD SURSRVWD SRU 0HOYLOOH *RUGRQ @ 2 H[DPH FRPHoD QR SLVR VXSHULRU GR HGLItFLR FDGD F{PRGR VHQGR YLVLWDGR REHGHFHQGRVH XP VHQWLGR GH FDPLQKDPHQWR SUHYLDPHQWHHVWDEHOHFLGR KRUiULR RX DQWLKRUiULR
  • 19.
    5HSHWHVH R PHVPR SURFHVVRHP WRGRV RV DQGDUHV DWp TXH VH FKHJXH DR SLVR LQIHULRU RQFOXLGD D LQVSHomR GR LQWHULRU GR HGLItFLR R WpFQLFR FRPHoD R H[DPH GR VHX H[WHULRU WRPDQGR FDGD HOHYDomR FRP D UHVSHFWLYD iJXD GR WHOKDGR QRPHVPR VHQWLGR GH FDPLQKDPHQWR GR H[DPH LQWHUQR e SRVVtYHO TXH PHVPR WHQGR VLGR H[DPLQDGR WRGR R HGLItFLR RV VXEVtGLRV FROHWDGRV QmR VH PRVWUHP VXILFLHQWHV 1HVWHV FDVRV SRGH VHU QHFHVViULR R H[DPH GDV FLUFXQYL]LQKDQoDV 3RGH VHU SURGXWLYD SRU H[HPSOR D DQDOLVH GH FDVDV YL]LQKDV VHPHOKDQWHV SDUD YHULILFDU D H[LVWrQFLD GRV PHVPRV SUREOHPDV SRVVLYHOPHQWH HP GLIHUHQWHV HVWiJLRV GH HYROXomR $OpP GLVVR SRGHP VHU QHFHVViULRV GDGRV VREUH D WRSRJUDILD GD iUHD VXD YHJHWDomR R SRVLFLRQDPHQWR GR OHQoRO IUHiWLFR DV FDUDFWHUtVWLFDV GR VROR D H[LVWrQFLD GH DWHUURV H DVVLP SRU GLDQWH • DUDFWHUL]DomR GRV 0DWHULDLV H GD 3DWRORJLD 7HUPLQDGD D IDVH TXH SRGH VHU GHQRPLQDGD GH GHOLPLWDomR H SODQHMDPHQWR GD YLVWRULD SDVVDVH DR OHYDQWDPHQWR GH VXEVtGLRV SURSULDPHQWH GLWR $ WpFQLFD SDVVtYHO GH VHU XWLOL]DGD p IXQomR GRV LQVWUXPHQWRV GLVSRQtYHLV 2V LQVWUXPHQWRV HVVHQFLDLV HP WRGRV RV FDVRV VmR RV FLQFR VHQWLGRV KXPDQRV 3RU PDLRU TXH VHMD D KDELOLGDGH QD XWLOL]DomR GH HTXLSDPHQWRV RV VHQWLGRV KXPDQRV DSUHVHQWDP SDUD R WpFQLFR D UHDOLGDGH VHP LQWHUPHGLDomR $OpP GD YLVmR H GD DXGLomR TXH REYLDPHQWH QHFHVViULDV PXLWDV YH]HV R WDWR R ROIDWR H PHVPR R SDODGDU VmR LPSUHVFLQGtYHLV 2V HTXLSDPHQWRV VHUYHP GH FRPSOHPHQWR D YHUVDWLELOLGDGH KXPDQD TXDQWLILFDQGR DV LPSUHVV}HV 8P HTXLSDPHQWR TXDQGR EHP XWLOL]DGR p XPD HVSpFLH GH SURORQJDPHQWR GD FDSDFLGDGH GR WpFQLFR GH DSUHHQGHU D UHDOLGDGH 2V VHQWLGRV KXPDQRV H RV HTXLSDPHQWRV WrP RV VHXV UHVSHFWLYRV FDPSRV GH DWXDomR H OLPLWDo}HV VHQGR UHFRPHQGiYHO D KDUPRQL]DomR GH VHX XVR
  • 20.
    2 67 HQWUH6FLHQWLILTXH HW 7HFKQLTXH GH OD RQVWUXFWLRQ
  • 21.
    SURS{V XPD UHODomRGH DSDUHOKRV TXH VHJXQGR 5HJDHUWV @ VmR VXILFLHQWHV SDUD H[DPLQDU D JUDQGH PDLRULD GRV SUREOHPDV SDWROyJLFR 6mR HOHV • 1tYHO G iJXD • )LR GH SUXPR • 5pJXD H PHWUR SUHFLVRV • +LGU{PHWUR HOpWULFR • 3VLFU{PHWUR GR WLSR WHUP{PHWUR ~PLGR H VHFR
  • 22.
    • 7HUP{PHWUR GHFRQWDWR • 3DF{PHWUR • 3DSHO LQGLFDGR GH 3+ • 'LODW{PHWUR • 7HVWHPXQKDV GH PHWDO RX YLGUR • (QGRVFySLR • /XSD JUDGXDGD $OpP GHVVHV LQVWUXPHQWRV RXWURV LJXDOPHQWH VLPSOHV H GH SHTXHQDV GLPHQV}HV SRGH ULDP VHU DFUHVFHQWDGRV 0DLV GR TXH D UHODomR HVSHFtILFD GH DSDUHOKRV p LQWHUHVVDQWH D LGpLD GH MXQWDU WRGRV QXP Vy FRQMXQWR TXH SRGH VHU OHYDGR HP XPD PDOHWD H p VXILFLHQWH SDUD D JUDQGH PDLRULD GRV SUREOHPDV • 5HJLVWUR GRV UHVXOWDGRV $ WpFQLFD H D PHWRGRORJLD GH UHJLVWUR H RUJDQL]DomR GRV VXEVtGLRV FROHWDGRV p GH IXQGDPHQWDO LPSRUWkQFLD SDUD VXD XWLOL]DomR QD IRUPXODomR GR GLDJQyVWLFR (V WH UHJLVWUR SRGH VHU IHLWR PDQXDOPHQWH DWUDYpV GH FURTXLV HRX LQGLFDo}HV QDV SODQWDV H HOHYDo}HV RX SRGH VHU IHLWR DWUDYpV GH UHJLVWURV SHUPDQHQWHV FRPR ILWDV FDVVHWHV RX IRWRJUDILDV $ DQDPQHVH GR FDVR DV LQIRUPDo}HV IRUPDOL]DGDV H DV LQIRUPDo}HV RUDLV 'DGR TXH H[LVWD R SUREOHPD SDWROyJLFR H GDGR TXH R SURILVVLRQDO RX JUXSR GH SURILVVLRQDLV QmR WHQKD FRQVHJXLGR GLDJQRVWLFiOR DSHQDV DWUDYpV GD YLVWRULD GR ORFDO SDVVDVH L IDVH GH OHYDQWDPHQWR GH 68%6Ë',26 SDUD R HQWHQGLPHQWR GD KLVWyULD GR SUREOHPD 1mR DSHQDV D KLVWyULD GR SUREOHPD DWXDO PDV D SUySULD KLVWyULD GR HGLILFLR 2 WHUPR DQDPQHVH WHP RULJHP JUHJD H VLJQLILFD UHFRUGDU e HQWHQGLGD FRPR D DWLYLGDGH GH OHYDQWDPHQWR GD KLVWyULD HYROXWLYD GR SUREOHPD GHVGH VXDV PDQLIHVWDo}HV LQLFLDLV RX SUHFXUVRUDV DWp R HVWiJLR GH HYROXomR GR PRPHQWR GR H[DPH 6mR LQFOXtGDV DOpP GDV LQIRUPDo}HV D UHVSHLWR
  • 23.
    GD HYROXomR GRSUREOHPD DTXHODV UHIHUHQWHV j GHVFULomR GD YLGD GR HGLItFLR RX VHMD R TXDGUR JHUDO GR VHX GHVHPSHQKR DR ORQJR GR WHPSR 4XDQGR IRU R FDVR SRGHP VHU QHFHVViULDV DV LQIRUPDo}HV UHIHUHQWHV j YDULDomR GDV FRQGLo}HV GH H[SRVLomR D TXH HVWHYH VXEPHWLGR R HGLItFLR $V LQIRUPDo}HV SRGHP VHU REWLGDV DWUDYpV GH GXDV IRQWHV EiVLFDV • ,QYHVWLJDomR FRP SHVVRDV HQYROYLGDV FRP D FRQVWUXomR • $QiOLVH GH GRFXPHQWRV IRUPDOL]DGRV • ,QYHVWLJDomR FRP SHVVRDV HQYROYLGDV FRP D FRQVWUXomR 'XUDQWH D SUySULD YLVWRULD LQLFLDO GR HGLItFLR GLYHUVDV LQIRUPDo}HV RUDLV SRGHP VHU REWLGDV MXQWR DR XVXiULR $OpP GHVWH H GHSHQGHQGR GD QHFHVVLGDGH SRGHP VHU SURFXUDGRV RV YL]LQKRV R SURPRWRU GR HPSUHHQGLPHQWR R SURMHWLVWD R FRQVWUXWRU RV IDEULFDQWHV GH PDWHULDLV H DVVLP SRU GLDQWH $ QHFHVVLGDGH GH HQWUHYLVWDU SHVVRDV FRP HQYROYLPHQWRV GLIHUHQWHV FRP D FRQVWUXomR H FRP FRQKHFLPHQWRV WpFQLFRV RV PDLV GLVSDUHV SURYRFD D QHFHVVLGDGH GR GHVHQYROYLPHQWR GH XPD FHUWD WpFQLFD GH LQWHUURJDWyULR 3DFLrQFLD FODUH]D H KDELOLGDGH VmR VHPSUH QHFHVViULRV $ HQWUHYLVWD SRGH QmR VHU D PHVPD TXDOTXHU TXH VHMD R LQWHUORFXWRU PDV DOJXPDV SHUJXQWDV SRGHP VH UHSHWLU 5DJDHUWV @ SURS}H DV VHJXLQWHV LQGDJDo}HV EiVLFDV ‡ 4XDQGR IRUDP FRQVWDWDGRV RV VLQWRPDV SHOD SULPHLUD YH] H GH TXH IRUPD ‡ (OHV Mi IRUDP REMHWR GH LQWHUYHQo}HV VH VLP TXDLV H FRP TXH UHVXOWDGRV ‡ 1R GHFRUUHU GD FRQVWUXomR IRUDP IHLWDV PRGLILFDo}HV QR SURMHWR QD H[HFXomR RX QD HVFROKD GRV PDWHULDLV ‡ )RUDP WRPDGDV DV PHGLGDV QHFHVViULDV TXDQWR j PDQXWHQomR H OLPSH]D $OpP GHVWDV LQGDJDo}HV EiVLFDV RXWUDV TXHVW}HV WDPEpP VmR LPSRUWDQWHV H SRGHP VHU IHLWDV DR XVXiULR GR HGLItFLR ‡ 4XDQGR R XVXiULR QRWRX SHOD SULPHLUD YH] R SUREOHPD H TXDQGR HOH UHVROYHX LQWHUYLU ‡ R XVXiULR VH UHFRUGD GH DOJXP IDWR TXH SRVVD HVWDU OLJDGR DR DSDUHFLPHQWR GR SUREOHPD ‡ 2FRUUHP HSLVyGLRV GH H[DFHUEDomR RX UHPLVVmR GRV VLQWRPDV ‡ RPR HUDP DV FRQGLo}HV FOLPiWLFRV TXDQGR R SUREOHPD IRL QRWDGR H TXDQGR R XVXiULR UHVROYHX LQWHUYLU 6mR HVWHV DSHQDV DOJXQV H[HPSORV GH SHUJXQWDV EDVWDQWH FRPXQV SRUpP FDGD FDVR GHWHUPLQD D FRQGXomR GR LQWHUURJDWyULR FRQIRUPH VXDV FDUDFWHUtVWLFDV SUySULDV (P TXDOTXHU FDVR D YHORUL]DomR GH WRGDV DV LQIRUPDo}HV RUDLV REWLGDV p EDVWDQWH SUREOHPiWLFD @ (P SULPHLUR OXJDU DV SHVVRDV VRPHQWH SRGHP VH UHSRUWDU D SULPHLUD YH] TXH QRWDUDP RV VLQWRPDV R TXH HYHQWXDOPHQWH SRGH QmR FRLQFLGLU FRP R VHX VXUJLPHQWR 3RU RXWUR ODGR LQIRUPDo}HV RUDLV LPSRUWDQWHV SRGHP VHU RPLWLGDV RX PHVPR GLVWRUFLGDV SULQFLSDOPHQWH QRV FDVRV
  • 24.
    HP TXH KRXYHUGLVSXWD H R LQIRUPDQWH HVWLYHU GHIHQGHQGR VHXV LQWHUHVVHV 2 FRQVWUXWRU SRU H[HPSOR TXH XWLOL]RX PDWHULDO GH TXDOLGDGH LQIHULRU DR HVSHFLILFDGR QR SURMHWR SRGH WHPHQGR UHDo}HV WHQWDU RFXOWDU WDO IDWR 8PD YH] TXH GHWHUPLQDGDV LQIRUPDo}HV VH PRVWUDUHP VLJQLILFDWLYDV VXD FRQILUPDomR DWUDYpV GH RXWUDV IRQWHV SRGH VHU UHFRPHQGiYHO • $QiOLVH GH GRFXPHQWRV IRUPDOL]DGRV $V LQIRUPDo}HV REWLGDV RUDOPHQWH QmR IRUQHFHP QD JUDQGH PDLRULD GRV FDVR V XP TXDGUR VXILFLHQWHPHQWH DPSOR H FRQILiYHO SDUD R HVWDEHOHFLPHQWR GD DQDPQHVH GR FDVR 1RUPDOPHQWH p QHFHVViULD D XWLOL]DomR GH IRQWHV GRFXPHQWDGDV FXMD YHUDFLGDGH SRVVD VHU FRORFDGD IRUD GH TXHVWmR 'HQWUH HVWDV IRQWHV GLWDV IRUPDOL]DGDV D IRQWH SULQFLSDO GH LQIRUPDo}HV H DTXHOD TXH DFRPSDQKD R WpFQLFR GXUDQWH WRGR R SURFHVVR GR GLDJQyVWLFR p R SURMHWR 2 SURMHWR HQWHQGLGR QmR VRPHQWH FRPR DV SODQWDV GH FRQFHSomR PDV WDPEpP R SURMHWR H[HFXWLYR R PHPRULDO RV FDGHUQRV GH HQFDUJRV DV HVSHFLILFDo}HV GH PDWHULDLV RV PDQXDLV GH H[HFXomR H 862 (QILP WRGDV DV LQGLFDo}HV TXH R UHVSRQViYHO SHOD H[HFXomR S{GH FRQWDU SDUD D RQVWUXomR GD REUD H TXH R XVXiULR S{GH FRQWDU SDUD RSHUDU VXD SURSULHGDGH 8PD GLVWLQomR PXLWR LPSRUWDQWH GHYH VHU IHLWD HQWUH R SURMHWR FRPR SURMHWDGR H R SURMHWR FRPR FRQVWUXtGR 0XLWDV YH]HV DFRQWHFHP GXUDQWH D H[HFXomR YDULDo}HV HP UHODomR DR SURMHWR YDULDo}HV HVWDV QmR UHJLVWUDGDV 2V GRFXPHQWRV SRU VHX WXUQR SURGX]LGRV GXUDQWH D SUySULD H[HFXomR GD REUD WDPEpP VmR IRQWHV EDVWDQWH LPSRUWDQWHV $ UHDOLGDGH WHP PRVWUDGR TXH MXVWDPHQWH RV HGLItFLRV FRP PDLRUHV SUREOHPDV SDWROyJLFRV VmR RV TXH SRVVXHP PHQRU TXDQWLGDGH H TXDOLGDGH GH GRFXPHQWRV TXH SRVVDP VHU D IRQWH SDUD R HVWXGR GHVVHV SUREOHPDV SDWROyJLFRV ,VVR p FRPSUHHQVtYHO XPD YH] TXH D SUHRFXSDomR FRP D GRFXPHQWDomR GDV GHFLV}HV H GR GLD D GLD UHYHOD XPD SUHRFXSDomR FRP D RUJDQL]DomR TXH QRUPDOPHQWH VH UHIOHWH QXPD FRQVWUXomR GH PHOKRU TXDOLGDGH $OJXQV GRFXPHQWRV QR HQWDQWR VmR HQFRQWUDGRV HP PXLWDV REUDV VHQGR IRQWHV LPSRUWDQWHV 3RGHPRV FLWDU • 'LiULR GH REUD • (QVDLRV SDUD UHFHELPHQWR GH PDWHULDLV H FRPSRQHQWHV • 1RWDV ILVFDLV GH PDWHULDLV H FRPSRQHQWHV • RQWUDWRV SDUD H[HFXomR GH VHUYLoRV • URQRJUDPD ItVLFRILQDQFHLUR SUHYLVWR H H[HFXWDGR $ KLVWyULD GR XVR QRUPDOPHQWH WHP QD SUiWLFD GRFXPHQWDomR EDVWDQWH PDLV HVSRUiGLFD 1RV HGLILFLRV TXH VmR FRQVHUYDGRU DWUDYpV GH SURJUDPDV GH PDQXWHQomR URWLQHLUD SRGHVH FRQVXOWDU RV UHJLVWURV GDV LQWHUYHQo}HV UHDOL]DGDV 2FRUUH TXH DLQGD QmR VH GLVVHPLQRX DPSODPHQWH D DSOLFDomR GHVWHV SURJUDPDV H R TXH VH REWpP QRUPDOPHQWH VmR GRFXPHQWRV D UHVSHLWR GR XVR DR ORQJR GR WHPSR GDV PDTXLQDV H HTXLSDPHQWRV GR HGLILFLR FRPR RV HOHYDGRUHV R VLVWHPD GH DTXHFLPHQWR H RXWURV )LQDOPHQWH DOpP GDV LQIRUPDo}HV RUDLV H IRUPDOL]DGDV D UHVSHLWR GD KLVWyULD GR HGLILFLR H GR SUREOHPD SRGH VHU QHFHVViULR R OHYDQWDPHQWR GD KLVWyULD GDV FRQGLo}HV GH H[SRVLomR D TXH ILFRX VXEPHWLGR R HGLILFLR 4XHVW}HV FRPR DV YDULDo}HV FOLPiWLFDV GH YL]LQKDQoD HVFDYDo}HV
  • 25.
    YLEUDo}HV H[FHVVLYDV UHEDL[DPHQWRGR OHQoRO IUHiWLFR SRGHP VHU UHVSRQGLGDV DWUDYpV GH LQYHVWLJDo}HV PLQXFLRVDV FXMD PHWRGRORJLD p SDUWLFXODU SDUD FDGD FDVR GDGD D YDULHGDGH GH DOWHUDo}HV H GH DJHQWHV SRVVtYHLV RPR H[HPSOR GH SUREOHPD FDXVDGR SHOD YDULDomR GDV FRQGLo}HV GH H[SRVLomR SRGH VHU FLWDGR R DSRGUHFLPHQWR GH HVWDFDV GH HXFDOtSWLFR GH IXQGDomR FDXVDGR SRU XP UHEDL[DPHQWR JHUDO GR OHQoRO IUHiWLFR GD UHJLmR RQGH VH HQFRQWUD D REUD 2V ([DPHV RPSOHPHQWDUHV SDUD D )RUPXODomR GR 'LDJQyVWLFR 8P SUREOHPD SDWROyJLFR VH UHYHOD VRE D IRUPD GH VLQWRPDV (VWHV VLQWRPDV 6mR OHYDQWDGRV SHOR SURILVVLRQDO DWUDYpV GH VHXV VHQWLGRV QDWXUDLV DWUDYpV GH LQWHUURJDWyULR GRV HQYROYLGRV H DWUDYpV GD DQiOLVH GRV GRFXPHQWRV SHUWLQHQWHV 2 SRGHU GH UHVROXomR GD YLVWRULD GR ORFDO LVWR p D SRVVLELOLGDGH GH SHUPLWLU D HODERUDomR GH XP GLDJQyVWLFR ILQDO HVWi UHODFLRQDGD FRP D PDQLIHVWDomR GR SUREOHPD H FRP D SRVVLELOLGDGH GH VXD LGHQWLILFDomR H YDORUL]DomR SHOR SURILVVLRQDO $ YLVWRULD QRUPDOPHQWH p OLPLWDGD SHORV UHFXUVRV GRV VHQWLGRV KXPDQRV H SHUPLWH DSHQDV D REVHUYDomR PDFURVFySLFD GH XP SUREOHPD 8P FRQVLGHUiYHO Q~PHUR GH SUREOHPDV DSUHVHQWD VLQWRPDWRORJLD EDVWDQWHV FDUDFWHUtVWLFD SHUPLWLQGR D IRUPXODomR LPHGLDWD GR GLDJQyVWLFR ILQDO ([LVWHP FDVRV QR HQWDQWR HP TXH VmR QHFHVViULRV H[DPHV FRPSOHPHQWDUHV QRV TXDLV FRQFHLWXDOPHQWH VmR DPSOLDGRV RV VHQWLGRV QDWXUDLV GR SURILVVLRQDO DWUDYpV GH PHLRV ItVLFRV TXtPLFRV H DWp ELROyJLFRV 2V GDGRV REWLGRV GR H[DPH H GD DQDPQHVH GR HGLILFLR GLUHFLRQDP D UHDOL]DomR RX VROLFLWDomR GH FHUWR H[DPH FRPSOHPHQWDU DGD H[DPH WHP DVVRFLDGR XP FHUWR SRGHU GH UHVROXomR LVWR p XPD FDSDFLGDGH GH LQGLFDU D SUHVHQoD GH DOWHUDomR KLSRWpWLFD H XPD SRVVLELOLGDGH GH IRUQHFHU IDOVRV UHVXOWDGRV SRVLWLYRV H QHJDWLYRV RQKHFHU R SRGHU GH UHVROXomR H DV OLPLWDo}HV GH FDGD H[DPH FRPSOHPHQWDU SURYRFD D QmR UHDOL]DomR HP FDGD FDVR GH XPD VpULH GH H[DPHV GLVSHQGLRVRV GHPRUDGRV H IUHTHQWHPHQWH LQ~WHLV 3RU RXWUR ODGR GHVFRQKHFHU D SRVVLELOLGDGH GR H[DPH SUHVFULWR IRUQHFHU UHVXOWDGRV IDOVRV HP GHWHUPLQDGDV VLWXDo}HV SRGH SURYRFDU XP GLDJQyVWLFR HTXLYRFDGR R TXH SHUPLWH D HYROXomR GR SUREOHPD H UHGX] DV VXDV SRVVLELOLGDGHV GH UHVROXomR 1RUPDOPHQWH RV H[DPHV FRPSOHPHQWDUHV VmR QHFHVViULRV TXDQGR RV GDGRV REWLGRV QD YLVWRULD GR ORFDO H QD DQDPQHVH VH PRVWUDUHP LQVXILFLHQWHV SDUDD HODERUDomR GR GLDJQyVWLFR ([LVWHP FDVRV QR HQWDQWR HP TXH RV H[DPHV FRPSOHPHQWDUHV 6mR SUHVFULWRV PHVPR TXDQGR R GLDJQyVWLFR HVWi IRUPXODGR FRP R LQWXLWR GH JDUDQWLU D VXD FRUUHomR (VWDV VLWXDo}HV SRGHP RFRUUHU TXDQGR VH PRVWUDUHP FDWDVWUyILFDV DV FRQVHTrQFLDV GH XP GLDJQyVWLFR LQFRUUHWR 2V H[DPHV FRPSOHPHQWDUHV SRGHP VHU FODVVLILFDGRV HP • $QiOLVHV H HQVDLRV HP ODERUDWyULR • (QVDLRV LQ ORFR • $QiOLVHV H HQVDLRV HP ODERUDWyULRV $V DQiOLVH H HQVDLRV HP ODERUDWyULR SRGHP VHU GH FDUDFWHUL]DomR GH DPRVWUDV FROHWDGDV RX GH DYDOLDomR GH GHVHPSHQKR D SDUWLU GH PDWHULDLV H FRPSRQHQWHV VLPLODUHV DRV XVDGRV QD REUD
  • 26.
    $QDOLVDU H HQVDLDUR PDWHULDO VLJQLILFD GHWHUPLQDU RV YDORUHV GH SURSULHGDGHV TXH VHMDP UHOHYDQWHV SDUD R VHX XVR $V SURSULHGDGHV UHOHYDQWHV SRGHP VHU GH QDWXUH]D ItVLFD TXtPLFD RX ELROyJLFD $OJXPDV SURSULHGDGHV ItVLFDV VmR LQHUHQWHV DR PDWHULDO RX VHMD LQGHSHQGHP GH VXD IRUPD JHRPpWULFD (VWH WLSR GH HQVDLR L FRQVLGHUDGR FRPR GH FDUDFWHUL]DomR GR PDWHULDO 6mR H[HPSORV D GHWHUPLQDomR GD GHQVLGDGH GD FRQGXWLELOLGDGH WpUPLFD H HOpWULFD GR FRHILFLHQWH GH GLODWDomR GR tQGLFH GH UHGXomR DF~VWLFD H RXWUDV 3RU RXWUR ODGR GHWHUPLQDGDV SURSULHGDGHV ItVLFDV HVWLR OLJDGDV L IRUPD JHRPpWULFD GR PDWHULDO VmR DV SURSULHGDGHV PHFkQLFDV $ FDUDFWHUL]DomR TXtPLFD GR PDWHULDO SRGH VHU D LGHQWLILFDomR TXDOLWDWLYD H TXDQWLWDWLYD GRV HOHPHQWRV H FRPSRVWRV TXtPLFRV SUHVHQWHV QD DPRVWUD H GH FDUDFWHUL]DomR GD PLFURHVWUXWXUD GR PDWHULDO 1RV FDVRV HP TXH R PDWHULDO D VHU DQDOLVDGR VRIUH R DWDTXH GH RUJDQLVPRV YLYRV FRPR IXQJRV SRU H[HPSOR D DQiOLVH SRGH VHU IHLWD SRU PHLR GH SURFHVVRV ELROyJLFRV 1R FDVR GD PDGHLUD DWDFDGD SRU IXQJRV XP GRV SURFHVVRV GH H[DPH p D UHWLUDGD GH DPRVWUD H VXD LQWURGXomR HP PHLR GH FXOWXUD ULFD HP QXWULHQWHV @ $ FDUDFWHUL]DomR GH DPRVWUD FROHWDGD p XP GRV FDPLQKRV GLVSR QtYHLV GRV H[DPHV FRPSOHPHQWDUHV QHFHVViULRV SDUD D IRUPXODomR GR GLDJQyVWLFR GH XP SUREOHPD SDWROyJLFR FR GH XP SUREOHPD SDWROyJLFR 2 RXWUR FDPLQKR HP ODERUDWyULR H D UHDOL]DomR GH HQVDLRV TXH SURSRUFLRQHP D DYDOLDomR GR GHVHPSHQKR GR HGLItFLR RX GH FDGD XPD GH VXDV SDUWHV 1RV HQVDLRV GH GHVHPSHQKR UHDOL]DGRV HP ODERUDWyULR SURFXUDVH UHSURGX]LU GH XP ODGR D SDUWH GR HGLItFLR HP HVWXGR XWLOL]DQGRVH PDWHULDLV H FRPSRQHQWHV VLPLODUHV DRV XVDGRV QD REUD H GH RXWUR DV FRQGLo}HV GH H[SRVLomR D TXH HVWD SDUWH HVWi VXEPHWLGD QR HGLItFLR • (QVDLRV ,Q ORFR (VWHV HQVDLRV LQ ORFR VH FDUDFWHUL]DP SHOD XWLOL]DomR H DSOLFDomR GH HTXLSDPHQWR HVSHFtILFR QR SUySULR ORFDO GD REUD PHGLQGRVH HRX DYDOLDQGRVH GHWHUPLQDGDV FDUDFWHUtVWLFDV GR HGLILFLR RX GH XPD GH VXDV SDUWHV (VWHV HQVDLRV FRPSOHPHQWDUHV UHDOL]DGRV LQ ORFR VH GLVWLQJXHP GDTXHOHV TXH SRGHP VHU UHDOL]DGRV QD YLVWRULD LQLFLDO EDVLFDPHQWH SHOD FRPSOH[LGDGH SDUWLFXODULGDGH H HP DOJXQV FDVRV FRPR GH GRV HTXLSDPHQWRV QHFHVViULRV D VXD UHDOL]DomR 2XWUR SRQWR GH GLVWLQomR HQWUH RV H[DPHV FRPSOHPHQWDUHV LQ ORFR H D YLVWRULD GR ORFDO p D QHFHVVLGDGH TXH DOJXQV H[DPHV FRPSOHPHQWDUHV WrP GH VHU HVSUDLDGRV QR WHPSR $ WDEHOD UHSUHVHQWD XPD UHODomR GH H[DPHV FRPSOHPHQWDUHV TXH VmR QRUPDOPHQWH XWLOL]DGRV QD 3DWRORJLD GDV RQVWUXo}HV 1D WDEHOD VmR DSUHVHQWDGRV DOJXQV GRV SULQFLSDLV H[DPHV FRPSOHPHQWDUHV SURFXUDQGRVH VXFLQWDPHQWH HVFODUHFHU RV SULQFtSLRV H FRQFHLWRV TXH JRYHUQDP D VXD DSOLFDomR 2V H[DPHV FRPSOHPHQWDUHV GH XPD IRUPD JHUDO VmR PXLWR ~WHLV H HP DOJXQV FDVRV VmR LPSUHVFLQGtFHLV $LQGD TXH D WHFQRORJLD GLVSRQtYHO SDUD VXD UHDOL]DomR HVWH Mi HP FRQVWDQWH HYROXomR QmR SRGHP VHU SHQVDGRV FRPR XPD IRUPD GH VXEVWLWXLU D YLVWRULD ORFDO UHDOL]DGD SRU SURILVVLRQDO FRPSHWHQWH 2V H[DPHV FRPSOHPHQWDUHV TXDQGR QHFHVViULRV Vm RULHQWDGRV D SDUWLU GD YLVWRULD GR ORFDO QR VHQWLGR GH REMHWLYRV HVSHFtILFRV HP UD]mR GH XPD IRUPD JHUDO GR VHX DOWR FXVWR H PXOWDV YH]HV GH VXD JUDQGH GHPRUD
  • 27.
    2 ',$*1267,2 '$6,78$d®2 2 (17(1',0(172 202 5(48,6,72 3$5$ $ ,17(59(1d®2 RQFHLWRV EiVLFRV SDUD D IRUPXODomR GR GLDJQyVWLFR 2 SURGXWR HGLItFLR VXEPHWLGR D GHWHUPLQDGDV FRQGLo}HV GH H[SRVLomR WHQGH D XP HTXLOtEULR GLQkPLFR FRP R VHX HQWRUQR 'D LQWHUDomR HQWUH DV Do}HV H[WHUQDV H D FDSDFLGDGH GR HGLItFLR GH UHDJLU p TXH UHVXOWD R GHVHPSHQKR FRP R TXDO R HGLItFLR FXPSUH VXDV IXQo}HV 1D PHGLGD HP TXH VH TXHLUD UHVROYHU XP SUREOHPD SDWROyJLFR GR HGLItFLR R HQWHQGLPHQWR LQWHJUDO GHVWH SURFHVVR GH LQWHUDomR ( LQGLVSHQViYHO $ HVWH HQWHQGLPHQWR TXH H[SOLFD FLHQWLILFDPHQWH RV IHQ{PHQRV RFRUULGRV H VHX GHVHQYROYLPHQWR GDPRV R QRPH GH GLDJQyVWLFR GH SUREOHPD SDWROyJLFR 2V SUREOHPDV SDWROyJLFRV QRUPDOPHQWH VmR SURYRFDGRV SHOD DomR GH DJHQWHV DJUHVVLYRV DRV TXDLV R HGLItFLR QmR p FDSD] GH VH DGDSWDU GH SURQWR QR PRPHQWR RSRUWXQR 5DUDPHQWH D DomR Gy DJHQWH DJUHVVLYR WHP YDORU DEVROXWR (QWUH YiULRV HGLItFLRV H[SRVWRV j DomR GDV PHVPDV FRQGLo}HV GH H[SRVLomR DOJXQV SDVVDP D DSUHVHQWDU SUREOHPDV SDWROyJLFRV H RXWURV QmR H DOpP GLVVR HQWUH DTXHOHV TXH RV DSUHVHQWDP XQV DSUHVHQWDP XP TXDGUR JUDYH HQTXDQWR TXH RXWURV R DSUHVHQWDP DWHQXDGR DGD HGLItFLR SRVVXL XPD UHVLVWrQFLD FDUDFWHUtVWLFD D DomR GH FDGD XP GRV DJHQWHV DJUHVVLYRV 2 HGLItFLR SRGH VHU LPXQH D GHWHUPLQDGDV LQWHQVLGDGHV GH DWXDomR GH GHWHUPLQDGRV DJHQWHV H QmR R VHU SDUD LQWHQVLGDGHV PDLRUHV 3RU RXWUR OD Gy SRGH DFRQWHFHU GDV FDUDFWHUtVWLFDV GRV HGLItFLRV IDYRUHFHP D DomR GH XP DJHQWH DJUHVVLYR 'HQRPLQDVH SUHGLVSRVLomR L HVSHFLDO WHQGrQFLD GH XP HGLILFLR L VRIUHU XPD TXHGD GH GHVHPSHQKR VRE D DomR GH GHWHUPLQDGRV DJHQWHV DJUHVVLYRV $ SUHGLVSRVLomR GR HGLItFLR RX GH XPD GH VXDV SDUWHV SDUD DSUHVHQWDU SUREOHPDV SDWROyJLFRV SRGH VHU RULJLQDGD GXUDQWH D IDVH GH FRQVWUXomR RX VHU DGTXLULGD QD IDVHGH XVR (QWUH HVWHV GRLV H[WUHPRV LPXQLGDGH H SUHGLVSRVLomR
  • 28.
    RV HGLItFLRV SRGHPDSUHVHQWDU WRGD D JDPD GH FDUDFWHUtVWLFDV LQWHUPHGLiULDV HP UHODomR D FDGD XP GRV DJHQWHV DJUHVVLYRV LQGLFDGRV QD WDEHOD $ DWXDomR GH DJHQWHV DJUHVVLYRV FRP LQWHQVLGDGH PDLRU TXH D UHVLVWrQFLD GR HGLItFLR RX VXD SDUWH FDXVD R SUREOHPD SDWROyJLFR 1D PHGLGD HP TXH WRGRV HGLItFLRV WrP FDUDFWHUtVWLFDV FRPSOH[DV H QR FDVR JHUDO QmR HVWLR VXMHLWRV j DWXDomR GH VRPHQWH XP DJHQWH DJUHVVLYR PDV VLP GH XP FRQMXQWRGH DJHQWHV DJUHVVLYRV QRUPDOPHQWH XP SUREOHPD SDWROyJLFR HVWi OLJDGR D XP TXDGUR JHUDO GH FDXVDV H QmR D XPD FDXVD ~QLFD 3DUD FDGD FDVR SRGHPRV FODVVLILFiODV HP • FDXVDV HILFLHQWHV RX RSHUDQWHV • FDXVDV FRDGMXYDQWHV RX SUHGLVSRQHQWHV $V FDXVDV HILFLHQWHV VmR DV FDXVDV SULQFLSDLV DV UHVSRQViYHLV DSHQDV SHOR SUREOHPD QRUPDOPHQWH SURYRFDQGR DOWHUDomR QRV PDWHULDLV H FRPSRQHQWHV *HUDOPHQWH HVWmR OLJDGDV j DomR GH DJHQWHV ItVLFRV H ELROyJLFRV $V FDXVDV SUHGLVSRQHQWHV SRGHP HVWDU UHODFLRQDGDV FRP D LGDGH GR HGLItFLR FRP D IDOWD GH FRQVHUYDomR H OLPSH]D H DVVLP SRU GLDQWH 1R TXH GL] UHVSHLWR j H[WHQVmR GRV SUREOHPDV QR HGLItFLR GHYHP VHU GLIHUHQFLDGRV RV SUREOHPDV JHUDLV GRV ORFDLV 2V SUREOHPDV ORFDLV DIHWDP XPD SDUWH OLPLWDGD GR HGLItFLR HQTXDQWR RV JHUDLV DIHWDP R HGLItFLR FRPR XP WRGR $LQGD TXH RUJLQDULDPHQWH XP SUREOHPD SRVVD DIHWDU R HGLItFLR ORFDOL]DGDPHQWH PXLWDV YH]HV RXWURV PDWHULDLV H FRPSRQHQWHV DFDEDP SRU VHU DIHWDGRV (VWDV PDQLIHVWDo}HV VHFXQGiULDV TXH FRQVWLWXHP RV SUREOHPDV SDWROyJLFRV GH VHJXQGD RUGHP SRGHP SRU VXD YH] GDU OXJDU D PDQLIHVWDo}HV GH WHUFHLUD RUGHP H DVVLP SRU GLDQWH GH PRGR D FRPSOLFDU
  • 29.
    FDGD YH] PDLVR TXDGUR JHUDO 2 SURFHVVR GHVWH GHVHQYROYLPHQWR GR SUREOHPD SDWROyJLFR SRGH VH GDU OHQWDPHQWH GH IRUPD FU{QLFD RX SRGH VHU UiSLGR DWLQJLQGR PDQLIHVWDo}HV LQWHQVDV HP SRXFR WHPSR 2V SUREOHPDV SDWROyJLFRV VmR SRUWDQWR SURFHVVRV GLQkPLFRV 1XPD IDVH GR SURFHVVR DV PDQLIHVWDo}HV SDWROyJLFDV SRGHP DSUHVHQWDU XP DVSHFWR FRPSOHWDPHQWH GLIHUHQWH GR TXH VH REVHUYDYD HP IDVH DQWHULRU HVWDQGR HP FRQVWDQWH HYROXomR R TXDGUR JHUDO (P FRQVHTXrQFLD R SURFHVVR GH GLDJQyVWLFR GHYH VHU GLQkPLFR WHQGRTXH DOFDQoDU R HQWHQGLPHQWR GH WRGR R GHVHQYROYLPHQWR GR SUREOHPD SDWROyJLFR H QmR VLPSOHVPHQWH GD VLWXDomR LQVWDQWkQHD 2 SURFHVVR GR GLDJQyVWLFR 2 GLDJQyVWLFR WHQGR FRPR REMHWLYR ILQDO R HQWHQGLPHQWR GH XP TXDGUR JHUDO GH IHQ{PHQRV H PDQLIHVWDo}HV GLQkPLFDV SUHVVXS}H XP SURFHVVR FRPSOH[R H LQWULQFDGR GH HODERUDomR PHQWDO (VWH SURFHVVR GH HQWHQGLPHQWR GD VLWXDomR H GH HODERUDomR PHQWDO VH LQLFLD FRQIRUPH 5HQRQG6DOLV @ DVVLP TXH R SUREOHPD SDWROyJLFR FRPHoD D VHU HVWXGDGR SURFHVVR GR GLDJQyVWLFR QmR VH LQLFLD VRPHQWH DSyV OHYDQWDGR R TXDGUR VLQWRPDWROyJLFR 2 OHYDQWDPHQWR GD KLVWyULD GR HGLItFLR H GD SDWRORJLD RV H[DPHV H HQVDLRV GH FDPSR H HP ODERUDWyULR VmR IHLWRV QmR QR VHQWLGR GH VLPSOHVPHQWH OHYDQWDU IDWRV VHTXHQFLDGRV FURQRORJLFDPHQWH RX TXDQWLILFDU VLQWRPDV LVRODGDPHQWH DGD VXEVtGLR REWLGR QD YLVWRULD GR ORFDO QD DQDPQHVH RX QRV H[DPHV FRPSOHPHQWDUHV GHYH VHU ,QWHUSUHWDGR QR VHQWLGR GH FRPSRU SURJUHVVLYDPHQWH XP TXDGUR GHHQWHQGLPHQWR GH FRPR WUDEDOKD R HGLItFLR FRPR UHDJH j DomR GRV DJHQWHV DJUHVVLYRV SRUTXH VXUJLX H FRPR VH GHVHQYROYHX R SUREOHPD SDWROyJLFR H DVVLP SRU GLDQWH DGD UHVXOWDGR GD IDVH GH OHYDQWDPHQWR GH 68%6Ë',26 Vy WHP VHQWLGR VH FRUUHWDPHQWH LQWHUSUHWDGR H LQVHULGR QXP TXDGUR JHUDO GH HQWHQGLPHQWR (VWD LQWHUSUHWDomR GH FDGD VXEVtGLR REWLGR H D FRUUHVSRQGHQWH KLSyWHVH GH DYDOLDomR GD VLWXDomR RULHQWD D SURFXUD GH QRYRV GDGRV R TXH FDUDFWHUL]D D LQWHUDomR LQFOXVLYH WHPSRUDO HQWUH D IDVH GH OHYDQWDPHQWR GH VXEVtGLRV H R SURFHVVR GR GLDJQyVWLFR 6LPSOLILFDGDPHQWH R SURFHVVR GH HQWHQGLPHQWR GH XP SUREOHPD SDWROyJLFR SRGH VHU GHVFULWR FRPR R GH JHUDomR GH KLSyWHVHV RX PRGHORV H R VHX UHVSHFWLYR WHVWH (P RXWUDV SDODYUDV D SDUWLU GH GHWHUPLQDGRV GDGRV IXQGDPHQWDLV R WpFQLFR HODERUD KLSyWHVHV GH DYDOLDomR GD VLWXDomR H FRPSDUD HVWHV PRGHORV DR TXDGUR VLQWRPDWROyJLFR JHUDO H DR FRQKHFLPHQWR TXH WHP GD 3DWRORJLD 3DUD D HODERUDomR GDV KLSyWHVHV H R VHX WHVWH HP FDGD SDVVR GD IDVH OHYDQWDPHQWR GH VXEVtGLRV H GR GLDJQyVWLFR p IHLWD XPD DQiOLVH H VtQWHVH GR TXDGUR LQVWDQWkQHR LQIRUPDo}HV H KLSyWHVHV $ DQiOLVH GHFRPSRVLomR GR TXDGUR H HVWXGR LVRODGR GRV VLQWRPDV
  • 30.
    H D VtQWHVHHQWHQGLPHQWR GD LQWHUDomR HQWUH RV VLQWRPDV H GR TXDGUR GH VLQWRPDV FRP R HGLItFLR
  • 31.
    SRGHP VHU UHDOL]DGDVFRQVFLHQWHPHQWH FRP YDJDU RX LQVWDQWDQHDPHQWH PRELOL]DQGR UHSHQWLQD H DXWRPDWLFDPHQWH LQIRUPDo}HV DFXPXODGDV SHOR WpFQLFR DR ORQJR GR WHPSR QXP SURFHVVR VXEOLPLQDU QR TXDO D FRQVFLrQFLD QmR VH Gi FRQWD 2 SURFHVVR GR GLDJQyVWLFR FRQVWLWXL D FRQWtQXD UHGXomR GD LQFHUWH]D LQLFLDO SHOR SURJUHVVLYR OHYDQWDPHQWR GH GDGRV (VWD SURJUHVVLYD UHGXomR GD LQFHUWH]D p DFRPSDQKDGD SRU XPD UHGXomR SDUDOHOD GR Q~PHUR GH SRVVtYHLV PRGHORV RX KLSyWHVHV
  • 32.
    DWp TXH VHFKHJXH D XPD FRUUHODomR VDWLVIDWyULD HQWUH R SUREOHPD REVHUYDGR H XP PRGHOR GHVWH SUREOHPD R GLDJQyVWLFR
  • 33.
    1HVWH HVWiJLR D UHSUHVHQWDomRGR SUREOHPD QmR SRGH PDLV VHU HQULTXHFLGD 'HQWUR GHVWD YLVmR DPSOD GR SURFHVVR GR GLDJQyVWLFR D IDVH GH OHYDQWDPHQWR GH VXEVtGLRV p LQWHUURPSLGD TXDQGR R WpFQLFR DYDOLD TXH D ,QYHVWLJDomR DGLFLRQDO WHP SRXFD RX QHQKXPD SUREDELOLGDGH GH DOWHUDU R GLDJQyVWLFR QmR MXVWLILFDQGR VHX FXVWR
  • 34.
    1RV FDVRV PDLVVLPSOHV GH GLDJQyVWLFR HYLGHQWH D HODERUDomR PHQWDO SRGH VHU DPSODPHQWH VLPSOLILFDGD SHOD XWLOL]DomR GH HVTXHPDV GH GLDJQyVWLFR 1HVWHV HVTXHPDV DWUDYpV GR TXDGUR GH VLQWRPDV VmR OHYDQWDGDV DV FDXVDV D RULJHQV H DV SRVVLELOLGDGHV GH UHSDUDomR GRV SUREOHPDV SDWROyJLFRV 2 HVTXHPD GLDJQyVWLFR LGHDO GHYH DWHQGHU DRV VHJXLQWHV UHTXLVLWRV • DGD TXDGUR GH VLQWRPDV Vy SRGH VHU FODVVLILFDGR QXP OXJDU • 4XDOTXHU TXDGUR GH VLQWRPDV HQFRQWUD XP OXJDU • 2EVHUYDGRUHV GLIHUHQWHV VHPSUH FRQFOXHP SHOD PHVPD FODVVLILFDomR 2FRUUH QR HQWDQWR TXH HPERUD VHMDP FRQKHFLGRV FHUWRV IHQ{PHQRV UHODo}HV FDXVDLV FRQH[}HV VLJQLILFDWLYDV QmR SRGHPRV DOPHMDU FODVVLILFDU WRGRV RV SUREOHPDV SDWROyJLFRV WmR ULJRURVDPHQWH $ WHQWDWLYD GH HVTXHPDWL]DomR QmR VH GHIURQWD VRPHQWH FRP XP GHILFLHQWH JUDX GH FRQKHFLPHQWR WpFQLFR H FLHQWtILFR 0XL WDV YH]HV SUREOHPDV SDWROyJLFRV GLIHUHQWHV RFRUUHP GH IRUPD FRPELQDGD RX DSUHVHQWDP PDQLIHVWDo}HV VHPHOKDQWHV GLILFXOWDQGR RX LPSRVVLELOLWDQGR D XWLOL]DomR GH HVTXHPDV GH GLDJQyVWLFR RQILUPDQGR DV GLILFXOGDGHV HQXPHUDGDV H[LVWHP FDVRV HP TXH PHVPR HVJRWDQGRVH WRGDV DV IRQWHV SDUD R OHYDQWDPHQWR GH GDGRV QmR VH FRQVHJXH HODERUDU R GLDJQyVWLFR 1HVWHV FDVRV FUDTXH VXEVLVWHP DOJXPDV KLSyWHVHV SRVVtYHLV R GLDJQyVWLFR GHILQLWLYR SRGH VHU HODERUDGR D SDUWLU GDV UHVSRVWDV GR HGLItFLR D DOJXP WLSR GH LQWHUYHQomR GHFLGLGR HP IXQomR GH XP GLDJQyVWLFR DLQGD SURYLVyULR 2 SULPHLUR FRQWH[WR FLWDGR RQGH SRGHP VHU XWLOL]DGR HVTXHPDV GH GLDJQyVWLFR GH FHUWH]D RV IHQ{PHQRV VmR DPSODPHQWH FRQKHFLGRV H D RWLPL]DomR GRV UHVXOWDGRV p XPD VLPSOHV TXHVWmR GH DSOLFDomR GRV FRQKHFLPHQWRV 2 VHJXQGR FRQWH[WR RQGH VH ODQoD PmR GRV WHVWHV GH LQWHUYHQomR H R GD LQFHUWH]D SRLV DSHVDU GH XWLOL]DGDV WRGDV DV WpFQLFDV GH OHYDQWDPHQWR GH VXEVtGLRV SHUPDQHFH D G~YLGD (QWUH GRLV H[WUHPRV SRGH VHU HQFRQWUDGD XPD HQRUPH JDPD GH FDVRV FRP YDULDGRV JUDXV GH FHUWH]D QD IRUPXODomR GR GLDJQyVWLFR ,VWR QRV OHYD D DVVRFLDU D FDGD GLDJQyVWLFR IRUPXODGR D QRomR GH TXH H[LVWH XPD SUREDELOLGDGH GH VXD FRUUHomR RX HP RXWUDV SDODYUDV D QRomR GH TXH WRGR GLDJQyVWLFR HQYROYH XP ULVFR GH LQFRUUHomR $ SDUWLU GHVWD FRQVWDWDomR R REMHWLYR ILQDO GR SURFHVVR GHL[D GH VHU HQWHQGLGR FRPR D FHUWH]D GR GLDJQyVWLFR PDV VLP XP GLDJQyVWLFR PXLWR SURYiYHO $ '(),1,d®2 '$ 21'87$ $ 6(5 6(*8,'$ $V KLSyWHVHV GH HYROXomR IXWXUD H DV DOWHUQDWLYDV GH LQWHUYHQomR (VWDEHOHFLGR R GLDJQyVWLFR GR SUREOHPD SDWROyJLFR R WpFQLFR HVWD GH SRVVH GR FRQKHFLPHQWR JHUDO GR SURFHVVR H SRUWDQWR GHYH SUHSDUDU VXD LQWHUYHQomR $QWHV GD GHILQLomR GD FRQGXWD SURSULDPHQWH GLWD D VHU WRPDGD D SDUWLU GR GLDJQyVWLFR VmR OHYDQWDGDV DV KLSyWHVHV GH HYROXomR IXWXUD GR SUREOHPD $ HVVH FRQMXQWR GH KLSyWHVHV GDPRV R QRPH GH SURJQyVWLFR $WUDYpV GR SURJQyVWLFR QmR VH SUHWHQGH FKHJDU D XPD ~QLFD SUHYLVmR GR IXWXUR PDV VLP LV DOWHUQDWLYDV SRVVtYHLV GH GHVHQYROYLPHQWR GR SUREOHPD 3HUFHEHVH TXH p
  • 35.
    LPSRVVtYHO SUHYHU IHQ{PHQRVTXH DLQGD HVWLR SRU RFRUUHU VHP WHU FODUR TXH HVWD VH WUDWDQGR GH SRVVLELOLGDGHV H QmR GH FHUWH]DV (QTXDQWR R GLDJQyVWLFR p XPD DWLYLGDGH XQLWHPSRUDO GH DYDOLDomR GH XPD VLWXDomR YHULILFDGD HP GHWHUPLQDGR LQVWDQWH GR SURFHVVR R SURJQyVWLFR p PXOWLWHPSRUDO GHYHQGR R WpFQLFR YDWLFLQDU FRP EDVH HP GHWHUPLQDGR SDUkPHWURV D HYROXomR GR FDVR DR ORQJR GR WHPSR 2 SURJQyVWLFR p EDVHDGR HP GDGRV IRUQHFLGRV SHOR WLSR GH SUREOHPD SHOR VHX HVWiJLR GH GHVHQYROYLPHQWR SHODV FDUDFWHUtVWLFDV JHUDLV GR HGLILFLR H SHODV FRQGLo}HV GH H[SRVLomR D TXH HVWi VXEPHWLGR (QWUDP HP FRQVLGHUDomR SRUWDQWR R TXDGUR GH HYROXomR QDWXUDO GR SUREOHPD DV FLUFXQVWkQFLDV HP TXH HOH SRUYHQWXUD VH DSUHVHQWH R WHUUHQR VREUH R TXDO VH GHVHQYROYH H RV FXLGDGRV H FRQGLo}HV TXH URGHLDP R HGLItFLR $ HODERUDomR PHQWDO TXH FRQGX] j IRUPXODomR GR SURJQyVWLFR SUHVVXS}H D VLQWHWL]DomR GRV SDUkPHWURV FLWDGRV GHQWUR GH XP TXDGUR JHUDO D FRPSDUDomR GHVWH TXDGUR FRP FDVRV VHPHOKDQWHV SHUPLWH GHOLPLWDU R FDPSR GRV SRVVtYHLV FXUVRV GR SUREOHPD SDWROyJLFR (VWD FRPSDUDomR H RV FRQKHFLPHQWRV TXH R WpFQLFR SRVVXL GD IHQRPHQRORJLD GRV SUREOHPDV SDWROyJLFRV VHXV SURFHVVRV ItVLFRV H TXtPLFRV GH HYROXomR SRGHP SHUPLWLU D LQIHULomR GR VHX GHVHQYROYLPHQWR HP IXQomR GDV YDULiYHLV GLQkPLFDV LQWHUYHQLHQWHV 2 LQWHUHVVH SHOD SUHYLVmR GR GHVHQYROYLPHQWR GRV D SUREOHPDV SDWROyJLFRV H[LVWH SDUD RV FDVRV VLPSOHV GH GLDJQyVWLFR H UHSDUR HYLGHQWHV PDV HVWH LQWHUHVVH ( DLQGD PDLRU SDUD RV SUREOHPDV PDLV FRPSOH[RV FRP HVSHFLDO rQIDVH SDUD DTXHOHV FXMD SRVVLELOLGDGH GH UHVROXomR FRPSOHWD H UHPRWD $ DYDOLDomR GR IXWXUR GHVHQYROYLPHQWR GR SUREOHPD SDWROyJLFR TXDQGR FRUUHWDPHQWH H[HFXWDGD SRGH JUDGXDU D SRVVLELOLGDGH TXH VH DOFDQFH R REMHWLYR LQLFLDO GR SURFHVVR TXH SRGH VHU VLPSOHV FRPR p HYHQWXDOPHQWH R GHVDSDUHFLPHQWR GH XP VLQWRPD RXPDLV FRPSOH[R FRPR p D UHHVWUXWXUDomR UDGLFDO GR PRGR FRPR WUDEDOKD R HGLILFLR ([LVWHP FDVRV GHSHQGHQGR GDV FDUDFWHUtVWLFDV GR HGLItFLR GR WLSR GH SUREOHPD H GR VHX HVWiJLR GH HYROXomR TXH SRGHP H[LJLU D UHIRUPXODomR GR REMHWLYR LQLFLDO QR VHQWLGR GH TXH R SUREOHPD VLPSOHVPHQWH WHQKD VXD SURJUHVVmR FRQWURODGD (P DOJXQV FDVRV H FRQIRUPH R SURJQyVWLFR R TXH VH SRGH DOPHMDU p TXH D VLWXDomR QmR SLRUH ([LVWHP SUREOHPDV SDWROyJLFRV SRU RXWUR ODGR TXH SUDWLFDPHQWH QmR SHUPLWHP TXDO TXHU WLSR GH LQWHUYHQomR FRQGX]LQGR R HGLILFLR QXP PDLRU RX PHQRU SUD]R QR VHQWLGR GR ILP GH VXD YLGD ~WLO 1HVWHV FDVRV GH SURJQyVWLFR SHVVLPLVWD TXDQWR j HYROXomR GH SUREOHPD XPD GLVWLQomR WHUPLQROyJLFD GHYH VHU IHLWD TXDQWR D H[SUHVVmR SURJQyVWLFR UXLP 0XOWDV YH]HV p XWLOL]DGD D H[SUHVVmR SURJQyVWLFR UXLP TXDQGR XPD HYROXomR GHVIDYRUiYHO p SUHYLVWD 1HVWHV FDVRV VH IRU LQHYLWiYHO D SHUGD GR HGLILFLR R SURJQyVWLFR HVWDYD FRUUHWR H SRUWDQWR VHJXQGR KDVWDQJ @ HUD ERP H QmR UXLP $LQGD VHJXQGR KDVWDQJ VHU HYLWDGD D FRQIXVmR HQWUH R DWR GH SUHYHU H R UHVXOWDGR GD SUHYLVmR )RUPXODGR R GLDJQyVWLFR FR H R SURJQyVWLFR GH XP GDGR SUREOHPD SDVVDVH j IDVH GH HODERUDomR GDV DOWHUQDWLYDV GH LQWHUYHQomR SRVVtYHLV 1D IDVH GH OHYDQWDPHQWR GH VXEVtGLRV p D WpFQLFD GH REVHUYDomR H XWLOL]DomR GRV LQVWUXPHQWRV TXH FRQGLFLRQD D HILFLrQFLD 3DUD R GLDJQyVWLFR p D VHQVLELOLGDGH SDUD D LQWHUSUHWDomR H D FDSDFLGDGH GH DQiOLVH H HQWHQGLPHQWR GRV IHQ{PHQRV TXH VmR LPSUHVFLQGtYHLV $ IDVH GH OHYDQWDPHQWR GDV DOWHUQDWLYDV GH LQWHUYHQomR SRVVtYHLV H[LJH GR WpFQLFR DOpP GR FRQKHFLPHQWR GD WHFQRORJLD GH LQWHUYHQomR GLVSRQtYHO QtYHO XPD JUDQGH SDUFHOD GH FULDWLYLGDGH e DWUDYpV GHVWD FULDWLYLGDGH TXH p WpFQLFR D SDUWLU GH GHWHUPLQDGRV SDUkPHWURV H D SDUWLU GR VHX FRQKHFLPHQWR LPDJLQD H IRUPDOL]D