1
How to Optimize Your
Checkout Flow and Engage
Your Customers
2
Housekeeping
● We are recording this webinar
● You’ll receive the recording and slides
● We’ll answer all questions at the end
Alek contributes to Optimizely’s strategic
practices on A/B testing and personalization.
Since joining Optimizely, Alek has worked with
the largest experimentation organizations to
improve their program practices, up-level their
methodologies, and build cultures of
experimentation.
Program Maturity and Scaling
Led transitioned from a centralized model to a
federated, Center of Excellence model. Improved
team testing velocity by 10x in six months.
Opticon Education Day Leader
Led courses at both 2017, 2018, and 2019
Opticon on Full Stack Testing and Scaling
Experimentation.
Selected experience
Alek Toumert
Lead Strategy Consultant
Education & Certification
Miami University
Bachelor of Arts, Business Legal Studies
Areas of expertise & industry
Lead Strategy Consultant, Optimizely
Advise enterprise customers on best
experimentation practices and scaling their
program.
Adjunct Professor, Digital Optimization, USF
Leads course on best practices and industry trends in
digital optimization in college of extended learning.
Digital Analytics & Optimization Manager,
American Medical Association
Developed and led digital analytics and
optimization program implementation and practices.
Experimentation Methodology
Instills best experimentation practices with
teams to ensure strong hypotheses and analysis.
4
Today’s objectives are to understand
• which metrics to influence
• using your data to find customer problems
• how to structure strong hypotheses
• review successful strategies
5
The Experimentation Methodology
Avoid investing in building experiences
and features that won’t meet goals
Minimize risk when releasing
changes and new features
Optimize for growth and maximize
performance
Plan &
Ideate
Iterate
Analyze
Prioritize &
Design
Build & QA
Experiment
6
Audiences
Areas
Metrics
Goal
Levers
Experiments
What are our KPIs / business initiatives?
How do we identify customer problems for those?
Where and what is the problem?
Who does it impact?
What solutions could exist?
Which is the best solution?
7
Goal Alignment
8
Audiences
Areas
Metrics
Goal
Levers
Experiments
What solutions could exist?
Which is the best solution?
What are our KPIs / business initiatives?
How do we identify customer problems for those?
Where and what is the problem?
Who does it impact?
9
Input
Metric
Input
Metric
Input
Metric
Output
Metric
Actions KPIs
10
11
Time Spent Listening for Music
12
Time Spent
Listening to
Music
Bring users
back more
often
Increase
time spent
per visit
Output Metric
Input Metrics
13
Time Spent
Listening to
Music
Bring users
back more
often
Increase time
spent per
visit
Output Metric
Input Metrics
New Artist
Notification
Recommend
ations
Create
Playlists
Discover
Weekly Views
Input Metrics
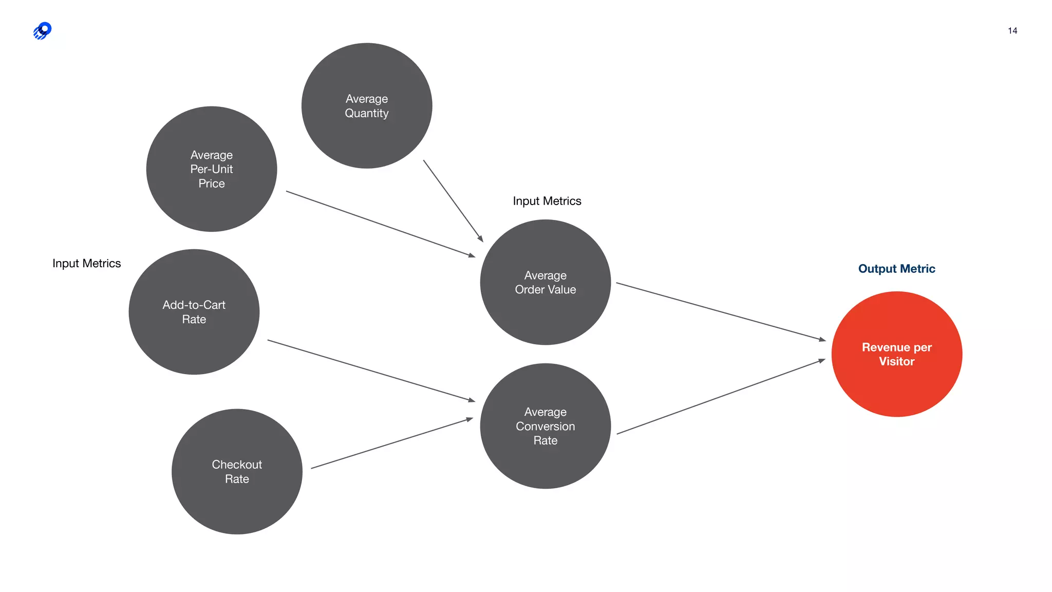
14
Revenue per
Visitor
Average
Order Value
Average
Conversion
Rate
Output Metric
Input Metrics
Average
Quantity
Average
Per-Unit
Price
Add-to-Cart
Rate
Checkout
Rate
Input Metrics
15
Scroll Depth
Add-to-Cart
Rate
Image
Interactions
Attribute
Selections
Which correlates? Keep them in balance!
16
Category
Page
Product
Details Page Cart Page
Checkout Info
Step 1
Checkout Info
Step 2Purchase Path
Primary Input
Metric
Output Metrics
● PDP page views
● Revenue
● Rates to completion
● Filter usage rate
● Scroll depth
● Search rate
● Bread crumb clicks
● Add-to-cart rate ● Checkout page views ● Checkout reviews ● Purchase conversion
Purchase!
● Revenue
● Rates to completion
● Image click rate
● Attribute selection rate
● Scroll depth
● Recommendations
clicks
● Revenue
● Rates to completion
● Navigation usage
● Scroll depth
● Search rate
● Bread crumb clicks
● Revenue
● Rates to completion
● Form field rates
● Time on page
● Search rate
● Navigation usage
● Revenue
● Form field rates
● Time on page
● Search rate
● Navigation usage
Input Metrics
17
What output metrics should we focus on to improve our checkout flow?
● Revenue
● Purchase Conversion Rate
● Average Order Value
● Average Per-Unit Price
● Checkout Form Field Success Rates
● Add-to-cart Rate
● Promo Code Usage
● Average Time in Checkout Flow
● Loyalty Subscription Rate
18
Identifying Opportunities &
Customer Problems
19
Audiences
Areas
Metrics
Goal
Solution Possibilities
Experiments
What solutions could exist?
Which is the best solution?
What are our KPIs / business initiatives?
How do we identify customer problems for those?
Where and what is the problem?
Who does it impact?
20
Using Direct and Indirect Data
● Web analytics
● Experiment results
● Voice of the customer
● Heatmaps
● User personas
● Usability tests
● Competitor sites
● Best-in-class experiences
● Blogs and webinars
● User groups
● Academic literature
Data that you maintain to provide insights into your own business
- this is Direct data. Many businesses use multiple frameworks
and data source that help measure success and guide strategy.
Data that you collect about the industry, your competitors, and
external trends, these are Indirect data. This information is
usually less structured or solved for by tools, and so needs to
collected manually by motivated analysts.
21
Where?
What?
Who?
22
Category
Page
Product
Details Page Cart Page
Checkout Info
Step 1
Checkout Info
Step 2Purchase Path Purchase!
15%
60%
25% 85%
10%
5%
60%
39%
1%
40%
30%
30%
20%
50%
30%
Continue down flow Exit siteRemains within site
2323
This can be applied to single page “flows.”
24
25
% of visits taking next action
Next step in
funnel!
80%
15%
Size
Selection
Add-to-
Cart
Color
Selection
20%
2626
Now that we’ve focused on “where”, we can
focus on “what” the opportunity is.
27
Isolate Pain Points
● What is distracting users from the primary
action(s) we want them to take?
○ Do we want primary focus to be on our
product images?
● Is attention correctly distributed to the points
that would help user take that action?
○ Does clicking images first correlate to
adding to cart?
● What is our user’s expectation from us at this
point?
○ Are we providing a seamless experience
from where the user arrived?
28
What are our top entry channels?
What are our top entry pages? What are our top exit pages?
29
Which of these actions correlates to conversion?
“Re-searching” for additional products
Interacting with the product images
Interacting or clicking with related products
Interacting or viewing product reviews
Scroll depth to certain content blocks
Interacting or viewing product info
3030
We should always consider “who” as well
when defining the problem.
31
Category Affinity
Product Affinity
Offer Affinity
Signed-In
Abandoned Cart
Device
Browser
Referral Source
Time of Day
New/Return
KnownContextual Behavioral
What do we already know?What is unique about them? What is their intent?
NEW VISITORS RETURNING
VISITORS
KNOWN
VISITORS
Location
Gender
Purchase Frequency
Past Purchases / Stores
Payment Type
32
Add-to-cart rate has dropped by
5% over the last six months.
Is this driven by a segment?
● Return visitors?
● Mobile visitors?
● Ad campaign visitors?
● Past purchasers?
3333
Always keep in mind indirect data!
34
Attributes not in a drop down
Pictures listed, not in tabs
35
WEB ANALYTICS HEAT MAPPING USER TESTING
COMPETITIVE
REVIEW
EXPERIMENT
IDEAS
36
Solution ResultProblem
37
If I had only one hour to save the
world, I would spend fifty-five minutes
defining the problem, and only five
minutes finding the solution.
38
What qualifies a good customer problem?
If you mention your product, service, or solution in the customer problem statement,
then it’s probably not a customer problem.
Customers want to be able to pay bills using their smartphone camera.
All mobile banking customers want the convenience of easily paying bills on their
mobile device but are required to enter payee details for every single transaction.
We see a 45% drop off on the first form field entry and an average time on page that
is 70% above site average.
39
I need to get from A to B faster
What is the cheapest and fastest way we can start learning?
The skateboard is usable!
40
Creating Solutions & Hypotheses
41
Audiences
Areas
Metrics
Goal
Levers
Experiments
What solutions could exist?
Which is the best solution?
What are our KPIs / business initiatives?
How do we identify customer problems for those?
Where and what is the problem?
Who does it impact?
Refinement Exploration
43
Add to Cart
Rate
Emphasize the
Primary Call to
Action
Wording /
messaging
Location / size
Design / color
/ iconography
Minimize
Distractions
Establish a
visual
hierarchy
Remove
non-critical
content
Limit number
of choices
Communicate
Unique Selling
Points
Select/target
the right USP’s
Refine the
messaging
Communicate
visually
Recommendations
Similar
products
Purchased with
Goes Well
Together
Market Products
Effectively
Test ideal
visuals (video,
animation,
text)
Use the right
review
systems
Find ideal
description
text / length
Build a Sense of
Urgency
Show quantity
left
Push
temporary
offers
Promote
buying before
set times
Metric
Strategies
Tactics
Cart
Checkout
Rate
Simplifying decision
making
Addressing
questions /
concerns
Reduce pressure
of the decision
Simplify
consultation
Seamless session
continuation across
visits
Abandon basket
e-mails
Push last item
viewed / redirect
to conversion
step
Push the same
product types
Funnel path
optimization
Tailor user
experience by
selected funnel
path (search v.
browse v. deals)
Reduce number of
steps in finding and
comparing products
Redirect users to
higher ROI
funnel paths
Reducing steps in
checkout
Skipping upsells
Reduce
questions / steps
Pre-fill data
Personalize
throughout the flow
Targeted offers /
content
displayed
Messaging +
Unique Selling
Points adjusted
by user segment
Marketing +
Imagery per
audience
Seasonality
Product selection
by season
Tailor to varying
user intent
(purchase versus
research)
Optimize landing
pages per
season
Metric
Strategies
Tactics
45
Problem
(w/ goal)
Solution
(w/ rationale)
Measurable
Hypothesis
If we highlight attribute selection prior to add-to-cart click attempts,
then we will improve our 5% reduction in add-to-cart rate,
because it will make it clear the steps needed to be able to order in advance.
“If (solution) solves (problem), then (goal) because (rationale).”
46
What should I focus on?
47
What output metrics should we focus on to improve our checkout flow?
● Revenue
● Purchase Conversion Rate
● Average Order Value
● Average Per-Unit Price
● Checkout Form Field Success Rates
● Add-to-cart Rate
● Promo Code Usage
● Average Time in Checkout Flow
● Loyalty Subscription Rate
48
Focus on...
● Metrics first! Identify what are the metrics that are priority to influence in your checkout
flow and outline those clearly for your team.
○ Understand how page specific metrics correlate.
● The problem statement is most important. Use multiple data sources (two!) to create a
strong problem statements for the team to ideate on.
● Fill your backlog with all possible solutions! You never know what will move the needle.
○ There should be opportunity for multivariate testing for a new problem.
● Set a learning plan upfront so action and iteration is clear after your experiments.
49
How to Optimize Your
Checkout Flow and Engage
Your Customers

Outperform Webinar Series: How to Optimize Your Checkout Flow & Engage Your Customers

  • 1.
    1 How to OptimizeYour Checkout Flow and Engage Your Customers
  • 2.
    2 Housekeeping ● We arerecording this webinar ● You’ll receive the recording and slides ● We’ll answer all questions at the end
  • 3.
    Alek contributes toOptimizely’s strategic practices on A/B testing and personalization. Since joining Optimizely, Alek has worked with the largest experimentation organizations to improve their program practices, up-level their methodologies, and build cultures of experimentation. Program Maturity and Scaling Led transitioned from a centralized model to a federated, Center of Excellence model. Improved team testing velocity by 10x in six months. Opticon Education Day Leader Led courses at both 2017, 2018, and 2019 Opticon on Full Stack Testing and Scaling Experimentation. Selected experience Alek Toumert Lead Strategy Consultant Education & Certification Miami University Bachelor of Arts, Business Legal Studies Areas of expertise & industry Lead Strategy Consultant, Optimizely Advise enterprise customers on best experimentation practices and scaling their program. Adjunct Professor, Digital Optimization, USF Leads course on best practices and industry trends in digital optimization in college of extended learning. Digital Analytics & Optimization Manager, American Medical Association Developed and led digital analytics and optimization program implementation and practices. Experimentation Methodology Instills best experimentation practices with teams to ensure strong hypotheses and analysis.
  • 4.
    4 Today’s objectives areto understand • which metrics to influence • using your data to find customer problems • how to structure strong hypotheses • review successful strategies
  • 5.
    5 The Experimentation Methodology Avoidinvesting in building experiences and features that won’t meet goals Minimize risk when releasing changes and new features Optimize for growth and maximize performance Plan & Ideate Iterate Analyze Prioritize & Design Build & QA Experiment
  • 6.
    6 Audiences Areas Metrics Goal Levers Experiments What are ourKPIs / business initiatives? How do we identify customer problems for those? Where and what is the problem? Who does it impact? What solutions could exist? Which is the best solution?
  • 7.
  • 8.
    8 Audiences Areas Metrics Goal Levers Experiments What solutions couldexist? Which is the best solution? What are our KPIs / business initiatives? How do we identify customer problems for those? Where and what is the problem? Who does it impact?
  • 9.
  • 10.
  • 11.
  • 12.
    12 Time Spent Listening to Music Bringusers back more often Increase time spent per visit Output Metric Input Metrics
  • 13.
    13 Time Spent Listening to Music Bringusers back more often Increase time spent per visit Output Metric Input Metrics New Artist Notification Recommend ations Create Playlists Discover Weekly Views Input Metrics
  • 14.
    14 Revenue per Visitor Average Order Value Average Conversion Rate OutputMetric Input Metrics Average Quantity Average Per-Unit Price Add-to-Cart Rate Checkout Rate Input Metrics
  • 15.
  • 16.
    16 Category Page Product Details Page CartPage Checkout Info Step 1 Checkout Info Step 2Purchase Path Primary Input Metric Output Metrics ● PDP page views ● Revenue ● Rates to completion ● Filter usage rate ● Scroll depth ● Search rate ● Bread crumb clicks ● Add-to-cart rate ● Checkout page views ● Checkout reviews ● Purchase conversion Purchase! ● Revenue ● Rates to completion ● Image click rate ● Attribute selection rate ● Scroll depth ● Recommendations clicks ● Revenue ● Rates to completion ● Navigation usage ● Scroll depth ● Search rate ● Bread crumb clicks ● Revenue ● Rates to completion ● Form field rates ● Time on page ● Search rate ● Navigation usage ● Revenue ● Form field rates ● Time on page ● Search rate ● Navigation usage Input Metrics
  • 17.
    17 What output metricsshould we focus on to improve our checkout flow? ● Revenue ● Purchase Conversion Rate ● Average Order Value ● Average Per-Unit Price ● Checkout Form Field Success Rates ● Add-to-cart Rate ● Promo Code Usage ● Average Time in Checkout Flow ● Loyalty Subscription Rate
  • 18.
  • 19.
    19 Audiences Areas Metrics Goal Solution Possibilities Experiments What solutionscould exist? Which is the best solution? What are our KPIs / business initiatives? How do we identify customer problems for those? Where and what is the problem? Who does it impact?
  • 20.
    20 Using Direct andIndirect Data ● Web analytics ● Experiment results ● Voice of the customer ● Heatmaps ● User personas ● Usability tests ● Competitor sites ● Best-in-class experiences ● Blogs and webinars ● User groups ● Academic literature Data that you maintain to provide insights into your own business - this is Direct data. Many businesses use multiple frameworks and data source that help measure success and guide strategy. Data that you collect about the industry, your competitors, and external trends, these are Indirect data. This information is usually less structured or solved for by tools, and so needs to collected manually by motivated analysts.
  • 21.
  • 22.
    22 Category Page Product Details Page CartPage Checkout Info Step 1 Checkout Info Step 2Purchase Path Purchase! 15% 60% 25% 85% 10% 5% 60% 39% 1% 40% 30% 30% 20% 50% 30% Continue down flow Exit siteRemains within site
  • 23.
    2323 This can beapplied to single page “flows.”
  • 24.
  • 25.
    25 % of visitstaking next action Next step in funnel! 80% 15% Size Selection Add-to- Cart Color Selection 20%
  • 26.
    2626 Now that we’vefocused on “where”, we can focus on “what” the opportunity is.
  • 27.
    27 Isolate Pain Points ●What is distracting users from the primary action(s) we want them to take? ○ Do we want primary focus to be on our product images? ● Is attention correctly distributed to the points that would help user take that action? ○ Does clicking images first correlate to adding to cart? ● What is our user’s expectation from us at this point? ○ Are we providing a seamless experience from where the user arrived?
  • 28.
    28 What are ourtop entry channels? What are our top entry pages? What are our top exit pages?
  • 29.
    29 Which of theseactions correlates to conversion? “Re-searching” for additional products Interacting with the product images Interacting or clicking with related products Interacting or viewing product reviews Scroll depth to certain content blocks Interacting or viewing product info
  • 30.
    3030 We should alwaysconsider “who” as well when defining the problem.
  • 31.
    31 Category Affinity Product Affinity OfferAffinity Signed-In Abandoned Cart Device Browser Referral Source Time of Day New/Return KnownContextual Behavioral What do we already know?What is unique about them? What is their intent? NEW VISITORS RETURNING VISITORS KNOWN VISITORS Location Gender Purchase Frequency Past Purchases / Stores Payment Type
  • 32.
    32 Add-to-cart rate hasdropped by 5% over the last six months. Is this driven by a segment? ● Return visitors? ● Mobile visitors? ● Ad campaign visitors? ● Past purchasers?
  • 33.
    3333 Always keep inmind indirect data!
  • 34.
    34 Attributes not ina drop down Pictures listed, not in tabs
  • 35.
    35 WEB ANALYTICS HEATMAPPING USER TESTING COMPETITIVE REVIEW EXPERIMENT IDEAS
  • 36.
  • 37.
    37 If I hadonly one hour to save the world, I would spend fifty-five minutes defining the problem, and only five minutes finding the solution.
  • 38.
    38 What qualifies agood customer problem? If you mention your product, service, or solution in the customer problem statement, then it’s probably not a customer problem. Customers want to be able to pay bills using their smartphone camera. All mobile banking customers want the convenience of easily paying bills on their mobile device but are required to enter payee details for every single transaction. We see a 45% drop off on the first form field entry and an average time on page that is 70% above site average.
  • 39.
    39 I need toget from A to B faster What is the cheapest and fastest way we can start learning? The skateboard is usable!
  • 40.
  • 41.
    41 Audiences Areas Metrics Goal Levers Experiments What solutions couldexist? Which is the best solution? What are our KPIs / business initiatives? How do we identify customer problems for those? Where and what is the problem? Who does it impact?
  • 42.
  • 43.
    43 Add to Cart Rate Emphasizethe Primary Call to Action Wording / messaging Location / size Design / color / iconography Minimize Distractions Establish a visual hierarchy Remove non-critical content Limit number of choices Communicate Unique Selling Points Select/target the right USP’s Refine the messaging Communicate visually Recommendations Similar products Purchased with Goes Well Together Market Products Effectively Test ideal visuals (video, animation, text) Use the right review systems Find ideal description text / length Build a Sense of Urgency Show quantity left Push temporary offers Promote buying before set times Metric Strategies Tactics
  • 44.
    Cart Checkout Rate Simplifying decision making Addressing questions / concerns Reducepressure of the decision Simplify consultation Seamless session continuation across visits Abandon basket e-mails Push last item viewed / redirect to conversion step Push the same product types Funnel path optimization Tailor user experience by selected funnel path (search v. browse v. deals) Reduce number of steps in finding and comparing products Redirect users to higher ROI funnel paths Reducing steps in checkout Skipping upsells Reduce questions / steps Pre-fill data Personalize throughout the flow Targeted offers / content displayed Messaging + Unique Selling Points adjusted by user segment Marketing + Imagery per audience Seasonality Product selection by season Tailor to varying user intent (purchase versus research) Optimize landing pages per season Metric Strategies Tactics
  • 45.
    45 Problem (w/ goal) Solution (w/ rationale) Measurable Hypothesis Ifwe highlight attribute selection prior to add-to-cart click attempts, then we will improve our 5% reduction in add-to-cart rate, because it will make it clear the steps needed to be able to order in advance. “If (solution) solves (problem), then (goal) because (rationale).”
  • 46.
  • 47.
    47 What output metricsshould we focus on to improve our checkout flow? ● Revenue ● Purchase Conversion Rate ● Average Order Value ● Average Per-Unit Price ● Checkout Form Field Success Rates ● Add-to-cart Rate ● Promo Code Usage ● Average Time in Checkout Flow ● Loyalty Subscription Rate
  • 48.
    48 Focus on... ● Metricsfirst! Identify what are the metrics that are priority to influence in your checkout flow and outline those clearly for your team. ○ Understand how page specific metrics correlate. ● The problem statement is most important. Use multiple data sources (two!) to create a strong problem statements for the team to ideate on. ● Fill your backlog with all possible solutions! You never know what will move the needle. ○ There should be opportunity for multivariate testing for a new problem. ● Set a learning plan upfront so action and iteration is clear after your experiments.
  • 49.
    49 How to OptimizeYour Checkout Flow and Engage Your Customers