ONLINE E-WASTE COLLECTION SYSTEM
A PROJECT REPORT
Submitted by:
Amit Mangukiya (130360116014)
Meka Vishal (1303601160017)
In fulfilment for the award of the degree
Of
BACHELOR OF ENGINEERING
In
INFORMATION TECHNOLOGY
SANJAYBHAI RAJGURU COLLEGE OF ENGINEERING, RAJKOT
Gujarat Technological University, Ahmedabad
April 2016
SANJAYBHAI RAJGURU COLLEGE OF ENGINEERING, RAJKOT
INFORMATION TECHNOLOGY
2016
CERTIFICATE
Date:
This is to certify that the dissertation entitled “Online E-waste Collection System”
has been carried out by AMIT MANGUKIYA (130360116014), MEKA
VISHAL (130360116017) under my guidance in fulfillment of the degree of
Bachelor of Engineering in IT engineering (6th Semester) of Gujarat Technological
University, Ahmadabad during the academic year 2015-16.
Guide by H.O.D
Prof. Pankaj Gondaliya Prof. Jaydeep Ratanpara
SANJAYBHAI RAJGURU COLLEGE OF ENGINEERING, RAJKOT
INFORMATION TECHNOLOGY
2016
CERTIFICATE
Date:
This is to certify that the dissertation entitled “Online E-waste Collection System”
has been carried out by AMIT MANGUKIYA (130360116014) under my
guidance in fulfillment of the degree of Bachelor of Engineering in IT engineering
(6th Semester) of Gujarat Technological University, Ahmadabad during the
academic year 2015-16.
Guide by H.O.D
Prof. Pankaj Gondaliya Prof. Jaydeep Ratanpara
SANJAYBHAI RAJGURU COLLEGE OF ENGINEERING, RAJKOT
INFORMATION TECHNOLOGY
2016
CERTIFICATE
Date:
This is to certify that the dissertation entitled “Online E-waste Collection System”
has been carried out by MEKA VISHAL (130360116017) under my guidance in
fulfillment of the degree of Bachelor of Engineering in IT engineering (6th
Semester) of Gujarat Technological University, Ahmadabad during the academic
year 2015-16.
Guide by H.O.D
Prof. Pankaj Gondaliya Prof. Jaydeep Ratanpara
Online E-waste Collection System SRCOE
INDEX
CHAPTER NO. TITLE PG. NO.
CERTIFICATE I
ABSTRACT II
LIST OF TABLES III
LIST OF FIGURES IV
CHAPTER 1: INTRODUCTION 1
1.1 Definition 1
1.2 Purpose 1
1.3 Objectives 2
1.4 Scope 2
1.5 Front and Back End 3
1.6 Technology 3
CHAPTER 2: PROJECT MANAGEMENT 5
2.1 Project Development Model 5
2.2 Project Planning 6
2.3 Roles and Responsibilities 7
CHAPTER 3: SYSTEM ANALYSIS 8
3.1 Study of Current/ Existing System 8
3.2 Problems and Weakness of Current System 8
3.3 Requirements of New System 8
3.4 Feasibility Study 8
3.5 Cost Estimation 9
Online E-waste Collection System SRCOE
CHAPTER 4: SYSTEM MODEL 10
4.1 4.1 Use case Diagram 10
4.2 4.2 Activity Diagram 11
4.3 4.3 Data Flow Diagram 13
CHAPTER 5: TESTING 14
5.1 5.1 Unit Testing 14
5.2 5.2 System Testing 15
5.3 5.3 Objectives of testing 15
CHAPTER 6: LIMITATION 16
CHAPTER 7: CONCLUSION 17
CHAPTER 8: REFERNCE 18
Online E-waste Collection System SRCOE
130360116014,130360116017 1
1. Introduction
1.1 Definition
 This project aims to promote identification and implementation of environmentally
sound technologies (ESTs) for the elements of OECS including collection, segregation,
transportation, treatment, disposal, and recovery and recycle. OECS covers all types of
e-wastes in an integrative manner from all the waste sources including WEEE/E-waste
from domestic/municipal and industrial sources. As a part of Online E-waste Collection
System, is focusing on electronic waste (WEEE/ E-waste) management. This work will
complement the work being done, globally and regionally, on WEEE/E-waste by
secretariats of multilateral environmental agreements, in particular the Secretariat of the
Basel Convention (SBC).
 Online E-waste Collection System (OECS) is used for the collection of the electronic
waste material from the customer, local collector, so on. The customer can define the
details about which type of waste is having. The customer can get the money by giving
the waste material. Online E-waste Collection System is for deplorers and recycling it in
the company.
1.2 Purpose
 The main purpose of online e-waste collection system is to provide another way for the
customer to giving the e-waste material. The E-waste collection system is an Internet
based application that can be accessed throughout the Net and can be accessed by
anyone who has a net connection. It is an automatic system, where we will automate the
selling the waste material and enquiries about which waste equipment are collection.
After inserting the data to database, staff need not to worry about the orders received
through the system and hence reduces the manual labor. One of the best features of the
system is to deploy or recycling the electrical and electronic equipment from the
customer house and the city.
 The goals of the system are:
 To provide anytime anyplace service for the customer.
 To reuse electronic waste material by recycling or deploy.
 To decrease the electronic waste material from household.
 To obtain statistic information about the problems effect by the e-waste material.
 To provide awareness about electrical and electronic material using for household.
Online E-waste Collection System SRCOE
130360116014,130360116017 2
1.3 Objectives
 The major purpose of project is to build capacity of practitioners and decision makers to
guide and handhold them to plan, design and implement Online WEEE/E-waste
Collection System including policy, collection, transportation and treatment in a city/
geographical area and country.
 Encourage and promote the development and progress of Online E-waste Collection
System towards achieving in the field of computer sciences and technology for Theater
applications both for recycling and deployment of electronic waste.
 Online E-waste Collection System amongst clients for awareness and recycling of the
waste material by using latest system. Simulate and offer aid for system for the benefit
of manufacturers and users. Help in the improvement of standards, terminology
equipment’s, methods and implementation practices in the field of Online E-waste
Collection System.
1.4 Scope
 The scope of the project is to provide approaches and strategies which have proved to be
the suitable when assessing the e-waste system of the defined region. This collection will
reduce the e-waste from the household, company, industries, city, etc. The Environment
pollution will reduce and the electronic waste will recycle or deployed. The fundamental
aims of the Basel Convention are the control and reduction of trans boundary movements
of hazardous and other wastes including the prevention and minimization of their
generation, the environmentally sound management of such wastes and the active
promotion of the transfer and use of technologies.
 This technique could eliminate waste disposal costs, reduce raw material costs and
provide income from a salable waste. Waste can be recovered on-site, or at an off-site
recovery facility, or through inter industry exchange. A number of physical and chemical
techniques are available to reclaim a waste material such as reverse osmosis, electrolysis,
condensation, electrolytic recovery, filtration, centrifugation etc. For example, a printed-
circuit board manufacturer can use electrolytic recovery to reclaim metals from copper
and tin-lead plating bath.
Online E-waste Collection System SRCOE
130360116014,130360116017 3
1.5 Front End & Back End
 Front End Tools :
 HTML5,
 CSS,
 JavaScript,
 PHP
 Back End Tools :
 MYSQL,
 SQL Server 2008,
 SQL Lite
1.6 Technology
 Hardware Requirement
 Client Side:
Windows XP, Win7, Win8
RAM 512 MB
Hard disk 1 GB
Processor 1.0 GHz
Table 1.6.1: Client side Hardware Requirement
 Server Side:
Windows XP, Win7, Win8
RAM 1 GB
Hard disk 3 GB
Processor 2.0 GHz
Table 1.6.2: Server side Hardware Requirement
Online E-waste Collection System SRCOE
130360116014,130360116017 4
 Software Requirement
 Client Side:
Web Browser IE, IE8, Mozilla Firefox, Chrome, Opera
Operating System Windows, Mac OS, Linux
Table 1.6.3: Client side Software Requirement
 Server Side:
Web Server IIS 7.5
Frame work PHP, MySQL
Database Server MS SQL Server 2008
Web Brower IE, IE8, Mozilla Firefox, Chrome, Opera etc.
Operating System Window Server 2007
Table 1.6.4: Server side Software Requirement
Online E-waste Collection System SRCOE
130360116014,130360116017 5
Figure 2.1: Spiral model
2. Project Management
2.1 Project Development Model
SPIRAL MODEL:
 For this OECS project, we are using spiral development methodology. Spiral model is a
software development process that combines both prototyping and design in stages; its
basic concepts are as follows:
 Focus is on risk assessment and on minimizing project risk by breaking a project into
smaller segments and providing more ease of change during the development process, as
well as providing the opportunity to evaluate risks and weight consideration of project
continuation throughout the life cycle.
 Each trip around the spiral traverses four basic quadrants:
1) Determine objectives, alternatives and constraint of the iteration.
2) Evaluate alternatives, Identify and resolve risks.
3) Develop and verify deliverables from the iteration.
4) Plans next iteration.
Online E-waste Collection System SRCOE
130360116014,130360116017 6
Begin each cycle with an identification of stakeholder and their win conditions, and end
each cycle with review and commitment.
 Identification:
 This phase starts with gathering the business requirements in the baseline spiral. In
the subsequent spirals as the product matures, identification of system requirements,
subsystem requirements and unit requirements are all done in this phase.
 This also includes understanding the system requirements by continuous
communication between the customer and the system analyst. At the end of the
spiral the online e-waste collection system is deployed in the identified market.
 Design:
 Design phase starts with the conceptual design in the baseline spiral and involves
architectural design, logical design of modules, physical product design and final
design in the subsequent spirals.
 Construct or Build:
 Construct phase refers to production of the actual software product at every spiral. In
the baseline spiral when the product is just thought of and the design is being
developed a POC (Proof of Concept) is developed in this phase to get customer
feedback.
 Then in the subsequent spirals with higher clarity on requirements and design details
a working model of the system called build is produced with a version number.
These builds are sent to customer for feedback.
 Evaluation and Risk Analysis:
 Risk Analysis includes identifying, estimating, and monitoring technical feasibility
and management risks, such as schedule slippage and cost over-run. After testing the
build, at the end of first iteration, the customer evaluates the software and provides
feedback.
2.2 Project Planning
 The purpose of project planning is to identify the scope of the project, estimate the work
involved. Project planning begins with requirements that define the software to be
developed. The project plan is then developed to the tasks that will lead to completion.
 Planning is the most important matter in any kind of work whether it is computerized or
not. While for computerized system development, planning is very first and most
important requirement.
Online E-waste Collection System SRCOE
130360116014,130360116017 7
 I have planned for my project as per follows:
 Very first after deciding the topic for the project, I started to collect all the related
information for the project.
 By collecting information, I decided about that and project is divided into specific
time duration. So, timing is also most necessary requirement for planning.
 I also found different resources for gathering information about diamonds and all
related tasks. And at last I start to work as per the planning and all tasks are
completed one by one.
2.3 Roles and Responsibilities
Roles Responsibilities Team Member
Project Guide
Defining Scope
Prof. Pankaj Gondaliya
Providing required resources
Project planning, tracking and
monitoring
Analysis and Effort Estimation
Coordination between project teams
Project
Developer
Analysis Amit Mangukiya
Designing Meka Vishal
Documentation
Amit Mangukiya
Meka Vishal
Test Cases Amit Mangukiya
Team Member
Software development as per module
or task assigned, the design and
documentation
Amit Mangukiya
Meka Vishal
Table 2.3.1: Roles and Responsibilities
Online E-waste Collection System SRCOE
130360116014,130360116017 8
3. System Analysis
3.1 Existing System
 The existing system has one ways of waste collection system:
 The waste collection system is offline which is done by the government, like the waste
material with all the mixture with solid and liquid waste. The waste is send to the garbage
factories for the deployment of the waste.
3.2 Weakness of Current System
 The waste collection system is offline which is done by the government. The electronic
and electric waste are deploy and recycling is less than 30%, the awareness between the
public is none by the waste collection in the household. We are define the new system as
online e-waste collection system.
3.3 Requirement of New System
 The waste collection system is now on online waste collection website. The public get the
information about the e-waste material and aware about the waste. We will collect the
household electronic and electric equipment form the public and which will recycle or
deploy waste. The recycling waste will be used in the other equipment’s, and industries
can use the recycling equipment’s for new material, etc.
 The goals of the system are:
 To provide anytime anyplace service for the customer.
 To reuse electronic waste material by recycling or deploy.
 To decrease the electronic waste material from household.
 To obtain statistic information about the problems effect by the e-waste material.
3.4 Feasibility Study
 Whenever we design a new system, normally the management will ask for a feasibility
report of the new system. The management wants to know the technicalities and cost
involved in creation of new system.
 Technical feasibility
 Technical feasibility involves Collection of E-waste Collection to establish the
technical capability of the system being created to accomplish all requirements to the
user. The system should be capable of handling the proposed volume of data and
Online E-waste Collection System SRCOE
130360116014,130360116017 9
provide users and operating environment to increase their efficiency. For example,
system should be capable of handling the proposed volume of data and provide users.
 Economic feasibility
 Economic feasibility involves E-waste Collection to establish the cost benefit
analysis. Money spent on the system must be recorded in the form of benefit from the
system. The benefits are of two types:
3.5 Cost Estimation
 The Constructive Cost Model (COCOMO) is an algorithmic software cost estimation
model developed by Barry W. Boehm. The model uses a basic regression formula with
parameters that are derived from historical project data and current as well as future
project characteristics.
 Basic COCOMO computer software development effort (and cost) as a function of
program size. Program size is expressed in estimated thousands of source lines of code
(SLOC, KLOC).
 COCOMO applies to three classes of software projects:
 Organic projects - "small" teams with "good" experience working with "less than
rigid" requirements
 Semi-detached projects - "medium" teams with mixed experience working with a
mix of rigid and less than rigid requirements
 Embedded projects - developed within a set of "tight" constraints. It is also
combination of organic and semi-detached projects.(hardware, software,
operational, ...)
 Intermediate COCOMO computes software development effort as function of program
size and a set of "cost drivers" that include subjective assessment of product, hardware,
personnel and project attributes.
Online E-waste Collection System SRCOE
130360116014,130360116017 10
4. System Models
4.1 Use Case Diagram:
Figure 4.1.1: Use Case Diagram
Online E-waste Collection System SRCOE
130360116014,130360116017 11
4.2 Activity Diagram:
 Admin
Figure 4.2.1: Admin Activity Diagram
Online E-waste Collection System SRCOE
130360116014,130360116017 12
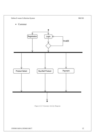
 Customer
Figure 4.2.2: Customer Activity Diagram
Online E-waste Collection System SRCOE
130360116014,130360116017 13
4.3 Data Flow Diagram:
Figure 4.3.1: Data flow Diagram
Online E-waste Collection System SRCOE
130360116014,130360116017 14
5. TESTING
 The purpose of testing is to identify and correct errors in the candidate system. Testing is an
important element of software quality assurance ad represents the ultimate review of
specification, design and coding. The increasing visibility of the software as a system
element and the cost associated with a software failure are motivated forces for well planned,
through testing.
 System testing was conducted in order to detect errors and for comparing then the final
system with the requirement specification reports, i.e. whether the system meets
requirements. During testing the software was executed with the set of test cases and the
output of programs for the test cases was evaluated to determine if the program is performing
as it was expected to.
 Testing presents an interesting challenge for the software engineers attempt to build software
from an abstract concept to an acceptable implementation. In testing engineer create a series
of test cases that occurs when errors are uncovered. Testing is the process of executing a
program for finding errors. A good test is one that has the high probability of finding an
uncovered error. A successful error is one that uncovers undiscovered errors.
 The term error is used to refer the difference between actual output of the software and the
current output. Fault is a condition that causes the software to fail to perform its required
function. Software reliability is defined as a required function. Software reliability is defined
as the probability that the software will not undergoes failures for a specified times under
specified condition. Failure is the inability of a system or a component to perform a required
function according to its specification. Different levels of testing were employed for software
to make it error free, fault free and reliable.
5.1Unit Testing
 Unit testing was conducted first. Different modules of the software were tested against
the specifications produced during design of the modules. Verification of the code
produced during the coding phase was done. Each module was tested separately.
 Unit testing focuses verification effort on the smallest unit of software design module.
This uncovers errors within the boundary of a module. Unit testing is actually White box
testing both the external things as well as the internal codes are tested. In testing, the
interfaces are tested in order to ensure the proper flow of data in and out of the module.
The boundary testing is done to ensure that the module keeps the limit of it. All
independent paths are tested to ensure that all statements are tested at least once. At last
the error path is also tested.
Online E-waste Collection System SRCOE
130360116014,130360116017 15
 Unit testing comprises the set of tests performed by an individual programmer prior to
integration of the unit into a larger system. There are four categories of test that can be
performed on a program unit.
5.2 System Testing
 Then system testing was conducted. Here the entire software system was tested.
 The reference document used for this process was requirement document and the goal
was to see if the software meets its requirements.
 System testing includes the thorough testing of the product. System testing is actually a
series of different tests whose primary purpose is to fully exercise the computer based
system. The tests are recovery testing: this checks the recovery of the system when
failure occurs. This is to ensure that there are recovery procedures for error occurrences.
 System testing involves unit testing, integration testing, acceptance testing. Careful
planning and scheduling are required to ensure that modules will be available for
integration into the evolving software product when needed.
 A test plan has the following steps:
 Prepare test plan
 Specify conditions for user acceptance testing
 Prepare test data for program testing
 Prepare test data for transaction path testing
 Plan user testing
 Compile/Assemble program
 Prepare job performance aids
 Prepare operational documents
5.3 Objectives of Testing
 First of all objectives should be clear.
 Testing as a process of executing a program with the intent of finding errors.
 To perform testing, test cases are designed. A test case is a particular made up of
artificial situation upon which a program is exposed so as to find errors. So a good
test case is one that finds undiscovered errors.
 If testing is done properly, it uncovers errors and after fixing those errors we have
software that is being developed according to specifications.
Online E-waste Collection System SRCOE
130360116014,130360116017 16
6. LIMITATIONS AND FUTURE SCOPE
 Setting up new recycling unit involves high cost. Recycling is not always cost-effective.
Sometimes, there may be a need to establish separate factories to process reusable
products. This may create more pollution as they would go under the process of cleaning,
storage and transportation.
 Recycled products are always not of durable quality. Such items are mostly made of
trashed waste, picked up from heaps other waste products which are of fragile or overly
used. For this reason, recycled products are cheap and last for a shorter period. Recycling
sites are often unsafe and unhygienic.
 This not only causes widespread pollution but is harmful for dedicated people who
recycle such products. Long-term effects on environment is still unknown. So increasing
the education about the e-waste is needed
Future Scope
 Could the sustainable cities of the future prominently feature e-waste collection? E-waste
Collection System is future to reduce the electronic waste and reusability of the electronic
material in future.
 The E-waste Collection System that develop the information and awareness about the
recycling and problem affect by them collection. Decrease the Electronic & Electric
Waste from the World and Less Development of Electronic and more recycling of the
material.
Online E-waste Collection System SRCOE
130360116014,130360116017 17
7. CONCLUSION
 Electronic and electrical equipment’s cannot be avoided in today’s world. So also is the case
of waste electronic and electrical equipment. As long as this is a necessary evil, it has to be
best managed to minimize its adverse impacts on environment. Electronic waste piles are
growing, as is their pollution potential. Most of these problems have their source in the
development and design of the products concerned. Using this type of system we can
conclude that using the methodology of Reduce, Reuse and Recycle (3R) decrease the piles
of electronic and electrical equipment, and make environment to be cleaned and healthy.
Online E-waste Collection System SRCOE
130360116014,130360116017 18
8. REFERENCE
 http://wiki.org/e-waste-system/
 http://zerowaste.com/
 http://e-wasterecycling.com/
 http://govproject.gov.in/
 http://solidwasterecycle.org/

ONLINE E-WASTE COLLECTION SYSTEM project Report (Approved)

  • 1.
    ONLINE E-WASTE COLLECTIONSYSTEM A PROJECT REPORT Submitted by: Amit Mangukiya (130360116014) Meka Vishal (1303601160017) In fulfilment for the award of the degree Of BACHELOR OF ENGINEERING In INFORMATION TECHNOLOGY SANJAYBHAI RAJGURU COLLEGE OF ENGINEERING, RAJKOT Gujarat Technological University, Ahmedabad April 2016
  • 2.
    SANJAYBHAI RAJGURU COLLEGEOF ENGINEERING, RAJKOT INFORMATION TECHNOLOGY 2016 CERTIFICATE Date: This is to certify that the dissertation entitled “Online E-waste Collection System” has been carried out by AMIT MANGUKIYA (130360116014), MEKA VISHAL (130360116017) under my guidance in fulfillment of the degree of Bachelor of Engineering in IT engineering (6th Semester) of Gujarat Technological University, Ahmadabad during the academic year 2015-16. Guide by H.O.D Prof. Pankaj Gondaliya Prof. Jaydeep Ratanpara
  • 3.
    SANJAYBHAI RAJGURU COLLEGEOF ENGINEERING, RAJKOT INFORMATION TECHNOLOGY 2016 CERTIFICATE Date: This is to certify that the dissertation entitled “Online E-waste Collection System” has been carried out by AMIT MANGUKIYA (130360116014) under my guidance in fulfillment of the degree of Bachelor of Engineering in IT engineering (6th Semester) of Gujarat Technological University, Ahmadabad during the academic year 2015-16. Guide by H.O.D Prof. Pankaj Gondaliya Prof. Jaydeep Ratanpara
  • 4.
    SANJAYBHAI RAJGURU COLLEGEOF ENGINEERING, RAJKOT INFORMATION TECHNOLOGY 2016 CERTIFICATE Date: This is to certify that the dissertation entitled “Online E-waste Collection System” has been carried out by MEKA VISHAL (130360116017) under my guidance in fulfillment of the degree of Bachelor of Engineering in IT engineering (6th Semester) of Gujarat Technological University, Ahmadabad during the academic year 2015-16. Guide by H.O.D Prof. Pankaj Gondaliya Prof. Jaydeep Ratanpara
  • 5.
    Online E-waste CollectionSystem SRCOE INDEX CHAPTER NO. TITLE PG. NO. CERTIFICATE I ABSTRACT II LIST OF TABLES III LIST OF FIGURES IV CHAPTER 1: INTRODUCTION 1 1.1 Definition 1 1.2 Purpose 1 1.3 Objectives 2 1.4 Scope 2 1.5 Front and Back End 3 1.6 Technology 3 CHAPTER 2: PROJECT MANAGEMENT 5 2.1 Project Development Model 5 2.2 Project Planning 6 2.3 Roles and Responsibilities 7 CHAPTER 3: SYSTEM ANALYSIS 8 3.1 Study of Current/ Existing System 8 3.2 Problems and Weakness of Current System 8 3.3 Requirements of New System 8 3.4 Feasibility Study 8 3.5 Cost Estimation 9
  • 6.
    Online E-waste CollectionSystem SRCOE CHAPTER 4: SYSTEM MODEL 10 4.1 4.1 Use case Diagram 10 4.2 4.2 Activity Diagram 11 4.3 4.3 Data Flow Diagram 13 CHAPTER 5: TESTING 14 5.1 5.1 Unit Testing 14 5.2 5.2 System Testing 15 5.3 5.3 Objectives of testing 15 CHAPTER 6: LIMITATION 16 CHAPTER 7: CONCLUSION 17 CHAPTER 8: REFERNCE 18
  • 7.
    Online E-waste CollectionSystem SRCOE 130360116014,130360116017 1 1. Introduction 1.1 Definition  This project aims to promote identification and implementation of environmentally sound technologies (ESTs) for the elements of OECS including collection, segregation, transportation, treatment, disposal, and recovery and recycle. OECS covers all types of e-wastes in an integrative manner from all the waste sources including WEEE/E-waste from domestic/municipal and industrial sources. As a part of Online E-waste Collection System, is focusing on electronic waste (WEEE/ E-waste) management. This work will complement the work being done, globally and regionally, on WEEE/E-waste by secretariats of multilateral environmental agreements, in particular the Secretariat of the Basel Convention (SBC).  Online E-waste Collection System (OECS) is used for the collection of the electronic waste material from the customer, local collector, so on. The customer can define the details about which type of waste is having. The customer can get the money by giving the waste material. Online E-waste Collection System is for deplorers and recycling it in the company. 1.2 Purpose  The main purpose of online e-waste collection system is to provide another way for the customer to giving the e-waste material. The E-waste collection system is an Internet based application that can be accessed throughout the Net and can be accessed by anyone who has a net connection. It is an automatic system, where we will automate the selling the waste material and enquiries about which waste equipment are collection. After inserting the data to database, staff need not to worry about the orders received through the system and hence reduces the manual labor. One of the best features of the system is to deploy or recycling the electrical and electronic equipment from the customer house and the city.  The goals of the system are:  To provide anytime anyplace service for the customer.  To reuse electronic waste material by recycling or deploy.  To decrease the electronic waste material from household.  To obtain statistic information about the problems effect by the e-waste material.  To provide awareness about electrical and electronic material using for household.
  • 8.
    Online E-waste CollectionSystem SRCOE 130360116014,130360116017 2 1.3 Objectives  The major purpose of project is to build capacity of practitioners and decision makers to guide and handhold them to plan, design and implement Online WEEE/E-waste Collection System including policy, collection, transportation and treatment in a city/ geographical area and country.  Encourage and promote the development and progress of Online E-waste Collection System towards achieving in the field of computer sciences and technology for Theater applications both for recycling and deployment of electronic waste.  Online E-waste Collection System amongst clients for awareness and recycling of the waste material by using latest system. Simulate and offer aid for system for the benefit of manufacturers and users. Help in the improvement of standards, terminology equipment’s, methods and implementation practices in the field of Online E-waste Collection System. 1.4 Scope  The scope of the project is to provide approaches and strategies which have proved to be the suitable when assessing the e-waste system of the defined region. This collection will reduce the e-waste from the household, company, industries, city, etc. The Environment pollution will reduce and the electronic waste will recycle or deployed. The fundamental aims of the Basel Convention are the control and reduction of trans boundary movements of hazardous and other wastes including the prevention and minimization of their generation, the environmentally sound management of such wastes and the active promotion of the transfer and use of technologies.  This technique could eliminate waste disposal costs, reduce raw material costs and provide income from a salable waste. Waste can be recovered on-site, or at an off-site recovery facility, or through inter industry exchange. A number of physical and chemical techniques are available to reclaim a waste material such as reverse osmosis, electrolysis, condensation, electrolytic recovery, filtration, centrifugation etc. For example, a printed- circuit board manufacturer can use electrolytic recovery to reclaim metals from copper and tin-lead plating bath.
  • 9.
    Online E-waste CollectionSystem SRCOE 130360116014,130360116017 3 1.5 Front End & Back End  Front End Tools :  HTML5,  CSS,  JavaScript,  PHP  Back End Tools :  MYSQL,  SQL Server 2008,  SQL Lite 1.6 Technology  Hardware Requirement  Client Side: Windows XP, Win7, Win8 RAM 512 MB Hard disk 1 GB Processor 1.0 GHz Table 1.6.1: Client side Hardware Requirement  Server Side: Windows XP, Win7, Win8 RAM 1 GB Hard disk 3 GB Processor 2.0 GHz Table 1.6.2: Server side Hardware Requirement
  • 10.
    Online E-waste CollectionSystem SRCOE 130360116014,130360116017 4  Software Requirement  Client Side: Web Browser IE, IE8, Mozilla Firefox, Chrome, Opera Operating System Windows, Mac OS, Linux Table 1.6.3: Client side Software Requirement  Server Side: Web Server IIS 7.5 Frame work PHP, MySQL Database Server MS SQL Server 2008 Web Brower IE, IE8, Mozilla Firefox, Chrome, Opera etc. Operating System Window Server 2007 Table 1.6.4: Server side Software Requirement
  • 11.
    Online E-waste CollectionSystem SRCOE 130360116014,130360116017 5 Figure 2.1: Spiral model 2. Project Management 2.1 Project Development Model SPIRAL MODEL:  For this OECS project, we are using spiral development methodology. Spiral model is a software development process that combines both prototyping and design in stages; its basic concepts are as follows:  Focus is on risk assessment and on minimizing project risk by breaking a project into smaller segments and providing more ease of change during the development process, as well as providing the opportunity to evaluate risks and weight consideration of project continuation throughout the life cycle.  Each trip around the spiral traverses four basic quadrants: 1) Determine objectives, alternatives and constraint of the iteration. 2) Evaluate alternatives, Identify and resolve risks. 3) Develop and verify deliverables from the iteration. 4) Plans next iteration.
  • 12.
    Online E-waste CollectionSystem SRCOE 130360116014,130360116017 6 Begin each cycle with an identification of stakeholder and their win conditions, and end each cycle with review and commitment.  Identification:  This phase starts with gathering the business requirements in the baseline spiral. In the subsequent spirals as the product matures, identification of system requirements, subsystem requirements and unit requirements are all done in this phase.  This also includes understanding the system requirements by continuous communication between the customer and the system analyst. At the end of the spiral the online e-waste collection system is deployed in the identified market.  Design:  Design phase starts with the conceptual design in the baseline spiral and involves architectural design, logical design of modules, physical product design and final design in the subsequent spirals.  Construct or Build:  Construct phase refers to production of the actual software product at every spiral. In the baseline spiral when the product is just thought of and the design is being developed a POC (Proof of Concept) is developed in this phase to get customer feedback.  Then in the subsequent spirals with higher clarity on requirements and design details a working model of the system called build is produced with a version number. These builds are sent to customer for feedback.  Evaluation and Risk Analysis:  Risk Analysis includes identifying, estimating, and monitoring technical feasibility and management risks, such as schedule slippage and cost over-run. After testing the build, at the end of first iteration, the customer evaluates the software and provides feedback. 2.2 Project Planning  The purpose of project planning is to identify the scope of the project, estimate the work involved. Project planning begins with requirements that define the software to be developed. The project plan is then developed to the tasks that will lead to completion.  Planning is the most important matter in any kind of work whether it is computerized or not. While for computerized system development, planning is very first and most important requirement.
  • 13.
    Online E-waste CollectionSystem SRCOE 130360116014,130360116017 7  I have planned for my project as per follows:  Very first after deciding the topic for the project, I started to collect all the related information for the project.  By collecting information, I decided about that and project is divided into specific time duration. So, timing is also most necessary requirement for planning.  I also found different resources for gathering information about diamonds and all related tasks. And at last I start to work as per the planning and all tasks are completed one by one. 2.3 Roles and Responsibilities Roles Responsibilities Team Member Project Guide Defining Scope Prof. Pankaj Gondaliya Providing required resources Project planning, tracking and monitoring Analysis and Effort Estimation Coordination between project teams Project Developer Analysis Amit Mangukiya Designing Meka Vishal Documentation Amit Mangukiya Meka Vishal Test Cases Amit Mangukiya Team Member Software development as per module or task assigned, the design and documentation Amit Mangukiya Meka Vishal Table 2.3.1: Roles and Responsibilities
  • 14.
    Online E-waste CollectionSystem SRCOE 130360116014,130360116017 8 3. System Analysis 3.1 Existing System  The existing system has one ways of waste collection system:  The waste collection system is offline which is done by the government, like the waste material with all the mixture with solid and liquid waste. The waste is send to the garbage factories for the deployment of the waste. 3.2 Weakness of Current System  The waste collection system is offline which is done by the government. The electronic and electric waste are deploy and recycling is less than 30%, the awareness between the public is none by the waste collection in the household. We are define the new system as online e-waste collection system. 3.3 Requirement of New System  The waste collection system is now on online waste collection website. The public get the information about the e-waste material and aware about the waste. We will collect the household electronic and electric equipment form the public and which will recycle or deploy waste. The recycling waste will be used in the other equipment’s, and industries can use the recycling equipment’s for new material, etc.  The goals of the system are:  To provide anytime anyplace service for the customer.  To reuse electronic waste material by recycling or deploy.  To decrease the electronic waste material from household.  To obtain statistic information about the problems effect by the e-waste material. 3.4 Feasibility Study  Whenever we design a new system, normally the management will ask for a feasibility report of the new system. The management wants to know the technicalities and cost involved in creation of new system.  Technical feasibility  Technical feasibility involves Collection of E-waste Collection to establish the technical capability of the system being created to accomplish all requirements to the user. The system should be capable of handling the proposed volume of data and
  • 15.
    Online E-waste CollectionSystem SRCOE 130360116014,130360116017 9 provide users and operating environment to increase their efficiency. For example, system should be capable of handling the proposed volume of data and provide users.  Economic feasibility  Economic feasibility involves E-waste Collection to establish the cost benefit analysis. Money spent on the system must be recorded in the form of benefit from the system. The benefits are of two types: 3.5 Cost Estimation  The Constructive Cost Model (COCOMO) is an algorithmic software cost estimation model developed by Barry W. Boehm. The model uses a basic regression formula with parameters that are derived from historical project data and current as well as future project characteristics.  Basic COCOMO computer software development effort (and cost) as a function of program size. Program size is expressed in estimated thousands of source lines of code (SLOC, KLOC).  COCOMO applies to three classes of software projects:  Organic projects - "small" teams with "good" experience working with "less than rigid" requirements  Semi-detached projects - "medium" teams with mixed experience working with a mix of rigid and less than rigid requirements  Embedded projects - developed within a set of "tight" constraints. It is also combination of organic and semi-detached projects.(hardware, software, operational, ...)  Intermediate COCOMO computes software development effort as function of program size and a set of "cost drivers" that include subjective assessment of product, hardware, personnel and project attributes.
  • 16.
    Online E-waste CollectionSystem SRCOE 130360116014,130360116017 10 4. System Models 4.1 Use Case Diagram: Figure 4.1.1: Use Case Diagram
  • 17.
    Online E-waste CollectionSystem SRCOE 130360116014,130360116017 11 4.2 Activity Diagram:  Admin Figure 4.2.1: Admin Activity Diagram
  • 18.
    Online E-waste CollectionSystem SRCOE 130360116014,130360116017 12  Customer Figure 4.2.2: Customer Activity Diagram
  • 19.
    Online E-waste CollectionSystem SRCOE 130360116014,130360116017 13 4.3 Data Flow Diagram: Figure 4.3.1: Data flow Diagram
  • 20.
    Online E-waste CollectionSystem SRCOE 130360116014,130360116017 14 5. TESTING  The purpose of testing is to identify and correct errors in the candidate system. Testing is an important element of software quality assurance ad represents the ultimate review of specification, design and coding. The increasing visibility of the software as a system element and the cost associated with a software failure are motivated forces for well planned, through testing.  System testing was conducted in order to detect errors and for comparing then the final system with the requirement specification reports, i.e. whether the system meets requirements. During testing the software was executed with the set of test cases and the output of programs for the test cases was evaluated to determine if the program is performing as it was expected to.  Testing presents an interesting challenge for the software engineers attempt to build software from an abstract concept to an acceptable implementation. In testing engineer create a series of test cases that occurs when errors are uncovered. Testing is the process of executing a program for finding errors. A good test is one that has the high probability of finding an uncovered error. A successful error is one that uncovers undiscovered errors.  The term error is used to refer the difference between actual output of the software and the current output. Fault is a condition that causes the software to fail to perform its required function. Software reliability is defined as a required function. Software reliability is defined as the probability that the software will not undergoes failures for a specified times under specified condition. Failure is the inability of a system or a component to perform a required function according to its specification. Different levels of testing were employed for software to make it error free, fault free and reliable. 5.1Unit Testing  Unit testing was conducted first. Different modules of the software were tested against the specifications produced during design of the modules. Verification of the code produced during the coding phase was done. Each module was tested separately.  Unit testing focuses verification effort on the smallest unit of software design module. This uncovers errors within the boundary of a module. Unit testing is actually White box testing both the external things as well as the internal codes are tested. In testing, the interfaces are tested in order to ensure the proper flow of data in and out of the module. The boundary testing is done to ensure that the module keeps the limit of it. All independent paths are tested to ensure that all statements are tested at least once. At last the error path is also tested.
  • 21.
    Online E-waste CollectionSystem SRCOE 130360116014,130360116017 15  Unit testing comprises the set of tests performed by an individual programmer prior to integration of the unit into a larger system. There are four categories of test that can be performed on a program unit. 5.2 System Testing  Then system testing was conducted. Here the entire software system was tested.  The reference document used for this process was requirement document and the goal was to see if the software meets its requirements.  System testing includes the thorough testing of the product. System testing is actually a series of different tests whose primary purpose is to fully exercise the computer based system. The tests are recovery testing: this checks the recovery of the system when failure occurs. This is to ensure that there are recovery procedures for error occurrences.  System testing involves unit testing, integration testing, acceptance testing. Careful planning and scheduling are required to ensure that modules will be available for integration into the evolving software product when needed.  A test plan has the following steps:  Prepare test plan  Specify conditions for user acceptance testing  Prepare test data for program testing  Prepare test data for transaction path testing  Plan user testing  Compile/Assemble program  Prepare job performance aids  Prepare operational documents 5.3 Objectives of Testing  First of all objectives should be clear.  Testing as a process of executing a program with the intent of finding errors.  To perform testing, test cases are designed. A test case is a particular made up of artificial situation upon which a program is exposed so as to find errors. So a good test case is one that finds undiscovered errors.  If testing is done properly, it uncovers errors and after fixing those errors we have software that is being developed according to specifications.
  • 22.
    Online E-waste CollectionSystem SRCOE 130360116014,130360116017 16 6. LIMITATIONS AND FUTURE SCOPE  Setting up new recycling unit involves high cost. Recycling is not always cost-effective. Sometimes, there may be a need to establish separate factories to process reusable products. This may create more pollution as they would go under the process of cleaning, storage and transportation.  Recycled products are always not of durable quality. Such items are mostly made of trashed waste, picked up from heaps other waste products which are of fragile or overly used. For this reason, recycled products are cheap and last for a shorter period. Recycling sites are often unsafe and unhygienic.  This not only causes widespread pollution but is harmful for dedicated people who recycle such products. Long-term effects on environment is still unknown. So increasing the education about the e-waste is needed Future Scope  Could the sustainable cities of the future prominently feature e-waste collection? E-waste Collection System is future to reduce the electronic waste and reusability of the electronic material in future.  The E-waste Collection System that develop the information and awareness about the recycling and problem affect by them collection. Decrease the Electronic & Electric Waste from the World and Less Development of Electronic and more recycling of the material.
  • 23.
    Online E-waste CollectionSystem SRCOE 130360116014,130360116017 17 7. CONCLUSION  Electronic and electrical equipment’s cannot be avoided in today’s world. So also is the case of waste electronic and electrical equipment. As long as this is a necessary evil, it has to be best managed to minimize its adverse impacts on environment. Electronic waste piles are growing, as is their pollution potential. Most of these problems have their source in the development and design of the products concerned. Using this type of system we can conclude that using the methodology of Reduce, Reuse and Recycle (3R) decrease the piles of electronic and electrical equipment, and make environment to be cleaned and healthy.
  • 24.
    Online E-waste CollectionSystem SRCOE 130360116014,130360116017 18 8. REFERENCE  http://wiki.org/e-waste-system/  http://zerowaste.com/  http://e-wasterecycling.com/  http://govproject.gov.in/  http://solidwasterecycle.org/