Memory Organization
• Memory Hierarchy
• Memory hierarchy in a computer system :
• Main Memory : memory unit that communicates directly with the CPU (RAM)
• Auxiliary Memory : device that provide backup storage (Disk Drives)
• Cache Memory : special very-high-speed memory to increase the processing speed (Cache RAM)
• Multiprogramming
• enable the CPU to process a number of independent program concurrently
• Memory Management System :
• supervise the flow of information between auxiliary memory and main memory
Magnetic
tapes
Magnetic
disks
I/O proc essor
C PU
Main
memory
C ache
memory
Auxiliary memory
Main Memory
 The principal technology used for the main memory is based on semiconductor
integrated circuits such as RAM and ROM chips.
 RAM chips are available in two possible operating modes, static and dynamic.
 The static RAM consists of internal flip-flops that store the binary information. The
stored information remains valid as long as power is applied to the unit.
 The dynamic RAM stores the binary information in the form of electric charges
that are applied to capacitors.The dynamic RAM offers reduced power
consumption and larger storage capacity in a single memory chip. The static RAM
is easier to use and has shorter read and write cycles.
 Most of the main memory in a general-purpose computer is made up of RAM
integrated circuit chips, but a portion of the memory may be constructed with ROM
chips.
04/08/2025
Bootstrap Loader (stored in ROM)
• A program whose function is to start the computer software operating when power is
turned on
• RAM and ROM Chips
• Typical RAM chip :
• 128 X 8 RAM : 27 = 128 (7 bit address lines)
• Typical ROM chip :
• 512 X 8 ROM : 29
= 512 (9 bit address lines)
×
128× 8
RAM
CS1
AD7
WR
RD
CS2
Chip select 1
Chip select 2
Read
Write
7 bit address
8 bit data bus
(a) Block diagram
CS1 WR
RD
CS2 Memory function State of data bus
0
×
×
×
0
0 0
0 0
0
1 1
1
1
1
1
×
0
×
×
0
1
1
Inhibit
Inhibit
Inhibit
Write
Read
Inhibit
High- impedance
High- impedance
High- impedance
Input data to RAM
Output data from RAM
High- impedance
(b) Function table
512× 8
ROM
CS1
AD9
CS2
Chip select 1
Chip select 2
9 bit address
8 bit data bus
• Memory Address Map
• Memory Configuration :
1 x 512 byte ROM + 4 x 128 bytes RAM
• Memory Address Map :
• Address lines 9 8 (RAM)
• Address line 10 (ROM)
• Memory Connection to CPU :
• 2 x 4 Decoder : RAM select (CS1)
• Address line 10
• RAM select : CS1 (0)
• ROM select : CS2 (1)
128× 8
RAM 1
C S 1
AD7
WR
RD
C S 2
128× 8
RAM 2
C S 1
AD7
WR
RD
C S 2
128× 8
RAM 4
C S 1
AD7
WR
RD
C S 2
128× 8
RAM 3
C S 1
AD7
WR
RD
C S 2
128× 8
ROM
C S 1
C S 2
AD9
Data
Data
Data
Data
Data
C PU
WR
RD
16 - 11 10 9 8 7 - 1
Address bus
Data bus
Dec oder
3 2 1 0
1- 7
8
9
• Auxiliary Memory
• Magnetic Disk : FDD, HDD
• Magnetic Tape : Backup or Program
• Optical Disk : CDR, ODD, DVD
Characteristics : access mode, access time, transfer rate ,
capacity, cost
04/08/2025
Magnetic Disk
Optical Disk
Magnetic Tape
text
text
text
text
S
e
c
t
o
r
Read/Write
head
Tracks
 The average time required to reach a storage location in memory and obtain its
contents is called the access time.
 In electromechanical devices with moving parts such as disks and tapes, the
access time consists of a seek time required to position the read-write head to a
location and a transfer time required to transfer data to or from the device.
04/08/2025
• Associative Memory
• Content Addressable Memory (CAM)
• A memory unit accessed by content
• The key register provides a mask for choosing
a particular field or key in the argument word.
• The entire argument is compared with each
memory word if the key register contains all l’s.
Otherwise, only those bits in the argument that
have l's in their corresponding position of the key register are compared.
A Register 101 111100
K Register 111 000000
Word 1 100 111100 M = 0
Word 2 101 000011 M = 1
Argument register (A)
Key register (K)
Associative memory
array and logic
m words
n bits per word
M
Match
register
Input
Write
Read
Output
Argument
Key (Mask)
Match Logic
•
A1
C 11
An
A j
K 1 K n
K j
C 1j C 1n
C i1 C ij C in
C m1 C mj C mn
M1
Mm
Mi
Bit 1 Bit n
Bit j
Word 1
Word m
Word i
R S Match
logic
Input
Read
Write
Output
To Mi
K j
A i
F ij
Match Logic :
Include the key bit Kj in the comparison logic
• The match logic for word i in an associative
memory can now be expressed
Finally the equation for match logic can be expressed as
F'i1 F i1
A 1
K 1
F'i2 F i2
A 2
K 2
F'in Fin
A n
K n
Mi
Read Operation
 If more than one word in memory matches the unmasked argument field, all the
matched words will have 1's in the corresponding bit position of the match
register. It is then necessary to scan the bits of the match register one at a time.
 The matched words are read in sequence by applying a read signal to each word
line whose corresponding Mi bit is a 1.
Write Operation
 Writing in an associative memory can take different forms, depending on the
application. If the entire memory is loaded with new information at once prior
to a search operation then the writing can be done by addressing each location
in sequence. This will make the device a random access memory for writing
and a content addressable memory for reading.
04/08/2025
•
• Mapping
• The transformation of data from main memory to cache memory
• 1) Associative mapping
• 2) Direct mapping
• 3) Set-associative mapping
• Example of cache memory :
main memory : 32 K x 12 bit word (15 bit address lines)
cache memory : 512 x 12 bit word (9 Address lines
and 12 data lines)
• CPU sends a 15-bit address to cache
• Hit : CPU accepts the 12-bit data from cache
• Miss : CPU reads the data from main memory
(then data is written to cache)
• Associative mapping :
Address : 5 digit octal number
Data : 4 digit octal number
Address found 12 bit data is read & sent to CPU
Address not found  main memory is accessed & is
Transferred to associative cache memory.
Cache full cache replacement algorithms
Main memory
32K× 12
CPU
Cache memory
512× 12
Argument register
0 1 0 0 0
2 2 3 4 5
0 2 7 7 7
3 4 5 0
1 2 3 4
6 7 1 0
Address Data
CPU address(15 bits)
• Direct Mapping
• Direct mapping cache organization :
1 2 2 0
2 3 4 0
3 4 5 0
4 5 6 0
5 6 7 0
6 7 1 0
Memory data
Memory
address
000000
02777
02000
01777
01000
00777
00 1 2 2 0
02 6 7 1 0
Tag Data
Index
address
000
777
(a) Main memory
(b) Cache memory
04/08/2025
Set-Associative Mapping
04/08/2025
 In the write-through policy, both cache and main memory are updated with
every write operation.
 In the write-back policy, only the cache is updated and the location is marked so
that it can be copied later into main memory.
• After initialization the cache is considered to be empty, but in effect it contains
some non-valid data. It is customary to include with each word in cache a valid
bit to indicate whether or not the word contains valid data.
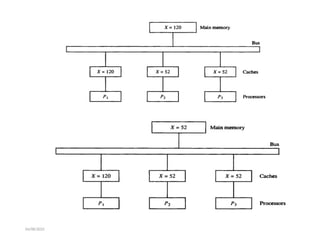
 In a shared memory multiprocessor system, all the processors share a common
memory. In addition, each processor may have a local memory, part or all of
which may be a cache. The same information may reside in a number of copies
in some caches and main memory. To ensure the ability of the system to
execute memory operations correctly, the multiple copies must be kept
identical. This requirement imposes a cache coherence problem.
04/08/2025
04/08/2025
04/08/2025
Solutions to the Cache Coherence Problem
• Instead of private cache for each processor, use a shared
cache.
• Read only data are cacheable. Non cacheable data ( dynamic
information that changes regularly) remain in main memory.
• The cache coherence problem can be solved by means of a
combination of software and hardware or by means of
hardware-only schemes.
• Software scheme: Maintain centralized global table which
has the status of the blocks (RO and RW). Only one cache is
RW. If data is updated in RW other caches are not affected.
• Hardware scheme : Snoopy cache controller – monitors all
bus requests from CPU or IOP. When there is a write
operation the corresponding location in memory is updated
and the snoopy controller invalidates the value in other
caches and is considered as a cache miss.

Memory Organization digital image processing

  • 1.
    Memory Organization • MemoryHierarchy • Memory hierarchy in a computer system : • Main Memory : memory unit that communicates directly with the CPU (RAM) • Auxiliary Memory : device that provide backup storage (Disk Drives) • Cache Memory : special very-high-speed memory to increase the processing speed (Cache RAM) • Multiprogramming • enable the CPU to process a number of independent program concurrently • Memory Management System : • supervise the flow of information between auxiliary memory and main memory Magnetic tapes Magnetic disks I/O proc essor C PU Main memory C ache memory Auxiliary memory
  • 2.
    Main Memory  Theprincipal technology used for the main memory is based on semiconductor integrated circuits such as RAM and ROM chips.  RAM chips are available in two possible operating modes, static and dynamic.  The static RAM consists of internal flip-flops that store the binary information. The stored information remains valid as long as power is applied to the unit.  The dynamic RAM stores the binary information in the form of electric charges that are applied to capacitors.The dynamic RAM offers reduced power consumption and larger storage capacity in a single memory chip. The static RAM is easier to use and has shorter read and write cycles.  Most of the main memory in a general-purpose computer is made up of RAM integrated circuit chips, but a portion of the memory may be constructed with ROM chips. 04/08/2025
  • 3.
    Bootstrap Loader (storedin ROM) • A program whose function is to start the computer software operating when power is turned on • RAM and ROM Chips • Typical RAM chip : • 128 X 8 RAM : 27 = 128 (7 bit address lines) • Typical ROM chip : • 512 X 8 ROM : 29 = 512 (9 bit address lines) × 128× 8 RAM CS1 AD7 WR RD CS2 Chip select 1 Chip select 2 Read Write 7 bit address 8 bit data bus (a) Block diagram CS1 WR RD CS2 Memory function State of data bus 0 × × × 0 0 0 0 0 0 1 1 1 1 1 1 × 0 × × 0 1 1 Inhibit Inhibit Inhibit Write Read Inhibit High- impedance High- impedance High- impedance Input data to RAM Output data from RAM High- impedance (b) Function table 512× 8 ROM CS1 AD9 CS2 Chip select 1 Chip select 2 9 bit address 8 bit data bus
  • 4.
    • Memory AddressMap • Memory Configuration : 1 x 512 byte ROM + 4 x 128 bytes RAM • Memory Address Map : • Address lines 9 8 (RAM) • Address line 10 (ROM) • Memory Connection to CPU : • 2 x 4 Decoder : RAM select (CS1) • Address line 10 • RAM select : CS1 (0) • ROM select : CS2 (1) 128× 8 RAM 1 C S 1 AD7 WR RD C S 2 128× 8 RAM 2 C S 1 AD7 WR RD C S 2 128× 8 RAM 4 C S 1 AD7 WR RD C S 2 128× 8 RAM 3 C S 1 AD7 WR RD C S 2 128× 8 ROM C S 1 C S 2 AD9 Data Data Data Data Data C PU WR RD 16 - 11 10 9 8 7 - 1 Address bus Data bus Dec oder 3 2 1 0 1- 7 8 9
  • 5.
    • Auxiliary Memory •Magnetic Disk : FDD, HDD • Magnetic Tape : Backup or Program • Optical Disk : CDR, ODD, DVD Characteristics : access mode, access time, transfer rate , capacity, cost 04/08/2025 Magnetic Disk Optical Disk Magnetic Tape text text text text S e c t o r Read/Write head Tracks
  • 6.
     The averagetime required to reach a storage location in memory and obtain its contents is called the access time.  In electromechanical devices with moving parts such as disks and tapes, the access time consists of a seek time required to position the read-write head to a location and a transfer time required to transfer data to or from the device. 04/08/2025
  • 7.
    • Associative Memory •Content Addressable Memory (CAM) • A memory unit accessed by content • The key register provides a mask for choosing a particular field or key in the argument word. • The entire argument is compared with each memory word if the key register contains all l’s. Otherwise, only those bits in the argument that have l's in their corresponding position of the key register are compared. A Register 101 111100 K Register 111 000000 Word 1 100 111100 M = 0 Word 2 101 000011 M = 1 Argument register (A) Key register (K) Associative memory array and logic m words n bits per word M Match register Input Write Read Output Argument Key (Mask) Match Logic
  • 8.
    • A1 C 11 An A j K1 K n K j C 1j C 1n C i1 C ij C in C m1 C mj C mn M1 Mm Mi Bit 1 Bit n Bit j Word 1 Word m Word i R S Match logic Input Read Write Output To Mi K j A i F ij
  • 9.
    Match Logic : Includethe key bit Kj in the comparison logic • The match logic for word i in an associative memory can now be expressed Finally the equation for match logic can be expressed as F'i1 F i1 A 1 K 1 F'i2 F i2 A 2 K 2 F'in Fin A n K n Mi
  • 10.
    Read Operation  Ifmore than one word in memory matches the unmasked argument field, all the matched words will have 1's in the corresponding bit position of the match register. It is then necessary to scan the bits of the match register one at a time.  The matched words are read in sequence by applying a read signal to each word line whose corresponding Mi bit is a 1. Write Operation  Writing in an associative memory can take different forms, depending on the application. If the entire memory is loaded with new information at once prior to a search operation then the writing can be done by addressing each location in sequence. This will make the device a random access memory for writing and a content addressable memory for reading. 04/08/2025
  • 11.
  • 12.
    • Mapping • Thetransformation of data from main memory to cache memory • 1) Associative mapping • 2) Direct mapping • 3) Set-associative mapping • Example of cache memory : main memory : 32 K x 12 bit word (15 bit address lines) cache memory : 512 x 12 bit word (9 Address lines and 12 data lines) • CPU sends a 15-bit address to cache • Hit : CPU accepts the 12-bit data from cache • Miss : CPU reads the data from main memory (then data is written to cache) • Associative mapping : Address : 5 digit octal number Data : 4 digit octal number Address found 12 bit data is read & sent to CPU Address not found  main memory is accessed & is Transferred to associative cache memory. Cache full cache replacement algorithms Main memory 32K× 12 CPU Cache memory 512× 12 Argument register 0 1 0 0 0 2 2 3 4 5 0 2 7 7 7 3 4 5 0 1 2 3 4 6 7 1 0 Address Data CPU address(15 bits)
  • 13.
    • Direct Mapping •Direct mapping cache organization : 1 2 2 0 2 3 4 0 3 4 5 0 4 5 6 0 5 6 7 0 6 7 1 0 Memory data Memory address 000000 02777 02000 01777 01000 00777 00 1 2 2 0 02 6 7 1 0 Tag Data Index address 000 777 (a) Main memory (b) Cache memory
  • 14.
  • 15.
  • 16.
     In thewrite-through policy, both cache and main memory are updated with every write operation.  In the write-back policy, only the cache is updated and the location is marked so that it can be copied later into main memory. • After initialization the cache is considered to be empty, but in effect it contains some non-valid data. It is customary to include with each word in cache a valid bit to indicate whether or not the word contains valid data.  In a shared memory multiprocessor system, all the processors share a common memory. In addition, each processor may have a local memory, part or all of which may be a cache. The same information may reside in a number of copies in some caches and main memory. To ensure the ability of the system to execute memory operations correctly, the multiple copies must be kept identical. This requirement imposes a cache coherence problem. 04/08/2025
  • 17.
  • 18.
    04/08/2025 Solutions to theCache Coherence Problem • Instead of private cache for each processor, use a shared cache. • Read only data are cacheable. Non cacheable data ( dynamic information that changes regularly) remain in main memory. • The cache coherence problem can be solved by means of a combination of software and hardware or by means of hardware-only schemes. • Software scheme: Maintain centralized global table which has the status of the blocks (RO and RW). Only one cache is RW. If data is updated in RW other caches are not affected. • Hardware scheme : Snoopy cache controller – monitors all bus requests from CPU or IOP. When there is a write operation the corresponding location in memory is updated and the snoopy controller invalidates the value in other caches and is considered as a cache miss.