COMSATS Institute of Information Technology, Lahore
Department of Management Sciences

Internship Report
On

MCB Bank Limited
Masoom Shah Road Multan

SUBMITTED TO:

ZAINB AKRAM
(Lecturer)

SUBMITTED BY:

MAZHAR ABBAS
BBA-SP10-036

DATED:

Sep 24, 2012

COMSATS Institute of Information Technology, Defiance Road Lahore

Internship Report on MCB bank

Page 1
EXECUTIVE SUMMARY

I have done my internship in MCB Bank limited (Muslim Commercial Bank
Limited). The main purpose of internship was to learn, by working in practical
environment and to apply the knowledge acquired during the studies. There was
only one department named as general banking. I had worked in Remittance,
where I filled Pay Order, Online transfer, Demand Draft, Call Deposit Receipt
forms. I did all type of clearing named as Normal Clearing, Same Day Clearing,
and Intercity Clearing. I have opened new account for new customer. I
successfully completed the entire tasks that were assigned to me.
During the six week time period of my internship I learned about different things
that how the Branch Manager deals with the customers and Staff. I learned that
what kinds of documents are required for different kinds of financing activities or
opening new account etc. Those things which I have mentioned above have
been discussed in detail and all the procedures have been describe thoroughly.
In this report there detail back ground, vision and mission statement and
business operation (organization Structure, SWOT Analysis, Marketing Strategy,
Competitive Strategy, Business Process Analysis) and some relative material of
MCB Bank Limited.
I have done my best I hope to ALLAH that this report will provide a complete and
clear image of Muslim Commercial Bank Limited.

Internship Report on MCB bank

Page 2
Internship Report on MCB bank

Page 3
Acknowledgement

First of all I thanks to ALLAH that
HE gave me courage and ability
to do this difficult task.
Secondly, I see that the credit
goes to my loving parents and
my respected teachers who
make me able to be at this
position.
Finally I thankful to all the staff
members of MCB limited Bank
(Masoom Shah Road
Multan1186) Specially the
Branch manager Shahid
Mahmood and General Banking
officer Shaid Akhtir Walha.

Internship Report on MCB bank

Page 4
TABLE OF CONTANT
Executive Summery

02

Dedication

03

Acknowledgement

04

 Vision and Mission

07

 Background

08

Awards

09

Values

10

 Business Operation
 Organizational Structure

12

Board of Directors

13

Products & Services

14

 SWOT Analysis
i.

Internal Analysis

17

ii.

External Analysis

19

 Marketing Strategy

20

 Competitive strategy

23

 Business Process Analysis

a. Horizontal analysis of Balance Sheet

28

b. Horizontal analysis of Income Statement

29

c. Horizontal analysis of Balance Sheet

30

d. Horizontal analysis of Income Statement

31

 Plan of internship program
Account opening department

35
36

i.

Current account

36

ii.

Saving Account

37

iii.

Term deposit account

37

Clearing department

40

i.

Outward clearing

41

ii.

Inward clearing

43

Internship Report on MCB bank

Page 5
TABLE OF CONTANT
Remittances department

44

i.

Demand Draft (DD)

45

ii.

Pay order ( PO)

45

iii.

Online transfer

45

iv.

Call Deposit Receipt (CDR)

46

v.

Deposit slip

46

 References

Internship Report on MCB bank

48

Page 6
 VISION & MISION STATEMENT

Vision Statement
“To be the leading financial services providing, partnering with our customers for
a more prosperous and secure future.”

Mission Statement
“We are team of committed professionals, providing innovative and efficient
financial solutions to create and nature long term relationships with our
customers. In doing so, we ensure that our share holders can invest with
confidence in us.”

Internship Report on MCB bank

Page 7
BACKGROUND OF MCB bank

The MCB was established one month before the independence in June
1947. First head quarter in Calcutta and after independence it was shifted from
Calcutta to Dhaka and afterward its head quarter were shifted from Dhaka to
Karachi in 1948. Among the other 22 scheduled banks with 3525 branches
network nationalize on 01st January1974 through the nationalization of Bank act
1974, under the nationalization policy of the Government. MCB was also
nationalized and at that time of nationalization Premier Bank was merged in MCB
Bank Limited in 1974.

After the failure of the communism it was realizes through the world the idea
of nationalization was not correct and has no any positive effects on economy.
This idea developed especially in 1980 decade under which in sub continent of
Asia its importance was also realized. In Pakistan privatization and deregulation
policy was stared in1998 under this policy the first unit privatized was MCB with a
view to stable the economy and reduce the burden of national exchequer of other
sick units.

In 1990 this bank was announced for privatization on the ground that 51%
shares would be for general public out of which 26% shares would be offered to
particular party, which will take the administration of bank and lead by Mian
Muhammad Mansha who was the first chairman of MCB LTD.

Internship Report on MCB bank

Page 8
AWARDS
 Year 2011
2011 CFA Association Pakistan

Most stable of the year

2011 CFA Association Pakistan

Best Bank of the year

2011 Euro money

Best Bank in Pakistan

2011 ICAP/ICMAP

BCR Award2010-Banking sector

2011 SAFA

Join 2 nd Runner-up for BCR 2010

 Year 2010
2010 The Asian Banker

Strongest Bank in Pakistan

2010 The Asian Banker

Leadership Achievement Award

2010 MMT

Best Bank Led MMT Service

2010 ICAP / ICMAP

BCR Award 2009-Banking Sector

2010 SAFA

Certificate of Merit Award for BCR

2009
 Year 2009
2009 Asia money

Best Domestic Bank in Pakistan

2009 The Asset

Best Domestic Bank in Pakistan

 Year 2008
2008 Euro money

Best Bank in Asia

2008 Euro money

Best Bank in Pakistan

2008 Asia money

Best Domestic Bank in Pakistan

 Year 2006
2006 Asia money

Best Domestic Bank in Pakistan

2006 Euro money

Best Bank in Pakistan

Internship Report on MCB bank

Page 9
 Year 2004
2005 Asia money

Best Domestic Bank in Pakistan

2005 Euro money

Best Bank in Pakistan

 Year 2004
2004 Euro money

Best Bank in Pakistan

2004 Asia money

Best Domestic Bank in Pakistan

 Year 2003 Euro money

Best Bank in Pakistan

 Year 2001 Euro money

Best Bank in Pakistan

 Year 2000 Euro money

Best Bank in Pakistan

 VALUES

Integrity
We are the trustees of public funds and serve our community with
integrity. We believe in being the best at always doing the right thing. We
deliver on our responsibilities and commitments to our customers as well
as our colleagues.

Innovation
We encourage and reward people who challenge the status quo and think
beyond the boundaries of the conventional. Our teams work together for
the smooth and efficient implementation of ideas and initiatives.

Internship Report on MCB bank

Page 10
Excellence

We take personal responsibility for our role as leaders in pursuit of
excellence. We are a performance driven, result oriented organization
where merit is the only criterion for reward.

Customer Centricity

Our customers are at the heart of everything we do. We thrive on the
challenge of understanding their needs and aspirations, both realized and
unrealized. We make every effort to exceed customer expectations
through superior services and solutions.

Respect
We respect our customers’ values, beliefs, culture and history. We value
the equality of gender and diversity of experience and education that our
employees bring with them. We create an environment where each
individual is enabled to succeed.

Internship Report on MCB bank

Page 11
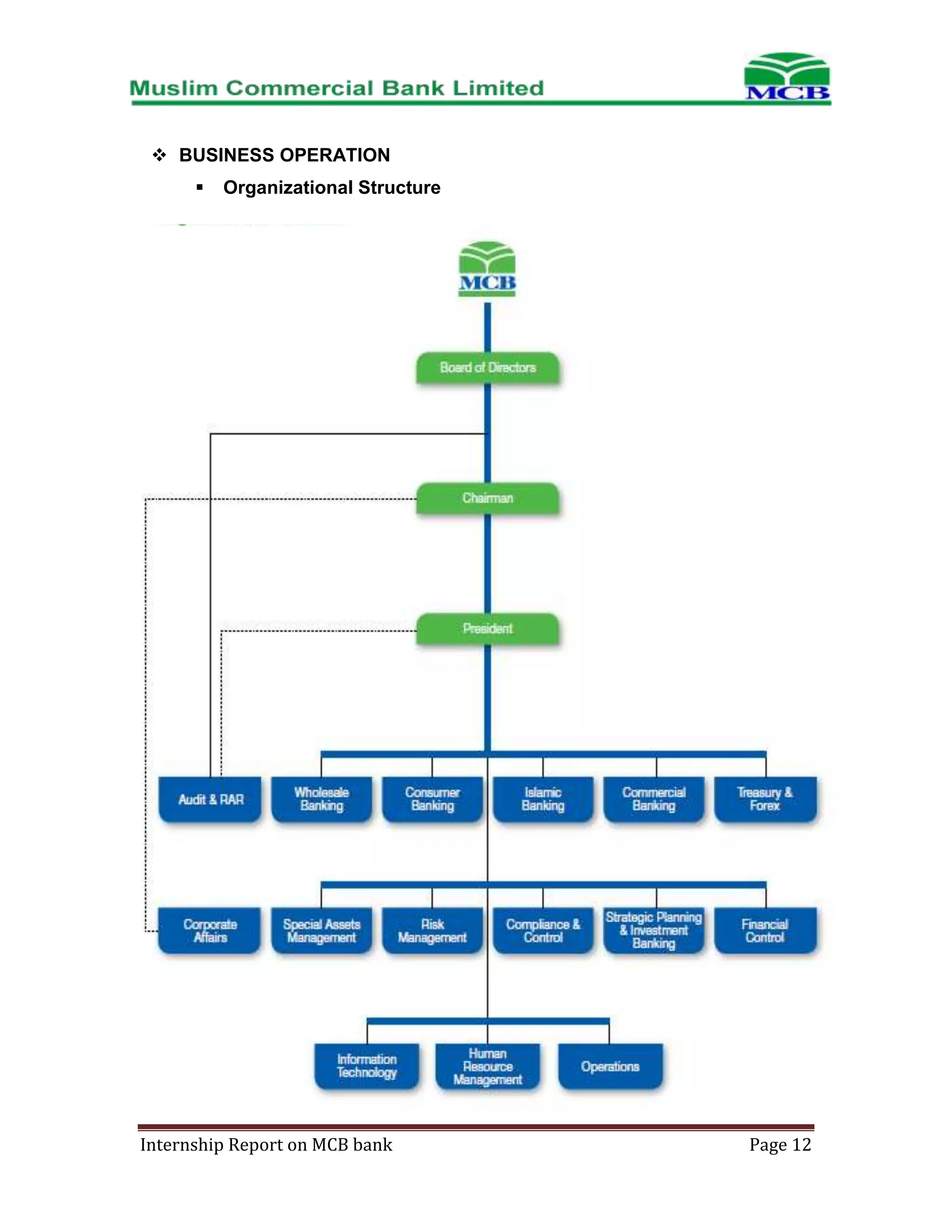
 BUSINESS OPERATION


Organizational Structure

Internship Report on MCB bank

Page 12
 Board of Directors
 Main Muhammad Mansha

(Non executive Director)

Chairman
 S.M. Muneer

(Non executive Director)

Vice Chairman
 Tariq Rafi

(Non executive Director)

 Shahzad Saleem

(Non executive Director)

 Sarmad Amin

(Non executive Director)

 Dati’ Muhammed Hussain

(Non executive Director)

 Dato’ Seri Ismail Shahudin

(Non executive Director)

 Main Raza Mansha

(Non executive Director)

 Main Ahmad Khan

(Non executive Director)

 Main Umer Mansha

(Non executive Director)

 Ahmad Alman Aslam

(Non executive Director)

 M.U.A Usmani

(Executive Director)

President & Chief Executive Officer
 Audit Committee
Tariq Rafi

(Non executive Director)

Aftab Ahmad Khan

(Non executive Director)

Dati’ Muhammed Hussain

(Non executive Director)

Dato’ Seri Ismail Shahudin

(Non executive Director)

Ahmad Alman Aslam

(Non executive Director)

 Chief Financial Officer

Salman Zafar Siddiqi

 Company Secretary

Abdus S. Sami

 Auditors

A. F. Forguson & Co.
Chartered Accountants

Internship Report on MCB bank

Page 13
Products& Services Provided by MCB bank
 MCB RETAIL BANKING
DEPOSIT ACCOUNTS

Current Account
Savings Account
Special Term Deposits
 MCB ONLINE SERVICES

MCB ATMs
MCB Call Centre
MCB Mobile
MCB Mobile ATM
MCB Online Banking
 MCB LOAN PRODUCTS

MCB Car4U
Business Sarmaya
Pyara Ghar
Easy Personal Loan
MCB Instant Finance
 MCB CARDS

MCB Smart Card
Debit Card
MCB Visa Credit Card
Internship Report on MCB bank

Page 14
 MCB INVESTMENT BANKING

Project & Structured Finance
Syndicated Loans and Debt Capital Markets
Quasi Equity/Hybrid Instruments
Equity Capital Raising
Advisory Services
Facility Administration
Commercial Banking

 MCB CORPORATE FINANCING

Working Capital Loans
Term Loans
Trade Finance Services
Cash Management
Transaction Banking Division
 MCB BANCASSURANCE
 MCB’S REMITTANCE
 MCB AGRICULTURE PRODUCTS
Shadabi Plan
Khushali Scheme
Tractor Finance Scheme
Aabiari Scheme
Grower Finance
Dairy & Meat Plan
Internship Report on MCB bank

Page 15
Murghbani Scheme
Baghbani
Mahigeri Schemz
 VIRTUAL BANKING

Deposit Schemes
Fund Based Facilities
Ijarah Products
Types of Ijarah
 Car Ijarah
 Equipment Ijarah
Murabahah
Musharika Equipment
 PRIVILEGE BANKING
 OTHER SERVICES
MCB MNET
MCB Salary Club
MCB Lockers
MCB SMS Banking
MCB Full Day Banking

Internship Report on MCB bank

Page 16
 SWOT Analysis
There are two part of SWOT Analysis
Internal Analysis
External Analysis



Internal Analysis
Strengths:
The strengths of MCB Bank are the following:
1. MCB is the first Pakistani privatized bank because of its quality
management, marketing, innovation in product and services is
performing well in financial market.
2. It has created a good reputation in the banking sector.
3. It has 1200+ branches on different places in Pakistan.
4. It has one of the nation’s largest ATM network with more than 500
ATMs covering 110 cities across the country and it is still growing.
5. It provides MCB mobile ATM for convenient world class banking
services.

Internship Report on MCB bank

Page 17
Weaknesses:

1. Mismanagement of time is the biggest mistake in MCB branches that
the official time of bank closing is 5:30pm but the staff is normally on
their seats till 7:00pm to 9:00pm.
2. Due to the lack of advertisement majority of the people are not well
aware about the products of MCB.
3. There is lack of specialized skill because of rotation policy of human
resource management.
4. Most of the staff and employees are dissatisfied due to low salaries as
compared to same position in other banks.
5. It is also seen that the staff complain about over loaded of work. It is
the reason that turnover ratio of MCB is increasing.
6. MCB has numbers of employees of the period when the MCB was
nationalized bank they cannot perform their duty as like employees in
other banks. They always show rude attitude that is not much
motivating for new customer.
7. There is lack of skills and training of employees.MCB have to gave
attention to improve the skills and abilities of the employees according
to modern banking requirements.

Internship Report on MCB bank

Page 18


External Analysis
Opportunities:

1. MCB bank can capture big portion of the market by expanding their
branches and ATM network to other countries.
2. MCB have to launch some new product or services like tele bank and
internet banking etc.
3. Media is powerful tool of communication.MCB have to use it for
advertisement of new product and severs provided by MCB bank. By
adverting MCB can create more new customers.
4. MCB bank has to start some kind of Social services or for culture
benefit. By doing this it can motivate its customer that you are
contributing in this services by parching and using MCB services.
5. Now the concept of Islamic banking is increasing in Pakistan. There is
opportunities that by creating Islamic branches all over the country and
fallow Islamic structure in those branches. It should also creat Islamic
product for customers

Threats:

1. In Pakistan the banking sector is growing rapidly and it has attracts the
business men to enter in banking sector. Some foreign banks have
started their business in Pakistan. Now MCB bank has to compete with
great effort by giving superior services.
2. From few years Pakistan is facing a lot of problems like energy crisis,
rising prices of product. Govt. of Pakistan is borrowing money from
State Bank of Pakistan and from commercial banks also and due to
lack of money to give to depositor many banks can cause to bankrupt.
3. Foreign banks are increasing in Pakistan
4. Foreign banks are providing attractive and new services to MCB
customer.
Internship Report on MCB bank

Page 19
 Marketing Strategy
MCB bank is using different kind of marketing Strategies to expand their
business. MCB bank is using marketing mix strategy for promotion. It is a set
of marketing tools which is used to find out the marketing objectives in the
target market.
These tools are classified into four factors named as

1. Product:
MCB bank has started new services and product to satisfy the
customers. Different kind of accounts are offered by the MCB bank to
attract the customers.

Mahana Khushali Plan :
It is a five year plan in which amount is deposited for five years
and return is given on monthly basis. By this play MCB bank is
targeting those people who want to save their money and want some
return on their investment.

Capital Growth Certificate plan:
This plan is offered to target those person that deposit their
amount for long period of time. According to this plan your deposited
amount will be double after five year.

Internship Report on MCB bank

Page 20
Night - Banking Services:
MCB has started these services on busy commercial centre for
the ease of their customer. Now traders and other client can deposit
their amount in these services centres till 8:00Pm.

There are many other products and services that the MCB bank had
lunched. By providing such kind of products MCB has attracted the
consumers from outside the bank market and core account from
competitors.

2. Price:
It is a critical marketing tool. It represent that what customer have to
pay against services received. It is the only element that creates revenue
for MCB bank. Some time pricing strategy is also used to set the price. In
the start prices were low but after creating the image MCB bank has
raised their charges. There come some objectives in setting the price
some of objectives are Maximization of profit, obtaining market share,
rate of return on investment etc.

3. Place
Place is used in since of distribution channel ,and distribution mean
that from where the seller makes his products available to the
buyers.MCb bank is using to important channels of distribution.

Bank Branches
Bank Credit Card

Internship Report on MCB bank

Page 21
Bank branches:
Bank branches are the most important channel of distribution for the
bank. Through these branches MCB is easily serving potential customers.
The largest portion of business is being generated from these branches.
The bank has also started Saturday banking in all big cities with ATN
network.

Bank Credit Cards:
MCB has made the contract with Master Card International and
made the ac cess of the card possible at 11 million outlets all over the
world. Due to use of this card there is rapidly increase in the usage of
banking services.

4. Promotion
MCB bank use this tool for different activities. BY using different
ways MCB is targeting the customers to use their product or services.
MCB Ltd has used this tool to spread information about their services and
product.

MCB bank is using four basic promotional tools for promotion and those
promotion tools are the following.

Advertising
Personal selling
Publicity
Sales promotion

Internship Report on MCB bank

Page 22
 Competitive Strategy

After making the mix structure of basic elements of marketing the banks
focus on growth strategies.
Growth strategy is further divided in to four strategies:

Market Penetration Strategy
Market Development Strategy
Product Development Strategy
Diversification Strategy

1. Market Penetration Strategy
With the help of this strategy the bank management first consider
either it could gain more market share or not with its current products in
their current markets.

2. Market Development Strategy:
In this it considers whether it can find or develop new markets for its
current products.

3. Product Development Strategy:
Then, it considers whether it can develop new products of impending
interest to its current markets.
 Diversification Strategy:
Finally it will review opportunities to develop new products for new
markets.
These strategies have been examined further as follows:

Internship Report on MCB bank

Page 23
Market penetration:
By using this strategy MCB bank is increasing its sale with existing
product in the existing market by means of increased and more effective
positioning and targeting, delivery and promotional activities.
Some basic strategies are:
Selling present services to new customers
Selling more services to present customers

Market development:
MCB is using this strategy to increase sale in new markets with
existing products and services.

Product development
This strategy is used to introduce the new product or services in the
existing market.

Diversification
It is also growth strategy and it is most difficult growth strategy for
bank. In this strategy the bank focuses on to grow new services and new
markets.

Internship Report on MCB bank

Page 24
 Business process Analysis

Internship Report on MCB bank

Page 25
Internship Report on MCB bank

Page 26
Internship Report on MCB bank

Page 27
 Business process Analysis
 HORIZONTAL ANALYSIS OF BALANCE SHEET

2011

2010

2009

100%

100%

100%

2008
100%

2007
100%

Assets
Cash Due from Banks

100

90.51

90.06

91.32

89.35

Other Assets Total

100

84.88

61.02

51.86

53.86

Net Loans

100

91.23

90.19

78.35

64.32

and 100

99.54

99.16

98.59

98.3

and

93.45

91.35

68.91

81.29

and 100

85.46

71.56

62.46

53.17

100

97.43

88.86

83.67

93.57

(87.25)

(68.96)

(56.36)

(62.77)

Land
Improvements
Building
Improvement 100
Furniture
Equipment
Gross Fixed Assets
Accumulated

Depreciation (100)
Net Fixed Assets

100

100.24

94.79

92.95

99.59

Intangibles

100

23.67

37.07

25.65

29.85

in

100

100

0.00

0.00

0.00

Current

100

87.22

38.44

40.18

0.00

100

83.99

82.35

77.09

66.29

Goodwill

(Cost

Excess)
Other

Non

Assets
Total Assets
Liabilities
Accounts Payable

0.00

345.92

185.35

0.00

17.49

Accrued Expenses

100

88.66

82.53

75.06

65.19

Long Term Debt

100

123.07

67.96

29.24

36.38

Total Debt

100

74.96

168.94

152.48

45.23

Def. Income Tax Lib.

0.00

0.00

0.00

0.00

509.0

Internship Report on MCB bank

Page 28
Minority

Interest

Liabilities

100.52

22.39

22.74

22.14

100

Other Liabilities Total

100

75.02

72.21

76.49

63.19

Total Liabilities

100

89.10

80.98

70.29

4.59

Common Stock Equity

100

79.99

62.82

53.33

48.48

Retained Earnings

100

95.09

87.79

75.89

65.92

Equity Gains or Losses

100

111.31

109.03

94.52

208.4

Equity Adjustments

100

110.01

110.34

94.26

56.85

100

96.68

89.58

77.12

87.07

and 100

89.99

82.0

71.09

66.29

Stockholders’ Equity

Total Equity
Total

Liabilities
Stock Equity

 HORIZONTAL ANALYSIS OF INCOME STATEMENT

2011

2010

2009

2008

2007

100%

100%

100%

100%

100%

Interest Income Bank

100

92.67

81.64

63.91

53.13

Total Interest Expense

100

93.10

81.31

48.22

35.09

Net Interest Income

100

92.24

81.98

79.02

71.68

Loan Loss Provision

100

106.96

126.31

117.65

50.47

Net Interest Income

100

88.59

70.02

69.45

76.93

Non Interest Income 100

91.88

96.73

84.45

70.57

After

Loan

Loss

Provision
Non-Operating
Expenses

Bank
Internship Report on MCB bank

Page 29
Non Interest Expense (100)

(85.94)

(75.56)

(62.62)

(46.3)

Bank
Pre Tax Income

100

94.28

85.00

89.02

108.9

Income Taxes

100

81.88

48.76

89.98

107.6

100

100.55

102.19

88.53

109.4

Net Income Available 100

100.55

102.19

88.53

109.4

Non-Recurring Events
Total Net Income

For Common stock
 VERTICAL ANALYSIS OF BALANCE SHEET

2011

2010

2009

2008

2007

100%

100%

100%

100%

100%

Cash Due from Banks

13.86

14.10

15.37

17.83

17.42

Other Assets Total

30.96

30.58

23.94

22.16

26.07

Net Loans

45.68

46.12

50.24

50.36

44.56

Land and Improvements

1.47

1.63

1.77

2.03

2.69

Building and Improvements

0.004

0.0048

0.049

0.0053

0.0054

Furniture and Equipment

0.008

0.0083

0.0075

0.0074

0.0067

Gross Fixed Assets

2.77

2.96

3.01

3.31

3.9

Accumulated Depreciation

(0.006)

(0.0055)

(0.0051)

(0.0048)

(0.0057)

Net Fixed Assets

2.16

2.41

2.5

2.83

3.33

Intangibles

0.00006

0.000018

0.000031

0.000025

0.000031

Goodwill (Cost in Excess)

0.0004

0.000054

0.00

0.00

0.00

Other Non Current Assets

0.0069

0.0066

0.0032

0.0039

0.00

Total Assets

100

100

100

100

100

Accounts Payable

0.00

0.0003

0.00019

0.00

0.00002

Accrued Expenses

0.0097

0.0096

0.0098

1.03

0.0096

Assets

Liabilities

Internship Report on MCB bank

Page 30
Long Term Debt

0.00008

0.00012

0.00004

0.00003

0.00004

Total Debt

2.31

1.93

4.77

4.96

1.58

Def. Income Tax Lib.

0.00

0.00

0.00

0.00

0.0066

Minority Interest Liabilities

0.0004

0.00047

0.00012

0.00014

0.00014

Other Liabilities Total

2.45

2.04

2.16

2.57

2.33

Total Liabilities

88.27

87.39

87.17

87.27

84.59

Common Stock Equity

1.46

1.29

1.13

1.09

1.06

Retained Earnings

7.72

8.16

8.26

8.2

7.68

Equity Unrealized

1.95

2.42

2.62

2.6

6.15

Equity Adjustments

0.0059

0.0072

0.0079

0.0078

0.0050

Total Equity

11.73

12.6

12.82

12.72

15.4

100

100

100

100

2008
100%

2007
100%

Stockholders’ Equity

Total Liabilities and Stock 100
Equity

 VERTICAL ANALYSIS OF INCOME STATEMENT

2011
100%

2010
100%

Interest Income Bank

540.26

498.94

Total Interest Expense

(273.92)

(253.63)

2009
100%
431.61
(217.93)

389.97

262.16

(152.27)

(87.79)

Net Interest Income

266.32

244.32

213.67

237.7

174.36

Loan Loss Provision

(52.83)

(56.20)

(65.30)

(70.21)

(24.35)

Net Interest Income

213.50

188.12

148.37

167.49

150.01

101.92

105.57

106.39

71.89

(125.62)

(75.19)

after Loan Loss Provision
Non-Operating Expenses
Non

Interest

Income 111.53

Bank
Non Interest Exp. Bank

(177.58)

Internship Report on MCB bank

(151.77)

(131.30)

Page 31
Pre Tax Income

147.45

138.25

122.64

148.26

146.70

Income Taxes

(47.46)

(38.65)

(22.65)

(48.24)

(46.64)

Minority Interest

0.000001

0.0039

0.000098

5

(0.00019

(0.00061)

)

Non-Recurring Events
Total Net Income

100

100

100

100

100

Net Income Available

100

100

100

100

100

For

Common

Stock

Holder

Internship Report on MCB bank

Page 32
Internship Report on MCB bank

Page 33
 Assets of MCB bank is increased by 15% to Rs. 653 Billion
 Deposits is increased to Rs. 491 Billion
 Gross advances came down Rs. 248 Billion
 Share holder Equity is creased to Rs. 79 Billion
 Profit after tax is increased to Rs. 19.4 Billion
 Income from dealing in foreign currencies increased by 46%
 Return on assets improved from 3.13% in 2010 to 3.18 in 2011.
 Earnings per share is increased to Rs. 23.23 in 2011as compared
to Rs.20.18 in 2010

Internship Report on MCB bank

Page 34
Details plan of my internship program
 Introduction of branch:

I have done my six weeks internship from MCB bank limited (1186)
Masoom Shah Road Multan under the branch manager Shahid Mahmood.
This is a online branch of MCB bank and this branch is doing good business. The
question comes in how?

Reasons behind this are firstly, when the branch

manager joins this branch he brings some account with him. Secondly, this
branch is on exact location on the main road and different are around it. Thirdly,
the Staff of this branch is much cooperated they work like a time that’s why the
working of management is very smooth and efficient. Finally, this branch have
very good contact and the relation with the shops business entities and the other
sound parties as well to increase the deposit of the branch and maintain the
efficiency of the work and enhance the organization.
The branch manager Shahid Mahmood introduced me with staff members and
guided me about different functions being operated within the organization.

 Starting and the ending dates of my internship

Starting and the ending dates of my internship program in the MCB bank limited
(1186) Masoom Shah Road Multan.

Starting Date: September 25, 2012
Ending Date: August 05, 2012

Internship Report on MCB bank

Page 35
 Names of the departments where I have worked during my internship
duration

1. Account opening department
2. Clearing department
3. Remittances department

1. Account Opening Department
I have worked one week in account opening department. It is the most
important department of any branch of any bank because all the working of the
bank is based on the account. It is the first step between the customer and
banks. I opened new accounts some for new customers and some for old
customers because they want to operate more than one account.

There are different types of accounts in MCB bank limited which are offered to its
customers. Different accounts has different benefits different charges different
minimum balance requirement and different purposes.
There are three types of account.
1. Current account
2. Saving account
3. Term deposit account
 Current Account:

MCB Bank offers a variety of current accounts to provide to the
everyday transactional needs of various customers. These accounts ensure ease
and freedom to bank from any of the 1100+ branches across the country.

The different accounts include:
i.

Normal Current Account that has 10,000 rupees minimum balance
requirement.

Internship Report on MCB bank

Page 36
ii.

Business

Account

that

has

50,000

rupees

minimum

balance

requirement. It is offering free online transactions, Demand Drafts, Pay
Orders and lots more to meet the day to day business requirements
iii.

Current Life Account which offers the security of life insurance free of
cost and for all others, the conventional Current Account.

Note: If the balance goes down from the minimum balance required then the
bank will be charged Rs.50 as per mint.
 Saving Account:

MCB Bank offers a wide array of savings products that suit short term
growth & transactional needs. Our savings accounts offer attractive profit rates
as well as flexibility to transact.

i.

PLS Saving Account has no minimum balance requirement and it offer
profit rate on semi annually balance.

ii.

Xtra Saving Account is targeted for customers having Rs. 5 million +
deposit and it offer profit rate on quarterly balance.

iii.

365 Gold Account offers profit rate on daily balance

In addition, two unique products: Smart Savings and Savings Maximizer are
special saving accounts run solely via debit cards and other remote banking
channels, offering a very competitive rate to both high and low end savers.
 Term Deposit Account:

MCB Term Deposit offer attractive short to mid-term investment options
with flexibility, convenience and security. With various tenor options available,
customers can choose one that suits their needs. This is combined with different
profit payout options and the added facility of being able to avail credit facility
against their deposits.
Internship Report on MCB bank

Page 37
To open term deposit account the minimum balance requirement is one lack
rupees. Term deposit account can be opened for one month, three month, six
month, one year, three year, and five year. The account will be closed after the
term then new account will be open on the demand of customer.
MCB bank limited is offering some other types of account these are mention
below.

 Basic Banking Account:

MCB bank is offering these services to those people who have low
income without any charges. No Zakat is deducted from their balance and there
is no profit no loss on this account.


Khushali Bachat Account:

It offer profit rate on semi annually balance.
For opening of new accounts there are required some documents

For individual account

Account opening form
Attested photocopy of computerize National Identity Card or Passport of
individual.
In case of salaried person, attested copy of his or her service card or any
other acceptable evidence of service, including, but not limited to a
certificate from employer.
If the person has his or her own business then the letter pad copy is
needed.
Internship Report on MCB bank

Page 38
In case of illiterate person, two receipt passport size photographs of the
new account holder besides taking his right and thumb impression on the
specimen signature card.

For Joint Stock Companies Account

Certified copies of
Resolution of board of directors for opening of account specifying the
person or person’s authorized to operate the company account.
Memorandum and Article of Association
Certificate of incorporation
Certificate of commencement of business
Attested photo of Computerized National Identity Card of all Directors.
List of Directors in from-29 issued for the Register Joint Stock Companies.

For Partnership Account

Attested photocopy of computerize National Identity Card
Attested copy of “ Partnership Deed” or “letter of Partnership”
Attested copy of Registration Certificate with Registrar of the firm. In case
of Partnership is unregistered, this fact should be clearly mentioned on the
Customer Relationship form.
Authority Letter in original, in favor of the person or other person who is
authorized by the partners.

Account Opening Form is filled and necessary documents are attached with this
Form and are sent to main Branch. After verification the main branch send mail
of verification then the new is activated.
Internship Report on MCB bank

Page 39
2. Cleaning department
I have worked two weeks (2nd ad 3th ) in clearing department. I learned
the functions and work which are performed by this department. This is the
important department of any bank.
General banking officer (GPO) Shahid Akhtar Wahla taught me about clearing.
He told me that it is a process in which the banker settle their mutual account by
claiming the arising account of various instruments presented by one bank drawn
on the other bank either the bank is in the same city or out of city. Suppose an
NBP account-holder gives a crosscheck for MCB. Similarly, MCB accountholders give check to people having accounts in other banks; these all banks
need to clear their overall balances with each other. The clearing department
does this.

Clearing checks
MCB
Account-holder
X

NBP
Account-holder

Cross check

Y

NBP Bank

MCB Deposited

In clearing we deal with the cheques of other banks or other branches of
MCB. The clearing is done with the help of NIFT (National Institutional Facilitation
Technologies). It is the institute which the state bank has hired for the collection
of clearing cheques of each branch and it plays middle man role between each
branch with State Bank of Pakistan.

He told me that clearing are of two types
 Outward clearing
 Inward clearing

Internship Report on MCB bank

Page 40
 Outward clearing

Out ward clearing is that the settle of claims of our branch of MCB bank
but drawn on other branches of MCB or on other banks .These cheques are
deposited by our customer in our MCB branch and then our MCB bank branch
present it in out ward clearing.

GPO told me that there are three types of out ward clearing.
i.

Normal clearing

ii.

Someday clearing

iii.

Intercity clearing

Before starting clearing GPO gave me the first task to record the detail of
cheques in the cheque Collection ( CC ) ledger. The detail includes pay account
number, cheque number, cheque amount, bank name of which the cheque is.
And I wrote the all amount of all cheques on Add list and add it. Two copies were
made one original and second carbon copy. I attached add list and all the bank
copy of deposit slip which were filled from customer in the CC ledger. GPO
appreciated me that your calculation is good. The same task is done either it is
Normal, Same day, or intercity clearing.

These are the following detail are required in Clearing Register.

1. Serial No.
2. Account no. of the depositor
3. Depositor name
4. Drawer
5. Drawee
6. Cheque No.
7. Amount of the cheque

Internship Report on MCB bank

Page 41
 Normal clearing

Normal clearing is made at afternoon which would be present on next
day.Two stamps are stamped one on front of clearing date stamp and one on
back manager stamp that payee account will be credited with signature. It
deals with in city. Time limit of this type of clearing is two days. Return on paid
charges are Rs.300 which are deducted from the depositor account is case of
retire of cheque.
 Same day clearing

Same day is made initial working hours and are presented on the
same day. Two stamps are stamped on frount of the cheque and one on back
of the cheque. On front side, one stamp of Same day clearing and second
stamp of clearing date on which cheque has to present. On back side,
manger stamp that payee account will be credited, and manager signature
also. Its charges are Rs.350 only charges that are deducted from the account
of holder account.

 Intercity clearing

Where there is State Bank of Pakistan then the clearing is done by
NIFT and if not then another institute is worked so CC ( cheque collection ) is
made. Three stamps are stamped two on front side and one on back side.

On front side one stamp of intercity clearing and other is clearing date on
which it has to present. On back side manager stamp that payee account will
be credited and manger signature also.

Internship Report on MCB bank

Page 42
Charges for intercity clearing
MCB

0.15% of total amount of cheque including 75 rupees posting

charges
(Minimum charges are 100 rupees)
For other banks 0.25% of total amount of cheque.
Excise duty 0.16%

In paid charges are 500+75posting charges

In case of normal clearing, detail information is recorded the detail in ledger. A
clearing schedule slip is arranged with the branch code stamp, total amount and
number of instruments and add list is also attached with clearing schedule slip
then a plastic seal number is required which is written on the seal.
After matching the detail of clearing Register with clearing schedule slip all
the instruments, add list, outline page are putted in an envelope and packed in
NIFT bag and that NIFT bag is closed with that plastic seal. This is to ensure
additional safety. When the seal is opened then the bank will not receive that
bag., If the seal number on the bag and on the bundle cover does not match in
this case it is a suggestion that some sort of changes has been made the strict
action are taken by NIFT and the Bank consequently.
The procedure is same for same day clearing and intercity clearing.
 Inward clearing

In inward clearing other banks or other branches of MCB also settle their
account by claiming the instruments which are drawn by the other bank
customers or other branches of MCB bank. This is inward clearing other banks
sent instrument to our branch which are drawn on us.

There are few things which are included in inward clearing.
Internship Report on MCB bank

Page 43
a. The cheques should be cross cheques or there should be cross stamp on
face side of the cheque.
b. Clearing stamp on the front side of the instruments.
c. The clearing stamp dated should be of the next working day
d. Manger stamp that Payees account is credited

on the bake of the

instruments and signature on the stamp
e. The signature is to be verified before entering into computer and then the
cheque is posted and drafted.

3. Remittance Department
I have worked two weeks (4th and 5th ) In Remittance Department. We
deal with different functions and different instruments in this department.
Those instruments and function are:
1. Demand Draft (DD)
2. Pay order ( PO)
3. Online transfer or internal transfer
4. Call Deposit Receipt (CDR)
5. Deposit slip

1. Demand Draft (DD)

Demand draft is like an instrument and is issued on the demand of the
customer.DD has abominate the extra burden of the currency. It is payable on
the demand when the customer want it. It is issued by the one branch of the bank
and is payable by another branch of the same bank.

Information required for DD

Internship Report on MCB bank

Page 44
 Beneficiary Details

Beneficiary Name
Bank or Branch Name and address
Purpose of remittance

2. Pay order (PO)

PO is the kind of instruments and it is the property of customer. It is
used for the payment of admission fee, tender or for payments of dealing.
In case of PO the issue bank and paying will be the same but branches may be
different in that city. It flows within the city.

3. Online Transfer

The amount can be transfer from one account to another account either
the account is of that branch or any branch of MCB in any city.
If the amount is being transferred through cheque then online charges are
Commission

Rs.125

Excise duty

Rs.020

Total charges

Rs.145

If the amount is being transferred through Cash then the charges are different. If
the amount is less than Rs. 25000 then
Commission

Rs.150

Excise duty

Rs. 024

Total Charges

Rs. 174

If amount exceed from Rs.25000 then the taxes is also applied due to this total
charges also changed.

Internship Report on MCB bank

Page 45
Information required for online
 Beneficiary Details
Beneficiary Name
Bank or Branch Name and address
Purpose of remittance
 Applicant Detail
Name or Title off account
Account number
CNIC or Passport No.(for Non Account Holder)
Signature of Applicant

4. Call Deposit Receipt (CDR)

It is highly liquefied instrument which can be cashed at any time on the
demand of customer. it is used for tender purpose.CDR show that the specific
mentioned account is present in between customer and other party with which
deal is being done. In this case issue and paying branch is same.

5. Deposit Slip

There are two copies of deposit slip one is for bank use and other for
customer use. We fill deposit slip in case of cash deposit in account holder
account and when any cheques come in the branch.
In my last week (6th) of internship period I have collected the information related
to my internship. At end of last week Branch manager Shahid Mahnood taken my

Internship Report on MCB bank

Page 46
test what I were learned from the organization and then fill my evaluation form
and gave the internship letter to me.

This was the worked that I had learned from MCB bank limited. I have used great
effort to learn about banking sector hoped that this effort will provide me
opportunities. It is great edge for me in the job market. It gave a lot of confidence
that to deal the customers. It will create positive impact on my future.

Internship Report on MCB bank

Page 47
REFFERENCES
 http://www.mcb.com.pk/mcb/about_mcb.asp
 http://www.mcb.com.pk/psc/accounts/basic_account.asp
 http://www.mcb.com.pk/mcb/our_values.asp
 http://www.mcb.com.pk/mcb/awards_accolades.asp
 Annual Report 2011 of MCB bank limitd

Internship Report on MCB bank

Page 48
Internship Report on MCB bank

Page 49
Internship Report on MCB bank

Page 50
Internship Report on MCB bank

Page 51
Internship Report on MCB bank

Page 52

Mcb internship report

  • 1.
    COMSATS Institute ofInformation Technology, Lahore Department of Management Sciences Internship Report On MCB Bank Limited Masoom Shah Road Multan SUBMITTED TO: ZAINB AKRAM (Lecturer) SUBMITTED BY: MAZHAR ABBAS BBA-SP10-036 DATED: Sep 24, 2012 COMSATS Institute of Information Technology, Defiance Road Lahore Internship Report on MCB bank Page 1
  • 2.
    EXECUTIVE SUMMARY I havedone my internship in MCB Bank limited (Muslim Commercial Bank Limited). The main purpose of internship was to learn, by working in practical environment and to apply the knowledge acquired during the studies. There was only one department named as general banking. I had worked in Remittance, where I filled Pay Order, Online transfer, Demand Draft, Call Deposit Receipt forms. I did all type of clearing named as Normal Clearing, Same Day Clearing, and Intercity Clearing. I have opened new account for new customer. I successfully completed the entire tasks that were assigned to me. During the six week time period of my internship I learned about different things that how the Branch Manager deals with the customers and Staff. I learned that what kinds of documents are required for different kinds of financing activities or opening new account etc. Those things which I have mentioned above have been discussed in detail and all the procedures have been describe thoroughly. In this report there detail back ground, vision and mission statement and business operation (organization Structure, SWOT Analysis, Marketing Strategy, Competitive Strategy, Business Process Analysis) and some relative material of MCB Bank Limited. I have done my best I hope to ALLAH that this report will provide a complete and clear image of Muslim Commercial Bank Limited. Internship Report on MCB bank Page 2
  • 3.
    Internship Report onMCB bank Page 3
  • 4.
    Acknowledgement First of allI thanks to ALLAH that HE gave me courage and ability to do this difficult task. Secondly, I see that the credit goes to my loving parents and my respected teachers who make me able to be at this position. Finally I thankful to all the staff members of MCB limited Bank (Masoom Shah Road Multan1186) Specially the Branch manager Shahid Mahmood and General Banking officer Shaid Akhtir Walha. Internship Report on MCB bank Page 4
  • 5.
    TABLE OF CONTANT ExecutiveSummery 02 Dedication 03 Acknowledgement 04  Vision and Mission 07  Background 08 Awards 09 Values 10  Business Operation  Organizational Structure 12 Board of Directors 13 Products & Services 14  SWOT Analysis i. Internal Analysis 17 ii. External Analysis 19  Marketing Strategy 20  Competitive strategy 23  Business Process Analysis a. Horizontal analysis of Balance Sheet 28 b. Horizontal analysis of Income Statement 29 c. Horizontal analysis of Balance Sheet 30 d. Horizontal analysis of Income Statement 31  Plan of internship program Account opening department 35 36 i. Current account 36 ii. Saving Account 37 iii. Term deposit account 37 Clearing department 40 i. Outward clearing 41 ii. Inward clearing 43 Internship Report on MCB bank Page 5
  • 6.
    TABLE OF CONTANT Remittancesdepartment 44 i. Demand Draft (DD) 45 ii. Pay order ( PO) 45 iii. Online transfer 45 iv. Call Deposit Receipt (CDR) 46 v. Deposit slip 46  References Internship Report on MCB bank 48 Page 6
  • 7.
     VISION &MISION STATEMENT Vision Statement “To be the leading financial services providing, partnering with our customers for a more prosperous and secure future.” Mission Statement “We are team of committed professionals, providing innovative and efficient financial solutions to create and nature long term relationships with our customers. In doing so, we ensure that our share holders can invest with confidence in us.” Internship Report on MCB bank Page 7
  • 8.
    BACKGROUND OF MCBbank The MCB was established one month before the independence in June 1947. First head quarter in Calcutta and after independence it was shifted from Calcutta to Dhaka and afterward its head quarter were shifted from Dhaka to Karachi in 1948. Among the other 22 scheduled banks with 3525 branches network nationalize on 01st January1974 through the nationalization of Bank act 1974, under the nationalization policy of the Government. MCB was also nationalized and at that time of nationalization Premier Bank was merged in MCB Bank Limited in 1974. After the failure of the communism it was realizes through the world the idea of nationalization was not correct and has no any positive effects on economy. This idea developed especially in 1980 decade under which in sub continent of Asia its importance was also realized. In Pakistan privatization and deregulation policy was stared in1998 under this policy the first unit privatized was MCB with a view to stable the economy and reduce the burden of national exchequer of other sick units. In 1990 this bank was announced for privatization on the ground that 51% shares would be for general public out of which 26% shares would be offered to particular party, which will take the administration of bank and lead by Mian Muhammad Mansha who was the first chairman of MCB LTD. Internship Report on MCB bank Page 8
  • 9.
    AWARDS  Year 2011 2011CFA Association Pakistan Most stable of the year 2011 CFA Association Pakistan Best Bank of the year 2011 Euro money Best Bank in Pakistan 2011 ICAP/ICMAP BCR Award2010-Banking sector 2011 SAFA Join 2 nd Runner-up for BCR 2010  Year 2010 2010 The Asian Banker Strongest Bank in Pakistan 2010 The Asian Banker Leadership Achievement Award 2010 MMT Best Bank Led MMT Service 2010 ICAP / ICMAP BCR Award 2009-Banking Sector 2010 SAFA Certificate of Merit Award for BCR 2009  Year 2009 2009 Asia money Best Domestic Bank in Pakistan 2009 The Asset Best Domestic Bank in Pakistan  Year 2008 2008 Euro money Best Bank in Asia 2008 Euro money Best Bank in Pakistan 2008 Asia money Best Domestic Bank in Pakistan  Year 2006 2006 Asia money Best Domestic Bank in Pakistan 2006 Euro money Best Bank in Pakistan Internship Report on MCB bank Page 9
  • 10.
     Year 2004 2005Asia money Best Domestic Bank in Pakistan 2005 Euro money Best Bank in Pakistan  Year 2004 2004 Euro money Best Bank in Pakistan 2004 Asia money Best Domestic Bank in Pakistan  Year 2003 Euro money Best Bank in Pakistan  Year 2001 Euro money Best Bank in Pakistan  Year 2000 Euro money Best Bank in Pakistan  VALUES Integrity We are the trustees of public funds and serve our community with integrity. We believe in being the best at always doing the right thing. We deliver on our responsibilities and commitments to our customers as well as our colleagues. Innovation We encourage and reward people who challenge the status quo and think beyond the boundaries of the conventional. Our teams work together for the smooth and efficient implementation of ideas and initiatives. Internship Report on MCB bank Page 10
  • 11.
    Excellence We take personalresponsibility for our role as leaders in pursuit of excellence. We are a performance driven, result oriented organization where merit is the only criterion for reward. Customer Centricity Our customers are at the heart of everything we do. We thrive on the challenge of understanding their needs and aspirations, both realized and unrealized. We make every effort to exceed customer expectations through superior services and solutions. Respect We respect our customers’ values, beliefs, culture and history. We value the equality of gender and diversity of experience and education that our employees bring with them. We create an environment where each individual is enabled to succeed. Internship Report on MCB bank Page 11
  • 12.
     BUSINESS OPERATION  OrganizationalStructure Internship Report on MCB bank Page 12
  • 13.
     Board ofDirectors  Main Muhammad Mansha (Non executive Director) Chairman  S.M. Muneer (Non executive Director) Vice Chairman  Tariq Rafi (Non executive Director)  Shahzad Saleem (Non executive Director)  Sarmad Amin (Non executive Director)  Dati’ Muhammed Hussain (Non executive Director)  Dato’ Seri Ismail Shahudin (Non executive Director)  Main Raza Mansha (Non executive Director)  Main Ahmad Khan (Non executive Director)  Main Umer Mansha (Non executive Director)  Ahmad Alman Aslam (Non executive Director)  M.U.A Usmani (Executive Director) President & Chief Executive Officer  Audit Committee Tariq Rafi (Non executive Director) Aftab Ahmad Khan (Non executive Director) Dati’ Muhammed Hussain (Non executive Director) Dato’ Seri Ismail Shahudin (Non executive Director) Ahmad Alman Aslam (Non executive Director)  Chief Financial Officer Salman Zafar Siddiqi  Company Secretary Abdus S. Sami  Auditors A. F. Forguson & Co. Chartered Accountants Internship Report on MCB bank Page 13
  • 14.
    Products& Services Providedby MCB bank  MCB RETAIL BANKING DEPOSIT ACCOUNTS Current Account Savings Account Special Term Deposits  MCB ONLINE SERVICES MCB ATMs MCB Call Centre MCB Mobile MCB Mobile ATM MCB Online Banking  MCB LOAN PRODUCTS MCB Car4U Business Sarmaya Pyara Ghar Easy Personal Loan MCB Instant Finance  MCB CARDS MCB Smart Card Debit Card MCB Visa Credit Card Internship Report on MCB bank Page 14
  • 15.
     MCB INVESTMENTBANKING Project & Structured Finance Syndicated Loans and Debt Capital Markets Quasi Equity/Hybrid Instruments Equity Capital Raising Advisory Services Facility Administration Commercial Banking  MCB CORPORATE FINANCING Working Capital Loans Term Loans Trade Finance Services Cash Management Transaction Banking Division  MCB BANCASSURANCE  MCB’S REMITTANCE  MCB AGRICULTURE PRODUCTS Shadabi Plan Khushali Scheme Tractor Finance Scheme Aabiari Scheme Grower Finance Dairy & Meat Plan Internship Report on MCB bank Page 15
  • 16.
    Murghbani Scheme Baghbani Mahigeri Schemz VIRTUAL BANKING Deposit Schemes Fund Based Facilities Ijarah Products Types of Ijarah  Car Ijarah  Equipment Ijarah Murabahah Musharika Equipment  PRIVILEGE BANKING  OTHER SERVICES MCB MNET MCB Salary Club MCB Lockers MCB SMS Banking MCB Full Day Banking Internship Report on MCB bank Page 16
  • 17.
     SWOT Analysis Thereare two part of SWOT Analysis Internal Analysis External Analysis  Internal Analysis Strengths: The strengths of MCB Bank are the following: 1. MCB is the first Pakistani privatized bank because of its quality management, marketing, innovation in product and services is performing well in financial market. 2. It has created a good reputation in the banking sector. 3. It has 1200+ branches on different places in Pakistan. 4. It has one of the nation’s largest ATM network with more than 500 ATMs covering 110 cities across the country and it is still growing. 5. It provides MCB mobile ATM for convenient world class banking services. Internship Report on MCB bank Page 17
  • 18.
    Weaknesses: 1. Mismanagement oftime is the biggest mistake in MCB branches that the official time of bank closing is 5:30pm but the staff is normally on their seats till 7:00pm to 9:00pm. 2. Due to the lack of advertisement majority of the people are not well aware about the products of MCB. 3. There is lack of specialized skill because of rotation policy of human resource management. 4. Most of the staff and employees are dissatisfied due to low salaries as compared to same position in other banks. 5. It is also seen that the staff complain about over loaded of work. It is the reason that turnover ratio of MCB is increasing. 6. MCB has numbers of employees of the period when the MCB was nationalized bank they cannot perform their duty as like employees in other banks. They always show rude attitude that is not much motivating for new customer. 7. There is lack of skills and training of employees.MCB have to gave attention to improve the skills and abilities of the employees according to modern banking requirements. Internship Report on MCB bank Page 18
  • 19.
     External Analysis Opportunities: 1. MCBbank can capture big portion of the market by expanding their branches and ATM network to other countries. 2. MCB have to launch some new product or services like tele bank and internet banking etc. 3. Media is powerful tool of communication.MCB have to use it for advertisement of new product and severs provided by MCB bank. By adverting MCB can create more new customers. 4. MCB bank has to start some kind of Social services or for culture benefit. By doing this it can motivate its customer that you are contributing in this services by parching and using MCB services. 5. Now the concept of Islamic banking is increasing in Pakistan. There is opportunities that by creating Islamic branches all over the country and fallow Islamic structure in those branches. It should also creat Islamic product for customers Threats: 1. In Pakistan the banking sector is growing rapidly and it has attracts the business men to enter in banking sector. Some foreign banks have started their business in Pakistan. Now MCB bank has to compete with great effort by giving superior services. 2. From few years Pakistan is facing a lot of problems like energy crisis, rising prices of product. Govt. of Pakistan is borrowing money from State Bank of Pakistan and from commercial banks also and due to lack of money to give to depositor many banks can cause to bankrupt. 3. Foreign banks are increasing in Pakistan 4. Foreign banks are providing attractive and new services to MCB customer. Internship Report on MCB bank Page 19
  • 20.
     Marketing Strategy MCBbank is using different kind of marketing Strategies to expand their business. MCB bank is using marketing mix strategy for promotion. It is a set of marketing tools which is used to find out the marketing objectives in the target market. These tools are classified into four factors named as 1. Product: MCB bank has started new services and product to satisfy the customers. Different kind of accounts are offered by the MCB bank to attract the customers. Mahana Khushali Plan : It is a five year plan in which amount is deposited for five years and return is given on monthly basis. By this play MCB bank is targeting those people who want to save their money and want some return on their investment. Capital Growth Certificate plan: This plan is offered to target those person that deposit their amount for long period of time. According to this plan your deposited amount will be double after five year. Internship Report on MCB bank Page 20
  • 21.
    Night - BankingServices: MCB has started these services on busy commercial centre for the ease of their customer. Now traders and other client can deposit their amount in these services centres till 8:00Pm. There are many other products and services that the MCB bank had lunched. By providing such kind of products MCB has attracted the consumers from outside the bank market and core account from competitors. 2. Price: It is a critical marketing tool. It represent that what customer have to pay against services received. It is the only element that creates revenue for MCB bank. Some time pricing strategy is also used to set the price. In the start prices were low but after creating the image MCB bank has raised their charges. There come some objectives in setting the price some of objectives are Maximization of profit, obtaining market share, rate of return on investment etc. 3. Place Place is used in since of distribution channel ,and distribution mean that from where the seller makes his products available to the buyers.MCb bank is using to important channels of distribution. Bank Branches Bank Credit Card Internship Report on MCB bank Page 21
  • 22.
    Bank branches: Bank branchesare the most important channel of distribution for the bank. Through these branches MCB is easily serving potential customers. The largest portion of business is being generated from these branches. The bank has also started Saturday banking in all big cities with ATN network. Bank Credit Cards: MCB has made the contract with Master Card International and made the ac cess of the card possible at 11 million outlets all over the world. Due to use of this card there is rapidly increase in the usage of banking services. 4. Promotion MCB bank use this tool for different activities. BY using different ways MCB is targeting the customers to use their product or services. MCB Ltd has used this tool to spread information about their services and product. MCB bank is using four basic promotional tools for promotion and those promotion tools are the following. Advertising Personal selling Publicity Sales promotion Internship Report on MCB bank Page 22
  • 23.
     Competitive Strategy Aftermaking the mix structure of basic elements of marketing the banks focus on growth strategies. Growth strategy is further divided in to four strategies: Market Penetration Strategy Market Development Strategy Product Development Strategy Diversification Strategy 1. Market Penetration Strategy With the help of this strategy the bank management first consider either it could gain more market share or not with its current products in their current markets. 2. Market Development Strategy: In this it considers whether it can find or develop new markets for its current products. 3. Product Development Strategy: Then, it considers whether it can develop new products of impending interest to its current markets.  Diversification Strategy: Finally it will review opportunities to develop new products for new markets. These strategies have been examined further as follows: Internship Report on MCB bank Page 23
  • 24.
    Market penetration: By usingthis strategy MCB bank is increasing its sale with existing product in the existing market by means of increased and more effective positioning and targeting, delivery and promotional activities. Some basic strategies are: Selling present services to new customers Selling more services to present customers Market development: MCB is using this strategy to increase sale in new markets with existing products and services. Product development This strategy is used to introduce the new product or services in the existing market. Diversification It is also growth strategy and it is most difficult growth strategy for bank. In this strategy the bank focuses on to grow new services and new markets. Internship Report on MCB bank Page 24
  • 25.
     Business processAnalysis Internship Report on MCB bank Page 25
  • 26.
    Internship Report onMCB bank Page 26
  • 27.
    Internship Report onMCB bank Page 27
  • 28.
     Business processAnalysis  HORIZONTAL ANALYSIS OF BALANCE SHEET 2011 2010 2009 100% 100% 100% 2008 100% 2007 100% Assets Cash Due from Banks 100 90.51 90.06 91.32 89.35 Other Assets Total 100 84.88 61.02 51.86 53.86 Net Loans 100 91.23 90.19 78.35 64.32 and 100 99.54 99.16 98.59 98.3 and 93.45 91.35 68.91 81.29 and 100 85.46 71.56 62.46 53.17 100 97.43 88.86 83.67 93.57 (87.25) (68.96) (56.36) (62.77) Land Improvements Building Improvement 100 Furniture Equipment Gross Fixed Assets Accumulated Depreciation (100) Net Fixed Assets 100 100.24 94.79 92.95 99.59 Intangibles 100 23.67 37.07 25.65 29.85 in 100 100 0.00 0.00 0.00 Current 100 87.22 38.44 40.18 0.00 100 83.99 82.35 77.09 66.29 Goodwill (Cost Excess) Other Non Assets Total Assets Liabilities Accounts Payable 0.00 345.92 185.35 0.00 17.49 Accrued Expenses 100 88.66 82.53 75.06 65.19 Long Term Debt 100 123.07 67.96 29.24 36.38 Total Debt 100 74.96 168.94 152.48 45.23 Def. Income Tax Lib. 0.00 0.00 0.00 0.00 509.0 Internship Report on MCB bank Page 28
  • 29.
    Minority Interest Liabilities 100.52 22.39 22.74 22.14 100 Other Liabilities Total 100 75.02 72.21 76.49 63.19 TotalLiabilities 100 89.10 80.98 70.29 4.59 Common Stock Equity 100 79.99 62.82 53.33 48.48 Retained Earnings 100 95.09 87.79 75.89 65.92 Equity Gains or Losses 100 111.31 109.03 94.52 208.4 Equity Adjustments 100 110.01 110.34 94.26 56.85 100 96.68 89.58 77.12 87.07 and 100 89.99 82.0 71.09 66.29 Stockholders’ Equity Total Equity Total Liabilities Stock Equity  HORIZONTAL ANALYSIS OF INCOME STATEMENT 2011 2010 2009 2008 2007 100% 100% 100% 100% 100% Interest Income Bank 100 92.67 81.64 63.91 53.13 Total Interest Expense 100 93.10 81.31 48.22 35.09 Net Interest Income 100 92.24 81.98 79.02 71.68 Loan Loss Provision 100 106.96 126.31 117.65 50.47 Net Interest Income 100 88.59 70.02 69.45 76.93 Non Interest Income 100 91.88 96.73 84.45 70.57 After Loan Loss Provision Non-Operating Expenses Bank Internship Report on MCB bank Page 29
  • 30.
    Non Interest Expense(100) (85.94) (75.56) (62.62) (46.3) Bank Pre Tax Income 100 94.28 85.00 89.02 108.9 Income Taxes 100 81.88 48.76 89.98 107.6 100 100.55 102.19 88.53 109.4 Net Income Available 100 100.55 102.19 88.53 109.4 Non-Recurring Events Total Net Income For Common stock  VERTICAL ANALYSIS OF BALANCE SHEET 2011 2010 2009 2008 2007 100% 100% 100% 100% 100% Cash Due from Banks 13.86 14.10 15.37 17.83 17.42 Other Assets Total 30.96 30.58 23.94 22.16 26.07 Net Loans 45.68 46.12 50.24 50.36 44.56 Land and Improvements 1.47 1.63 1.77 2.03 2.69 Building and Improvements 0.004 0.0048 0.049 0.0053 0.0054 Furniture and Equipment 0.008 0.0083 0.0075 0.0074 0.0067 Gross Fixed Assets 2.77 2.96 3.01 3.31 3.9 Accumulated Depreciation (0.006) (0.0055) (0.0051) (0.0048) (0.0057) Net Fixed Assets 2.16 2.41 2.5 2.83 3.33 Intangibles 0.00006 0.000018 0.000031 0.000025 0.000031 Goodwill (Cost in Excess) 0.0004 0.000054 0.00 0.00 0.00 Other Non Current Assets 0.0069 0.0066 0.0032 0.0039 0.00 Total Assets 100 100 100 100 100 Accounts Payable 0.00 0.0003 0.00019 0.00 0.00002 Accrued Expenses 0.0097 0.0096 0.0098 1.03 0.0096 Assets Liabilities Internship Report on MCB bank Page 30
  • 31.
    Long Term Debt 0.00008 0.00012 0.00004 0.00003 0.00004 TotalDebt 2.31 1.93 4.77 4.96 1.58 Def. Income Tax Lib. 0.00 0.00 0.00 0.00 0.0066 Minority Interest Liabilities 0.0004 0.00047 0.00012 0.00014 0.00014 Other Liabilities Total 2.45 2.04 2.16 2.57 2.33 Total Liabilities 88.27 87.39 87.17 87.27 84.59 Common Stock Equity 1.46 1.29 1.13 1.09 1.06 Retained Earnings 7.72 8.16 8.26 8.2 7.68 Equity Unrealized 1.95 2.42 2.62 2.6 6.15 Equity Adjustments 0.0059 0.0072 0.0079 0.0078 0.0050 Total Equity 11.73 12.6 12.82 12.72 15.4 100 100 100 100 2008 100% 2007 100% Stockholders’ Equity Total Liabilities and Stock 100 Equity  VERTICAL ANALYSIS OF INCOME STATEMENT 2011 100% 2010 100% Interest Income Bank 540.26 498.94 Total Interest Expense (273.92) (253.63) 2009 100% 431.61 (217.93) 389.97 262.16 (152.27) (87.79) Net Interest Income 266.32 244.32 213.67 237.7 174.36 Loan Loss Provision (52.83) (56.20) (65.30) (70.21) (24.35) Net Interest Income 213.50 188.12 148.37 167.49 150.01 101.92 105.57 106.39 71.89 (125.62) (75.19) after Loan Loss Provision Non-Operating Expenses Non Interest Income 111.53 Bank Non Interest Exp. Bank (177.58) Internship Report on MCB bank (151.77) (131.30) Page 31
  • 32.
    Pre Tax Income 147.45 138.25 122.64 148.26 146.70 IncomeTaxes (47.46) (38.65) (22.65) (48.24) (46.64) Minority Interest 0.000001 0.0039 0.000098 5 (0.00019 (0.00061) ) Non-Recurring Events Total Net Income 100 100 100 100 100 Net Income Available 100 100 100 100 100 For Common Stock Holder Internship Report on MCB bank Page 32
  • 33.
    Internship Report onMCB bank Page 33
  • 34.
     Assets ofMCB bank is increased by 15% to Rs. 653 Billion  Deposits is increased to Rs. 491 Billion  Gross advances came down Rs. 248 Billion  Share holder Equity is creased to Rs. 79 Billion  Profit after tax is increased to Rs. 19.4 Billion  Income from dealing in foreign currencies increased by 46%  Return on assets improved from 3.13% in 2010 to 3.18 in 2011.  Earnings per share is increased to Rs. 23.23 in 2011as compared to Rs.20.18 in 2010 Internship Report on MCB bank Page 34
  • 35.
    Details plan ofmy internship program  Introduction of branch: I have done my six weeks internship from MCB bank limited (1186) Masoom Shah Road Multan under the branch manager Shahid Mahmood. This is a online branch of MCB bank and this branch is doing good business. The question comes in how? Reasons behind this are firstly, when the branch manager joins this branch he brings some account with him. Secondly, this branch is on exact location on the main road and different are around it. Thirdly, the Staff of this branch is much cooperated they work like a time that’s why the working of management is very smooth and efficient. Finally, this branch have very good contact and the relation with the shops business entities and the other sound parties as well to increase the deposit of the branch and maintain the efficiency of the work and enhance the organization. The branch manager Shahid Mahmood introduced me with staff members and guided me about different functions being operated within the organization.  Starting and the ending dates of my internship Starting and the ending dates of my internship program in the MCB bank limited (1186) Masoom Shah Road Multan. Starting Date: September 25, 2012 Ending Date: August 05, 2012 Internship Report on MCB bank Page 35
  • 36.
     Names ofthe departments where I have worked during my internship duration 1. Account opening department 2. Clearing department 3. Remittances department 1. Account Opening Department I have worked one week in account opening department. It is the most important department of any branch of any bank because all the working of the bank is based on the account. It is the first step between the customer and banks. I opened new accounts some for new customers and some for old customers because they want to operate more than one account. There are different types of accounts in MCB bank limited which are offered to its customers. Different accounts has different benefits different charges different minimum balance requirement and different purposes. There are three types of account. 1. Current account 2. Saving account 3. Term deposit account  Current Account: MCB Bank offers a variety of current accounts to provide to the everyday transactional needs of various customers. These accounts ensure ease and freedom to bank from any of the 1100+ branches across the country. The different accounts include: i. Normal Current Account that has 10,000 rupees minimum balance requirement. Internship Report on MCB bank Page 36
  • 37.
    ii. Business Account that has 50,000 rupees minimum balance requirement. It isoffering free online transactions, Demand Drafts, Pay Orders and lots more to meet the day to day business requirements iii. Current Life Account which offers the security of life insurance free of cost and for all others, the conventional Current Account. Note: If the balance goes down from the minimum balance required then the bank will be charged Rs.50 as per mint.  Saving Account: MCB Bank offers a wide array of savings products that suit short term growth & transactional needs. Our savings accounts offer attractive profit rates as well as flexibility to transact. i. PLS Saving Account has no minimum balance requirement and it offer profit rate on semi annually balance. ii. Xtra Saving Account is targeted for customers having Rs. 5 million + deposit and it offer profit rate on quarterly balance. iii. 365 Gold Account offers profit rate on daily balance In addition, two unique products: Smart Savings and Savings Maximizer are special saving accounts run solely via debit cards and other remote banking channels, offering a very competitive rate to both high and low end savers.  Term Deposit Account: MCB Term Deposit offer attractive short to mid-term investment options with flexibility, convenience and security. With various tenor options available, customers can choose one that suits their needs. This is combined with different profit payout options and the added facility of being able to avail credit facility against their deposits. Internship Report on MCB bank Page 37
  • 38.
    To open termdeposit account the minimum balance requirement is one lack rupees. Term deposit account can be opened for one month, three month, six month, one year, three year, and five year. The account will be closed after the term then new account will be open on the demand of customer. MCB bank limited is offering some other types of account these are mention below.  Basic Banking Account: MCB bank is offering these services to those people who have low income without any charges. No Zakat is deducted from their balance and there is no profit no loss on this account.  Khushali Bachat Account: It offer profit rate on semi annually balance. For opening of new accounts there are required some documents For individual account Account opening form Attested photocopy of computerize National Identity Card or Passport of individual. In case of salaried person, attested copy of his or her service card or any other acceptable evidence of service, including, but not limited to a certificate from employer. If the person has his or her own business then the letter pad copy is needed. Internship Report on MCB bank Page 38
  • 39.
    In case ofilliterate person, two receipt passport size photographs of the new account holder besides taking his right and thumb impression on the specimen signature card. For Joint Stock Companies Account Certified copies of Resolution of board of directors for opening of account specifying the person or person’s authorized to operate the company account. Memorandum and Article of Association Certificate of incorporation Certificate of commencement of business Attested photo of Computerized National Identity Card of all Directors. List of Directors in from-29 issued for the Register Joint Stock Companies. For Partnership Account Attested photocopy of computerize National Identity Card Attested copy of “ Partnership Deed” or “letter of Partnership” Attested copy of Registration Certificate with Registrar of the firm. In case of Partnership is unregistered, this fact should be clearly mentioned on the Customer Relationship form. Authority Letter in original, in favor of the person or other person who is authorized by the partners. Account Opening Form is filled and necessary documents are attached with this Form and are sent to main Branch. After verification the main branch send mail of verification then the new is activated. Internship Report on MCB bank Page 39
  • 40.
    2. Cleaning department Ihave worked two weeks (2nd ad 3th ) in clearing department. I learned the functions and work which are performed by this department. This is the important department of any bank. General banking officer (GPO) Shahid Akhtar Wahla taught me about clearing. He told me that it is a process in which the banker settle their mutual account by claiming the arising account of various instruments presented by one bank drawn on the other bank either the bank is in the same city or out of city. Suppose an NBP account-holder gives a crosscheck for MCB. Similarly, MCB accountholders give check to people having accounts in other banks; these all banks need to clear their overall balances with each other. The clearing department does this. Clearing checks MCB Account-holder X NBP Account-holder Cross check Y NBP Bank MCB Deposited In clearing we deal with the cheques of other banks or other branches of MCB. The clearing is done with the help of NIFT (National Institutional Facilitation Technologies). It is the institute which the state bank has hired for the collection of clearing cheques of each branch and it plays middle man role between each branch with State Bank of Pakistan. He told me that clearing are of two types  Outward clearing  Inward clearing Internship Report on MCB bank Page 40
  • 41.
     Outward clearing Outward clearing is that the settle of claims of our branch of MCB bank but drawn on other branches of MCB or on other banks .These cheques are deposited by our customer in our MCB branch and then our MCB bank branch present it in out ward clearing. GPO told me that there are three types of out ward clearing. i. Normal clearing ii. Someday clearing iii. Intercity clearing Before starting clearing GPO gave me the first task to record the detail of cheques in the cheque Collection ( CC ) ledger. The detail includes pay account number, cheque number, cheque amount, bank name of which the cheque is. And I wrote the all amount of all cheques on Add list and add it. Two copies were made one original and second carbon copy. I attached add list and all the bank copy of deposit slip which were filled from customer in the CC ledger. GPO appreciated me that your calculation is good. The same task is done either it is Normal, Same day, or intercity clearing. These are the following detail are required in Clearing Register. 1. Serial No. 2. Account no. of the depositor 3. Depositor name 4. Drawer 5. Drawee 6. Cheque No. 7. Amount of the cheque Internship Report on MCB bank Page 41
  • 42.
     Normal clearing Normalclearing is made at afternoon which would be present on next day.Two stamps are stamped one on front of clearing date stamp and one on back manager stamp that payee account will be credited with signature. It deals with in city. Time limit of this type of clearing is two days. Return on paid charges are Rs.300 which are deducted from the depositor account is case of retire of cheque.  Same day clearing Same day is made initial working hours and are presented on the same day. Two stamps are stamped on frount of the cheque and one on back of the cheque. On front side, one stamp of Same day clearing and second stamp of clearing date on which cheque has to present. On back side, manger stamp that payee account will be credited, and manager signature also. Its charges are Rs.350 only charges that are deducted from the account of holder account.  Intercity clearing Where there is State Bank of Pakistan then the clearing is done by NIFT and if not then another institute is worked so CC ( cheque collection ) is made. Three stamps are stamped two on front side and one on back side. On front side one stamp of intercity clearing and other is clearing date on which it has to present. On back side manager stamp that payee account will be credited and manger signature also. Internship Report on MCB bank Page 42
  • 43.
    Charges for intercityclearing MCB 0.15% of total amount of cheque including 75 rupees posting charges (Minimum charges are 100 rupees) For other banks 0.25% of total amount of cheque. Excise duty 0.16% In paid charges are 500+75posting charges In case of normal clearing, detail information is recorded the detail in ledger. A clearing schedule slip is arranged with the branch code stamp, total amount and number of instruments and add list is also attached with clearing schedule slip then a plastic seal number is required which is written on the seal. After matching the detail of clearing Register with clearing schedule slip all the instruments, add list, outline page are putted in an envelope and packed in NIFT bag and that NIFT bag is closed with that plastic seal. This is to ensure additional safety. When the seal is opened then the bank will not receive that bag., If the seal number on the bag and on the bundle cover does not match in this case it is a suggestion that some sort of changes has been made the strict action are taken by NIFT and the Bank consequently. The procedure is same for same day clearing and intercity clearing.  Inward clearing In inward clearing other banks or other branches of MCB also settle their account by claiming the instruments which are drawn by the other bank customers or other branches of MCB bank. This is inward clearing other banks sent instrument to our branch which are drawn on us. There are few things which are included in inward clearing. Internship Report on MCB bank Page 43
  • 44.
    a. The chequesshould be cross cheques or there should be cross stamp on face side of the cheque. b. Clearing stamp on the front side of the instruments. c. The clearing stamp dated should be of the next working day d. Manger stamp that Payees account is credited on the bake of the instruments and signature on the stamp e. The signature is to be verified before entering into computer and then the cheque is posted and drafted. 3. Remittance Department I have worked two weeks (4th and 5th ) In Remittance Department. We deal with different functions and different instruments in this department. Those instruments and function are: 1. Demand Draft (DD) 2. Pay order ( PO) 3. Online transfer or internal transfer 4. Call Deposit Receipt (CDR) 5. Deposit slip 1. Demand Draft (DD) Demand draft is like an instrument and is issued on the demand of the customer.DD has abominate the extra burden of the currency. It is payable on the demand when the customer want it. It is issued by the one branch of the bank and is payable by another branch of the same bank. Information required for DD Internship Report on MCB bank Page 44
  • 45.
     Beneficiary Details BeneficiaryName Bank or Branch Name and address Purpose of remittance 2. Pay order (PO) PO is the kind of instruments and it is the property of customer. It is used for the payment of admission fee, tender or for payments of dealing. In case of PO the issue bank and paying will be the same but branches may be different in that city. It flows within the city. 3. Online Transfer The amount can be transfer from one account to another account either the account is of that branch or any branch of MCB in any city. If the amount is being transferred through cheque then online charges are Commission Rs.125 Excise duty Rs.020 Total charges Rs.145 If the amount is being transferred through Cash then the charges are different. If the amount is less than Rs. 25000 then Commission Rs.150 Excise duty Rs. 024 Total Charges Rs. 174 If amount exceed from Rs.25000 then the taxes is also applied due to this total charges also changed. Internship Report on MCB bank Page 45
  • 46.
    Information required foronline  Beneficiary Details Beneficiary Name Bank or Branch Name and address Purpose of remittance  Applicant Detail Name or Title off account Account number CNIC or Passport No.(for Non Account Holder) Signature of Applicant 4. Call Deposit Receipt (CDR) It is highly liquefied instrument which can be cashed at any time on the demand of customer. it is used for tender purpose.CDR show that the specific mentioned account is present in between customer and other party with which deal is being done. In this case issue and paying branch is same. 5. Deposit Slip There are two copies of deposit slip one is for bank use and other for customer use. We fill deposit slip in case of cash deposit in account holder account and when any cheques come in the branch. In my last week (6th) of internship period I have collected the information related to my internship. At end of last week Branch manager Shahid Mahnood taken my Internship Report on MCB bank Page 46
  • 47.
    test what Iwere learned from the organization and then fill my evaluation form and gave the internship letter to me. This was the worked that I had learned from MCB bank limited. I have used great effort to learn about banking sector hoped that this effort will provide me opportunities. It is great edge for me in the job market. It gave a lot of confidence that to deal the customers. It will create positive impact on my future. Internship Report on MCB bank Page 47
  • 48.
    REFFERENCES  http://www.mcb.com.pk/mcb/about_mcb.asp  http://www.mcb.com.pk/psc/accounts/basic_account.asp http://www.mcb.com.pk/mcb/our_values.asp  http://www.mcb.com.pk/mcb/awards_accolades.asp  Annual Report 2011 of MCB bank limitd Internship Report on MCB bank Page 48
  • 49.
    Internship Report onMCB bank Page 49
  • 50.
    Internship Report onMCB bank Page 50
  • 51.
    Internship Report onMCB bank Page 51
  • 52.
    Internship Report onMCB bank Page 52