1
LIPSTICK’s PARK
GROUP C
TEAM MEMBERS
BUI QUYNH HOA (304024)
BUI PHUONG DUNG (304023)
DAO THANH HANG (304028)
NGUYEN THI NHU QUYNH (304050)
NGUYEN THI THANH THUY (304053)
Table of Contents
TARGET CUSTOMER, TARGET MARKET.........................................................2
ORGANIZATION CHART........................................................................................4
COMPETITORS..........................................................................................................4
SUPPLY CHAIN..........................................................................................................5
LIPSTICK PRODUCTION PROCESS.....................................................................7
QUALITY MANAGEMENT......................................................................................9
Recommendation for customers.......................................................................................................9
Raw materials’ suppliers........................................................................................................................9
Testing...............................................................................................................................................................9
INTERVIEW............................................................................................................. 10
Production process.................................................................................................................................10
Price.................................................................................................................................................................10
Recommendation when doing business.....................................................................................10
FORCECASTING FUTURE DEMAND FOR LIPSTICK .................................. 10
CUSTOMER SERVICES ........................................................................................ 11
1. Technology selection....................................................................................................................11
2. Service Encounter Design..........................................................................................................12
MARKETING PLAN ............................................................................................... 13
COGS/ PROFIT/ FORCECASTING FINANCE .................................................. 13
FORECASTING RAW MATERIALS ................................................................... 14
MAXIMIZE PROFIT............................................................................................... 14
REFERENCE............................................................................................................ 16
3
TARGET CUSTOMER, TARGET MARKET
In July, 2014, Vietnam's population was about 93,421,835 people with 1% of growth
rate, 1.62 % of birth rate and 0.59% of death rate (2014)
Age structure in 2014:
 0-14 years old is counted for 24.3% (male 11,946,656/female 10,800,602)
 15-24 years old is counted for 17.8% (male 8,598,360/female 8,023,377)
 25-54 years old is counted for 44.85 (male 20,983,638/female 20,861,243)
 55-64 years old is counted for 7.5% (male 3,149,494/female 3,763,309)
 Over 65 years old is counted for 5.7% (male 2,034,721/female 3,260,435)
Our business is producing Cosmetic product with the main product is hand-made
lipstick. Base on demographics of Vietnam, we determine our market segmentation is
young people that is focused on female customers by several reasons. Firstly,
Vietnam's population is getting younger by having more the number of young people
than in the past. According to, Vietnam demographics profile 2014, youth
dependency ratio is counted for 31.9% that means the number of young people is
increasing significantly more than the number of old people in recent years.
Therefore, potential customers of our company are teenagers and young woman who
are desiring to protect their lips and impress them self with others such as: looking
pretty or attracting attention from man. Secondly, hand-made lipstick is cheaper than
other brand name lipsticks. In fact, teenagers are depended on their parents, so the
money they have is limited, and young women often are students' colleges who just
graduate from their schools or get their new jobs, so they also have not much money
to buy lipsticks from famous brand names. Furthermore, hand-made lipsticks cost
lower prices because using natural ingredients that usually have cheaper prices.
Therefore, girl teenagers and young woman can easy purchase one of our products
with suitable prices. Last but not least, young woman prefers to use lipsticks as a tools
to make up their face because they are paying more attention on their appearance than
others. Nowadays, the number of young woman who works at office has high demand
on buying lipsticks to look brighten or have formal face. In psychology, girl teenagers
are also want to be more beautiful because they are in the natural process to become
women, so they use cosmetic products to be more beautiful.
We do business the first time in Vietnam, so our target market is Hanoi areas and our
target customers are young people especially female customers. In the future, with the
increasing number of young people.
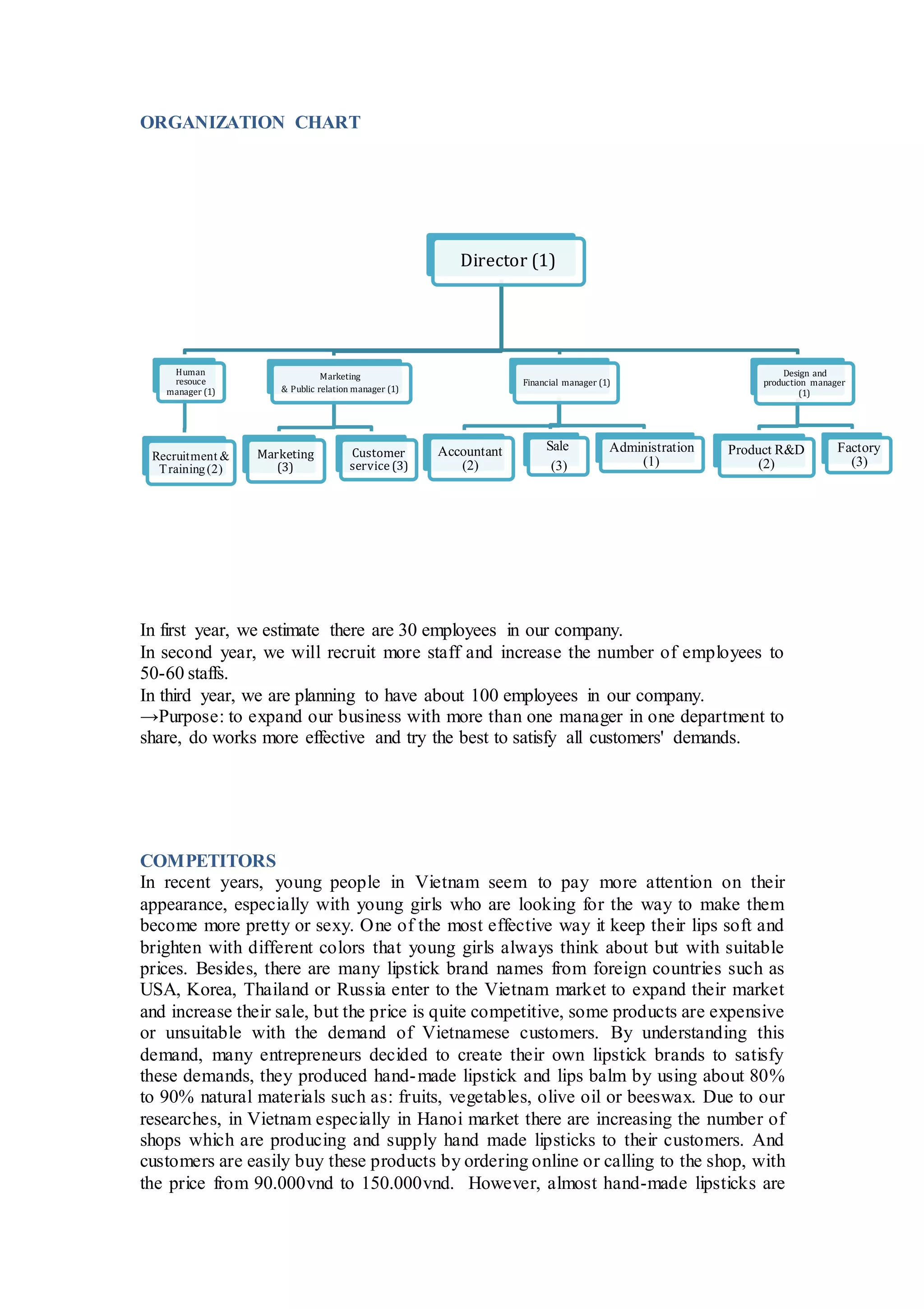
ORGANIZATION CHART
In first year, we estimate there are 30 employees in our company.
In second year, we will recruit more staff and increase the number of employees to
50-60 staffs.
In third year, we are planning to have about 100 employees in our company.
→Purpose: to expand our business with more than one manager in one department to
share, do works more effective and try the best to satisfy all customers' demands.
COMPETITORS
In recent years, young people in Vietnam seem to pay more attention on their
appearance, especially with young girls who are looking for the way to make them
become more pretty or sexy. One of the most effective way it keep their lips soft and
brighten with different colors that young girls always think about but with suitable
prices. Besides, there are many lipstick brand names from foreign countries such as
USA, Korea, Thailand or Russia enter to the Vietnam market to expand their market
and increase their sale, but the price is quite competitive, some products are expensive
or unsuitable with the demand of Vietnamese customers. By understanding this
demand, many entrepreneurs decided to create their own lipstick brands to satisfy
these demands, they produced hand-made lipstick and lips balm by using about 80%
to 90% natural materials such as: fruits, vegetables, olive oil or beeswax. Due to our
researches, in Vietnam especially in Hanoi market there are increasing the number of
shops which are producing and supply hand made lipsticks to their customers. And
customers are easily buy these products by ordering online or calling to the shop, with
the price from 90.000vnd to 150.000vnd. However, almost hand-made lipsticks are
Director (1)
Human
resouce
manager (1)
Recruitment &
Training(2)
Marketing
& Public relation manager (1)
Marketing
(3)
Customer
service (3)
Financial manager (1)
Accountant
(2)
Sale
(3)
Administration
(1)
Design and
production manager
(1)
Product R&D
(2)
Factory
(3)
5
being sold online and customers are afraid of the quality of these lipstick because of
no certification or test papers. Some shops even buy unsafe materials or produce
under poor conditions to produce hand made lipsticks that can cause allergic to some
ingredients or dangers to customers if they use the lipstick with low quality.
Moreover, these shops are established as a spontaneous activity that do not have any
organization to take responsibility with lipsticks' production, or deal with customers
complaints, or ensure that the product is safe. By realizing these advantages and
disadvantages from hand made cosmetic shops, we determine they are not really our
competitors because of several reasons. Firstly, almost hand made shops which
produce natural lipsticks do not open their business under a form of organization, they
just want to earn money from doing business without management the products
'quality, standards or having customer services or customer relation. the other reason
is starting a business that produce hand made lipsticks as a company or an
organization is not popular in Vietnam now. Because these new businesses are usually
established by students' colleges, young staffs or housewives, who do not have
enough knowledge in business operation or capital to develop, expand the size of
business.
To sum up, every hand made lipstick shops are considered as our competitors because
they also produce lipsticks by the natural materials, even they enter the market before
our company. However, these shops seems to sell online only that they rarely open
retail stores for customers to see the products directly, or do not have management the
production's process or ensuring the products' quality. Therefore, we are seeking for
companies or organizations which produce hand made lipsticks from natural
ingredients, and have the size of organization as our competitors in the hand made
lipstick market in Vietnam.
SUPPLY CHAIN
Supply Chain Management is the management of the flow of goods and services. It
includes the movement and storage of raw materials, work-in-process inventory, and
finished goods from point of origin to point of consumption. Interconnected or
interlinked networks, channels and node businesses are involved in the provision of
products and services required by end customers in a supply chain. Supply chain
management has been defined as the "design, planning, execution, control, and
monitoring of supply chain activities with the objective of creating net value, building
a competitive infrastructure, leveraging worldwide logistics, synchronizing supply
with demand and measuring performance.
First of all, planning is one of the most important parts in supply chain because it is
the component of supply chain management involving with predicting future
requirements to balance supply and demand. Planning contains performance
management, forecasting, procurement, organizational structure, procurement and
capacity planning. Performance management includes activities which ensure that
goals are consistently being met in an effective and efficient manner to determine the
key objectives and performance standards for each job position. Our mission is to
create great cosmetics for customer that meets the demand: Maintain quality, safety,
stability product. We define our target products are lipstick and lip balm which
contains nature ingredients and safe to customer’s health.
In procurement, we buy materials in producing and packaging through suppliers in
appraisal. We are handmade cosmetic company with lipstick specializing product then
we are producer producing lipstick and lip balm. The materials include: bee wax,
Shea butter, cocoa butter, coconut oil, lip chap container, vitamin E oil, etc. We find
trusted procurement in the market to buy raw material to make the product and try to
increase efficiencies, enhance productivity, save costs, cut the time to market, access
the latest thinking in good manufacturing practice and hygiene; design, manufacture
and market products in a controlled, safe and audited manner.
Our customer segmentation is teenager, nature loving and the one who loves
handmade cosmetics. With the large amount of harmful chemicals and components in
cosmetics that are currently available on the market, it can be difficult to find products
Supply
Chain
Planning
Procurement
Production
Customer
Interface
Distribution
7
that are safe for your body especially teenager whose skin is sensitive to cosmetics
contain chemical components. We also understand that one of the best benefits of
handmade cosmetics is that there is no doubt of ingredients has been used because it’s
nature. Handmade cosmetics ensure the finished products will not contain any
synthetic ingredients — or even natural ingredients — that the creator knows are
allergens or irritants. Moreover, not only are handmade cosmetics great for personal
use, but they can also be an amazing gift for a friend or family member in special
occasions.
We are ecommerce and also opening show room. We believe that ecommerce is the
shortest way to contact with customers. Show room is where show and sell products
directly to customers.
LIPSTICK PRODUCTION PROCESS
Time: 25 minutes (10 lipsticks)
Main ingredients: vegetable oil (avocado, castor and avocado), bees wax, candelilla
wax, coloring.
Equipment: 1 spoon to stir, 3 bowls, microwave, scale (gram), coloring mixer
LIPSTICK PRODUCTION PROCESS
Step 1: Combination 1
 Weighting oil and coloring into a bowl.
 Then using coloring mixer to mix well.
Step 2: Combination 2
Weighting bees wax, candelilla wax,
avocado oil and castor oil into a bowl ,
then heat in microwave until melted.
Step 3: Pouring combination 2 into combination
1, then stirring by spoon
Step 4: Adding vitamin E like anti-oxidant
material to keep lipstick has longer use’s date.
Besides, we add aromatizer (strawberry, mango, cucumber,…) to activate customers’
olfactory.
Step 5: When all ingredients are mixed
well but still liquid, use a dropper to
pour into the lip chap container.
Step 6: Leave to cool for at least half an
hour in ice box of fridge
Step 7: After being cooled, take
it from the lip chap container.
9
It’s done!
QUALITY MANAGEMENT
Quality control procedures are strict, since the product must meet Drugs
Administration of Vietnamm1’s standards. Just as there is no standard to the lipstick
size and container shape, there are no standard types of, or proportions for,
ingredients used. Beyond the base ingredients (wax, oil, and antioxidants)
supplemental material amounts vary greatly.
Recommendation for customers
Lipstick is made from 2 main ingredients are wax and oil (make up about 60 percent
of the lipstick). Because of wax, vegetable oil, aromatizer and coloring, all use in 18-
36 months, so we will give the extra date for using product to customers is within 18
months without preservative.
Raw materials’ suppliers
Our company wants to give a new experience to customers when they use handmade
product so from starting ideas to do business, we choose Grandpa’s Garden – a
famous company in Vietnam in handmade cosmetic to buy materials. Do Anh Thu –
Director of Grandpa’s Garden is one of pioneers in training handmade cosmetic in
Vietnam.
Testing
Besides that, we will bring our product to CENTER FOR CONSULTANCY, CIVIL
ASESSMENT (CCCA) 2 , (they have certificate of registration of science and
technology of the A- 979 counseling centers and assessment by the Minister of
Science Technology Nguyen Quan signed on 07/7/2011) where have permission and
duty to identify hazardous substances in cosmetics such as lead (Pb).
1 http://www.dav.gov.vn
2 http://nature.org.vn/vn/wp-content/uploads/2014/11/27112014_HTJiff_Giamdinhdansu.pdf
INTERVIEW
We interviewed Ms.Nguyet – who is interested in making handmade cosmetics such
as lipstick, lip balm, perfume, blush,…
Production process
She talked that all lipstick process are the same but the percentage within ingredients
are depended on makers.
Price
Lipsticks are made to appeal to the current fashion trend and come in a wide range of
colors. Retail prices from $4.00 up to $50.00 for exclusive products. Lip balm is
under $5.00.
Recommendation when doing business
1. Need to invest big capital to start up business because production process is
easy to fail if the percentage within ingredients is not balance.
2. Should make handmade cosmetics product with small container because it has
short to use.
3. Should take part in handmade cosmetic courses to learn all skills to make
handmade products. These courses can help everyone avoid mistake when
make products and save expenses.
FORCECASTING FUTURE DEMAND FOR LIPSTICK
For Vietnam cosmetics market in 2014, the total sale is 15,000 billion a year.
According to market research firm Nielsen, consumer spending on cosmetics is small,
the average is only $4 per person per year, while Thailand is $20.This make Vietnam
become a potential cosmetics market to exploit.
According to Mrs. Nguyen Kim Thoa, Chairman of the HCM City Cosmetics
Assembly, those past years, Vietnamese cosmetics businesses have tried to improve
the technology to develop, but because most of them are small and medium-sized
enterprises, thus they cannot reach the technology of large corporations. About 2-3
years recently, Vietnamese cosmetics enterprises are slowly shaping themselves more
clearly towards competition. Mr. Huynh Ky Tran, Director of Lan Hao - Thorakao
Cosmetics Company, suppose that, not only his company but many other local firms
are rapidly catching up the trend of favored natural cosmetics. They quickly take
advantage of natural materials in place to develop a new product line from mint,
anise, turmeric, ginger, lemon, grapefruit, cucumber ... or extracts from aloe, mineral
mud, algae Spirulina ...
Moreover, the pharmaceutical - cosmetics industry in Vietnam has fast growth rates
than average of other developing markets. Ms. Carol H.K. Ning, Director of Sales and
Marketing of Foltène in Asia – Pacific, have shared her expectations about their
business in Vietnam. She said: "2012 was a year of full effective business of Foltène
in Asia with a growth of 57% compared with the previous year. Vietnam is a potential
market with growing living standards quickly and we noticed the demand for high
11
quality of goods, especially in the field of beauty is really great. Ho Chi Minh city
captures a large proportion, around 47% of total sales of Foltène ".
After those assessments above, we can see that the cosmetics market in Vietnam has
a big potential to grow in the future, so there was a lot of domestic enterprises grasp
this and start to produce natural products. Moreover, we also see that Vietnamese
people are likely choosing products that have the root of natural origin and pay more
attention to their own health, as evidenced by the pharmaceutical-cosmetics of
Flotène in Ho Chi Minh City are consumed with very high levels. Lipstick is only a
very small segment of the cosmetics market; however with the growth of cosmetics in
Vietnam, there is no doubt that lipstick will become an ideal item in the future.
CUSTOMER SERVICES
1. Technology selection
As social media continues to evolve over time, one thing remains constant when it
comes to any businesses: the ability to connect with and serve customers will always
be crucial to company’s success. This is becoming the fastest and most cost-efficient
way to build a significant customer service experience. In today's online business
world, a 62% of customers have already used social media for customer service
issues, including both positive and negative feedback.
The first thing we will focus is response time; it is everything in customer service
satisfaction. Traditionally, customers expect a response within 24 hours, but social
media is bringing immediacy to interactions that cannot be ignored. These are top 10
brands that have the fastest respond to customers on Facebook. They are all top
leaders in the world in different fields.
The second thing is Percentage of Response Rate, or the amount of page posts by
others that have a company comment. These are the percentage of fan post with
company comment and we can see these big numbers here.
This is an example of KLM
2. Service Encounter Design
There are many ways to deal with a customer’s problems, but we suppose that 3 of
those above are important to apply in our company.
 Quick thinking: We will reply immediately once we receive the customer’s
complaints through letter, email, phone call, blog post or tweet as soon as
possible and don’t leave it to ask another ones for solution. We ensure that
every single one in our company is trained to understand clearly about how we
work and never hesitate to decide the solutions.
 Listen to Emotion without Emotion: Sometimes a big problem just need a
few words to appease the anger of customers, because resolving a technical
issue may be only partially effective if it does not also address the customer
emotional concerns. However, we will never respond with emotion. No matter
how these words may be rude or offensive, we also understand that it is
because the customer is looking for acknowledgement and response to the
emotional distress as well as the technical or administrative issues.
 Fixing problem immediately: If there are some problems with the quality of
our product, we will arrive to the customer’s place as soon as they complain,
13
and then we will test it. If the problems are really true, we will apologies to
them by a new one and give them another product. If the problems is a
confusion, we will still replace by a new product.
MARKETING PLAN
I. Service
1. Buy 1 get 1 free sample for the first time customer buy our product
2. Discount card for frequent customer – buy more than 5 times/month
3. Sale off in national holidays, International Woman Day, Christmas, Tet,
Valentine Day…
4. VIP card for bills more than 1,000,000VND/time
5. After sale customer service:
 Collecting feedback and give gifts for customers
 Listening comments and recommendations, asking for making survey to get
the information about their preference
II. Advertising
1. Purchasing company’s website
2. Advertising through other online websites such as Kenh14, mp3zing,…
3. Printing Poster, Leaflets, banner
4. Selling products in specific locations such as universities and companies
(Promotion events)
COGS/ PROFIT/ FORCECASTING FINANCE
FORECASTING RAW MATERIALS
MAXIMIZE PROFIT
150,000 VND profit for a lipstick
70,000 VND profit for a lip balm
X: Number of Lipsticks
Y: Number of Lip balms
Maximize profit: 150,000X + 70,000Y
25 minutes to make a lipstick => 0.42
hours
20 minutes to make a lip balm => 0.3
hours
Working 26days/months, 8hours/day
=> 26 x 8 = 208 hours
We have equation:
0.42X + 0.3Y ≤208
 0.42X + 0.3Y = 208
If X = 0 => Y = 693
If Y= 0 => X = 495
5 gr to make a lipstick
7gr to make a lip balm
In the first month, we only have
capital to produce 650 lipsticks and
100 lip balms, means that we only
have (650 x 5) + (100 x 7) = 3,950 gr
ingredients
We have equation:
5X + 7Y ≤ 3,950
 5X + 7Y = 3,950
If X = 0 => Y = 564
If Y = 0 => X = 790
 0.42X + 0.3Y =208 => X = 188 , Y = 430
5X + 7Y = 3,950
15
We have the chart below:
So, to satisfy condition above, we have:
150,000 (188) + 70,000 (430) = 58,300,000 VND (ignore)
150,000 (0) + 70,000 (564) = 39,480,000 VND (ignore)
150,000 (495) + 70,000 (0) = 74,250,000 VND (satisfied)
Therefore, with X = 495, Y = 0, means that producing 495 lipsticks, our company
will have maximize profit.
REFERENCE
1. http://www.indexmundi.com/vietnam/demographics_profile.html
2. https://www.facebook.com/sonmoihandmade/info?tab=page_info
3. http://thachthaoshop.com/index.php/homepage/80-shop
4. http://www.careerlink.vn/cam-nang-tuyen-dung/bi-quyet-tuyen-dung/thu-hut-
nhan-tai/bi-quyet-de-tuyen-dung-nhan-su-hieu-qua-va-tiet-kiem
5. http://advice.vietnamworks.com/vi/career/chuyen-cong-so/grow-mo-hinh-
huan-luyen-nhan-vien-hieu-qua.html
6. http://www.hiephoidoanhnghiep.vn/nguon-nhan-luc/cac-hinh-thuc-dao-tao-
nguon-nhan-luc-trong-doanh-nghiep-uu-va-nhuoc-diem/142/623
7. http://work.chron.com/different-methods-training-employees-6641.html
8. http://blog.talkdesk.com/increase-employee-motivation-using-rewards

Lipstick production process

  • 1.
    1 LIPSTICK’s PARK GROUP C TEAMMEMBERS BUI QUYNH HOA (304024) BUI PHUONG DUNG (304023) DAO THANH HANG (304028) NGUYEN THI NHU QUYNH (304050) NGUYEN THI THANH THUY (304053)
  • 2.
    Table of Contents TARGETCUSTOMER, TARGET MARKET.........................................................2 ORGANIZATION CHART........................................................................................4 COMPETITORS..........................................................................................................4 SUPPLY CHAIN..........................................................................................................5 LIPSTICK PRODUCTION PROCESS.....................................................................7 QUALITY MANAGEMENT......................................................................................9 Recommendation for customers.......................................................................................................9 Raw materials’ suppliers........................................................................................................................9 Testing...............................................................................................................................................................9 INTERVIEW............................................................................................................. 10 Production process.................................................................................................................................10 Price.................................................................................................................................................................10 Recommendation when doing business.....................................................................................10 FORCECASTING FUTURE DEMAND FOR LIPSTICK .................................. 10 CUSTOMER SERVICES ........................................................................................ 11 1. Technology selection....................................................................................................................11 2. Service Encounter Design..........................................................................................................12 MARKETING PLAN ............................................................................................... 13 COGS/ PROFIT/ FORCECASTING FINANCE .................................................. 13 FORECASTING RAW MATERIALS ................................................................... 14 MAXIMIZE PROFIT............................................................................................... 14 REFERENCE............................................................................................................ 16
  • 3.
    3 TARGET CUSTOMER, TARGETMARKET In July, 2014, Vietnam's population was about 93,421,835 people with 1% of growth rate, 1.62 % of birth rate and 0.59% of death rate (2014) Age structure in 2014:  0-14 years old is counted for 24.3% (male 11,946,656/female 10,800,602)  15-24 years old is counted for 17.8% (male 8,598,360/female 8,023,377)  25-54 years old is counted for 44.85 (male 20,983,638/female 20,861,243)  55-64 years old is counted for 7.5% (male 3,149,494/female 3,763,309)  Over 65 years old is counted for 5.7% (male 2,034,721/female 3,260,435) Our business is producing Cosmetic product with the main product is hand-made lipstick. Base on demographics of Vietnam, we determine our market segmentation is young people that is focused on female customers by several reasons. Firstly, Vietnam's population is getting younger by having more the number of young people than in the past. According to, Vietnam demographics profile 2014, youth dependency ratio is counted for 31.9% that means the number of young people is increasing significantly more than the number of old people in recent years. Therefore, potential customers of our company are teenagers and young woman who are desiring to protect their lips and impress them self with others such as: looking pretty or attracting attention from man. Secondly, hand-made lipstick is cheaper than other brand name lipsticks. In fact, teenagers are depended on their parents, so the money they have is limited, and young women often are students' colleges who just graduate from their schools or get their new jobs, so they also have not much money to buy lipsticks from famous brand names. Furthermore, hand-made lipsticks cost lower prices because using natural ingredients that usually have cheaper prices. Therefore, girl teenagers and young woman can easy purchase one of our products with suitable prices. Last but not least, young woman prefers to use lipsticks as a tools to make up their face because they are paying more attention on their appearance than others. Nowadays, the number of young woman who works at office has high demand on buying lipsticks to look brighten or have formal face. In psychology, girl teenagers are also want to be more beautiful because they are in the natural process to become women, so they use cosmetic products to be more beautiful. We do business the first time in Vietnam, so our target market is Hanoi areas and our target customers are young people especially female customers. In the future, with the increasing number of young people.
  • 4.
    ORGANIZATION CHART In firstyear, we estimate there are 30 employees in our company. In second year, we will recruit more staff and increase the number of employees to 50-60 staffs. In third year, we are planning to have about 100 employees in our company. →Purpose: to expand our business with more than one manager in one department to share, do works more effective and try the best to satisfy all customers' demands. COMPETITORS In recent years, young people in Vietnam seem to pay more attention on their appearance, especially with young girls who are looking for the way to make them become more pretty or sexy. One of the most effective way it keep their lips soft and brighten with different colors that young girls always think about but with suitable prices. Besides, there are many lipstick brand names from foreign countries such as USA, Korea, Thailand or Russia enter to the Vietnam market to expand their market and increase their sale, but the price is quite competitive, some products are expensive or unsuitable with the demand of Vietnamese customers. By understanding this demand, many entrepreneurs decided to create their own lipstick brands to satisfy these demands, they produced hand-made lipstick and lips balm by using about 80% to 90% natural materials such as: fruits, vegetables, olive oil or beeswax. Due to our researches, in Vietnam especially in Hanoi market there are increasing the number of shops which are producing and supply hand made lipsticks to their customers. And customers are easily buy these products by ordering online or calling to the shop, with the price from 90.000vnd to 150.000vnd. However, almost hand-made lipsticks are Director (1) Human resouce manager (1) Recruitment & Training(2) Marketing & Public relation manager (1) Marketing (3) Customer service (3) Financial manager (1) Accountant (2) Sale (3) Administration (1) Design and production manager (1) Product R&D (2) Factory (3)
  • 5.
    5 being sold onlineand customers are afraid of the quality of these lipstick because of no certification or test papers. Some shops even buy unsafe materials or produce under poor conditions to produce hand made lipsticks that can cause allergic to some ingredients or dangers to customers if they use the lipstick with low quality. Moreover, these shops are established as a spontaneous activity that do not have any organization to take responsibility with lipsticks' production, or deal with customers complaints, or ensure that the product is safe. By realizing these advantages and disadvantages from hand made cosmetic shops, we determine they are not really our competitors because of several reasons. Firstly, almost hand made shops which produce natural lipsticks do not open their business under a form of organization, they just want to earn money from doing business without management the products 'quality, standards or having customer services or customer relation. the other reason is starting a business that produce hand made lipsticks as a company or an organization is not popular in Vietnam now. Because these new businesses are usually established by students' colleges, young staffs or housewives, who do not have enough knowledge in business operation or capital to develop, expand the size of business. To sum up, every hand made lipstick shops are considered as our competitors because they also produce lipsticks by the natural materials, even they enter the market before our company. However, these shops seems to sell online only that they rarely open retail stores for customers to see the products directly, or do not have management the production's process or ensuring the products' quality. Therefore, we are seeking for companies or organizations which produce hand made lipsticks from natural ingredients, and have the size of organization as our competitors in the hand made lipstick market in Vietnam. SUPPLY CHAIN Supply Chain Management is the management of the flow of goods and services. It includes the movement and storage of raw materials, work-in-process inventory, and finished goods from point of origin to point of consumption. Interconnected or interlinked networks, channels and node businesses are involved in the provision of products and services required by end customers in a supply chain. Supply chain management has been defined as the "design, planning, execution, control, and monitoring of supply chain activities with the objective of creating net value, building a competitive infrastructure, leveraging worldwide logistics, synchronizing supply with demand and measuring performance.
  • 6.
    First of all,planning is one of the most important parts in supply chain because it is the component of supply chain management involving with predicting future requirements to balance supply and demand. Planning contains performance management, forecasting, procurement, organizational structure, procurement and capacity planning. Performance management includes activities which ensure that goals are consistently being met in an effective and efficient manner to determine the key objectives and performance standards for each job position. Our mission is to create great cosmetics for customer that meets the demand: Maintain quality, safety, stability product. We define our target products are lipstick and lip balm which contains nature ingredients and safe to customer’s health. In procurement, we buy materials in producing and packaging through suppliers in appraisal. We are handmade cosmetic company with lipstick specializing product then we are producer producing lipstick and lip balm. The materials include: bee wax, Shea butter, cocoa butter, coconut oil, lip chap container, vitamin E oil, etc. We find trusted procurement in the market to buy raw material to make the product and try to increase efficiencies, enhance productivity, save costs, cut the time to market, access the latest thinking in good manufacturing practice and hygiene; design, manufacture and market products in a controlled, safe and audited manner. Our customer segmentation is teenager, nature loving and the one who loves handmade cosmetics. With the large amount of harmful chemicals and components in cosmetics that are currently available on the market, it can be difficult to find products Supply Chain Planning Procurement Production Customer Interface Distribution
  • 7.
    7 that are safefor your body especially teenager whose skin is sensitive to cosmetics contain chemical components. We also understand that one of the best benefits of handmade cosmetics is that there is no doubt of ingredients has been used because it’s nature. Handmade cosmetics ensure the finished products will not contain any synthetic ingredients — or even natural ingredients — that the creator knows are allergens or irritants. Moreover, not only are handmade cosmetics great for personal use, but they can also be an amazing gift for a friend or family member in special occasions. We are ecommerce and also opening show room. We believe that ecommerce is the shortest way to contact with customers. Show room is where show and sell products directly to customers. LIPSTICK PRODUCTION PROCESS Time: 25 minutes (10 lipsticks) Main ingredients: vegetable oil (avocado, castor and avocado), bees wax, candelilla wax, coloring. Equipment: 1 spoon to stir, 3 bowls, microwave, scale (gram), coloring mixer LIPSTICK PRODUCTION PROCESS Step 1: Combination 1  Weighting oil and coloring into a bowl.  Then using coloring mixer to mix well. Step 2: Combination 2 Weighting bees wax, candelilla wax, avocado oil and castor oil into a bowl , then heat in microwave until melted. Step 3: Pouring combination 2 into combination 1, then stirring by spoon Step 4: Adding vitamin E like anti-oxidant material to keep lipstick has longer use’s date.
  • 8.
    Besides, we addaromatizer (strawberry, mango, cucumber,…) to activate customers’ olfactory. Step 5: When all ingredients are mixed well but still liquid, use a dropper to pour into the lip chap container. Step 6: Leave to cool for at least half an hour in ice box of fridge Step 7: After being cooled, take it from the lip chap container.
  • 9.
    9 It’s done! QUALITY MANAGEMENT Qualitycontrol procedures are strict, since the product must meet Drugs Administration of Vietnamm1’s standards. Just as there is no standard to the lipstick size and container shape, there are no standard types of, or proportions for, ingredients used. Beyond the base ingredients (wax, oil, and antioxidants) supplemental material amounts vary greatly. Recommendation for customers Lipstick is made from 2 main ingredients are wax and oil (make up about 60 percent of the lipstick). Because of wax, vegetable oil, aromatizer and coloring, all use in 18- 36 months, so we will give the extra date for using product to customers is within 18 months without preservative. Raw materials’ suppliers Our company wants to give a new experience to customers when they use handmade product so from starting ideas to do business, we choose Grandpa’s Garden – a famous company in Vietnam in handmade cosmetic to buy materials. Do Anh Thu – Director of Grandpa’s Garden is one of pioneers in training handmade cosmetic in Vietnam. Testing Besides that, we will bring our product to CENTER FOR CONSULTANCY, CIVIL ASESSMENT (CCCA) 2 , (they have certificate of registration of science and technology of the A- 979 counseling centers and assessment by the Minister of Science Technology Nguyen Quan signed on 07/7/2011) where have permission and duty to identify hazardous substances in cosmetics such as lead (Pb). 1 http://www.dav.gov.vn 2 http://nature.org.vn/vn/wp-content/uploads/2014/11/27112014_HTJiff_Giamdinhdansu.pdf
  • 10.
    INTERVIEW We interviewed Ms.Nguyet– who is interested in making handmade cosmetics such as lipstick, lip balm, perfume, blush,… Production process She talked that all lipstick process are the same but the percentage within ingredients are depended on makers. Price Lipsticks are made to appeal to the current fashion trend and come in a wide range of colors. Retail prices from $4.00 up to $50.00 for exclusive products. Lip balm is under $5.00. Recommendation when doing business 1. Need to invest big capital to start up business because production process is easy to fail if the percentage within ingredients is not balance. 2. Should make handmade cosmetics product with small container because it has short to use. 3. Should take part in handmade cosmetic courses to learn all skills to make handmade products. These courses can help everyone avoid mistake when make products and save expenses. FORCECASTING FUTURE DEMAND FOR LIPSTICK For Vietnam cosmetics market in 2014, the total sale is 15,000 billion a year. According to market research firm Nielsen, consumer spending on cosmetics is small, the average is only $4 per person per year, while Thailand is $20.This make Vietnam become a potential cosmetics market to exploit. According to Mrs. Nguyen Kim Thoa, Chairman of the HCM City Cosmetics Assembly, those past years, Vietnamese cosmetics businesses have tried to improve the technology to develop, but because most of them are small and medium-sized enterprises, thus they cannot reach the technology of large corporations. About 2-3 years recently, Vietnamese cosmetics enterprises are slowly shaping themselves more clearly towards competition. Mr. Huynh Ky Tran, Director of Lan Hao - Thorakao Cosmetics Company, suppose that, not only his company but many other local firms are rapidly catching up the trend of favored natural cosmetics. They quickly take advantage of natural materials in place to develop a new product line from mint, anise, turmeric, ginger, lemon, grapefruit, cucumber ... or extracts from aloe, mineral mud, algae Spirulina ... Moreover, the pharmaceutical - cosmetics industry in Vietnam has fast growth rates than average of other developing markets. Ms. Carol H.K. Ning, Director of Sales and Marketing of Foltène in Asia – Pacific, have shared her expectations about their business in Vietnam. She said: "2012 was a year of full effective business of Foltène in Asia with a growth of 57% compared with the previous year. Vietnam is a potential market with growing living standards quickly and we noticed the demand for high
  • 11.
    11 quality of goods,especially in the field of beauty is really great. Ho Chi Minh city captures a large proportion, around 47% of total sales of Foltène ". After those assessments above, we can see that the cosmetics market in Vietnam has a big potential to grow in the future, so there was a lot of domestic enterprises grasp this and start to produce natural products. Moreover, we also see that Vietnamese people are likely choosing products that have the root of natural origin and pay more attention to their own health, as evidenced by the pharmaceutical-cosmetics of Flotène in Ho Chi Minh City are consumed with very high levels. Lipstick is only a very small segment of the cosmetics market; however with the growth of cosmetics in Vietnam, there is no doubt that lipstick will become an ideal item in the future. CUSTOMER SERVICES 1. Technology selection As social media continues to evolve over time, one thing remains constant when it comes to any businesses: the ability to connect with and serve customers will always be crucial to company’s success. This is becoming the fastest and most cost-efficient way to build a significant customer service experience. In today's online business world, a 62% of customers have already used social media for customer service issues, including both positive and negative feedback. The first thing we will focus is response time; it is everything in customer service satisfaction. Traditionally, customers expect a response within 24 hours, but social media is bringing immediacy to interactions that cannot be ignored. These are top 10 brands that have the fastest respond to customers on Facebook. They are all top leaders in the world in different fields. The second thing is Percentage of Response Rate, or the amount of page posts by others that have a company comment. These are the percentage of fan post with company comment and we can see these big numbers here.
  • 12.
    This is anexample of KLM 2. Service Encounter Design There are many ways to deal with a customer’s problems, but we suppose that 3 of those above are important to apply in our company.  Quick thinking: We will reply immediately once we receive the customer’s complaints through letter, email, phone call, blog post or tweet as soon as possible and don’t leave it to ask another ones for solution. We ensure that every single one in our company is trained to understand clearly about how we work and never hesitate to decide the solutions.  Listen to Emotion without Emotion: Sometimes a big problem just need a few words to appease the anger of customers, because resolving a technical issue may be only partially effective if it does not also address the customer emotional concerns. However, we will never respond with emotion. No matter how these words may be rude or offensive, we also understand that it is because the customer is looking for acknowledgement and response to the emotional distress as well as the technical or administrative issues.  Fixing problem immediately: If there are some problems with the quality of our product, we will arrive to the customer’s place as soon as they complain,
  • 13.
    13 and then wewill test it. If the problems are really true, we will apologies to them by a new one and give them another product. If the problems is a confusion, we will still replace by a new product. MARKETING PLAN I. Service 1. Buy 1 get 1 free sample for the first time customer buy our product 2. Discount card for frequent customer – buy more than 5 times/month 3. Sale off in national holidays, International Woman Day, Christmas, Tet, Valentine Day… 4. VIP card for bills more than 1,000,000VND/time 5. After sale customer service:  Collecting feedback and give gifts for customers  Listening comments and recommendations, asking for making survey to get the information about their preference II. Advertising 1. Purchasing company’s website 2. Advertising through other online websites such as Kenh14, mp3zing,… 3. Printing Poster, Leaflets, banner 4. Selling products in specific locations such as universities and companies (Promotion events) COGS/ PROFIT/ FORCECASTING FINANCE
  • 14.
    FORECASTING RAW MATERIALS MAXIMIZEPROFIT 150,000 VND profit for a lipstick 70,000 VND profit for a lip balm X: Number of Lipsticks Y: Number of Lip balms Maximize profit: 150,000X + 70,000Y 25 minutes to make a lipstick => 0.42 hours 20 minutes to make a lip balm => 0.3 hours Working 26days/months, 8hours/day => 26 x 8 = 208 hours We have equation: 0.42X + 0.3Y ≤208  0.42X + 0.3Y = 208 If X = 0 => Y = 693 If Y= 0 => X = 495 5 gr to make a lipstick 7gr to make a lip balm In the first month, we only have capital to produce 650 lipsticks and 100 lip balms, means that we only have (650 x 5) + (100 x 7) = 3,950 gr ingredients We have equation: 5X + 7Y ≤ 3,950  5X + 7Y = 3,950 If X = 0 => Y = 564 If Y = 0 => X = 790  0.42X + 0.3Y =208 => X = 188 , Y = 430 5X + 7Y = 3,950
  • 15.
    15 We have thechart below: So, to satisfy condition above, we have: 150,000 (188) + 70,000 (430) = 58,300,000 VND (ignore) 150,000 (0) + 70,000 (564) = 39,480,000 VND (ignore) 150,000 (495) + 70,000 (0) = 74,250,000 VND (satisfied) Therefore, with X = 495, Y = 0, means that producing 495 lipsticks, our company will have maximize profit.
  • 16.
    REFERENCE 1. http://www.indexmundi.com/vietnam/demographics_profile.html 2. https://www.facebook.com/sonmoihandmade/info?tab=page_info 3.http://thachthaoshop.com/index.php/homepage/80-shop 4. http://www.careerlink.vn/cam-nang-tuyen-dung/bi-quyet-tuyen-dung/thu-hut- nhan-tai/bi-quyet-de-tuyen-dung-nhan-su-hieu-qua-va-tiet-kiem 5. http://advice.vietnamworks.com/vi/career/chuyen-cong-so/grow-mo-hinh- huan-luyen-nhan-vien-hieu-qua.html 6. http://www.hiephoidoanhnghiep.vn/nguon-nhan-luc/cac-hinh-thuc-dao-tao- nguon-nhan-luc-trong-doanh-nghiep-uu-va-nhuoc-diem/142/623 7. http://work.chron.com/different-methods-training-employees-6641.html 8. http://blog.talkdesk.com/increase-employee-motivation-using-rewards