January 17, 2012 1
Cryptography and Network Security
Lecture 3: Block ciphers and DES
Ion Petre
Department of IT, Åbo Akademi University
Spring 2012
http://users.abo.fi/ipetre/crypto/
January 17, 2012 2
Data Encryption Standard
 We focus now on the most widely used symmetric cipher: DES
 DES has been replaced by AES as a standard
 We will use DES to illustrate the principles of modern symmetric ciphers
 Adopted in 1977 by the National Bureau of Standards (US), nowadays NIST
 Originates from an IBM project from late 1960s led by Feistel
 Project ended in 1971 with the development of LUCIFER (key 128 bits)
 LUCIFER was then refined with the help of NSA to produce DES (key 56 bits)
 Immediate criticism: the reduction in key length was enormous and the internal
details of the design were (and remained) classified information
 1994: DES is reaffirmed as a standard for 5 more years
 1999: DES should only be used for legacy systems and 3DES should replace it
January 17, 2012 3
Block cipher principles
 Stream cipher is one that encrypts a digital data stream one bit (or
byte) at a time
 Example: autokey Vigenère system
 Block cipher is one in which the plaintext is divided in blocks and
one block is encrypted at one time producing a ciphertext of equal
length
 Similar to substitution ciphers on very big characters: 64 bits or 128 bits
are typical block lengths
 Many modern ciphers are block ciphers
January 17, 2012 4
Principle: Substitution-Permutation Ciphers
 Claude Shannon (1949) introduced idea of substitution-permutation
(S-P) networks
 These form the basis for modern substitution-transposition product
cipher
 S-P networks are based on the two primitive cryptographic
operations we have seen before:
 substitution (S-box)
 permutation (P-box)
 The goal is to provide confusion and diffusion of message
January 17, 2012 5
Confusion and Diffusion
 Cipher need to completely obscure statistical properties of original message
 A one-time pad does this
 More practically Shannon (1949) suggested to combine elements to obtain:
 Diffusion – dissipates statistical structure of plaintext over bulk of ciphertext
 Makes the statistical relationship plaintext - ciphertext as complex as possible
 Achieved by requiring that every digit of the plaintext affects many digits of the
ciphertext (equivalently, every digit of the ciphertext is affected by many digits of the
plaintext)
 Confusion – makes relationship between ciphertext and key as complex as
possible
 Makes it difficult to discover the key starting from the ciphertext
 The principles of confusion and diffusion are the most essential concepts in
the design of modern block ciphers – they defend against statistical attacks
January 17, 2012 6
Feistel Cipher Structure
 Most modern block encryption algorithms use the Feistel structure
 Horst Feistel was the leader of the IBM team that worked in late 1960s
on LUCIFER
 He devised the so-called “feistel cipher”
 Algorithm structure – perform n rounds, each round has the following
structure (for encryption and decryption):
 Input is of length 2w (bits), key is K
 Divide the input into two halves L0 and R0
 L1= R0, R1=L0 ⊕ f(R0,K)
 In the next round use (L1, R1) instead of (L0, R0), etc.
 Function f is the same in all rounds but uses a different subkey in each
round – the subkey of each round is generated from the key
January 17, 2012 7
Feistel Cipher Structure
⊕
⊕
⊕
January 17, 2012 8
Feistel Cipher Design Principles
 block size
 increasing size improves security, but slows cipher
 key size
 increasing size improves security, makes exhaustive key searching harder, but may slow
cipher
 number of rounds
 increasing number improves security, but slows cipher
 subkey generation
 greater complexity can make analysis harder, but slows cipher
 round function
 greater complexity can make analysis harder, but slows cipher
 fast software en/decryption & ease of analysis
 are more recent concerns for practical use and testing
January 17, 2012 9
Feistel Cipher
Decryption vs
Encryption:
the same
algorithm (with
keys in reverse
order)
⊕
⊕
⊕
⊕
⊕
⊕
⊕
⊕
January 17, 2012 10
Feistel decryption
 Decryption is the same as
encryption and does not require
any property for function f (not
even to be invertible)
 LD/RD – left/right half in the
decryption algorithm
 LE/RE – left/right half in the
encryption algorithm
 ⊕ denotes XOR: 0⊕0=0, 1⊕1=0,
0⊕1= 1⊕0=1
Decryption
•Input: The ciphertext (LD0, RD0)= (RE16, LE16)
•Round i (1 to 16) performs on input (LDi-1, RDi-1) the
operations:
–LDi=RDi-1, RDi=LDi-1⊕f(RDi-1,K16-i)
–This is the input to next round
•The key of round i is K16-i,
•This algorithm is CORRECT – after round i we have
LDi=RE16-i, RDi=LE16-i:
•PROOF:
•Input to the first round:
–LD0=RE16, RD0=LE16
•Induction: assume it holds for i-1, prove it for i
–LDi-1=RE16-i+1, RDi-1=LE16-i+1
Then:
–LDi=RDi-1=LE16-i+1=RE16-i
–RDi=LDi-1 ⊕ f(RDi-1, K16-i)=RE16-i+1 ⊕ f(LE16-i+1, K16-i)=
=(LE16-i ⊕f(RE16-i,K16-i+1)) ⊕f(RE16-i,K16-i)=LE16-i
–Result: (RE16-i, LE16-i)
•Output: the plaintext (RD16, LD16)=(LE0, RE0)
Encryption
•Input: the plaintext (LE0, RE0)
•Round i (1 to 16) performs on input
(LEi-1, REi-1) the operations:
–LEi=REi-1, REi=LEi-1⊕f(REi-1,Ki)
–This is the input to next round
•The key of round i is Ki,
•Output: the ciphertext (RE16, LE16)
January 17, 2012 11
DES
 DES encryption/decryption
 Strength of DES
 Design principles
 Cryptanalysis
January 17, 2012 12
DES encryption scheme
 The plaintext (64 bits) passes through an initial permutation IP (on
64 bits)
 Then follow 16 identical rounds – in each round a different subkey
is used; each subkey is generated from the key
 After round 16, swap the left half with the right half
 Apply the inverse of the initial permutation IP-1 (on 64 bits)
January 17, 2012 13
DES encryption scheme
January 17, 2012 14
Initial permutation
and its inverse
January 17, 2012 15
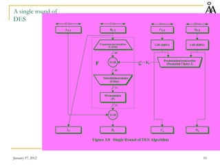
Details of a single round of DES
 Consider L the left half of the input to the round and R its right half – each of
them have 32 bits
 As in any Feistel cipher the overall processing is
Li=Ri-1, Ri=Li-1⊕ F(Ri-1,Ki)
 The round subkey Ki has 48 bits (details later on how it is generated)
 R is expanded from 32 to 48 bits using an “expansion permutation” E – this
is a table that defines a permutation, duplicating in the same time 16 of the
bits in R
 These 48 bits are XORED with the subkey Ki
 The 48-bit result passes through a substitution function that produces a 32-
bit output
 Apply then a permutation P
January 17, 2012 16
A single round of
DES
January 17, 2012 17
The scheme of the function F(R,K) in DES
January 17, 2012 18
Details of a single
round of DES
January 17, 2012 19
The substitutions in the DES rounds: S-boxes
 There are 8 S-boxes, each of them accepting a 6-bit input and
producing 4-bit output
 The S-boxes are 4 x 16 tables (shown on the next slide) and are
used as follows:
 The first and the last bit of the input to the S-box form a 2-bit binary
number that selects the row of the S-box (rows are from 0 to 3)
 The middle four bits select the column of the S-box (columns are from
0 to 15)
 The decimal value in the selected entry of the S-box is converted to
its 4-bit binary representation to produce the output
January 17, 2012 20
Definition of S-boxes
 Example: consider the input 011001to
S-box S1
 The row is 011001: 01 (i.e. 1)
 The column is 011001: 1100 (i.e. 12)
 The value in the selected cell is 9
 Output is 1001
 Note that each row of each S-box is in
fact an invertible substitution on 4 bits
(permutation of numbers from 0 to 15)
 Note also that the output of the S-box
is immediately permuted in DES so
that it spreads in the ciphertext
January 17, 2012 21
Subkey generation
 In the general scheme of DES is shown that
a 64-bit key is used – the bits of the key are
numbered from 1 to 64.
 The algorithm ignores every 8th bit – thus,
the key for DES is effectively 56-bit long
 Before round 1 of DES, they key is
permuted according to a table labeled
Permuted Choice One (see next slide) – the
resulting 56-bit key is split into its two 28-bit
halves labeled C0 and D0
 In each round, Ci-1 and Di-1 are separately
subjected to a circular left shift of one or two
bits according to the table on the next slide
– the shifted values will be input to next
round
 The shifted values serve as input to
Permuted Choice Two (see next slide)
which produces a 48-bit output: the subkey
of the current round
January 17, 2012 22
Subkey generation
 In the general scheme of DES is shown that
a 64-bit key is used – the bits of the key are
numbered from 1 to 64.
 The algorithm ignores every 8th bit – thus,
the key for DES is effectively 56-bit long
 Before round 1 of DES, they key is
permuted according to a table labeled
Permuted Choice One – the resulting 56-bit
key is split into its two 28-bit halves labeled
C0 and D0
 In each round, Ci-1 and Di-1 are separately
subjected to a circular left shift of one or two
bits according to the table on the next slide
– the shifted values will be input to next
round
 The shifted values serve as input to
Permuted Choice Two which produces a
48-bit output: the subkey of the current
round
January 17, 2012 23
DES decryption
 Like in any Feistel cipher, decryption works just like encryption with
the subkeys used in reverse order
January 17, 2012 24
Analysis of DES
 Avalanche effect: this is a desirable property of any encryption
algorithm
 A small change (even 1 bit) in the plaintext should produce significant
change in the ciphertext
 Example: consider two blocks of 64 zeros and in the second block rewrite 1
on the first position. Encrypt them both with DES: depending on the key, the
result may have 34 different bits!
 A small change (even 1 bit) in the key should produce significant
change in the ciphertext
 Example: a change of one bit in the DES key may produce 35 different bits
in the encryption of the same plaintext
January 17, 2012 25
Strength of DES
 Two main concerns with DES: the length of the key and the nature of the
algorithm
 The key is rather short: 56 bits – there are 256 possible keys, around 7.2 x
1016
 In average, only half of the keys have to be tried to break the system
 In principle it should take long time to break the system
 Things are quicker with dedicated hardware: 1998 – a special machine was built
for less than 250 000 $ breaking DES in less than 3 days, 2006 – estimates are
that a hardware costing around 20.000$ may break DES within a day
 DES has no export restrictions from NSA!
 40-bit RC4 key is also insecure
 128-but keys seem to be secure
 Important difficulty in breaking any system: unless the plaintext is known,
we have to recognize when we have broken the system: we have to
recognize the plaintext when we find it
 This is not trivial if the file is binary, compressed, etc.
 Automated procedures to do that are needed (and indeed some exist)
January 17, 2012 26
Strength of DES
 Nature of the algorithm
 There has always been a concern about the design of DES, especially
about the design of S-boxes – perhaps they have been designed in such a
way as to ensure a trapdoor to the algorithm – break it without having to
search for the key
 The design criteria for the S-boxes (and for the rest of the algorithm) have been
classified information and NSA was involved in the design
 Many regularities and unexpected behavior of the S-boxes have been reported
 On the other hand, changing the S-boxes slightly seems to weaken the algorithm
 No fatal weaknesses in the S-boxes have been (publicly) reported so far
January 17, 2012 27
Cryptanalysis of DES
 There are ways to break DES significantly quicker than with the brute-force
attack: differential and linear cryptanalysis
 Differential cryptanalysis
 Published in the open literature after 1990: Murphy and then Biham and Shamir
(published a book on this)
 Idea: Knowing the XOR of the message halves before and after a round, one
may try to deduce the subkey used in that round
 DES can be broken in 247 steps, requiring 247 chosen plaintexts
 The need for so many chosen plaintexts makes its applicability limited
 This attack seems to have been known to the DES design team and NSA 20
years before it was published in the open literature!
 Linear cryptanalysis
 More recent attack (Matsui, 1993): find linear approximations to describe the
transformations in DES
 Can find the DES key given 247 known plaintexts
 Still impractical method
DES cryptanalysis chronology (Wikipedia)
July 1990
Biham and Shamir rediscover differential cryptanalysis, and apply it to a 15-round DES-
like cryptosystem.
1992
Biham and Shamir report the first theoretical attack with less complexity than brute force:
differential cryptanalysis. However, it requires an unrealistic 247 chosen plaintexts.
1994
The first experimental cryptanalysis of DES is performed using linear cryptanalysis
(Matsui, 1994).
June 1997
The DESCHALL Project breaks a message encrypted with DES for the first time in
public.
July 1998 The EFF's DES cracker (Deep Crack) breaks a DES key in 56 hours.
January 1999 Together, Deep Crack and distributed.net break a DES key in 22 hours and 15 minutes.
November 2001 The Advanced Encryption Standard is published in FIPS 197
May 2002 The AES standard becomes effective
May 2005 NIST withdraws FIPS 46-3 (see Federal Register vol 70, number 96)
April 2006
The FPGA based parallel machine COPACOBANA of the Universities of Bochum and
Kiel, Germany, breaks DES in 9 days at $10,000 hardware cost. Within a year software
improvements reduced the average time to 6.4 days.
November 2008
The successor of COPACOBANA, the RIVYERA machine reduced the average time to
less than one single day.
28

lecture3.pdf

  • 1.
    January 17, 20121 Cryptography and Network Security Lecture 3: Block ciphers and DES Ion Petre Department of IT, Åbo Akademi University Spring 2012 http://users.abo.fi/ipetre/crypto/
  • 2.
    January 17, 20122 Data Encryption Standard  We focus now on the most widely used symmetric cipher: DES  DES has been replaced by AES as a standard  We will use DES to illustrate the principles of modern symmetric ciphers  Adopted in 1977 by the National Bureau of Standards (US), nowadays NIST  Originates from an IBM project from late 1960s led by Feistel  Project ended in 1971 with the development of LUCIFER (key 128 bits)  LUCIFER was then refined with the help of NSA to produce DES (key 56 bits)  Immediate criticism: the reduction in key length was enormous and the internal details of the design were (and remained) classified information  1994: DES is reaffirmed as a standard for 5 more years  1999: DES should only be used for legacy systems and 3DES should replace it
  • 3.
    January 17, 20123 Block cipher principles  Stream cipher is one that encrypts a digital data stream one bit (or byte) at a time  Example: autokey Vigenère system  Block cipher is one in which the plaintext is divided in blocks and one block is encrypted at one time producing a ciphertext of equal length  Similar to substitution ciphers on very big characters: 64 bits or 128 bits are typical block lengths  Many modern ciphers are block ciphers
  • 4.
    January 17, 20124 Principle: Substitution-Permutation Ciphers  Claude Shannon (1949) introduced idea of substitution-permutation (S-P) networks  These form the basis for modern substitution-transposition product cipher  S-P networks are based on the two primitive cryptographic operations we have seen before:  substitution (S-box)  permutation (P-box)  The goal is to provide confusion and diffusion of message
  • 5.
    January 17, 20125 Confusion and Diffusion  Cipher need to completely obscure statistical properties of original message  A one-time pad does this  More practically Shannon (1949) suggested to combine elements to obtain:  Diffusion – dissipates statistical structure of plaintext over bulk of ciphertext  Makes the statistical relationship plaintext - ciphertext as complex as possible  Achieved by requiring that every digit of the plaintext affects many digits of the ciphertext (equivalently, every digit of the ciphertext is affected by many digits of the plaintext)  Confusion – makes relationship between ciphertext and key as complex as possible  Makes it difficult to discover the key starting from the ciphertext  The principles of confusion and diffusion are the most essential concepts in the design of modern block ciphers – they defend against statistical attacks
  • 6.
    January 17, 20126 Feistel Cipher Structure  Most modern block encryption algorithms use the Feistel structure  Horst Feistel was the leader of the IBM team that worked in late 1960s on LUCIFER  He devised the so-called “feistel cipher”  Algorithm structure – perform n rounds, each round has the following structure (for encryption and decryption):  Input is of length 2w (bits), key is K  Divide the input into two halves L0 and R0  L1= R0, R1=L0 ⊕ f(R0,K)  In the next round use (L1, R1) instead of (L0, R0), etc.  Function f is the same in all rounds but uses a different subkey in each round – the subkey of each round is generated from the key
  • 7.
    January 17, 20127 Feistel Cipher Structure ⊕ ⊕ ⊕
  • 8.
    January 17, 20128 Feistel Cipher Design Principles  block size  increasing size improves security, but slows cipher  key size  increasing size improves security, makes exhaustive key searching harder, but may slow cipher  number of rounds  increasing number improves security, but slows cipher  subkey generation  greater complexity can make analysis harder, but slows cipher  round function  greater complexity can make analysis harder, but slows cipher  fast software en/decryption & ease of analysis  are more recent concerns for practical use and testing
  • 9.
    January 17, 20129 Feistel Cipher Decryption vs Encryption: the same algorithm (with keys in reverse order) ⊕ ⊕ ⊕ ⊕ ⊕ ⊕ ⊕ ⊕
  • 10.
    January 17, 201210 Feistel decryption  Decryption is the same as encryption and does not require any property for function f (not even to be invertible)  LD/RD – left/right half in the decryption algorithm  LE/RE – left/right half in the encryption algorithm  ⊕ denotes XOR: 0⊕0=0, 1⊕1=0, 0⊕1= 1⊕0=1 Decryption •Input: The ciphertext (LD0, RD0)= (RE16, LE16) •Round i (1 to 16) performs on input (LDi-1, RDi-1) the operations: –LDi=RDi-1, RDi=LDi-1⊕f(RDi-1,K16-i) –This is the input to next round •The key of round i is K16-i, •This algorithm is CORRECT – after round i we have LDi=RE16-i, RDi=LE16-i: •PROOF: •Input to the first round: –LD0=RE16, RD0=LE16 •Induction: assume it holds for i-1, prove it for i –LDi-1=RE16-i+1, RDi-1=LE16-i+1 Then: –LDi=RDi-1=LE16-i+1=RE16-i –RDi=LDi-1 ⊕ f(RDi-1, K16-i)=RE16-i+1 ⊕ f(LE16-i+1, K16-i)= =(LE16-i ⊕f(RE16-i,K16-i+1)) ⊕f(RE16-i,K16-i)=LE16-i –Result: (RE16-i, LE16-i) •Output: the plaintext (RD16, LD16)=(LE0, RE0) Encryption •Input: the plaintext (LE0, RE0) •Round i (1 to 16) performs on input (LEi-1, REi-1) the operations: –LEi=REi-1, REi=LEi-1⊕f(REi-1,Ki) –This is the input to next round •The key of round i is Ki, •Output: the ciphertext (RE16, LE16)
  • 11.
    January 17, 201211 DES  DES encryption/decryption  Strength of DES  Design principles  Cryptanalysis
  • 12.
    January 17, 201212 DES encryption scheme  The plaintext (64 bits) passes through an initial permutation IP (on 64 bits)  Then follow 16 identical rounds – in each round a different subkey is used; each subkey is generated from the key  After round 16, swap the left half with the right half  Apply the inverse of the initial permutation IP-1 (on 64 bits)
  • 13.
    January 17, 201213 DES encryption scheme
  • 14.
    January 17, 201214 Initial permutation and its inverse
  • 15.
    January 17, 201215 Details of a single round of DES  Consider L the left half of the input to the round and R its right half – each of them have 32 bits  As in any Feistel cipher the overall processing is Li=Ri-1, Ri=Li-1⊕ F(Ri-1,Ki)  The round subkey Ki has 48 bits (details later on how it is generated)  R is expanded from 32 to 48 bits using an “expansion permutation” E – this is a table that defines a permutation, duplicating in the same time 16 of the bits in R  These 48 bits are XORED with the subkey Ki  The 48-bit result passes through a substitution function that produces a 32- bit output  Apply then a permutation P
  • 16.
    January 17, 201216 A single round of DES
  • 17.
    January 17, 201217 The scheme of the function F(R,K) in DES
  • 18.
    January 17, 201218 Details of a single round of DES
  • 19.
    January 17, 201219 The substitutions in the DES rounds: S-boxes  There are 8 S-boxes, each of them accepting a 6-bit input and producing 4-bit output  The S-boxes are 4 x 16 tables (shown on the next slide) and are used as follows:  The first and the last bit of the input to the S-box form a 2-bit binary number that selects the row of the S-box (rows are from 0 to 3)  The middle four bits select the column of the S-box (columns are from 0 to 15)  The decimal value in the selected entry of the S-box is converted to its 4-bit binary representation to produce the output
  • 20.
    January 17, 201220 Definition of S-boxes  Example: consider the input 011001to S-box S1  The row is 011001: 01 (i.e. 1)  The column is 011001: 1100 (i.e. 12)  The value in the selected cell is 9  Output is 1001  Note that each row of each S-box is in fact an invertible substitution on 4 bits (permutation of numbers from 0 to 15)  Note also that the output of the S-box is immediately permuted in DES so that it spreads in the ciphertext
  • 21.
    January 17, 201221 Subkey generation  In the general scheme of DES is shown that a 64-bit key is used – the bits of the key are numbered from 1 to 64.  The algorithm ignores every 8th bit – thus, the key for DES is effectively 56-bit long  Before round 1 of DES, they key is permuted according to a table labeled Permuted Choice One (see next slide) – the resulting 56-bit key is split into its two 28-bit halves labeled C0 and D0  In each round, Ci-1 and Di-1 are separately subjected to a circular left shift of one or two bits according to the table on the next slide – the shifted values will be input to next round  The shifted values serve as input to Permuted Choice Two (see next slide) which produces a 48-bit output: the subkey of the current round
  • 22.
    January 17, 201222 Subkey generation  In the general scheme of DES is shown that a 64-bit key is used – the bits of the key are numbered from 1 to 64.  The algorithm ignores every 8th bit – thus, the key for DES is effectively 56-bit long  Before round 1 of DES, they key is permuted according to a table labeled Permuted Choice One – the resulting 56-bit key is split into its two 28-bit halves labeled C0 and D0  In each round, Ci-1 and Di-1 are separately subjected to a circular left shift of one or two bits according to the table on the next slide – the shifted values will be input to next round  The shifted values serve as input to Permuted Choice Two which produces a 48-bit output: the subkey of the current round
  • 23.
    January 17, 201223 DES decryption  Like in any Feistel cipher, decryption works just like encryption with the subkeys used in reverse order
  • 24.
    January 17, 201224 Analysis of DES  Avalanche effect: this is a desirable property of any encryption algorithm  A small change (even 1 bit) in the plaintext should produce significant change in the ciphertext  Example: consider two blocks of 64 zeros and in the second block rewrite 1 on the first position. Encrypt them both with DES: depending on the key, the result may have 34 different bits!  A small change (even 1 bit) in the key should produce significant change in the ciphertext  Example: a change of one bit in the DES key may produce 35 different bits in the encryption of the same plaintext
  • 25.
    January 17, 201225 Strength of DES  Two main concerns with DES: the length of the key and the nature of the algorithm  The key is rather short: 56 bits – there are 256 possible keys, around 7.2 x 1016  In average, only half of the keys have to be tried to break the system  In principle it should take long time to break the system  Things are quicker with dedicated hardware: 1998 – a special machine was built for less than 250 000 $ breaking DES in less than 3 days, 2006 – estimates are that a hardware costing around 20.000$ may break DES within a day  DES has no export restrictions from NSA!  40-bit RC4 key is also insecure  128-but keys seem to be secure  Important difficulty in breaking any system: unless the plaintext is known, we have to recognize when we have broken the system: we have to recognize the plaintext when we find it  This is not trivial if the file is binary, compressed, etc.  Automated procedures to do that are needed (and indeed some exist)
  • 26.
    January 17, 201226 Strength of DES  Nature of the algorithm  There has always been a concern about the design of DES, especially about the design of S-boxes – perhaps they have been designed in such a way as to ensure a trapdoor to the algorithm – break it without having to search for the key  The design criteria for the S-boxes (and for the rest of the algorithm) have been classified information and NSA was involved in the design  Many regularities and unexpected behavior of the S-boxes have been reported  On the other hand, changing the S-boxes slightly seems to weaken the algorithm  No fatal weaknesses in the S-boxes have been (publicly) reported so far
  • 27.
    January 17, 201227 Cryptanalysis of DES  There are ways to break DES significantly quicker than with the brute-force attack: differential and linear cryptanalysis  Differential cryptanalysis  Published in the open literature after 1990: Murphy and then Biham and Shamir (published a book on this)  Idea: Knowing the XOR of the message halves before and after a round, one may try to deduce the subkey used in that round  DES can be broken in 247 steps, requiring 247 chosen plaintexts  The need for so many chosen plaintexts makes its applicability limited  This attack seems to have been known to the DES design team and NSA 20 years before it was published in the open literature!  Linear cryptanalysis  More recent attack (Matsui, 1993): find linear approximations to describe the transformations in DES  Can find the DES key given 247 known plaintexts  Still impractical method
  • 28.
    DES cryptanalysis chronology(Wikipedia) July 1990 Biham and Shamir rediscover differential cryptanalysis, and apply it to a 15-round DES- like cryptosystem. 1992 Biham and Shamir report the first theoretical attack with less complexity than brute force: differential cryptanalysis. However, it requires an unrealistic 247 chosen plaintexts. 1994 The first experimental cryptanalysis of DES is performed using linear cryptanalysis (Matsui, 1994). June 1997 The DESCHALL Project breaks a message encrypted with DES for the first time in public. July 1998 The EFF's DES cracker (Deep Crack) breaks a DES key in 56 hours. January 1999 Together, Deep Crack and distributed.net break a DES key in 22 hours and 15 minutes. November 2001 The Advanced Encryption Standard is published in FIPS 197 May 2002 The AES standard becomes effective May 2005 NIST withdraws FIPS 46-3 (see Federal Register vol 70, number 96) April 2006 The FPGA based parallel machine COPACOBANA of the Universities of Bochum and Kiel, Germany, breaks DES in 9 days at $10,000 hardware cost. Within a year software improvements reduced the average time to 6.4 days. November 2008 The successor of COPACOBANA, the RIVYERA machine reduced the average time to less than one single day. 28