Latest development in the area of phonetics and phonology The classic perspective and terminology were developed in the 19 th  century and first of the 20 th  century. Generative phonology and elaborations of it or reaction to it especially emphasis here is on currents of theory.
contents Phonetic and phonology before the 20 th  century The phoneme Early north American Phonology Glossematics and Stratification phonology Generative phonology Natural generative phonology
contents Auto segmental and CV phonology Metrical phonology Lexical phonology Dependency phonology Experimental phonology conclusion
Currents of Theory The ultimate function of conveying meaning and that the task of analysis is to investigate how that function is achieved through subsidiary functions, such as articulation and perception. Functional linguists commonly emphasize the systemic and structural organization of language
Currents of Theory Language functions through choices: choice of words, selection of options within   the  grammatical system, or exploitation of phonological  distinctions.
The term system indicates that we operate with the finite options available to us within the language,  and the significance of any particular selection within a system rests in the contrast between what is selected and what could have been selected.
The term structure is less precise. It is used much time in the same way as system reflecting the two dimensions of linguistic organization. These dimensions are: Syntagmatic Paradigmatic
syntagmatic; these relations are linear or sequential operative for example, in the co articulation or assimilation of adjacent sounds or in the alliteration or rhyme across stretches of language. Paradigmatic; these relations are those that exit among the options in a system, for example between
a word in a text and other words that might have been used in its place or between a phoneme and the other phonemes to which it is opposed.
Phonetics and phonology before the 20 th  century Several centuries before Christ, Indian scholars were devoting themselves to the description of Sanskrit and achieving remarkable accuracy in Articulatory phonetics. Their primary concern seems to have been to maintain the correct pronunciation  of what was already becoming a classical language
The existence of a written form of expression not only invites reflection on the relationship between speech and writing but also creates a distance between speakers and their language that encourages them to treat language as an object of analysis.
The phoneme By the latter part of the nineteenth century  Interests in spelling and pronunciation were now benefiting from technological  advances that made it possible to investigate speech by instrumental methods.
The concept of the Phoneme became important not only for its relevance to practical problems such as how to represent the pronunciation of dialects and languages that ha never been transcribed before, but also as a keystone of modern phonological theory.
Phonology in North America Franz Boas 1858-1942. An anthropologist rather than a linguist, he stressed the need to respect the diversity of culture and to study a cultural system including language on its own terms.  Anthropology means the scientific study of people, their societies, their culture in relation to language
He laid the foundation for phonetic and grammatical studies of American Indian languages, and influenced men like Edward Sapir 1884-1939 and Leonard Bloomfield 1887-1949 Sapir’s phonology was explicitly mentalist while Bloomfield allied himself with  the new behaviorist psychology
Sapir’s understating of phonology is set out in two influential papers. The First on “Sound Patterns in Language’ 1825”,  promotes the   psychological reality of sounds within a linguistic system .  The Second paper 1933 is explicitly entitled “The psychological Reality  of Phonemes”
He describes how a speaker of a language felt that two words in his own language differed n pronunciation.
Glossematic and Satrificational phonology Glossematics is much more than an approach to phonology. It is a general theory of language, elaborated by two Danish linguists, Louis Hjelmselv (1999) and Hans Jorgen Uldall (1907-57). He affirmed that a phoneme must be defined by means of its function in  language, not by physical or psycholo- gical criteria.
Hjemselv, linguistic function included more than distinctive oppositions and he was not averse to classifying and interpreting sounds on the basis of their distribution and alteration. He entertained such possibilities as analyzing  French / e:/ as /ea/ and  Danish /n/ as  /ng/.
His tolerance of a high degree of an abstraction is also evident in the posting of a phoneme / h/ in French the /h/ is entirely abstract in that it is never pronounced, but is serves to account for lack of elision.  Elision means omission of sound in connected speech.
I’ habit (‘the clothes’)  le Havre (‘the harbour’) I’ hernias (‘the armour’) le haricor (‘the bean’) I’homme (‘the man’) le homard (‘the lobster’)
Straficiational phonology  is a part of a wider theory of language. Developed in the USA in the 1960s. It falls within the broad tradition of Saussurean structuralism and shows particular influence from  glossematics
The stratification view is that language is organized one of most relevance to phonology being the ‘phonemic stratum’. The units of this stratum, phonemes, are represented as points in a network  which links each phoneme in three  directions
Oversimplifying somewhat, phonemes are. realizations of morphemic elements; Subject to the phonetics (i.e. the pattern specifying how phonemes can be sequentially combined); realized as (combinations of )features.
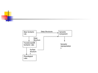
Generative phonology Generative phonology belong to a new school of linguistics, transformational generative theory. The phonological component of such a grammar would be a set of phonological rules applying to the underlying forms of the language and yielding surface phonetic representations
Since both underlying and surface forms were represented in features, the rules essentially changed features specifications and the shape of a phonological description was indeed radically different from a typical inventory of phonemes and allophones
underlying representations are converted into surface representations by the application or rules. The model shows phonology as syntactic componen t that generates grammatical sequences of the language. These grammatical structures so  called ‘surface surface structures are complete  with lexical items and reflect the grammatical rules of the language. The lexical items in surface structures bring with them their underlying phonological representation s in the form of feature matrices
The lexical items in surface structures bring with them their underlying phonological representations in the form of feature matrices. Chomsky and Halle specifically propose that phonological representations ‘are mentally constructed by the speaker and the hearer and underlie their actual performance in speaking and ‘understanding’ Chomsky and Halle 1968
Samantic Component  Base Syntactic ruls Transformationl Syntactic rules  Phonological rules  Surface structures  Semantic representations  Deep Structures  Deep Structures
Auto segmental and CV phonology Goldsmith’s initial concern is with what may seem to be a limited and particular problem, that of segmental organization, or more particularly, that of phenomena which have evaded segmental classification’(Goldsmith 1976)
The longest chapter in his thesis is devoted to the ‘tonology’ of Igbo, a west African tonal language. Goldsmith’s work nevertheless goes beyond tone and intonation. His thesis announces a claim about the  ‘ geometry’ of phonetic representation in the context of what he calls the  absolute slicing hypothesis’
The hypothesis that speech can be phonologically represented as successive discrete segments.  . His fundamental points is that speech, observed as articulator activity, consists of gestures such as tongue movements, lip movements and laryngeal activity
He introduce a multi linear phonological analysis in which different features may be placed on separate tires. The tiers are connected to each other by association lines. different tier, represented below segmental features.
Disyllabic word with high tone on eachsyllable:baka   H  H Disyllabic worked with high tone then low tone: baka   H  L
Disyllabic worked with high tone then low tone: baka H  L

Latest Development Ion Ppt Saba

  • 1.
    Latest development inthe area of phonetics and phonology The classic perspective and terminology were developed in the 19 th century and first of the 20 th century. Generative phonology and elaborations of it or reaction to it especially emphasis here is on currents of theory.
  • 2.
    contents Phonetic andphonology before the 20 th century The phoneme Early north American Phonology Glossematics and Stratification phonology Generative phonology Natural generative phonology
  • 3.
    contents Auto segmentaland CV phonology Metrical phonology Lexical phonology Dependency phonology Experimental phonology conclusion
  • 4.
    Currents of TheoryThe ultimate function of conveying meaning and that the task of analysis is to investigate how that function is achieved through subsidiary functions, such as articulation and perception. Functional linguists commonly emphasize the systemic and structural organization of language
  • 5.
    Currents of TheoryLanguage functions through choices: choice of words, selection of options within the grammatical system, or exploitation of phonological distinctions.
  • 6.
    The term systemindicates that we operate with the finite options available to us within the language, and the significance of any particular selection within a system rests in the contrast between what is selected and what could have been selected.
  • 7.
    The term structureis less precise. It is used much time in the same way as system reflecting the two dimensions of linguistic organization. These dimensions are: Syntagmatic Paradigmatic
  • 8.
    syntagmatic; these relationsare linear or sequential operative for example, in the co articulation or assimilation of adjacent sounds or in the alliteration or rhyme across stretches of language. Paradigmatic; these relations are those that exit among the options in a system, for example between
  • 9.
    a word ina text and other words that might have been used in its place or between a phoneme and the other phonemes to which it is opposed.
  • 10.
    Phonetics and phonologybefore the 20 th century Several centuries before Christ, Indian scholars were devoting themselves to the description of Sanskrit and achieving remarkable accuracy in Articulatory phonetics. Their primary concern seems to have been to maintain the correct pronunciation of what was already becoming a classical language
  • 11.
    The existence ofa written form of expression not only invites reflection on the relationship between speech and writing but also creates a distance between speakers and their language that encourages them to treat language as an object of analysis.
  • 12.
    The phoneme Bythe latter part of the nineteenth century Interests in spelling and pronunciation were now benefiting from technological advances that made it possible to investigate speech by instrumental methods.
  • 13.
    The concept ofthe Phoneme became important not only for its relevance to practical problems such as how to represent the pronunciation of dialects and languages that ha never been transcribed before, but also as a keystone of modern phonological theory.
  • 14.
    Phonology in NorthAmerica Franz Boas 1858-1942. An anthropologist rather than a linguist, he stressed the need to respect the diversity of culture and to study a cultural system including language on its own terms. Anthropology means the scientific study of people, their societies, their culture in relation to language
  • 15.
    He laid thefoundation for phonetic and grammatical studies of American Indian languages, and influenced men like Edward Sapir 1884-1939 and Leonard Bloomfield 1887-1949 Sapir’s phonology was explicitly mentalist while Bloomfield allied himself with the new behaviorist psychology
  • 16.
    Sapir’s understating ofphonology is set out in two influential papers. The First on “Sound Patterns in Language’ 1825”, promotes the psychological reality of sounds within a linguistic system . The Second paper 1933 is explicitly entitled “The psychological Reality of Phonemes”
  • 17.
    He describes howa speaker of a language felt that two words in his own language differed n pronunciation.
  • 18.
    Glossematic and Satrificationalphonology Glossematics is much more than an approach to phonology. It is a general theory of language, elaborated by two Danish linguists, Louis Hjelmselv (1999) and Hans Jorgen Uldall (1907-57). He affirmed that a phoneme must be defined by means of its function in language, not by physical or psycholo- gical criteria.
  • 19.
    Hjemselv, linguistic functionincluded more than distinctive oppositions and he was not averse to classifying and interpreting sounds on the basis of their distribution and alteration. He entertained such possibilities as analyzing French / e:/ as /ea/ and Danish /n/ as /ng/.
  • 20.
    His tolerance ofa high degree of an abstraction is also evident in the posting of a phoneme / h/ in French the /h/ is entirely abstract in that it is never pronounced, but is serves to account for lack of elision. Elision means omission of sound in connected speech.
  • 21.
    I’ habit (‘theclothes’) le Havre (‘the harbour’) I’ hernias (‘the armour’) le haricor (‘the bean’) I’homme (‘the man’) le homard (‘the lobster’)
  • 22.
    Straficiational phonology is a part of a wider theory of language. Developed in the USA in the 1960s. It falls within the broad tradition of Saussurean structuralism and shows particular influence from glossematics
  • 23.
    The stratification viewis that language is organized one of most relevance to phonology being the ‘phonemic stratum’. The units of this stratum, phonemes, are represented as points in a network which links each phoneme in three directions
  • 24.
    Oversimplifying somewhat, phonemesare. realizations of morphemic elements; Subject to the phonetics (i.e. the pattern specifying how phonemes can be sequentially combined); realized as (combinations of )features.
  • 25.
    Generative phonology Generativephonology belong to a new school of linguistics, transformational generative theory. The phonological component of such a grammar would be a set of phonological rules applying to the underlying forms of the language and yielding surface phonetic representations
  • 26.
    Since both underlyingand surface forms were represented in features, the rules essentially changed features specifications and the shape of a phonological description was indeed radically different from a typical inventory of phonemes and allophones
  • 27.
    underlying representations areconverted into surface representations by the application or rules. The model shows phonology as syntactic componen t that generates grammatical sequences of the language. These grammatical structures so called ‘surface surface structures are complete with lexical items and reflect the grammatical rules of the language. The lexical items in surface structures bring with them their underlying phonological representation s in the form of feature matrices
  • 28.
    The lexical itemsin surface structures bring with them their underlying phonological representations in the form of feature matrices. Chomsky and Halle specifically propose that phonological representations ‘are mentally constructed by the speaker and the hearer and underlie their actual performance in speaking and ‘understanding’ Chomsky and Halle 1968
  • 29.
    Samantic Component Base Syntactic ruls Transformationl Syntactic rules Phonological rules Surface structures Semantic representations Deep Structures Deep Structures
  • 30.
    Auto segmental andCV phonology Goldsmith’s initial concern is with what may seem to be a limited and particular problem, that of segmental organization, or more particularly, that of phenomena which have evaded segmental classification’(Goldsmith 1976)
  • 31.
    The longest chapterin his thesis is devoted to the ‘tonology’ of Igbo, a west African tonal language. Goldsmith’s work nevertheless goes beyond tone and intonation. His thesis announces a claim about the ‘ geometry’ of phonetic representation in the context of what he calls the absolute slicing hypothesis’
  • 32.
    The hypothesis thatspeech can be phonologically represented as successive discrete segments. . His fundamental points is that speech, observed as articulator activity, consists of gestures such as tongue movements, lip movements and laryngeal activity
  • 33.
    He introduce amulti linear phonological analysis in which different features may be placed on separate tires. The tiers are connected to each other by association lines. different tier, represented below segmental features.
  • 34.
    Disyllabic word withhigh tone on eachsyllable:baka H H Disyllabic worked with high tone then low tone: baka H L
  • 35.
    Disyllabic worked withhigh tone then low tone: baka H L