1
BAB I
PENDAHULUAN
I.1. Latar Belakang
Kemajuan teknologi yang semakin berkembang dan semakin canggih
pada jaman sekarang ini khususnya di indonesia adalah sesuatu yang tidak
bisa kita hindari dalam kehidupan ini, karena kemajuan teknologi akan
berjalan sesuai dengan kemajuanm ilmu pengetahuan. Dunia pengetahuan dan
teknologi mengalami kemajuan yang sangat pesat, sehingga kebutuhan akan
informasi yang sangat cepat, tepat, akurat sangat dibutuhkan setiap
perusahaan organisasi maupun bidang lainnya. Sejalan dengan lajunya
perkembangan dunia teknologi moderen ini, banyak menyebabkan perubahan
kehidupan manusia dalam menangani setiap permasalahan yang terjadi.
Pendidikan pada dasarnya bertujuan untuk mengembangkan potensi-
potensi individu secara optimal. Sekolah sebagai lembaga pendidikan formal,
merupakan penerus dalam pengemban tugasnya untuk mengembangkan
pribadi anak sesuai dengan potensi-potensi yang mereka miliki. Sekolah
merupakan ujung tombak pelaksanaan terhadap pencapaian tujuan pendidikan
nasional yang dilengkapi fasilitas pendidikan, administrasi pendidikan, guru,
strategi mengajar, bimbingan dan konseling. Oleh karena itu ada keterkaitan
antara tujuan pendidikan dengan kurikulum yang berlaku.
Untuk keperluan pembangunan bangsa dan peningkatan pembangunan
di segala bidang diperlukan manusia-manusia yang mampu membangun, yaitu
manusia yang berpotensi perlu mendapat perhatian sesuai dengan kebutuhan
dan permasalahannya. Bila tercapai perkembangan secara optimal, para siswa
yang berprestasi inilah yang sangat diharapkan untuk menjadi kader-kader
pembangunan bangsa. Oleh karena itu, maka segalanya pendidikan
memberikan perhatian serius pada mereka, agar bangsa indonesia tidak
kehilangan kesempatan tenaga-tenaga cemerlang untuk menghadapi tantangan
zaman di masa depan.
2
Penerimaan siswa baru merupakan salah satu proses yang ada di
instansi pendidikan seperti sekolah yang berguna untuk menyaring calon
siswa yang terpilih sesuai kriteria yang ditentukan oleh sekolah tersebut untuk
menjadi siswa didiknya. Pada umunya proses penerimaan siswa baru
dilakukan tahap pendaftaran, tes, seleksi, dan pengumuman penerimaan siswa.
Tahapan dari proses penerimaan siswa baru ini juga dilakukan oleh Sekolah
SDN 3 Pengadangan.
Namun dalam proses penerimaan siswa baru di SDN 3 Pengadangan
selama ini masih dilakukan secara manual atau tanpa terkomputerisasi, seperti
data pendaftaran dan hasil seleksi penerimaan siswa baru hanya disimpan
dibuku pendaftaran yang memungkinkan kerusakan dan kehilangan data
tersebut. Ini disebabkan karena belum adanya sistem yang benar-benar bisa
bekerja dengan cepat dan efesien sehingga pekerjaan pengimputan data
pendaftaran siswa terkadang tidak bisa diselesaikan tepat waktu.
Dari uraian diatas maka penulis tertarik untuk membuat laporan
dengan “ APLIKASI PENGINPUTAN DATA PENERIMAAN SISWA
BARU DI SEKOLAH DASAR NEGERI 3 PENGADANGAN
MENGGUNAKAN PHP DAN MYSQL “
I.2. BATASAN MASALAH
Agar permasalahan yang dapat dibahas terarah dan tidak meluas maka
perlu dibuat batasan masalah. Oleh karena itu maka penulis hanya membahas
tentang pembuatan aplikasi penginputan data penerimaan siswa baru di
Sekolah Dasar Negeri 3 Pengadangan menggunakan PHP dan MYSQL untuk
menangani proses pendaftaran siswa baru sampai ke proses pembuatan
laporan saja.
I.3. RUMUSAN MASALAH
Berdasarkan topik uraian pada latar belakang dari identifikasi diatas,
maka dapat dirumuskan permasalahan sebagai berikut : “ Bagaimana
merencanakan dan membuat aplikasi penginputan data siswa baru di Sekolah
Dasar Negeri 3 Pengadangan menggunakan PHP dan MYSQL ?”.
3
I.4. TUJUAN DAN MAMFFAAT KERJA PRAKTIK
I.4.1 Tujuan Kuliah Kerja Praktik (KKP) ini adalah
1. Menerapkan teori dan pengetahuan yang telah diterima penulis selama
masa perkuliahan sampai saat ini untuk memperluas wawasan pada
suatu kegiatan yang bersifat nyata.
2. Sebagai salah satu syarat untuk menyusun skripsi pada Strata I Program
Studi Teknik Informatika di Sekolah Tinggi Teknologi Hamzanwadi
(STTH).
3. Untuk memberikan informasi bagaimana membuat suatu apklikasi yang
akan membantu penginputan data penerimaan siswa baru di Sekolah
Dasar Negeri 3 pengadangan berbasis intranet menggunakan PHP dan
MYSQl.
4. Untuk membantu pihak sekolah pada umumnya dalam proses
penginputan data penerimaan siswa baru di SDN 3 Pengadangan.
I.4.2 Adapun mamfaat dari Kerja Praktek
1. Penulis dapat mengetahui dan mengenal lingkungan kerja pada suatu
intansi, serta tata tertib di dalam dunia kerja.
2. Melatih disiplin dan bertanggung jawab dalam melaksanakan tugas
3. Penulis dapat menambah, mengembangkan dan menguasai wawasan
dan disiplin ilmu secara teori maupun peraktek sesuai dengan bidang
yang ditekuni.
4. Dengan adanya aplikasi ini, diharapkan proses penginputan data
penerimaan siswa baru di SDN 3 Pengadangan pada masa yang akan
datang dapat terlaksana secara optimal.
5. Memberikan suatu pengalaman bagi penulis (sebagai mahasiswa) dalam
hal pekerjaan secara langsung di suatu Instansi/Perusahaan/Badan.
6. Mampu meningkatkan/menghasilkan skill yang berdaya saing bagi
sekolah yang bersangkutan.
I.5. Rincian Pelaksanaan Kuliah Kerja Prakek (KKP)
Kuliah Kerja Praktek yang penulis lakukan bertempat di SDN 3
Pengadangan Kecamatan Pringgasela kabupaten Lombok Timur. Pelaksanaan
4
Kerja Praktek dimulai pada tanggal 13 Oktober 2014 s/d 24 Desember 2014,
Waktu kerja Praktek dari jam 07.15 - 13.00 dan pada hari minggu libur.
Adapun kegiatan-kegiatan yang penulis lakukan selam Kuliah Kerja Praktek
(KKP) antaran lain :
1. Membuat RPD BOS
2. Membuat prangkat Pembelajaran
3. Membuat SPJ BOS
4. Melakukan Pendataan NUPT Baru
5. Mengentri data pokok pendidikan
I.6 Metode Pengumpulan Data
Dalam penulisan laporan ini diperlukan suatu teknik penulisan agar
data yang diproleh bersifat objektif. Teknik yang digunakan dalam
pengumpulan data ini adalah sebagai berikut :
1. Metode Observasi
Observasi adalah teknik pengumpulan data yang dilakukan
dengan terjun langsung ke lapangan guna untuk mendapatkan data yang
sebenarnya. Selama riset penulis melakukan pengamatan langsung
terhadap kegiatan yang dilakukan oleh Sekolah Dasar Negeri 3
Pengadangan dalam penginputan data penerimaan siswa baru.
2. Metode Interview
Interview yaitu teknik pengumpulan data yang dilakukan dengan
mengadakan wawancara langsung terhadap sumber yang dapat
memberikan informasi tentang apa yang dibutuhkan penulis. Dalam hal ini
penulis melakukan Tanya jawab langsung dengan kepala Sekolah yang
berada di SDN 3 Pengadangan.
3. Metode Studi Pustaka
Studi pustaka yaitu teknik pengumpulan data yang diambil
penulis melalui buku-buku yang berhubungan dengan permasalahan yang
dibahas. Dengan metode studi pustaka ini penulis, mendapat sumber data
dari buku-buku dan makalah-makalah yang berhubungan dengan studi
5
literatur pada buku atau referensi yang berkaitan dengan perancangan
aplikasi yang berbasis intranet menggunakan PHP dan MySQL.
I.7 Sistematika Penulisan
Dalam penulisan laporan ini penulis akan membagi sistematika
penulisan dalam lima bab, dimana satu dan yang lainnya saling berhubungan.
Adapun sistematika penulisan laporan ini adalah sebagai berikut :
BAB I PENDAHULUAN
Bab ini berisi tentang latar belakang, rumusan masalah, batasan
masalah, tujuan dan manfaat kerja praktik,metode pengumpulan
data dan sistematika penulisan.
BAB II LANDASAN TEORI
Pada bab ini membahas urean singkat tentang Pengertian Sistem
Informasi,Pengertian PHP, Pnegertian Tentang XAMPP dan Sejarah
MySql, ERD, DFD, Flow Map, Macromedia Dreamweaver 8.
BAB III ANALISIS PERANCANGAN SISTEM
Bab ini berisi informasi mengenai pelaksanaan penelitian secara
umum, analisis perancangan system, sehingga menjadi gambaran
tentang apa yang terjadi atau dilaksanakan pada tempat penelitian.
BAB IV PEMBAHASAN
Berisi tentang implementasi dan pembahasan. Implementasi yang
dimaksud adalah penerapan dari analisis dan perancangan system
yang dibahas pada Bab. III. Sedangkan pembahasan yang dimaksud
dalam bab ini adalah aplikasi penuh serta korelasi masing-masing
menu, sub-sub menu dalam aplikasi, apakah seudah sesuai output
yang dikeluarkan dengan mengacu pada input yang diberikan.
BAB V PENUTUP
Berisi tentang kesimpulan serta saran-saran yang berhubungan
dengan pembangunan program yang dibutuhkan.
6
BAB II
LANDASAN TEORI
II.1 Aplikasi
Aplikasi merupakan software yang diberi perusahan dari tempat
pembuatan. Aplikasi akan mengunakan sistem operasi (OS) komputer dan
aplikasi yang lainnya yang mendukung. Istilah ini mulai perlahan masuk
kedalam istilah Terknologi Informasi semenjak tahun 1993, yang biasanya
juga di singkat dengan App. App industri PC tampaknya menciptakan istilah
ini untuk merefleksikan medan pertempuran persaingan yang baru, yang
parallel dengan yang terjadi antar sistem operasi yang dimunculkan.
(www.google/Kamus Komputer dan Teknologi Informasi).
Definisi dan Pengertian Aplikasi Serta Penggolongan Aplikasi –
Aplikasi dapat dikatakan suatu prangkat lunak yang siap pakai dengan
menjalankan intruksi-intruksi dari user atau pengguna, aplikasi banyak
diciptakan guna membnatu berbagai keperluan seperti untuk laporan,
percetakan dan lain-lain sedangkan istilah aplikasi berasal dari bahasa
inggris “application” yang berarti penerapan, lamaran ataupun penggunaan,
jadi pengertian aplikasi dapat disimpulkan merupakan program siap pakai
yang membantu mencapai tujuan pengguna.
Pengertian Aplikasi adalah Program siap pakai yang dapat
digunakan untuk menjalankan printah-printah dari pengguna aplikasi
tersebut dengan tujuan mendapatkan hasil yang lebih akurat sesuai dengan
tujuan pembuatan aplikasi tersebut, aplikasi mempunyai arti yaitu
pemecahan masalah yang menggunakan salah satu tehnik pemrosesan data
aplikasi yang biasanya berpacu pada sebuah komputansi yang diinginkan
atau diharapkan maupun pemrosesan data yang diharapkan.Pengertian
Aplikasi Secara Umum adalah alat terapan yang difungsikan secara khusus
dan terpadu sesuai kemampuan yang dimilikinya aplikasi merupakan suatu
perangkat komputer yang siap pakai bagi user.
7
Selain itu aplikasi juga mempunyai fungsi sebagai pelayan
kebutuhan beberapa aktivitas yang dilakukan oleh manusia seperti sistem
untuk software jual beli, permainan atau game online, dll.
Pengertian Aplikasi Menurut Para Ahli antara lain :
1. Pengertian Aplikas Menurut Jogiyanto(1999:12) adalah penggunaan
dalam suatu komputer, instruksi (instructiom) atau pernyataan
(statement) yang disusun sedemikian rupa sehingga komputer dapat
memproses input menjadi output.
2. Pengertian Aplikasi Menurut Kamus Kamus Besar Bahasa Indonesia
(1998 : 52) adalah penerapan dari rancang sistem untuk mengolah data
yang menggunakan aturan atau ketentuan bahasa pemrograman tertentu.
Aplikasi adalah suatu program komputer yang dibuat untuk
mengerjakan dan melaksanakan tugas khusus dari pengguna.
3. Menurut Wikipedia Aplikasi adalah suatu subkelas perangkat lunak
komputer yang memanfaatkan kemampuan komputer langsung untuk
melakukan suatu tugas yang diinginkan pengguna.
4. Menurut Rachmad Hakim S Aplikasi adalah perangkat lunak yang
digunakan untuk tujuan tertentu, seperti mengolah dokumen, mengatur
Windows &, permainan (game), dan sebagainya.
5. Menurut Harip Santoso Aplikasi adalah suatu kelompok file (form,
class, report) yang bertujuan untuk melakukan aktivitas tertentu yang
saling terkait, misalnya aplikasi payroll, aplikasi fixed asset, dll.(dalam
Ekadara 2013)
II.2 Pengertian tentang PHP
PHP (Hypertext Preprocessor) merupakan bahasa berbentuk script
yang ditempatkan dalam server dan dieksekusi di dalam server untuk
selanjutnya di teransfer dan dibaca oleh client.
PHP pertama kali diciptakan oleh seorang peria berkewarganegaraan
Denmark yang bernama Rasmus Leddorf pada tahun 1995. Banyak
8
programmer yang tertarik untuk mengembangkan php karena bersifat Open
Source. Pada awal peluncuran, php hanya dibuat untuk diintegrasikan dengan
web server Apache. Namun sekarang, php juga dapat bekerja dengan Web
Server seperti PWS(Personal Web Server), IIS(Internet Information Server),
dan Xitami. (Andrea Adelheid dan Khairil Nst,2012 :2)
PHP (Hypertext Preprocessor)adalah bahasa pemrograman web atau
scripting language yang didesain untuk web.Bahasa pemrograman ini
berbentuk script yang terletak dan dieksekusi di server untuk kemudian
hasilnya (berupa kode HTML) dikembalikan ke browser user/pengguna.PHP
merupakan script untuk pemrograman script web server-side, script yang
membuat dokumen HTML, dokumen HTML yang dihasilkan dari suatu
aplikasi bukan dokumen HTML yang dibuat dengan menggunakan editor teks
atau editor HTML. Dengan menggunakan PHP suatu situs web menjadi lebih
mudah. Proses update data dapat dilakukan dengan menggunakan aplikasi
yang dibuat dengan menggunakan script PHP (Betha Sidik, dalam Afriyanti
2008).
PHP dapat mengakses database dan menampilkannya di halaman web
dengan cepat dan mudah. PHP juga dapat berinteraksi dengan hampir semua
teknologi web yang telah ada.
Pada tahun 1997 terjadi perubahan pengembangan PHP.Sebuah
perusahaan bernama Zend, menulis ulang interpreter PHP menjadi lebih
bersih, lebih baik, dan lebih cepat. Kemudian pada Juni 1998 perusahaan
tersebut merilis interpreter baru untuk PHP dan meresmikan nama rilis
tersebut menjadi PHP 3.0. Pada pertengahan tahun 1999, Zend merilis
interpreter PHP baru dan rilis tersebut dikenal dengan PHP4.0.PHP 4.0
adalah versi PHP yang paling banyak dipakai.
Versi ini banyak dipakai sebab versi ini mampu dipakai untuk
membangun aplikasi web kompleks tetapi tetap memiliki kecepatan proses
dan stabilitas yang tinggi.
Pada tanggal 13 Juli 2004 Zend merilis PHP 5.0.Versi ini adalah versi
mutakhir dari PHP. PHP 5.0 dapat digunakan pada hampir semua sistem
9
operasi utama, seperti Linux, varian Unix (mencakup HP-UX, Solaris, dan
Openbsd),vMicrosoft Windows, Mac OS X, RISC O, dan mungkin yang lain.
PHP juga mendukung hampir semua server web, seperti Apache, Microsoft
Internet InformationServer, Personal Web Server, Netscape, dan iPlanet
Servers, Oreilly Website ProServer, Caudium, Xitami, OmniHTTPd, dan
lain-lain.
II.3 Pengertian tentang XAMPP dan Sejarah MySql
II.3.1Pengertian tentang XAMPP
Gambar 2.1 : XAMPP
XAMPP merupakan singgkatan dari X (empat system operasi
apapun),Apache, MySQL, PHP, Perl. XAMPP merupakan tool yang
menyediakan paket perangkat lunak ke dalam satu buah paket. Dalam
paketnya sudah terdapat ApacheWeb server, MySQL database, PHP server
side scripting, Perl, FTP server,phpMyAdmin dan berbagai pustaka bantuan
lainnya. Dengan menginstall XAMPP maka tidak perlu lagi melakukan
instalasi dan konfigurasi web serverApache, PHPdan MySQL secara
manual. XAMPP akan mengintalasi dan mengkonfigurasikannya secara
otomatis.
Berikut akan dijelaskan tentang web server apache, PHP, MySql,
phpMyAdmin dan Perl:
1. Apache sudah berkembang sejak versi pertama dan terakhir yang ada
yaitu versi 2.2.41. Apache besifat open source, artinya setiap orang boleh
menggunakannya. Mengambil dan bahkan mengubah kode programnya.
Tugas utama apache adalah menghasilkan halaman web yang benar
kepada peminta, berdasarkan kode PHP yang dituliskan oleh membuat
10
web dan apache dapat mengakses suatu database misalnya dalam MySql
untuk mendukung halaman web yang dihasilkan.
2. PHP, bahasa pemrograman PHP merupakan bahasa pemrograman untuk
membuat web yang bersifat server – sede scpipting, dan PHP juga
mendukung sistem manajemen Database Oracle, Microsoft Acces,
Interbase, postgreSQL dan lain sebagainya. PHP sudah berkembang
hingga hingga versi 5 dan mendukung penuh Object Orientasi
Programing (OOP), PHP juga bersifat open source sehingga setiap orang
dapat menggunakan dengan gratis.
3. MySql, SQL yang merupakan kepanjangan dari Stuctured Query
Language dan SQL merupakan bahasa terstuktur yang khusus digunakan
untuk megolah database. SQL pertamakali didefinisikan oleh American
NasionalStandars Institute (ANSI) pada tahun 1986, MySQL adalah
sebuah sistem manajemen database yang bersifat open source, MySQL
dibuat dan dikembangkan MySQL AB yang berada di Swedia, hingga
kini MySQL sudah berkembang hingga versi 5.
4. PhpMyAdmin, pengelolaan database dengan MySQL harus dilakukan
dengan mengetikan baris – baris perintah yang sesuai (Command
Line)untuk setiap maksud tertentu atau Jika kita ingin membuat,
menghapus atau mengubah setiap data yang diinginkan.
5. Perl, pertama kali dikembangkan oleh (Larry Wall) dimesin Unix. Perl
dirilis pertama kali pada tanggal 18 desember 1987 untuk versi 1. Perl
juga mendukung di Opersi Sistem (OS) seperti Windows, Linux, Apple.
Dukungan terhadap Orientasi Object Programing (OOP) ditambahkan
pada Perl versi 5, yang dirilis pada tanggal 31 juli 1993.
II.3.2 Sejarah MySql
MySQL dikembangkan sekitar tahun 1994 oleh sebuah perusahaan
pengembang software dan konsultan database bernama MYSQL AB yang
berada di Swedia. Waktu itu perusahaan tersebut masih bernama TcX
DataKonsult AB, dan tujuan awal dikembangkannya MySQL adalah untuk
mengembangkan aplikasi berbasis web pada client. Awalnya Michael
11
"Monty" Widenius, pengembang satu-satunya di TcX memiliki sebuah
aplikasi UNIREG dan rutin ISAM buatannya sendiri dan sedang mencari
antarmuka SQL yang cocok untuk diimplementasikan ke dalamnya. Mula-
mula Monty memakai miniSQL (mSQL) pada eksperimennya itu, namun
SQL dirasa kurang sesuai, karena terlalu lambat dalam pemrosesan
query.Akhirnya Monty menghubungi David Hughes, pembuat mSQL yang
sedang merilis versi kedua dari mSQL.Kemudian Monty mencoba membuat
sendiri mesin SQL yang memiliki antarmuka mirip dengan SQL, tetapi
dengan kemampuan yang lebih sesuai sehingga lahirlah MySQL.Tentang
pengambilan nama MySQL, sampai saat ini masih belum jelas asal usulnya.
Ada yang berpendapat nama My diambil dari huruf depan dan belakang
Monty, tetapi versi lain mengatakan nama itu diambil dari putri Monty yang
kebetulan juga bernama My.
Sebagai database server yang memiliki konsep database
modern, MySql memiliki banyak sekali keistimewaan. Berikut ini beberapa
keistimewaan yang dimiliki MySql :
1. Portability
MySql dapat berjalan stabil pada berbagai OS (Operating System) seperti
Windows, Linux, Unix, Mac OS, Solaris, Amiga, HP-UX, Symbian.
2. Open Source Limited
Dahulu MySQL didistribusikan secara open source (gratis), dibawah
lisensi GPL sehingga kita dapat menggunakannya secara cuma-cuma
tanpa dipungut biaya. Namun, saat ini karena MySQL telah dibeli oleh
SUN, maka kita tidak dapat lagi menikmati fitur-fitur baru yang ada di
MySQL, karena SUN akan membatasi fitur-fitur baru ini hanya untuk
user yang membeli lisensinya. Sehingga MySQL tidak lagi sebuah open
source yang benar-benar gratis lagi.MySQL sekarang hanya menyediakan
fitur-fitur "dasar" saja yang saat ini sudah menggunakan versi 5.1.
12
3. Multi User
MySQL dapat digunakan oleh beberapa user dalam waktu yang
bersamaan tanpa mengalami konflik.Hal ini memungkinkan sebuah
database serverMySQL dapat diakses client secara bersamaan.
4. Performance Tuning
MySQL memiliki kecepatan yang menakjubkan dalam menangani query
sederhana, dengan kata lain dapat memproses lebih banyak SQL per
satuan waktu.
5. Column Type
MySQL memiliki tipe kolom yang sangat kompleks, seperti
signed/unsigned integer, float, double, char, varchar, text, blob, date,
time, datetime, timestamp, year, set serta enum.
6. Command and Functions
MySQL memiliki operator dan fungsi secara penuh yang mendukung
perintah SELECTdan WHERE dalam query.
7. Security
MySQL memiliki beberapa lapisan sekuritas seperti level subnetmask,
namahost, dan izin akses user dengan sistem perizinan yang mendetail
serta password terenkripsi.
8. Scalability and Limit
MySQL mampu menangani database dalam skala besar dengan jumlah
records lebih dari 50 juta dan 60 ribu tabel serta 5 miliar baris. Selain itu,
batas indeks yang dapat ditampung mencapai 32 indeks pada tiap
tabelnya
II.4 Entity Relationship Diagram (ERD)
Entity Relationship Diagram (ERD) merupakan notasi grafis dalam
pemodelan data konseptual yang mendeskripsikan hugungan antara
penyimpanan.ERD dugunakan untuk memodelkan struktur data dan hubungan
antar data, karena hal ini relatif kompleks. Dengan ERD kita dapat menguji
model dengan mengabaikan proses yang harus dilakukan. Dan dengan ERD
13
kita mencoba menjawab pertanyaan seperti; data apa yang kita perlukan?
Bagaimana data yang satu berhugungan dengan yang lain?
II.4.1 Notasi dan Simbol ERD
ERD menggunakan sejumlah notasi dan simbol untuk
menggambarkan struktur dan hubungan antar data, dan pada dasarnya
ada 3 macam symbol yang digunakan yaitu :
1. Entity
Adalah suatu objek yang dapat diidentifikasi dalam lingkungan
pemakai, sesuatu yang penting bagi pemakai dalam konteks system
yang akan dibuat. Sebagai contoh pelanggan, pekerja dan lain-lain.
Sendainya A adalah seorang pekerja maka A adalah isi dari pekerja,
sedangkan jika B adalah seorang pelanggan maka B adalah isi dari
pelanggan. Karena itu harus dibedakan antara entity sebagai bentuk
umum dari deskripsi tertentu dan isi entity seperti A dan B dalam
contoh diatas. Entity digambarkan dalam contoh persegi empat.
2. Atribut/Entiti
Berfungsi mendeskripsikan karakter entity. Misalnya atribut nama
pekerja dari entity pekerja. Setiap ERD biasa terdapat lebih dari satu
atribut. Entity digambarkan dalam bentuk ellips.
3. Hubungan/Relationship
Harus dibedakan antara hubungan atau bentuk hubungan antar entity
dengan isi dari hubungan itu sendiri. Misalnya dalam kasus hubungan
antara entity siswa dan entity mata_kuliah adalah mengikuti,
sedangkan isi hubungannya dapat berupa nilai_ujian. Relationship
digambarkan dalam bentuk intan/diamonds.
II.4.2 Jenis-jenis hubungan
1. Satu ke satu, misalnya dalam suatu perusahaan mempunyai aturan satu
supir hanya boleh menangani satu kendaraan karena alasan tertentu.
2. Satu ke banyak/banyak ke satu, misalnya suatu sekolah selalu
mempunyai asumsi bahwa satu kelas terdiri dari banyak siswa tetapi
14
tidak sebaliknya, yaitu satu siswa tidak dapat belajar pada kelas yang
berbeda.
II.4.3 Metode pembuatan ERD
1. Menetukan Entity
Disini kita dituntut untuk menentukan dengan cermat sebuah entity yang
ada dalam suatu proyek atau masalah. Entity berguna untuk menentukan
peran, kejadian, lokasi, hal nyata dan konsep penggunaan untuk data
base.
2. Menentukan Relasi
Setelah kita berhasil membuat entity, langkah selanjutnya adalah
menentukan relasi antar entity. Relasi apa yang terdapat antara Entity A
dan B, apakah entity A dan B memiliki relasi “one to one”, “one to
many”, atau “many to many”.
a. Relasi One To One
I I
Penjelasan :
Satu siswa mengambil satu Pelajaran
b. Relasi One To Many
I M
Penjelasan :
Satu siswa mengambil banyak mata Pelajaran
c. Relasi Many To Many
M M
Penjelasan :
Pelajaran
mengambilGuru
siswa mengambil
siswa
siswa mengambil
Mata
Pelajaran
15
Banyak Guru mengambil banyak Mata Pelajaran
3. Gambar ERD sementara
Jika sudah mengetahui Entiti beserta relasinya, sekarang kita buat dulu
gambar ERD sementara. Entiti digambarkan dengan persegi, relasi
digambarkan dengan garis.
4. Isi kardinalitas
Kardinalitas menentukan jumlah kejadian satu entitas untuk sebuah
kejadian pada entitas yang berhubungan. Contohnya antara entitas Buku,
distributor dan pengarang, kardinalitas yang ada berupa: Satu pengarang
dapat menulis banyak buku, satu buku ditulis satu pengarang, banyak
buku di distribukan oleh satu distributor. Dari sini kita bisa mengetahui
harus memberi relasi apa.
5. Tentukan Primary Key (Kunci Utama)
Primary Key adalah atribut pada Entiti yang bersifat unik. Jadi setiap
enttiti hanya memiliki satu Primary Key bernama kode buku.
6. Tentukan pula Foreign Key (Kunci Tamu) pada masing-masing Entity.
Foreign Key adalah primary Key yang ada pada Entity yang lain, contoh
pada Entity pengarang misalnya terdapat atribut kode buku, yang mana
kode buku merupakan primary Key dari Entity buku.
7. Gambar ERD berdasarkan Primary Key
Menghilangkan relasi “many to many” dan memasukkan Primary dan
Foreign Key pada masing-masing Entitas.
8. Menentukan atribut
Atribut merupakan bagian dari masin-masing Entitas yang sudah dibuat.
9. Gambar ERD dengan atribut
Mengatur ERD seperti langakah 6 dengan menambahkan atribut dan
relasi yang ditemukan.
10. Periksa hasil
Apakah ERD sudah menggambarkan sistem yang akan dibangun? Jika
belum, check kembali dari awal.
16
II.5 Data Flow Diagram (DFD)
DFD adalah suatu model logika data atau peroses yang dibuat untuk
menggambarkan dari mana asal data dan kemana tujuan data yang keluar dari
sistem, dimana data disimpan, peroses apa yang menghasilkan data tersebut
dan interaksi antara data yang tersimpan dan peroses yang dikenakan pada data
tersebut. (Andri Kristanto : 2008 :61)
DFD menggambarkan penyimpanan data dan proses yang
mentransfortasikan data. DFD menunjukkan hubungan antara data pada sistem
dan proses pada sistem.
1. Petunjuk Pembuatan DFD (Data Flow Diagram)
Ada beberapa petunjuk yang dapat dipakai dalam proses
pembuatan simbol DFD. Petunjuk-petunjuk itu adalah sebagai berikut :
a. Penamaan yang jelas
b. Memberi nomor pada proses
c. Penggambaran kembali
d. Hindarilah proses yang mempunyai masukan tetapi tidak mempunyai
keluaran begitu pula sebaliknya, hindarilah proses yang mempunyai
keluaran tetapi tidak mempunyai masukan.
e. Hati-hati dengan aliran data dan proses yang tidak dinamai. Aliran
proses yang tidak diberi nama dapat mengakibatkan elemen data yang
saling tidak berhubungan akan menjadi satu.
2. Simbol-simbol Data Flow Diagram (DFD) yang sering dipakai untuk
memberikan data beserta proses transpormasi data, antara lain :
Table 2.1 Simbol Data Flow Diagram (DFD)
Gane/Sarson Yourdon/De marco Fungsi
1. Merupakan bagian luar sistem,
aliran data yang dihubungkan
dengan entiti luar dan
menunjukkan hubungan antara
sistem dengan dunia luar.
Entiti luar Entiti luar
17
Aliran data Aliran data
1. Menggambarkan gerakan paket
data atau informasi dari satu
bagian kebagian lain dari sistem.
2. Aliran data direpresentasikan
dengan menggunakan anak
panah.
3. Ujung panah menunjukkan arah
data bergerak.
4. Aliran data dapat menyebar atau
menyatu.
1. Proses menunjukkan
transformasi dari masukan
menjadi keluaran dan biasanya
komponen proses disimbolkan
dengan lingkaran atau segi empat
tumpul.
2. Dalam proses umumnya
didefinisikan dengan kalimat
sederhana atau kata tunggal.
3. Nama lingkaran tersebut
mendeskrifsikan respon yang
harus dilakukan sistem dalam
menganalisa keadaan.
Data storage
Data storage
1. Dipakai untuk memodelkan
kumpulan data, misalnya paket
data, type magnetis, disk dan
model DBMS.
2. Penyimpanan direpresentasikan
dengan garis paralel atau segi
empat terbuka.
Proses
Proses
18
II.6 Diagram Alir Dokumen (Flow Map)
Flow map adalah campuran peta dan flow chart yang menunjukan
pergerakan benda dari satu lokasi ke lokasi lain. Flow map menolong analisis
dan programmer untuk memecahkan masalah kedalam segmen atau bagian
yang lebih kecil dan menolong dalam menganalisis alternatif-alternatif dalam
pengoperasian.
Berikut adalah beberapa petunjuk yang harus diperhatikan dalam
membuat flow map:
1. Flow map digambarkan dari halaman atas kebawah dari kiri ke kanan.
2. Aktivitas yang digambarkan harus didefinisikan secara hati-hati dan efinisi
ini harus dapat dimengerti oleh pembacanya.
3. Kapan aktivitas dimulai dan berakhir harus ditentukan secara jelas.
4. Setiap langkah dari aktivitas harus berada pada urutan yang benar.
5. Lingkup dan range dari aktivitas yang sedang digambarkan harus ditelusuri
dengan hati-hati.
6. Gunakan simbol-simbol Flow map yang standart.
Simbol Flow Map dan Keterangannya :
Table 2.2 Simbol Flow Map
Simbol Keterangan
Dokumen
Menunjukkan dokumen berupa dokumen input
dan output pada prosese manual dan proses
berbasis komputer.
Proses manual
Menunjukkan proses dilakukan secara manual.
Penyimpanan magnetic
Menunjukkan media penyimpanan data/
informasi file pada proses berbasis komputer.
19
Arah alir dokumen
Menunjukkan arah alir dokuman antar bagian
yang terkait pada suatu sistem.
Penghubung
Menunjukkan alir dokumen yang terputus atau
terpisah pada halaman alir dokuman yang
sama.
Proses komputer
Menunjukkan proses dilakukan secara
komputerisasi.
Pengarsipan
Menunjukan simpanan data non-komputer/
informasi file pada proses manual. Dokumen
dapat disimpan pada lemari, arsip, map file dan
lain-lain.
Input keyboard
Menunjukkan input yang dimasukan melalui
keyboard.
Penyimpanan manual
Menunjukan media penyimpanan data/
informasi secara manual.
II.7 Macromedia Dreamweaver 8
Adobe Dreamweave rmerupakan program penyunting halaman web
keluaran Adobe Systems yang dulu dikenal sebagai Macromedia.
Dreamweaver dirilis pertama kali pada bulan desember 1997 untuk Mac OS
yang bernama Macromedia Dream Weaver 1,0. Macromedia terakhir kali
merilis Dream Weaver versi 8,0 pada tanggal 13 september 2005 hingga
akhirnya dibeli oleh Adobe system.
20
Macromedia Dreamweaver (dalam Nitra, 2009) adalah Sebuah HTML
editor professional untuk mendisain secara visual dan mengelola situs atau
halaman web. Versi terbaru dari Macromedia Dreamweaver saat ini adalah
Macromedia Dreamweaver 8, terdapat beberapa kemampuan bukan hanya
sebagai software untuk desain web saja, tetapi juga untuk menyunting kode
serta pembuatan aplikasi web dengan menggunakan berbagai bahasa
pemrograman web, antara lain JPS, PHP, ASP, dan Cold Fusion.
Dreamweaver merupakan software utama yang digunakan oleh Web
desainer maupun web programmer dalam mengembangkan suatu situs web.Hal
ini di sebabkan ruang kerja, fasilitas, dan kemampuan Dreamweaver yang
mampu meningkatkan produktivitas dan efektivitas dalam desain maupun
membangun suatu situs Web. Fasilitas penyuntingan secara visual dari
Dreamweaver 8 memungkinkan untuk menambah desain dan fungsionalitas
halaman-halaman Web dan dapat membuat atau mengedit image dalam
Macromedia Firework, selain itu kita dapat menambahkan objek Flash ke
dalam Dreamweaver 8.
1. Halaman awal di Dreamweaver
Gambar 2.2 : Halaman awal di dreamweaver
21
Pada halaman awal Dreamweaver 8 terdapat beberapa menu yang
dapat dipilih :
1) Open a Recent Item
Pada menu ini akan ditampilkan beberapa file yang sebelumnya pernah
kita buka dengan menggunakan Dreamweaver 8 atau di paling bawah
ada Open yang dapat digunakan untuk membuka file yang lain.
2) Create New
Pada menu ini kita dapat memilih dokumen baru apa yang akan kita
buat dengan menggunakan Dreamweaver 8. Ada banyak pilihan,
diantaranya HTML, ColdFusion, PHP, ASP, JavaScript, CSS.
3) Create From Samples
Pada menu ini kita dapat membuat file berdasarkan contoh yang sudah
diberikan oleh Dreamweaver.
2. Halaman Utama Dreamweaver 8
Gambar 2.3 : Halaman Utama Dreamweaver 8
Keterangan :
1. Toolbar Dokumen
Toolbar dokumen digunakan untuk mengubah tampilan dan
mengakses fungsi-fungsi penting secara cepat dan mudah.Pada toolbar
dokumen terdapat menu untuk berpindah antar dokumen kerja window
22
dan mengatur tampilan area kerja.Untuk mengatur tampilan kita bisa
memilih Code, Split dan Design.
2. Menu Utama
Menu Utama berisi semua perintah yang dapat digunakan untuk
bekerja pada Dreamweaver.
Gambar 2.4 : Menu Utama
1) Menu File dan Menu Edit
Menu File dan Edit berisi item menu standar, seperti New, Open,
Save, Save All, Cut, Copy, Paste, Undo, dan Redo. Menu File
terdiri dari beberapa macam perintah untuk menampilkan atau
memperlakukan dokumen baru, seperti Preview in Browser dan
Print Code.Menu Edit berisi perintah untuk pemilihan seperti
Select Parent Tag, serta Find dan Replace.
2) Menu View
Berisi perintah untuk menampilkan beberapa macam tampilan
jendela dari area kerja Dreamweaver 8, seperti jendela Code dan
View, serta untuk menampilkan dan menyembunyikan beberapa
elemen halaman dan toolbar.
3) Menu insert
Berisikan alternatif baris insert untuk menyisipkan obyek didalam
dokumen.
4) Menu Modify
Berfungsi untuk melakukan perubahan properti pada item atau
halaman terpilih.Dengan menggunakan menu ini kita dapat
mengedit atribut tag, mengganti tabel dan elemen tabel, dan
bermacam bentuk aksi untuk item library dan template.
23
5) Menu text
Berfungsi untuk mempermudah dalam melakukan format teks.
6) Menu Commands
Berisi akses ke beberapa perintah, format kode yang sesuai dengan
format pilihan kita, membuat foto album, dan melakukan
pengeditan gambar dengan menggunakan Macromedia Fireworks.
7) Menu Site
Berisikan item menu untuk mengelola situs dan melakukan upload
dan download file.
8) Menu Window
Menyediakan akses ke seluruh panel, inspector, dan jendela
didalam Dreamweaver.
9) Menu Help
Berfungsi untuk membuka lembar kerja Help yang akan membantu
saat menggunakan Dreamweaver dan menyediakan bahan referensi
untuk beberapa bahasa.
3. Insert Bar
Gambar 2.5 : insert bar
Insert bar merupakan tempat semua perangkat kerja (tombol)
tang digunakan untuk membuat halaman web. Insert bar mempunyai
dua jenis tampilan, yaitu tampilan sebagai menu dan tampilan sebagai
tab.
1) Tab Common
Berisi semua tombol yang sering atau umum digunakan untuk
membuat halaman web.Tombol yang ada di Tab Common antara
lain Hyperlink, Email Link, Named Anchor, Table, Images.
2) Tab Layout
24
Tab layout digunakan untuk membuat layout halaman web.
Terdapat tiga jenis layout yang dapat dipilih, yaitu Standard,
Expanded dan Layout.
1) Untuk Standard view tampilan dokumen seperti biasa (berupa
garis-garis tabel)
2) Untuk Expanded view menampilkan border tabel yang
direnggangkan sehingga semua rancangan tabel dapat dilihat
dengan jelas baik itu baris dan kolomnya.
3) Untuk Layout view rancangan tabel ditampilkan sebagai kotak-
kotak yang dapat di-drag, dan diatur ulang ukurannya dengan
mudah.
Tampilan Insert bar sebagai menu
Gambar 2.6 : Tampilan Insert bar sebagai menu
3) Tab Form
Tab form digunakan untuk membuat elemen dalam form, misalnya
saja textarea, textfield, radio button, checkbox
4) Tab Text
Tab text digunakan untuk membuat pengaturan text. Misalnya saja
membuat text italic, strong, underline, h1.
5) Tab HTML
Tab HTML digunakan untuk membuat garis horizontal,
menambahkan meta tag dalam tag <head>, dan frame.
6) Tab Application
25
Tab application digunakan jika aplikasi kita sudah berhubungan
dengan suatu bahasa pemrograman dan sebuah database.
7) Tab Flash elements
Tab flash elements digunakan untuk memasukkan elemen flash
dalam dokumen yang kita buat.
4. Kode View
Code View digunakan untuk melihat kode HTML dari halaman web
yang sedang kita buat.
5. Panel Properties
Panel properties merupakan panel yang digunakan untuk melihat dan
mengubah properti dari semua objek yang ada di area kerja.Masing-
masing objek mempunyai properti yang berbeda.Untuk melihat
properti dari objek yang diinginkan, seleksi dulu objek tersebut.
6. Design View
Design View digunakan untuk melihat tampilan web dari kode HTML
yang kita buat.
7. Panel Group
Panel group terdiri dari beberapa panel yang digunakan sebagai
window pembantu untuk bekerja di Dreamweaver. Terdapat lima buah
panel yaitu Design, Code, Application, Tag Inspector dan Files.
a) Panel Design berisi format-format CSS yang ada pada dokumen
yang sedang dikerjakan.
b) Pada panel code berisi semua penjelasan dari tag-tag HTML dan
cara penggunaanya.
c) Pada panel Files berisi semua files (html, image, swf) jika anda
telah mendefinisikan suatu site ke dalam area kerja Dreamweaver.
26
II.8 Basis Data (Database)
Database merupakan komponen terpenting dalam pembangunan sistem
informasi, karna menjadi tempat untuk menampung dan mengorganisasikan
seruruh data yang ada dalam sistem, sehingga dapat dieksplorasi untuk
menyusun informasi-informasi dalam berbagai bentuk.Database merupakan
himpunan kelompok data yang saling berkaitan. Data tersebut diorganisasikan
sedemikian rupa agar tidak terjadi duplikasi yang tidak perlu, sehingga dapat
diolah dan dieksplorasi secara cepat dan mudah untuk menghasilkan
informasi.(Budi Sutedjo Dharma Oetomo,2002:99).
Pada dasarnya ada dua buah metode untuk melakukan perancangan
basis data ini. Pertama adalah membuat Diagram hubungan entitas (ERD/Entity
Relationship Diagram) untuk objek-objek yang relasinya membutuhkan tempat
penyimpanan tertentu. Kedua, jika sudah memiliki gambaran kasar tentang
field-field yang terlibat pada suatu tempat penyimpanan tertentu seperti pada
Diagram Aliran Data, maka tahapan selanjutnya adalah Normalisasi terhadap
tabel.
27
BAB III
ANALISIS DAN PERANCANGAN
III.1 Latar Belakang Instansi
Sekolah Dasar Negeri 3 Pengadangan merupakan sekolah dasar yang
beralamat di Desa Pengadangan tepatnya di dusun Karang Esot Kecamatan
Pringgasela Kabupaten Lombok Timur, merupakan salah satu lembaga
Pendidikan yang berdiri dengan Keputusan DEPDIKDAS Nomor. 188.45/
PDK/1974 Tahun 1974. Sekolah Dasar Negeri 3 Pengadangan memberikan
kesempatan kepada para anak didik berusia minimal 7 tahun dan ditempuh
dalam waktu 6 tahun masa pembelajaran.
Untuk lebih menjamin kualitas dan integritas Sekolah Dasar Negeri 3
pengadangan memiliki Visi, Misi dan Tujuan.
Visi Sekolah
Mewujudkan sekolah berkualitas, relevan, kompeten, dan dinamis
sesuai perkembangan masa depan.
Misi Sekolah
Melalui pembelajaran yang aktif, kreatif, efektif, efisien, inovatif,
dan menyenangkan untuk dapat :
1. Meningkatkan iman dan taqwa sebagai landasan utama dalam
melaksanakan aktivitas sehari-hari.
2. Meningkatkan penguasaan ilmu pengetahuan dan Teknologi, memberikan
keterampilan dasar hidup dalam bidang Iptek maupun seni budaya.
3. Memberikan bimbingan dalam rangka meningkatkan : kecerdasan
Spritual (SQ) kecerdasan Emosional (EQ), kecerdasan Intelegensi (IQ)
agar siswa mampu mengorganisasi dirinya sehingga memiliki kepribadian
yang luhur.
Tujuan Sekolah
1. Siswa memiliki Iman dan Taqwa yang tercermin dalam perilaku sehari-
hari.
28
2. Siswa mampu melanjutkan kejenjang sekolah yang lebih tinggi sesuai
dengan pilihannya dan mampu berperan dalam kehidupan bermasyarakat.
3. Siswa memiliki kepribadian dan budi pekerti (Akhlaqulkharimah) siap
menghadapi tantangan masa depan.
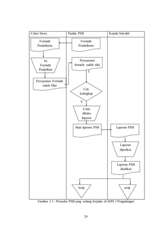
III.2 Sistem Yang Sedang Berjalan
III.2.1 Analisa pengembangan
Analisa sistem memberikan gambaran tentang sistem yang diamati yang
saat ini sedang berjalan. Kelebihan dan kekurangan sistem tersebut dapat
diketahui dan di identifikasi, sehingga dalam membangun perangkat
lunak menjadi lebih mudah. Dari hasil analisa sistem lama, maka akan
ditemukan beberapa data dan fakta yang akan dijadikan bahan uji dan
analisa menuju perkembangan dan penerapan sebuah aplikasi sistem
yang diusulkan.
Gambaran Sistem penerimaan siswa baru yang sedang berjalan di
SDN 3 pengadangan :
29
Calon Siswa Panitia PSB Kepala Sekolah
T
Y
Gambar 3.1 : Prosedur PSB yang sedang berjalan di SDN 3 Pengadangan
Formulir
Pendaftaran
Formulir
Pendaftaran
Persyaratan Formulir
sudah Diisi
Isi
Formulir
Pendaftara
n
Cek
kelengkap
an
Catat
dibuku
laporan
Buat laporan PSB Laporan PSB
Laporan
diperiksa
Laporan PSB
disahkan
arsip
Persyaratan
formulir sudah diisi
Arsip
30
Penjelasan gambar :
1. Calon siswa baru mengambil formulir pendaftaran di panitia
pendaftaran siswa baru kemudian siswa mengisi formulir pendaftaran
dan menyerahkan persyaratan-persyaratan yang ditentukan sekolah ke
PSB (Penerimaan Siswa Baru)
2. Panitia PSB (Penerimaan Siswa Baru) menerima dan memeriksa
semua formulir dan persyaratan-persyaratan yang ditentukan, apabila
formulir pendaftaran dan persyaratan lengkap panitia PSB
(Penerimaan Siswa Baru) akan mencatat pendaftaran dan
menjadikannya sebagai acuan untuk penerimaan siswa baru, jika tidak
lengkap panitia PSB (Penerimaan Siswa Baru) akan mengembalikan
formulir registrasi dan persyaratan ke calon siswa.
3. Kemudian panitia PSB (penerimaan siswa baru) akan menyerahkan
laporan kepada kepala sekolah untuk disahkan sekaligus sebagai arsip.
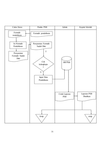
III.2.2 Perancangan Sistem Baru
Perancangan merupakan langkah pertama didalam fase
pengembangan rekayasa suatu produk atau sistem. Tujuan perancangan
adalah membuat suatu perangkat lunak yang dapat memberikan informasi
seputar data penerimaan siswa baru di SDN 3 Pengadangan. Program ini
dirancang menggunakan database sehingga penggunaannya lebih mudah
untuk dioperasikan.
Perancangan sistem baru ini merupakan sebuah sistem yang
dirancang sebagai rancangan penginputan data penerimaan siswa baru di
SDN 3 pengadangan. Perancangan sistem baru meliputi perancangan
flowmap sistem baru, diagram Kontek, dan perancangan data flow
Diagram (DFD) dan (ERD).
Adapun analisa prosedur penerimaan siswa baru yang akan
diusulkan sebagai perbaikan terhadap sistem yang sudah ada di SDN 3
pengadangan dapat dilihat pada gambar 3.2 berikut ini :
31
Calon Siswa Panitia PSB Admin Kepala Sekolah
T
Y
Formulir
pendaftaran
Isi Pormulir
Pendaftaran
Persyaratan
Formulir Sudah
Diisi
Formulir pendaftaran
Persyaratan Formulir
Sudah Diisi
Cek
kelengkapa
n
DB PSB
Input Data
Pendaftaran
Cetak Laporan
PSB
Laporan PSB
Disahkan
arsipArsip
32
Gambar 3.2 : Flowmap Sistem Penerimaan Siswa Baru yang Diusulkan
Penjelasan gambar :
1. Calon siswa baru mengambil formulir pendaftaran kemudian calon
siswa mengisi formulir pendaftaran setelah itu calon siswa
menyerahkan formulir yang sudah diisi beserta persyaratan kepada
panitia PSB (Penerimaan siswa Baru)
2. Panitia PSB (Penerimaan Siswa Baru) menerima dan memeriksa
semua formulir dan persyaratan-persyaratan yang ditentukan, apabila
formulir pendaftaran dan persyaratan lengkap panitia PSB
(Penerimaan Siswa Baru) akan mencatat pendaftaran dan
menjadikannya sebagai acuan untuk penerimaan siswa baru, jika tidak
lengkap panitia PSB (Penerimaan Siswa Baru) akan mengembalikan
formulir registrasi dan persyaratan ke calon siswa untuk dilengkapi.
3. Panitia PSB (penerimaan Siswa Baru) kemudian mengimputkan data
calon siswa baru kedalam database.
4. Dan panitia PSB pun mencetak laporan data penerimaan siswa baru
sebanyak dua rangkap dan diberikan kepada kepala sekolah untuk
disahkan dan satunya sebagai arsip.
III.2.3 Kebutuhan Sistem
Ketika seseorang merancang suatu desain dia membutuhkan
sarana-sarana pendukung untuk melakukan pekerjaannya. Ini merupakan
kebutuhan dasar yang harus ada, sehingga pekerjaan yang dilakukan dapat
berjalan dengan baik dan memperoleh hasil seperti yang diinginkan.
Adapun sarana-sarana pendukung yang menyusun maksudkan tersebut
adalah saran-sarana pendukung yang penyusun gunakan dalam
penyusunan laporan kerja praktek ini yang terdiri dari perangkat keras
(Hardware) dan perangkat lunak (Software) antara lain :
1. Hardware
Beberapa mecam hardware yang penyusun gunakan dalam
penyusunan laporan kerja praktek ini adalah :
33
1) Processor Intel Pentium 42,4 GHz
2) Hardisk 320 GB
3) RAM 2 GB
4) Mouse
5) Keyboard
6) Printer untuk mencetak hasil
2. Software
Beberapa macam software yang penyusun gunakan dalam
penyusunan laporan ini diantaranya :
1) Ms.word
2) Makromedia
3) Xampp
III.2.4 Kebutuhan User
1. Sistem analisis, adalah orang yang ahli dalam pengembangan sistem
yaitu membentuk dan membangun fasilitas sistem.
2. Operator, adalah orang yang akan menangani secara langsung
pengolahan data-data komputer.
3. Programer, adalah orang yang akan menyusun instruksi bagi komputer
agar dapat digunakan oleh pemakai (User) serta merancang antar muka
pemakai (interface) pada program.
4. Data entry operator, orang yang akan melakukan pengurusan terhadap
data yang akan diolah yang dimulai dari pengumpulan data, perekaman
data kedalam komputer, hingga pemeriksaan informasi yang dihasilkan
oleh komputer.
III.3 Diagram Konteks
Diagram kontek adalah diagram yang paling tidak detail dari sebuah
system. Diagram kontek menggambarkan sistem dalam satu lingkaran dan
hubungan dengan entitas luar. Lingkaran tersebut menggambarkan
keseluruhan proses dalam sistem.
34
Diagram kontek sistem pengolahan data penerimaan siswa baru dapat
dilhat pada gambar 3.3
daftar Login
Persyaratan
Pendaftaran
laporan
Gambar 3.3 : diagram konteks
III.4 Data Flow Diagram (DFD)
Data flow diagram merupakan model dari sistem untuk
menggambarkan pembagian sistem kemodel yang lebih kecil dan
memudahkan pemakai mengerti sistem yang akan dijalankan.
Sistem
Aplikasi
Penginputan
Data
Penerimaan
Siswa Baru
Kepala sekolah
Calon Siswa Baru
Panitia PSB
35
1. Data Flow Diagram (DFD)
Daftar
Data PSB laporan PSB
Gambar 3.4 : DFD Level 1
2. DFD Level 1
Daftar
Data PSB
Laporan PSB
Gambar 3.5 : DFD Level 2
Input data
Panitia PSB Kepala sekolah
1.1
Cek
data
1.2
Data
acc
Kepala Sekolah
Panitia PSB
Calon Siswa
Calon siswa
36
3. DFD Level 2
Data PSB
Laporan
Gambar 3.6 : DFD Level 3
III.5 Entity Relation Diagram (ERD)
ERD (Entity Relational Diagram) adalah Pemodelan data utama yang
membantu mengorganisasikan data dalam suatu proyek kedalam entitas-
entitas dan menentukan hubungan antar entitas. Untuk membuat ERD kita
memerlukan entitas/Entity, Relasi/Relationship, dan Atribut/Atribute.
Entity Relation Diagram (ERD) Sistem Aplikasi Pengolahan Data
Penerimaan Siswa Baru dapat dilihat pada gambar 3.7 :
2.1
cek
data
2.2
Data
acc
2.3
Cetak
Data
Panitia
PSB
Kepala
sekolah
37
login
Menu
login
User name
password
Menu utama Menginput
data
Data
Pendaftaran
SB
No Pendaftaran/
nis
Asal Sekolah
agama
Tempat Lahir
Nama Pendaftar
J_kelamin
Tgl Lahir
Nama Ortu
Pekerjaan Ortu
Alamat
Home
Input data
Cetak data
Log out
38
Gambar 3.7 : ERD Program Aplikasi
III.6 Rancangan Antarmuka (Interface)
Rancangan antarmuka interface dibuat untuk mempermudah user atau
pengguna dalam menginput maupun memproses data. Rancangan ini dibuat
melalui program MySql sebagai sumber database dan Bahasa Pemrograman
PHP sebagai rancangan interface yang berupa rancangan form dan rancangan
datareport.
III.6.1 Seteruktur Database
1. Tabel sekolah
Dalam tabel sekolah digunakan untuk pengentrian data siswa
yang baru masuk, berikut pengentrian data tabelnya :
Tabel 3.1 Sekolah
No Field Type Size Keterangan
1 Id Int 50 Nomor
2 NO_PENDAFTARAN Varchar 5 NIS Siswa
3 NAMA PENDAFTAR Varchar 25 Nama Siswa
4 JENIS_KELAMIN Varchar 25 Jenis Kelamin Siswa
5 TEMPAT_LAHIR Varchar 25 Tempat Lahir Siswa
6 TANGGAL_LAHIR Date 25 Tanggal Lahir Siswa
7 AGAMA Varchar 25 Agama
8 ASAL SEKOLAH Text 25 Asal Sekolah Siswa
9 NAMA ORTU Text 25 Nama Orang tua Siswa
10 PEKERJAAN ORTU Text 25 Pekerjaan Orang Tua Siswa
11 ALAMAT Text 25 Alamat Siswa
Keterangan : Type semuanya Text karna di import
39
2. Rancangan form
1) Rancangan form login
Rancangan form login dapat lihat pada gambar 3.8 :
SDN 3 PENGADANGAN
LOGIN
USERNAME :
PASSWORD :
Gambar 3.8 : Rancangan Form Login
2) Struktur menu
Ini dibuat sebagai gambaran mengenai skema program
yang akan dirancang. Pada rancangan struktur menu berikut ini
diawali dengan tampilan menu utama yang dapat meghubungkan
keberbagai transaksi yang disediakan oleh program aplikasi.
Gambar 3.9 : Struktur Menu
Menu Utama
beranda profil Input data LihatData Cetakdata Log out
Login Reset
40
3. Perancangan Input
Perancangan input merupakan desain yang dirancang untuk
menerima masukan dari pengguna sistem. Perancangan input dapat
dijadikan sebagai spesifikasi bentuk form yang nantinya akan
dijalankan pada program. Untuk lebih jelas mengenai bentuk - bentuk
yang dirancang, berikut adalah bentuk dan penjelasannya :
1) Form Menu Utama
Perancangan form menu utama dirancang untuk
menampilkan menu-menu dalam program,
Gambar 3.10 : Perancangan Form Menu Utama
SELAMAT DATANG DI PROGRAM PENGENTRIAN DATA
PENERIMAAN SISWA BARU SEKOLAH DASAR NEGERI 3
PENGADANGAN KECAMATAN PRINGGASELA KABUPATEN
LOMBOK TIMUR
brnda profil Visimi
si
input Lihatd
ata
cetak Logout
Copyright@SDN 3 PENGADANGAN
41
2) Form Input Data
Form input data dirancang untuk mengimputkan data
pegawai negri sesuai dengan dokumen data-data pegawai yang
ada. Bentuk rancangannya dapat dilihat pada gambar berikut ini :
FROM INPUT DATA SISWA BARU
No_Pendaftaran :
Nama Pendaftar :
Jenkel :
Tempat lahir :
Tgl Lahir :
Agama :
Asal Sekolah :
Nama Ortu :
Pekerjaan Ortu :
Alamat
Gambar 3.11 : Perancangan Form Input data
brnda Profil visimis
i
Input Lihatd
ata
cetak logout
Copyright@SDN 3 PENGADANGAN
simpan reset
42
3. Perancangan Output
Perancangan output merupakan desain yang dirancang untuk
menghasilkan keluaran dari pengguna sistem. Perancangan output dapat
dijadikan sebagai hasil akhir dari program Pengentrian data Siswa Baru.
Untuk lebih jelas mengenai bentuk - bentuk yang dirancang, berikut
adalah bentuknya :
PEMERINTAH KABUPATEN LOMBOK TIMUR
DINAS PENDIDIKAN PEMUDA DAN OLAHRAGA
SEKOLAH DASAR NEGERI 3 PENGADANGAN
Jl.pembaruan Desa Pengadangan, Kec.Pringgasela Kab.LOTIM
Laporan Data Siswa baru
Mengetahui
Kepala Sekolah SDN 3 Pengadangan
Nama
NIP………………….
Gambar 3.12 : Perancangan DataReport PSB
logo
43
BAB IV
IMPLEMENTASI DAN PEMBAHASAN
IV.1 Implementasi
IV.1.1 Definisi Implementasi Sistem
Implementasi merupakan prosedur yang di lakukan untuk
menyelesaikan perancangan system agar siap untuk dioperasikan .
setelah system selesai dirancang selanjutnya,melakukan tahap-tahap
berikutnya.
IV.1.2 Tahap Implementasi Sistem
Tahap-tahap implementasi yang penulis lakukan untuk
menyelesaikan program ini adalah :
1. Menyelesaikan desain sistem
Langkah-langkah penyelesaian desain sistem ini mencakup
perancangan flowmap, merancang Diagram Kontek, merancang Data
Flow Diagram (DFD), merancang Entity Relation Diagram (ERD),
dan Perancangan Database
2. Menyediakan perangkat keras dan perangkat lunak sebagai
penunjang dalam pembuatan aplikasi pengentrian data siswa Baru
SDN 3 Pengadangan.
3. Pembuatan program
Pembuatan program dilakukan apabila perangkat lunak dan
perangkat keras yang dibutuhkan telah selesai.
4. Pengujian sistem
Tahap pengujian sistem merupakan tahap dimana sistem yang sudah
dibuat dilakukan pengujian untuk mengetahui apakah sistem yang
sudah dibuat sudah benar atau belum. Dan juga untuk memperbaiki
jika terjadi kesalahan (Error)
44
5. Perawatan sistem
Dilakukan untuk memastikan supaya sistem yang dipakai tetap
dalam kondisi yang baik atau tetap bisa beroperasi dengan maksimal.
6. Mendapat persetujuan
Yaitu untuk memperoleh persetujuan dari pihak atau instansi yang
akan menggunakan sistem tersebut.
IV.1.3 Tujuan Implementasi Sistem
Tujuan implementasi sistem adalah :
1. Untuk menyelesaikan desain sistem yang ada dalam dokumen sistem
yang telah disetujui, menyusun dokumen-dokumen baru ataupun
dokumen yang telah mengalami proses perbaikan.
2. Menulis, pengujian dan mendokumentasikan program-program dan
prosedur-prosedur yang telah diperbaiki oleh desain sistem yang
telah disetujui.
3. Untuk memastikan apakah user dapat mengoperasikan sistem yang
baru.
4. Untuk memperhitungkan bahwa sistem telah memenuhi permintaan
user yaitu dengan melakukan pengujian sistem secara keseluruhan.
5. Untuk memastikan bahwa konversi kesistem baru berjalan dengan
benar, dengan melakukan perencanaan, mengontrol dan melakukan
instalasi yang benar terhadap sistem.
IV.2 Pembahasan Sistem dan Tampilan Antar Muka Sistem Baru
Tampilan antar muka aplikasi penginputan Data penerimaan Siswa Baru
SDN 3 pengadangan terdiri dari beberapa tampilan diantaranya : Form
Login, Menu Utama, form Home, Profil, Visi Misi, Form Input data Siswa,
Form Data Siswa , dan Cetak Data/report.
1. Form Login
Untuk menampilkan tampilan awal pada saat program dijalankan, dan
sebagai security atau pengaman sistem.
45
Tampilan Form Login dapat dilihat pada gambar 4.1 :
Gambar 4.1 : Form Login
2. Form Menu Utama
Menu utama adalah tampilan pertama atau halaman awal yang akan
muncul setelah Form Login, Dimenu utama ini terdapat Menu Home,
Profil, Visimisi, Input Data Siswa, Lihat Data Siswa, dan Cetak Data
Siswa. Tampilan menu utama dapat dilihat pada gambar berikut ini :
Gambar 4.2 : Form Menu Utama
46
3. Form Input Data Siswa
Form ini berfungsi untuk menginput Data Siswa dan tampilan form Input
Data Siswa dapat dilihat pada gambar 4.3 :
Gambar 4.3 : Form Input Data
4. Data Siswa Baru
Tampilan data Siswa Baru dapat dilihat pada gambar 4.4 :
Gambar 4.4 : Data Siswa baru
47
5. Data Report Siswa baru
Tampilan data report Siswa Baru dapat dilihat pada gambar 4.5 :
Gambar 4.5 : data report siswa
IV.3 Pengujian Sistem
Dari implementasi-implementasi diatas, Perancangan database
pengolahan data penerimaan siswa baru di SDN 3 Pengadangan Kecamatan
Pringgasela Kabupaten Lombok Timur dapat diuji sistemnya, seperti yang
terlihat pada tabel 4.1 :
Tabel 4.1 : Tabel Pengujian Sistem
No Nama Proses Pengujian Hasil Pengujian
1 Login
Input user name dan password dengan
benar, untuk masuk kemenu utama.
OK
2 Save
Menyimpan data yang sudah ditambah
atau diedit (Perbaiki)
OK
3 Delete
Menghapus data yang sudah tersimpan
dalam database. Setelah diklik maka
data yang sudah dipilih akan terhapus.
OK
3 Report Menampilkan data yang akan dicetak OK
4 Log Out
Untuk berhenti mengiperasikan
program. Setelah diklik maka program
OK
48
akan berhenti bekerja.
BAB V
PENUTUP
V.1 Kesimpulan dan Saran
V.1.1 kesimpulan
Berdasarkan uraian laporan hasil kerja praktek yang telah
disampaikan mengenai analisis dan perancangan sistem aplikasi penginputan
data penerimaan siswa baru pada bab sebelumnya, dapat diambil suatu
kesimpulan diantaranya:
a. Analisis dan perancangan sistem aplikasi penginputan data penerimaan
siswa baru di SDN 3 Pengadangan menggunakan PHP dan MySql ini
diharapkan dapat membantu kinerja panitia penerimaan siswa baru
dalam hal-hal yang berkaitan dengan pendaftaran siswa baru.
b. Analisis dan perancangan sistem aplikasi penginputan data penerimaan
siswa baru di SDN 3 Pengadangan diharapkan dapat mempermudah
dalam pengambilan keputusan penerimaan siswa baru.
V.1.2 Saran
Sebagai seorang perancang, penyusun memandang perlu untuk
memberikan beberapa saran untuk perbaikan Kuliah Kerja Praktek
(KKP), diantaranya :
Bagi pihak Sekolah Dasar Negeri 3 Pengadangan
1) Kepala pihak Sekolah Dasar Negeri 3 pengadangan, untuk lebih
memperdulikan dan memperhatikan dan memeperhatikan
pengembangan sistem informasi yang ada serta mengembangkan
sistem-sistem informasi yang baru sesuai dengan kemajuan
teknologi.
2) Agar memelihara dan mejaga program sistem baru ini dengan
sebaik-baiknya sehingga tetap bisa bermamfaat baik untuk masa
sekarang maupun masa yang akan datang.
49
3) Untuk bisa mengoperasikan program ini sebaiknya pegawai yang
bertugas mengoperasikan computer agar menginstall software
macromedia dan xampp.
4) Untuk lebih meningkatkan kedisiplinan para pegawai diperlukan
kesadaran dari masing-masing pegawai dan juga diperlukan
tindakan pengawasan serta perhatian yang lebih dari pihak
berwenang.
5) Kepada para pegawai hendaknya menjaga dan memamfaatkan
segala sarana dan prasarana yang ada.
50
DAFTAR PUSTAKA
Adelheid & Khairil. (2012). Buku Pintar Menguasai PHP MySQL. Jakarta Selatan
:PT.Trans Media.
Surakmad, Winarno. (1985). Pengantar Penelitian Ilmiah Dasar, Matode dan
Teknik. Bandung : TARSITO.
Ekadara, Permaitika Apriandini Diana. (2013). ”Pengertian Aplikasi”.
http://pdianaekadara.blogspot.sg/2013/10/pengertian-aplikasi.html
(diakses pada tanggal 5-Januari-2015).
Jamal, Nitra Febria. (2009). ”Desain Web Dinamis Menggunakan Macromedia
Dreamweaver 8 Pada SMA Kartika I-1 Medan”. Skripsi.
http://repository.usu.ac.id/bitstream/123456789/7878/1/09E02819.pdf
(diakses pada tanggal 5-Januari-2015).
Afriyanti, Rahma. (2008). ” Membangun Aplikasi Web Yang Dinamis Dengan
Macromedia Dreamweaver 8 Pada Sma Negeri 1 Batangkuis”. Skripsi.
http://repository.usu.ac.id/bitstream/123456789/14020/1/09E00415.pdf
(diakses pada tanggal 5-Januari-2015).
Anonim. (2014). ”Pengertian Tentang XAMPP”.
http://blog.duniascript.com/pengertian-tentang-xampp.html (diakses pada
tanggal 5-Januari-2015).
Amsyah, Zulkipli, (2006) ,”Manajemen Sistem Informasi”, Gramedia Pustaka
Utama, Jakarta.
Hartono, Jogiyanto, (2006), “Analisis dan Desain”, Andi Offset, Yogyakarta.

Jadi

  • 1.
    1 BAB I PENDAHULUAN I.1. LatarBelakang Kemajuan teknologi yang semakin berkembang dan semakin canggih pada jaman sekarang ini khususnya di indonesia adalah sesuatu yang tidak bisa kita hindari dalam kehidupan ini, karena kemajuan teknologi akan berjalan sesuai dengan kemajuanm ilmu pengetahuan. Dunia pengetahuan dan teknologi mengalami kemajuan yang sangat pesat, sehingga kebutuhan akan informasi yang sangat cepat, tepat, akurat sangat dibutuhkan setiap perusahaan organisasi maupun bidang lainnya. Sejalan dengan lajunya perkembangan dunia teknologi moderen ini, banyak menyebabkan perubahan kehidupan manusia dalam menangani setiap permasalahan yang terjadi. Pendidikan pada dasarnya bertujuan untuk mengembangkan potensi- potensi individu secara optimal. Sekolah sebagai lembaga pendidikan formal, merupakan penerus dalam pengemban tugasnya untuk mengembangkan pribadi anak sesuai dengan potensi-potensi yang mereka miliki. Sekolah merupakan ujung tombak pelaksanaan terhadap pencapaian tujuan pendidikan nasional yang dilengkapi fasilitas pendidikan, administrasi pendidikan, guru, strategi mengajar, bimbingan dan konseling. Oleh karena itu ada keterkaitan antara tujuan pendidikan dengan kurikulum yang berlaku. Untuk keperluan pembangunan bangsa dan peningkatan pembangunan di segala bidang diperlukan manusia-manusia yang mampu membangun, yaitu manusia yang berpotensi perlu mendapat perhatian sesuai dengan kebutuhan dan permasalahannya. Bila tercapai perkembangan secara optimal, para siswa yang berprestasi inilah yang sangat diharapkan untuk menjadi kader-kader pembangunan bangsa. Oleh karena itu, maka segalanya pendidikan memberikan perhatian serius pada mereka, agar bangsa indonesia tidak kehilangan kesempatan tenaga-tenaga cemerlang untuk menghadapi tantangan zaman di masa depan.
  • 2.
    2 Penerimaan siswa barumerupakan salah satu proses yang ada di instansi pendidikan seperti sekolah yang berguna untuk menyaring calon siswa yang terpilih sesuai kriteria yang ditentukan oleh sekolah tersebut untuk menjadi siswa didiknya. Pada umunya proses penerimaan siswa baru dilakukan tahap pendaftaran, tes, seleksi, dan pengumuman penerimaan siswa. Tahapan dari proses penerimaan siswa baru ini juga dilakukan oleh Sekolah SDN 3 Pengadangan. Namun dalam proses penerimaan siswa baru di SDN 3 Pengadangan selama ini masih dilakukan secara manual atau tanpa terkomputerisasi, seperti data pendaftaran dan hasil seleksi penerimaan siswa baru hanya disimpan dibuku pendaftaran yang memungkinkan kerusakan dan kehilangan data tersebut. Ini disebabkan karena belum adanya sistem yang benar-benar bisa bekerja dengan cepat dan efesien sehingga pekerjaan pengimputan data pendaftaran siswa terkadang tidak bisa diselesaikan tepat waktu. Dari uraian diatas maka penulis tertarik untuk membuat laporan dengan “ APLIKASI PENGINPUTAN DATA PENERIMAAN SISWA BARU DI SEKOLAH DASAR NEGERI 3 PENGADANGAN MENGGUNAKAN PHP DAN MYSQL “ I.2. BATASAN MASALAH Agar permasalahan yang dapat dibahas terarah dan tidak meluas maka perlu dibuat batasan masalah. Oleh karena itu maka penulis hanya membahas tentang pembuatan aplikasi penginputan data penerimaan siswa baru di Sekolah Dasar Negeri 3 Pengadangan menggunakan PHP dan MYSQL untuk menangani proses pendaftaran siswa baru sampai ke proses pembuatan laporan saja. I.3. RUMUSAN MASALAH Berdasarkan topik uraian pada latar belakang dari identifikasi diatas, maka dapat dirumuskan permasalahan sebagai berikut : “ Bagaimana merencanakan dan membuat aplikasi penginputan data siswa baru di Sekolah Dasar Negeri 3 Pengadangan menggunakan PHP dan MYSQL ?”.
  • 3.
    3 I.4. TUJUAN DANMAMFFAAT KERJA PRAKTIK I.4.1 Tujuan Kuliah Kerja Praktik (KKP) ini adalah 1. Menerapkan teori dan pengetahuan yang telah diterima penulis selama masa perkuliahan sampai saat ini untuk memperluas wawasan pada suatu kegiatan yang bersifat nyata. 2. Sebagai salah satu syarat untuk menyusun skripsi pada Strata I Program Studi Teknik Informatika di Sekolah Tinggi Teknologi Hamzanwadi (STTH). 3. Untuk memberikan informasi bagaimana membuat suatu apklikasi yang akan membantu penginputan data penerimaan siswa baru di Sekolah Dasar Negeri 3 pengadangan berbasis intranet menggunakan PHP dan MYSQl. 4. Untuk membantu pihak sekolah pada umumnya dalam proses penginputan data penerimaan siswa baru di SDN 3 Pengadangan. I.4.2 Adapun mamfaat dari Kerja Praktek 1. Penulis dapat mengetahui dan mengenal lingkungan kerja pada suatu intansi, serta tata tertib di dalam dunia kerja. 2. Melatih disiplin dan bertanggung jawab dalam melaksanakan tugas 3. Penulis dapat menambah, mengembangkan dan menguasai wawasan dan disiplin ilmu secara teori maupun peraktek sesuai dengan bidang yang ditekuni. 4. Dengan adanya aplikasi ini, diharapkan proses penginputan data penerimaan siswa baru di SDN 3 Pengadangan pada masa yang akan datang dapat terlaksana secara optimal. 5. Memberikan suatu pengalaman bagi penulis (sebagai mahasiswa) dalam hal pekerjaan secara langsung di suatu Instansi/Perusahaan/Badan. 6. Mampu meningkatkan/menghasilkan skill yang berdaya saing bagi sekolah yang bersangkutan. I.5. Rincian Pelaksanaan Kuliah Kerja Prakek (KKP) Kuliah Kerja Praktek yang penulis lakukan bertempat di SDN 3 Pengadangan Kecamatan Pringgasela kabupaten Lombok Timur. Pelaksanaan
  • 4.
    4 Kerja Praktek dimulaipada tanggal 13 Oktober 2014 s/d 24 Desember 2014, Waktu kerja Praktek dari jam 07.15 - 13.00 dan pada hari minggu libur. Adapun kegiatan-kegiatan yang penulis lakukan selam Kuliah Kerja Praktek (KKP) antaran lain : 1. Membuat RPD BOS 2. Membuat prangkat Pembelajaran 3. Membuat SPJ BOS 4. Melakukan Pendataan NUPT Baru 5. Mengentri data pokok pendidikan I.6 Metode Pengumpulan Data Dalam penulisan laporan ini diperlukan suatu teknik penulisan agar data yang diproleh bersifat objektif. Teknik yang digunakan dalam pengumpulan data ini adalah sebagai berikut : 1. Metode Observasi Observasi adalah teknik pengumpulan data yang dilakukan dengan terjun langsung ke lapangan guna untuk mendapatkan data yang sebenarnya. Selama riset penulis melakukan pengamatan langsung terhadap kegiatan yang dilakukan oleh Sekolah Dasar Negeri 3 Pengadangan dalam penginputan data penerimaan siswa baru. 2. Metode Interview Interview yaitu teknik pengumpulan data yang dilakukan dengan mengadakan wawancara langsung terhadap sumber yang dapat memberikan informasi tentang apa yang dibutuhkan penulis. Dalam hal ini penulis melakukan Tanya jawab langsung dengan kepala Sekolah yang berada di SDN 3 Pengadangan. 3. Metode Studi Pustaka Studi pustaka yaitu teknik pengumpulan data yang diambil penulis melalui buku-buku yang berhubungan dengan permasalahan yang dibahas. Dengan metode studi pustaka ini penulis, mendapat sumber data dari buku-buku dan makalah-makalah yang berhubungan dengan studi
  • 5.
    5 literatur pada bukuatau referensi yang berkaitan dengan perancangan aplikasi yang berbasis intranet menggunakan PHP dan MySQL. I.7 Sistematika Penulisan Dalam penulisan laporan ini penulis akan membagi sistematika penulisan dalam lima bab, dimana satu dan yang lainnya saling berhubungan. Adapun sistematika penulisan laporan ini adalah sebagai berikut : BAB I PENDAHULUAN Bab ini berisi tentang latar belakang, rumusan masalah, batasan masalah, tujuan dan manfaat kerja praktik,metode pengumpulan data dan sistematika penulisan. BAB II LANDASAN TEORI Pada bab ini membahas urean singkat tentang Pengertian Sistem Informasi,Pengertian PHP, Pnegertian Tentang XAMPP dan Sejarah MySql, ERD, DFD, Flow Map, Macromedia Dreamweaver 8. BAB III ANALISIS PERANCANGAN SISTEM Bab ini berisi informasi mengenai pelaksanaan penelitian secara umum, analisis perancangan system, sehingga menjadi gambaran tentang apa yang terjadi atau dilaksanakan pada tempat penelitian. BAB IV PEMBAHASAN Berisi tentang implementasi dan pembahasan. Implementasi yang dimaksud adalah penerapan dari analisis dan perancangan system yang dibahas pada Bab. III. Sedangkan pembahasan yang dimaksud dalam bab ini adalah aplikasi penuh serta korelasi masing-masing menu, sub-sub menu dalam aplikasi, apakah seudah sesuai output yang dikeluarkan dengan mengacu pada input yang diberikan. BAB V PENUTUP Berisi tentang kesimpulan serta saran-saran yang berhubungan dengan pembangunan program yang dibutuhkan.
  • 6.
    6 BAB II LANDASAN TEORI II.1Aplikasi Aplikasi merupakan software yang diberi perusahan dari tempat pembuatan. Aplikasi akan mengunakan sistem operasi (OS) komputer dan aplikasi yang lainnya yang mendukung. Istilah ini mulai perlahan masuk kedalam istilah Terknologi Informasi semenjak tahun 1993, yang biasanya juga di singkat dengan App. App industri PC tampaknya menciptakan istilah ini untuk merefleksikan medan pertempuran persaingan yang baru, yang parallel dengan yang terjadi antar sistem operasi yang dimunculkan. (www.google/Kamus Komputer dan Teknologi Informasi). Definisi dan Pengertian Aplikasi Serta Penggolongan Aplikasi – Aplikasi dapat dikatakan suatu prangkat lunak yang siap pakai dengan menjalankan intruksi-intruksi dari user atau pengguna, aplikasi banyak diciptakan guna membnatu berbagai keperluan seperti untuk laporan, percetakan dan lain-lain sedangkan istilah aplikasi berasal dari bahasa inggris “application” yang berarti penerapan, lamaran ataupun penggunaan, jadi pengertian aplikasi dapat disimpulkan merupakan program siap pakai yang membantu mencapai tujuan pengguna. Pengertian Aplikasi adalah Program siap pakai yang dapat digunakan untuk menjalankan printah-printah dari pengguna aplikasi tersebut dengan tujuan mendapatkan hasil yang lebih akurat sesuai dengan tujuan pembuatan aplikasi tersebut, aplikasi mempunyai arti yaitu pemecahan masalah yang menggunakan salah satu tehnik pemrosesan data aplikasi yang biasanya berpacu pada sebuah komputansi yang diinginkan atau diharapkan maupun pemrosesan data yang diharapkan.Pengertian Aplikasi Secara Umum adalah alat terapan yang difungsikan secara khusus dan terpadu sesuai kemampuan yang dimilikinya aplikasi merupakan suatu perangkat komputer yang siap pakai bagi user.
  • 7.
    7 Selain itu aplikasijuga mempunyai fungsi sebagai pelayan kebutuhan beberapa aktivitas yang dilakukan oleh manusia seperti sistem untuk software jual beli, permainan atau game online, dll. Pengertian Aplikasi Menurut Para Ahli antara lain : 1. Pengertian Aplikas Menurut Jogiyanto(1999:12) adalah penggunaan dalam suatu komputer, instruksi (instructiom) atau pernyataan (statement) yang disusun sedemikian rupa sehingga komputer dapat memproses input menjadi output. 2. Pengertian Aplikasi Menurut Kamus Kamus Besar Bahasa Indonesia (1998 : 52) adalah penerapan dari rancang sistem untuk mengolah data yang menggunakan aturan atau ketentuan bahasa pemrograman tertentu. Aplikasi adalah suatu program komputer yang dibuat untuk mengerjakan dan melaksanakan tugas khusus dari pengguna. 3. Menurut Wikipedia Aplikasi adalah suatu subkelas perangkat lunak komputer yang memanfaatkan kemampuan komputer langsung untuk melakukan suatu tugas yang diinginkan pengguna. 4. Menurut Rachmad Hakim S Aplikasi adalah perangkat lunak yang digunakan untuk tujuan tertentu, seperti mengolah dokumen, mengatur Windows &, permainan (game), dan sebagainya. 5. Menurut Harip Santoso Aplikasi adalah suatu kelompok file (form, class, report) yang bertujuan untuk melakukan aktivitas tertentu yang saling terkait, misalnya aplikasi payroll, aplikasi fixed asset, dll.(dalam Ekadara 2013) II.2 Pengertian tentang PHP PHP (Hypertext Preprocessor) merupakan bahasa berbentuk script yang ditempatkan dalam server dan dieksekusi di dalam server untuk selanjutnya di teransfer dan dibaca oleh client. PHP pertama kali diciptakan oleh seorang peria berkewarganegaraan Denmark yang bernama Rasmus Leddorf pada tahun 1995. Banyak
  • 8.
    8 programmer yang tertarikuntuk mengembangkan php karena bersifat Open Source. Pada awal peluncuran, php hanya dibuat untuk diintegrasikan dengan web server Apache. Namun sekarang, php juga dapat bekerja dengan Web Server seperti PWS(Personal Web Server), IIS(Internet Information Server), dan Xitami. (Andrea Adelheid dan Khairil Nst,2012 :2) PHP (Hypertext Preprocessor)adalah bahasa pemrograman web atau scripting language yang didesain untuk web.Bahasa pemrograman ini berbentuk script yang terletak dan dieksekusi di server untuk kemudian hasilnya (berupa kode HTML) dikembalikan ke browser user/pengguna.PHP merupakan script untuk pemrograman script web server-side, script yang membuat dokumen HTML, dokumen HTML yang dihasilkan dari suatu aplikasi bukan dokumen HTML yang dibuat dengan menggunakan editor teks atau editor HTML. Dengan menggunakan PHP suatu situs web menjadi lebih mudah. Proses update data dapat dilakukan dengan menggunakan aplikasi yang dibuat dengan menggunakan script PHP (Betha Sidik, dalam Afriyanti 2008). PHP dapat mengakses database dan menampilkannya di halaman web dengan cepat dan mudah. PHP juga dapat berinteraksi dengan hampir semua teknologi web yang telah ada. Pada tahun 1997 terjadi perubahan pengembangan PHP.Sebuah perusahaan bernama Zend, menulis ulang interpreter PHP menjadi lebih bersih, lebih baik, dan lebih cepat. Kemudian pada Juni 1998 perusahaan tersebut merilis interpreter baru untuk PHP dan meresmikan nama rilis tersebut menjadi PHP 3.0. Pada pertengahan tahun 1999, Zend merilis interpreter PHP baru dan rilis tersebut dikenal dengan PHP4.0.PHP 4.0 adalah versi PHP yang paling banyak dipakai. Versi ini banyak dipakai sebab versi ini mampu dipakai untuk membangun aplikasi web kompleks tetapi tetap memiliki kecepatan proses dan stabilitas yang tinggi. Pada tanggal 13 Juli 2004 Zend merilis PHP 5.0.Versi ini adalah versi mutakhir dari PHP. PHP 5.0 dapat digunakan pada hampir semua sistem
  • 9.
    9 operasi utama, sepertiLinux, varian Unix (mencakup HP-UX, Solaris, dan Openbsd),vMicrosoft Windows, Mac OS X, RISC O, dan mungkin yang lain. PHP juga mendukung hampir semua server web, seperti Apache, Microsoft Internet InformationServer, Personal Web Server, Netscape, dan iPlanet Servers, Oreilly Website ProServer, Caudium, Xitami, OmniHTTPd, dan lain-lain. II.3 Pengertian tentang XAMPP dan Sejarah MySql II.3.1Pengertian tentang XAMPP Gambar 2.1 : XAMPP XAMPP merupakan singgkatan dari X (empat system operasi apapun),Apache, MySQL, PHP, Perl. XAMPP merupakan tool yang menyediakan paket perangkat lunak ke dalam satu buah paket. Dalam paketnya sudah terdapat ApacheWeb server, MySQL database, PHP server side scripting, Perl, FTP server,phpMyAdmin dan berbagai pustaka bantuan lainnya. Dengan menginstall XAMPP maka tidak perlu lagi melakukan instalasi dan konfigurasi web serverApache, PHPdan MySQL secara manual. XAMPP akan mengintalasi dan mengkonfigurasikannya secara otomatis. Berikut akan dijelaskan tentang web server apache, PHP, MySql, phpMyAdmin dan Perl: 1. Apache sudah berkembang sejak versi pertama dan terakhir yang ada yaitu versi 2.2.41. Apache besifat open source, artinya setiap orang boleh menggunakannya. Mengambil dan bahkan mengubah kode programnya. Tugas utama apache adalah menghasilkan halaman web yang benar kepada peminta, berdasarkan kode PHP yang dituliskan oleh membuat
  • 10.
    10 web dan apachedapat mengakses suatu database misalnya dalam MySql untuk mendukung halaman web yang dihasilkan. 2. PHP, bahasa pemrograman PHP merupakan bahasa pemrograman untuk membuat web yang bersifat server – sede scpipting, dan PHP juga mendukung sistem manajemen Database Oracle, Microsoft Acces, Interbase, postgreSQL dan lain sebagainya. PHP sudah berkembang hingga hingga versi 5 dan mendukung penuh Object Orientasi Programing (OOP), PHP juga bersifat open source sehingga setiap orang dapat menggunakan dengan gratis. 3. MySql, SQL yang merupakan kepanjangan dari Stuctured Query Language dan SQL merupakan bahasa terstuktur yang khusus digunakan untuk megolah database. SQL pertamakali didefinisikan oleh American NasionalStandars Institute (ANSI) pada tahun 1986, MySQL adalah sebuah sistem manajemen database yang bersifat open source, MySQL dibuat dan dikembangkan MySQL AB yang berada di Swedia, hingga kini MySQL sudah berkembang hingga versi 5. 4. PhpMyAdmin, pengelolaan database dengan MySQL harus dilakukan dengan mengetikan baris – baris perintah yang sesuai (Command Line)untuk setiap maksud tertentu atau Jika kita ingin membuat, menghapus atau mengubah setiap data yang diinginkan. 5. Perl, pertama kali dikembangkan oleh (Larry Wall) dimesin Unix. Perl dirilis pertama kali pada tanggal 18 desember 1987 untuk versi 1. Perl juga mendukung di Opersi Sistem (OS) seperti Windows, Linux, Apple. Dukungan terhadap Orientasi Object Programing (OOP) ditambahkan pada Perl versi 5, yang dirilis pada tanggal 31 juli 1993. II.3.2 Sejarah MySql MySQL dikembangkan sekitar tahun 1994 oleh sebuah perusahaan pengembang software dan konsultan database bernama MYSQL AB yang berada di Swedia. Waktu itu perusahaan tersebut masih bernama TcX DataKonsult AB, dan tujuan awal dikembangkannya MySQL adalah untuk mengembangkan aplikasi berbasis web pada client. Awalnya Michael
  • 11.
    11 "Monty" Widenius, pengembangsatu-satunya di TcX memiliki sebuah aplikasi UNIREG dan rutin ISAM buatannya sendiri dan sedang mencari antarmuka SQL yang cocok untuk diimplementasikan ke dalamnya. Mula- mula Monty memakai miniSQL (mSQL) pada eksperimennya itu, namun SQL dirasa kurang sesuai, karena terlalu lambat dalam pemrosesan query.Akhirnya Monty menghubungi David Hughes, pembuat mSQL yang sedang merilis versi kedua dari mSQL.Kemudian Monty mencoba membuat sendiri mesin SQL yang memiliki antarmuka mirip dengan SQL, tetapi dengan kemampuan yang lebih sesuai sehingga lahirlah MySQL.Tentang pengambilan nama MySQL, sampai saat ini masih belum jelas asal usulnya. Ada yang berpendapat nama My diambil dari huruf depan dan belakang Monty, tetapi versi lain mengatakan nama itu diambil dari putri Monty yang kebetulan juga bernama My. Sebagai database server yang memiliki konsep database modern, MySql memiliki banyak sekali keistimewaan. Berikut ini beberapa keistimewaan yang dimiliki MySql : 1. Portability MySql dapat berjalan stabil pada berbagai OS (Operating System) seperti Windows, Linux, Unix, Mac OS, Solaris, Amiga, HP-UX, Symbian. 2. Open Source Limited Dahulu MySQL didistribusikan secara open source (gratis), dibawah lisensi GPL sehingga kita dapat menggunakannya secara cuma-cuma tanpa dipungut biaya. Namun, saat ini karena MySQL telah dibeli oleh SUN, maka kita tidak dapat lagi menikmati fitur-fitur baru yang ada di MySQL, karena SUN akan membatasi fitur-fitur baru ini hanya untuk user yang membeli lisensinya. Sehingga MySQL tidak lagi sebuah open source yang benar-benar gratis lagi.MySQL sekarang hanya menyediakan fitur-fitur "dasar" saja yang saat ini sudah menggunakan versi 5.1.
  • 12.
    12 3. Multi User MySQLdapat digunakan oleh beberapa user dalam waktu yang bersamaan tanpa mengalami konflik.Hal ini memungkinkan sebuah database serverMySQL dapat diakses client secara bersamaan. 4. Performance Tuning MySQL memiliki kecepatan yang menakjubkan dalam menangani query sederhana, dengan kata lain dapat memproses lebih banyak SQL per satuan waktu. 5. Column Type MySQL memiliki tipe kolom yang sangat kompleks, seperti signed/unsigned integer, float, double, char, varchar, text, blob, date, time, datetime, timestamp, year, set serta enum. 6. Command and Functions MySQL memiliki operator dan fungsi secara penuh yang mendukung perintah SELECTdan WHERE dalam query. 7. Security MySQL memiliki beberapa lapisan sekuritas seperti level subnetmask, namahost, dan izin akses user dengan sistem perizinan yang mendetail serta password terenkripsi. 8. Scalability and Limit MySQL mampu menangani database dalam skala besar dengan jumlah records lebih dari 50 juta dan 60 ribu tabel serta 5 miliar baris. Selain itu, batas indeks yang dapat ditampung mencapai 32 indeks pada tiap tabelnya II.4 Entity Relationship Diagram (ERD) Entity Relationship Diagram (ERD) merupakan notasi grafis dalam pemodelan data konseptual yang mendeskripsikan hugungan antara penyimpanan.ERD dugunakan untuk memodelkan struktur data dan hubungan antar data, karena hal ini relatif kompleks. Dengan ERD kita dapat menguji model dengan mengabaikan proses yang harus dilakukan. Dan dengan ERD
  • 13.
    13 kita mencoba menjawabpertanyaan seperti; data apa yang kita perlukan? Bagaimana data yang satu berhugungan dengan yang lain? II.4.1 Notasi dan Simbol ERD ERD menggunakan sejumlah notasi dan simbol untuk menggambarkan struktur dan hubungan antar data, dan pada dasarnya ada 3 macam symbol yang digunakan yaitu : 1. Entity Adalah suatu objek yang dapat diidentifikasi dalam lingkungan pemakai, sesuatu yang penting bagi pemakai dalam konteks system yang akan dibuat. Sebagai contoh pelanggan, pekerja dan lain-lain. Sendainya A adalah seorang pekerja maka A adalah isi dari pekerja, sedangkan jika B adalah seorang pelanggan maka B adalah isi dari pelanggan. Karena itu harus dibedakan antara entity sebagai bentuk umum dari deskripsi tertentu dan isi entity seperti A dan B dalam contoh diatas. Entity digambarkan dalam contoh persegi empat. 2. Atribut/Entiti Berfungsi mendeskripsikan karakter entity. Misalnya atribut nama pekerja dari entity pekerja. Setiap ERD biasa terdapat lebih dari satu atribut. Entity digambarkan dalam bentuk ellips. 3. Hubungan/Relationship Harus dibedakan antara hubungan atau bentuk hubungan antar entity dengan isi dari hubungan itu sendiri. Misalnya dalam kasus hubungan antara entity siswa dan entity mata_kuliah adalah mengikuti, sedangkan isi hubungannya dapat berupa nilai_ujian. Relationship digambarkan dalam bentuk intan/diamonds. II.4.2 Jenis-jenis hubungan 1. Satu ke satu, misalnya dalam suatu perusahaan mempunyai aturan satu supir hanya boleh menangani satu kendaraan karena alasan tertentu. 2. Satu ke banyak/banyak ke satu, misalnya suatu sekolah selalu mempunyai asumsi bahwa satu kelas terdiri dari banyak siswa tetapi
  • 14.
    14 tidak sebaliknya, yaitusatu siswa tidak dapat belajar pada kelas yang berbeda. II.4.3 Metode pembuatan ERD 1. Menetukan Entity Disini kita dituntut untuk menentukan dengan cermat sebuah entity yang ada dalam suatu proyek atau masalah. Entity berguna untuk menentukan peran, kejadian, lokasi, hal nyata dan konsep penggunaan untuk data base. 2. Menentukan Relasi Setelah kita berhasil membuat entity, langkah selanjutnya adalah menentukan relasi antar entity. Relasi apa yang terdapat antara Entity A dan B, apakah entity A dan B memiliki relasi “one to one”, “one to many”, atau “many to many”. a. Relasi One To One I I Penjelasan : Satu siswa mengambil satu Pelajaran b. Relasi One To Many I M Penjelasan : Satu siswa mengambil banyak mata Pelajaran c. Relasi Many To Many M M Penjelasan : Pelajaran mengambilGuru siswa mengambil siswa siswa mengambil Mata Pelajaran
  • 15.
    15 Banyak Guru mengambilbanyak Mata Pelajaran 3. Gambar ERD sementara Jika sudah mengetahui Entiti beserta relasinya, sekarang kita buat dulu gambar ERD sementara. Entiti digambarkan dengan persegi, relasi digambarkan dengan garis. 4. Isi kardinalitas Kardinalitas menentukan jumlah kejadian satu entitas untuk sebuah kejadian pada entitas yang berhubungan. Contohnya antara entitas Buku, distributor dan pengarang, kardinalitas yang ada berupa: Satu pengarang dapat menulis banyak buku, satu buku ditulis satu pengarang, banyak buku di distribukan oleh satu distributor. Dari sini kita bisa mengetahui harus memberi relasi apa. 5. Tentukan Primary Key (Kunci Utama) Primary Key adalah atribut pada Entiti yang bersifat unik. Jadi setiap enttiti hanya memiliki satu Primary Key bernama kode buku. 6. Tentukan pula Foreign Key (Kunci Tamu) pada masing-masing Entity. Foreign Key adalah primary Key yang ada pada Entity yang lain, contoh pada Entity pengarang misalnya terdapat atribut kode buku, yang mana kode buku merupakan primary Key dari Entity buku. 7. Gambar ERD berdasarkan Primary Key Menghilangkan relasi “many to many” dan memasukkan Primary dan Foreign Key pada masing-masing Entitas. 8. Menentukan atribut Atribut merupakan bagian dari masin-masing Entitas yang sudah dibuat. 9. Gambar ERD dengan atribut Mengatur ERD seperti langakah 6 dengan menambahkan atribut dan relasi yang ditemukan. 10. Periksa hasil Apakah ERD sudah menggambarkan sistem yang akan dibangun? Jika belum, check kembali dari awal.
  • 16.
    16 II.5 Data FlowDiagram (DFD) DFD adalah suatu model logika data atau peroses yang dibuat untuk menggambarkan dari mana asal data dan kemana tujuan data yang keluar dari sistem, dimana data disimpan, peroses apa yang menghasilkan data tersebut dan interaksi antara data yang tersimpan dan peroses yang dikenakan pada data tersebut. (Andri Kristanto : 2008 :61) DFD menggambarkan penyimpanan data dan proses yang mentransfortasikan data. DFD menunjukkan hubungan antara data pada sistem dan proses pada sistem. 1. Petunjuk Pembuatan DFD (Data Flow Diagram) Ada beberapa petunjuk yang dapat dipakai dalam proses pembuatan simbol DFD. Petunjuk-petunjuk itu adalah sebagai berikut : a. Penamaan yang jelas b. Memberi nomor pada proses c. Penggambaran kembali d. Hindarilah proses yang mempunyai masukan tetapi tidak mempunyai keluaran begitu pula sebaliknya, hindarilah proses yang mempunyai keluaran tetapi tidak mempunyai masukan. e. Hati-hati dengan aliran data dan proses yang tidak dinamai. Aliran proses yang tidak diberi nama dapat mengakibatkan elemen data yang saling tidak berhubungan akan menjadi satu. 2. Simbol-simbol Data Flow Diagram (DFD) yang sering dipakai untuk memberikan data beserta proses transpormasi data, antara lain : Table 2.1 Simbol Data Flow Diagram (DFD) Gane/Sarson Yourdon/De marco Fungsi 1. Merupakan bagian luar sistem, aliran data yang dihubungkan dengan entiti luar dan menunjukkan hubungan antara sistem dengan dunia luar. Entiti luar Entiti luar
  • 17.
    17 Aliran data Alirandata 1. Menggambarkan gerakan paket data atau informasi dari satu bagian kebagian lain dari sistem. 2. Aliran data direpresentasikan dengan menggunakan anak panah. 3. Ujung panah menunjukkan arah data bergerak. 4. Aliran data dapat menyebar atau menyatu. 1. Proses menunjukkan transformasi dari masukan menjadi keluaran dan biasanya komponen proses disimbolkan dengan lingkaran atau segi empat tumpul. 2. Dalam proses umumnya didefinisikan dengan kalimat sederhana atau kata tunggal. 3. Nama lingkaran tersebut mendeskrifsikan respon yang harus dilakukan sistem dalam menganalisa keadaan. Data storage Data storage 1. Dipakai untuk memodelkan kumpulan data, misalnya paket data, type magnetis, disk dan model DBMS. 2. Penyimpanan direpresentasikan dengan garis paralel atau segi empat terbuka. Proses Proses
  • 18.
    18 II.6 Diagram AlirDokumen (Flow Map) Flow map adalah campuran peta dan flow chart yang menunjukan pergerakan benda dari satu lokasi ke lokasi lain. Flow map menolong analisis dan programmer untuk memecahkan masalah kedalam segmen atau bagian yang lebih kecil dan menolong dalam menganalisis alternatif-alternatif dalam pengoperasian. Berikut adalah beberapa petunjuk yang harus diperhatikan dalam membuat flow map: 1. Flow map digambarkan dari halaman atas kebawah dari kiri ke kanan. 2. Aktivitas yang digambarkan harus didefinisikan secara hati-hati dan efinisi ini harus dapat dimengerti oleh pembacanya. 3. Kapan aktivitas dimulai dan berakhir harus ditentukan secara jelas. 4. Setiap langkah dari aktivitas harus berada pada urutan yang benar. 5. Lingkup dan range dari aktivitas yang sedang digambarkan harus ditelusuri dengan hati-hati. 6. Gunakan simbol-simbol Flow map yang standart. Simbol Flow Map dan Keterangannya : Table 2.2 Simbol Flow Map Simbol Keterangan Dokumen Menunjukkan dokumen berupa dokumen input dan output pada prosese manual dan proses berbasis komputer. Proses manual Menunjukkan proses dilakukan secara manual. Penyimpanan magnetic Menunjukkan media penyimpanan data/ informasi file pada proses berbasis komputer.
  • 19.
    19 Arah alir dokumen Menunjukkanarah alir dokuman antar bagian yang terkait pada suatu sistem. Penghubung Menunjukkan alir dokumen yang terputus atau terpisah pada halaman alir dokuman yang sama. Proses komputer Menunjukkan proses dilakukan secara komputerisasi. Pengarsipan Menunjukan simpanan data non-komputer/ informasi file pada proses manual. Dokumen dapat disimpan pada lemari, arsip, map file dan lain-lain. Input keyboard Menunjukkan input yang dimasukan melalui keyboard. Penyimpanan manual Menunjukan media penyimpanan data/ informasi secara manual. II.7 Macromedia Dreamweaver 8 Adobe Dreamweave rmerupakan program penyunting halaman web keluaran Adobe Systems yang dulu dikenal sebagai Macromedia. Dreamweaver dirilis pertama kali pada bulan desember 1997 untuk Mac OS yang bernama Macromedia Dream Weaver 1,0. Macromedia terakhir kali merilis Dream Weaver versi 8,0 pada tanggal 13 september 2005 hingga akhirnya dibeli oleh Adobe system.
  • 20.
    20 Macromedia Dreamweaver (dalamNitra, 2009) adalah Sebuah HTML editor professional untuk mendisain secara visual dan mengelola situs atau halaman web. Versi terbaru dari Macromedia Dreamweaver saat ini adalah Macromedia Dreamweaver 8, terdapat beberapa kemampuan bukan hanya sebagai software untuk desain web saja, tetapi juga untuk menyunting kode serta pembuatan aplikasi web dengan menggunakan berbagai bahasa pemrograman web, antara lain JPS, PHP, ASP, dan Cold Fusion. Dreamweaver merupakan software utama yang digunakan oleh Web desainer maupun web programmer dalam mengembangkan suatu situs web.Hal ini di sebabkan ruang kerja, fasilitas, dan kemampuan Dreamweaver yang mampu meningkatkan produktivitas dan efektivitas dalam desain maupun membangun suatu situs Web. Fasilitas penyuntingan secara visual dari Dreamweaver 8 memungkinkan untuk menambah desain dan fungsionalitas halaman-halaman Web dan dapat membuat atau mengedit image dalam Macromedia Firework, selain itu kita dapat menambahkan objek Flash ke dalam Dreamweaver 8. 1. Halaman awal di Dreamweaver Gambar 2.2 : Halaman awal di dreamweaver
  • 21.
    21 Pada halaman awalDreamweaver 8 terdapat beberapa menu yang dapat dipilih : 1) Open a Recent Item Pada menu ini akan ditampilkan beberapa file yang sebelumnya pernah kita buka dengan menggunakan Dreamweaver 8 atau di paling bawah ada Open yang dapat digunakan untuk membuka file yang lain. 2) Create New Pada menu ini kita dapat memilih dokumen baru apa yang akan kita buat dengan menggunakan Dreamweaver 8. Ada banyak pilihan, diantaranya HTML, ColdFusion, PHP, ASP, JavaScript, CSS. 3) Create From Samples Pada menu ini kita dapat membuat file berdasarkan contoh yang sudah diberikan oleh Dreamweaver. 2. Halaman Utama Dreamweaver 8 Gambar 2.3 : Halaman Utama Dreamweaver 8 Keterangan : 1. Toolbar Dokumen Toolbar dokumen digunakan untuk mengubah tampilan dan mengakses fungsi-fungsi penting secara cepat dan mudah.Pada toolbar dokumen terdapat menu untuk berpindah antar dokumen kerja window
  • 22.
    22 dan mengatur tampilanarea kerja.Untuk mengatur tampilan kita bisa memilih Code, Split dan Design. 2. Menu Utama Menu Utama berisi semua perintah yang dapat digunakan untuk bekerja pada Dreamweaver. Gambar 2.4 : Menu Utama 1) Menu File dan Menu Edit Menu File dan Edit berisi item menu standar, seperti New, Open, Save, Save All, Cut, Copy, Paste, Undo, dan Redo. Menu File terdiri dari beberapa macam perintah untuk menampilkan atau memperlakukan dokumen baru, seperti Preview in Browser dan Print Code.Menu Edit berisi perintah untuk pemilihan seperti Select Parent Tag, serta Find dan Replace. 2) Menu View Berisi perintah untuk menampilkan beberapa macam tampilan jendela dari area kerja Dreamweaver 8, seperti jendela Code dan View, serta untuk menampilkan dan menyembunyikan beberapa elemen halaman dan toolbar. 3) Menu insert Berisikan alternatif baris insert untuk menyisipkan obyek didalam dokumen. 4) Menu Modify Berfungsi untuk melakukan perubahan properti pada item atau halaman terpilih.Dengan menggunakan menu ini kita dapat mengedit atribut tag, mengganti tabel dan elemen tabel, dan bermacam bentuk aksi untuk item library dan template.
  • 23.
    23 5) Menu text Berfungsiuntuk mempermudah dalam melakukan format teks. 6) Menu Commands Berisi akses ke beberapa perintah, format kode yang sesuai dengan format pilihan kita, membuat foto album, dan melakukan pengeditan gambar dengan menggunakan Macromedia Fireworks. 7) Menu Site Berisikan item menu untuk mengelola situs dan melakukan upload dan download file. 8) Menu Window Menyediakan akses ke seluruh panel, inspector, dan jendela didalam Dreamweaver. 9) Menu Help Berfungsi untuk membuka lembar kerja Help yang akan membantu saat menggunakan Dreamweaver dan menyediakan bahan referensi untuk beberapa bahasa. 3. Insert Bar Gambar 2.5 : insert bar Insert bar merupakan tempat semua perangkat kerja (tombol) tang digunakan untuk membuat halaman web. Insert bar mempunyai dua jenis tampilan, yaitu tampilan sebagai menu dan tampilan sebagai tab. 1) Tab Common Berisi semua tombol yang sering atau umum digunakan untuk membuat halaman web.Tombol yang ada di Tab Common antara lain Hyperlink, Email Link, Named Anchor, Table, Images. 2) Tab Layout
  • 24.
    24 Tab layout digunakanuntuk membuat layout halaman web. Terdapat tiga jenis layout yang dapat dipilih, yaitu Standard, Expanded dan Layout. 1) Untuk Standard view tampilan dokumen seperti biasa (berupa garis-garis tabel) 2) Untuk Expanded view menampilkan border tabel yang direnggangkan sehingga semua rancangan tabel dapat dilihat dengan jelas baik itu baris dan kolomnya. 3) Untuk Layout view rancangan tabel ditampilkan sebagai kotak- kotak yang dapat di-drag, dan diatur ulang ukurannya dengan mudah. Tampilan Insert bar sebagai menu Gambar 2.6 : Tampilan Insert bar sebagai menu 3) Tab Form Tab form digunakan untuk membuat elemen dalam form, misalnya saja textarea, textfield, radio button, checkbox 4) Tab Text Tab text digunakan untuk membuat pengaturan text. Misalnya saja membuat text italic, strong, underline, h1. 5) Tab HTML Tab HTML digunakan untuk membuat garis horizontal, menambahkan meta tag dalam tag <head>, dan frame. 6) Tab Application
  • 25.
    25 Tab application digunakanjika aplikasi kita sudah berhubungan dengan suatu bahasa pemrograman dan sebuah database. 7) Tab Flash elements Tab flash elements digunakan untuk memasukkan elemen flash dalam dokumen yang kita buat. 4. Kode View Code View digunakan untuk melihat kode HTML dari halaman web yang sedang kita buat. 5. Panel Properties Panel properties merupakan panel yang digunakan untuk melihat dan mengubah properti dari semua objek yang ada di area kerja.Masing- masing objek mempunyai properti yang berbeda.Untuk melihat properti dari objek yang diinginkan, seleksi dulu objek tersebut. 6. Design View Design View digunakan untuk melihat tampilan web dari kode HTML yang kita buat. 7. Panel Group Panel group terdiri dari beberapa panel yang digunakan sebagai window pembantu untuk bekerja di Dreamweaver. Terdapat lima buah panel yaitu Design, Code, Application, Tag Inspector dan Files. a) Panel Design berisi format-format CSS yang ada pada dokumen yang sedang dikerjakan. b) Pada panel code berisi semua penjelasan dari tag-tag HTML dan cara penggunaanya. c) Pada panel Files berisi semua files (html, image, swf) jika anda telah mendefinisikan suatu site ke dalam area kerja Dreamweaver.
  • 26.
    26 II.8 Basis Data(Database) Database merupakan komponen terpenting dalam pembangunan sistem informasi, karna menjadi tempat untuk menampung dan mengorganisasikan seruruh data yang ada dalam sistem, sehingga dapat dieksplorasi untuk menyusun informasi-informasi dalam berbagai bentuk.Database merupakan himpunan kelompok data yang saling berkaitan. Data tersebut diorganisasikan sedemikian rupa agar tidak terjadi duplikasi yang tidak perlu, sehingga dapat diolah dan dieksplorasi secara cepat dan mudah untuk menghasilkan informasi.(Budi Sutedjo Dharma Oetomo,2002:99). Pada dasarnya ada dua buah metode untuk melakukan perancangan basis data ini. Pertama adalah membuat Diagram hubungan entitas (ERD/Entity Relationship Diagram) untuk objek-objek yang relasinya membutuhkan tempat penyimpanan tertentu. Kedua, jika sudah memiliki gambaran kasar tentang field-field yang terlibat pada suatu tempat penyimpanan tertentu seperti pada Diagram Aliran Data, maka tahapan selanjutnya adalah Normalisasi terhadap tabel.
  • 27.
    27 BAB III ANALISIS DANPERANCANGAN III.1 Latar Belakang Instansi Sekolah Dasar Negeri 3 Pengadangan merupakan sekolah dasar yang beralamat di Desa Pengadangan tepatnya di dusun Karang Esot Kecamatan Pringgasela Kabupaten Lombok Timur, merupakan salah satu lembaga Pendidikan yang berdiri dengan Keputusan DEPDIKDAS Nomor. 188.45/ PDK/1974 Tahun 1974. Sekolah Dasar Negeri 3 Pengadangan memberikan kesempatan kepada para anak didik berusia minimal 7 tahun dan ditempuh dalam waktu 6 tahun masa pembelajaran. Untuk lebih menjamin kualitas dan integritas Sekolah Dasar Negeri 3 pengadangan memiliki Visi, Misi dan Tujuan. Visi Sekolah Mewujudkan sekolah berkualitas, relevan, kompeten, dan dinamis sesuai perkembangan masa depan. Misi Sekolah Melalui pembelajaran yang aktif, kreatif, efektif, efisien, inovatif, dan menyenangkan untuk dapat : 1. Meningkatkan iman dan taqwa sebagai landasan utama dalam melaksanakan aktivitas sehari-hari. 2. Meningkatkan penguasaan ilmu pengetahuan dan Teknologi, memberikan keterampilan dasar hidup dalam bidang Iptek maupun seni budaya. 3. Memberikan bimbingan dalam rangka meningkatkan : kecerdasan Spritual (SQ) kecerdasan Emosional (EQ), kecerdasan Intelegensi (IQ) agar siswa mampu mengorganisasi dirinya sehingga memiliki kepribadian yang luhur. Tujuan Sekolah 1. Siswa memiliki Iman dan Taqwa yang tercermin dalam perilaku sehari- hari.
  • 28.
    28 2. Siswa mampumelanjutkan kejenjang sekolah yang lebih tinggi sesuai dengan pilihannya dan mampu berperan dalam kehidupan bermasyarakat. 3. Siswa memiliki kepribadian dan budi pekerti (Akhlaqulkharimah) siap menghadapi tantangan masa depan. III.2 Sistem Yang Sedang Berjalan III.2.1 Analisa pengembangan Analisa sistem memberikan gambaran tentang sistem yang diamati yang saat ini sedang berjalan. Kelebihan dan kekurangan sistem tersebut dapat diketahui dan di identifikasi, sehingga dalam membangun perangkat lunak menjadi lebih mudah. Dari hasil analisa sistem lama, maka akan ditemukan beberapa data dan fakta yang akan dijadikan bahan uji dan analisa menuju perkembangan dan penerapan sebuah aplikasi sistem yang diusulkan. Gambaran Sistem penerimaan siswa baru yang sedang berjalan di SDN 3 pengadangan :
  • 29.
    29 Calon Siswa PanitiaPSB Kepala Sekolah T Y Gambar 3.1 : Prosedur PSB yang sedang berjalan di SDN 3 Pengadangan Formulir Pendaftaran Formulir Pendaftaran Persyaratan Formulir sudah Diisi Isi Formulir Pendaftara n Cek kelengkap an Catat dibuku laporan Buat laporan PSB Laporan PSB Laporan diperiksa Laporan PSB disahkan arsip Persyaratan formulir sudah diisi Arsip
  • 30.
    30 Penjelasan gambar : 1.Calon siswa baru mengambil formulir pendaftaran di panitia pendaftaran siswa baru kemudian siswa mengisi formulir pendaftaran dan menyerahkan persyaratan-persyaratan yang ditentukan sekolah ke PSB (Penerimaan Siswa Baru) 2. Panitia PSB (Penerimaan Siswa Baru) menerima dan memeriksa semua formulir dan persyaratan-persyaratan yang ditentukan, apabila formulir pendaftaran dan persyaratan lengkap panitia PSB (Penerimaan Siswa Baru) akan mencatat pendaftaran dan menjadikannya sebagai acuan untuk penerimaan siswa baru, jika tidak lengkap panitia PSB (Penerimaan Siswa Baru) akan mengembalikan formulir registrasi dan persyaratan ke calon siswa. 3. Kemudian panitia PSB (penerimaan siswa baru) akan menyerahkan laporan kepada kepala sekolah untuk disahkan sekaligus sebagai arsip. III.2.2 Perancangan Sistem Baru Perancangan merupakan langkah pertama didalam fase pengembangan rekayasa suatu produk atau sistem. Tujuan perancangan adalah membuat suatu perangkat lunak yang dapat memberikan informasi seputar data penerimaan siswa baru di SDN 3 Pengadangan. Program ini dirancang menggunakan database sehingga penggunaannya lebih mudah untuk dioperasikan. Perancangan sistem baru ini merupakan sebuah sistem yang dirancang sebagai rancangan penginputan data penerimaan siswa baru di SDN 3 pengadangan. Perancangan sistem baru meliputi perancangan flowmap sistem baru, diagram Kontek, dan perancangan data flow Diagram (DFD) dan (ERD). Adapun analisa prosedur penerimaan siswa baru yang akan diusulkan sebagai perbaikan terhadap sistem yang sudah ada di SDN 3 pengadangan dapat dilihat pada gambar 3.2 berikut ini :
  • 31.
    31 Calon Siswa PanitiaPSB Admin Kepala Sekolah T Y Formulir pendaftaran Isi Pormulir Pendaftaran Persyaratan Formulir Sudah Diisi Formulir pendaftaran Persyaratan Formulir Sudah Diisi Cek kelengkapa n DB PSB Input Data Pendaftaran Cetak Laporan PSB Laporan PSB Disahkan arsipArsip
  • 32.
    32 Gambar 3.2 :Flowmap Sistem Penerimaan Siswa Baru yang Diusulkan Penjelasan gambar : 1. Calon siswa baru mengambil formulir pendaftaran kemudian calon siswa mengisi formulir pendaftaran setelah itu calon siswa menyerahkan formulir yang sudah diisi beserta persyaratan kepada panitia PSB (Penerimaan siswa Baru) 2. Panitia PSB (Penerimaan Siswa Baru) menerima dan memeriksa semua formulir dan persyaratan-persyaratan yang ditentukan, apabila formulir pendaftaran dan persyaratan lengkap panitia PSB (Penerimaan Siswa Baru) akan mencatat pendaftaran dan menjadikannya sebagai acuan untuk penerimaan siswa baru, jika tidak lengkap panitia PSB (Penerimaan Siswa Baru) akan mengembalikan formulir registrasi dan persyaratan ke calon siswa untuk dilengkapi. 3. Panitia PSB (penerimaan Siswa Baru) kemudian mengimputkan data calon siswa baru kedalam database. 4. Dan panitia PSB pun mencetak laporan data penerimaan siswa baru sebanyak dua rangkap dan diberikan kepada kepala sekolah untuk disahkan dan satunya sebagai arsip. III.2.3 Kebutuhan Sistem Ketika seseorang merancang suatu desain dia membutuhkan sarana-sarana pendukung untuk melakukan pekerjaannya. Ini merupakan kebutuhan dasar yang harus ada, sehingga pekerjaan yang dilakukan dapat berjalan dengan baik dan memperoleh hasil seperti yang diinginkan. Adapun sarana-sarana pendukung yang menyusun maksudkan tersebut adalah saran-sarana pendukung yang penyusun gunakan dalam penyusunan laporan kerja praktek ini yang terdiri dari perangkat keras (Hardware) dan perangkat lunak (Software) antara lain : 1. Hardware Beberapa mecam hardware yang penyusun gunakan dalam penyusunan laporan kerja praktek ini adalah :
  • 33.
    33 1) Processor IntelPentium 42,4 GHz 2) Hardisk 320 GB 3) RAM 2 GB 4) Mouse 5) Keyboard 6) Printer untuk mencetak hasil 2. Software Beberapa macam software yang penyusun gunakan dalam penyusunan laporan ini diantaranya : 1) Ms.word 2) Makromedia 3) Xampp III.2.4 Kebutuhan User 1. Sistem analisis, adalah orang yang ahli dalam pengembangan sistem yaitu membentuk dan membangun fasilitas sistem. 2. Operator, adalah orang yang akan menangani secara langsung pengolahan data-data komputer. 3. Programer, adalah orang yang akan menyusun instruksi bagi komputer agar dapat digunakan oleh pemakai (User) serta merancang antar muka pemakai (interface) pada program. 4. Data entry operator, orang yang akan melakukan pengurusan terhadap data yang akan diolah yang dimulai dari pengumpulan data, perekaman data kedalam komputer, hingga pemeriksaan informasi yang dihasilkan oleh komputer. III.3 Diagram Konteks Diagram kontek adalah diagram yang paling tidak detail dari sebuah system. Diagram kontek menggambarkan sistem dalam satu lingkaran dan hubungan dengan entitas luar. Lingkaran tersebut menggambarkan keseluruhan proses dalam sistem.
  • 34.
    34 Diagram kontek sistempengolahan data penerimaan siswa baru dapat dilhat pada gambar 3.3 daftar Login Persyaratan Pendaftaran laporan Gambar 3.3 : diagram konteks III.4 Data Flow Diagram (DFD) Data flow diagram merupakan model dari sistem untuk menggambarkan pembagian sistem kemodel yang lebih kecil dan memudahkan pemakai mengerti sistem yang akan dijalankan. Sistem Aplikasi Penginputan Data Penerimaan Siswa Baru Kepala sekolah Calon Siswa Baru Panitia PSB
  • 35.
    35 1. Data FlowDiagram (DFD) Daftar Data PSB laporan PSB Gambar 3.4 : DFD Level 1 2. DFD Level 1 Daftar Data PSB Laporan PSB Gambar 3.5 : DFD Level 2 Input data Panitia PSB Kepala sekolah 1.1 Cek data 1.2 Data acc Kepala Sekolah Panitia PSB Calon Siswa Calon siswa
  • 36.
    36 3. DFD Level2 Data PSB Laporan Gambar 3.6 : DFD Level 3 III.5 Entity Relation Diagram (ERD) ERD (Entity Relational Diagram) adalah Pemodelan data utama yang membantu mengorganisasikan data dalam suatu proyek kedalam entitas- entitas dan menentukan hubungan antar entitas. Untuk membuat ERD kita memerlukan entitas/Entity, Relasi/Relationship, dan Atribut/Atribute. Entity Relation Diagram (ERD) Sistem Aplikasi Pengolahan Data Penerimaan Siswa Baru dapat dilihat pada gambar 3.7 : 2.1 cek data 2.2 Data acc 2.3 Cetak Data Panitia PSB Kepala sekolah
  • 37.
    37 login Menu login User name password Menu utamaMenginput data Data Pendaftaran SB No Pendaftaran/ nis Asal Sekolah agama Tempat Lahir Nama Pendaftar J_kelamin Tgl Lahir Nama Ortu Pekerjaan Ortu Alamat Home Input data Cetak data Log out
  • 38.
    38 Gambar 3.7 :ERD Program Aplikasi III.6 Rancangan Antarmuka (Interface) Rancangan antarmuka interface dibuat untuk mempermudah user atau pengguna dalam menginput maupun memproses data. Rancangan ini dibuat melalui program MySql sebagai sumber database dan Bahasa Pemrograman PHP sebagai rancangan interface yang berupa rancangan form dan rancangan datareport. III.6.1 Seteruktur Database 1. Tabel sekolah Dalam tabel sekolah digunakan untuk pengentrian data siswa yang baru masuk, berikut pengentrian data tabelnya : Tabel 3.1 Sekolah No Field Type Size Keterangan 1 Id Int 50 Nomor 2 NO_PENDAFTARAN Varchar 5 NIS Siswa 3 NAMA PENDAFTAR Varchar 25 Nama Siswa 4 JENIS_KELAMIN Varchar 25 Jenis Kelamin Siswa 5 TEMPAT_LAHIR Varchar 25 Tempat Lahir Siswa 6 TANGGAL_LAHIR Date 25 Tanggal Lahir Siswa 7 AGAMA Varchar 25 Agama 8 ASAL SEKOLAH Text 25 Asal Sekolah Siswa 9 NAMA ORTU Text 25 Nama Orang tua Siswa 10 PEKERJAAN ORTU Text 25 Pekerjaan Orang Tua Siswa 11 ALAMAT Text 25 Alamat Siswa Keterangan : Type semuanya Text karna di import
  • 39.
    39 2. Rancangan form 1)Rancangan form login Rancangan form login dapat lihat pada gambar 3.8 : SDN 3 PENGADANGAN LOGIN USERNAME : PASSWORD : Gambar 3.8 : Rancangan Form Login 2) Struktur menu Ini dibuat sebagai gambaran mengenai skema program yang akan dirancang. Pada rancangan struktur menu berikut ini diawali dengan tampilan menu utama yang dapat meghubungkan keberbagai transaksi yang disediakan oleh program aplikasi. Gambar 3.9 : Struktur Menu Menu Utama beranda profil Input data LihatData Cetakdata Log out Login Reset
  • 40.
    40 3. Perancangan Input Perancanganinput merupakan desain yang dirancang untuk menerima masukan dari pengguna sistem. Perancangan input dapat dijadikan sebagai spesifikasi bentuk form yang nantinya akan dijalankan pada program. Untuk lebih jelas mengenai bentuk - bentuk yang dirancang, berikut adalah bentuk dan penjelasannya : 1) Form Menu Utama Perancangan form menu utama dirancang untuk menampilkan menu-menu dalam program, Gambar 3.10 : Perancangan Form Menu Utama SELAMAT DATANG DI PROGRAM PENGENTRIAN DATA PENERIMAAN SISWA BARU SEKOLAH DASAR NEGERI 3 PENGADANGAN KECAMATAN PRINGGASELA KABUPATEN LOMBOK TIMUR brnda profil Visimi si input Lihatd ata cetak Logout Copyright@SDN 3 PENGADANGAN
  • 41.
    41 2) Form InputData Form input data dirancang untuk mengimputkan data pegawai negri sesuai dengan dokumen data-data pegawai yang ada. Bentuk rancangannya dapat dilihat pada gambar berikut ini : FROM INPUT DATA SISWA BARU No_Pendaftaran : Nama Pendaftar : Jenkel : Tempat lahir : Tgl Lahir : Agama : Asal Sekolah : Nama Ortu : Pekerjaan Ortu : Alamat Gambar 3.11 : Perancangan Form Input data brnda Profil visimis i Input Lihatd ata cetak logout Copyright@SDN 3 PENGADANGAN simpan reset
  • 42.
    42 3. Perancangan Output Perancanganoutput merupakan desain yang dirancang untuk menghasilkan keluaran dari pengguna sistem. Perancangan output dapat dijadikan sebagai hasil akhir dari program Pengentrian data Siswa Baru. Untuk lebih jelas mengenai bentuk - bentuk yang dirancang, berikut adalah bentuknya : PEMERINTAH KABUPATEN LOMBOK TIMUR DINAS PENDIDIKAN PEMUDA DAN OLAHRAGA SEKOLAH DASAR NEGERI 3 PENGADANGAN Jl.pembaruan Desa Pengadangan, Kec.Pringgasela Kab.LOTIM Laporan Data Siswa baru Mengetahui Kepala Sekolah SDN 3 Pengadangan Nama NIP…………………. Gambar 3.12 : Perancangan DataReport PSB logo
  • 43.
    43 BAB IV IMPLEMENTASI DANPEMBAHASAN IV.1 Implementasi IV.1.1 Definisi Implementasi Sistem Implementasi merupakan prosedur yang di lakukan untuk menyelesaikan perancangan system agar siap untuk dioperasikan . setelah system selesai dirancang selanjutnya,melakukan tahap-tahap berikutnya. IV.1.2 Tahap Implementasi Sistem Tahap-tahap implementasi yang penulis lakukan untuk menyelesaikan program ini adalah : 1. Menyelesaikan desain sistem Langkah-langkah penyelesaian desain sistem ini mencakup perancangan flowmap, merancang Diagram Kontek, merancang Data Flow Diagram (DFD), merancang Entity Relation Diagram (ERD), dan Perancangan Database 2. Menyediakan perangkat keras dan perangkat lunak sebagai penunjang dalam pembuatan aplikasi pengentrian data siswa Baru SDN 3 Pengadangan. 3. Pembuatan program Pembuatan program dilakukan apabila perangkat lunak dan perangkat keras yang dibutuhkan telah selesai. 4. Pengujian sistem Tahap pengujian sistem merupakan tahap dimana sistem yang sudah dibuat dilakukan pengujian untuk mengetahui apakah sistem yang sudah dibuat sudah benar atau belum. Dan juga untuk memperbaiki jika terjadi kesalahan (Error)
  • 44.
    44 5. Perawatan sistem Dilakukanuntuk memastikan supaya sistem yang dipakai tetap dalam kondisi yang baik atau tetap bisa beroperasi dengan maksimal. 6. Mendapat persetujuan Yaitu untuk memperoleh persetujuan dari pihak atau instansi yang akan menggunakan sistem tersebut. IV.1.3 Tujuan Implementasi Sistem Tujuan implementasi sistem adalah : 1. Untuk menyelesaikan desain sistem yang ada dalam dokumen sistem yang telah disetujui, menyusun dokumen-dokumen baru ataupun dokumen yang telah mengalami proses perbaikan. 2. Menulis, pengujian dan mendokumentasikan program-program dan prosedur-prosedur yang telah diperbaiki oleh desain sistem yang telah disetujui. 3. Untuk memastikan apakah user dapat mengoperasikan sistem yang baru. 4. Untuk memperhitungkan bahwa sistem telah memenuhi permintaan user yaitu dengan melakukan pengujian sistem secara keseluruhan. 5. Untuk memastikan bahwa konversi kesistem baru berjalan dengan benar, dengan melakukan perencanaan, mengontrol dan melakukan instalasi yang benar terhadap sistem. IV.2 Pembahasan Sistem dan Tampilan Antar Muka Sistem Baru Tampilan antar muka aplikasi penginputan Data penerimaan Siswa Baru SDN 3 pengadangan terdiri dari beberapa tampilan diantaranya : Form Login, Menu Utama, form Home, Profil, Visi Misi, Form Input data Siswa, Form Data Siswa , dan Cetak Data/report. 1. Form Login Untuk menampilkan tampilan awal pada saat program dijalankan, dan sebagai security atau pengaman sistem.
  • 45.
    45 Tampilan Form Logindapat dilihat pada gambar 4.1 : Gambar 4.1 : Form Login 2. Form Menu Utama Menu utama adalah tampilan pertama atau halaman awal yang akan muncul setelah Form Login, Dimenu utama ini terdapat Menu Home, Profil, Visimisi, Input Data Siswa, Lihat Data Siswa, dan Cetak Data Siswa. Tampilan menu utama dapat dilihat pada gambar berikut ini : Gambar 4.2 : Form Menu Utama
  • 46.
    46 3. Form InputData Siswa Form ini berfungsi untuk menginput Data Siswa dan tampilan form Input Data Siswa dapat dilihat pada gambar 4.3 : Gambar 4.3 : Form Input Data 4. Data Siswa Baru Tampilan data Siswa Baru dapat dilihat pada gambar 4.4 : Gambar 4.4 : Data Siswa baru
  • 47.
    47 5. Data ReportSiswa baru Tampilan data report Siswa Baru dapat dilihat pada gambar 4.5 : Gambar 4.5 : data report siswa IV.3 Pengujian Sistem Dari implementasi-implementasi diatas, Perancangan database pengolahan data penerimaan siswa baru di SDN 3 Pengadangan Kecamatan Pringgasela Kabupaten Lombok Timur dapat diuji sistemnya, seperti yang terlihat pada tabel 4.1 : Tabel 4.1 : Tabel Pengujian Sistem No Nama Proses Pengujian Hasil Pengujian 1 Login Input user name dan password dengan benar, untuk masuk kemenu utama. OK 2 Save Menyimpan data yang sudah ditambah atau diedit (Perbaiki) OK 3 Delete Menghapus data yang sudah tersimpan dalam database. Setelah diklik maka data yang sudah dipilih akan terhapus. OK 3 Report Menampilkan data yang akan dicetak OK 4 Log Out Untuk berhenti mengiperasikan program. Setelah diklik maka program OK
  • 48.
    48 akan berhenti bekerja. BABV PENUTUP V.1 Kesimpulan dan Saran V.1.1 kesimpulan Berdasarkan uraian laporan hasil kerja praktek yang telah disampaikan mengenai analisis dan perancangan sistem aplikasi penginputan data penerimaan siswa baru pada bab sebelumnya, dapat diambil suatu kesimpulan diantaranya: a. Analisis dan perancangan sistem aplikasi penginputan data penerimaan siswa baru di SDN 3 Pengadangan menggunakan PHP dan MySql ini diharapkan dapat membantu kinerja panitia penerimaan siswa baru dalam hal-hal yang berkaitan dengan pendaftaran siswa baru. b. Analisis dan perancangan sistem aplikasi penginputan data penerimaan siswa baru di SDN 3 Pengadangan diharapkan dapat mempermudah dalam pengambilan keputusan penerimaan siswa baru. V.1.2 Saran Sebagai seorang perancang, penyusun memandang perlu untuk memberikan beberapa saran untuk perbaikan Kuliah Kerja Praktek (KKP), diantaranya : Bagi pihak Sekolah Dasar Negeri 3 Pengadangan 1) Kepala pihak Sekolah Dasar Negeri 3 pengadangan, untuk lebih memperdulikan dan memperhatikan dan memeperhatikan pengembangan sistem informasi yang ada serta mengembangkan sistem-sistem informasi yang baru sesuai dengan kemajuan teknologi. 2) Agar memelihara dan mejaga program sistem baru ini dengan sebaik-baiknya sehingga tetap bisa bermamfaat baik untuk masa sekarang maupun masa yang akan datang.
  • 49.
    49 3) Untuk bisamengoperasikan program ini sebaiknya pegawai yang bertugas mengoperasikan computer agar menginstall software macromedia dan xampp. 4) Untuk lebih meningkatkan kedisiplinan para pegawai diperlukan kesadaran dari masing-masing pegawai dan juga diperlukan tindakan pengawasan serta perhatian yang lebih dari pihak berwenang. 5) Kepada para pegawai hendaknya menjaga dan memamfaatkan segala sarana dan prasarana yang ada.
  • 50.
    50 DAFTAR PUSTAKA Adelheid &Khairil. (2012). Buku Pintar Menguasai PHP MySQL. Jakarta Selatan :PT.Trans Media. Surakmad, Winarno. (1985). Pengantar Penelitian Ilmiah Dasar, Matode dan Teknik. Bandung : TARSITO. Ekadara, Permaitika Apriandini Diana. (2013). ”Pengertian Aplikasi”. http://pdianaekadara.blogspot.sg/2013/10/pengertian-aplikasi.html (diakses pada tanggal 5-Januari-2015). Jamal, Nitra Febria. (2009). ”Desain Web Dinamis Menggunakan Macromedia Dreamweaver 8 Pada SMA Kartika I-1 Medan”. Skripsi. http://repository.usu.ac.id/bitstream/123456789/7878/1/09E02819.pdf (diakses pada tanggal 5-Januari-2015). Afriyanti, Rahma. (2008). ” Membangun Aplikasi Web Yang Dinamis Dengan Macromedia Dreamweaver 8 Pada Sma Negeri 1 Batangkuis”. Skripsi. http://repository.usu.ac.id/bitstream/123456789/14020/1/09E00415.pdf (diakses pada tanggal 5-Januari-2015). Anonim. (2014). ”Pengertian Tentang XAMPP”. http://blog.duniascript.com/pengertian-tentang-xampp.html (diakses pada tanggal 5-Januari-2015). Amsyah, Zulkipli, (2006) ,”Manajemen Sistem Informasi”, Gramedia Pustaka Utama, Jakarta. Hartono, Jogiyanto, (2006), “Analisis dan Desain”, Andi Offset, Yogyakarta.