ЛАБОРАТОРИЙН АЖИЛ 11
USE CASE диаграмм
Лабораторийн ажлын зорилго:
Системийг бүхэлд нь дүрслэхдээ систем, хэрэглэгч хоёрын хамаарлыг дүрслэн үзүүлэх,
системийн үйлажиллагааг хялбар байдлаар үзүүлэх диаграмын аргыг эзэмшихэд энэхүү
ажлын зорилго оршино. USE CASE DIAGRAM ашиглан сургалтын онлайн системд
оюутан, багшийн үйл ажиллагааг дүрсэлж үзүүлнэ.
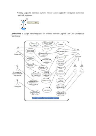
Даалгавар 1. Онлайн сургалтын систем ашиглан суралцах явцад багш, оюутны үйл
ажиллагааны хамаарлыг харуулсан диаграм байгуулна.
Даалгавар гүйцэтгэх дараалал:
1. Диаграм зурахдаа дараах програмуудаас аль нэгийг сонгон ажиллуулах эсвэл
компьютертаа татаж суулгана.
a. www.draw.io үнэгүй онлайн программыг ажиллуулна.
b. http://www.visual-paradigm.com/download/ хаягаар Visual Paradigm
програмыг татна.
c. https://www.gliffy.com/uses/uml-software/ вэбийг ачаалан gmail хаягаа
бүртгүүлснээр онлайн орчинд диаграм байгуулах боломжтой.
2. Use Case Diagram бүлгийн бэлэн дүрсүүд ашиглан зурагт үзүүлсэн диаграмыг
зурна.
3. Системд БАГШ, ОЮУТАН гэх оролцогчдыг системийн хүрээ шугамын гадна
байрлуулж гүйцэтгэх үүргийг эллипс дүрс дотор бичнэ.Зурагт үзүүлсэн Resource
Catalog дүрсийг ашиглан шулуун татаж эллипс дүрсийг байгуулан харгалзах
текстийг оруулна.
Даалгавар 2. Дээрх програмуудын аль нэгийг ашиглан дараах Use Case диаграмыг
байгуулна.

It101 lab11 use case

  • 1.
    ЛАБОРАТОРИЙН АЖИЛ 11 USECASE диаграмм Лабораторийн ажлын зорилго: Системийг бүхэлд нь дүрслэхдээ систем, хэрэглэгч хоёрын хамаарлыг дүрслэн үзүүлэх, системийн үйлажиллагааг хялбар байдлаар үзүүлэх диаграмын аргыг эзэмшихэд энэхүү ажлын зорилго оршино. USE CASE DIAGRAM ашиглан сургалтын онлайн системд оюутан, багшийн үйл ажиллагааг дүрсэлж үзүүлнэ. Даалгавар 1. Онлайн сургалтын систем ашиглан суралцах явцад багш, оюутны үйл ажиллагааны хамаарлыг харуулсан диаграм байгуулна. Даалгавар гүйцэтгэх дараалал: 1. Диаграм зурахдаа дараах програмуудаас аль нэгийг сонгон ажиллуулах эсвэл компьютертаа татаж суулгана. a. www.draw.io үнэгүй онлайн программыг ажиллуулна. b. http://www.visual-paradigm.com/download/ хаягаар Visual Paradigm програмыг татна. c. https://www.gliffy.com/uses/uml-software/ вэбийг ачаалан gmail хаягаа бүртгүүлснээр онлайн орчинд диаграм байгуулах боломжтой. 2. Use Case Diagram бүлгийн бэлэн дүрсүүд ашиглан зурагт үзүүлсэн диаграмыг зурна. 3. Системд БАГШ, ОЮУТАН гэх оролцогчдыг системийн хүрээ шугамын гадна байрлуулж гүйцэтгэх үүргийг эллипс дүрс дотор бичнэ.Зурагт үзүүлсэн Resource
  • 2.
    Catalog дүрсийг ашигланшулуун татаж эллипс дүрсийг байгуулан харгалзах текстийг оруулна. Даалгавар 2. Дээрх програмуудын аль нэгийг ашиглан дараах Use Case диаграмыг байгуулна.