ЛАБОРАТОРЫН АЖИЛ 10
1. Алгоритмын блок схемийн элементүүд
2. Алгоритмын жишээ
Алгоритмын блок схемийн элементүүд
Хүснэгт-1 Алгоритмын блок схемийн элементүүд
Элементийн
дүрслэл
Элементийн
нэр
Элементийн
үүрэг
Элементийн үйлдэл
Terminator Эхлэл/төгсгөл Алгоритмын Эхлэл эсвэл
төгсгөл /дотор нь бичнэ/
Manual
input
Оролт Алгоритм гүйцэтгэгч буюу
компьютерт гаднаас өгөгдөл
оруулах /дотор нь өгөгдлөө
бичнэ/
Display Гаралт Үр дүнг хэрэглэгчид гаргаж
үзүүлэх /дотор үр дүнг
бичнэ /
Data Оролт/Гаралт Оролт гаралтын үйлдлийн
ерөнхий тэмдэглэгээ /дотор
нь бичнэ/
Decision Нөхцөл
шалгах
Өгсөн нөхцөлийг шалгаж
шийдвэр гаргах буюу
үйлдлийг салаалах /дотор нь
нөхцлөө бичнэ/
Preparation Параметр
давталт
Давталт буюу циклийн
эхлэл
Process Процесс Дээрхүүдээс бусад
үйлдлүүд: арифметик
үйлдлүүд ба утга олгох г.м
/дотор нь бичнэ/
- Шилжилтийн
шугам
Шилжилтийг илэрхийлнэ.
Connector Залгаас Тухайн хуудсанд багтахгүй
байгаа блок схемийг өөр
хуудаснаас үргэжлүүлэхдээ
хоёр хуудасны залгаасыг
тэмдэглэх /дотор нь
тэмдэгээ тавина/
2. Алгоритмын жишээ
Шугаман алгоритм
Жишээ 1 Алгоритм Блок схем
Хүнээс нэрийг
асуугаад дараа нь
мэндчилэх алгоритм
1. Алгоритм эхлэнэ.
2. Дэлгэцэнд “Чамайг хэн
гэдэг вэ?” гэдэг
өгүүлбэрийг хэвлэж байна.
3. Хэн нэгэн хүний нэрийг
гаднаас оруулж ‘name’ утга
болгож өгнө.
4. Дэлгэцэнд “Сайн уу”
гэсэн үгийг хэвлээд араас
нь ‘name’утгыг хэвлэж
байна.
5. Алгоритм төгсөнө.
Эхлэл
name
Сайн уу,
name
Төгсгөл
Чамайг хэн
гэдэг вэ?
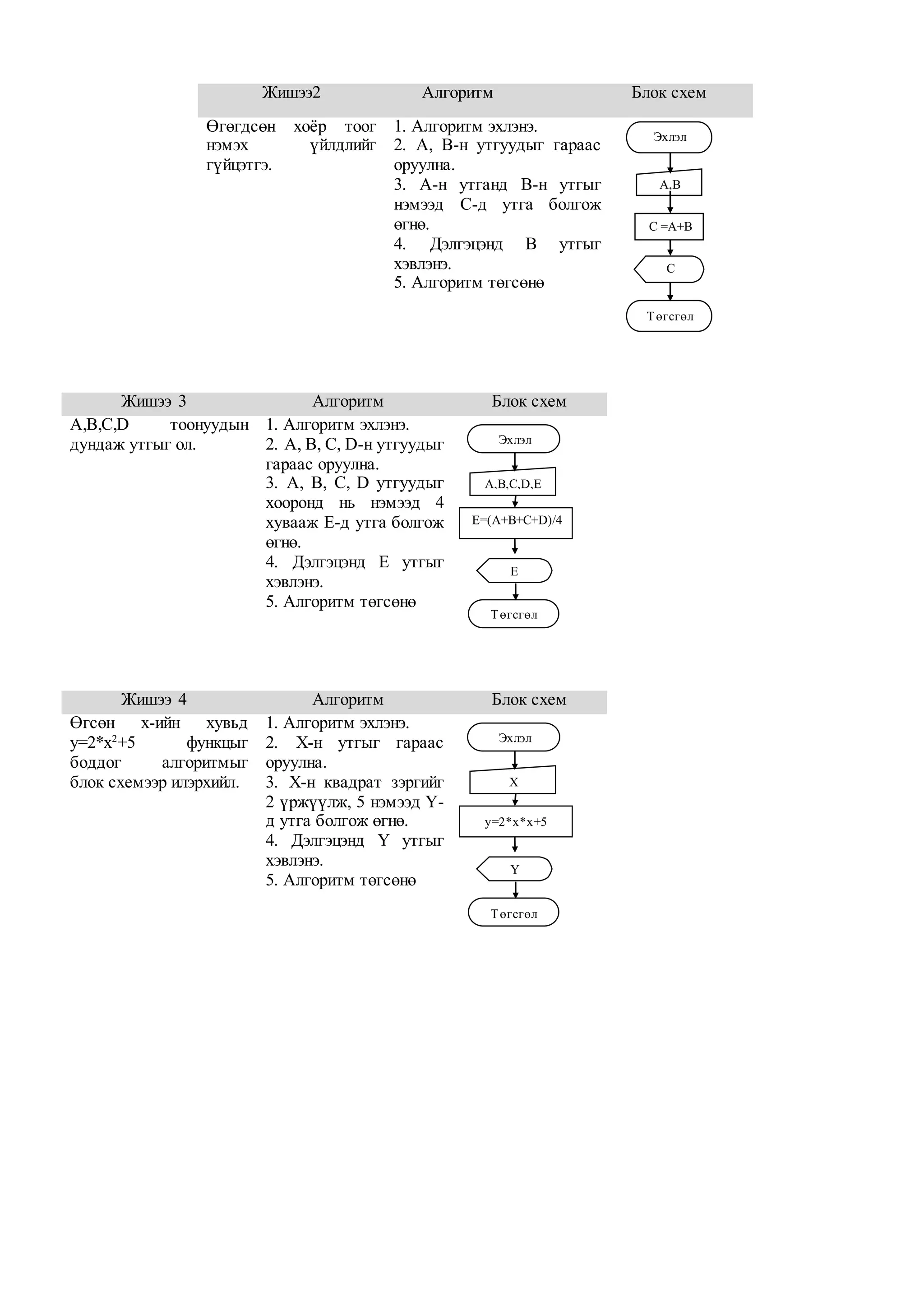
Жишээ2 Алгоритм Блок схем 
Өгөгдсөн хоёр тоог
нэмэх үйлдлийг
гүйцэтгэ.
1. Алгоритм эхлэнэ.
2. A, В-н утгуудыг гараас
оруулна.
3. A-н утганд В-н утгыг
нэмээд С-д утга болгож
өгнө.
4. Дэлгэцэнд В утгыг
хэвлэнэ.
5. Алгоритм төгсөнө

Жишээ 3 Алгоритм Блок схем
A,B,C,D тоонуудын
дундаж утгыг ол.
1. Алгоритм эхлэнэ.
2. A, В, С, D-н утгуудыг
гараас оруулна.
3. A, В, С, D утгуудыг
хооронд нь нэмээд 4
хувааж E-д утга болгож
өгнө.
4. Дэлгэцэнд E утгыг
хэвлэнэ.
5. Алгоритм төгсөнө
Жишээ 4 Алгоритм Блок схем
Өгсөн x-ийн хувьд
y=2*x2
+5 функцыг
боддог алгоритмыг
блок схемээр илэрхийл.
1. Алгоритм эхлэнэ.
2. X-н утгыг гараас
оруулна.
3. X-н квадрат зэргийг
2 үржүүлж, 5 нэмээд Y-
д утга болгож өгнө.
4. Дэлгэцэнд Y утгыг
хэвлэнэ.
5. Алгоритм төгсөнө
Эхлэл
A,B,C,D,E
E=(A+B+C+D)/4
E
Төгсгөл
Эхлэл
A,B
C =A+B
C
Төгсгөл
Эхлэл
X
y=2*x*x+5
Y
Төгсгөл
Оюутан бүр даалгавар бодлогуудийг дэвтэртээ хийж , багшид тайлбарлаж хамгаалж тооцуулна.
Дасгал бодлого 1: Дэлгэцэнд “Hello World” үгийг хэвлэх алгоритмыг блок схемээр илэрхийл
Дасгал бодлого 2: Өөрийнхөө овог, нэр, мэргэжлийг оруулдаг алгоритмыг блок схемээр илэрхийл
Дасгал бодлого 3: Дурын өгөгдсөн 2 тооны нийлбэрийг олох алгоритмыг блок схемээр илэрхийл
Дасгал бодлого 4: Дурын өгөгдсөн 4 тоонуудад арифметикийн үндсэн дөрвөн үйлдлийг гүйцэтгэдэг
алгоритмыг блок схемээр илэрхийл
Дасгал бодлого 5: Өгсөн x-ийн хувьд y=5*x2
+3*x функцыг боддог алгоритмыг блок схемээр илэрхийл
Дасгал бодлого 6: a/b=c/x пропорцыг блок схемээр илэрхийл
Дасгал бодлого 7: Пифагорын теоремыг алгоритмыг блок схемээр илэрхийл
Дасгал бодлого 8: Үгэн алгоритмыг блок схемээр илэрхийл
1. Алгоритм эхлэнэ.
2. A-н утгыг гараас оруулна.
3. А-г 4 үржүлээд Периметр утга болгож өгнө.
4. А-г А-р үржүлээд Гадаргуу утга болгож өгнө.
5. Дэлгэцэнд Периметр утгыг хэвлэнэ.
6. Алгоритм төгсөнө.
Дасгал бодлого 9: Үгэн алгоритмыг блок схемээр илэрхийл
1. Алгоритм эхлэнэ.
2. X-н утгыг гараас оруулна.
3. X-г 100 хуваагаад Метр утга болгож өгнө.
4. Дэлгэцэнд Метр утгыг хэвлэнэ.
5. Алгоритм төгсөнө.
Дасгал бодлого 10: Үгэн алгоритмыг блок схемээр илэрхийл.
1. Алгоритм эхлэнэ.
2. X-н утгыг гараас оруулна.
3. X-н куб зэргийг 15 үржүүлж, 100 хуваагаад Y-д утга болгож өгнө.
4. Дэлгэцэнд Y утгыг хэвлэнэ.
5. Алгоритм төгсөнө.

Lab10 2-it101

  • 1.
    ЛАБОРАТОРЫН АЖИЛ 10 1.Алгоритмын блок схемийн элементүүд 2. Алгоритмын жишээ Алгоритмын блок схемийн элементүүд Хүснэгт-1 Алгоритмын блок схемийн элементүүд Элементийн дүрслэл Элементийн нэр Элементийн үүрэг Элементийн үйлдэл Terminator Эхлэл/төгсгөл Алгоритмын Эхлэл эсвэл төгсгөл /дотор нь бичнэ/ Manual input Оролт Алгоритм гүйцэтгэгч буюу компьютерт гаднаас өгөгдөл оруулах /дотор нь өгөгдлөө бичнэ/ Display Гаралт Үр дүнг хэрэглэгчид гаргаж үзүүлэх /дотор үр дүнг бичнэ / Data Оролт/Гаралт Оролт гаралтын үйлдлийн ерөнхий тэмдэглэгээ /дотор нь бичнэ/ Decision Нөхцөл шалгах Өгсөн нөхцөлийг шалгаж шийдвэр гаргах буюу үйлдлийг салаалах /дотор нь нөхцлөө бичнэ/ Preparation Параметр давталт Давталт буюу циклийн эхлэл Process Процесс Дээрхүүдээс бусад үйлдлүүд: арифметик үйлдлүүд ба утга олгох г.м /дотор нь бичнэ/ - Шилжилтийн шугам Шилжилтийг илэрхийлнэ. Connector Залгаас Тухайн хуудсанд багтахгүй байгаа блок схемийг өөр хуудаснаас үргэжлүүлэхдээ хоёр хуудасны залгаасыг тэмдэглэх /дотор нь тэмдэгээ тавина/ 2. Алгоритмын жишээ Шугаман алгоритм Жишээ 1 Алгоритм Блок схем Хүнээс нэрийг асуугаад дараа нь мэндчилэх алгоритм 1. Алгоритм эхлэнэ. 2. Дэлгэцэнд “Чамайг хэн гэдэг вэ?” гэдэг өгүүлбэрийг хэвлэж байна. 3. Хэн нэгэн хүний нэрийг гаднаас оруулж ‘name’ утга болгож өгнө. 4. Дэлгэцэнд “Сайн уу” гэсэн үгийг хэвлээд араас нь ‘name’утгыг хэвлэж байна. 5. Алгоритм төгсөнө. Эхлэл name Сайн уу, name Төгсгөл Чамайг хэн гэдэг вэ?
  • 2.
    Жишээ2 Алгоритм Блоксхем  Өгөгдсөн хоёр тоог нэмэх үйлдлийг гүйцэтгэ. 1. Алгоритм эхлэнэ. 2. A, В-н утгуудыг гараас оруулна. 3. A-н утганд В-н утгыг нэмээд С-д утга болгож өгнө. 4. Дэлгэцэнд В утгыг хэвлэнэ. 5. Алгоритм төгсөнө  Жишээ 3 Алгоритм Блок схем A,B,C,D тоонуудын дундаж утгыг ол. 1. Алгоритм эхлэнэ. 2. A, В, С, D-н утгуудыг гараас оруулна. 3. A, В, С, D утгуудыг хооронд нь нэмээд 4 хувааж E-д утга болгож өгнө. 4. Дэлгэцэнд E утгыг хэвлэнэ. 5. Алгоритм төгсөнө Жишээ 4 Алгоритм Блок схем Өгсөн x-ийн хувьд y=2*x2 +5 функцыг боддог алгоритмыг блок схемээр илэрхийл. 1. Алгоритм эхлэнэ. 2. X-н утгыг гараас оруулна. 3. X-н квадрат зэргийг 2 үржүүлж, 5 нэмээд Y- д утга болгож өгнө. 4. Дэлгэцэнд Y утгыг хэвлэнэ. 5. Алгоритм төгсөнө Эхлэл A,B,C,D,E E=(A+B+C+D)/4 E Төгсгөл Эхлэл A,B C =A+B C Төгсгөл Эхлэл X y=2*x*x+5 Y Төгсгөл
  • 3.
    Оюутан бүр даалгаварбодлогуудийг дэвтэртээ хийж , багшид тайлбарлаж хамгаалж тооцуулна. Дасгал бодлого 1: Дэлгэцэнд “Hello World” үгийг хэвлэх алгоритмыг блок схемээр илэрхийл Дасгал бодлого 2: Өөрийнхөө овог, нэр, мэргэжлийг оруулдаг алгоритмыг блок схемээр илэрхийл Дасгал бодлого 3: Дурын өгөгдсөн 2 тооны нийлбэрийг олох алгоритмыг блок схемээр илэрхийл Дасгал бодлого 4: Дурын өгөгдсөн 4 тоонуудад арифметикийн үндсэн дөрвөн үйлдлийг гүйцэтгэдэг алгоритмыг блок схемээр илэрхийл Дасгал бодлого 5: Өгсөн x-ийн хувьд y=5*x2 +3*x функцыг боддог алгоритмыг блок схемээр илэрхийл Дасгал бодлого 6: a/b=c/x пропорцыг блок схемээр илэрхийл Дасгал бодлого 7: Пифагорын теоремыг алгоритмыг блок схемээр илэрхийл Дасгал бодлого 8: Үгэн алгоритмыг блок схемээр илэрхийл 1. Алгоритм эхлэнэ. 2. A-н утгыг гараас оруулна. 3. А-г 4 үржүлээд Периметр утга болгож өгнө. 4. А-г А-р үржүлээд Гадаргуу утга болгож өгнө. 5. Дэлгэцэнд Периметр утгыг хэвлэнэ. 6. Алгоритм төгсөнө. Дасгал бодлого 9: Үгэн алгоритмыг блок схемээр илэрхийл 1. Алгоритм эхлэнэ. 2. X-н утгыг гараас оруулна. 3. X-г 100 хуваагаад Метр утга болгож өгнө. 4. Дэлгэцэнд Метр утгыг хэвлэнэ. 5. Алгоритм төгсөнө. Дасгал бодлого 10: Үгэн алгоритмыг блок схемээр илэрхийл. 1. Алгоритм эхлэнэ. 2. X-н утгыг гараас оруулна. 3. X-н куб зэргийг 15 үржүүлж, 100 хуваагаад Y-д утга болгож өгнө. 4. Дэлгэцэнд Y утгыг хэвлэнэ. 5. Алгоритм төгсөнө.