Supporting Desistance from Crime: Reconfiguring Penal Practice  Fergus McNeill Professor of Criminology & Social Work University of Glasgow [email_address]
Why produce this podcast? To create an open access resource, available on demand, that can help criminal justice organisations engage with the implications of desistance research To reduce my carbon footprint! To move discussions and exchanges between research and practice onto a different footing (more of which at the end...) But first... What is this  not  about?
Research and Penal Practice Forms of Research Key Questions Disciplines Critical and Comparative Research (on penal practice) What are ‘penal practices’? How and why are they constituted as they are? What purposes should they serve? Sociology, Penology,  Socio-legal studies, Philosophy, Politics, Social Policy, Social Work Explanatory Research (for penal practice) How can we best account for crime and criminalisation? How can we best understand  desistance  from crime? What is successful social reintegration? Sociology, Psychology, Criminology, Philosophy Evaluative Research (of penal practice) What works for whom in which circumstances? Who works? Why and how?  A wide range of ‘medical’ and social sciences methods
So, some important caveats Desistance research is not a different form of  ‘what works?’ research Desistance research is not in direct opposition to ‘what works’ research Rather, it helps us to understand the process that such models, practices, programmes exist to support More analogous to research on  child development  than research on  teaching  methods; more in common with  recovery  literatures than  treatment  literatures. Desistance research does not produce or prescribe a single practice model, or a programme, or a solution
When does desistance  research matter? It depends on the purposes of penal systems: Punish Help (Long-term) Change  (Short-term) Control? Desistance is principally about long-term  change  (and hence reducing reoffending and protecting the public), but the project of integration also involves issues of  justice and rights
Compared to the general population, prisoners are: 13 times more likely to have been in care as a child 10 times more likely to have been a regular truant from school 13 times more likely to be unemployed 2.5 times more likely to have a family member who has been convicted of a criminal offence 6 times more likely to have been a young father 15 times more likely to be HIV positive Why desistance is hard? (Social Exclusion Unit, 2002) In respect of their basic skills: 8 out of 10 have the writing skills of an 11 year old 65% have the numeracy skills of an 11 year old 5 out of 10 have the reading skills of an 11 year old 7 out of 10 have used drugs before coming to prison 7 out of 10 have suffered from at least two mental disorders 2 out of 10 male prisoners have previously attempted suicide  37% of women prisoners have attempted suicide For younger prisoners aged 18-20 these problems are even more intense; their basic skills, rates of unemployment and previous levels of school exclusion are a third worse even than those of older prisoners
Why is desistance hard?  Not just because of the repeated and reinforced social exclusion... Also  the pains of the change process itself ... ‘… I am finding out a great deal about myself. I am making new relationships and living in a world totally unknown to me. I love it yet there are times when I hate it.  I am torn between two worlds  – alienated from the old one and a stranger in this new one’ (Boyle, 1985: 80.)
Why desistance is hard? ‘ To the extent that felons belong to a distinct class or status group,  the problems of desistance from crime can be interpreted as problems of mobility  – moving felons from a stigmatized status as outsiders to full democratic participation as stakeholders’ (Uggen et al., 2006, p283)... The pains and dangers of  social immobility http://chrisuggen.blogspot.com/
Conceptualising desistance Stopping  and  refraining from offending Spontaneous or  ‘natural’ desistance Assisted desistance  (and what works) Primary and secondary desistance : peeling off sticky label (Maruna and Farrall, 2004)...  Which matters most ?
 
Models of the process Giordano et al (2002) Vaughan (2007) 1. General cognitive openness to change 1. Discernment: reviews possible choices 2. Exposure  and reaction to ‘hooks for change’ 2. Deliberation: about possible courses of action; a comparison of selves: who one is, who one wishes to be 3. Availability of an appealing conventional self 4. Transformation in attitudes to deviant behaviour 3. Dedication: commitment to the new (non-criminal) identity Successful social integration and long term substantive compliance: Better lives as better citizens
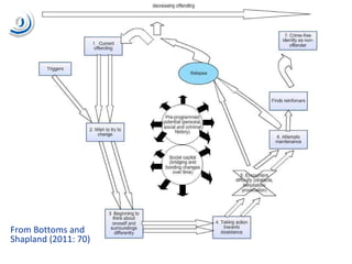
From  Bottoms and Shapland (2011: 70)
Similar journeys, different terrain Gender  Women: socially valorised roles & identities: scripts Female desistance as a dynamic relational process Ethnicity Additional barriers to desistance: racism, structural disadvantage and over representation in CJS Beyond the individual: families, communities and cultures of desistance (Calverley, 2009) Religiosity/Spirituality Scripts for changed  identities Social capital and emotional support
Key aspects of  desistance journeys They are complex processes, not events, characterised by  ambivalence and vacillation The involve  re-biography   (at the time or post hoc) ; changing identities (narratives);  more than learning new cognitive skills  Prompted by life events, depending on the  meaning   of those events for the offender; inherently subjective, hence individualised,  sensitive to difference/diversity Solicited or sustained by someone ‘believing in’ the offender (or prevented by someone giving up on the offender?)...  Hope An active process in which  agency  is discovered and exercised  Requires  social capital  (opportunities) as well as human capital (capacities/skills) Certified through ‘ redemption ’ or restoration (de-labelling); finding purpose in  generative activities  [constructive reparation ]
Eight principles for supporting desistance from crime ( amongst those who have persisted in offending ) in and through penal practices...
1. Realism Expect and manage  setbacks , lapses and relapses. Not all non-compliance is defiance, but mismanaging non-compliance can create defiance (Weaver and McNeill, 2007).
2. Individualisation If desistance is an inherently individualised and subjective process, then approaches to supervision must accommodate and exploit issues of  identity and diversity  (Weaver and McNeill 2010).
3. Hope The development and maintenance not just of motivation but also of  hope  are   key tasks for correctional workers. Giving up on people means giving up on desistance (Farrall and Calverley, 2006).
4. Relationships Desistance can only be understood within the context of human  relationships ;  not just relationships between workers and offenders (though these matter a great deal) but also between offenders and those who matter to them (Burnett and McNeill 2005; McNeill 2006), and between ex-offenders and the communities into which they seek to integrate (Uggen et al, 2006).
5. Strengths and resources  Although corrections practice has tended to focus on offenders’ risk and needs, they also have  strengths and resources  that they can use to overcome obstacles to desistance – both personal strengths and resources and strengths and resources in their social networks. Supervision needs to support and develop these capacities (Maruna and LeBel 2003).
6. Self-determination Since desistance is about discovering  agency , interventions need to encourage and respect self-determination; this means working with people not on them (McCulloch 2005; McNeill 2006).
7. Social Capital Interventions based only on human capital (or developing offenders’ capacities and skills) will not be enough. Corrections needs to work on  social capital  issues with communities and offenders (Farrall 2002, 2004; McNeill and Whyte 2007) and with  communities of ex-offenders ?
8. Recognition If desistance involves developing generative commitments, these (and other positive achievements) need to be recognised and celebrated. More generally, the  language of practice  needs to support the recognition of positive potential and development rather than identifying people with the behaviours we want them to leave behind (McNeill and Maruna, 2007).
Motivation [Counsellor] Capacities/ Human capital [Educator] Opportunities/ Social capital [Advocate/Allies] RNR Programmes? Avoidance Goals Good Lives Model? Approach Goals Work with Families Volunteers/Mentors Faith groups Employers COSA? Generativity Integration
Copernican Corrections? The person changing The offender The supporting interventions The treatment programme The reintegrating community The exclusionary community
Related initiatives NOMS’s Offender Engagement Programme PBNI’s new National Standards (and Corporate Plan) http://www.pbni.org.uk/site/content.aspx?z=X8nkJDID3NQ=&x=6HzjOZy9Euw =  The Scottish Government’s Reducing Reoffending Programme http://scotland.gov.uk/Topics/Justice/public-safety/offender-management   The US National Institute of Corrections ‘Fostering Desistance through Effective Supervision’ http://www.ojp.usdoj.gov/BJA/grant/11SecondChanceDFEsol.pdf   The Desistance Knowledge Exchange http://blogs.iriss.org.uk/discoveringdesistance/2011/08/19/filming-desistance/
Further Reading McNeill, F. (2009)  Towards Effective Practice in Offender Supervision .  Glasgow: Scottish Centre for Crime and Justice Research, available at:  http://www.sccjr.ac.uk/documents/McNeil_Towards.pdf   McNeill, F. (2009) ‘What Works and What’s Right’  European Journal of Probation  1(1): 21-40, available at:  http://www.ejprob.ro/index.pl/what_works_and_whats_just   McNeill, F. and Weaver. B. (2010)  Changing Lives? Desistance Research and Offender Management.  Glasgow: Scottish Centre for Crime and Justice Research, available at:  http://www.sccjr.ac.uk/pubs/Changing-Lives-Desistance-Research-and-Offender-Management/255
What next? An Appreciative Inquiry (AI) approach to developing desistance-supporting penal practices: AI differs from other approaches to organisational change in that it ‘focuses on what is good, strong, already working and being achieved…  [the] aim [is] to find out ‘what’s right’ and help ‘enhance it’’ (Carter 2006: 50). AI involves a focus on best experiences, strengths, accomplishments, best practices, and “peak moments” in an organisation’s history. It does not start with a problem orientation and then try to ‘fix’ the problems that are found.  A bit like in the process of desistance itself, the focus is on strengths and resources....
AI for desistance? Phases  Strategy Practice 1. Discovery Discern the best of what is 2. Dream Imagine possible futures 3. Design The ideal organisation/the ideal practice approach or model 4. Destiny Making change happen
For more information, contact: [email_address] Follow the Desistance Knowledge Exchange blog: http://blogs.iriss.org.uk/discoveringdesistance/2011/08/19/filming-desistance/
References Bottoms, A. and Shapland, J. (2011) "Steps Towards Desistance Amongst Male Young Adult Recidivists", in Farrall, S., Sparks, R., Hough, M. and Maruna, S. (eds) (2011)  Escape Routes: Contemporary Perspectives on Life After Punishment,  London, Routledge. Boyle, J. (1985)  The Pain of Confinement . London: Pan Books. Burnett, R. and McNeill, F. (2005) ‘The place of the officer–offender relationship in assisting offenders to desist from crime’,  Probation Journal , 52(3): 247–68. Calverley, A. (2009) ‘ An exploratory investigation into the processes of desistance amongst minority ethnic offenders’.  Unpublished PHD dissertation . Carter, B. (2006) ‘’One expertise among many’ – working appreciatively to make miracles instead of finding problems: Using appreciative inquiry as a way of reframing research’,  Journal of Research in Nursing,  11: 48-63. Farrall, S. (2002)  Rethinking What Works With Offenders , Cullompton: Willan.  Farrall, S. (2004) ‘Social Capital, Probation Supervision and Desistance from Crime’, in S. Maruna and R. Immarigeon (eds)  After Crime and Punishment: Ex-Offender Reintegration and Desistance from Crime . Cullompton: Willan. Farrall, S. (2005) ‘On the Existential Aspects of Desistance From Crime’,  Symbolic Interaction , 28(3):367-86.  Farrall, S. and Calverley, A. (2006)  Understanding Desistance from Crime , Crime and Justice Series, London: Open University Press. Giordano, P. C., Cernkovich, S. A. and Rudolph, J. L. (2002) ‘Gender, Crime and Desistance: Toward a Theory of Cognitive Transformation’,  American Journal of Sociology , 107: 990-1064. McCulloch, T. (2005) ‘Probation, social context and desistance: Retracing the relationship’,  Probation Journal  52(1): 8-22. McNeill, F. (2006) ‘A desistance paradigm for offender management’  Criminology andCriminal Justic,e  6(1): 39-62. McNeill, F. and Maruna, S. (2007) ‘Giving Up and Giving Back: Desistance, Generativity and Social Work with Offenders’ in McIvor, G. and Raynor, P. (eds.)  Developments in Social Work with Offenders. Research Highlights in Social Work 48.  London: Jessica Kingsley McNeill, F. and Weaver, B. (2010)  Changing Lives? Desistance Research and Offender Management.  Glasgow: Scottish Centre for Crime and Justice Research.  McNeill, F. and Whyte, B. (2007)  Reducing Reoffending: Social Work and Community Justice in Scotland.  Cullompton: Willan. Maruna, S. and Farrall, S. (2004) ‘Desistance from Crime: A Theoretical Reformulation ’  Kolner Zeitschrift fur Soziologie und Sozialpsychologie , 43. Maruna, S. and LeBel, T. (2003) ‘Welcome Home? Examining the “Re-entry Court” Concept from a Strengths-based Perspective’,  Western Criminology Review,  4(2): 91-107. Social Exclusion Unit (2002 ) Reducing Reoffending by Ex-Prisoners . London: Office of the Deputy Prime Minister. Uggen, C., Manza, J. And Thompson, M.,(2006) Citizenship, Democracy, and the Civic Reintegration of Criminal Offenders , Annals AAPSS , 605, May 2006, pp. 281-310. Vaughan, B. (2007) ‘The Internal Narrative of Desistance’,  British Journal of   Criminology.  47: 390–404 Weaver, B. and McNeill, F. (2007)  Giving Up Crime: Directions for Policy.  Edinburgh: Scottish Consortium on Crime and Criminal Justice  Weaver, B. And McNeill, F. (2010) ‘Travelling Hopefully: Desistance Research and Probation Practice’ in Brayford, J., Cowe, F. and Deering, J. (eds.)  What Else Works? Creative Work with Offenders . Cullompton: Willan.

Iriss screencast-mc neill-01-09-2011

  • 1.
    Supporting Desistance fromCrime: Reconfiguring Penal Practice Fergus McNeill Professor of Criminology & Social Work University of Glasgow [email_address]
  • 2.
    Why produce thispodcast? To create an open access resource, available on demand, that can help criminal justice organisations engage with the implications of desistance research To reduce my carbon footprint! To move discussions and exchanges between research and practice onto a different footing (more of which at the end...) But first... What is this not about?
  • 3.
    Research and PenalPractice Forms of Research Key Questions Disciplines Critical and Comparative Research (on penal practice) What are ‘penal practices’? How and why are they constituted as they are? What purposes should they serve? Sociology, Penology, Socio-legal studies, Philosophy, Politics, Social Policy, Social Work Explanatory Research (for penal practice) How can we best account for crime and criminalisation? How can we best understand desistance from crime? What is successful social reintegration? Sociology, Psychology, Criminology, Philosophy Evaluative Research (of penal practice) What works for whom in which circumstances? Who works? Why and how? A wide range of ‘medical’ and social sciences methods
  • 4.
    So, some importantcaveats Desistance research is not a different form of ‘what works?’ research Desistance research is not in direct opposition to ‘what works’ research Rather, it helps us to understand the process that such models, practices, programmes exist to support More analogous to research on child development than research on teaching methods; more in common with recovery literatures than treatment literatures. Desistance research does not produce or prescribe a single practice model, or a programme, or a solution
  • 5.
    When does desistance research matter? It depends on the purposes of penal systems: Punish Help (Long-term) Change (Short-term) Control? Desistance is principally about long-term change (and hence reducing reoffending and protecting the public), but the project of integration also involves issues of justice and rights
  • 6.
    Compared to thegeneral population, prisoners are: 13 times more likely to have been in care as a child 10 times more likely to have been a regular truant from school 13 times more likely to be unemployed 2.5 times more likely to have a family member who has been convicted of a criminal offence 6 times more likely to have been a young father 15 times more likely to be HIV positive Why desistance is hard? (Social Exclusion Unit, 2002) In respect of their basic skills: 8 out of 10 have the writing skills of an 11 year old 65% have the numeracy skills of an 11 year old 5 out of 10 have the reading skills of an 11 year old 7 out of 10 have used drugs before coming to prison 7 out of 10 have suffered from at least two mental disorders 2 out of 10 male prisoners have previously attempted suicide 37% of women prisoners have attempted suicide For younger prisoners aged 18-20 these problems are even more intense; their basic skills, rates of unemployment and previous levels of school exclusion are a third worse even than those of older prisoners
  • 7.
    Why is desistancehard? Not just because of the repeated and reinforced social exclusion... Also the pains of the change process itself ... ‘… I am finding out a great deal about myself. I am making new relationships and living in a world totally unknown to me. I love it yet there are times when I hate it. I am torn between two worlds – alienated from the old one and a stranger in this new one’ (Boyle, 1985: 80.)
  • 8.
    Why desistance ishard? ‘ To the extent that felons belong to a distinct class or status group, the problems of desistance from crime can be interpreted as problems of mobility – moving felons from a stigmatized status as outsiders to full democratic participation as stakeholders’ (Uggen et al., 2006, p283)... The pains and dangers of social immobility http://chrisuggen.blogspot.com/
  • 9.
    Conceptualising desistance Stopping and refraining from offending Spontaneous or ‘natural’ desistance Assisted desistance (and what works) Primary and secondary desistance : peeling off sticky label (Maruna and Farrall, 2004)... Which matters most ?
  • 10.
  • 11.
    Models of theprocess Giordano et al (2002) Vaughan (2007) 1. General cognitive openness to change 1. Discernment: reviews possible choices 2. Exposure and reaction to ‘hooks for change’ 2. Deliberation: about possible courses of action; a comparison of selves: who one is, who one wishes to be 3. Availability of an appealing conventional self 4. Transformation in attitudes to deviant behaviour 3. Dedication: commitment to the new (non-criminal) identity Successful social integration and long term substantive compliance: Better lives as better citizens
  • 12.
    From Bottomsand Shapland (2011: 70)
  • 13.
    Similar journeys, differentterrain Gender Women: socially valorised roles & identities: scripts Female desistance as a dynamic relational process Ethnicity Additional barriers to desistance: racism, structural disadvantage and over representation in CJS Beyond the individual: families, communities and cultures of desistance (Calverley, 2009) Religiosity/Spirituality Scripts for changed identities Social capital and emotional support
  • 14.
    Key aspects of desistance journeys They are complex processes, not events, characterised by ambivalence and vacillation The involve re-biography (at the time or post hoc) ; changing identities (narratives); more than learning new cognitive skills Prompted by life events, depending on the meaning of those events for the offender; inherently subjective, hence individualised, sensitive to difference/diversity Solicited or sustained by someone ‘believing in’ the offender (or prevented by someone giving up on the offender?)... Hope An active process in which agency is discovered and exercised Requires social capital (opportunities) as well as human capital (capacities/skills) Certified through ‘ redemption ’ or restoration (de-labelling); finding purpose in generative activities [constructive reparation ]
  • 15.
    Eight principles forsupporting desistance from crime ( amongst those who have persisted in offending ) in and through penal practices...
  • 16.
    1. Realism Expectand manage setbacks , lapses and relapses. Not all non-compliance is defiance, but mismanaging non-compliance can create defiance (Weaver and McNeill, 2007).
  • 17.
    2. Individualisation Ifdesistance is an inherently individualised and subjective process, then approaches to supervision must accommodate and exploit issues of identity and diversity (Weaver and McNeill 2010).
  • 18.
    3. Hope Thedevelopment and maintenance not just of motivation but also of hope are key tasks for correctional workers. Giving up on people means giving up on desistance (Farrall and Calverley, 2006).
  • 19.
    4. Relationships Desistancecan only be understood within the context of human relationships ; not just relationships between workers and offenders (though these matter a great deal) but also between offenders and those who matter to them (Burnett and McNeill 2005; McNeill 2006), and between ex-offenders and the communities into which they seek to integrate (Uggen et al, 2006).
  • 20.
    5. Strengths andresources Although corrections practice has tended to focus on offenders’ risk and needs, they also have strengths and resources that they can use to overcome obstacles to desistance – both personal strengths and resources and strengths and resources in their social networks. Supervision needs to support and develop these capacities (Maruna and LeBel 2003).
  • 21.
    6. Self-determination Sincedesistance is about discovering agency , interventions need to encourage and respect self-determination; this means working with people not on them (McCulloch 2005; McNeill 2006).
  • 22.
    7. Social CapitalInterventions based only on human capital (or developing offenders’ capacities and skills) will not be enough. Corrections needs to work on social capital issues with communities and offenders (Farrall 2002, 2004; McNeill and Whyte 2007) and with communities of ex-offenders ?
  • 23.
    8. Recognition Ifdesistance involves developing generative commitments, these (and other positive achievements) need to be recognised and celebrated. More generally, the language of practice needs to support the recognition of positive potential and development rather than identifying people with the behaviours we want them to leave behind (McNeill and Maruna, 2007).
  • 24.
    Motivation [Counsellor] Capacities/Human capital [Educator] Opportunities/ Social capital [Advocate/Allies] RNR Programmes? Avoidance Goals Good Lives Model? Approach Goals Work with Families Volunteers/Mentors Faith groups Employers COSA? Generativity Integration
  • 25.
    Copernican Corrections? Theperson changing The offender The supporting interventions The treatment programme The reintegrating community The exclusionary community
  • 26.
    Related initiatives NOMS’sOffender Engagement Programme PBNI’s new National Standards (and Corporate Plan) http://www.pbni.org.uk/site/content.aspx?z=X8nkJDID3NQ=&x=6HzjOZy9Euw = The Scottish Government’s Reducing Reoffending Programme http://scotland.gov.uk/Topics/Justice/public-safety/offender-management The US National Institute of Corrections ‘Fostering Desistance through Effective Supervision’ http://www.ojp.usdoj.gov/BJA/grant/11SecondChanceDFEsol.pdf The Desistance Knowledge Exchange http://blogs.iriss.org.uk/discoveringdesistance/2011/08/19/filming-desistance/
  • 27.
    Further Reading McNeill,F. (2009) Towards Effective Practice in Offender Supervision . Glasgow: Scottish Centre for Crime and Justice Research, available at: http://www.sccjr.ac.uk/documents/McNeil_Towards.pdf McNeill, F. (2009) ‘What Works and What’s Right’ European Journal of Probation 1(1): 21-40, available at: http://www.ejprob.ro/index.pl/what_works_and_whats_just McNeill, F. and Weaver. B. (2010) Changing Lives? Desistance Research and Offender Management. Glasgow: Scottish Centre for Crime and Justice Research, available at: http://www.sccjr.ac.uk/pubs/Changing-Lives-Desistance-Research-and-Offender-Management/255
  • 28.
    What next? AnAppreciative Inquiry (AI) approach to developing desistance-supporting penal practices: AI differs from other approaches to organisational change in that it ‘focuses on what is good, strong, already working and being achieved… [the] aim [is] to find out ‘what’s right’ and help ‘enhance it’’ (Carter 2006: 50). AI involves a focus on best experiences, strengths, accomplishments, best practices, and “peak moments” in an organisation’s history. It does not start with a problem orientation and then try to ‘fix’ the problems that are found. A bit like in the process of desistance itself, the focus is on strengths and resources....
  • 29.
    AI for desistance?Phases Strategy Practice 1. Discovery Discern the best of what is 2. Dream Imagine possible futures 3. Design The ideal organisation/the ideal practice approach or model 4. Destiny Making change happen
  • 30.
    For more information,contact: [email_address] Follow the Desistance Knowledge Exchange blog: http://blogs.iriss.org.uk/discoveringdesistance/2011/08/19/filming-desistance/
  • 31.
    References Bottoms, A.and Shapland, J. (2011) "Steps Towards Desistance Amongst Male Young Adult Recidivists", in Farrall, S., Sparks, R., Hough, M. and Maruna, S. (eds) (2011) Escape Routes: Contemporary Perspectives on Life After Punishment, London, Routledge. Boyle, J. (1985) The Pain of Confinement . London: Pan Books. Burnett, R. and McNeill, F. (2005) ‘The place of the officer–offender relationship in assisting offenders to desist from crime’, Probation Journal , 52(3): 247–68. Calverley, A. (2009) ‘ An exploratory investigation into the processes of desistance amongst minority ethnic offenders’. Unpublished PHD dissertation . Carter, B. (2006) ‘’One expertise among many’ – working appreciatively to make miracles instead of finding problems: Using appreciative inquiry as a way of reframing research’, Journal of Research in Nursing, 11: 48-63. Farrall, S. (2002) Rethinking What Works With Offenders , Cullompton: Willan. Farrall, S. (2004) ‘Social Capital, Probation Supervision and Desistance from Crime’, in S. Maruna and R. Immarigeon (eds) After Crime and Punishment: Ex-Offender Reintegration and Desistance from Crime . Cullompton: Willan. Farrall, S. (2005) ‘On the Existential Aspects of Desistance From Crime’, Symbolic Interaction , 28(3):367-86. Farrall, S. and Calverley, A. (2006) Understanding Desistance from Crime , Crime and Justice Series, London: Open University Press. Giordano, P. C., Cernkovich, S. A. and Rudolph, J. L. (2002) ‘Gender, Crime and Desistance: Toward a Theory of Cognitive Transformation’, American Journal of Sociology , 107: 990-1064. McCulloch, T. (2005) ‘Probation, social context and desistance: Retracing the relationship’, Probation Journal 52(1): 8-22. McNeill, F. (2006) ‘A desistance paradigm for offender management’ Criminology andCriminal Justic,e 6(1): 39-62. McNeill, F. and Maruna, S. (2007) ‘Giving Up and Giving Back: Desistance, Generativity and Social Work with Offenders’ in McIvor, G. and Raynor, P. (eds.) Developments in Social Work with Offenders. Research Highlights in Social Work 48. London: Jessica Kingsley McNeill, F. and Weaver, B. (2010) Changing Lives? Desistance Research and Offender Management. Glasgow: Scottish Centre for Crime and Justice Research. McNeill, F. and Whyte, B. (2007) Reducing Reoffending: Social Work and Community Justice in Scotland. Cullompton: Willan. Maruna, S. and Farrall, S. (2004) ‘Desistance from Crime: A Theoretical Reformulation ’ Kolner Zeitschrift fur Soziologie und Sozialpsychologie , 43. Maruna, S. and LeBel, T. (2003) ‘Welcome Home? Examining the “Re-entry Court” Concept from a Strengths-based Perspective’, Western Criminology Review, 4(2): 91-107. Social Exclusion Unit (2002 ) Reducing Reoffending by Ex-Prisoners . London: Office of the Deputy Prime Minister. Uggen, C., Manza, J. And Thompson, M.,(2006) Citizenship, Democracy, and the Civic Reintegration of Criminal Offenders , Annals AAPSS , 605, May 2006, pp. 281-310. Vaughan, B. (2007) ‘The Internal Narrative of Desistance’, British Journal of Criminology. 47: 390–404 Weaver, B. and McNeill, F. (2007) Giving Up Crime: Directions for Policy. Edinburgh: Scottish Consortium on Crime and Criminal Justice Weaver, B. And McNeill, F. (2010) ‘Travelling Hopefully: Desistance Research and Probation Practice’ in Brayford, J., Cowe, F. and Deering, J. (eds.) What Else Works? Creative Work with Offenders . Cullompton: Willan.

Editor's Notes

  • #14 Much of the more recent literature highlights commonalities in processes of desistance btwn men and women. BUT: Giordano et al. (2002) suggest that despite the commonalities between males and females - women more likely than men to cite ‘religious conversions’ and parenthood as catalysts for change. This is broadly compatible with Rumgay’s (2004) theorisation of women’s processes of desistance - rooted in the recognition of an opportunity to claim an alternative, desired and socially approved personal identity. Certain common identities, she suggests, such as that of a mother, may provide a ‘script’ by which to enact a conventional pro-social role, serving to enhance self efficacy and assist in perpetuating the newly acquired identity . Consensus that women’s desistance is related to investment in relational commitments, manifesting in generative concerns and the assumption of responsibility (Barry 2007). These include marriage, familial and parental responsibilities, awareness of peer, familial and societal disapproval, commitment to religious beliefs, and concerns re impact of continuation of offending (see Jamieson et al. 1999; McIvor 2007; Barry 2007). Practice requires to support women’s efforts to change through the provision of services which take account of the realities of their lives, of what is important to them and of the social demands placed upon them. practices that provide practical and emotional support to them in meeting those responsibilities and commitments that are significant to them. This might include addressing, for example, housing and financial problems, assistance with child care, access to meaningful education and employment opportunities, and support to strengthen social and familial support networks. Creative practice would be focused on empowering women to take control of their lives, to access opportunities not only to increase their capacity to accumulate (social) capital, but to expend capital. But equally creative practice must avoid inappropriately universalized or stereotypical assumptions about women’s relational commitments, generative concerns or socially valorized desires to assume caring responsibilities. Other pathways to desistance need to be opened up and supported for women who chose other ways to realize their femininities.