Constitutional Powers of Taxation
Comparison between Old and New Tax stream
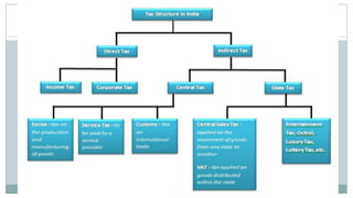
Structure of Indian Tax System
Different Types of Taxes
Taxes under Indirect Tax Family in India
Recent Tax Reforms Committees and its Recommendations
Canons of Taxation
Public Finance
Public Expenditure
Public Revenue
Welfare State
Fiscal Discipline
Sundar B. N. Assistant Professor
1st Chapter of
GST of UoM
CONSTITUTIONAL POWERS OF TAXATION
 Constitution of India is the supreme law of India. It lays down the framework defining
fundamental political principles, establishes the structure, procedures, powers and duties of
government institutions and sets out fundamental rights, directive principles and the duties
of citizens.
 Constitution of India thus lays down the foundation brick for arranging the powers, duties
and the supremacy to legislate all laws of India.
 The authority to levy a tax is hence derived from the Constitution of India.
 Article 246 of the Indian Constitution, lays down three types of lists and distributes
legislative powers including taxation, between the Parliament of India and the State
Legislatures.
 It lays down the subject matters with respect to which only the Parliament can make rules,
where the State Legislatures can exclusively lay down the rules and a Concurrent List
whereby both the Parliament as well as State Legislatures can legislate.
 Thus the Constitution of India allocates the power to levy various taxes between the Centre
and the states.
Sundar B. N. Assistant Professor
CONSTITUTIONAL POWERS OF TAXATION
 Goods & Services Tax regime of indirect taxes brought a single tax which was
levied on supply of goods or services or both with concurrent jurisdiction of
Centre and states.
 This led to bringing about amendments in the Constitution so that they may
simultaneously levy and collect Goods & Services Tax.
 The Constitution of India has been amended by the Constitution (One Hundred
and First Amendment) Act, 2016 for this purpose.
 To bring out GST laws governing goods and services, Article 246A has been
inserted to enable levy of tax on goods and services simultaneously both by Centre
and states/ union territories.
Sundar B. N. Assistant Professor
CONSTITUTIONAL POWERS OF TAXATION
Sundar B. N. Assistant Professor
CONSTITUTIONAL POWERS OF TAXATION
Sundar B. N. Assistant Professor
CONSTITUTIONAL POWERS OF TAXATION
Sundar B. N. Assistant Professor
CONSTITUTIONAL POWERS OF TAXATION
Sundar B. N. Assistant Professor
CONSTITUTIONAL POWERS OF TAXATION
CONSTITUTIONAL POWERS OF TAXATION
CONSTITUTIONAL POWERS OF TAXATION
Sundar B. N. Assistant Professor
Taxes under Indirect Tax Family in India
Sundar B. N. Assistant Professor
Different Types of Taxes
Sundar B. N. Assistant Professor
Different Types of Taxes
Sundar B. N. Assistant Professor
What are the Differences between GST and VAT
Parameter GST VAT
What does it tax? Both goods and services On the sale of Products (separate tax for services)
When is the tax applicable On the supply of goods and services At the time when goods are sold
Tax rate and laws Uniform tax rates across India Each state has different rates and laws
Who has authority over taxes After collection, tax is equally shared by the state and
central government
After collection, the tax is confined to the state in which
the sale takes place
Tax return filed
Returns should be filed on every 20th day of the next
month for the previous month
returns are filed either on the 10th, 15th, and 20th of the
next month for the previous month
Payment Methods
Online and offline payment choices available (Online
payment is compulsory if the GST payable is more than
Rs. 10,000) Only offline payment
Input tax credit Input tax credit benefit is available which means a
taxpayer can claim the credit on the supplies received No input tax credit benefit exists on customs duty paid
Compliances for goods
moved
A similar set of compliances for the movement of goods
between different states
Compliances for the movement of goods between states
differ from one state to another.
Who collects the tax? State where the consumer resides The state where the seller resides
Recent Tax Reforms Committees and its
Recommendations
 Raja Chelliah Committee
 Vijay Kelkar Committee
 Reduction In Custom Duties
 Central Excise
 Service Tax
 Goods And Services Tax
Sundar B. N. Assistant Professor
Raja Chelliah Committee
The Government appointed a Tax Reforms Committee under Prof Raja Chelliah to lay out
agenda for reforming India’s tax system. This TRC came up with three reports in 1991, 1992 and
1993 with several measures, which can be summarized in these points:
 Reforming the personal taxation system by reducing the marginal tax rates.
 Reduction in the corporate tax rates.
 Reducing the cost of imported inputs
 by lowering the customs duties.
 Reduction in the number of Customs tariff rates and its rationalization.
 Simplifying the excise duties and its integration with a Value-Added Tax (VAT) system.
 Bringing the services sector in the tax net within a VAT system.
 Broadening of the tax base.
 Building a tax information and computerization.
 Improving the quality of tax administration.
The tax reforms that began with the Chelliah Committee recommendations are still going on
Vijay Kelkar Committee
The latest Impetus to direct tax reforms in India came with the recommendations
of the Task Force on Direct & Indirect Taxes under the chairmanship of Vijay
Kelkar in 2002. The main recommendations of this task force related to the direct
taxes related to increasing the income tax exemption limit, rationalization of
exemptions, abolition of long term capital gains tax, abolition of wealth tax etc.
Its key recommendations were as follows:
Administration of Direct Tax
Personal income tax
Corporation Tax
Wealth Tax
Tax Information Network (TIN)
Sundar B. N. Assistant Professor
Vijay Kelkar Committee - Administration
of Direct Tax
 The taxpayer services should be extended both in quality and quantity and
taxpayers should get easy access through internet and email.
 PAN (Permanent Account Number) should be expanded and it should cover all
citizens.
 Block assessment of search and seizure cases should be abolished.
 To clear the backlog, the department should outsource the data entry work.
 All returns and issue of refunds should be completed in a four month period.
Dispatch of refunds should be outsourced.
 Government should establish a Tax Information Network to modernize,
simplify and rationalize tax collection, particular TDS and TCS.
 Abolish the requirement of Tax Clearance Certificate on leaving the country.
 Empower CBDT with appropriate administrative and financial powers.
Sundar B. N. Assistant Professor
Vijay Kelkar Committee
Personal income tax
 Increase in exemption limit to Rs.1 lakh for the general categories of taxpayers and
further exemption for senior citizens and widows.
 Rationalize income tax slabs, eliminate surcharge on personal income tax.
 Incentivise home loans by providing interest subsidy on home loans @2%.
 Increase deduction under Section 80CCC for contribution to pension funds.
Corporation Tax
 Reduce the Corporate tax to 30% for domestic companies and 35% for foreign
companies.
 The listed companies should be exempted from tax on dividends and capital gains.
 Increase rate of depreciation for plant and machinery.
 Abolish Minimum Alternate Tax.
Sundar B. N. Assistant Professor
Vijay Kelkar Committee
Wealth Tax
 Abolition of wealth tax.
 The above recommendations were made 13 years ago. Today, we see that many of them have
been implemented. The DTC and GST have been so far biggest reforms initiated by the
Government in direct and indirect tax regime respectively. However, DTC has never arrived
and government does not seem to go seriously after it because most of its provisions are
already incorporated in the Income Tax Act. GST is now coming into force from July 1, 2017.
Tax Information Network (TIN)
 On behalf of the Income Tax Department, the National Securities Depository Limited
(NSDL) established Tax Information Network (TIN). This is a source of the countrywide tax
related data. The basic idea behind establishing TIN was to modernise collection,
processing, monitoring and accounting of direct taxes using information technology. TIN has
three subsystems viz. ERACS, OLTAS and CPLGS.
Sundar B. N. Assistant Professor
Other Tax Reforms in India
Reduction In Custom Duties
 In 1990, the custom duty on non-agricultural products was around 128%. It was brought
down gradually. Currently, the average custom duties are 11-12%, however, they range from 0
to 150%.
Central Excise
 Central Excise duties were first replaced with MODVAT and now CENVAT is applicable. The
number of different types of duties was cut down.
Service Tax
 Service tax was first introduced on some limited services in 1994-95 at 7%. The rate was
gradually increased and so was the number of taxable services. Currently, we pay 14% service
tax on around 100 services.
Goods And Services Tax
 The Goods and Services Tax (GST) is so far the biggest tax reform in the country. At present,
the GST-Bills have been passed and it is expected to come into force from July 1, 2017.
Canons of Taxation
1) Canon of Equity: In the words of Adam Smith, “The subjects of every State ought to contribute
towards the support of the Government, as nearly as possible, in proportion to their respective abilities,
that is, in proportion to the revenue which they respectively enjoy under the protection of the State”.
According to the economists, Adam Smith was an advocate of the system of progressive taxation. It
implies that the rich should be taxed more and the poor less.
2) Canon of Certainty: According to Adam Smith, the tax which an individual has to pay should be
certain, not arbitrary. The tax-payer should know in advance how much tax he has to pay, at what time
he has to pay the tax, and in which form the tax is to be paid to the government. In other words, every
tax should satisfy the canon of certainty.
3) Canon of Convenience: According to Canon, every tax should be levied in such a manner and at
asuch a time that it affords the maximum convenience to the tax-payer. The reason is that the taxpayer
makes a sacrifice at the time of payment of the tax. Hence, the government should see to it that the tax-
payer suffers no inconvenience on account of the payment of the tax.
4) Canon of Economy: According to this Canon, the tax should be such as to bring the maximum
part of the collected revenue into the government treasury. In other words, the cost of tax-collection
should be the minimum.
Sundar B. N. Assistant Professor
Canons of Taxation
5) Canon of Elasticity: According to this Canon, every tax imposed by the government
should be elastic in nature. In other words, the income from the tax should be capable of
increasing or decreasing according to the requirements of the country. For example, if the
government needs more income at a time of crisis, the tax should be capable of yielding more
income through an increase in its rate.
6) Canon of Productivity: According to this Canon, the tax should be of such a nature
as to yield sufficient income to the government. If a tax yields poor income, it cannot be
considered as a productive tax. According to this Canon, it is better to go in for a few
productive taxes rather than to impose a large number of unproductive taxes on the people. A
large number of unproductive taxes create difficulties not only for the people but also for the
government because it gets no special increase in income from them.
Sundar B. N. Assistant Professor
Canons of Taxation
7) Canon of Variety: The physiocrats advocated the imposition of one single tax, viz. a tax
on land. But the modern economists do not agree with this view of the Physiocrats. According to
them, the tax system should contain a large variety of taxes on persons as well as commodities.
The reason is that if the government levies a single tax, it will become easier for the tax-payers to
evade it. But if the government imposes a large variety of taxes, it will be difficult for the people
to evade or to avoid them.
8) Canon of Simplicity: According to this Canon, every tax should be simple so that the
tax-payer can understand its implications without the help of experts. If the tax is complex and
complicated, the tax payers will have to seek the assistance of tax experts to understand its
implication. Besides a complicated tax also increases the chances of corruption in the country.
9) Canon of Flexibility: What this implies is that the tax should be based upon certain well defined
principles so that it may need no justification from the side of the government. In other words, the tax-payers
should have no doubt about its desirability. From this point of view, the old taxes are considered to be better
than new taxes because the people have already got accustomed to the old taxes.
Sundar B. N. Assistant Professor
Sundar B. N. Assistant Professor
What is Public Finance?
Public finance is the management of a country’s
revenue, expenditures, and debt load through various
government and quasi-government institutions.
This guide provides an overview of how public finances are
managed, what the various components of public finance
are, and how to easily understand what all the numbers
mean.
A country’s financial position can be evaluated in much the
same way as a business’ financial statements.
Sundar B. N. Assistant Professor
Definition of Public Finance
 Prof. Dalton in his book Principles of Public Finance
states that “Public Finance is concerned with income
and expenditure of public authorities and with the
adjustment of one to the other”
Sundar B. N. Assistant Professor
Sundar B. N. Assistant Professor
Sundar B. N. Assistant Professor
Components of Public Finance
Sundar B. N. Assistant Professor
 Tax collection - sales tax, income tax (a type of progressive tax), estate tax, and property
tax. Other types of revenue in this category include duties and tariffs on imports and revenue
from any type of public services that are not free.
 Budget - The budget is a plan of what the government intends to have as expenditures in a
fiscal year.
 Expenditures - Expenditures are everything that a government actually spends money on,
such as social programs, education, and infrastructure. Much of the government’s spending
is a form of income or wealth redistribution, which is aimed at benefiting society as a whole.
 Deficit/Surplus - If the government spends more then it collects in revenue there is a
deficit in that year. If the government has less expenditures than it collects in taxes, there is a
surplus.
 National Debt - If the government has a deficit (spending is greater than revenue), it will
fund the difference by borrowing money and issuing national debt.
Sundar B. N. Assistant Professor
PUBLIC EXPENDITURE - MEANING
Sundar B. N. Assistant Professor
PUBLIC EXPENDITURE - DEFINITION
Sundar B. N. Assistant Professor
CANNONS/PRINCIPLES OF PUBLIC EXPENDITURE
1. Principle of Maximum Social Benefit: It is necessary that all
public expenditure should satisfy one fundamental test, viz., that
of Maximum Social Advantage. That is, the government should
discover and maintain an optimum level of public expenditure by
balancing social benefits and social costs.
2. Canon of Economy: Although the aim of public expenditure is
to maximize the social benefit, yet it does not exonerate
government from exercising utmost economy in its expenditure.
3. Canon of Sanction: Another important principle of public
expenditure is that before it is actually incurred it should be
sanctioned by a competent authority. Unauthorised spending is
bound to lead to extravagance and over-spending.
Sundar B. N. Assistant Professor
CANNONS/PRINCIPLES OF PUBLIC EXPENDITURE
4. Canon of Elasticity: Another sane principle of public expenditure is that
it should be fairly elastic. It should be possible for public authority to vary the
expenditure according to need or circumstances.
5. No Adverse Influence on Production or Distribution: It is also
necessary to ensure that public expenditure should exercise a healthy
influence both on production and distribution of wealth in the community. It
should stimulate productive activity so that income and employment of the
living.
6. Principle of Surplus: It is considered a sound or orthodox principle of
public expenditure that as far as possible public expenditure should be kept
well within the revenue of the State so that a surplus is left at the end of the
year.
Sundar B. N. Assistant Professor
Sundar B. N. Assistant Professor
Sundar B. N. Assistant Professor
PUBLIC REVENUE
 Public Finance is the study of the financial operations of the State.
According to Dalton, “public finance is concerned with the
income and expenditure of public authorities and with the
adjustment of one with the other”.
 The subject matter of public finance includes public revenue, public
expenditure and public debt and their impact on the economy.
 Public finance policies are implemented through the Budget.
Sundar B. N. Assistant Professor
Tax Revenue
Non-Tax Revenue
Sundar B. N. Assistant Professor
Tax Revenue - Direct Taxes
(A) Direct Taxes: Direct taxes are those taxes which are paid by the same person on whom
it has been imposed. The impact and incidence of tax fall on the same person, because the tax
burden cannot be shifted to others. Direct taxes include the following taxes.
i) Personal Income tax is a tax imposed on the excess income earned by an
individual over and above the limit decided by the finance ministry form time to time. It
is progressive in nature.
ii) Corporate Tax is a tax levied on the profits earned by registered companies.
iii) Capital Gains Tax is a tax imposed on the net profits earned through capital
investment in stock market ,Rreal estate, Gold and Jewelry etc.
iv) Wealth Tax (or) Property Tax is a tax levied upon the property owned by
individuals. The property includes Land, Building, shares, Bonds, Fixed Deposits, Gold
and Jewelry etc.
v) Other taxes :These taxes include taxes like Gift tax and Estate duty.
Sundar B. N. Assistant Professor
Tax Revenue - Indirect Taxes
(B) Indirect Taxes: Indirect taxes are those taxes which are imposed on one group of people,
but the ultimate burden will fall on another group of people. The important Indirect Taxes are
as follows:
i) Excise Duty is a tax imposed on the manufacturers as per the value of goods produced but the
ultimate burden will fall on the final consumers.
ii) Customs Duty is a tax imposed on import and export of Goods. Customs duty may be specific or
advalorem. Advalorem duty is a tax imposed on the basis the value of goods imported while specific duty
is imposed as per the number of units imported.
iii) Value Added Tax (VAT) is a part of a sales tax imposed by the state government.
iv) Sales Tax revenue goes to the state government when sale or purchase takes place within the state.
Sales tax revenue on interstate transactions goes to the central government.
v) Service Tax is tax imposed on services provided. The impact is on the service provider and the
incidence of tax false on the customers. Service tax is the fastest growing tax in India.
vi) Octroi is a tax levied on transfer of goods from one state to another or from one region to another.
Sundar B. N. Assistant Professor
Non-Tax Revenue
These sources of revenue are classified as administrative revenues, commercial revenues and grants and gifts.
1) Grants: Grants : are made by a higher public authority to a lower one, for example, from the Central
to the State government or from the State to the local government. Grants are given so that a public
authority is able to perform certain activities at the local level. There is no repayment obligation in case
of grants.
2) Gifts: Gifts and donations are voluntarily made by individuals, organizations, foreign governments to
the funds of the government, e.g. Prime Minister’s Relief Fund. Such gifts are usually made at the time
of crisis like war or floods. Gifts cannot be considered a regular source of revenue.
3) Fees: Fees are an important source of administrative non-tax revenue to the government. The
government provides certain services and charges, certain fees for them. For example, fees are charged
for issuing of passports, granting licenses to telecom companies, driving licenses etc.
4) Fines and Penalties: Another source of administrative non-tax revenue includes fines and
penalties. They are imposed as a form of punishment for breaking law or non-fulfillment of certain
conditions or for failure to observe some regulations. They are not expected to be a major source of
revenue to the government.
Sundar B. N. Assistant Professor
Non-Tax Revenue
5) Special Assessment: It is a kind of special charge levied on certain members of the
community who are beneficiaries of certain government activities or public projects. For
example, due to public park in a locality or due to the construction of a road, people in the
locality may experience an appreciation in the value of their property or land.
6) Surpluses of Public Enterprises: Most countries have government departments
and public sector enterprises involved in commercial activities. The surpluses of these
departments and enterprises are an important source of non-tax revenue. These revenues are in
the form of profits and interests and are termed as commercial revenues.
7) Borrowings: When government revenue is not sufficient to meet the public expenditure
government borrows either from internal or external sources. Borrowing is income of the
government which creates liability because the government has to repay the borrowings with
interest.
Sundar B. N. Assistant Professor
What Is a Welfare State?
 The welfare state is a way of governing in which the state or an
established group of social institutions provides basic
economic security for its citizens.
 By definition, in a welfare state, the government is responsible
for the individual and social welfare of its citizens.
 Most modern countries have programs that are reflective of a
welfare state, such as unemployment insurance and welfare
payments.
 However, the term "welfare state" is a charged one, as critics
of such a system say it involves too much government
involvement in the lives and well-being of citizens.
Sundar B. N. Assistant Professor
Objectives Of Welfare State
 To provide economic security: The basic needs of an individual viz. foods, cloth and shelter are fulfilled in a
welfare state, otherwise the political freedoms granted to him become meaningless. The basic purpose of welfare
is to provide economic security to old age, sickness, unemployment etc.
 Social equality: To provide social equality is also the objective of welfare state. No discrimination should be
made with any body on the basis of his caste, religion, color and creed etc. and everybody should be given equal
status. In case any individual become a threat to social equality, proper legal action should be taken against him.
 Political security: It means that without making any discrimination, everybody should be given equal rights to
take part in political activities. He should be given freedom to express his view freely about the problem of the
country. Thus, impartial judiciary have made for the protection of their rights.
 To seek public welfare: The chief purpose of welfare state is to seek public welfare, so it provides all the
opportunities to an individual for his sided development. The responsibility of physical, economic, political and
social development of an individual is that of the state and of an individual is that of the state and for this state
create necessary environment.
 To achieve international cooperation: A welfare state is also concerned with the welfare of the people living
in all countries of the world. A welfare state does not want the devastation of other states rather it want peace,
harmonious and prosperous world and for this it is believe in international cooperation.
Sundar B. N. Assistant Professor
Important Function Of The Welfare State
 Protection of life and liberty: The first and foremost duty of the state is to protect the life and property
of the individual. If the individual is worried about the security of his life, he will not be able to make any
progress. Thus, for the progress of the individual the first important concern of the state should be the
protection of the life and property of citizens.
 Protection from external invasions: In order to maintain it's existence the state has to protect its
external sovereignty. If state fails to do so, it loses its identity. In order to achieve this objective the state
has to maintain a strong standing army. The state which is unable to protect itself from internal and
external threats shall not be able to protect the life, liberty and property of its citizens.
 Maintenance of law and order: One of the important function of the state is the maintenance of law
and order. The state makes adequate arrangements for curtailing crimes, punishing the criminals and for
the protection of life and property of its citizens. The state makes provision of police and courts to
apprehend culprits and to punish them.
 Social and economic security: The contemporary state also makes arrangements for economic and
social Security of its citizens. Facilities of old age pensions, subsistence allowances to the crippled and
unemployed and pensions after retirement of service are also granted by the state.
Sundar B. N. Assistant Professor
Important Function Of The Welfare State
 Eradication of poverty: No state can make progress if it's citizens are poor and are not able to meet and
bear necessities of their lives. It should be the duty of the state to eradicate poverty and the citizens may be
well provided with the necessities of life like food, clothing and shelter. For this purpose, the welfare state
makes various plans, creates employment opportunities, distributes free food to the persons living below
poverty line etc.
 Development of natural resources: The natural resources are a great asset of the state. These resources
significantly contribute to the progress and development in the country. The state develops and preserves the
forests, exploits the mineral resources and utilises the water resources of land for benefits of the people.
 Imposition and collection of taxes: The state needs financial resources to under take the various welfare
projects for the people. The state also takes necessary steps to stablise monetary position and to control
inflation. It also regulates banking system, fixes interest rates for borrowing and lending and prints current
acc. to need etc.
 Provision of political equality: Political equality is an essential conditions for the establishment of
welfare state and the state without political equality cannot claim to be a welfare state. To establish political
equality, the state provides for equal political rights to all. All the citizens of the state are given the right to
vote, right to contest election, right to contest election, right to hold public office, right to petition etc without
making any discrimination.
Sundar B. N. Assistant Professor
Objectives of taxation in the modern welfare government
1) Objective of raising revenue
2) Regulatory objectives :
(a) Regulating consumption
(b) Regulating production
(c) Regulating imports and exports
(d) Regulating the effects of inflation, depression etc.
3) Developmental objectives :
(a) Objective of economic development
(b) Objective of capital formation
(c) Objective of increasing employment opportunities.
4) Objectives of reducing inequalities :
(a) Reduction in economic disparities
(b) Reduction in regional imbalances.
Sundar B. N. Assistant Professor
Fiscal Discipline
 Fiscal discipline is defined as the ability of a government to sustain smooth
monetary operation and long-standing fiscal condition.
 It is a benchmark for tax devolution. It was used since 11th Finance Commission to
provide an incentive to states handling their finances deliberately.
 The index of fiscal discipline is accepted by comparing progress in the ratio of
revenue receipts of a state to its total revenue expenditure comparative to the
corresponding average across all states.
 Fiscal Discipline refers to a state of an ideal balance between revenues and
expenditure of government, in an economy.
 If the fiscal discipline is not maintained, then the government expenditure exceeds
government receipts.
 Under this condition, the government would have to borrow funds or incurred with
deficit financing from the central bank. This may depreciate the currency and create
inflation in an economy.
Sundar B. N. Assistant Professor
Reference
 The Institute of Cost Accountants of India:
INTERMEDIATE : INDIRECT TAXATION PAPER – 11
 Recent Tax Reforms Committees and its Recommendations.
Retrieved from. https://www.gktoday.in/topic/tax-reforms-
in-india/
 What are the Differences between GST and VAT.
Retrieved from. https://khatabook.com/blog/differences-
between-gst-and-previous-tax-structure/
 Google images

Introductions to Indirect Tax - Types, Structure, Constitutional Powers, Reforms

  • 1.
    Constitutional Powers ofTaxation Comparison between Old and New Tax stream Structure of Indian Tax System Different Types of Taxes Taxes under Indirect Tax Family in India Recent Tax Reforms Committees and its Recommendations Canons of Taxation Public Finance Public Expenditure Public Revenue Welfare State Fiscal Discipline Sundar B. N. Assistant Professor 1st Chapter of GST of UoM
  • 2.
    CONSTITUTIONAL POWERS OFTAXATION  Constitution of India is the supreme law of India. It lays down the framework defining fundamental political principles, establishes the structure, procedures, powers and duties of government institutions and sets out fundamental rights, directive principles and the duties of citizens.  Constitution of India thus lays down the foundation brick for arranging the powers, duties and the supremacy to legislate all laws of India.  The authority to levy a tax is hence derived from the Constitution of India.  Article 246 of the Indian Constitution, lays down three types of lists and distributes legislative powers including taxation, between the Parliament of India and the State Legislatures.  It lays down the subject matters with respect to which only the Parliament can make rules, where the State Legislatures can exclusively lay down the rules and a Concurrent List whereby both the Parliament as well as State Legislatures can legislate.  Thus the Constitution of India allocates the power to levy various taxes between the Centre and the states. Sundar B. N. Assistant Professor
  • 3.
    CONSTITUTIONAL POWERS OFTAXATION  Goods & Services Tax regime of indirect taxes brought a single tax which was levied on supply of goods or services or both with concurrent jurisdiction of Centre and states.  This led to bringing about amendments in the Constitution so that they may simultaneously levy and collect Goods & Services Tax.  The Constitution of India has been amended by the Constitution (One Hundred and First Amendment) Act, 2016 for this purpose.  To bring out GST laws governing goods and services, Article 246A has been inserted to enable levy of tax on goods and services simultaneously both by Centre and states/ union territories. Sundar B. N. Assistant Professor
  • 4.
    CONSTITUTIONAL POWERS OFTAXATION Sundar B. N. Assistant Professor
  • 5.
    CONSTITUTIONAL POWERS OFTAXATION Sundar B. N. Assistant Professor
  • 6.
    CONSTITUTIONAL POWERS OFTAXATION Sundar B. N. Assistant Professor
  • 7.
    CONSTITUTIONAL POWERS OFTAXATION Sundar B. N. Assistant Professor
  • 8.
  • 9.
  • 10.
    CONSTITUTIONAL POWERS OFTAXATION Sundar B. N. Assistant Professor
  • 13.
    Taxes under IndirectTax Family in India Sundar B. N. Assistant Professor
  • 14.
    Different Types ofTaxes Sundar B. N. Assistant Professor
  • 15.
    Different Types ofTaxes Sundar B. N. Assistant Professor
  • 16.
    What are theDifferences between GST and VAT Parameter GST VAT What does it tax? Both goods and services On the sale of Products (separate tax for services) When is the tax applicable On the supply of goods and services At the time when goods are sold Tax rate and laws Uniform tax rates across India Each state has different rates and laws Who has authority over taxes After collection, tax is equally shared by the state and central government After collection, the tax is confined to the state in which the sale takes place Tax return filed Returns should be filed on every 20th day of the next month for the previous month returns are filed either on the 10th, 15th, and 20th of the next month for the previous month Payment Methods Online and offline payment choices available (Online payment is compulsory if the GST payable is more than Rs. 10,000) Only offline payment Input tax credit Input tax credit benefit is available which means a taxpayer can claim the credit on the supplies received No input tax credit benefit exists on customs duty paid Compliances for goods moved A similar set of compliances for the movement of goods between different states Compliances for the movement of goods between states differ from one state to another. Who collects the tax? State where the consumer resides The state where the seller resides
  • 17.
    Recent Tax ReformsCommittees and its Recommendations  Raja Chelliah Committee  Vijay Kelkar Committee  Reduction In Custom Duties  Central Excise  Service Tax  Goods And Services Tax Sundar B. N. Assistant Professor
  • 18.
    Raja Chelliah Committee TheGovernment appointed a Tax Reforms Committee under Prof Raja Chelliah to lay out agenda for reforming India’s tax system. This TRC came up with three reports in 1991, 1992 and 1993 with several measures, which can be summarized in these points:  Reforming the personal taxation system by reducing the marginal tax rates.  Reduction in the corporate tax rates.  Reducing the cost of imported inputs  by lowering the customs duties.  Reduction in the number of Customs tariff rates and its rationalization.  Simplifying the excise duties and its integration with a Value-Added Tax (VAT) system.  Bringing the services sector in the tax net within a VAT system.  Broadening of the tax base.  Building a tax information and computerization.  Improving the quality of tax administration. The tax reforms that began with the Chelliah Committee recommendations are still going on
  • 19.
    Vijay Kelkar Committee Thelatest Impetus to direct tax reforms in India came with the recommendations of the Task Force on Direct & Indirect Taxes under the chairmanship of Vijay Kelkar in 2002. The main recommendations of this task force related to the direct taxes related to increasing the income tax exemption limit, rationalization of exemptions, abolition of long term capital gains tax, abolition of wealth tax etc. Its key recommendations were as follows: Administration of Direct Tax Personal income tax Corporation Tax Wealth Tax Tax Information Network (TIN) Sundar B. N. Assistant Professor
  • 20.
    Vijay Kelkar Committee- Administration of Direct Tax  The taxpayer services should be extended both in quality and quantity and taxpayers should get easy access through internet and email.  PAN (Permanent Account Number) should be expanded and it should cover all citizens.  Block assessment of search and seizure cases should be abolished.  To clear the backlog, the department should outsource the data entry work.  All returns and issue of refunds should be completed in a four month period. Dispatch of refunds should be outsourced.  Government should establish a Tax Information Network to modernize, simplify and rationalize tax collection, particular TDS and TCS.  Abolish the requirement of Tax Clearance Certificate on leaving the country.  Empower CBDT with appropriate administrative and financial powers. Sundar B. N. Assistant Professor
  • 21.
    Vijay Kelkar Committee Personalincome tax  Increase in exemption limit to Rs.1 lakh for the general categories of taxpayers and further exemption for senior citizens and widows.  Rationalize income tax slabs, eliminate surcharge on personal income tax.  Incentivise home loans by providing interest subsidy on home loans @2%.  Increase deduction under Section 80CCC for contribution to pension funds. Corporation Tax  Reduce the Corporate tax to 30% for domestic companies and 35% for foreign companies.  The listed companies should be exempted from tax on dividends and capital gains.  Increase rate of depreciation for plant and machinery.  Abolish Minimum Alternate Tax. Sundar B. N. Assistant Professor
  • 22.
    Vijay Kelkar Committee WealthTax  Abolition of wealth tax.  The above recommendations were made 13 years ago. Today, we see that many of them have been implemented. The DTC and GST have been so far biggest reforms initiated by the Government in direct and indirect tax regime respectively. However, DTC has never arrived and government does not seem to go seriously after it because most of its provisions are already incorporated in the Income Tax Act. GST is now coming into force from July 1, 2017. Tax Information Network (TIN)  On behalf of the Income Tax Department, the National Securities Depository Limited (NSDL) established Tax Information Network (TIN). This is a source of the countrywide tax related data. The basic idea behind establishing TIN was to modernise collection, processing, monitoring and accounting of direct taxes using information technology. TIN has three subsystems viz. ERACS, OLTAS and CPLGS. Sundar B. N. Assistant Professor
  • 23.
    Other Tax Reformsin India Reduction In Custom Duties  In 1990, the custom duty on non-agricultural products was around 128%. It was brought down gradually. Currently, the average custom duties are 11-12%, however, they range from 0 to 150%. Central Excise  Central Excise duties were first replaced with MODVAT and now CENVAT is applicable. The number of different types of duties was cut down. Service Tax  Service tax was first introduced on some limited services in 1994-95 at 7%. The rate was gradually increased and so was the number of taxable services. Currently, we pay 14% service tax on around 100 services. Goods And Services Tax  The Goods and Services Tax (GST) is so far the biggest tax reform in the country. At present, the GST-Bills have been passed and it is expected to come into force from July 1, 2017.
  • 24.
    Canons of Taxation 1)Canon of Equity: In the words of Adam Smith, “The subjects of every State ought to contribute towards the support of the Government, as nearly as possible, in proportion to their respective abilities, that is, in proportion to the revenue which they respectively enjoy under the protection of the State”. According to the economists, Adam Smith was an advocate of the system of progressive taxation. It implies that the rich should be taxed more and the poor less. 2) Canon of Certainty: According to Adam Smith, the tax which an individual has to pay should be certain, not arbitrary. The tax-payer should know in advance how much tax he has to pay, at what time he has to pay the tax, and in which form the tax is to be paid to the government. In other words, every tax should satisfy the canon of certainty. 3) Canon of Convenience: According to Canon, every tax should be levied in such a manner and at asuch a time that it affords the maximum convenience to the tax-payer. The reason is that the taxpayer makes a sacrifice at the time of payment of the tax. Hence, the government should see to it that the tax- payer suffers no inconvenience on account of the payment of the tax. 4) Canon of Economy: According to this Canon, the tax should be such as to bring the maximum part of the collected revenue into the government treasury. In other words, the cost of tax-collection should be the minimum. Sundar B. N. Assistant Professor
  • 25.
    Canons of Taxation 5)Canon of Elasticity: According to this Canon, every tax imposed by the government should be elastic in nature. In other words, the income from the tax should be capable of increasing or decreasing according to the requirements of the country. For example, if the government needs more income at a time of crisis, the tax should be capable of yielding more income through an increase in its rate. 6) Canon of Productivity: According to this Canon, the tax should be of such a nature as to yield sufficient income to the government. If a tax yields poor income, it cannot be considered as a productive tax. According to this Canon, it is better to go in for a few productive taxes rather than to impose a large number of unproductive taxes on the people. A large number of unproductive taxes create difficulties not only for the people but also for the government because it gets no special increase in income from them. Sundar B. N. Assistant Professor
  • 26.
    Canons of Taxation 7)Canon of Variety: The physiocrats advocated the imposition of one single tax, viz. a tax on land. But the modern economists do not agree with this view of the Physiocrats. According to them, the tax system should contain a large variety of taxes on persons as well as commodities. The reason is that if the government levies a single tax, it will become easier for the tax-payers to evade it. But if the government imposes a large variety of taxes, it will be difficult for the people to evade or to avoid them. 8) Canon of Simplicity: According to this Canon, every tax should be simple so that the tax-payer can understand its implications without the help of experts. If the tax is complex and complicated, the tax payers will have to seek the assistance of tax experts to understand its implication. Besides a complicated tax also increases the chances of corruption in the country. 9) Canon of Flexibility: What this implies is that the tax should be based upon certain well defined principles so that it may need no justification from the side of the government. In other words, the tax-payers should have no doubt about its desirability. From this point of view, the old taxes are considered to be better than new taxes because the people have already got accustomed to the old taxes. Sundar B. N. Assistant Professor
  • 27.
    Sundar B. N.Assistant Professor
  • 28.
    What is PublicFinance? Public finance is the management of a country’s revenue, expenditures, and debt load through various government and quasi-government institutions. This guide provides an overview of how public finances are managed, what the various components of public finance are, and how to easily understand what all the numbers mean. A country’s financial position can be evaluated in much the same way as a business’ financial statements. Sundar B. N. Assistant Professor
  • 29.
    Definition of PublicFinance  Prof. Dalton in his book Principles of Public Finance states that “Public Finance is concerned with income and expenditure of public authorities and with the adjustment of one to the other” Sundar B. N. Assistant Professor
  • 30.
    Sundar B. N.Assistant Professor
  • 31.
    Sundar B. N.Assistant Professor
  • 32.
    Components of PublicFinance Sundar B. N. Assistant Professor
  • 33.
     Tax collection- sales tax, income tax (a type of progressive tax), estate tax, and property tax. Other types of revenue in this category include duties and tariffs on imports and revenue from any type of public services that are not free.  Budget - The budget is a plan of what the government intends to have as expenditures in a fiscal year.  Expenditures - Expenditures are everything that a government actually spends money on, such as social programs, education, and infrastructure. Much of the government’s spending is a form of income or wealth redistribution, which is aimed at benefiting society as a whole.  Deficit/Surplus - If the government spends more then it collects in revenue there is a deficit in that year. If the government has less expenditures than it collects in taxes, there is a surplus.  National Debt - If the government has a deficit (spending is greater than revenue), it will fund the difference by borrowing money and issuing national debt. Sundar B. N. Assistant Professor
  • 34.
    PUBLIC EXPENDITURE -MEANING Sundar B. N. Assistant Professor
  • 35.
    PUBLIC EXPENDITURE -DEFINITION Sundar B. N. Assistant Professor
  • 36.
    CANNONS/PRINCIPLES OF PUBLICEXPENDITURE 1. Principle of Maximum Social Benefit: It is necessary that all public expenditure should satisfy one fundamental test, viz., that of Maximum Social Advantage. That is, the government should discover and maintain an optimum level of public expenditure by balancing social benefits and social costs. 2. Canon of Economy: Although the aim of public expenditure is to maximize the social benefit, yet it does not exonerate government from exercising utmost economy in its expenditure. 3. Canon of Sanction: Another important principle of public expenditure is that before it is actually incurred it should be sanctioned by a competent authority. Unauthorised spending is bound to lead to extravagance and over-spending. Sundar B. N. Assistant Professor
  • 37.
    CANNONS/PRINCIPLES OF PUBLICEXPENDITURE 4. Canon of Elasticity: Another sane principle of public expenditure is that it should be fairly elastic. It should be possible for public authority to vary the expenditure according to need or circumstances. 5. No Adverse Influence on Production or Distribution: It is also necessary to ensure that public expenditure should exercise a healthy influence both on production and distribution of wealth in the community. It should stimulate productive activity so that income and employment of the living. 6. Principle of Surplus: It is considered a sound or orthodox principle of public expenditure that as far as possible public expenditure should be kept well within the revenue of the State so that a surplus is left at the end of the year. Sundar B. N. Assistant Professor
  • 38.
    Sundar B. N.Assistant Professor
  • 39.
    Sundar B. N.Assistant Professor
  • 40.
    PUBLIC REVENUE  PublicFinance is the study of the financial operations of the State. According to Dalton, “public finance is concerned with the income and expenditure of public authorities and with the adjustment of one with the other”.  The subject matter of public finance includes public revenue, public expenditure and public debt and their impact on the economy.  Public finance policies are implemented through the Budget. Sundar B. N. Assistant Professor
  • 41.
    Tax Revenue Non-Tax Revenue SundarB. N. Assistant Professor
  • 42.
    Tax Revenue -Direct Taxes (A) Direct Taxes: Direct taxes are those taxes which are paid by the same person on whom it has been imposed. The impact and incidence of tax fall on the same person, because the tax burden cannot be shifted to others. Direct taxes include the following taxes. i) Personal Income tax is a tax imposed on the excess income earned by an individual over and above the limit decided by the finance ministry form time to time. It is progressive in nature. ii) Corporate Tax is a tax levied on the profits earned by registered companies. iii) Capital Gains Tax is a tax imposed on the net profits earned through capital investment in stock market ,Rreal estate, Gold and Jewelry etc. iv) Wealth Tax (or) Property Tax is a tax levied upon the property owned by individuals. The property includes Land, Building, shares, Bonds, Fixed Deposits, Gold and Jewelry etc. v) Other taxes :These taxes include taxes like Gift tax and Estate duty. Sundar B. N. Assistant Professor
  • 43.
    Tax Revenue -Indirect Taxes (B) Indirect Taxes: Indirect taxes are those taxes which are imposed on one group of people, but the ultimate burden will fall on another group of people. The important Indirect Taxes are as follows: i) Excise Duty is a tax imposed on the manufacturers as per the value of goods produced but the ultimate burden will fall on the final consumers. ii) Customs Duty is a tax imposed on import and export of Goods. Customs duty may be specific or advalorem. Advalorem duty is a tax imposed on the basis the value of goods imported while specific duty is imposed as per the number of units imported. iii) Value Added Tax (VAT) is a part of a sales tax imposed by the state government. iv) Sales Tax revenue goes to the state government when sale or purchase takes place within the state. Sales tax revenue on interstate transactions goes to the central government. v) Service Tax is tax imposed on services provided. The impact is on the service provider and the incidence of tax false on the customers. Service tax is the fastest growing tax in India. vi) Octroi is a tax levied on transfer of goods from one state to another or from one region to another. Sundar B. N. Assistant Professor
  • 44.
    Non-Tax Revenue These sourcesof revenue are classified as administrative revenues, commercial revenues and grants and gifts. 1) Grants: Grants : are made by a higher public authority to a lower one, for example, from the Central to the State government or from the State to the local government. Grants are given so that a public authority is able to perform certain activities at the local level. There is no repayment obligation in case of grants. 2) Gifts: Gifts and donations are voluntarily made by individuals, organizations, foreign governments to the funds of the government, e.g. Prime Minister’s Relief Fund. Such gifts are usually made at the time of crisis like war or floods. Gifts cannot be considered a regular source of revenue. 3) Fees: Fees are an important source of administrative non-tax revenue to the government. The government provides certain services and charges, certain fees for them. For example, fees are charged for issuing of passports, granting licenses to telecom companies, driving licenses etc. 4) Fines and Penalties: Another source of administrative non-tax revenue includes fines and penalties. They are imposed as a form of punishment for breaking law or non-fulfillment of certain conditions or for failure to observe some regulations. They are not expected to be a major source of revenue to the government. Sundar B. N. Assistant Professor
  • 45.
    Non-Tax Revenue 5) SpecialAssessment: It is a kind of special charge levied on certain members of the community who are beneficiaries of certain government activities or public projects. For example, due to public park in a locality or due to the construction of a road, people in the locality may experience an appreciation in the value of their property or land. 6) Surpluses of Public Enterprises: Most countries have government departments and public sector enterprises involved in commercial activities. The surpluses of these departments and enterprises are an important source of non-tax revenue. These revenues are in the form of profits and interests and are termed as commercial revenues. 7) Borrowings: When government revenue is not sufficient to meet the public expenditure government borrows either from internal or external sources. Borrowing is income of the government which creates liability because the government has to repay the borrowings with interest. Sundar B. N. Assistant Professor
  • 46.
    What Is aWelfare State?  The welfare state is a way of governing in which the state or an established group of social institutions provides basic economic security for its citizens.  By definition, in a welfare state, the government is responsible for the individual and social welfare of its citizens.  Most modern countries have programs that are reflective of a welfare state, such as unemployment insurance and welfare payments.  However, the term "welfare state" is a charged one, as critics of such a system say it involves too much government involvement in the lives and well-being of citizens. Sundar B. N. Assistant Professor
  • 47.
    Objectives Of WelfareState  To provide economic security: The basic needs of an individual viz. foods, cloth and shelter are fulfilled in a welfare state, otherwise the political freedoms granted to him become meaningless. The basic purpose of welfare is to provide economic security to old age, sickness, unemployment etc.  Social equality: To provide social equality is also the objective of welfare state. No discrimination should be made with any body on the basis of his caste, religion, color and creed etc. and everybody should be given equal status. In case any individual become a threat to social equality, proper legal action should be taken against him.  Political security: It means that without making any discrimination, everybody should be given equal rights to take part in political activities. He should be given freedom to express his view freely about the problem of the country. Thus, impartial judiciary have made for the protection of their rights.  To seek public welfare: The chief purpose of welfare state is to seek public welfare, so it provides all the opportunities to an individual for his sided development. The responsibility of physical, economic, political and social development of an individual is that of the state and of an individual is that of the state and for this state create necessary environment.  To achieve international cooperation: A welfare state is also concerned with the welfare of the people living in all countries of the world. A welfare state does not want the devastation of other states rather it want peace, harmonious and prosperous world and for this it is believe in international cooperation. Sundar B. N. Assistant Professor
  • 48.
    Important Function OfThe Welfare State  Protection of life and liberty: The first and foremost duty of the state is to protect the life and property of the individual. If the individual is worried about the security of his life, he will not be able to make any progress. Thus, for the progress of the individual the first important concern of the state should be the protection of the life and property of citizens.  Protection from external invasions: In order to maintain it's existence the state has to protect its external sovereignty. If state fails to do so, it loses its identity. In order to achieve this objective the state has to maintain a strong standing army. The state which is unable to protect itself from internal and external threats shall not be able to protect the life, liberty and property of its citizens.  Maintenance of law and order: One of the important function of the state is the maintenance of law and order. The state makes adequate arrangements for curtailing crimes, punishing the criminals and for the protection of life and property of its citizens. The state makes provision of police and courts to apprehend culprits and to punish them.  Social and economic security: The contemporary state also makes arrangements for economic and social Security of its citizens. Facilities of old age pensions, subsistence allowances to the crippled and unemployed and pensions after retirement of service are also granted by the state. Sundar B. N. Assistant Professor
  • 49.
    Important Function OfThe Welfare State  Eradication of poverty: No state can make progress if it's citizens are poor and are not able to meet and bear necessities of their lives. It should be the duty of the state to eradicate poverty and the citizens may be well provided with the necessities of life like food, clothing and shelter. For this purpose, the welfare state makes various plans, creates employment opportunities, distributes free food to the persons living below poverty line etc.  Development of natural resources: The natural resources are a great asset of the state. These resources significantly contribute to the progress and development in the country. The state develops and preserves the forests, exploits the mineral resources and utilises the water resources of land for benefits of the people.  Imposition and collection of taxes: The state needs financial resources to under take the various welfare projects for the people. The state also takes necessary steps to stablise monetary position and to control inflation. It also regulates banking system, fixes interest rates for borrowing and lending and prints current acc. to need etc.  Provision of political equality: Political equality is an essential conditions for the establishment of welfare state and the state without political equality cannot claim to be a welfare state. To establish political equality, the state provides for equal political rights to all. All the citizens of the state are given the right to vote, right to contest election, right to contest election, right to hold public office, right to petition etc without making any discrimination. Sundar B. N. Assistant Professor
  • 50.
    Objectives of taxationin the modern welfare government 1) Objective of raising revenue 2) Regulatory objectives : (a) Regulating consumption (b) Regulating production (c) Regulating imports and exports (d) Regulating the effects of inflation, depression etc. 3) Developmental objectives : (a) Objective of economic development (b) Objective of capital formation (c) Objective of increasing employment opportunities. 4) Objectives of reducing inequalities : (a) Reduction in economic disparities (b) Reduction in regional imbalances. Sundar B. N. Assistant Professor
  • 51.
    Fiscal Discipline  Fiscaldiscipline is defined as the ability of a government to sustain smooth monetary operation and long-standing fiscal condition.  It is a benchmark for tax devolution. It was used since 11th Finance Commission to provide an incentive to states handling their finances deliberately.  The index of fiscal discipline is accepted by comparing progress in the ratio of revenue receipts of a state to its total revenue expenditure comparative to the corresponding average across all states.  Fiscal Discipline refers to a state of an ideal balance between revenues and expenditure of government, in an economy.  If the fiscal discipline is not maintained, then the government expenditure exceeds government receipts.  Under this condition, the government would have to borrow funds or incurred with deficit financing from the central bank. This may depreciate the currency and create inflation in an economy. Sundar B. N. Assistant Professor
  • 52.
    Reference  The Instituteof Cost Accountants of India: INTERMEDIATE : INDIRECT TAXATION PAPER – 11  Recent Tax Reforms Committees and its Recommendations. Retrieved from. https://www.gktoday.in/topic/tax-reforms- in-india/  What are the Differences between GST and VAT. Retrieved from. https://khatabook.com/blog/differences- between-gst-and-previous-tax-structure/  Google images